Abstract
To improve the post-earthquake resilience evaluation of concrete buildings with various construction types, this study presents a generalized recovery-based framework that ext-ends the FEMA P-58 methodology. The proposed method introduces a dynamic repair scheduling approach that incorporates two key construction-related parameters: the prefabrication ratio and the types of prefabricated components. These inputs govern the allocation of parallel or sequential repairs, enabling a more accurate estimation of recovery trajectories and downtime. Functional loss over time is modeled through component-level repair sequencing combined with mobilization delays. A case study involving three four-story prestressed concrete frame buildings (cast-in situ, partially prefabricated, and fully precast prestressed concrete (PCaPC) with mortise–tenon (MT) connections) demonstrated the framework’s applicability. The results show that higher prefabrication levels lead to significantly shorter median repair times, with up to a 97-day reduction observed for the fully prefabricated frame. Additionally, recovery differences emerge even between buildings with the same prefabrication ratio but different component configurations. Compared to conventional assessment methods, the proposed framework avoids the overestimation of mobilization and repair duration, offering a practical tool for the design and performance assessment of resilient precast and hybrid concrete building systems.
1. Introduction
The importance of preserving building functionality in the aftermath of seismic events first gained widespread recognition following the 1994 Northridge earthquake [1,2,3,4] and the 1995 Hyogoken–Nanbu (Kobe) earthquake [5,6,7,8]. While these events resulted in relatively limited structural collapse among code-compliant buildings, they caused severe disruptions to nonstructural components and utility services, leading to a widespread loss of building functionality. These experiences highlighted the inadequacy of life-safety-based seismic design and served as key turning points in the development of performance-based seismic design.
Building upon these lessons, large-scale earthquakes in the past, such as the 2008 Sichuan and 2011 Christchurch events, have further demonstrated that even buildings designed to meet life safety requirements may still suffer significant functional disruptions [9,10,11,12,13,14]. The resulting long-term downtime and economic losses have led to growing demands for performance objectives that extend beyond mere collapse prevention [15]. In response, the concept of functional recovery has emerged as a critical design goal in the field of earthquake engineering. This new paradigm emphasizes not only the physical safety of occupants but also the rapid restoration of building operations after seismic events [16,17].
The concept of functional recovery refers to a building’s ability to regain essential functionality within an acceptable time frame after a disaster [18,19,20]. Frameworks such as FEMA P-58 [21] and the REDi resilience guidelines [22] have been widely adopted to estimate post-earthquake performance, including repair costs and the expected downtime. However, these methodologies rely on generalized assumptions about construction type and repair sequence that overlook differences between traditional and modular construction. For example, the REDi guideline assumes a strictly sequential (floor-by-floor) repair sequence and does not fully consider the faster, parallel repair strategies made possible by prefabricated structural systems [23,24,25]. Similarly, the FEMA P-58 methodology provides generic downtime estimates without distinguishing cast-in situ and prefabricated construction, implicitly assuming conventional construction practices in its repair logic. Consequently, existing resilience assessment frameworks do not incorporate the effects of prefabrication strategies, such as varying prefabrication ratios or prefabricated component types, on the post-earthquake recovery path. This gap may lead to the mischaracterization of downtime for modern modular buildings.
To address these limitations, several advanced recovery models have been proposed. Newer frameworks such as F-Rec, ATC-138, and TREADS have introduced more realistic features such as resource constraints, component interdependencies, and probabilistic repair scheduling [26,27,28]. While these approaches improve overall downtime estimation, none explicitly account for prefabrication-specific recovery patterns. A generalized, construction-aware resilience evaluation framework that accommodates both cast-in situ and prefabricated buildings is still lacking.
In recent years, PCaPC frame systems have gained attention due to their superior constructability, quality control, and reduced on-site labor requirements [29,30,31,32]. To further enhance performance and simplify assembly, a cost-efficient mortise–tenon (MT) connection has been developed for PCaPC frames [33]. This dry connection allows beams and columns to be joined without cast-in situ work, enabling self-centering behavior under seismic loads through unbonded prestressed tendons. The MT joint also localizes damage and expedites post-earthquake repairs by allowing for the rapid replacement of damaged components.
Despite the advantages of PCaPC frame systems with MT connections, few studies have quantified the post-earthquake functional recovery of such systems. Existing resilience frameworks do not sufficiently account for the unique recovery mechanisms of prefabricated systems, such as rapid module replacement, modular restoration paths, and reduced on-site mobilization times [34,35,36]. Moreover, differences in structural configuration and joint detailing, such as the use of special connections like the MT connection versus conventional connections, are not captured in current downtime models, meaning their influence on recovery time has not been systematically evaluated.
This study addresses the above gap by developing a generalized seismic resilience assessment framework that accommodates both cast-in situ and PCaPC buildings. The proposed methodology enhances the FEMA P-58 performance assessment procedure by incorporating a component-based function tree and a novel repair scheduling model informed by construction characteristics. In particular, the model introduces two key input parameters: the prefabrication ratio and the types of prefabricated components. These parameters govern the allocation of repair strategies and recovery sequences across stories. By integrating probabilistic damage simulation with a prefabrication-informed repair scheduling logic, the framework generates time-dependent functionality loss and recovery trajectories that reflect both structural and nonstructural repair processes. Unlike FEMA P-58 and REDi, the proposed framework dynamically adjusts repair sequences based on building-specific construction configurations, enabling a more accurate downtime estimation for a broad range of structural systems.
While the case study in this paper focuses on PCaPC frame structures to demonstrate the framework’s application, the proposed model is not limited to this typology. Its scheduling logic and modularity considerations are generalizable to both conventional cast-in situ and hybrid construction systems. Table 1 provides a comparative summary of key features of FEMA P-58, REDi, and the proposed framework, with emphasis on the incorporation of prefabrication effects in repair planning.
Table 1.
Comparison of building recovery frameworks.
The remainder of this paper is organized as follows. Section 2 describes the proposed evaluation framework, including its hierarchical modeling of building functions and repair sequences. Section 3 applies the framework to three PC frame buildings with varying levels of prefabrication and presents recovery time results under different hazard levels. Section 4 discusses key findings, including the influence of prefabrication on recovery trajectories, and highlights future research needs.
2. Framework for Evaluation of Functional Recovery for PCaPC Buildings
To evaluate the post-earthquake functional recovery of buildings under specific seismic hazard levels, this study develops a generalized analytical framework that supports both cast-in situ and prefabricated reinforced concrete structures, including PCaPC buildings (Figure 1). The framework integrates structural seismic response modeling with a construction-aware functional recovery assessment method, extending the capabilities of the FEMA P-58 methodology.
Figure 1.
Framework for functional recovery of PCaPC buildings.
A key innovation of the proposed framework is the incorporation of construction configuration, specifically the prefabrication ratio and the types of prefabricated components, into the repair strategy determination process. These two input parameters influence not only the allocation of labor and sequencing of repairs but also the functional recovery trajectory of the building. By dynamically assigning either parallel or sequential repair strategies at the story level, the framework provides a more realistic estimation of downtime and recovery paths for a wide range of building types.
The repair simulation process is structured around a component-based functional hierarchy (function tree), derived from the published literature [37,38]. Component-level damage states are estimated using fragility and performance models provided in FEMA P-58. Based on these damage states and construction attributes, repair strategies are formulated for each component and story. The resulting schedules are used to derive total repair time and time-dependent functionality trajectories. The following sections describe the proposed functional recovery evaluation framework in detail, with particular emphasis on the integration of construction-related input parameters, such as the prefabrication ratio and component types, into the repair sequencing and downtime estimation process.
2.1. Logic Tree of Building Function
Building function is represented as a hierarchical structure composed of several combined systems, each of which plays a critical role in maintaining core building functions. These systems, such as the electrical system, HVAC system, vertical access components (for example, elevators and stairs), and the structural system, are independently evaluated, with their functionality determined by the damage states of their respective components. The hierarchical process linking component-level damage to system-level functionality is referred to as a logic tree. Figure 2 illustrates the logic tree of building function, which establishes relationships between the function of complex building systems and the damage conditions of individual components.
Figure 2.
A functional tree for a building system.
For the structural system, key building components are categorized into performance groups (PGs). Each branch of the function tree includes structural component groups that may contribute to function degradation or loss. For example, the beam yield of the PCaPC frame can be assigned to PG No.1, while other branches account for excessive residual drift and potential collapse. The number and type of PGs vary depending on the building configuration, and each group is associated with specific engineering demand parameters (EDPs).
It is worth noting that the majority of multi-story residential and office buildings are primarily composed of these core combined systems. Although this study focuses on commonly used systems, the framework can be extended to include additional building-specific subsystems by adding new branches to the function tree, as illustrated in Figure 2. If certain systems are not relevant for the building under consideration, their corresponding branches in the function tree can be deactivated.
2.2. In-Story Repair Strategy Prioritizing Vertical Access Recovery
Resilience (R) is essentially and fundamentally the quality of being able to return quickly to a previous good condition after problems have occurred [39]. The quantification of resilience must be able to address both the loss of functionality (which can be quite sudden in the case of a disastrous event, such as an earthquake or extreme hazards), and the path of this recovery of functionality both in time and space.
Functionality-based assessment approaches assess the resilience of a system of any type using a functionality curve, as shown in Figure 3. The functionality Q(t) of a system varies between 0% and 100%, with 100% meaning that the system is fully functional, and 0% meaning that the system malfunctions with zero service availability. Mathematically, R can be calculated by integrating Q(t) from the occurrence of the event (t2) over a control time for the period of interest (Δt) [40]. In comparison with indicator-based assessment, functionality-based assessment provides more details on the behavior of a system over time after being attacked by disruptions.
Figure 3.
Functional recovery under different repair schedules.
The post-earthquake recovery process is determined by both the mobilization time and the repair duration, as illustrated in Figure 3. Several causes of delay can prolong the mobilization period required to initiate recovery. During this time, the functional loss of the building remains unchanged. The repair duration depends on the repair scheme applied to the building’s internal components, which can be divided into two dimensions: the sequence of component repairs within each story and the sequence of repairs across stories. In particular, the restoration of the structural system, which consists of beams, columns, and MT connections, is treated as a prerequisite for the recovery of dependent systems such as vertical access, HVAC, and interior partitions.
Following the REDi guideline and the Chinese code GB 38591-2020 [41], components within each floor are categorized into seven groups: structural components (S), stairs (F), interior components (A), exterior components (B), mechanical components (C), electrical components (D), and elevators (E). The repair sequence on each floor is divided into two stages, as illustrated in Figure 4. Components in each stage can be repaired concurrently, while components in the second stage (A, B, C, D, E) must wait until the first-stage repairs (S, F) are completed. Notably, in the REDi guideline, stairs are classified under the second stage.
Figure 4.
Flowchart of restoration scheme for each story.
2.3. Story-by-Story Repair Scheduling Based on Component Prefabrication
Existing post-earthquake repair frameworks adopt differing assumptions regarding inter-story scheduling. For example, FEMA P-58 allows concurrent repairs across floors or component-based repair sequences without explicitly distinguishing between stories. REDi enforces a floor-by-floor approach for critical systems such as structural frames and vertical access, requiring the completion of repairs on lower floors before proceeding upward. In contrast, the Chinese code GB 38591-2020 permits fully parallel repair across stories, assuming each floor can be independently restored. However, none of these approaches adjust the repair logic based on the building’s construction method or level of prefabrication. This lack of construction-sensitive scheduling limits the accuracy of recovery time estimation for modern precast or hybrid buildings.
Prior research has explored hybrid repair strategies in specific post-disaster contexts. For example, Terzic and Yoo [42,43] documented instances following the 1994 Northridge earthquake where contractors conducted repairs on multiple floors concurrently for cast-in situ buildings, prioritizing structural and vertical systems before interior elements. While such scheduling may reduce downtime when structural stability allows, it is not broadly applicable to conventional cast-in situ systems, which often require strict sequential repair due to structural interdependence, extensive cracking, and safety concerns. Overall, current frameworks tend to apply fixed sequencing rules that do not reflect variations in construction technology.
This study introduces a generalized and adaptive repair scheduling framework in which the inter-story repair sequence is dynamically determined based on two construction-specific input parameters: the prefabrication ratio and the types of prefabricated components. A sequential story-by-story repair scheme is used as the baseline for cast-in situ buildings, representing a conservative but safe assumption for monolithic systems. In contrast, for fully prefabricated PCaPC buildings, repairs can proceed in parallel across multiple stories due to the modular nature of construction and localized damage zones that enable rapid component replacement. Intermediate cases, such as partially prefabricated buildings, are handled using hybrid logic. For instance, a building with a 50 percent prefabrication ratio may allow concurrent repairs of precast stairs or wall panels, while cast-in situ elements such as structural joints still follow a sequential floor-by-floor process.
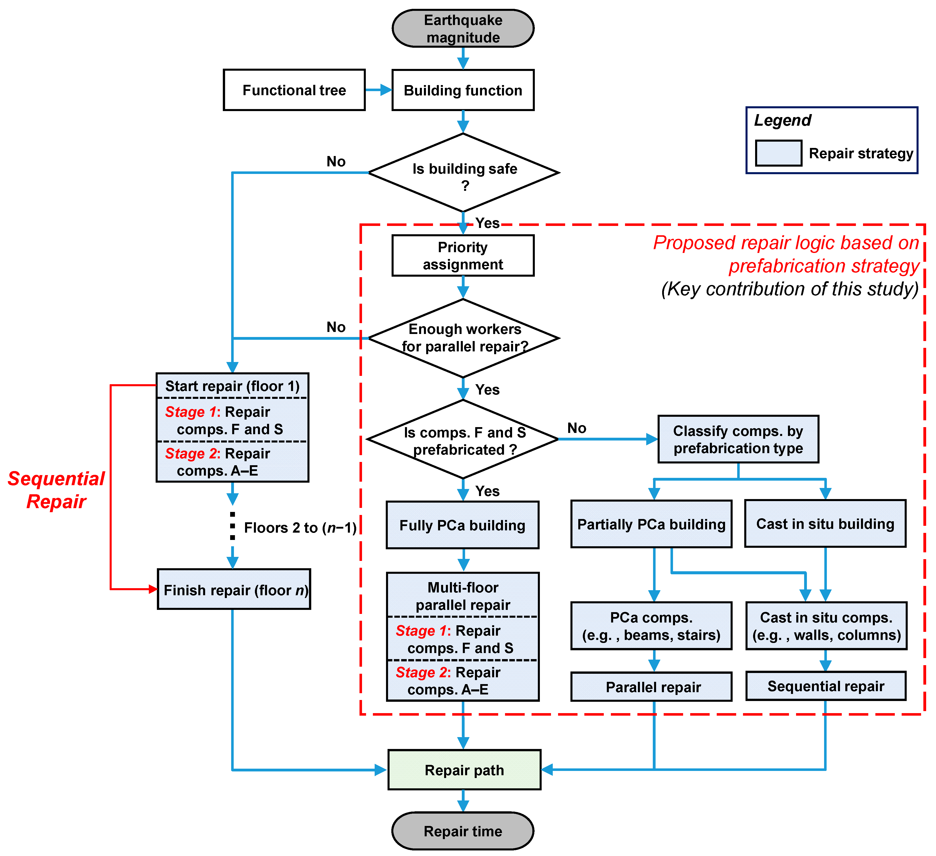
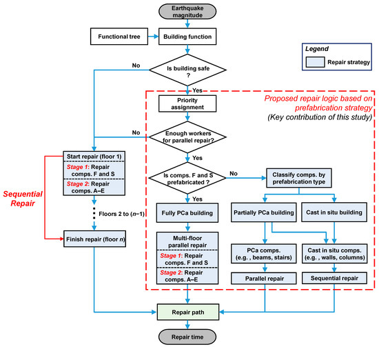
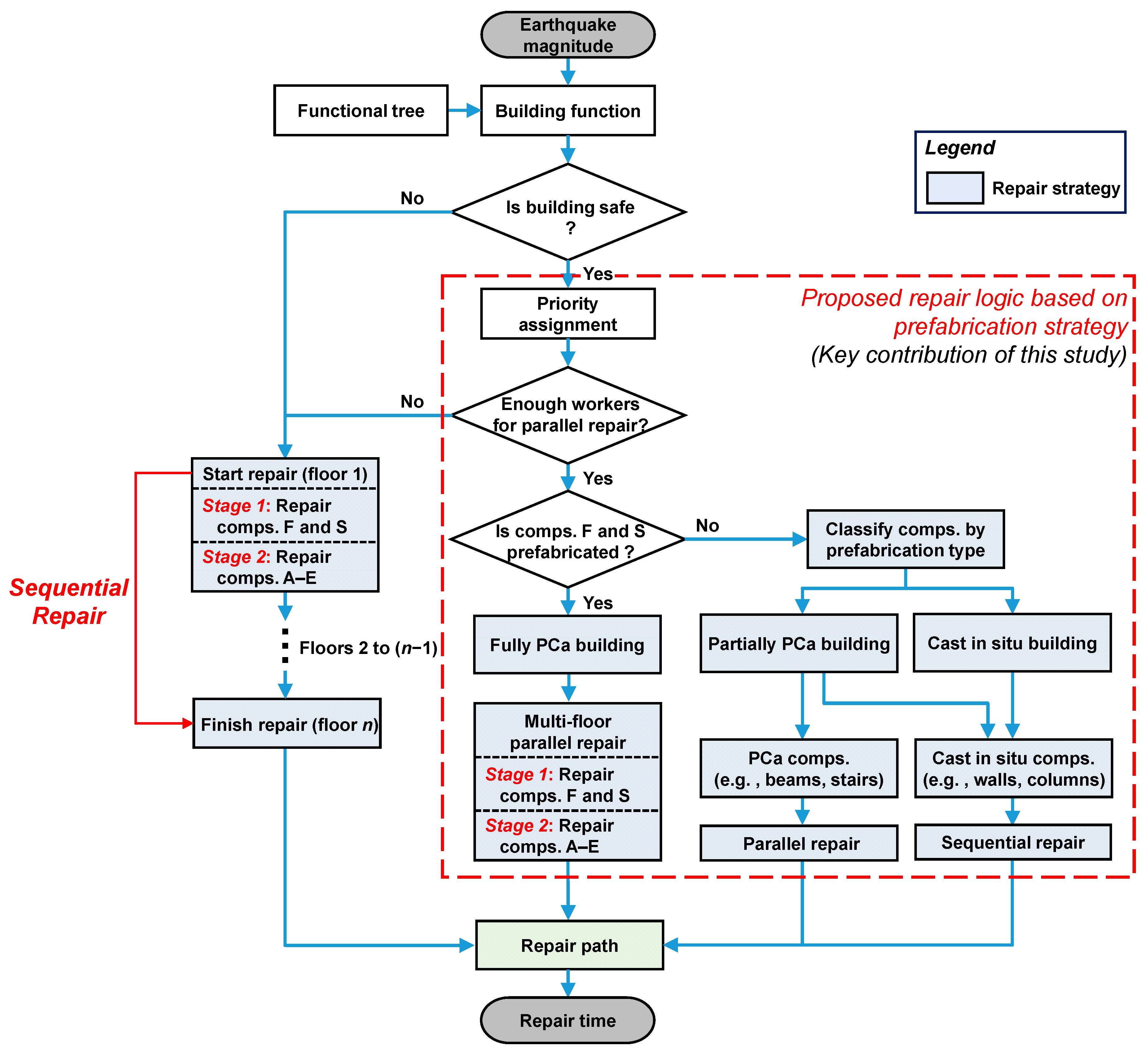
A key contribution of this study is the development of a prefabrication-informed repair scheduling logic that determines the degree of concurrency in inter-story repairs. As the prefabrication ratio increases, the framework permits greater parallelization, accounting for component-level modularity and installation independence. Figure 5 illustrates the decision flow, showing how construction configuration drives story-level repair planning. This method enables a more accurate modeling of downtime and functionality restoration across a wide range of structural systems.
Figure 5.
Flowchart of repair scheduling based on prefabrication strategy.
Figure 6 presents an example of the differentiated recovery trajectories resulting from this logic. It compares a fully cast-in situ frame and a fully PCaPC frame. The prefabricated building shows concurrent repairs across stories, while the cast-in situ system follows a strictly sequential pattern. These differences highlight the advantages of incorporating construction strategy into repair planning. Importantly, the proposed logic is generalizable and applicable to any building for which the prefabrication ratio and prefabricated component types are known. Practitioners can input this construction information and obtain a customized repair sequence and a recovery timeline that reflect the building’s actual configuration.
Figure 6.
Example repair schedule between stories.
This level of customization is not available in existing frameworks such as FEMA P-58 and REDi, which rely on fixed assumptions for repair sequencing. By embedding construction-specific parameters into scheduling, the proposed method offers a significant advancement in post-earthquake functional recovery modeling and supports more realistic planning for resilient precast and hybrid buildings.
2.4. PCa Recovery Mobilization Time
Time allocations for mobilization activities are adopted from the PACT Fragility Database, the REDi guidelines, and the F-Rec framework. The mobilization time is inherently uncertain and can be significantly influenced by various socio-political and economic factors, such as regional governance capacity, the availability of construction resources, and the overall scale and importance of the affected area. To reflect these influences, both the REDi and F-Rec frameworks provide probabilistic models for several types of delay, including inspection, permitting, engineering assessment, and contractor mobilization.
In addition to mobilization delays, the time required for component repair also varies depending on the level of damage. This is represented by discrete damage states (DSs), which are defined based on the fragility functions provided in FEMA P-58. Typically, damage states range from DS1 (minor damage) to DS3 (severe damage), with each state associated with a median repair duration and dispersion. These durations are modeled using lognormal distributions, which reflect the variability caused by differences in labor productivity, material availability, site accessibility, and construction complexity. The assumed mean and dispersion values for the mobilization and repair times are summarized in Table 2.
Table 2.
Mobilization activities’ median time allocations.
To capture the effects of these uncertainties on the building’s recovery trajectory, a Monte Carlo simulation was conducted using MATLAB R2025a. In each of the 1000 simulation iterations, random samples of mobilization delays and damage-state-specific repair times were drawn from their respective lognormal distributions. Each iteration represents a possible post-earthquake scenario. In each scenario, the sampled values define a unique realization of delay sequences and component-level restoration progress throughout the building.
The sampled values were then mapped into a component-based function tree, which hierarchically links the restoration of individual components to the recovery of system-level and building-level functions. At each time step, the function tree determines whether the system has achieved the required performance threshold, such as habitability or re-occupancy, based on the restoration status of its contributing components.
In this study, the recovery condition of each component and system is quantitatively evaluated using the function loss percentage, which ranges from 0% to 100%. A value of 0% indicates full functionality, while 100% indicates a complete loss of function. Partial values represent proportional degradation in serviceability. A component or system is considered fully restored when its function loss reaches 0%, and the corresponding recovery time is recorded as the day when this threshold is achieved. The simulation outputs include the time history of building functionality, expressed as the Q(t) function, and the probabilistic distribution of recovery time for key functional sequences. These results form the basis for evaluating the functional recovery performance of the building under different seismic hazard levels.
2.5. Step-by-Step Procedure for Resilience Evaluation
Figure 7 illustrates the procedure for assessing the seismic resilience of buildings. This process integrates the proposed prefabrication-informed functional recovery framework into the FEMA P-58 performance-based assessment methodology. The method consists of four sequential steps, starting from the definition of construction and seismic inputs and culminating in the estimation of resilience-related outcomes. Each step reflects how the damage and construction configurations, particularly the prefabrication ratio and component types, affect building functionality and recovery trajectory. The four steps are described as follows:
Figure 7.
An overview of the different phases in the resilience assessment of buildings.
Step 1: Input factors
This phase involves the definition of input parameters related to the seismic scenario and building characteristics. In addition to conventional seismic inputs such as earthquake magnitude and site condition, this framework also incorporates construction-specific information, including the prefabrication ratio and the types of prefabricated components. These parameters directly influence the selection of repair strategies and scheduling.
Step 2: Seismic performance assessment
Building upon the FEMA P-58 methodology, the framework performs Monte Carlo simulations to generate possible damage states for structural and nonstructural components. This stochastic analysis captures uncertainty in ground motion and structural response. Each realization corresponds to a distinct post-earthquake damage scenario, which serves as the basis for functionality assessment.
Step 3: Resilience evaluation
To evaluate building functionality, a component-based function tree is used to determine the operational status of each combined system on every floor. Each system comprises multiple components, whose damage levels reduce the system’s functionality. The global functionality of the building is computed by aggregating the performance of all systems, taking into account their logical dependencies and roles in overall occupancy and operation.
In this framework, the construction configuration, particularly the prefabrication ratio and the types of prefabricated components, is also incorporated at this stage. These factors influence how damage to individual components affects system-level performance, allowing the recovery model to better reflect differences between cast-in situ, hybrid, and fully prefabricated buildings.
Step 4: Output metrics
The final step produces key resilience metrics, including the estimated repair cost, recovery time, and functionality loss over time. These outputs are derived from the simulated damage states and the prefabrication-aware repair scheduling logic introduced in Section 2.3. By linking repair outcomes with construction-specific parameters, the framework offers a practical and customizable approach to evaluating and comparing the post-earthquake recovery potential of cast-in situ, hybrid, and fully prefabricated buildings.
3. A Demonstration of the Proposed Framework: A Case Study
3.1. Model for PCaPC Frame with MT Connection
The proposed PCaPC frame structure incorporates an MT connection, aiming to enhance seismic resilience through self-centering behavior and minimized post-earthquake residual deformation [44,45,46]. Under seismic excitation, relative rotations between precast beam and column elements are permitted via MT joints, effectively mimicking hinge behaviors without serious plastic deformation. As the seismic demand diminishes, the combination of unbonded prestressed tendon tension and vertical gravity load facilitates the recentering of the joint, restoring structural alignment and reducing residual drift. This mechanism ensures that the structural components remain largely elastic during seismic events, thereby shortening functional downtime and reducing repair needs. The connection layout and tendon configuration are detailed in Figure 8.
Figure 8.
Configuration of PCaPC joint with MT connection.
Compared to traditional PCaPC connections, this system introduces the following key advantages:
- Unbonded prestressed tendons at the beam permit self-centering rotations, while bonded anchorage zones at the beam ends ensure effective force transfer and enhance the overall stability of the connection.
- The MT connections are positioned at low-moment zones, enabling early stiffness reduction and hinge relocation under seismic loading.
- No cast-in situ concrete is required at joints beyond grouting sleeves.
3.2. Prototype Building Description
A comparative case study was performed on three four-story PC frame buildings located in Sendai, Japan. These buildings differ in their level of prefabrication and are labeled as follows:
- A cast-in situ PC frame;
- A partially precast PC frame (50% PCa, with only precast stair components);
- A fully precast PCaPC frame with MT connection (100% PCa).
All three buildings were based on a common prototype layout adapted from Zhao and Takahashi [33], and were designed according to Japanese seismic provisions. The buildings are assumed to be located on stiff soil with a ground amplification factor of 0.85, as obtained from the J-SHIS database.
Each frame shares the same structural plan, consisting of a longitudinal span of 7.5 m and a floor height of 4.0 m. The boundary frame members are identical across the three models in terms of cross-sectional dimensions, concrete strength, and prestressing parameters. This ensures that any differences in recovery performance are attributable solely to the degree of prefabrication and connection type, rather than structural or material variations. In particular, the PCa 50% PC structure incorporates precast stair elements while all other components remain cast in place. An elevation view illustrating the geometric configuration of the prototype structure is provided in Figure 9.
Figure 9.
The geometric elevation of the prototype structure.
The seismic analysis focused on the structural response in the north–south direction, modeled as a two-dimensional frame. To capture the behavior of MT joints under seismic loading, a nonlinear component-end spring model was developed. This spring model idealizes the restoring force characteristics of the MT joint, which were derived from previous finite element analyses by Zhao and Takahashi [33]. These analyses demonstrated that the MT joint exhibits a three-stage behavior involving joint closure, hinge relocation, and self-centering. Critical nonlinearities, including localized concrete crushing, gap opening, and frictional slip, were captured and translated into equivalent hysteretic parameters for the spring model.
Structural response simulations were performed using the Newmark-β method in a time–history framework, where restoring force curves were assigned to each component based on either simplified elastic–plastic assumptions or nonlinear hysteretic input depending on the connection type. This modeling strategy enables the efficient simulation of time-dependent functional recovery while preserving the essential nonlinear characteristics required for accurate seismic loss estimation. The structural response results, particularly inter-story drifts and floor accelerations, served as EDPs to evaluate component-level damage. These damage assessments formed the basis for grouping components into performance groups and modeling their time-dependent functional recovery.
To evaluate post-earthquake building functionality, the major components of the prototype structure were grouped into 22 distinct performance groups, as summarized in Table 3. These groups included both structural elements (e.g., columns, beams, and MT connections) and nonstructural systems (e.g., prefabricated stairs, electrical panels, HVAC units, elevators, and ceiling components), and were categorized based on their primary functional role (e.g., structural safety, vertical access, or environmental control).
Table 3.
Performance group (PG) of components.
Each performance group is associated with a specific engineering demand parameter (EDP) such as the inter-story drift ratio or floor acceleration, depending on whether the component is displacement-sensitive or acceleration-sensitive. The median thresholds listed in the table represent the typical onset of damage at a particular demand level and were derived by referencing fragility parameters available in FEMA P-58, complemented by recent experimental [47] findings on PCaPC components with MT connections. For example, the drift threshold of 1.0% for DS2 in unbonded joints reflects the initiation of visible cracking and the onset of loss of recentering behavior, while thresholds exceeding 2.0% for DS3 indicate joint degradation and local concrete crushing.
The dispersion values reflect the statistical variability in component response due to material heterogeneity, connection detailing, and ground motion uncertainty. These values were informed by both empirical fragility datasets and observed test results, ensuring that the recovery modeling reflects realistic post-earthquake damage progression and variability.
3.3. Excitations and Responses
A selection of NS-direction ground motion records were selected from JMA as the input excitations, as shown in Table 4. Taking the peak ground velocity (PGV) as IM, the above-ground motion records were input after amplitude modulation to study the seismic performance of cast-in situ PC and PCaPC frames. This dataset spans from 2000 to 2024. To represent three distinct seismic hazard levels corresponding to probabilities exceeding 50%, 10%, and 5% within 50 years, the records were scaled using PGV (i.e., PGV equals 18.6 cm/s, 36.5 cm/s, and 44.2 cm/s for three levels in the NS-direction). The PGV values for each hazard level were obtained from J-SHIS based on the location of the prototype building at Tohoku University’s Aobayama Campus in Sendai, Japan.
Table 4.
Ground motions selected for case study.
Table 5 shows the peak floor responses, including ‘dui,’ the inter-story drift ratio at the i-th story, and ‘ai,’ the absolute floor acceleration at the i-th floor, as required in Table 4. The seismic response analysis shows that the maximum inter-story drift ratio of the PCaPC frame is 1.27%, compared to 1.86% in the cast-in situ PC frame. As structural damage in reinforced concrete systems is primarily governed by deformation demand, specifically inter-story drift rather than floor acceleration, both frames are expected to maintain structural integrity with only limited damage to load-bearing elements. The relatively small drift in the PCaPC frame indicates that its structural components remain within the elastic or lightly inelastic range, while the higher drift in the cast-in situ frame increases the likelihood of cracking and yielding in beams and columns.
Table 5.
Engineering demand parameters.
In these frames, the structural damage remains minor. However, due to higher peak floor accelerations, nonstructural components such as compressors, sanitary waste piping, wall partitions, and stairs are more susceptible to damage, particularly in the cast-in situ system. The PCaPC frame, benefiting from its reduced floor accelerations, is less likely to experience extensive damage to nonstructural systems, thereby leading to a shorter expected recovery time. These seismic response results serve as key inputs for the resilience assessment in the following sections.
3.4. Evaluation of Functional Recovery
Figure 10, Figure 11 and Figure 12 illustrate the functional recovery curves at both the median and 90th percentile levels, depicting the evolution of building functionality from the moment of seismic impact (time = 0) until full recovery is achieved. At the 50%-in-50-years hazard level, the median outcomes indicate that all three PC frame buildings retain approximately 80% of their initial functionality and recover fully within 40 to 55 days. As shown in Figure 10a, Figure 11a and Figure 12a, the differences in functionality loss among the three systems are relatively minor at this seismic intensity, suggesting low levels of damage. However, the median recovery time for the cast-in situ PC frame is 14 days longer than that of the other two building types, due to its lower level of prefabrication and reliance on cast-in situ repair processes.
Figure 10.
Functional recovery curves of cast-in situ PC. (a) represents the 50%-in-50-yrs. hazard level. (b) represents the 10%-in-50-yrs. hazard level. (c) represents the 5%-in-50-yrs. hazard level.
Figure 11.
Functional recovery curves of PCa 50% PC. (a) represents the 50%-in-50-yrs. hazard level. (b) represents the 10%-in-50-yrs. hazard level. (c) represents the 5%-in-50-yrs. hazard level.
Figure 12.
Functional recovery curves of PCaPC with MT. (a) represents the 50%-in-50-yrs. hazard level. (b) represents the 10%-in-50-yrs. hazard level. (c) represents the 5%-in-50-yrs. hazard level.
At the 10% in 50 years hazard level, both the median and 90th percentile outcomes show that the three PC systems retain a majority of their functional capacity. However, the 90th percentile recovery time for the cast-in situ PC frame is nearly three times longer than that of the PCaPC frame, as illustrated in Figure 10b, indicating an increased probability of prolonged downtime due to uncertainty in repair scheduling and greater reliance on site-cast construction. At the 5% in 50 years hazard level, the PCaPC frame with MT connection exhibits better resilience performance, achieving both median and 90th percentile recovery times that are approximately 50% shorter than those of the other two frames.
It is important to note that although the cast-in situ PC and PCa 50% PC frames share identical structural layouts and member dimensions, their recovery times and functional restoration paths differ significantly across all hazard levels. These differences primarily stem from variations in the repair sequencing strategies adopted for each structural system (see Section 2.2). Again, for partially prefabricated buildings, prioritizing the use of prefabricated elements in critical or damage-prone components, such as stairs, can notably shorten the recovery duration.
As shown in Figure 13, Figure 14 and Figure 15, the observed functionality loss is predominantly attributed to damage in nonstructural components, particularly stairs and elevators. The absence of structural repair time in Figure 15 reflects that the damage probability of structural components is below 50% at this hazard level, and thus, the structural systems remained largely intact. These results demonstrate that the framework, which is used to model functionality recovery, offers a comprehensive representation of the recovery process by considering all component systems. For PC frame buildings, across all seismic intensities, the total recovery time is predominantly governed by the repair duration of nonstructural systems such as partition walls, stairs, sanitary waste piping, and suspended ceilings. In contrast, structural systems (e.g., beam yielding, column yielding) have minimal influence on recovery time. Previous studies [48,49,50] have shown that even under severe ground shaking (e.g., seismic intensity level 7), PCaPC frames with MT joints remain operational. Experimental evidence confirms that the MT connection retains sufficient stiffness under moderate shaking and undergoes joint-like rotation during extreme events, thereby mitigating damage to primary structural components. The inherent self-centering capacity of prestressed tendons facilitates deformation recovery, allowing the structural frame to remain serviceable with only minimal repair.
Figure 13.
The repair schedule of cast-in situ PC for 5%-in-50-years hazard levels. (a) The median. (b) The 90th percentile.
Figure 14.
The repair schedule of PCa 50% PC for 5%-in-50-years hazard levels. (a) The median. (b) The 90th percentile.
Figure 15.
The repair schedule of PCaPC with MT for 5%-in-50-years hazard levels. (a) The median. (b) The 90th percentile.
These results demonstrate that the proposed framework provides a comprehensive and realistic representation of the post-earthquake recovery process by considering all component systems and their interdependencies. Notably, for the PCaPC frame systems studied in this research, the recovery time across all seismic intensities is predominantly governed by nonstructural systems such as partition walls, stairs, and ceilings, while structural damage has relatively limited impact under moderate shaking due to the self-centering behavior and localized damage characteristics of the MT connection.
This observation provides the basis for a more detailed comparison among buildings with different prefabrication strategies. Traditional resilience evaluation frameworks, such as FEMA P-58 and REDi, were primarily developed for cast-in situ structures. They often rely on fixed serial repair sequences and simplified assumptions that fail to account for the modular repair characteristics of prefabricated buildings. In contrast, the proposed framework incorporates a repair schedule tailored to the characteristics of such systems, enabling it to distinguish recovery paths and durations based on different prefabrication ratios. In this study, three prototype buildings with identical structural design but varying degrees of prefabrication were analyzed: a cast-in situ frame, a partially precast frame (50%), and a fully PCaPC frame with MT connection. The results show that higher prefabrication ratios lead to more efficient recovery due to increased modularity and reduced reliance on cast-in situ operations. This effect is not well captured by conventional methods.
Furthermore, even when the structural layout and prefabrication ratio are held constant, differences in the types of prefabricated components can result in divergent recovery trajectories. For example, although the 50% PCa and cast-in situ frames share the same design, the inclusion of precast stairs in the 50% PCa system significantly shortens the repair time. This level of differentiation cannot be captured by resilience frameworks that apply uniform assumptions to all components. By incorporating construction-specific attributes and component-level restoration logic, the proposed framework improves the accuracy and applicability of functional recovery modeling in PCaPC structures. The empirical results in Figure 10, Figure 11, Figure 12, Figure 13, Figure 14 and Figure 15 provide clear support for this conclusion.
4. Conclusions
This study presents a resilience-based seismic evaluation framework that extends the FEMA P-58 methodology by explicitly incorporating construction-specific attributes, particularly the prefabrication ratio and the types of prefabricated components. The proposed method introduces a dynamic repair scheduling logic that adjusts recovery sequences based on these inputs, allowing for a more accurate estimation of functional recovery timelines for both cast-in situ and precast concrete buildings.
A case study involving three four-story prestressed concrete frame buildings (cast-in situ, 50 percent prefabricated, and fully precast with MT connection) demonstrated the framework’s capability. Nonlinear time–history analyses and probabilistic simulations were used to evaluate damage and derive recovery trajectories under multiple seismic hazard levels. Key findings include the following:
- Mobilization delays, particularly for inspections, permits, and contractor deployment, significantly impact early recovery phases and total downtime.
- Nonstructural components such as stairs, partitions, ceilings, and mechanical and electrical systems are primary contributors to the total repair time, exceeding the impact of structural damage in many cases. This underscores the benefit of using modular nonstructural components, such as precast stair units, to accelerate recovery.
- Structural safety and building functionality are distinct performance objectives. Even when structural integrity is preserved under rare earthquakes, functional loss may occur under frequent, lower-intensity shaking, justifying the need for functionality-oriented design frameworks.
- The results confirm that prefabrication significantly accelerates recovery. At the 5-percent-in-50-years hazard level, the partially prefabricated frame achieved a 40-day shorter median repair time than the cast-in situ building. The fully prefabricated frame with MT connections further reduced the median repair time by approximately 97 days, owing to its controlled damage regions and self-centering behavior.
Compared to existing frameworks such as FEMA P-58 and REDi, the proposed method offers two significant advantages. First, it enables differentiated repair sequences based on construction strategy, rather than assuming a fixed sequence. Second, it distinguishes recovery paths even among buildings with the same prefabrication ratio but different prefabricated component types. These capabilities fill a critical gap in current resilience assessment methodologies.
Practically, the framework serves as a decision-support tool for designers and policymakers. It enables the quantification of how prefabrication strategies and component modularity affect downtime, informing seismic design, retrofit, and construction planning. For example, stakeholders can evaluate whether increasing the prefabrication ratio or adopting specific precast components, such as modular stairs or facade panels, will meaningfully reduce the recovery time for a given project.
While current model inputs rely on standard databases such as FEMA PACT, REDi, and F-Rec, future research should incorporate region-specific data on repair durations and mobilization factors for prefabricated components. Despite this limitation, the proposed framework provides a generalizable and practical tool for improving resilience evaluation in both precast and cast-in situ concrete structures, offering both methodological innovation and engineering relevance.
Author Contributions
Conceptualization, H.Z. and N.T.; methodology, H.Z. and N.T.; formal analysis, H.Z. and N.T.; investigation, H.Z.; writing—original draft preparation, H.Z.; writing—review and editing, H.Z. and N.T.; supervision, N.T. All authors have read and agreed to the published version of the manuscript.
Funding
This work was supported by JST SPRING, grant number JPMJSP2114.
Institutional Review Board Statement
Not applicable.
Informed Consent Statement
Not applicable.
Data Availability Statement
The original contributions presented in this study are included in the article. Further inquiries can be directed to the corresponding author.
Conflicts of Interest
The authors declare that they have no conflicts of interest.
References
- Miller, D.K. Lessons Learned from the Northridge Earthquake. Eng. Struct. 1998, 20, 249–260. [Google Scholar] [CrossRef]
- Comerio, M.C.; Blecher, H.E. Estimating Downtime from Data on Residential Buildings after the Northridge and Loma Prieta Earthquakes. Earthq. Spectra 2010, 26, 951–965. [Google Scholar] [CrossRef]
- Comerio, M.C. Estimating Downtime in Loss Modeling. Earthq. Spectra 2006, 22, 349–365. [Google Scholar] [CrossRef]
- Cook, D.T.; Liel, A.B.; DeBock, D.J.; Haselton, C.B. Benchmarking FEMA P-58 Repair Costs and Unsafe Placards for the Northridge Earthquake: Implications for Performance-Based Earthquake Engineering. Int. J. Disaster Risk Reduct. 2021, 56, 102117. [Google Scholar] [CrossRef]
- Fukuyama, H.; Sugano, S. Japanese Seismic Rehabilitation of Concrete Buildings after the Hyogoken-Nanbu Earthquake. Cem. Concr. Compos. 2000, 22, 59–79. [Google Scholar] [CrossRef]
- Edgington, D.W. Reflections on the Hanshin Earthquake of 1995 and the Reconstruction of Kobe, Japan. In The Routledge Handbook of Disaster Risk Reduction Including Reconstruction; Daly, P., Feener, R.M., Eds.; Routledge: London, UK, 2016; pp. 108–140. [Google Scholar]
- Morozov, V.N.; Manevich, A.I. Mechanism of Rupture Formation of the Hanshin–Awaji Earthquake (Kobe, Japan) January 17, 1995, M 6.9. Dokl. Earth Sci. 2021, 499, 654–660. [Google Scholar]
- Kaneko, Y. Reconstruction of Communities: Lessons from Hanshin-Awaji Earthquake and East Japan Earthquake. In Community-Based Reconstruction of Society: University Involvement and Lessons from East Japan Compared with Those from Kobe, Aceh, and Sichuan; Springer: Singapore, 2018; pp. 13–17. [Google Scholar]
- Tareen, H. The 2008 Sichuan earthquake and its impacts on economy. Eur. Sci. J. ESJ 2023, 19, 13–49. [Google Scholar] [CrossRef]
- Rafferty, J.P.; Pletcher, K. Sichuan Earthquake of 2008. Encyclopaedia Britannica. 2018. Available online: https://www.britannica.com/event/Sichuan-earthquake-of-2008 (accessed on 4 April 2018).
- Liu, H. Lessons from damaged historic buildings in the Sichuan Earthquake: A case study in Zhaohua, Sichuan province. J. Asian Archit. Build. Eng. 2018, 17, 9–14. [Google Scholar] [CrossRef]
- He, L.; Aitchison, J.C.; Hussey, K.; Chen, Y. Building new houses or long-term recovery? A combination of quantitative and qualitative evidence from earthquake-displaced households in Sichuan, China. Habitat Int. 2019, 83, 135–145. [Google Scholar] [CrossRef]
- Pallardy, R. Haiti Earthquake of 2010; Encyclopaedia Britannica: Chicago, IL, USA, 2017. [Google Scholar]
- Marquis, F.; Kim, J.J.; Elwood, K.J.; Chang, S.E. Understanding post-earthquake decisions on multi-storey concrete buildings in Christchurch, New Zealand. Bull. Earthq. Eng. 2017, 15, 731–758. [Google Scholar] [CrossRef]
- Mitrani-Reiser, J. An Ounce of Prevention: Probabilistic Loss Estimation for Performance-Based Earthquake Engineering. Ph.D. Thesis, California Institute of Technology, Pasadena, CA, USA, 2007. [Google Scholar]
- Molina Hutt, C.; Hulsey, A.M.; Kakoty, P.; Deierlein, G.G.; Eksir Monfared, A.; Wen-Yi, Y.; Hooper, J.D. Toward functional recovery performance in the seismic design of modern tall buildings. Earthq. Spectra 2022, 38, 283–309. [Google Scholar] [CrossRef]
- Mohammadgholibeyki, N.; Koliou, M.; Liel, A.B. Assessing building’s post-earthquake functional recovery accounting for utility system disruption. Resilient Cities Struct. 2023, 2, 53–73. [Google Scholar] [CrossRef]
- Sattar, S.; Ryan, K.; Arendt, L.; Bonowitz, D.; Comerio, M.; Davis, C.; Deierlein, G.; Johnson, K.J. Recommended Options for Improving the Built Environment for Post-Earthquake Reoccupancy and Functional Recovery Time; Special Publication (NIST SP); National Institute of Standards and Technology: Gaithersburg, MD, USA, 2021. [Google Scholar]
- Bruneau, M.; Chang, S.E.; Eguchi, R.T.; Lee, G.C.; O’Rourke, T.D.; Reinhorn, A.M.; Shinozuka, M.; Tierney, K.; Wallace, W.A.; Von Winterfeldt, D. A framework to quantitatively assess and enhance the seismic resilience of communities. Earthq. Spectra 2003, 19, 733–752. [Google Scholar] [CrossRef]
- Blowes, K.; Kourehpaz, P.; Molina Hutt, C. Risk-targeted seismic evaluation of functional recovery performance in buildings. Earthq. Eng. Struct. Dyn. 2023, 52, 4245–4264. [Google Scholar] [CrossRef]
- FEMA. Seismic Performance Assessment of Buildings, Volume 1: Methodology; FEMA P-58-1; Applied Technology Council: Redwood City, CA, USA, 2012. [Google Scholar]
- Almufti, I.; Willford, M. REDiTM Rating System: Resilience-Based Earthquake Design Initiative for the Next Generation of Buildings; Arup: San Francisco, CA, USA, 2013. [Google Scholar]
- Bruneau, M.; Reinhorn, A.M. Structural engineering dilemmas, resilient EPCOT, and other perspectives on the road to engineering resilience. In Routledge Handbook of Sustainable and Resilient Infrastructure; Fuchs, P., Ed.; Routledge: London, UK, 2018; pp. 70–93. [Google Scholar]
- Li, L.; Chang-Richards, A.; Boston, M.; Elwood, K.; Hutt, C.M. Post-disaster functional recovery of the built environment: A systematic review and directions for future research. Int. J. Disaster Risk Reduct. 2023, 95, 103899. [Google Scholar] [CrossRef]
- Terzic, V.; Villanueva, P.K.; Saldana, D.; Yoo, D.Y. Framework for modelling post-earthquake functional recovery of buildings. Eng. Struct. 2021, 246, 113074. [Google Scholar] [CrossRef]
- ATC. Seismic Performance Assessment of Buildings Volume 8: Methodology for Assessment of Functional Recovery Time; ATC 138; Applied Technology Council: Redwood City, CA, USA, 2021. [Google Scholar]
- Almufti, I.; Willford, M. The Resilience-Based Earthquake Design Initiative (REDiTM) Rating System; Arup: San Francisco, CA, USA, 2013. [Google Scholar]
- Terzic, V.; Kolozvari, K. Probabilistic evaluation of post-earthquake functional recovery for a tall RC core wall building using F-Rec framework. Eng. Struct. 2022, 253, 113785. [Google Scholar] [CrossRef]
- Li, D.B.; Chai, Y.K.; Li, W.L.; Xiang, R. Experimental study and finite element analysis of seismic behaviour of novel precast prestressed concrete frames. Struct. 2022, 38, 402–415. [Google Scholar] [CrossRef]
- Xiong, X.; Wei, Z.; Zhang, D.; Liu, J.; Xie, Y.; He, L. An experimental study on the seismic performance of new precast prestressed concrete exterior joints based on UHPC connection. Buildings 2025, 15, 729. [Google Scholar] [CrossRef]
- Wang, X.; Wan, P.; Zhu, Z.; Wang, K.; Cao, D.; Yang, Y.; Zhang, L. Research on seismic performance of new prestressed precast beam-column sleeve concrete frame joints. Structures 2024, 61, 105954. [Google Scholar] [CrossRef]
- Huang, H.; Yuan, Y.; Zhang, W.; Li, M. Seismic behavior of a replaceable artificial controllable plastic hinge for precast concrete beam-column joint. Eng. Struct. 2021, 245, 112848. [Google Scholar] [CrossRef]
- Zhao, H.; Takahashi, N. Seismic behavior of precast prestressed concrete frame with hinge-relocated mortise–tenon connections. Buildings 2024, 14, 3007. [Google Scholar] [CrossRef]
- Cook, D.T.; Liel, A.B.; Haselton, C.B.; Koliou, M. A Framework for Operationalizing the Assessment of Post-Earthquake Functional Recovery of Buildings. Earthq. Spectra 2022, 38, 1972–2000. [Google Scholar] [CrossRef]
- Chhabra, J.P.; Hasik, V.; Bilec, M.M.; Warn, G.P. Probabilistic assessment of the life-cycle environmental performance and functional life of buildings due to seismic events. J. Archit. Eng. 2018, 24, 04017035. [Google Scholar] [CrossRef]
- De Iuliis, M.; Kammouh, O.; Cimellaro, G.P.; Tesfamariam, S. Downtime estimation of building structures using fuzzy logic. Int. J. Disaster Risk Reduct. 2019, 34, 196–208. [Google Scholar] [CrossRef]
- Molina Hutt, C.; Vahanvaty, T.; Kourehpaz, P. An analytical framework to assess earthquake-induced downtime and model recovery of buildings. Earthq. Spectra 2022, 38, 1283–1320. [Google Scholar] [CrossRef]
- Cimellaro, G.P.; Renschler, C.; Reinhorn, A.M.; Arendt, L. PEOPLES: A framework for evaluating resilience. J. Struct. Eng. 2016, 142, 04016063. [Google Scholar] [CrossRef]
- Jiang, H.; Bu, H.; He, L. A new method for function-loss based seismic resilience assessment of buildings. Eng. Struct. 2022, 266, 114613. [Google Scholar] [CrossRef]
- Blagojević, N.; Hefti, F.; Henken, J.; Didier, M.; Stojadinović, B. Quantifying disaster resilience of a community with interdependent civil infrastructure systems. Struct. Infrastruct. Eng. 2023, 19, 1696–1710. [Google Scholar] [CrossRef]
- GB 38591-2020; Code for Performance-Based Seismic Design of Buildings. Ministry of Housing and Urban-Rural Development of the People’s Republic of China; China Architecture & Building Press: Beijing, China, 2020.
- Terzic, V.; Villanueva, P.K. Method for probabilistic evaluation of post-earthquake functionality of building systems. Eng. Struct. 2021, 241, 112370. [Google Scholar] [CrossRef]
- Terzic, V.; Kolozvari, K. Novel Framework for Resilience Assessment of Tall Buildings. In Proceedings of the Lifelines 2022 Conference, Los Angeles, CA, USA, 25–27 April 2022; pp. 474–487. [Google Scholar]
- Zhao, H.; Peng, T.; Ge, P. Research on damping and restoring force performance of artificial hinge based on the micro-nano ceramic coated steel bar. Nanotechnol. Environ. Eng. 2023, 8, 745–752. [Google Scholar] [CrossRef]
- Zhao, H.; Yin, X. Seismic mitigation and self-centering performance of the adaptive structure based on artificial hinge. China Earthq. Eng. J. 2022, 44, 1–9. [Google Scholar]
- Zhao, H.; Yin, X. A Prestressed Assembled Artificial Hinge and Adaptive Seismic Damping Structural System. China Patent CN215406693U, 4 January 2022. [Google Scholar]
- Matsunaga, K.; Tani, M. Damage Classification Method for Unbonded PCaPC Beams with Widened Beam Ends Connected by Bearing. J. Struct. Constr. Eng. 2025, 90, 389–400. (In Japanese) [Google Scholar] [CrossRef]
- Sakata, H.; Wada, A.; Nakano, K.; Matsuzaki, Y.; Tanabe, K.; Machida, S. Study on Damage Controlled Precast-Prestressed Concrete Structure with P/C Mild-Press-Joint—Part 2: Experimental Study on Mechanical Behavior of Frame with P/C Mild-Press-Joint. Summ. Tech. Pap. Annu. Meet. AIJ 2006, 125, 705. [Google Scholar]
- Sakata, H.; Kuboyama, H.; Sugiyama, T.; Ikezawa, M.; Wada, A.; Matsuzaki, Y.; Machida, S.; Nakano, K. Experimental Study on Beam-Column Joint of Damage Controlled Precast–Prestressed Concrete Frame with P/C Mild–Press–Joint. J. Struct. Constr. Eng. 2005, 70, 141–147. (In Japanese) [Google Scholar] [CrossRef]
- Nakai, T.; Matsuzaki, Y.; Sakata, H.; Takeuchi, H. Experimental Study on Structural Performance of T-Shaped Frame Using PC Mild-Press-Joint. Proc. JCI Annu. Conv. 2006, 28, 535–540. (In Japanese) [Google Scholar]
Disclaimer/Publisher’s Note: The statements, opinions and data contained in all publications are solely those of the individual author(s) and contributor(s) and not of MDPI and/or the editor(s). MDPI and/or the editor(s) disclaim responsibility for any injury to people or property resulting from any ideas, methods, instructions or products referred to in the content. |
© 2025 by the authors. Licensee MDPI, Basel, Switzerland. This article is an open access article distributed under the terms and conditions of the Creative Commons Attribution (CC BY) license (https://creativecommons.org/licenses/by/4.0/).














