Next Article in Journal
Experimental Observations of Heat-Assisted Boycott Effect in Trapezoidal Enclosures
Next Article in Special Issue
Special Issue on Advances in Maritime Transport: Sustainability, Contamination and New Technologies
Previous Article in Journal
A New Approach to Designing Advance Stress Release Boreholes to Mitigate Rockburst Hazards in Deep Boring-Machine-Constructed Tunnels
Previous Article in Special Issue
Improving Ship Fuel Consumption and Carbon Intensity Prediction Accuracy Based on a Long Short-Term Memory Model with Self-Attention Mechanism
 
 
Font Type:
Arial Georgia Verdana
Font Size:
Aa Aa Aa
Line Spacing:
Column Width:
Background:
Article

A Cost-Optimized Model for Dynamic Port Hinterland Delineation: An Application to the Spanish Port System

by
Manuel Francisco Martínez Torres
1,
Juan Jesús Ruiz Aguilar
2,*,
Ignacio J. Turias Domínguez
3 and
María del Mar Cerbán Jiménez
4
1
Department of Technology and Information Systems, Port Authority of Huelva, 21001 Huelva, Spain
2
Department of Industrial and Civil Engineering, Algeciras School of Engineering and Technology (ASET), University of Cádiz, 11202 Algeciras, Spain
3
Department of Computer Science Engineering, Algeciras School of Engineering and Technology (ASET), University of Cádiz, 11202 Algeciras, Spain
4
Faculty of Economic and Business Sciences, University of Cádiz, Av. Duque de Nájera s/n, 11002 Cádiz, Spain
*
Author to whom correspondence should be addressed.
Appl. Sci. 2025, 15(1), 96; https://doi.org/10.3390/app15010096
Submission received: 14 November 2024 / Revised: 20 December 2024 / Accepted: 21 December 2024 / Published: 26 December 2024

Abstract

Featured Application

The logistics cost optimization model proposed in this study provides port authorities, logistics planners, and policymakers with a robust tool for delineating and visualizing port economic hinterlands and a method to determine the best economic route in logistics decisions.

Abstract

This study presents a methodology for determining port economic hinterlands through comprehensive logistics optimization. The research advances traditional geographical approaches by developing an integrated cost model that considers maritime transport, inland transportation, warehousing expenses, and time-dependent factors. Testing this methodology on the Spanish port system (with three main ports: Valencia, Algeciras, and Barcelona), we demonstrate how product characteristics and origins significantly influence optimal port selection and hinterland boundaries. The analysis examines both perishable goods, using bananas and oranges as case studies, and non-perishable cargo from Asian and American origins. Results reveal distinct patterns of port influence depending on goods type and origin. The study’s findings, visualized through innovative color-coded mapping, provide valuable insights for port authorities and logistics planners in optimizing supply chain decisions. Our approach contributes to port competition theory by establishing a quantitative framework for dynamic hinterland delineation based on actual logistics costs and operational factors.

1. Introduction

Port systems play a vital role in the global supply chain, serving as critical nodes that connect maritime and inland transportation networks [1]. Recent studies indicate that up to 40% of total maritime logistics costs are generated in hinterland operations, highlighticong the crucial importance of optimizing these connections for overall supply chain performance [2]. This cost distribution has led to increased focus on hinterland efficiency as a key factor in port competitiveness.
The evolution of global trade patterns and the increasing complexity of supply chains have fundamentally transformed the nature of port competition [3]. While traditional port competition focused primarily on maritime infrastructure and handling capacity, contemporary ports compete largely through their ability to serve extensive inland territories efficiently. This shift has been particularly evident in the development of intermodal transportation networks and inland logistics centers [4].
The optimization of hinterland connections has become a strategic priority for port authorities and logistics operators, as it directly impacts their competitive position and market share [5]. Recent technological advances and environmental considerations have further complicated this optimization process, requiring ports to balance efficiency with sustainability goals [6]. The increasing digitalization of logistics operations has also introduced new opportunities and challenges in hinterland management.
In the contemporary port sector, competition dynamics are increasingly shaped by the ability to effectively serve inland territories. The concept of port hinterland, traditionally defined as the geographic area from which a port derives its business, has evolved beyond simple spatial boundaries into a complex, dynamic construct influenced by multiple economic and operational factors.
The logistics chains linking ports with their hinterlands face mounting pressure to reduce costs while maintaining operational efficiency. From the perspective of inter-port competition, ports continuously strive to expand their geographical sphere of influence and enhance their economic impact. This expansion, however, must operate within the framework of operational efficiency aimed at reducing costs in commercial transactions for transport companies and other supply chain stakeholders.
Given that the majority of global trade utilizes maritime transport, a port’s sphere of influence can be practically defined as the region where it serves as the primary facilitator for goods transportation. This influence area is largely shaped by transport companies’ decisions, which are guided by operational policies prioritizing cost reduction. Consequently, transportation costs emerge as a critical factor in determining optimal transport routes and, by extension, in delineating port hinterlands.
This study addresses three key research gaps in current hinterland analysis: the need for dynamic models that reflect modern supply chain complexity, limited integration of comprehensive logistics costs in hinterland analysis, and insufficient consideration of product-specific characteristics in port choice.
An analytical method for determining port hinterland through the optimization of a comprehensive supply chain cost formula is proposed. This approach encompasses costs associated with hinterland operations, foreland transportation, and time-related factors, yielding differentiated hinterland delineations based on specific product characteristics and goods origin.
The research culminates in a numerical experiment examining goods distribution in Spain, focusing on two distinct product categories to understand how product-specific attributes influence hinterland configurations. This targeted approach aligns with recent literature emphasizing the need for goods-oriented analyses in port choice and hinterland studies.

2. Literature Review

This section presents a comprehensive review of the literature, structured around five key themes that form the theoretical and methodological foundation of our research: the evolution of hinterland conceptualization, logistics cost analysis and optimization, infrastructure and transport networks, product and warehouse management, and the emerging role of sustainability and digital technology in port logistics.

2.1. Evolution and Conceptualization of Hinterland

The concept of port hinterland has undergone significant evolution since its initial formulation by Chisholm in 1908 [7]. Early contributions from Sargent introduced commodity-based hinterland differentiation [8], while Morgan established fundamental principles of hinterland delimitation and hierarchy [9]. A paradigm shift emerged with Notteboom and Rodrigue’s introduction of discontinuous hinterlands and port regionalization, moving beyond traditional geographical determinism to recognize the dynamic nature of port influence zones [10], which was later expanded through their work on foreland-based regionalization and intermediate hub integration [2].
Recent decades have witnessed increased sophistication in hinterland analysis. Monios and Wilmsmeier expanded the regionalization concept [4], while Guerrero demonstrated containerization’s transformative impact on hinterland patterns [11]. Ng et al. bridged port geography with human geography, establishing a more comprehensive analytical framework [12]. Freire Seoane et al. contributed significant insights through their analysis of European containership and cargo port forelands [13], while Haezendonck et al. developed a governance perspective through their Port Hinterland Impact Matrix [14].
Subsequent research has expanded our understanding of port system dynamics and hinterland measurement. Wilmsmeier et al. provided crucial insights into port system evolution patterns in developing regions [15], while Moura et al. advanced the field by introducing a quantitative methodology for precise hinterland boundary delimitation [16]. The field’s theoretical development culminated in Sdoukopoulos and Boile’s comprehensive review, which synthesized over a century of hinterland research evolution [17].
Modern empirical studies have enriched our understanding of hinterland dynamics. Garcia-Alonso et al. examined competition through accessibility metrics [5], while Caballé Valls et al. identified key determinants in port choice decisions [18]. Bouchery et al. developed a framework for identifying market areas in port-centric logistics [19], while Ferrari et al. introduced methods for measuring hinterland accessibility quality [3]. These contributions collectively demonstrate the transition from static geographical definitions to dynamic, market-driven approaches that better reflect contemporary port competition realities.
In Table 1, the contribution of these authors is summarized schematically.

2.2. Logistics Cost Analysis and Optimization

The economic analysis of port logistics builds upon Williamson’s foundational work on transaction costs [20]. Balsmeier and Voisin introduced time-based strategies [21], while Christopher and Gattorna established frameworks for cost management and value creation in logistics chains [22]. This theoretical foundation has been enhanced through Ming-Jun and Yan-Ling’s optimization framework for hub-and-spoke port logistics networks [23].
A significant advancement came with Zhang et al.’s comprehensive framework for Total Transportation Cost (TTC) and Total Logistics Cost (TLC) [24]. This framework was complemented by Pettersson and Segerstedt’s crucial distinction between logistics costs and supply chain costs [25] and Li’s analytical method for multi-stage supply chains [26]. Coyle et al. further developed these concepts by integrating modern supply chain perspectives [27], Dehghanbaghi and Sajadieh proposed models for joint optimization of production and transportation [28], and Talley and Ng introduced a behavioral examination approach to hinterland transport chains [29], providing new insights into cost optimization through behavioral economics. The temporal dimension of logistics costs gained prominence through Castillo-Manzano et al.’s work on time factors [30].
Recent research has focused on optimization under uncertainty and disruption. Kumar et al. examined sourcing strategies under disruption risk [31], while Hosseini et al. developed sophisticated models for disruption effects [32]. Fu and Yeh and Bhattacharya et al. contributed optimization frameworks for integrated chains and multi-stage pricing, respectively [33,34].
In Table 2, the contribution of these authors is summarized schematically.

2.3. Infrastructure and Transport Networks

Transport infrastructure’s role in shaping hinterland development has been extensively studied. Early work by Lu on port logistics centers established foundational concepts [35], while Van den Berg and De Langen developed a hinterland strategy framework [36]. Subsequent research by Woodburn examined rail network enhancement impacts [37], while Fraser and Notteboom [38] and Wang and Ducruet [39] analyzed transport corridors and regional network balance, respectively. Liu et al. provided a comprehensive review of logistics cluster development and its future implications [40], significantly advancing our understanding of infrastructure networks.
Multimodal integration emerged as a key research focus. Caris et al. investigated inland waterway integration [41], while Medal-Bartual et al. assessed port efficiency impacts [42]. Strategic modeling advanced through Halim et al.’s work on distribution networks [43]. Recent contributions from Santos and Guedes Soares [44] and Acciaro et al. [45] have enhanced the understanding of multi-port systems and contested hinterlands. Wiegmans et al. explored communication patterns between terminals and hinterland stakeholders [46], while Davydenko developed comprehensive frameworks for freight transport modeling [47].
In Table 3, the contribution of these authors is summarized schematically.

2.4. Time Impact and Storage Capacity Analysis

The management of time impact and storage capacity represents a critical dimension in port logistics and hinterland operations. Foundational work by Muñoz-Delgado established the classification framework for product lifetime categories and refrigeration requirements, providing essential parameters for analyzing time-sensitive logistics chains [48]. This framework was expanded by Cai et al.’s analysis of fresh-product supply chains [49] and further developed by Salunkhe and Kadam, who provided detailed technical specifications for perishable goods lifetime and value depreciation patterns, crucial for understanding temporal impacts on product value [50].
Storage strategy evolution has been marked by increasing recognition of temporal factors. Frazelle developed comprehensive frameworks integrating time-based storage strategies with capacity optimization [51], while Los Santos advanced the integration of temporal considerations in distribution logistics [52]. This theoretical foundation was enhanced by Gu et al.’s systematic approach to warehouse performance evaluation, incorporating temporal dimensions in capacity planning and optimization [53].
Recent developments have focused on sophisticated modeling approaches. Lambán et al. introduced detailed methodologies for calculating time-sensitive storage costs [54], while Richards expanded the analysis of temporal efficiency in warehouse operations [55]. Modern approaches, exemplified by Bahebshi and Almaktoom [56] and Singh et al. [57], increasingly incorporate dynamic modeling for time-sensitive products and location optimization for storage facilities. The latest work by Min explores advanced solutions for time-efficient storage management, reflecting the increasing sophistication of temporal considerations in logistics operations [58].
In Table 4, the contribution of these authors is summarized schematically.

2.5. Sustainability and Digital Technology

The integration of sustainability concerns and digital technologies represents the newest frontier in hinterland research. Environmental considerations gained prominence through Fahimnia et al.’s analysis of carbon pricing impacts [59] and Ellram and Golicic’s work on sustainable transport practices [60]. This trend continued with Lam and Yap examining port city sustainable development from a stakeholder perspective [6], while Gonzalez-Aregall and Bergqvist examined port–hinterland sustainability relationships [61].
Digital transformation has emerged as a crucial factor in modern port operations. Tseng et al.’s work on big data applications [62] and Bai et al.’s analysis of Industry 4.0 technologies demonstrate the increasing importance of digital solutions [63]. Recent contributions from Ivanov and Dolgui on digital twins [64] and Liu and Ju on IoT and AI applications highlight the rapid technological evolution in port logistics [65]. The latest research by Roshid et al. [66] and Yap and Yang [67] examines technological integration and network disruptions, respectively, pointing toward future developments in the field.
The integration of sustainability into logistics operations has evolved significantly. De Oliveira et al. reviewed sustainable practices in industrial supply chains [68], while Cludius et al. examined the impact of environmental cost regulations [69]. Building on this, Geissdoerfer et al. established a framework for implementing circular economy principles in logistics networks [70]. Authors like Anilkumar E.N. and Sridharan R. [71] have expanded on this framework, incorporating environmental costs and sustainability factors.
In Table 5, the contribution of these authors is summarized schematically.

3. Methodology

3.1. Initial Hypotheses for Hinterland Calculation

The proposed methodology for calculating port hinterland addresses the growing need for economic optimization of the supply chain [1]. This approach reflects the evolution from static geographical perspectives to dynamic, economically-oriented hinterland concepts [73].
This methodology adopts the perspective of cargo owners and logistics route decision-makers rather than traditional transport company-centered approaches. This alignment with current supply chain management trends emphasizes cost optimization as a critical factor for business competitiveness [74].
The calculations focus on variables directly affecting cargo owners and logistics managers, such as fuel costs, Emissions Trading Systems, and stevedoring costs, enabling more accurate cost evaluation [75]. This framework provides a comprehensive representation of factors influencing logistics decisions.
The methodology must adapt to evolving market conditions and technological innovations. The growing importance of sustainability requires consideration of additional factors, including carbon footprint costs and environmental regulations compliance [76]. Recent advances in data analytics and artificial intelligence offer opportunities for refining cost optimization through machine learning algorithms [66].
Recent global disruptions, such as the Suez Canal events in 2021 and 2024, highlight the need for hinterland models that optimize both cost and resilience. Incorporating insights from viable supply chain network research could enhance future iterations of this methodology [64].

3.2. Methodological Proposal

The proposed methodology for calculating port hinterland involves an optimization exercise of logistics routes for each point on the map with respect to a specific logistics chain. This approach can be formalized as follows:
H p = ( x , y ) H ( p , a , o )   ·   ρ ( a , o ) ,
H p , a , o = m i n T L C ( x , y , p )   f o r   a l l x , y A ,
where
  • H(p) represents the hinterland of port p;
  • H(p, a, o) represents the hinterland of port p for a product a and from an origin o;
  • ρ(a, o) represents the weight of the logistic chain of the product a from the origin o into the total hinterland;
  • TLC (p, x, y) is the Total Logistics Cost of point (x, y) by the port p;
  • A is the set of all points in the area of study.
This formulation encapsulates the essence of the hinterland calculation as a minimization problem across a geographical location, considering the total logistics cost as the key optimization criterion.
Building upon the theoretical framework proposed by Zhang et al. [24], this study adopts a modified approach to cost calculation. Specifically, the Inventory Holding Cost (IHC) factor has been disaggregated into two distinct components: Warehouse Cost (WHC) and Time Management Cost (TMC). This refinement allows for a more nuanced analysis of the temporal and spatial aspects of inventory management within the logistics chain.
Consequently, the Total Logistics Cost (TLC) can be expressed as (parameters are omitted for simplicity):
T L C = T T C + W H C + T M C ,
where
  • TLC = Total Logistics Cost;
  • TTC = Total Transportation Cost;
  • WHC = Warehouse Cost;
  • TMC = Time Management Cost.
This decomposition of costs provides a comprehensive framework for analyzing the economic factors that influence hinterland formation. By separating the costs associated with physical storage (WHC) from those related to the temporal aspects of inventory management (TMC), the model offers increased granularity in assessing the factors that shape port hinterlands.
The following sections will elaborate on each of these cost components, providing detailed explanations of their calculation methods and the underlying factors that influence their values. This comprehensive approach aims to capture the multifaceted nature of logistics costs in port hinterland analysis, offering a robust methodology for both theoretical modeling and practical application in port management and logistics planning.
In Figure 1, each of the indicated terms is represented in a diagram. In this figure, the blue line on the left indicates maritime transit, while the black lines represent land transportation, either by road or rail.

3.2.1. Total Transportation Cost (TTC)

The concept of Total Transport Cost (TTC) in international logistics has evolved significantly since its initial formulation by Zhang et al. [24]. In the context of FOB (Free On Board) Incoterms, TTC encompasses all transport-related expenses from the origin port to the final destination point. This comprehensive cost metric includes ocean freight, port management, customs procedures, documentation, and inland transportation, reflecting the complex nature of global supply chains [1].
Subsequent studies by De Oliveira et al. [68] and Gong et al. [77] have expanded this framework to include environmental costs and risk adjustments, respectively. Building upon these advancements, we can delineate the components of TTC as follows:
  • Freight Cost (FC): Represents the ocean freightage, i.e., the cost of maritime transport between origin and destination ports. Halim et al. highlight the impact of vessel size and fuel prices on this component [43].
  • Freight Service Costs (FSC): Encompasses ancillary costs associated with freight, including insurance, bunker adjustment factor (BAF), and currency adjustment factor (CAF). The volatility of these factors, particularly in light of geopolitical events and environmental regulations, has been examined by Yap and Yang [67].
  • Port Management Cost (PMC): Covers expenses related to port operations, including terminal handling charges, storage fees, and port taxes. Medal-Bartual et al. analyzed the efficiency of port operations and its impact on these costs [42].
  • Border Management Cost (BMC): Includes costs associated with customs procedures and inspections. The implementation of blockchain technology in customs processes and its potential to reduce these costs has been explored by Rejeb et al. [78].
  • Port-to-Warehouse Transport Cost (PWTC): This represents the cost of inland transportation from the destination port to an intermediate warehouse. The choice of transport mode for this leg can significantly impact overall costs and has been the subject of optimization studies [79].
  • Transport Distribution Cost (TDC): Covers the expenses for transporting goods from the intermediate warehouse to the final destination. Recent research has focused on last-mile delivery optimization in this context [65].
Incorporating these components, Total Transport Cost (TTC) can be expressed as:
T C = F C + F S C + P M C + B M C + P W T C + T D C .
This formulation, while comprehensive, is increasingly being augmented to reflect emerging concerns in global logistics. For instance, Cludius et al. [69] propose the inclusion of a carbon cost component (CC) to account for emissions throughout the transport chain:
T T C = F C + F S C + P M C + B M C + P W T C + T D C + C C ,
where CC represents the monetary value of carbon emissions associated with the entire transport process, typically calculated based on carbon pricing mechanisms or regulatory compliance costs.
Digital technologies, particularly artificial intelligence and machine learning, are transforming cost calculation and optimization methodologies, enabling real-time routing adjustments and improved efficiency [66]. While the fundamental TTC structure remains valid, future research must develop adaptive models that address modern supply chain complexities, incorporating sustainability, technological advancement, and network resilience considerations.

3.2.2. Port-to-Warehouse Transport Cost (PWTC) and Transport Distribution Cost (TDC)

Port-to-Warehouse Cost (PWTC) and Transport Distribution Cost (TDC) represent critical components in modern logistics, covering transportation from port to intermediate warehouse and final delivery, respectively [1]. While traditionally dominated by road and rail transport, these operations now incorporate diverse options, including inland waterways and short-sea shipping, with mode selection influenced by environmental factors, reliability, and cargo requirements beyond pure cost considerations [60,72].
The determination of PWTC and TDC values is predicated on identifying the most cost-effective transport option or combination of modes. This optimization process can be mathematically represented as follows:
P T W C = m i n         σ · d P T C W                 ( R o a d ) T r c + H C o + H C d           ( T r a i n ) A n y   o t h e r   m e d i u m   o r   c o m b i n a t i o n ,
T D C = m i n           σ · d t d c                 ( R o a d ) T r c + H C o + H C d         ( T r a i n ) A n y   o t h e r   m e d i u m   o r   c o m b i n a t i o n ,
where
  • σ represents the cost per kilometer (km) by truck (EUR/km);
  • dPWTC is the minimum road distance (km) from the destination port to the intermediate warehouse;
  • dtdc is the minimum road distance (km) from the intermediate warehouse to the destination point;
  • Trc denotes the cost of transportation by train to the nearest station for both endpoints of the journey—that is, from the origin point to its nearest train station and from the destination’s nearest train station to the final destination;
  • HCo represents the haulage cost in the origin station;
  • HCd represents the haulage cost in the destination station.
These equations, while foundational, have been subject to refinement in recent literature. For instance, Sales et al. propose an extended model that incorporates time-dependent factors and congestion costs [75], reflecting the dynamic nature of urban logistics environments. Similarly, Wang et al. introduce a stochastic element to these calculations, accounting for the inherent uncertainties in transport times and costs, particularly in the context of multimodal transportation [80].
The growing emphasis on sustainability in logistics has also led to the incorporation of environmental costs into these calculations. The authors of [59] suggest an augmented model that includes a carbon pricing component:
P T W C = m i n σ + ε c · d p t w c                                   R o a d     T r c + H C o + H C d + ε r                       T r a i n     A n y   o t h e r   m e d i u m   o r   c o m b i n a t i o n             ,
T D C = m i n σ + ε c · d t d c                                           ( R o a d ) T r c + H C o + H C d + ε r                           ( T r a i n ) A n y   o t h e r   m e d i u m   o r   c o m b i n a t i o n             ,
where εc and εr represent the carbon emission costs for road and rail transport, respectively, typically expressed in EUR/ton-km of CO2 equivalent.
Emerging technologies are transforming inland transport calculations, with autonomous vehicles potentially restructuring costs [81] and predictive analytics enabling dynamic optimization strategies [66]. While fundamental PWTC and TDC structures remain valid, future models must adapt to incorporate modern supply chain complexities, including sustainability, technological advancement, and network resilience.

3.2.3. Warehouse Costs (WHC)

Warehouse Costs (WHC) represent a major logistics expenditure encompassing rent, depreciation, overheads, staffing, insurance, and taxes [55], gaining prominence with e-commerce growth [72]. Modern practices require strategic placement of intermediate storage facilities for cargo consolidation, with companies often utilizing multiple locations to optimize operational efficiency [53].
The WHC calculation is based on warehouse size and geographical location, computed as a location-specific unit value multiplied by square footage [57]. The required space is determined by two key factors: goods type (volume) and service rotation time, being a direct contribution of time in costs. This relationship can be formulated following methodologies from Lambán et al. [54] and Los Santos [52], incorporating modern warehouse design principles [51]:
W H C = λ · S ,
where λ represents the unit cost of the warehouse [52] and S denotes the surface area, which can be determined by:
S = δ · C M · R T ,
where δ is the warehouse occupation density for any product, defined as square meters per kg [54], CM is the daily consumption in kg of the product, and RT is the rotation time of transport service (in days).
By combining Equations (10) and (11), a comprehensive expression for WHC is derived:
W H C = λ · δ · C M · R T .
This formulation provides a practical means of calculating WHC for various scenarios in logistics planning and optimization.
Recent technological advances, particularly robotics and artificial intelligence, are reshaping WHC calculations through improved space utilization and operational efficiency [82]. Sustainability considerations are also transforming WHC models, incorporating energy efficiency, waste management, and carbon footprint metrics [58]. As warehouse operations evolve, future research must develop adaptive WHC models that integrate these technological and environmental factors while addressing modern supply chain complexities.

3.2.4. Time Management Cost (TMC)

The final component of Total Logistics Cost (TLC) relates to time value in logistics operations. This temporal dimension encompasses three distinct elements.
The first element concerns transit time. Increased transit duration represents a cost that can be quantified as cargo value depreciation. This is particularly relevant for perishable goods, where time directly impacts product value.
The second element addresses just-in-time delivery scheduling rather than transit duration. Transit time itself does not generate costs if cargo maintains value, making any duration acceptable within schedule parameters. This factor minimally impacts route and hinterland selection, except for potential risk-related disruptions.
The third element relates to route frequency, which was considered in Warehouse Costs.
Delivery speed only represents a cost factor when cargo value depreciates or warehouses risk stock-outs. A University of Cadiz study at Port of Algeciras demonstrated this concept, where non-perishable containers averaged 6.5-day departure times as cargo owners strategically used the terminal’s grace period for temporary storage, reducing warehouse space requirements [83].
Focusing on the first component related to transit time and cargo value depreciation, we can formulate the time management costs in logistics operations. Building upon the foundational work of Zhang et al. [24] and incorporating studies in time-sensitive logistics [21], TMC can be expressed as:
T M C = V A L · μ · τ ,
where
  • VAL represents the cargo value;
  • τ denotes the transit time;
  • μ is the adjusted loss factor of cargo value.
This formula, while generally applicable, requires modification when analyzing perishable merchandise. Recent studies have highlighted the increasing importance of time-sensitive logistics, particularly in the context of e-commerce and fresh food supply chains [84]. For perishable goods, the TMC can be more accurately represented as:
T M C = V A L · μ · τ L F T ·   365 L F T ,
where LFT refers to the life span of the analyzed product.
This approach reflects contemporary research on perishable goods logistics, acknowledging product-specific depreciation rates [56] and extending beyond food to include time-sensitive items like fashion and electronics [85]. Advanced analytics and machine learning now enable more precise product-specific depreciation predictions and dynamic TMC calculations [86], enhancing logistics cost optimization models.

3.2.5. Comprehensive Cost Function

Integrating all the components discussed, including the refined TMC calculation, yields a comprehensive cost function that can be optimized:
T L C = F C + F S C + P M C + B M C + P W T C + T D C + W H C + T M C .
This integrated approach combines spatial and temporal aspects in logistics cost optimization, aligning with contemporary supply chain management trends [64]. Recent research extends this framework by incorporating sustainability metrics, particularly carbon emission costs [87], anticipating future environmental cost integration in global logistics calculations.
Digital twin technologies enable dynamic cost optimization through real-time logistics strategy adjustments [64]. This comprehensive cost function, incorporating nuanced time-related costs and perishability considerations, advances logistics cost modeling by providing more accurate tools for contemporary global market planning and hinterland analysis.

3.3. Calculation Methodology

The determination of port hinterland boundaries requires a systematic five-step calculation process. This methodology must be applied individually for each product–origin combination, as these factors significantly influence the final hinterland configuration.
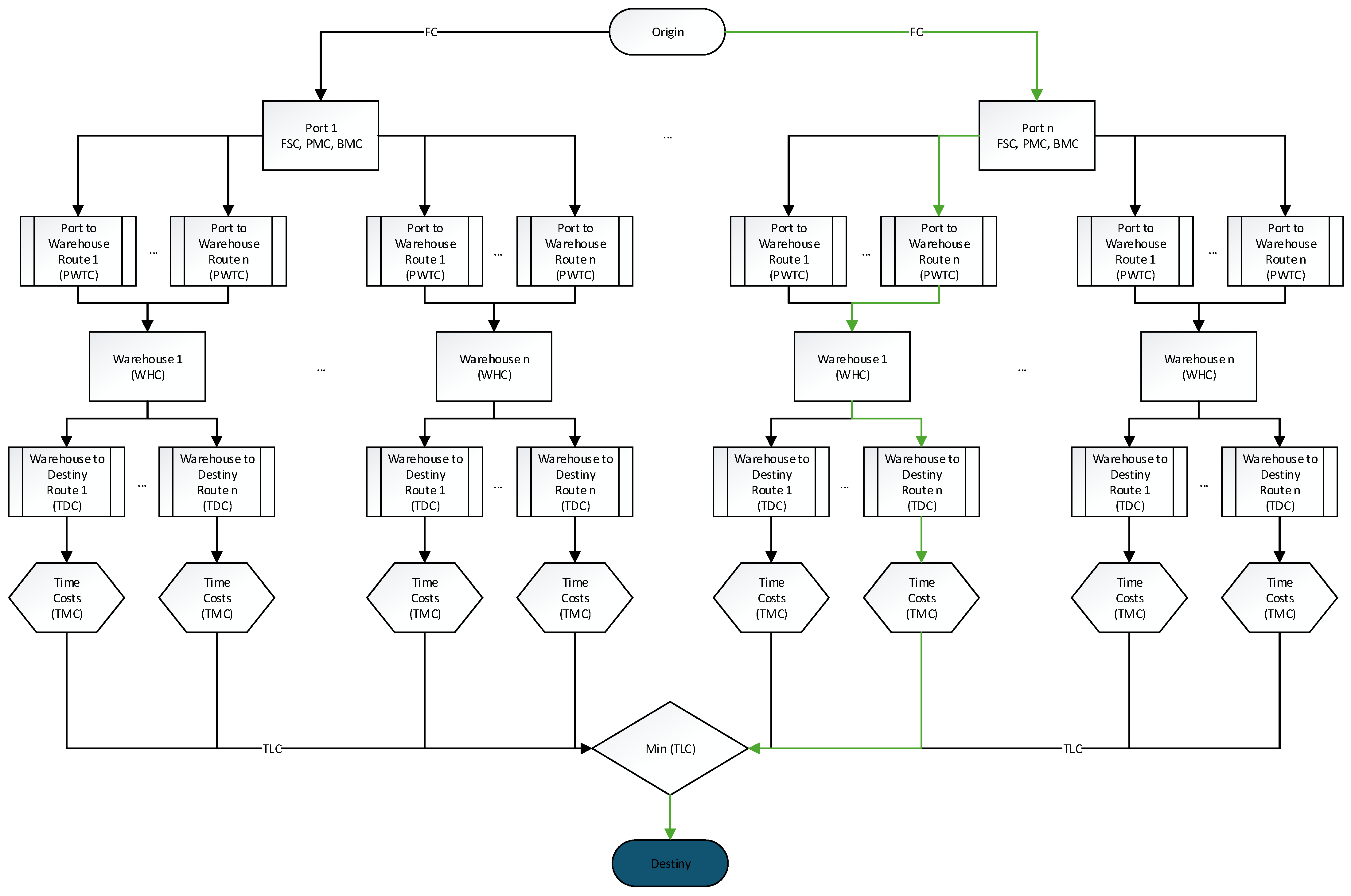
In Figure 2, the proposed methodological model is represented, calculating each of the costs for each of the possible options. The route with the lowest total cost is represented in green, which is what assigns that route (product, origin) to the selected port’s hinterland.

3.3.1. Step 1: Maritime and Port Costs Integration

The initial phase encompasses the calculation of ocean freight costs (FC) and port management costs (FSC, PMC, BMC) for all feasible routes between the origin port and each destination port under consideration. This analysis incorporates both economic and temporal dimensions, establishing a comprehensive cost–time framework. These calculations provide the foundation for subsequent analyses and constitute essential components of the Total Transport Cost (TTC).

3.3.2. Step 2: Port to Warehouse Routes

Following the maritime component analysis, the methodology addresses all possible routes connecting ports to potential warehouse locations. Transportation options include both exclusive road transport and multimodal combinations of road and rail transport, utilizing the network specifications and cost parameters detailed in Table 6. The exhaustive computation of all viable combinations yields the Port-to-Warehouse Transport Cost (PWTC) component of the proposed formula.

3.3.3. Step 3: Inland Distribution Routes

The third phase evaluates all possible routes connecting each potential warehouse location to the point of analysis (x, y). As in Step 2, the analysis encompasses both unimodal road transport and multimodal road–rail combinations, following the parameters established in Table 6. This analysis determines the Transport Distribution Cost (TDC).
For both Steps 2 and 3, the methodology incorporates comprehensive cost–time calculations, including essential operational considerations such as minimum drayage pricing, dual driver requirements for extended routes, and mandatory rest periods in road transport operations.

3.3.4. Step 4: Time Value Integration

The time value component incorporates two distinct elements:
  • Cargo depreciation assessment, quantified as Time Management Cost (TMC), calculated by aggregating the temporal components identified in the preceding three steps.
  • Service rotation requirements, expressed as Warehouse Cost (WHC), reflecting the storage capacity necessary to maintain continuous customer supply.

3.3.5. Step 5: Optimal Route Selection

The final phase involves computing the Total Logistics Cost (TLC) for all possible route combinations and identifying the minimum cost solution. This optimization determines the optimal routing configuration from origin to destination through specific port and warehouse facilities. The resulting allocation of point (x, y) to a particular port’s hinterland, for origin o and product p, contributes to the construction of the comprehensive hinterland vector for each product–origin combination.

3.4. Hinterland Vector

Following the proposed model, the calculation of the hinterland from the perspective of logistics chain cost can be accomplished through a three-step problem-solving process.
Step 1: Resolve the calculation of the minimum logistics chain cost for a product (p) and an origin (o) to a specific point (x, y) in the calculation area. By performing this process for any product and any origin, it is possible to obtain a two-dimensional matrix as follows:
H ( x , y ) ( p 1 , o 1 ) H ( x , y ) ( p 1 , o n ) H ( x , y ) ( p n , o 1 ) H ( x , y ) ( p n , o n ) ,
where H ( x , y ) ( p n , o n )   is the hinterland value in the point (x, y) of the product i and the origin i. The value of H ( x , y ) ( p n , o n )   represents the port where the logistics chain is most economically efficient for this point, product, and origin.
Step 2: A weight matrix can be constructed by assessing total import and export data for a given area, along with their respective origins, to determine the significance of each product and origin within the area’s overall traffic. These weights may be calculated from two distinct perspectives: economic (based on import and export value) and volumetric (based on import and export tonnage). Given that volume is the standard metric in logistics for port throughput, this study selects the volumetric approach as the preferred measure.
Thus, the volume matrix should be:
ρ ( p 1 , o 1 ) ρ ( p 1 , o n ) ρ ( p n , o 1 ) ρ ( p n , o n ) ,
where ρ is the height matrix for the area and ρ ( p i , o i ) is the height matrix for the product i and origin i, calculated as:
ρ p i . o i = ω ( p i , o i ) ω ,
where
  • ω ( p i , o i ) is the sum of all the traffic in this area for the product i and the origin i;
  • ω is the total traffic moved in this area.
It should be noted that this matrix remains constant for any point in the calculation area.
Step 3: Once both matrices are obtained, the calculation of the hinterland for a point can be computed as a normal n-dimensional vector as follows:
x , y = H p i , o i = P o r t 1   ρ p i . o i , H p i , o i = P o r t   2 ρ p i . o i ,   , H p i , o i = P o r t   n ρ p i . o i ,     ,
where each position of this vector indicates the weight of the hinterland of port n at this point (x, y) in the area.

4. Experimental Design and Results

4.1. Calculating the H ( x , y ) ( p n , o n )

To illustrate the application of this hinterland model, an example is presented for Spain, calculating the hinterland for all population areas with more than 1000 inhabitants. For this analysis, the three main ports in Spain concerning container traffic were selected: Valencia, Algeciras, and Barcelona [88].
To facilitate visual representation, the hinterland of Valencia is assigned the red color, Algeciras blue, and Barcelona green. The vector obtained of mixed hinterland influence is represented using an RGB color scheme, with the intensity of each color proportional to the influence of the respective port.
As an example, select products and origins were chosen to calculate H ( x , y ) ( p n , o n ) .

4.1.1. Products Selected for the Exemplification

Based on Spanish Ministry of Agriculture consumption data [89], two perishable goods were selected for analysis, alongside one non-perishable product. Following Salunkhe and Kadam’s [50] and Muñoz-Delgado’s [48] classification system of product lifetimes (highly perishable: 0–4 weeks, perishable: 4–8 weeks, semi-perishable: 8–12 weeks, non-perishable: >12 weeks), bananas (highly perishable) and oranges (semi-perishable) were chosen to represent distinct perishability categories (see Table 7)
For the selection of origins in this exemplar study, data from the foreign trade database for the year 2023 were analyzed [90]. This analysis revealed that the primary origin for oranges is South Africa, while the main source for bananas is Ecuador.

4.1.2. Reference Ports

To determine the valuation in the experimental design, the most representative ports from the countries of origin for the selected products (bananas and oranges) have been identified. According to traffic statistics [91], ports with the highest volume of goods in the primary countries for the chosen products were selected. For Pacific countries lacking direct routes to Spain, indirect connections via the Panama Canal were considered, establishing the principal Panamanian port as the reference port for this transport.
Specifically, Durban was selected as the primary port for South African orange traffic, while the port of Manzanillo, on the Atlantic side of the Panama Canal, was designated as the reference port for Ecuadorian bananas. For the non-perishable good, selection was based on the main ports of the two countries with the highest container traffic with Spain, Shanghai (China) and New York (United States).

4.1.3. Data Description

For the calculation of time-related costs, it is essential to determine the value of the cargo. This value is derived from the retail prices of foodstuffs in the Mercas network [92]. From this source, it was possible to obtain the average sales prices of the selected products for the year 2022. The data indicate that bananas were valued at EUR 1.10 per kilogram, while oranges were priced at EUR 1.15 per kilogram.

4.1.4. Details of Costs of the Different Items

Here the data collection of costs of the terms indicated in the section of methodology to each product and origin selected is described.
  • Freight Costs
Freight costs were obtained from commercial services, encompassing port management, border management, fuel costs, and freight taxes. These costs represent the total amount paid by the importer for goods delivered outside the destination port. Based on the acquired rates, transportation from the ports of origin (South Africa and South America) to the principal ports of the Iberian Peninsula yielded the tariffs presented in Table 8.
These rates encompass a comprehensive set of logistics costs, including freight, customs and border management fees, destiny port handling charges, fuel surcharges, and applicable freight taxes. This inclusive pricing structure indicates that the container is available for truck collection immediately upon completion of customs clearance procedures at the destination port.
  • Road Transport Cost
This is calculated using the reference data published by the Spanish Ministry of Transport: 1.53 EUR/km [93].
  • Train Transport
This is the cost of transit by train from the nearest station to a city where the hinterland is calculated from the closest station of the port.
The public offer of RENFE (Spanish public and main train operator) has not been published since 2012, but it was used for this example because, as published by the Spanish Ministry of Transport, the revenue per ton is similar [94]. Table 6 displays RENFE’s public rates for multi-client and multi-product rail transportation from origin stations (rows) to destination stations (columns). These rates include cargo handling operations at the stations.
  • Haulage Costs
The haulage costs were determined by identifying the minimum rate at which truck operators offer services for very short-distance transport. This value was derived from commercial offers and established at EUR 50. This value represents the baseline cost for minimal-distance haulage operations.

4.1.5. TMC (Time Management Cost)

The value of time can be quantified as the depreciation rate for each product. Following Salunkhe and Kadam, bananas have a life span of 3 weeks, with an initial 3-week period without value loss due to the fruit’s ability to mature post-harvest [50]. Consequently, for bananas, the value of Time Management Cost (TMC) is expressed in Equation (19).
T M C = 0   i f   t   d a y s                             21   d a y s V A L · ( L T 21 )   21   i f   t   d a y s           > 21   d a y s .
Conversely, oranges have a total lifetime of 12 weeks but begin losing value immediately post-harvest. Thus, the TMC value for oranges is represented by Equation (20).
T M C = V A L · L T / 84 .
In these equations, LT denotes the transit time, which is calculated as the sum of maritime transit time and terrestrial transit time. The latter encompasses road transportation, railway transportation (where applicable), border management procedures, and inspection time.

4.2. Results: Representing the H ( x , y ) ( p n , o n )

Figure 3 and Figure 4 present a spatial representation of the optimal port selection for each point in Spain based on the logistics chain optimization for the products. This visualization serves as an approximation of the hinterland for any given product and origin.

4.2.1. Methodology of Analysis

The implementation of the theoretical framework previously described required a comprehensive analytical approach that combined multiple data sources and processing techniques. The research analyzed mainland Spanish municipalities with over 1000 inhabitants, comprising 3487 population centers. The threshold was chosen to balance commercial representation and computational efficiency. The Canary and Balearic Islands were excluded due to their distinct maritime and logistical characteristics, requiring separate study.
The geographical framework was established using a precise coordinate system, with each location mapped through its latitude and longitude coordinates. This spatial reference system was essential for accurate distance calculations and proper visualization of results.
The research developed a multidimensional matrix-based calculation system for Total Logistics Cost (TLC), focusing on detailed transportation cost analysis. The system used interconnected matrices to compute maritime route freight costs, incorporating current market rates, bunker adjustments, terminal handling charges, and customs management fees for each origin and destination port.
A sophisticated decision tree structure evaluated inland transportation options, comparing direct road transport with combined road–rail alternatives. The system explored multiple transport modes, transfer points, and storage locations to identify the most cost-effective routing. For instance, when analyzing transport from Valencia to inland destinations, the method assessed direct road transport, rail transport with local distribution, and their combinations, ultimately selecting the most economical option.
The research integrated Warehouse Costs (WHC) using a specialized matrix structure that captured regional storage cost variations. The calculation dynamically assessed storage areas based on product characteristics, consumption patterns, and service rotation times, incorporating location-specific factors like real estate values and handling capabilities. This approach enabled efficient, flexible storage cost computation across different locations, accounting for seasonal and product-specific variations.
The Time Management Cost (TMC) calculation used a specialized matrix to track goods’ temporal value degradation. For perishable products like bananas, a non-linear depreciation model captured initial stability and subsequent rapid value loss. Orange shipments employed a linear depreciation approach starting from harvest. This temporal cost structure was critical in evaluating routing options, particularly when balancing speed against economic efficiency.
The decision tree methodology effectively evaluated complex routing scenarios by treating each node as a decision point with multiple options for mode, route, and storage. The system calculated the cumulative cost impact of each choice, considering direct transportation and indirect temporal costs. This approach enabled identifying globally optimal solutions beyond local cost minimizations.
The complexity of the model reflects the reality of the logistics chain, where any factor within it can determine the decision to change routes. Using simpler models may overlook factors that can be decisive in reality. An example of such factors is ignoring the value of time, which is key for non-perishable goods, or the value of customs inspections, which is crucial for goods with complicated inspections, such as fruits from certain countries.
The validation process employed a multi-tiered approach to ensure result accuracy. Individual cost components were validated against current market rates and published tariffs. Complete logistics chains were cross-referenced with actual shipment data provided by logistics operators.
For visualization purposes, the system employed an RGB color model where each primary color represented a specific port’s influence: Valencia (red), Barcelona (green), and Algeciras (blue). The intensity of each color component was calculated proportionally to the port’s influence percentage at each location. This approach created an intuitive visual representation of port influence areas, with mixed colors naturally emerging in regions where multiple ports competed for cargo.
The final statistical processing integrated actual trade volumes for the four selected routes using weights derived from the Spanish Tax Agency’s foreign trade database. This weighting system ensured that the model’s outputs reflected the real-world importance of different trade flows in the Spanish logistics network.

4.2.2. Geographic Distribution of Port Influence

The port hinterland analysis revealed distinct cargo distribution patterns influenced by port location and cargo type. Algeciras showed a dominant impact in southwestern Spain, extending into central regions, particularly for time-sensitive goods from Manzanillo. Valencia’s influence concentrated along the eastern Mediterranean coast, creating a robust transportation corridor.
Analyzing cargo flows from Durban, particularly citrus imports, reveals a striking and decisive dominance of the Port of Algeciras across the entire Spanish peninsula, as clearly illustrated in Figure 3. This comprehensive influence pattern represents an exceptional case where a single port demonstrates an overwhelming economic advantage for serving the entire national territory. The dominance of Algeciras can be attributed to several key factors.
  • The significantly shorter maritime route from Durban to Algeciras (33 days) compared to Valencia (47 days) or Barcelona (38 days), which substantially reduces shipping costs and transit times.
  • The lower total freight costs from Durban to Algeciras (1290.91 EUR) compared to Valencia or Barcelona (both 1748.18 EUR), representing a significant cost advantage of approximately 26%.
  • The time-sensitive nature of citrus products, where the shorter maritime transit time through Algeciras provides crucial advantages in maintaining product quality and value.
This pattern is particularly noteworthy as it challenges traditional assumptions about hinterland formation, where ports typically show stronger influence in their immediate geographical vicinity with gradually diminishing impact over distance. Instead, we observe how the substantial advantages in maritime costs and transit times can completely overcome potential benefits that other ports might have in inland transportation distances or infrastructure.
Even in regions geographically closer to Valencia or Barcelona, such as Catalonia or the Mediterranean coast, the combined economic advantages of routing through Algeciras—primarily driven by maritime cost savings and shorter ocean transit times—outweigh the additional inland transportation costs that might be incurred. This result provides a clear empirical demonstration of how maritime logistics costs can be the determining factor in port selection when they represent a substantial portion of the total logistics costs, particularly for specific origin–product combinations where time and direct transportation costs are critical factors.
For non-perishable goods, the analysis reveals markedly different distribution patterns. Cargo originating from Shanghai shows a more balanced distribution of port influence across the Spanish territory. Valencia’s hinterland extends further westward than observed with perishable goods, benefiting from its robust inland transportation networks and competitive pricing for standard containerized cargo. Barcelona maintains significant influence in northeastern Spain, where its strategic location and efficient intermodal connections provide competitive advantages for Asian imports.
As depicted in Figure 4, the New York trade route reveals distinct hinterland patterns, with Atlantic-facing ports showing stronger performance and significant overlap in central Spain. The visualization of cargo from Shanghai demonstrates a more balanced port influence distribution across Spanish territory. By comparing the upper and lower maps, the distinct patterns emerging from Asian and North American trade routes become evident, with Valencia’s hinterland extending further westward than observed in perishable goods routes.
An interesting finding emerges in the analysis of the Coruña region, as shown in the second image. This unexpected result stems from the fact that rail transportation from Algeciras compensates for Valencia’s geographical proximity advantage. The total logistics cost through the Port of Algeciras, utilizing rail transport to Coruña, proves more economically efficient despite the greater geographical distance, demonstrating how multimodal transportation options can override simple distance-based assumptions in port choice decisions.

4.2.3. Regional Competition Analysis

In the Central Plateau region, particularly Madrid, inter-port competition demonstrates dynamic economic efficiency, with competitive advantages fluctuating according to cargo types and seasonal variations.
In the Mediterranean Corridor, Valencia and Barcelona’s port competition is characterized by dynamic boundaries defined by transport costs, service offerings, and infrastructure capabilities, with rail connectivity significantly influencing their respective economic influences.
In the southern region, while Algeciras maintains overall dominance, interesting competitive dynamics emerge with Valencia for specific cargo types and origins. The analysis shows that product characteristics strongly influence port selection in this region, with time-sensitive goods following distinctly different patterns from standard containerized cargo.

4.2.4. Integrated Hinterland Analysis

A comprehensive hinterland analysis was developed by statistically combining the individual hinterland patterns of the four selected routes, weighted according to their respective trade volumes [90]. This integration provided a more nuanced understanding of overall port influence, accounting for both perishable goods from Manzanillo (bananas) and Durban (oranges), as well as non-perishable cargo flows from Shanghai and New York. The weighted calculations reflect the relative importance of each trade route in Spain’s maritime commerce, as detailed in Table 9.
Port influence across Spain reveals complex competitive dynamics, with Valencia dominating central–eastern regions, Barcelona commanding Catalonia and northern territories, and Algeciras controlling southern Spain.
The central region, especially Madrid, demonstrates sophisticated overlapping port influences, highlighting the strategic flexibility of modern supply chains. Major cities exhibit nuanced port competition patterns, with infrastructure—particularly rail networks—playing a crucial role in extending port economic reach beyond coastal zones.

4.2.5. Quantitative Analysis

The quantitative assessment of port influence across major Spanish cities reveals complex patterns of competition and market penetration. Table 10 presents a detailed breakdown of port influence percentages across key urban centers, along with the dominant factors driving these distributions.
Madrid, Spain’s central logistics hub, shows a particularly nuanced distribution of port influence, with Valencia commanding 45.2% of the market share, followed by Algeciras at 32.5% and Barcelona at 22.3%. This distribution reflects the capital’s strategic position and its excellent multimodal connectivity. Valencia’s stronger position can be attributed to its robust rail connections and optimized inland logistics networks, while Algeciras maintains significant influence through competitive pricing and efficient handling of time-sensitive cargo.
Zaragoza presents an interesting case of nearly balanced influence between Valencia (42.1%) and Barcelona (42.6%), with Algeciras maintaining a smaller but significant presence (15.3%). This equilibrium stems from the city’s geographic position and its role as a major logistics hub. The minimal difference between Valencia and Barcelona’s influence demonstrates how infrastructure investments and service quality can effectively counterbalance geographic advantages.
The analysis of Valladolid reveals a more evenly distributed competition, with influence shares of 28.7%, 38.9%, and 32.4% for Algeciras, Valencia, and Barcelona, respectively. This distribution reflects the city’s position in the northern logistics corridor and its strong multimodal connections. The relatively balanced influence suggests that factors beyond pure distance, such as service frequency and logistics chain integration, play crucial roles in port selection.
Sevilla demonstrates the strongest single-port dominance in the study, with Algeciras commanding 78.4% of the influence, while Valencia maintains 18.5%, and Barcelona shows minimal presence at 3.1%. This strong skew reflects both geographic proximity and well-established logistics patterns in southern Spain. However, Valencia’s significant secondary presence indicates that competitive service offerings can penetrate even strongly dominated markets.
In the northern region, Bilbao’s distribution (Algeciras 25.6%, Valencia 35.2%, Barcelona 39.2%) shows how rail connectivity and specialized service offerings can overcome geographic disadvantages. Barcelona’s slight lead in this market demonstrates the importance of efficient inland transportation networks and integrated logistics services.
The influence percentages detailed in Table 9 are visually represented in Figure 5, where the color intensities correspond to the calculated market shares. The strong dominance of Algeciras in Sevilla (78.4%) is clearly visible in the deep blue coloring of the region, while the more balanced competition in Zaragoza is represented by the mixed coloring, indicating influence from multiple ports.
Figure 5 provides a comprehensive visualization of these overlapping influences, where the RGB color model effectively illustrates the complex nature of port competition. The mixed colors appearing in central Spain, particularly around Madrid, demonstrate areas where multiple ports maintain significant market presence. This visualization supports the quantitative findings presented in Table 10, particularly regarding the balanced competition in central regions.

4.2.6. Quantitative Highlight

Port influence analysis across Spanish urban centers reveals a complex landscape of competition, challenging traditional assumptions about geographic proximity. The study demonstrates that port selection is determined by a sophisticated interplay of factors beyond mere distance.
Key findings include geographic proximity is not the sole determinant of port influence; infrastructure quality, particularly rail connectivity, critically extends ports’ economic reach; market concentration varies significantly by region; and most urban centers benefit from multi-port competition. Notably, Madrid exemplifies how efficient inland connections can enable ports to dominate markets beyond their immediate geographic boundaries.
The analysis reveals that product characteristics substantially influence hinterland boundaries, with different cargo types revealing distinct competitive patterns. For instance, the supply chains of perishable goods like bananas and oranges demonstrate varied port selection dynamics. This comprehensive research confirms that modern port hinterlands are shaped by a nuanced combination of transportation infrastructure, cost efficiency, and product-specific requirements rather than simplistic geographic considerations.
Infrastructure emerges as a pivotal factor, with rail networks creating unexpected patterns of port influence. Valencia’s performance in distant markets, Barcelona’s competitiveness in northern regions, and Algeciras’s surprising reach in Galicia—particularly where rail transportation compensates for geographical disadvantages—underscore the complex nature of port competition in Spain.

5. Conclusions and Future Research Directions

This study has presented a novel methodology for delineating port hinterlands through comprehensive logistics cost optimization. The research advances the understanding of port competition dynamics by demonstrating that hinterland boundaries are not static geographical constructs but rather dynamic, product-specific territories shaped by multiple economic factors. This finding aligns with contemporary supply chain management theories while providing a quantitative framework for their practical application.
The proposed methodology’s implementation in the Spanish port system has yielded several significant insights. First, it empirically demonstrates that hinterland determination is influenced by a complex interplay of factors beyond simple distance metrics. The analysis reveals how different cost components—transportation, warehousing, and time-sensitive factors—contribute to the formation of port influence zones. Particularly noteworthy is the impact of time costs on perishable goods routing, which can significantly alter traditional distance-based hinterland patterns.
Second, the research validates the hypothesis that hinterland boundaries vary significantly based on cargo type and origin. The comparative analysis of perishable and non-perishable goods from different origins reveals distinct patterns of port influence. For instance, the hinterland patterns for banana imports from Manzanillo differ markedly from those for orange imports from Durban despite both being perishable goods. This variation underscores the importance of considering product-specific characteristics in port choice decisions.
Third, the study demonstrates the effectiveness of using weighted statistical approximations to develop comprehensive hinterland maps. The integration of multiple trade routes through a weighted analysis provides a more nuanced understanding of port competition than traditional single-product or single-origin studies. The resulting visualizations, using an RGB color model, offer an intuitive representation of overlapping port influences, revealing complex competitive dynamics, particularly in central Spain.
From a methodological perspective, the research contributes to the field by introducing a structured approach to calculating and visualizing port influence. The use of multidimensional matrices and decision trees for cost optimization, combined with GIS-based visualization techniques, provides a robust framework for analyzing port competition. This approach can be readily adapted to other port systems and geographical contexts.
The practical implications of this research are significant for various stakeholders. Port authorities can utilize this methodology to better understand their competitive position and identify areas for strategic development. Logistics planners and shipping companies can leverage these insights for optimal route selection and network design. Additionally, policymakers can use this framework to assess the impact of infrastructure investments and regulatory changes on port competition dynamics.
However, several limitations of the current study suggest directions for future research. First, the incorporation of real-time data and dynamic pricing models could enhance the methodology’s applicability in rapidly changing market conditions. Second, expanding the analysis to include environmental costs and sustainability metrics would align the model with growing concerns about carbon footprints in logistics chains.
Furthermore, investigating the temporal stability of hinterland patterns through longitudinal studies could offer valuable insights into the evolution of port competition. This could be particularly relevant in the context of major infrastructure developments or significant changes in global trade patterns, such as those observed during recent global disruptions to supply chains.
While this study provides valuable insights into port hinterland delineation, several limitations should be acknowledged. The model assumes perfect information availability regarding costs and transit times without explicitly incorporating infrastructure constraints such as port congestion or capacity limitations. Operational simplifications include deterministic transit times and the absence of weather-related disruptions, while market dynamics like dynamic pricing strategies and long-term contractual relationships are not captured. Environmental considerations and carbon footprint calculations are not fully integrated, and the modal split analysis focuses primarily on road and rail transport.
Additionally, temporal aspects such as seasonal variations and long-term infrastructure development effects are not explicitly modeled. Finally, the geographical scope of testing, limited to the Spanish port system, may affect the model’s generalizability to other regions, particularly in cross-border scenarios. These limitations provide opportunities for future research directions and model enhancements.
In conclusion, while this study provides a solid foundation for understanding port hinterland dynamics through cost optimization, it also opens new avenues for research in port competition and maritime logistics. The methodology’s flexibility and comprehensive nature make it a valuable tool for both academic research and practical application in the evolving landscape of global maritime trade.

Author Contributions

Conceptualization, M.F.M.T., J.J.R.A., I.J.T.D. and M.d.M.C.J.; methodology, M.F.M.T.; software, M.F.M.T., J.J.R.A. and I.J.T.D.; validation, M.F.M.T., J.J.R.A., I.J.T.D. and M.d.M.C.J.; formal analysis, M.F.M.T.; investigation, M.F.M.T.; resources, M.F.M.T.; data curation, M.F.M.T.; writing—original draft preparation, M.F.M.T.; writing—review and editing, J.J.R.A. and I.J.T.D.; visualization, M.F.M.T., J.J.R.A. and I.J.T.D.; supervision, J.J.R.A., I.J.T.D. and M.d.M.C.J.; project administration, M.F.M.T. All authors have read and agreed to the published version of the manuscript.

Funding

This research received no external funding.

Institutional Review Board Statement

Not applicable.

Informed Consent Statement

Not applicable.

Data Availability Statement

The original contributions presented in this study are included in the article. Further inquiries can be directed to the corresponding author.

Acknowledgments

This research was made possible through collaboration with the University of Cadiz, specifically through the dedicated involvement of the Intelligent Modeling of Systems research group and the Economics of Innovation and Transportation research group.

Conflicts of Interest

The authors declare no conflicts of interest.

References

  1. Notteboom, T.; Pallis, A.; Rodrigue, J.-P. Port Economics, Management and Policy; Routledge: Oxfordshire, UK, 2022; ISBN 0-429-31818-9. [Google Scholar]
  2. Rodrigue, J.-P.; Notteboom, T. Foreland-Based Regionalization: Integrating Intermediate Hubs with Port Hinterlands. Res. Transp. Econ. 2010, 27, 19–29. [Google Scholar] [CrossRef]
  3. Ferrari, C.; Parola, F.; Gattorna, E. Measuring the Quality of Port Hinterland Accessibility: The Ligurian Case. Transp. Policy 2011, 18, 382–391. [Google Scholar] [CrossRef]
  4. Monios, J.; Wilmsmeier, G. Giving a Direction to Port Regionalisation. Transp. Res. Part A Policy Pract. 2012, 46, 1551–1561. [Google Scholar] [CrossRef]
  5. Garcia-Alonso, L.; Monios, J.; Vallejo-Pinto, J.Á. Port Competition through Hinterland Accessibility: The Case of Spain. Marit. Econ. Logist. 2019, 21, 258–277. [Google Scholar] [CrossRef]
  6. Lam, J.S.L.; Yap, W.Y. A Stakeholder Perspective of Port City Sustainable Development. Sustainability 2019, 11, 447. [Google Scholar] [CrossRef]
  7. Chisholm, G.G. Economic Geography. Scott. Geogr. Mag. 1908, 24, 113–132. [Google Scholar] [CrossRef]
  8. Sargent, A.J. Seaports & Hinterlands; A. and C. Black: London, UK, 1938. [Google Scholar]
  9. Morgan, F. The Pre-War Hinterlands of the German North Sea Ports. Trans. Pap. (Inst. Br. Geogr.) 1948, 45–55. [Google Scholar] [CrossRef]
  10. Notteboom, T.E.; Rodrigue, J.-P. Port Regionalization: Towards a New Phase in Port Development. Marit. Policy Manag. 2005, 32, 297–313. [Google Scholar] [CrossRef]
  11. Guerrero, D. Deep-Sea Hinterlands: Some Empirical Evidence of the Spatial Impact of Containerization. J. Transp. Geogr. 2014, 35, 84–94. [Google Scholar] [CrossRef]
  12. Ng, A.K.Y.; Ducruet, C.; Jacobs, W.; Monios, J.; Notteboom, T.; Rodrigue, J.-P.; Slack, B.; Tam, K.; Wilmsmeier, G. Port Geography at the Crossroads with Human Geography: Between Flows and Spaces. J. Transp. Geogr. 2014, 41, 84–96. [Google Scholar] [CrossRef]
  13. Freire Seoane, M.J.; González Laxe, F.; Pais Montes, C. Foreland Determination for Containership and General Cargo Ports in Europe (2007–2011). J. Transp. Geogr. 2013, 30, 56–67. [Google Scholar] [CrossRef]
  14. Haezendonck, E.; Dooms, M.; Verbeke, A. A New Governance Perspective on Port–Hinterland Relationships: The Port Hinterland Impact (PHI) Matrix. Marit. Econ. Logist. 2014, 16, 229–249. [Google Scholar] [CrossRef]
  15. Wilmsmeier, G.; Monios, J.; Pérez-Salas, G. Port System Evolution—The Case of Latin America and the Caribbean. J. Transp. Geogr. 2014, 39, 208–221. [Google Scholar] [CrossRef]
  16. Moura, T.G.Z.; Garcia-Alonso, L.; Salas-Olmedo, M.H. Delimiting the Scope of the Hinterland of Ports: Proposal and Case Study. J. Transp. Geogr. 2017, 65, 35–43. [Google Scholar] [CrossRef]
  17. Sdoukopoulos, E.; Boile, M. Port-Hinterland Concept Evolution: A Critical Review. J. Transp. Geogr. 2020, 86, 102775. [Google Scholar] [CrossRef]
  18. Caballé Valls, J.; De Langen, P.W.; García Alonso, L.; Vallejo Pinto, J.Á. Understanding Port Choice Determinants and Port Hinterlands: Findings from an Empirical Analysis of Spain. Marit. Econ. Logist. 2020, 22, 53–67. [Google Scholar] [CrossRef]
  19. Bouchery, Y.; Woxenius, J.; Fransoo, J.C. Identifying the Market Areas of Port-Centric Logistics and Hinterland Intermodal Transportation. Eur. J. Oper. Res. 2020, 285, 599–611. [Google Scholar] [CrossRef]
  20. Williamson, O.E. Transaction-Cost Economics: The Governance of Contractual Relations. J. Law Econ. 1979, 22, 233–261. [Google Scholar] [CrossRef]
  21. Balsmeier, P.W.; Voisin, W.J. Supply Chain Management: A Time-Based Strategy. Ind. Manag. 1996, 38, 24. [Google Scholar]
  22. Christopher, M.; Gattorna, J. Supply Chain Cost Management and Value-Based Pricing. Ind. Mark. Manag. 2005, 34, 115–121. [Google Scholar] [CrossRef]
  23. Ming-Jun, J.; Yan-Ling, C. Optimization for Hub-and-Spoke Port Logistics Network of Dynamic Hinterland. Phys. Procedia 2012, 33, 827–832. [Google Scholar] [CrossRef]
  24. Zhang, A.; Lam, J.S.L.; Huang, G.Q. Port Strategy in the Era of Supply Chain Management: The Case of Hong Kong. Marit. Policy Manag. 2014, 41, 367–383. [Google Scholar] [CrossRef]
  25. Pettersson, A.I.; Segerstedt, A. Measuring Supply Chain Cost. Int. J. Prod. Econ. 2013, 143, 357–363. [Google Scholar] [CrossRef]
  26. Li, C. An Analytical Method for Cost Analysis in Multi-Stage Supply Chains: A Stochastic Network Model Approach. Appl. Math. Model. 2014, 38, 2819–2836. [Google Scholar] [CrossRef]
  27. Coyle, J.J.; Novack, R.A.; Gibson, B.J.; Langley, C.J. Supply Chain Management: A Logistics Perspective; Cengage Learning: Boston, MA, USA, 2021; ISBN 0-357-44213-X. [Google Scholar]
  28. Dehghanbaghi, N.; Sajadieh, M.S. Joint Optimization of Production, Transportation and Pricing Policies of Complementary Products in a Supply Chain. Comput. Ind. Eng. 2017, 107, 150–157. [Google Scholar] [CrossRef]
  29. Talley, W.K.; Ng, M. Hinterland Transport Chains: A Behavioral Examination Approach. Transp. Res. Part E Logist. Transp. Rev. 2018, 113, 94–98. [Google Scholar] [CrossRef]
  30. Castillo-Manzano, J.I.; Pozo-Barajas, R.; Trapero, J.R. Measuring the Substitution Effects between High Speed Rail and Air Transport in Spain. J. Transp. Geogr. 2015, 43, 59–65. [Google Scholar] [CrossRef]
  31. Kumar, M.; Basu, P.; Avittathur, B. Pricing and Sourcing Strategies for Competing Retailers in Supply Chains under Disruption Risk. Eur. J. Oper. Res. 2018, 265, 533–543. [Google Scholar] [CrossRef]
  32. Hosseini, S.; Ivanov, D.; Dolgui, A. Ripple Effect Modelling of Supplier Disruption: Integrated Markov Chain and Dynamic Bayesian Network Approach. Int. J. Prod. Res. 2020, 58, 3284–3303. [Google Scholar] [CrossRef]
  33. Fu, Y.-C.; Yeh, C.-W. An Integrated Producer–Buyer Supply Chain with Delivery Cost under Stochastic Transportation Time. Appl. Math. Model. 2017, 44, 676–687. [Google Scholar] [CrossRef]
  34. Bhattacharya, R.; Kaur, A.; Amit, R.K. Price Optimization of Multi-Stage Remanufacturing in a Closed Loop Supply Chain. J. Clean. Prod. 2018, 186, 943–962. [Google Scholar] [CrossRef]
  35. Lu, W. Implement of Port Logistics Center. Shipp. Manag. 2001, 12, 2–4. [Google Scholar]
  36. Van Den Berg, R.; De Langen, P.W. Hinterland Strategies of Port Authorities: A Case Study of the Port of Barcelona. Res. Transp. Econ. 2011, 33, 6–14. [Google Scholar] [CrossRef]
  37. Woodburn, A. Effects of Rail Network Enhancement on Port Hinterland Container Activity: A United Kingdom Case Study. J. Transp. Geogr. 2013, 33, 162–169. [Google Scholar] [CrossRef]
  38. Fraser, D.; Notteboom, T. A Strategic Appraisal of the Attractiveness of Seaport-Based Transport Corridors: The Southern African Case. J. Transp. Geogr. 2014, 36, 53–68. [Google Scholar] [CrossRef]
  39. Wang, C.; Ducruet, C. Transport Corridors and Regional Balance in China: The Case of Coal Trade and Logistics. J. Transp. Geogr. 2014, 40, 3–16. [Google Scholar] [CrossRef]
  40. Liu, S.; He, N.; Cao, X.; Li, G.; Jian, M. Logistics Cluster and Its Future Development: A Comprehensive Research Review. Transp. Res. Part E Logist. Transp. Rev. 2022, 168, 102974. [Google Scholar] [CrossRef]
  41. Caris, A.; Limbourg, S.; Macharis, C.; Van Lier, T.; Cools, M. Integration of Inland Waterway Transport in the Intermodal Supply Chain: A Taxonomy of Research Challenges. J. Transp. Geogr. 2014, 41, 126–136. [Google Scholar] [CrossRef]
  42. Medal-Bartual, A.; Molinos, M.; Sala-Garrido, R. Assessment of the Total Factor Productivity Change in the Spanish Ports: Hicks–Moorsteen Productivity Index Approach. J. Waterw. Port Coast. Ocean Eng. 2015, 142, 04015013. [Google Scholar] [CrossRef]
  43. Halim, R.A.; Kwakkel, J.H.; Tavasszy, L.A. A Strategic Model of Port-Hinterland Freight Distribution Networks. Transp. Res. Part E Logist. Transp. Rev. 2016, 95, 368–384. [Google Scholar] [CrossRef]
  44. Santos, T.A.; Guedes Soares, C. Development Dynamics of the Portuguese Range as a Multi-Port Gateway System. J. Transp. Geogr. 2017, 60, 178–188. [Google Scholar] [CrossRef]
  45. Acciaro, M.; Bardi, A.; Cusano, M.I.; Ferrari, C.; Tei, A. Contested Port Hinterlands: An Empirical Survey on Adriatic Seaports. Case Stud. Transp. Policy 2017, 5, 342–350. [Google Scholar] [CrossRef]
  46. Wiegmans, B.; Menger, I.; Behdani, B.; Van Arem, B. Communication between Deep Sea Container Terminals and Hinterland Stakeholders: Information Needs and the Relevance of Information Exchange. Marit. Econ. Logist. 2018, 20, 531–548. [Google Scholar] [CrossRef]
  47. Davydenko, I. Logistics Chains in Freight Transport Modelling. Ph.D. Thesis, Delft University of Technology, Delft, The Netherlands, 2015. [Google Scholar]
  48. Muñoz-Delgado, J.A. Refrigeracion y Congelación de Productos Vegetales; Fundación Española de la Nutrición: Madrid, Spain, 1985. [Google Scholar]
  49. Cai, X.; Chen, J.; Xiao, Y.; Xu, X.; Yu, G. Fresh-Product Supply Chain Management with Logistics Outsourcing. Omega 2013, 41, 752–765. [Google Scholar] [CrossRef]
  50. Salunkhe, D.K.; Kadam, S.S. Handbook of Fruit Science and Technology: Production, Composition, Storage, and Processing; CRC Press: Boca Raton, FL, USA, 1995; ISBN 1-4822-7345-4. [Google Scholar]
  51. Frazelle, E. Supply Chain Strategy: The Logistics of Supply Chain Management; McGraw-Hill: New York, NY, USA, 2002; ISBN 978-0-07-141817-1. [Google Scholar]
  52. Los Santos, I.S. Logística y Marketing Para La Distribución Comercial; ESIC Editorial: Madrid, Spain, 2006; ISBN 84-7356-439-1. [Google Scholar]
  53. Gu, J.; Goetschalckx, M.; McGinnis, L.F. Research on Warehouse Design and Performance Evaluation: A Comprehensive Review. Eur. J. Oper. Res. 2010, 203, 539–549. [Google Scholar] [CrossRef]
  54. Lambán, M.P.; Royo, J.; Valencia, J.; Berges, L.; Galar, D. Modelo Para El Cálculo Del Costo De Almacenamiento De Un Producto: Caso De Estudio En Un Entorno Logístico. Dyna 2013, 80, 23–32. [Google Scholar]
  55. Richards, G. Warehouse Management: A Complete Guide to Improving Efficiency and Minimizing Costs in the Modern Warehouse, 2nd ed.; Kogan Page Limited: London, UK, 2014; ISBN 978-0-7494-6934-4. [Google Scholar]
  56. Bahebshi, R.O.; Almaktoom, A.T. Dynamical Modeling of Fresh Vegetables While Considering Degradation Effect on Pricing. In Proceedings of the 7th Annual Conference on Industrial Engineering and Operations Management, Rabat, Morocco, 11–13 April 2017. [Google Scholar]
  57. Singh, R.K.; Chaudhary, N.; Saxena, N. Selection of Warehouse Location for a Global Supply Chain: A Case Study. IIMB Manag. Rev. 2018, 30, 343–356. [Google Scholar] [CrossRef]
  58. Min, H. Smart Warehousing as a Wave of the Future. Logistics 2023, 7, 30. [Google Scholar] [CrossRef]
  59. Fahimnia, B.; Sarkis, J.; Dehghanian, F.; Banihashemi, N.; Rahman, S. The Impact of Carbon Pricing on a Closed-Loop Supply Chain: An Australian Case Study. J. Clean. Prod. 2013, 59, 210–225. [Google Scholar] [CrossRef]
  60. Ellram, L.; Golicic, S. Adopting Environmental Transportation Practices. Transp. J. 2015, 54, 55–88. [Google Scholar] [CrossRef]
  61. Gonzalez-Aregall, M.; Bergqvist, R. The Role of Dry Ports in Solving Seaport Disruptions: A Swedish Case Study. J. Transp. Geogr. 2019, 80, 102499. [Google Scholar] [CrossRef]
  62. Tseng, M.-L.; Wu, K.-J.; Lim, M.K.; Wong, W.-P. Data-Driven Sustainable Supply Chain Management Performance: A Hierarchical Structure Assessment under Uncertainties. J. Clean. Prod. 2019, 227, 760–771. [Google Scholar] [CrossRef]
  63. Bai, C.; Dallasega, P.; Orzes, G.; Sarkis, J. Industry 4.0 Technologies Assessment: A Sustainability Perspective. Int. J. Prod. Econ. 2020, 229, 107776. [Google Scholar] [CrossRef]
  64. Ivanov, D.; Dolgui, A. A Digital Supply Chain Twin for Managing the Disruption Risks and Resilience in the Era of Industry 4.0. Prod. Plan. Control 2021, 32, 775–788. [Google Scholar] [CrossRef]
  65. Liu, T.; Ju, H. Research on the Application of IOT and AI in Modern Logistics and Warehousing. J. Ind. Eng. Appl. Sci. 2024, 2, 1–4. [Google Scholar] [CrossRef]
  66. Roshid, M.M.; Waaje, A.; Meem, T.N.; Sarkar, A. Logistics 4.0: A Comprehensive Literature Review of Technological Integration, Challenges, and Future Prospects of Implementation of Industry 4.0 Technologies. Int. J. Technol. Knowl. Soc. 2024, 20, 65–85. [Google Scholar] [CrossRef]
  67. Yap, W.Y.; Yang, D. Geopolitical Tension and Shipping Network Disruption: Analysis of the Red Sea Crisis on Container Port Calls. J. Transp. Geogr. 2024, 121, 104004. [Google Scholar] [CrossRef]
  68. De Oliveira, U.R.; Espindola, L.S.; Da Silva, I.R.; Da Silva, I.N.; Rocha, H.M. A Systematic Literature Review on Green Supply Chain Management: Research Implications and Future Perspectives. J. Clean. Prod. 2018, 187, 537–561. [Google Scholar] [CrossRef]
  69. Cludius, J.; De Bruyn, S.; Schumacher, K.; Vergeer, R. Ex-Post Investigation of Cost Pass-through in the EU ETS—An Analysis for Six Industry Sectors. Energy Econ. 2020, 91, 104883. [Google Scholar] [CrossRef]
  70. Geissdoerfer, M.; Pieroni, M.P.P.; Pigosso, D.C.A.; Soufani, K. Circular Business Models: A Review. J. Clean. Prod. 2020, 277, 123741. [Google Scholar] [CrossRef]
  71. Anilkumar, E.N.; Sridharan, R. Sustainable Supply Chain Management: A Literature Review and Implications for Future Research. Int. J. Syst. Dyn. Appl. 2019, 8, 15–52. [Google Scholar] [CrossRef]
  72. Jiang, Y.; Jia, F.; Gong, Y. IKEA: Global Sourcing and the Sustainable Leather Initiative. Int. Food Agribus. Manag. Rev. 2018, 21, 627–640. [Google Scholar] [CrossRef]
  73. Monios, J.; Wilmsmeier, G. Deep Adaptation to Climate Change in the Maritime Transport Sector—A New Paradigm for Maritime Economics? Marit. Policy Manag. 2020, 47, 853–872. [Google Scholar] [CrossRef]
  74. Christopher, M.; Holweg, M. Supply Chain 2.0 Revisited: A Framework for Managing Volatility-Induced Risk in the Supply Chain. Int. J. Phys. Distrib. Logist. Manag. 2017, 47, 2–17. [Google Scholar] [CrossRef]
  75. Sales, F.W.C.; Soliani, R.D.; Oliveira, D.A.D.; Lima Junior, F.B.D.; Nora, L.A.R.D.S.; Drumond, T.D.R.; Satrapa, H.F.M.; Pereira, F.S. Urban Logistics and Mobility: A Framework Proposal for Sustainable Cities. Rev. Gestão Soc. Ambient. 2024, 18, e07826. [Google Scholar] [CrossRef]
  76. Shekarian, E.; Ijadi, B.; Zare, A.; Majava, J. Sustainable Supply Chain Management: A Comprehensive Systematic Review of Industrial Practices. Sustainability 2022, 14, 7892. [Google Scholar] [CrossRef]
  77. Gong, Y.; Jia, F.; Brown, S.; Koh, L. Supply Chain Learning of Sustainability in Multi-Tier Supply Chains: A Resource Orchestration Perspective. Int. J. Oper. Prod. Manag. 2018, 38, 1061–1090. [Google Scholar] [CrossRef]
  78. Rejeb, A.; Appolloni, A.; Rejeb, K.; Treiblmaier, H.; Iranmanesh, M.; Keogh, J. The Role of Blockchain Technology in the Transition toward the Circular Economy: Findings from a Systematic Literature Review. Resour. Conserv. Recycl. Adv. 2023, 17, 200126. [Google Scholar] [CrossRef]
  79. Zhong, H.; Chen, W.; Gu, Y. A System Dynamics Model of Port Hinterland Intermodal Transport: A Case Study of Guangdong-Hong Kong-Macao Greater Bay Area under Different Carbon Taxation Policies. Res. Transp. Bus. Manag. 2023, 49, 100987. [Google Scholar] [CrossRef]
  80. Wang, X.; Meng, Q.; Miao, L. Delimiting Port Hinterlands Based on Intermodal Network Flows: Model and Algorithm. Transp. Res. Part E Logist. Transp. Rev. 2016, 88, 32–51. [Google Scholar] [CrossRef]
  81. Flämig, H. Autonomous Vehicles and Autonomous Driving in Freight Transport. In Autonomous Driving; Maurer, M., Gerdes, J.C., Lenz, B., Winner, H., Eds.; Springer: Berlin/Heidelberg, Germany, 2016; pp. 365–385. ISBN 978-3-662-48845-4. [Google Scholar]
  82. Zhang, S.; Zhuge, D.; Tan, Z.; Zhen, L. Order Picking Optimization in a Robotic Mobile Fulfillment System. Expert Syst. Appl. 2022, 209, 118338. [Google Scholar] [CrossRef]
  83. Cerbán Jiménez, M.d.M.; Martínez Torres, M.F.; Moscoso López, J.A.; Ruiz Aguilar, J.J.; Turias Domínguez, I. Análisis del Tiempo de Tránsito de las Mercancías Sujetas a Inspección en el PIF del Puerto Bahía de Algeciras; Fundación Campus Tecnológico Algeciras: Algeciras, Spain, 2011. [Google Scholar]
  84. Kumar, A.; Agrawal, S. Challenges and Opportunities for Agri-Fresh Food Supply Chain Management in India. Comput. Electron. Agric. 2023, 212, 108161. [Google Scholar] [CrossRef]
  85. Alegoz, M.; Kaya, O.; Bayindir, Z.P. Closing the Loop in Supply Chains: Economic and Environmental Effects. Comput. Ind. Eng. 2020, 142, 106366. [Google Scholar] [CrossRef]
  86. Farooq, M.; Yuen, Y. Artificial Intelligence in Supply Chain Management: A Comprehensive Review and Framework for Resilience and Sustainability; Research Square Platform LLC: Durham, NC, USA, 2024. [Google Scholar]
  87. Grzelakowski, A.S.; Herdzik, J.; Skiba, S. Maritime Shipping Decarbonization: Roadmap to Meet Zero-Emission Target in Shipping as a Link in the Global Supply Chains. Energies 2022, 15, 6150. [Google Scholar] [CrossRef]
  88. Puertos del Estado Spanish Ports Statistics. 2023. Available online: https://www.puertos.es/datos/estadisticas (accessed on 2 October 2024).
  89. Ministerio de Agricultura, Pesca y Alimentación Informe Del Consumo Alimentario En España 2023. 2024. Available online: https://www.mapa.gob.es/es/alimentacion/temas/consumo-tendencias/resumen-consumo-alimentario-2023_tcm30-686107.pdf (accessed on 2 October 2024).
  90. AEAT Base de Datos de Comercio Exterior. 2024. Available online: https://sede.agenciatributaria.gob.es/Sede/estadisticas/estadisticas-comercio-exterior.html (accessed on 2 October 2024).
  91. National Magazine House CONTAINERISATION INTERNATIONAL YEARBOOK (ANALYSIS). 2024. Available online: https://trid.trb.org/View/78548 (accessed on 2 October 2024).
  92. Ministerio de Agricultura, Pesca y Alimentación Precios Medios Nacionales. 2024. Available online: https://www.mapa.gob.es/es/estadistica/temas/estadisticas-agrarias/economia/precios-medios-nacionales/ (accessed on 2 October 2024).
  93. Ministerio de Transporte y Movilidad Sostenible Indice de Precios Del Transporte de Mercancías Por Carretera Por Tramos de Distancias. 2024. Available online: https://apps.fomento.gob.es/bdotle/visorBDpop.aspx?i=497 (accessed on 2 October 2024).
  94. Ministerio de Transporte y Movilidad Sostenible Observatorio Del Transporte y La Logistica En España. 2024. Available online: https://apps.fomento.gob.es/BDOTLE/indicadores/index.aspx (accessed on 2 October 2024).
Figure 1. Scheme of contributions to TLC: TTC, WHC, and TMC. Note that any transport mode can be used, although only train and truck are shown. Source: Own elaboration.
Figure 1. Scheme of contributions to TLC: TTC, WHC, and TMC. Note that any transport mode can be used, although only train and truck are shown. Source: Own elaboration.
Applsci 15 00096 g001
Figure 2. Diagram representing the proposed methodological process. Source: Own elaboration.
Figure 2. Diagram representing the proposed methodological process. Source: Own elaboration.
Applsci 15 00096 g002
Figure 3. Hinterland Distribution for Perishable Goods. Upper: Manzanillo origin (Bananas). Lower: Durban Origin (Oranges). Point is any city studied. Color shows the port influence: Valencia (red), Barcelona (green), Algeciras (blue).
Figure 3. Hinterland Distribution for Perishable Goods. Upper: Manzanillo origin (Bananas). Lower: Durban Origin (Oranges). Point is any city studied. Color shows the port influence: Valencia (red), Barcelona (green), Algeciras (blue).
Applsci 15 00096 g003aApplsci 15 00096 g003b
Figure 4. Hinterland in Spain: Simulation of non-perishable goods, Upper: Shangai origin. Lower: New York origin. Point is any city studied. Color shows the port influence: Valencia (red), Barcelona (green), Algeciras (blue).
Figure 4. Hinterland in Spain: Simulation of non-perishable goods, Upper: Shangai origin. Lower: New York origin. Point is any city studied. Color shows the port influence: Valencia (red), Barcelona (green), Algeciras (blue).
Applsci 15 00096 g004aApplsci 15 00096 g004b
Figure 5. Hinterland in Spain: Statistical approximation of integral hinterland with the 4 routes of the example. Note that the color is used in an RGB value, using the color assigned to each port.
Figure 5. Hinterland in Spain: Statistical approximation of integral hinterland with the 4 routes of the example. Note that the color is used in an RGB value, using the color assigned to each port.
Applsci 15 00096 g005
Table 1. References about Evolution and Conceptualization of Port Hinterland.
Table 1. References about Evolution and Conceptualization of Port Hinterland.
Author(s)YearKey Contribution
Chisholm [7]1908First established the concept of hinterland as a geographical area of port influence
Sargent [8]1938Introduced the concept that hinterlands vary by commodity type
Morgan [9]1948Developed the first comprehensive framework for hinterland hierarchy
Notteboom and Rodrigue [10]2005Introduced the concept of discontinuous hinterlands and port regionalization
Rodrigue and Notteboom [2]2010Expanded hinterland on foreland-based regionalization and intermediate hub integration
Ferrari et al. [3]2011Introduced methods for measuring hinterland accessibility quality
Monios and Wilmsmeier [4]2012Expanded port regionalization theory to include institutional aspects
Freire Seoane et al. [13]2013Investigated European containership and cargo port forelands
Guerrero [11]2014Demonstrated empirical evidence of containerization’s spatial impact
Ng et al. [12]2014Bridged port geography with human geography perspectives
Wilmsmeier et al. [15]2014Analyzed port system evolution in developing regions
Haezendonck et al. [14]2014Developed a governance perspective through their Port Hinterland Impact Matrix
Moura et al. [16]2017Developed a quantitative method for hinterland delimitation
Garcia-Alonso et al. [5]2019Created a framework for analyzing port competition through accessibility
Caballé Valls et al. [18]2020Empirically analyzed port choice determinants in Spain
Sdoukopoulos and Boile [17]2020Provided a comprehensive review of hinterland concept evolution
Bouchery et al. [19]2020Developed a framework for identifying market areas in port-centric logistics
Table 2. References about Logistics Cost Analysis and Optimization.
Table 2. References about Logistics Cost Analysis and Optimization.
Author(s)YearKey Contribution
Williamson [20]1979Established transaction cost economics theory
Balsmeier and Voisin [21]1996Developed time-based supply chain strategy framework
Christopher and Gattorna [22]2005Created a comprehensive logistics cost management model
Ming-Jun and Yan-Ling [23]2012Developed an optimization framework for hub-and-spoke port logistics networks
Pettersson and Segerstedt [25]2013Distinguished between logistics and supply chain costs
Li [26]2014Developed analytical method for multi-stage supply chains
Zhang et al. [24]2014Created Total Transportation Cost framework
Castillo-Manzano et al. [30]2015Analyzed temporal cost factors in transport
Fu and Yeh [33]2017Developed integrated supply chain cost model
Dehghanbaghi and Sajadieh [28] 2017Proposed models for joint optimization of production and transportation
Bhattacharya et al. [34]2018Created multi-stage price optimization model
Kumar et al. [31]2018Analyzed sourcing strategies under disruption
Talley and Ng [29]2018Introduced a behavioral examination approach to hinterland transport chains
Hosseini et al. [32]2020Modeled ripple effects of supplier disruptions
Coyle et al. [27]2021Integrated modern supply chain perspectives
Table 3. References about Infrastructure and Transport Networks.
Table 3. References about Infrastructure and Transport Networks.
Author(s)YearKey Contribution
Lu [35]2001Foundational concepts on port logistics centers
Van Den Berg and De Langen [36]2011Developed hinterland strategy framework
Woodburn [37]2013Analyzed rail network enhancement effects
Fraser and Notteboom [38]2014Evaluated strategic transport corridor impact
Wang and Ducruet [39]2014Developed transport network balance theory
Caris et al. [41]2014Created multimodal transport integration framework
Medal-Bartual et al. [42]2015Developed port efficiency assessment methodology
Davydenko [47]2015Developed comprehensive frameworks for freight transport modeling
Halim et al. [43]2016Created a strategic distribution network model
Santos and Guedes Soares [44]2017Analyzed multi-port system dynamics
Acciaro et al. [45]2017Studied contested hinterland phenomena
Wiegmans et al. [46]2018Explored communication patterns between terminals and hinterland stakeholders
Liu et al. [40]2022Provided a comprehensive review of logistics cluster development
Table 4. References about Time Impact and Storage Capacity Analysis.
Table 4. References about Time Impact and Storage Capacity Analysis.
Author(s)YearKey Contribution
Muñoz-Delgado [48]1985Established product lifetime classification system
Salunkhe and Kadam [50]1995Created technical framework for perishable goods
Frazelle [51]2002Developed time-based storage strategies
Los Santos [52]2006Integrated time factors in distribution
Gu et al. [53]2010Created warehouse performance framework
Lambán et al. [54]2013Developed storage cost calculation methodology
Cai et al. [49]2013Analysis of fresh-product supply chains
Richards [55]2014Created efficiency analysis framework
Bahebshi and Almaktoom [56]2017Developed dynamic product modeling
Singh et al. [57]2018Created location optimization methodology
Min [58]2023Developed smart storage solutions framework
Table 5. References about Sustainability and Digital Technology.
Table 5. References about Sustainability and Digital Technology.
Author(s)YearKey Contribution
Fahimnia et al. [59]2013Analyzed carbon pricing impact on supply chains
Ellram and Golicic [60]2015Created sustainable transport practices framework
Jiang et al. [72]2018Developed sustainable hinterland framework
De Oliveira et al. [68]2018Reviewed sustainable industrial practices
Gonzalez-Aregall and Bergqvist [61] 2019Analyzed port-hinterland sustainability
Tseng et al. [62]2019Developed big data implementation framework
Lam and Yap [6]2019Examined port city sustainable development from a stakeholder perspective
Anilkumar E.N. and Sridharan R. [71]2019Incorporated environmental costs and sustainability factors
Bai et al. [63]2020Created Industry 4.0 integration model
Cludius et al. [69] 2020Analyzed environmental cost implications
Geissdoerfer et al. [70]2020Developed circular economy framework
Ivanov and Dolgui [64]2021Created a digital twin implementation model
Liu and Ju [65]2024Developed IoT/AI integration framework
Roshid et al. [66]2024Created a technological integration model
Yap and Yang [67]2024Analyzed network disruption impacts
Table 6. Cost of railway transport from origin (rows) to destination (columns). Value in euros (EUR), including handling operations at the stations. Source: RENFE public offer.
Table 6. Cost of railway transport from origin (rows) to destination (columns). Value in euros (EUR), including handling operations at the stations. Source: RENFE public offer.
Origin StationDestination Station
San Roque (Algeciras)Silla
(Valencia)
BarcelonaVigoBilbaoMadridZaragoza
A Coruña S.D.813.57704.47850.20--417.15597.42
Bilbao Mercancías703.49478.06516.00--355.46301.00
Córdoba—El Higuerón-434.61631.06-647.62303.91484.78
León669.60512.52674.97--254.06352.89
Lugo-----334.96-
Madrid—Abroñigal453.99381.41489.56459.65491.75 301.07
Murcia----742.87254.06-
San Roque-634.95806.87-966.51443.04615.56
Sevilla—La Negrilla-602.62707.86649.42750.70389.34561.58
Silla537.12--612.98515.88331.41-
Tarragona 713.90--630.18540.64336.74-
Zaragoza576.74-331.46507.07404.43269.50125.00
Barcelona727.51-0669.26581.17352.70281.46
Vigo-671.81806.400-399.22552.87
Table 7. Consumption of Perishable Goods in Spain 2023 with lifetime and classification. Source: Spanish Ministry of Agriculture.
Table 7. Consumption of Perishable Goods in Spain 2023 with lifetime and classification. Source: Spanish Ministry of Agriculture.
ProductVolume (Tons)Medium Lifetime (Weeks)Classification
Bananas1,052,861.471 to 3Very Perishable
Oranges745,875.818 to 12Semi-Perishable
Apples694,893.138 to 30Non-Perishable
Kiwi432,556.698 to 14Semi-Perishable
Melon411,952.768 to 12Very Perishable
Table 8. Price, Duration, and Rotation of 40 feet reefer freights from selected ports to reference ports. Source: Personal compilation from commercial data.
Table 8. Price, Duration, and Rotation of 40 feet reefer freights from selected ports to reference ports. Source: Personal compilation from commercial data.
OriginConceptAlgecirasValenciaBarcelona
DurbanPrice (EUR)1290.911748.181748.18
Duration (d)334738
ManzanilloPrice (EUR)3824.853503.643503.64
Duration (d)111920
ShanghaiPrice (EUR)4453.373824.853825.85
Duration (d)353843
New YorkPrice (EUR)1679.571852.771878.97
Duration (d)171922
Table 9. Weights and % influence for each product and origin (only for 4 selected). Source: Own elaboration from AEAT data.
Table 9. Weights and % influence for each product and origin (only for 4 selected). Source: Own elaboration from AEAT data.
Product—OriginWeight (Tn)%
Orange—Durban15,544.950.89
Banana—Manzanillo14,001.240.004
Non-Perishable—Shanghai2,586,956.70.005
Non-Perishable—New York263,887.780.09
Table 10. Port Influence Analysis for Major Spanish Cities. Source: Own elaboration from simulation results.
Table 10. Port Influence Analysis for Major Spanish Cities. Source: Own elaboration from simulation results.
CityAlgeciras Influence (%)Valencia Influence (%)Barcelona Influence (%)Dominant Factor
Madrid32.545.222.3Rail connectivity and inland transport optimization
Zaragoza15.342.142.6Strategic location and multimodal infrastructure
Valladolid28.738.932.4Balanced multimodal connections
Sevilla78.418.53.1Geographic proximity and established logistics patterns
Bilbao25.635.239.2Specialized rail services and Northern Corridor efficiency
Valencia8.282.59.3Local port dominance and distribution networks
Barcelona5.412.382.3Regional port infrastructure and local market integration
Málaga72.123.44.5Southern Corridor efficiency and proximity to Algeciras
Murcia21.367.810.9Mediterranean Corridor connectivity
Burgos27.841.231.0Northern inland distribution networks
Disclaimer/Publisher’s Note: The statements, opinions and data contained in all publications are solely those of the individual author(s) and contributor(s) and not of MDPI and/or the editor(s). MDPI and/or the editor(s) disclaim responsibility for any injury to people or property resulting from any ideas, methods, instructions or products referred to in the content.

Share and Cite

MDPI and ACS Style

Martínez Torres, M.F.; Ruiz Aguilar, J.J.; Turias Domínguez, I.J.; Cerbán Jiménez, M.d.M. A Cost-Optimized Model for Dynamic Port Hinterland Delineation: An Application to the Spanish Port System. Appl. Sci. 2025, 15, 96. https://doi.org/10.3390/app15010096

AMA Style

Martínez Torres MF, Ruiz Aguilar JJ, Turias Domínguez IJ, Cerbán Jiménez MdM. A Cost-Optimized Model for Dynamic Port Hinterland Delineation: An Application to the Spanish Port System. Applied Sciences. 2025; 15(1):96. https://doi.org/10.3390/app15010096

Chicago/Turabian Style

Martínez Torres, Manuel Francisco, Juan Jesús Ruiz Aguilar, Ignacio J. Turias Domínguez, and María del Mar Cerbán Jiménez. 2025. "A Cost-Optimized Model for Dynamic Port Hinterland Delineation: An Application to the Spanish Port System" Applied Sciences 15, no. 1: 96. https://doi.org/10.3390/app15010096

APA Style

Martínez Torres, M. F., Ruiz Aguilar, J. J., Turias Domínguez, I. J., & Cerbán Jiménez, M. d. M. (2025). A Cost-Optimized Model for Dynamic Port Hinterland Delineation: An Application to the Spanish Port System. Applied Sciences, 15(1), 96. https://doi.org/10.3390/app15010096

Note that from the first issue of 2016, this journal uses article numbers instead of page numbers. See further details here.

Article Metrics

Back to TopTop