Next Article in Journal
An Improved YOLOv8 Model for Strip Steel Surface Defect Detection
Previous Article in Journal
Study on Sensitivity of Uncertainty Factors in Seismic Demand Analysis of Continuous Girder Bridges with Seismic Isolation Design
Previous Article in Special Issue
Virtual Tours as Effective Complement to Building Information Models in Computer-Aided Facility Management Using Internet of Things
 
 
Font Type:
Arial Georgia Verdana
Font Size:
Aa Aa Aa
Line Spacing:
Column Width:
Background:
Review

BIM-Based Model Checking: A Scientometric Analysis and Critical Review

School of Civil Engineering, Southeast University, Nanjing 210096, China
*
Author to whom correspondence should be addressed.
Appl. Sci. 2025, 15(1), 49; https://doi.org/10.3390/app15010049
Submission received: 6 November 2024 / Revised: 15 December 2024 / Accepted: 19 December 2024 / Published: 25 December 2024

Abstract

Building information modeling (BIM) has been widely applied throughout the entire lifecycle of projects in the architecture, engineering, and construction (AEC) industry. The errors in BIM models can lead to significant losses in engineering projects, thus leading to BIM-based model checking (BMC) technology garnering an increasing amount of attention. Despite numerous documents detailing the BMC process, there is a lack of systematic analysis and visualization of existing research. This study employs a combined approach of scientometric analysis and a critical review to survey articles on BMC published from 2008 to 2024 in the Web of Science (WOS) and Scopus databases. The scientific analysis objectively presents the status and evolution of this research field through quantitative data, including publications, authors, and references. Furthermore, the critical review is employed to analyze the content of the articles, summarizing the topics and challenges of current research. Finally, potential promising directions for future development are proposed.

1. Introduction

Building information modeling (BIM) plays a crucial role in the digital transformation of the architecture, engineering, and construction (AEC) industry, serving as a bridge between the physical and virtual worlds. The information it carries forms the foundation of digital data in the AEC domain. However, as the data expands, errors and losses occur during the design, modification, and conversion processes of BIM models, due to human negligence or conflicts between heterogeneous data. These omissions can significantly impact the quality of buildings, and even endanger user safety. Therefore, the comprehensive checking of BIM data is essential. However, manual checking methods are inefficient, especially when assessing enormous amounts of abstract data in complex projects. For example, according to the “Singapore Fire Safety and Shelter Department Fire Code 2.3.5”, “Basement exit staircases which are vertically aligned with the exit staircases of non-basement storeys shall be separated from such other exit staircases”. This rule involves multiple interrelated building objects, requiring inspectors to expend considerable effort comparing and switching between multiple design documents. In contrast, similar issues have been automatically batch processed in the CORENET ePlanCheck project in Singapore [1]. This demonstrates the potential of automated checking tools, which can rival or even surpass human capabilities. Consequently, numerous researchers are striving to develop high-performance automated tools for BIM model checking.
A unified terminology has not yet been established in this field because the checking process of BIM models involves multiple stages and various techniques. The ISO [2] does not include terms related to it, such as “Model checking”, “BIM-checking”, or “Code compliance checking”, etc. In relevant articles, terms such as “automated compliance checking (ACC)”, “automated rule checking (ARC)”, and “BIM-based model checking (BMC)” are commonly used but easily confused. ACC and ARC are not limited to the AEC domain. For example, in computer science [3] or pharmacology [4], they represent different meanings. Therefore, for an accurate description, they should be restricted to the AEC domain, such as “ACC in the AEC domain” or “ARC for BIM models”. It is worth noting that BIM has become the hallmark of three-dimensional modeling in the AEC industry. BMC explicitly identifies BIM models as the checking objects, but it does not emphasize automation, so manual checking should also be included. However, due to the focus of researchers on automation, the automation aspect of BMC is usually taken as default and does not require additional clarification. For a uniform expression, this study primarily adopts BMC to refer to the automated compliance checking of BIM models.
Fenves [5] successfully used decision tables to compute steel structures, marking the beginning of BMC research. Subsequently, many researchers have proposed new theories and methods. Cunha et al. [6] conducted a comprehensive survey of ACC technology in the Industry 4.0, finding that 40.5% of ACC research, spanning business, law, AEC, and computer science, was associated with AEC. This demonstrates that the AEC domain has become the primary application area for ACC technology, signifying significant investment from the construction industry in this aspect. Ataide et al. [7] analyzed the maturity of digital building permits and processes, a broader process than BMC, including not only rule checking but also reviews of government-required workflows. Ataide found that technologies related to rule checking have undergone significant modernization, while the organizational structures and workflow development have lagged behind the new technologies. This point was also discussed in the article by Amor [8], who stated that national policies are one of the necessary conditions for ACC development. From a macro perspective, BMC benefits multiple stakeholders. As regulators, governments can achieve higher work efficiency and more precise inspection reports through automated checking processes. On the other hand, as the institutions that set rules and standards, governments significantly influence rule interpretation and data standardization, which is crucial for the development of BMC.
Eastman et al. [9] summarized research and applications related to ARC, and defined the rule checking process into four stages: rule interpretation, building model preparation, rule execution, and rule check reporting. This has become a classic paradigm in the BMC field, influencing much BMC research. Within the scope of this review, over 60% of the articles mention his theory. According to this classification method, 30% of the research is related to rule interpretation, 12% to building model preparation, and 53% simultaneously involve both. Additionally, Hjelseth [2] categorized BMC theory from the perspective of research objects, including validation checking, model content checking, smart object checking, and design option checking. These definitions help researchers to precisely use and jointly understand the terms, thereby avoiding confusion and ambiguity among different studies. In contrast, since most research is related to rule interpretation, some review studies focus on the classification of rules [1,10]. Furthermore, most current studies use cases and models related to residential buildings, but Schuk et al. [11] discussed the categorization of regulations, rule storage, and development standards of ACC tools in infrastructure engineering.
With the evolution of BMC technology, more theories and techniques are being introduced. As a result, some studies focus on specific vertical domains rather than the entire BMC process. For example, Pauwels et al. [12] discussed the extensive applications of the semantic web technology in the AEC domain, including overcoming information silos, cross-domain linking, and logical reasoning, which efficiently facilitated information management and exchange. Zhong et al. [13] revealed that ACC is a prominent research topic in the ontology domain through critical cluster analysis. He found that significant keywords related to ontology have transitioned from “project management” and “knowledge management” to “building information modeling” and “compliance control”, indicating the widespread dissemination of ontology concepts in BMC.
Additionally, current reviews and research articles primarily focus on the rules, with little research approached from the perspective of data within BIM models. Altıntaş [14] reviewed and analyzed studies about the integration of BIM and GIS (geographic information system) in the building permit process. The interoperability discussed involves the compatibility and scalability of data. The former refers to the capability of data to be interpreted by different systems without modification, while the latter refers to the capability of data to be modified according to system requirements, both aimed at accurately transmitting data. The interoperability ensures the interaction between the BIM models and the surrounding environment, and is one of the necessary conditions for data flow in the BMC process.
Theories and technologies related to BMC have been developing for decades, with the number of related studies increasing annually and new methods continuously being introduced to this field. However, the maturity of BMC remains insufficient, with few studies systematically analyzing it using quantitative methods. To address this gap, this study combines scientometric analysis and a critical review, proposing the following four research questions:
  • RQ1: How has the publication situation of BMC evolved?
  • RQ2: What are the core topics associated with the BMC process?
  • RQ3: What are the challenges facing the development of BMC now?
  • RQ4: What are the potential directions of BMC in the future?
This study searched 891 research articles related to BMC from the WOS and SCOPUS databases. After multiple rounds of screening, 145 articles were obtained. The co-authors, keyword co-occurrence, co-citation, and clusters were analyzed from the articles published over the past 16 years. Through an in-depth discussion of the collaboration networks and the core topics in past research, this study summarizes the current challenges facing this field and proposes future research directions that will be beneficial for BMC development.

2. Materials and Methods

To gain an initial understanding of the topics and keywords about BMC, “BIM-based model checking” and “automatic compliance checking” were searched in WOS, Scopus, and Google Scholar. As a result, eleven review articles and some journal articles were obtained. Then, notes were taken on the topics and keywords traced, which informed the next step of the review. During the process of reading these articles, more keywords were added to make the final analysis comprehensive. The retrieval process was completed in the WOS and Scopus databases, with the conference papers excluded. The asterisk (*) operates as a wildcard; as an example, the term “automat*” allows the search to find “automatic”, “automated”, “automatical”, “automatically”, etc. The complete search process is shown in Figure 1. All the searched keywords are as follows:
“BIM-based model check*\ BMC\ model-based model check*\ BIM code check*\ automat* compliance check*\ ACC\ automat* rule check*\ ARC\ automat* model check*\ compliance check*\ automat* code compliance check*\ rule-based design check*\ regulation compliance check*\ code-conformance check*\ BIM model check*\ BIM design check*\ code compliance check*\ CCC”.
Zotero was used to record and edit article information, which is an analysis tool compatible with various citation formats across multiple databases. In the WOS, the search scope is Topic Search (TS), which includes the title, abstract, author keywords, and Keywords Plus, resulting in 566 articles. In Scopus, the search scope is TITLE-ABS-KEY, which includes the title, abstract, and author keywords, resulting in 385 articles. In the first round of screening, 951 articles, duplicates and no-access articles in the databases were removed, with 811 articles included in the next stage. After reading the abstracts, we removed review articles and non-English articles, which were confused in the database search, retaining 804 articles. Since BMC is an interdisciplinary study involving computer science, knowledge engineering, and linguistics, etc., the research field was not limited initially to avoid missing relevant articles. In the next round of screening, articles related to building construction, infrastructure, power systems, and municipal projects were selected by reviewing their abstracts, introductions, and methodologies. Additionally, studies broadly discussing the design, construction, building, and operational phases of engineering without focusing on specific project cases were retained. Articles unrelated to the AEC field were removed, and 272 articles were included in the next stage. Finally, after reading the full text, the conclusions of the articles were referenced, because they reflect the research intentions and contributions. If the conclusions did not address topics related to this survey, such as building regulations, BIM model checking, or BIM model information extraction, other sections of the articles were further reviewed to identify their relevance to BMC. After reading the full text, the articles unrelated to BMC were removed. In this study, BMC is defined as a method that uses computer code to automatically check the compliance of BIM models. Some studies were found to focus not on BIM models or the digital assets of buildings, but on project management processes. Additionally, some studies, although utilizing BIM models, did not discuss the association between the data or code and building regulations. These studies were removed, and 145 articles were included in the final statistics and analysis. It should be acknowledged that the 145 articles collected are unlikely to encompass all of the relevant publications related to BMC. Instead, the search process sought to gather representative samples. In the future, other articles may be used to supplement the views in this study.
Citespace, Bibliometrix, and Scimago Graphica were used for the scientometric analysis of 145 selected articles, including the publication overview, co-authorship, keyword co-occurrence, co-citation, and cluster. The steps and parameters are outlined in the descriptions of the figures. Based on the quantitative statistics and analysis results, a critical review of BMC was carried out, focusing on the research directions and methods adopted. Regarding the current paradigm for executing BMC, including framework design, rule interpretation, and building model preparation, the development status and methods were summarized. Furthermore, the practical significance of these methods was explained in connection with their real-world applications. From the gap between theoretical approaches and practical needs, the current gaps and future research directions were identified.

3. Scientometric Analysis

3.1. Publication Overview

The number of annual publications collected from January 2008 to October 2024 was analyzed and plotted, as a line chart of the annual number and a histogram of cumulative number, to comprehensively understand the research status of BMC, as shown in Figure 2. The number of publications conforms to the trend of the technology maturity curve [15]. From 2008 to 2013 [16,17,18,19,20,21,22,23,24,25], BMC research was in its innovation trigger phase. The number of articles in this stage showed a slow upward trend. From 2014 to 2016 [26,27,28,29,30,31,32,33,34,35,36,37,38,39,40,41,42,43,44,45,46,47,48], the number increased rapidly, corresponding to the peak of inflated expectations, showing that researchers paid attention to this innovative technology. From 2016 to 2018 [49,50,51,52,53,54,55,56,57,58,59], the number of publications declined and reached the trough of disillusionment. This occurred because early research had been repeated, and new ideas had entered a bottleneck period. From 2018 to 2022 [60,61,62,63,64,65,66,67,68,69,70,71,72,73,74,75,76,77,78,79,80,81,82,83,84,85,86,87,88,89,90,91,92,93,94,95,96,97,98,99,100,101,102,103,104,105,106,107,108,109,110,111,112,113,114,115,116,117,118,119,120,121,122,123,124,125], the number of published papers entered the slope of enlightenment, indicating that BMC entered a recovery period, and reached the second peak between 2022 and 2024 [126,127,128,129,130,131,132,133,134,135,136,137,138,139,140,141,142,143,144,145,146,147,148,149,150,151,152,153,154,155,156,157,158,159,160].
Overall, the number of publications shows a continuous growth trend. With the development of other supporting technologies, opportunities for BMC have grown. Specifically, the rapid advancements in artificial intelligence technologies in recent years have provided additional methods and tools for BIM model checking and the parsing of machine-readable rules. An increasing number of researchers have begun to focus on this area, and notably, some local governments and official institutions have started exploring the use of automated methods for reviewing and regulation. This indicates that such approaches have gained widespread recognition, and are gradually becoming an essential part of the AEC field. It is worth noting that, as of October, the data for 2024 is incomplete. During the drawing and scientometric analysis process, the 2024 data has been appropriately accounted for.

3.2. Co-Authorship Analysis

3.2.1. Co-Author Network

The co-author network is the core basis for analyzing the relevance of articles. Figure 3 (by Bibliometrix) is provided by Bibliometrix and shows the top ten most productive authors in the BMC field, among whom Nora El Gohary (University of Illinois at Urbana Champaign), Jiansong Zhang (Purdue University), Charles Eastman (Georgia Institute of Technology) and Jin Kook Lee (Yonsei University) rank in the top four.
The impact of authors on the research field was further analyzed through the burst intensity of publications, based on the Kleinberg algorithm [161], which is used to measure a sudden increase in quantity within a short period. The burst intensities exceeding 1.8 are considered as peaks of author productivity [162]. For example, the burst intensity of Nora El Gohary was 3.66 from 2016 to 2017, during which time he published eight articles.
The co-author network generated in CiteSpace is shown in Figure 4 (by Citespace), in which g-index analysis is used. The scale factor is determined to be 100. The Pathfinder, the Pruning sliced networks, and the Pruning merged network are checked by pruning. The generated Figure 4 contains 193 nodes and 302 edges. Each node represents an author, and linked authors indicate that they have co-authored a publication. The size of a node represents the number of publications. The color indicates the time of publication, with the purple tone indicating the most recent time of publication.
Several communities distributed throughout the network represent a group of researchers who have co-operative relationships in BMC publications. Figure 4 identifies three large communities, including communities with Charles Eastman, Jin Kook Lee, Inhan Kim, and Bonsang Koo as the core, communities with Nora El Gohary, Jiansong Zhang, and Zhou Peng as the core, and communities with Yongcheol Lee and Wawan Solihin as the core. The core authors are determined according to the Price law [163], and the number of publications by the core authors should follow Formula (1):
m 0.749 n m a x
where m is the minimum number of publications by the core authors, and n m a x is the highest number of publications by an author within the community. For example, in Figure 3, Nora El Gohary has the highest number of publications, with n m a x of 18 and m of 3.18, so the number of publications by the core authors in this community should be at least 4. As a result, Nora El Gohary, Jiansong Zhang, and Zhou Peng were elected.
In the co-author network, the influence of researchers depends on the betweenness centrality in CiteSpace. The nodes with high centrality are the key hubs considered as central authors connecting different research communities [164]. When the centrality is higher than 0.1, the purple ring of the node can be displayed. However, in the entire co-author network of BMC, the node with the highest betweenness centrality is Jin Kook Lee, with a value of 0.06, which is less than the threshold of 0.1. The result indicates that there are currently no authors in this field who have established a strong network of contacts, and the overall communication intensity is low. More academic collaborations between different research communities should be established to promote the development of BMC.

3.2.2. Network of Countries and Institutions

Based on the number of publications, a map of publications was generated in Scimago Graphica to analyze the distribution of articles on BMC, as shown in Figure 5. The numbers in the parentheses represent the total number of publications in the region from 2008 to 2024. The quantity is calculated based on the country of the publishing institution to which the first author belongs.
The size of the circle and the intensity of the blue color represent the number of publications, while the connecting lines between nodes represent researchers from the two connected countries who have co-authored an article. In addition, the line width of the pink ring indicates the betweenness centrality of the publishing country. China (centrality = 0.5), United Kingdom (centrality = 0.46), Singapore (centrality = 0.43) and the United States (centrality = 0.38) are highly intermediate nodes in the network, reflecting their crucial position in international co-operation. It is worth noting that statistics on the betweenness centrality include the countries to which all co-authors belong, not just the first author. Additionally, the United States (35 articles), China (35 articles), South Korea (18 articles), the United Kingdom (13 articles), and Canada (9 articles) are the top five countries in terms of publication volume, indicating that these countries have a higher output in the BMC field. Figure 6 shows their annual publication volume, with the top two countries in terms of burst intensity being China (intensity = 4.08) and the United States (intensity = 4.04). The burst period in the United States began earlier, in 2016, while the number of publications in China has gradually increased in the past three years. The burst intensities in South Korea and Canada were weaker. This indicates that BMC has received concentrated attention in these regions in recent years, but that its development period and level vary in different regions.
As shown in Figure 7 (by Citespace), a network was generated based on the contributions of the institutions to which the first authors belong. The network is generated by selecting a g-index of 100 and the pruning options in Citespace, with a total of 104 nodes and 72 edges. University of Illinois Urbana Champaign (18 articles), Georgia Institute of Technology (9 articles), Hanyang University (8 articles), University of Georgia (8 articles), and Kyung Hee University (7 articles) are the top five institutions in terms of publication volume. However, in the entire network, Hanyang University has the highest betweenness centrality of 0.02, which is less than the threshold of 0.1. This indicates that the intensity of communication among research institutions is low, which is consistent with the results of the co-author network statistics.

3.3. Keyword Co-Occurrence Analysis

The g-index of 100 and pruning options were selected in Citespace to generate a keyword co-occurrence network (Figure 8, by Citespace) and a keyword evolution network (Figure 9, by Citespace). The co-occurrence network consists of 217 nodes and 463 edges, and the node size is determined by the frequency of keywords in the articles. The linked nodes appeared in the same article. Due to the possibility of different expressions of the same keyword in different articles, the keywords in 145 articles were moderately integrated before the statistics. For example, “building information modeling” and “BIM” are merged into “BIM”. The top ten most commonly used keywords are (frequency in parentheses) “BIM (67)”, “ACC (41)”, “IFC (20)”, “compliance checking (19)”, “NLP (18)”, “rule checking (17)”, “building code (13)”, “design (11)”, “deep learning (11)”, and “automated construction management systems (10)”. In addition, the line width of the purple ring represents the betweenness centrality of the keyword. There are 15 keywords with a betweenness centrality greater than 0.1, including (centrality in parentheses) “design (0.46)”, “compliance checking (0.40)”, “BIM (0.39)”, “building code (0.39)”, “IFC (0.27)”, “code checking (0.25)”, “ACC (0.18)”, “ARC (0.18)”, “knowledge representation (0.17)”, “CFG (0.15)”, “Machine learning (0.14)”, “Semantic web (0.13)”, “NLP (0.12)”, and “Design checking (0.12)”. Among them, “BIM”, “ACC”, and “compliance checking” are popular because they are relatively broad, and the BMC field is based on BIM and ACC. The high frequency of “NLP” and “deep learning” reflects the attention of artificial intelligence technology in the BMC field. In addition, the “IFC” has become the most common data standard in the BMC and even AEC fields. The frequency and centrality of “design” are both high, indicating that researchers in this field are more focused on the design phase, hoping that errors can be resolved as soon as possible rather than being discovered during or after the projects.
The co-occurrence network is static representation of the specific field, while the evolution network considers time factors to analyze changes in the research trends. Figure 9 shows the development of the keywords from 2008 to 2024. The year in which the keywords were first involved in model checking and the linked keywords indicate that they appeared in the same article. The top five keywords with the highest burst intensity are “semantic systems (intensity = 1.92)”, “automated construction management systems (intensity = 3.13)”, “ARC (intensity = 2.77)”, “NLP (intensity = 2.39)”, and “design (intensity = 2.29)”. With the widespread application of BIM and the development of IFC, the keywords have evolved from “design” and “compliance checking” to “BIM”, “ACC”, and “IFC”, etc. In recent years, keywords have evolved into “NLP”, “deep learning”, and “ARC”, etc. With the development of artificial intelligence technology, the focus on BMC has shifted from traditional engineering management to new directions about intelligent technology.

3.4. Co-Citation Analysis

Co-citation is defined as two articles being cited together by another article, which is considered a method of measuring semantic similarity between articles [165]. In this study, co-citation analysis includes three aspects: journal co-citation, author co-citation, and literature co-citation.

3.4.1. Journal Co-Citation Network

The journal co-citation network is still generated through Citespace, as shown in Figure 10 (by Citespace). Selecting a g-index of100 and pruning options in Citespace results in 601 nodes and 2989 edges. The size of the node represents the frequency at which journals are being co-cited, with the top ten journals ranked as shown in Table 1. Considering both the number of co-citations and the number of analyzed publications, “Automation in Construction” (co-citation = 218, publication = 40) and “Advanced Engineering Informatics” (co-citation = 107, publication = 13) are identified as the most widely influential journals in the current BMC field.

3.4.2. Author Co-Citation Network

The author co-citation network helps to analyze the relationship between authors and the evolution of the community. As shown in Figure 11 (by Citespace), Citespace can obtain 935 nodes and 411 edges by selecting a g-index of 100 and pruning options. The size of the node represents the number of times that the author has been co-cited, and the linked nodes indicate articles that have been co-cited by one or more publications. The top three authors co-cited are Eastman (frequency = 102, USA), Pieter Pauwels (frequency = 52, Belgium), and Zhong Botao (frequency = 43, Singapore).
In terms of betweenness centrality, the top three authors are Fenves SJ (centrality = 0.20), J. Beetz (centrality = 0.19), and Vladimir Bazjanac (centrality = 0.16). Unlike the number of publications, co-cited authors can be identified as having influenced other authors and helping to connect multiple research communities. Table 2 lists the rankings of authors across four dimensions to demonstrate their productivity and collaborative abilities. There is no reliable calculation method to merge data from different dimensions into a comprehensive evaluation index, so this study did not obtain a final ranking to consider the ability and contribution. However, some authors, such as Charles Eastman, Jin Kook Lee, and Wawan Solihin, are considered to have had a strong influence on other researchers because they rank higher in multiple dimensions.

3.4.3. Literature Co-Citation Network

The literature co-citation network can be used to analyze the underlying knowledge structure in a field. As shown in Figure 12 (by Citespace), the network is generated by Citespace and has 1030 nodes and 4173 edges, with each node representing an article marked with the first author and the year of publication. The node size indicates the frequency of citation. Linked articles indicate that they have been co-cited by one or more other articles.
Table 3 lists the top ten co-cited articles within the scope of 145 articles, among which the review article “Automatic rule-based checking of building designs [9]”, published by Eastman in 2009, has had a profound impact on the BMC field. In addition, the top three articles ranked by co-citation betweenness centrality are [166] (by Jungsik Choi, centrality = 0.25), [8] (by Robert Amor, centrality = 0.18), and [59] (by Tanya Bloch, centrality = 0.14). This indicates that these articles have been cited and analyzed multiple times by researchers along with various other articles, demonstrating their broad impact on the development of this field.

3.5. Cluster Analysis

Cluster analysis can organize domain knowledge through statistics of data, which helps to classify topics and analyze the interrelationships between research. First, a reference network was generated in Citespace using a g-index of 50 and pruning options, and then a title–content (T) clustering method based on the LLR algorithm was used [167]. The references of the 145 articles were identified as 15 cluster labels, each representing a focus topic of the cluster. The clustering results unrelated to BMC were removed, and the final 10 cluster labels were retained, as shown in Figure 13 (by Citespace). The node represents the literature, and the size of the node indicates its frequency of citation. The most representative three articles in each cluster are marked, and the two linked articles have been co-cited by other articles. Different colors represent different clustering results, with blue indicating earlier clusters and yellow indicating later clusters. The red arrows indicate dependencies between the clusters, and the cluster at the tail of the arrow has developed from the cluster which the arrow points towards. For example, cluster 10 developed from clusters 1 and 4, indicating that clusters 1 and 4 provide a foundation of knowledge for the research of cluster 10.
Table 4 lists detailed information on the clustering results, including core topics and cluster size.
The two most cited articles in each cluster based on their co-citation frequency are listed. The silhouette score reflects the average homogeneity of the cluster [170]. Clustering results are considered reliable when the silhouette score exceeds 0.7. The largest cluster is “Automatic rule-based checking” with 92 references, while the smallest is “Natural language generation” with 48 references.
As shown in Figure 14 (by Citespace), the influence of time on the cluster analysis was considered. This is another form of cluster analysis for literature co-citation, which can display the development process of each cluster. The time spans of the top five clusters in terms of the scale are “Automatic rule-based checking (1966–2020)”, “Transformational rule (1992–2022)”, “Semantic NLP-based information extraction (1956–2022)”, “Ontological-based semantic modeling (1988–2021)”, and “Infrastructure project (1987–2020)”. For decades, topics about the automation of rule checking and semantic transformation have been focal points, and remain research topics today. The emergences of the rule reasoning and the knowledge representation were late, but they have become hot research trends at present.

4. Critical Review

This section includes a systematic critical review of the results from the scientometric analysis. The 145 articles were read in full to answer RQ3 and RQ4, focusing on the research focus, the methods adopted, and the application of BMC.
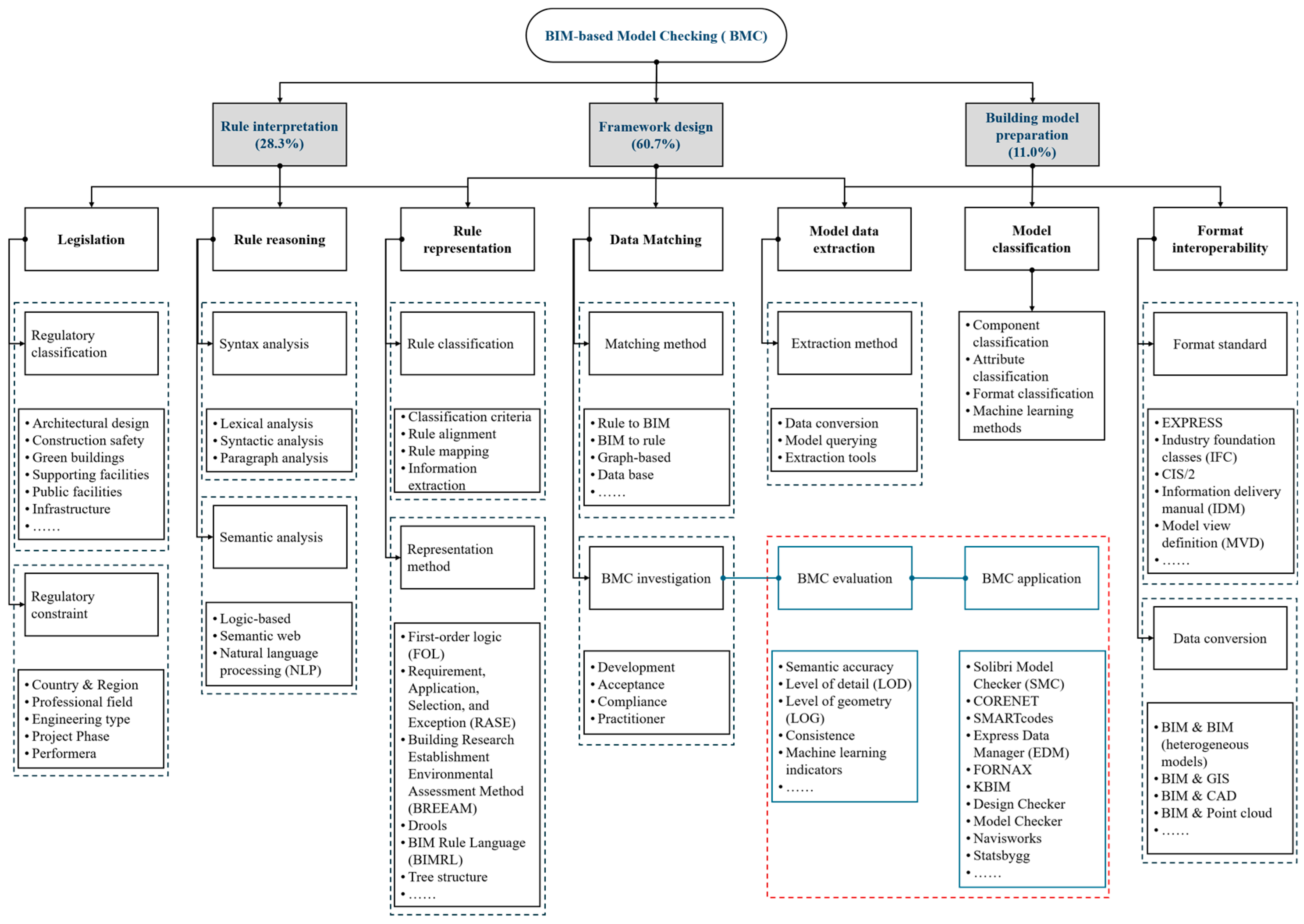
As shown in Figure 15, based on the research objects of the articles and the results of quantitative analysis, 145 research papers were divided into three categories: framework design (88 papers, 60.7%), rule interpretation (41 papers, 28.3%), and building model preparation (16 papers, 11.0%). The category on framework design is considered special as it intersects with the other two, including rule representation, model data extraction, and the validation process for data matching. The articles on rule interpretation focus on rules and ignore the model data. On the contrary, articles about models focus on the data of the model, ignoring the rules. Table 5 summarizes the different research methods used in the subfields of BMC, along with their focus areas and applicability.

4.1. Framework Design

BMC is a complex process, and each of its subtasks is indispensable. Therefore, some researchers have taken a macroscopic perspective to understand the entire process, employing methods such as interviews or case studies to investigate BMC. Some of them have focused on specific topics about BMC, such as the development in various countries [127], the acceptance level [95], or the effect of application [80].
Moreover, many logical frameworks regarding the BMC process have been constructed to execute the entire process rather than isolated segments. In these studies, specific execution scopes were planned, such as architecture [74], safety [73], and the environment [78], and then the specific rules were selected and transformed into the computer-recognizable logics. On the other hand, model data were prepared in a format suitable for these rules. Finally, the feasibility of the framework was validated in specific practical cases. This type of research accounts for over 50% of the total articles, indicating that researchers not only focus on the method of a certain step, but also hope to achieve the rationality of the BMC framework. However, some studies have been found to be limited and difficult to verify in larger scale practice. Although efforts under specific conditions should not be denied, portability and scalability are crucial for the development of BMC. Therefore, research on the framework of the BMC process should increase attention to the expansion of results to benefit more researchers and users.

4.2. Rule Interpretation

Rule interpretation is considered as the first step in the BMC process and is also the most prominent research direction, aiming to enable computers to analyze rules. It is a broad concept that includes legislation [17,22], rule classification [39,43], reasoning [23,144], and rule representation [103,132]. In addition, linguistics, knowledge engineering, and NLP are often involved to facilitate the conversion of natural language rule statements into machine language.
The building specifications and standards mostly operate on a complete sentence basis. Whether short or complex long sentences, most sentences are independent of each other. If a statement can be thoroughly extracted from the context, it can be explained through lexical analysis, syntactic analysis, and sentence semantic analysis. At the current stage, few BMC research has focused on the discourse-level semantic analysis. The contextual content is often used as classification criteria or constraints, manually distinguished during rule interpretation.
In the AEC field, besides internationally recognized standards such as FIDIC (the International Federation of Consulting Engineers), most standards are applicable within national or regional boundaries. The expression methods of different languages are different, resulting in difficulty in sharing rule interpretation methods between different languages. As shown in Section 3.2.2, current research on BMC is primarily conducted in English, Chinese, and Korean. While some BMC methods among these languages are logically compatible, in many cases, grammar needs to be adjusted or reconstructed.

4.2.1. Logic-Based Rule Representation

Logic-based rule representation refers to the use of logical methods to efficiently incorporate complex building rules into BMC, providing a systematic and structured approach to this process [171], which is essential in automated reasoning systems [52]. Different types of logic possess varying capabilities of representation and reasoning, with first-order logic (FOL) being the most used logic method for automated reasoning in the current AEC field [28].
FOL employs a specific sequence of logical operators, variables, and expressions to explicitly represent logics. It aims to express conditions under which things can or cannot be satisfied and to perform deductive reasoning [172]. FOL is machine-readable, allowing facts to be directly input into logic-based checking systems without the need for further processing of model information. FOL can interpret and express many simple rules, especially those with binary properties (true or false) in the building standards. If the logic can be correctly represented in the FOL format, the reasoning process will become fully automated, making FOL a very suitable method for automating BMC execution [173,174].
In addition to FOL, some specific logical methods have been developed. For example, Hjelseth [175] proposed the Requirement, Application, Selection, and Exception (RASE) method to capture and represent regulatory requirements in the AEC industry through semantic labels. Subsequently, Beach et al. [176] expanded the RASE method to represent the requirements of the Building Research Establishment Environmental Assessment Method (BREEAM) in the UK. Macit Ilal [50] integrated the RASE method and the four-level framework to create a computable format for ACC. Additionally, new modeling languages, such as Drools [177], BIM Rule Language (BIMRL) [84], and tree structures [98], have been used to interpret and represent the logic of rules.

4.2.2. Semantic Web

With the development of the Semantic Web, ontology as the core layer has become a popular method for information modeling. Originating from the philosophical systems of interpreting existence, it represents a formal specification of shared concepts [178]. Ontology is applicable to modeling rules because the classes and properties in ontology models can easily represent the basic concepts and logics in the rules. Furthermore, semantic reasoning based on the ontology, rather than basic syntax, can achieve high-quality retrieval and matching of the rules. The use of ontology can enhance the integration and reuse of structured information, thereby improving the efficient interaction of different systems without misunderstanding and data loss [13].
The domain ontology focusing on a specific field offers more practicality and professionalism. It includes concepts, entities, relationships, and properties aimed at expressing domain knowledge, providing a common understanding of the specific knowledge required for communication between humans and machines [179]. Since the domain knowledge is continually evolving and expanding, the methods of representing knowledge should be adjusted according to the problems to be solved. Ontology development should focus on how to capture the most important concepts in a structured and scalable format, rather than blindly pursuing the coverage. Therefore, determining the purpose and scope is crucial when starting to create an ontology model.
In BMC, the primary purpose of domain ontology is knowledge modeling. Several ontologies have already been created to address specific problems [90,91]. On one hand, ontology models can express the semantics of rules with strong logic of building standards. On the other hand, the structure of ontology models is extensible and flexible, adapting to the building standards that are frequently updated or modified. By establishing mappings between the building standards and the specific ontologies, the rules that need to be updated can be adaptively corrected. Additionally, there are commonalities between different professions or projects in the AEC field, allowing for the sharing and reuse of the similar ontologies to reduce the cost of rule expression.
Information extraction aims to obtain useful information from the corpora to support rule expression and matching [51,97]. Compared to the syntax-based text extraction, semantic extraction based on the domain ontology is more challenging, but the information obtained is more logical and valuable. This approach to information extraction maps the extracted semantic features to concepts and relationships in the ontology models. The implementation methods can be divided into rule-based and machine learning-based categories. The former requires domain experts to develop explicit rules and matching methods based on professional knowledge, which incurs higher initial preparation costs but leads to more accurate results. The latter relies on machine learning algorithms to train and optimize the models based on the sample data, automatically obtaining semantic features.

4.3. Building Model Preparation

From the perspective of publication quantity, fewer studies specifically focus on the model data stage compared to rule interpretation. These studies concentrated on the interoperability and scalability of BIM models. The BMC process involves the interaction and transformation of data, where applications require simultaneous access to data at various scales. For example, BIM models and rules need to follow transformation protocols to facilitate checking processes. Additionally, heterogeneous BIM model data require compatible formats for interaction and reconstruction. Without interoperable data, each new rule or BIM model would need to be defined separately, which is inefficient and could lead to errors in handling enormous amounts of data [32]. Therefore, based on ISO-STEP technology, two major publicly available building product data models described in EXPRESS language are IFC and CIS/2 [180]. CIS/2 is an industry standard widely used in the steel structure engineering and manufacturing industry in North America [181]. The IFC standard is considered as the central medium for collaboration and information sharing, which is currently the most popular object-oriented data model in the AEC field and has been adopted by many countries as the universal BIM standard. IFC supports data exchange between various application systems, addressing data management throughout the lifecycle of projects.
Most building regulations or standards are hierarchical structures where the concepts are classified progressively. For instance, the “Minimum Design Loads and Associated Criteria for Buildings and Other Structures [182]” regulation states that “Single-story steel intermediate moment frames in structures assigned to Seismic Design Category D are permitted up to a structural height of 65 ft (20 m)”. This is a constraint for the components designated as seismic design category D. Furthermore, it targets the steel intermediate moment frames. Finally, it is a constraint on the selection of the structural systems. This provides favorable conditions for the mapping of the rules on the BIM models created by IFC standards.
The generic IFC standard does not address all specific issues, and diversity in information expression leads to inconsistencies. Based on the foundational IFC standard, processes such as information delivery manual (IDM) and model view definition (MVD) are defined to capture standard workflows for data exchange requirements [35,183]. The latest IDM schema dictates how to generate rules in the idmXML format [99]. These efforts provide valuable insights and practical value for generating regulatory texts in the AEC domain. Additionally, many studies focus on IDM and MVD for different exchange scenarios to propose conventions and constraints for corresponding data descriptions. For example, Luo [30] proposed a delivery requirement definition template for IDM development, enabling the BMC process for the deep excavation construction. Solihin [38] described how the CORENET ePlanCheck project utilized a knowledge-based approach to record rule requirements, enabling the mapping of conceptual diagrams (CG) to related MVD. Lee et al. [67] developed rule-checking functionality based on MVD in the IfcDoc tool to validate the procedures, scope, and complexity related to BIM data. The limitations of data interchange in the BMC process, whether it is the generic international standard or specific-case IDM and MVD, have not been thoroughly investigated, potentially leading to syntactic issues, semantic errors, and unexpected geometric transformations. Therefore, data interoperability remains one of the most critical unresolved issues in current BMC, and even BIM, development.

4.4. Application Cases of Platforms and Projects

The applications of BMC can be roughly categorized into three types: code checking, model checking, and complex rule checking. The basic object of BMC is computer code, but it differs from the code checking of computer programs. Most BIM data is created by modeling software, like Autodesk Revit V2025, Bentley AECOsim Building Designer V8i, and Dassault Systèmes CATIA V5 6R 2023, rather than being manually written as program code. This means that the final model data already conforms to the constraints set by these software systems, making additional code checking unnecessary. However, code checking becomes meaningful and necessary for custom information added by users, such as incorrect statements, unauthorized interfaces, and invalid values. For example, Express Data Manager involves semantic and structural validation of model data in certain cases, but it is still not a tool directly used for checking code errors. In other applications, one feature is model checking, including the completeness and logical consistency of information. For example, the collision detection function that most BMC systems already have is a simple rule, i.e., that the co-ordinates of points contained in different components of the model cannot be repeated in space. On the other hand, complex rule checking is a more form of advanced model checking, involving more complex logic. Both comprise judgments about the correctness or errors in model information, i.e., comparing the differences between existing model information and rules, rather than validating the code statements themselves.
Some BMC systems have been successfully developed and applied in actual engineering project management. This study surveyed the software and systems mentioned in the 145 articles that are capable of implementing different functionalities. Dozens of outcomes have been achieved worldwide, with the top ten most cited ones shown in Table 6. Among them, the Solibri Model Checker (SMC) is currently the most popular checking system, which continues to expand. The CORENET and ePlanCheck projects, developed by the Singapore government based on FORNAX, have the most significant impact on BMC practice. Admittedly, this survey cannot cover all BMC-related systems, and their frequency of appearance in the surveyed articles does not fully represent their popularity and performance. The systems ranking higher could have been developed earlier, resulting in broader influence and more citations.

4.4.1. Solibri Model Checker (SMC)

The most widely cited system is the Solibri Model Checker (SMC), a Java-based application supporting the open format IFC [9]. SMC has multiple built-in rule templates, allowing users to define parameterized rules for checking the architectural designs. In some articles [36,38], SMC has been successfully used to verify the rules related to the spatial and system characteristics within the specific regions. The advantages of SMC include the ability to interpret IFC entities, comprehensive sets of spatial operations, and high maturities and popularities [142]. However, due to its hardcoded nature, custom extensions in SMC are currently limited to the rules provided by the software provider. Adding entirely new rules requires development permission through the Application Programming Interface (API). Additionally, the rule validation process in SMC is not fully accessible, resulting in a lack of transparency and credibility.

4.4.2. CORENET

In the practical project applications of BMC, the CORENET project [9] in Singapore is the earliest and most successful case, still regularly releasing various templates and guidelines. Its users cover over 2500 companies, including professional firms, service providers, and government agencies, such as Revit, Archicad, and Bentley. The CORENET platform provides significant control to the governmental authorities and benefits multiple stakeholders. Although it has made significant efforts in BMC, most of them are limited to one or more areas, such as spatial validation, fire inspection, and energy consumption simulation, etc.
As shown in Figure 15, over 60% of studies on BMC conducted case studies to validate the feasibility of their proposed methods. Most of these studies defined approaches to rule interpretation and integrated rules with specific engineering projects. The significance of automation lies in replacing manual processes to enhance efficiency and minimize errors, particularly in complex projects and frequently updated regulations. For instance, Tan et al. [18] demonstrated the ability to update rules embedded in EBC decision tables to reflect changes in building codes without modifying the compliance checking rule engine. Additionally, some studies focused on extracting rules and model data, particularly using AI methods. For example, Zhou and El-Gohary [39] proposed a machine learning-based text classification algorithm for categorizing clauses in environmental regulatory documents. Testing on 10 documents achieved an average recall of 97% and accuracy of 84%. Similarly, Koo and Shin [58] employed machine learning to validate the integrity and interoperability of mapping model elements to IFC classes, achieving accuracy and TNR scores exceeding 0.8 and 0.85 across various IFC classes.

4.4.3. Practical Cases

BMC has established a foundational theoretical framework and demonstrated significant value and potential across various subfields in the AEC domain. It has been applied to diverse project types, such as residential buildings, infrastructure, and energy engineering, to improve the efficiency and accuracy of BIM model checking. Most studies focus on the design phase of projects, where errors in BIM model creation are more likely to emerge. During this stage, BMC addresses conflicts between regulatory rules and models created based on the intentions of designers.
Many studies have shown that the practical application and value of BMC currently lie in its feasibility and efficiency. On one hand, it can extract machine-readable rules and knowledge from extensive regulatory texts, replacing manual efforts. For example, Wang and El-Gohary [130] used knowledge graphs to represent relationships in construction safety regulations concerning fall protection, including general fall protection, fall protection systems, guardrail systems, and positioning device systems. Tested across 20 sections, their method proved effective in automatically identifying and classifying domain-specific relationships in unstructured texts, minimizing the need for manual intervention. Similarly, Xue and Zhang [83] developed a more accurate POS tagger for building rules, enabling automated compliance checking systems to handle more regulatory requirements with a precision of 95.11%. Additionally, Zhou et al. [98] proposed an automated rule interpretation method based on Chinese building codes for fire protection, achieving accuracies of 99.6% for simple sentences and 91.0% for complex sentences. Overall, most studies indicate that, by integrating NLP techniques and text analysis methods, BMC has been successfully employed for rule interpretation. Specifically, for extracting and translating large volumes of complex textual information, BMC significantly outperforms manual methods in efficiency.
On the other hand, automated BIM model checking has been adopted by some researchers and governments to improve workflows in digital engineering reviews. For instance, Li et al. [46] tested compliance checking in GIS using four synthetic scenarios, including the compliance of underground utility burial depths, pipeline spacing, and staff permissions. Zhang and El-Gohary [55] developed a system to check wall compliance in residential buildings based on the International Building Code (IBC), achieving a recall rate of 98.7%. Additionally, Zhong et al. [57] used the International Exhibition Center as a case study to assess its compliance with building environmental data, such as air pollutant sensors, temperature ranges, and light values. Many findings of the studies suggest that, compared to manual methods for reviewing regulatory documents, NLP-based approaches are more intelligent. By leveraging prior knowledge, such as syntactic and semantic features, these methods extract critical information from unstructured data and formalize it for spatial reasoning, significantly enhancing compliance review processes.
The applications of BMC are not yet widespread, and many specific rules and project requirements in the AEC domain cannot be met by current software or platforms. Therefore, some developers offer customized or user-defined modules to meet diverse needs. The updating and optimization of these systems are still ongoing. Unfortunately, some BMC systems have ceased development, including SMARTcodes and UpCodes AI. In addition, although some new systems have emerged in recent years, such as Solar Automated Permit Processing Plus (SolarAPP+) [184] in 2021, the focus of most systems is narrow. In recent years, no more powerful system has been found to comprehensively replace the previous ones. Developers and users are more focused on efforts to extend and customize the capabilities of existing systems. This is because current systems are not yet perfect, and further research is needed to construct and expand the rule sets. Additionally, computers lack the ability to understand the semantics of texts as thoroughly as humans do, so human involvement in the rule translation process is essential. This situation may improve with increasing the understanding capabilities of AI.

5. Challenges and Future Directions

The development of BMC faces many challenges, including policy support, technological advancement, and comprehensive design. This study addressed RQ3 and RQ4 after the scientometric and critical review, summarizing the challenges of advancing BMC. In addition, current hot topics and mainstream technologies are combined to propose potential future directions.

5.1. Challenges

5.1.1. The Lack of Universally Recognized Criteria for Rule Classification

The classification methods of the rules in building standards or specifications have not been thoroughly researched. Many studies directly select partial rules for validation, and there are few comprehensive studies related to the rule classification. The article by Solihin [1] is representative, in which rules are divided into the following four categories: requiring a small number of explicit data, requiring simple derived attribute values, requiring an extended data structure, and requiring a “proof of solution”. However, in most studies and systems, the classification methods are not the same, and widely accepted classification criteria have not been established.
Current studies have adopted various rule classification methods and custom standards. For example, Xu and Zhang [83] used accurate part-of-speech (POS) tagging of building code texts to distinguish rules. Zhou and El-Gohary [41] and Salama and El-Gohary [43] implemented multi-label text classification of construction regulatory documents based on ontology. However, their ontology designs and classification methods differ. For this reason, when experts or BMC systems encounter a new rule, it is difficult to directly determine which type it belongs to, resulting in these new rules being unable to follow a fixed workflow for execution. Clear classification criteria are the basis for automatic rule interpretation. Otherwise, the rule interpretation will be unable to escape manual work by experts, which is inefficient and unsustainable.

5.1.2. The Lack of Representation Methods for Rules

There is no standardized method for representing rules and knowledge specific to the AEC field. This has led to the borrowing of representation methods from other domains, resulting in some semantics with low accuracy and scalability. For example, translating fuzzy rules into computer languages poses significant difficulties, and these fuzzy rules constitute more than half of all clauses. Although efforts have been made to understand and address these rules, the lack of targeted representation methods has led to the inability to accurately express rules or knowledge in certain domains, resulting in ambiguity or loss of information.
Furthermore, in the process of matching the rules and models, the domain experts and code experts need to encode information of the rules and models synchronously. However, the representation of some rules is limited by the rule engines, and some information in the BIM models is also constrained by the modeling software and data standards. The performance of these engines and software determines the upper limit of the BMC systems they construct. Additionally, mainstream rule representations are logic-based, while the commonly used standards for the BIM models are object-oriented. This point leads to inconsistencies in their underlying structures of data, which is the fundamental cause of matching errors between rules and models. Similarly, there are semantic gaps among the rules in different languages. When the rules are translated into computer languages, the same conversion methods may not be effective across multiple languages simultaneously. There has been a lack of constructive communication between research in different regions and fields, resulting in knowledge and methods not being aggregated and shared. Similar rules often need to be re-researched or expressed in different structures.
For example, Bao et al. [114] constructed a component topology graph (CTG) to optimize and visualize chaotic object attributes and relationships for dynamic safety checking. Zhang et al. [24] used OSHA construction safety standards and best practices in the construction industry to convert rules into machine-readable formats, addressing safety concerns of construction models and schedules. Wang et al. [130] represented the relationships and named entities of extracted safety requirements in the form of a query graph, facilitating the discovery of implicit or missing information in the future. The lack of a unified representation method will lead to a lot of repetitive work and compatibility risks. Additionally, this may also be one of the reasons for the limited opportunities for collaboration among the research groups from different regions, as demonstrated by the results of the scientometric analysis in Section 3.2.

5.1.3. The Lack of Consistent Evaluation Methods for the Model Qualities

The aim of BMC is to automatically assess the model quality, with the current research focus being on the implementation process. However, the specific metrics used to evaluate the model qualities have not yet been defined. For example, the level of detail (LOD) [101] and level of geometry (LOG) [124] are used to assess the level of details in a model, with a higher LOD indicating richer information. However, the models with a higher LOD are not necessarily superior to those with a lower LOD, as different applications require different levels of detail. For instance, when considering BIM or CIM models for city-level disasters, only LOD 100 or 200 is required, instead of LOD 400, which is used for fabrication [185]. The lower LOD models have lower computational and storage costs, provided meeting application requirements. On the other hand, the consistency of BIM is sometimes defined as the consistency between BIM models and 2D drawings, sometimes as the consistency across multiple stages of a BIM model, and sometimes as the consistency between BIM models and physical buildings.
Most studies defined evaluation metrics for BMC research as the percentage of rules that are correctly identified. However, in some studies related to machine learning, some classic metrics, such as accuracy, precision, and F1 score are more heavily focused on. In the presence of multiple dimensions of measurements coexisting, the measurement of the weights for each dimension has not been thoroughly researched. This has resulted in the absence of a unified standard for measuring the qualities of BMC systems, making it difficult to fairly compare the outcomes of different studies.

5.2. Future Directions

5.2.1. Unified Policies and Standards

The AEC industry is influenced by policies, and the standards it adheres to are issued by the government or associations. Legislative branches should provide clearer definitions of rules, as ambiguous rules are difficult for machines, or even experts, to understand, causing significant obstacles to rule interpretation. Additionally, the administrative departments or management associations focusing on BMC should establish standards and methods for research groups within their scope, such as the standards for BIM model evaluation and unified methods for rule representation. An effort should be made to establish libraries of methods and rules to reduce discrepancies and redundant work among different studies.
For digital review and regulation in the AEC field, the establishment of rules is paramount. The automation of the execution process relies on structured rules. When building rules are proposed, they should be designed as machine-readable, following the same translation methods, combined with the logic and technology of natural language processing, rather than in traditional language. Currently, this step is carried out by different researchers and in specific regions. For example, the MVD and IDM developed by BuildingSMART provide customized workflows and document conversion platforms. The rule sets from the Occupational Safety and Health Administration (OSHA) guidelines have been adopted by many studies [42,142] to develop inspection tools. Similar platforms and standards can be used by users from different regions, with varying demands to create more customized workflows. Independent workflows that do not rely on any unified standards or platforms have limitations. These workflows are difficult to replicate and scale, which obstructs the development of BMC.

5.2.2. Expansion of Existing Supporting Platforms for BMC

There is still significant potential for enhancing the performance of supporting platforms currently used in the development of BMC systems. By conducting in-depth research and expanding existing platforms, rather than creating new ones, it is possible to quickly establish some BMC systems that researchers trust. For example, existing platforms should be more open, allowing users to create customized and complex rules at deeper levels. Additionally, more data standards applicable to BMC should be developed and expanded. Although some research has already extended customized IFC standards based on BMC needs, their goals and scopes are limited to their own research content. More comprehensive data standards can interpret and represent data to match rules accurately.
Like rule interpretation, the driving force behind the development of BMC systems should be legislative and regulatory bodies, rather than businesses or individuals. The CORENET [9,77] of Singapore has already become an excellent example, demonstrating the effectiveness and benefits of government-driven platform establishment. When users within a region or sector adopt the same system to execute model checking, rule formulation and model information extraction become more efficient and accurate.

5.2.3. Interoperability of Data

The interoperability of model data during retrieval and conversion processes is crucial for data exchange. This forms the foundation for the interaction between BIM models and other formats of documents (such as 2D drawings, GIS) or rule-based data. Moreover, the current AEC domain is transitioning from the text and 2D drawings to the multidimensional data, where the interaction and integration of multi-source information affect both BMC research and the development of the AEC field. However, the discussions on this topic are currently inadequate, so further research is necessary to ensure the completeness, accuracy, and efficiency of data circulation.
The unification of the basic format for creating BIM models is a crucial prerequisite. Currently, there are numerous modeling software available for different demands, such as Autodesk Revit, Bentley, CATIA, and SketchUp. Some common 3D file formats, like “.fbx” and “.obj”, can partially enable conversion between different models, but some local information may be lost. Data exchange that is based on proprietary file formats typically only works within different software produced by the same manufacturer. This means these formats usually cannot be directly converted with other BIM models. The significance of IFC is gradually becoming more apparent, as it has become an important foundation for software exchange and information sharing in construction projects. Additionally, the application of universal formats, such as Green Building XML (GBXML) and City Geography Markup Language (CityGML), as well as mainstream software, like Solibri Model Checker V9 and FORNAX, should be promoted to reduce heterogeneous data.

5.2.4. Artificial Intelligence

Artificial intelligence, particularly machine learning methods, has been demonstrated to effectively extract key information from complex texts and models for use in BMC [28,84]. This technology relies on data and network architectures, requiring users to accumulate raw data and develop customized models based on specific demands. Legislative bodies and regulatory agencies related to BMC, rather than enterprises or individuals, are better positioned to access resources due to their higher authority and requirements. To implement rigorous workflows, improving data quality and designing robust network architectures are critical for enhancing the credibility of AI methods, thereby facilitating their broader adoption in the BMC field.
The rules in the AEC field are primarily written in natural language, providing conditions for the application of NLP technologies in this domain. Many studies have demonstrated the feasibility and efficiency of using NLP technology for the rule extraction, translation, and expression. Over the years, research on language models has gone through the development of one-hot encoding, Word2vec (Word to Vector), GPTs (generative pre-trained transformers), BERT (bidirectional encoder representations from transformers), and LLMs (large language models). Currently, the concept of deep learning is widely applied in the language processing. New language models have gradually improved their abilities to understand general texts. For example, ChatGPT 4.0 [186] can engage in multi-turn conversations and text generation. However, understanding and generating texts in specialized domains still require more specialized training and adjustments. Many excellent models and algorithms are open source, allowing BMC researchers to explore and extend them further to create more powerful language processing tools tailored for BMC applications.
Natural Language Processing (NLP)
To enhance the automation of BMC, machine learning methods such as NLP and graph neural networks (GNN) have been introduced. Most of these studies aimed to automatically extract information from rules and convert it into computer language. Existing NLP methods in the AEC industry can be divided into three aspects: text mining, feature extraction, and knowledge extraction. For example, Hosseini et al. [187] conducted text mining on BIM-related texts from job advertisements, extracting keywords and co-occurrences to capture the required abilities and skills of BIM workers. Zhou et al. [96] extracted semantic information from safety rules to generate classes and entities of ontology, providing a corpus foundation for rule classification based on NLP. Such research expands the knowledge base of the AEC domain, demonstrating the potential of NLP methods in insight discovery. In addition, Zhang [28] introduced NLP to capture syntactic text features and automatically transform information from the “International Building Code 2009” (USA) into logical clauses. Similarly, Wang [129] applied deep learning to automatically identify named entities about fall protection requirements from the “Occupational Safety and Health Act (OSHA)” (USA). These studies trained the models to learn features of the rules and then attempted to interpret the new rules. Additionally, some research has begun to adopt more complex frameworks and models, attempting to directly extract and construct knowledge from the rule libraries. For example, Bloch et al. [143] proposed using GNN to develop representation methods for encapsulating design and regulatory rules, expanding machine learning capabilities to address relationships between the building elements for checking the residential accessibility. Peng [137] utilized knowledge graphs and NLP to convert rules from drawing checking into structured language, forming human-readable knowledge graphs to achieve BMC. Such research maps extracted information into structured knowledge designs. This knowledge can classify and associate various rules, forming systematic rule sets to adapt to more complex BMC requirements.
Visual Programming Language (VPL)
BMC is an interdisciplinary field that requires collaboration across different domains. This requires practitioners to possess diverse expertise, such as civil engineering and computer knowledge. However, this increases learning and communication costs, hindering the development and popularization of BMC. Visual programming language (VPL) alleviates this problem by allowing users to create programs through graphical operations, rather than complex computer codes [76,80,82,112], thus enabling practitioners to invest less time in mastering this skill. VPL serves as an intermediary to translate professional requirements into computer programs. For example, Autodesk Revit provides a VPL component called Dynamo, which allows users to create, extract, and edit data for BIM models, providing great convenience for BMC [114,138,141]. Compared to traditional computer programming languages, such as Java or Python, the performance of VPL programs may not be optimal. However, considering the current level of BMC development, the operability and feasibility of the program is emphasized more strongly than its performance. Therefore, VPL has been applied in multiple studies in the field of AEC, including BMC. It has become a tool for researchers with domain knowledge, but who lack the programming knowledge needed to implement their ideas.
AI Validation of Model Information
Machine learning methods have also been introduced for validating model data, including model classification and anomaly detection. Automated classification of models or components enables the definition of the geometric and functional aspects of the building elements to support precise simulation and compliance checking. The preliminary detection of model anomalies is often considered the preprocessing step in the BMC process, such as anomalies in file formats, naming errors, data integrity, etc. Only after these basic data anomalies are addressed can compliance with standards be further verified.
Artificial intelligence methods can describe features that are difficult for humans to describe, and they are more automatic, flexible, and efficient, which can reduce the manual workload of constructing rules. With further research and optimization, the performance of the models has improved significantly, with most studies achieving accuracy and precision of over 90%. However, compared to more precise logic-based methods, machine learning is probabilistic and therefore struggles to achieve 100% performance. Additionally, it requires effective data to drive. Many semantic features calculated through deep neural networks are inexplicable, posing certain data risks, so it needs to be comprehensively studied and regulated.

5.2.5. Integration of BMC and the Management Platform

BMC has been developed as software or as a plugin for modeling tools, and is widely used. With the advancement of 3D modeling technologies and improvements in network transmission and computational performance, digital assets in the AEC industry are increasingly shifting from local systems to web-based platforms. To manage these data, platforms developed by governments and enterprises for project and data management, such as schedule management platforms, cost management platforms, and energy monitoring platforms, have emerged. The future integration and interoperability of these platforms will facilitate the circulation and consolidation of engineering data. However, the use of different loading formats or model versions across platforms may result in changes or information loss during transmission and conversion. Therefore, integrating BMC concepts and technologies into these management platforms is essential to ensure the data quality of BIM models during uploading and transmission. This approach enhances platform interoperability and compatibility, enabling the AEC industry to build and fully utilize data assets.
Furthermore, the inclusion of increasing amounts of multimodal data, such as text, images, and physical information, in basic BIM models introduces risks of incompatibility or errors. Integrating BMC into management platforms can automatically prevent such issues. Rules and BIM engines should be integrated into these platforms. The former can be accessed by platforms in various forms, such as databases, knowledge graphs, or embedded vectors. The emergence of large language models also enables the utilization of text rules expressed in natural language on platforms. The latter is used to load or edit various BIM model formats on the Web. The workflows for information storage, extraction, rule interpretation, and information matching within the models should be customized according to the requirements of projects and management platforms.

5.2.6. Application and Supervision of BMC Throughout the Project Process

BMC can enhance multiple processes in engineering, including design, construction, and operation and maintenance (O&M). In the design phase, BMC assists in checking the compliance of design outcomes. This checking is real-time and frequent, rather than a one-time process, helping to alert designers to errors during their workflows. In the construction phase, the changes and errors in BIM models caused by engineering modifications differ from those in the design phase. Construction engineers often lack the motivation and capability to update BIM models in real-time, unlike designers. Therefore, the application of BMC can significantly improve the quality of models during the construction phase. In the O&M phase, BIM models are more closely associated with the built entities, particularly for monitoring energy consumption and managing maintenance tasks. However, discrepancies often arise between the initial BIM models from the design phase and the as-built BIM model in the O&M phase due to a series of model revisions and construction deviations. It is essential to integrate BMC technology into the project delivery workflow to check for inconsistencies between the final BIM models, the initial models, and the actual built entities.
Overall, the lifecycle of BIM models spans the entire project timeline, involving many transmissions and frequent updates. This poses a challenge for human supervisors to ensure accuracy and timeliness. Adopting BMC to oversee the qualities of BIM models requires only the inputs of original rules and interfaces for model information extraction, enabling consistency throughout the project lifecycle. Moreover, integrating BIM models with multimodal data, such as 2D drawings, cost schedules, and energy parameters, has become a growing trend. This process involves large volumes of data and computations, making it difficult for humans to identify all errors during data integration. Under well-defined mapping rules, BMC can automate this process to ensure the quality of complex BIM models.

6. Conclusions

The attention to BMC in the AEC field is increasing, and many new intelligent technologies are being introduced. In this study, a total of 145 research papers published between 2008 and 2024 were selected. In response to RQ1 set in Section 1, this study conducted scientometric analyses, including publication analysis, co-author analysis, keyword analysis, co-citation analysis, and cluster analysis, to visually demonstrate the research status and associations among articles. Furthermore, in response to RQ2, a critical review of BMC research was proposed based on the statistical data and analysis results, delving into significant topics. Finally, addressing RQ3 and RQ4, current challenges and future directions were summarized. These points have been proposed to provide recommendations for similar research and practice, with specific efforts and contributions as follows:
(1)
Through the publication and co-authorship analysis, the overall situation of BMC has been presented. The research groups and regions that had made significant contributions were identified. The number of BMC publications peaked in 2016 and 2022. Although there were occasional decreases in certain years, overall, there was an increasing trend, indicating that BMC research has entered a mature phase. Among the authors, Nora EI-Gohary, Jiansong Zhang, and Charles Eastman were the most prolific first authors. The United States, China, and South Korea were the regions with the highest number of publications.
(2)
Through keyword co-occurrence networks and evolution networks, this study revealed the hot topics that researchers are focusing on and the changing trends in research interests. The most popular keywords were “BIM”, “ACC”, and “NLP”. Over time, the keywords transitioned from “design” and “compliance checking” to the topics related to artificial intelligence, such as “NLP”, “deep learning”, and “ARC”.
(3)
Through co-citation analysis and cluster analysis, this study revealed the associations among researchers, journals, and publications, reflecting their influence on other research. Charles Eastman, with the review article “Automatic rule-based checking of building designs” published in 2009, became one of the leaders in the BMC field. “Automation in Construction” and “Advanced Engineering Informatics” were identified as influential journals in this field. Based on the size ranking of title clusters, the prominent themes included “Automatic rule-based checking”, “Transformational rule”, and “Semantic NLP-based information extraction”.
(4)
This study proposed three categories of challenges regarding rule classification, rule representation, and model quality evaluation. After gaining an in-depth understanding of the core content of all articles and combining it with quantitative data analysis, these challenges were summarized from the current research predicament. Among them, rule classification and representation are challenges that have not been thoroughly addressed, while model quality evaluation is a neglected, but crucial, aspect that therefore deserves more attention.
(5)
Based on the current significant trends in research and challenges faced, this study proposed four promising directions for future development, including unified policies and standards, the expansion of existing platforms, the interoperability of data, and NLP technology. Research in these directions has emerged but is not yet enough, warranting more effort to be invested.

Limitations

Due to being limited by the research scope, in the manual retrieval and statistical process, some relevant article information might have been overlooked. The articles selected for this study did not cover all research results in this field, so the analysis and conclusions are limited to the scope of the survey. In the future, with the development of this field, more articles will be included, and information from more perspectives will be analyzed to obtain more comprehensive results. Moreover, during the selection and analysis process, the diversity of article contents made it difficult to avoid subjective biases, especially in ambiguously defined studies. Clearer classification methods and boundaries need to be further investigated and summarized in future research.

Author Contributions

S.L. (conceptualization, methodology, formal analysis, writing—original draft) is responsible for the conceptualization and analysis of the research and wrote most of the manuscript, ensuring that the arguments are well-articulated and supported by the relevant literature. Z.J. (data curation, visualization, writing—original draft) conducted data collection and visualization, contributing to a small portion of the manuscript. Z.X. (supervision, writing—review and editing, validation) performed a thorough review of the entire article, providing critical feedback and correcting mistakes to enhance the overall quality and coherence of the manuscript. All authors have read and agreed to the published version of the manuscript.

Funding

This research was funded by the “National Key Research and Development Program of China (2022YFC3803600)”, the “National Natural Science Foundation of China (72071043)”, the “Key Research and Development Project of Hainan Province (ZDYF2023GXJS150)”, and the “SEU In-novation Capability Enhancement Plan for Doctoral Students (CXJH_SEU 25089)”.

Institutional Review Board Statement

Not applicable.

Informed Consent Statement

Not applicable.

Data Availability Statement

The data are contained within the article.

Conflicts of Interest

The authors declare that they have no known competing financial interests or personal relationships that could have appeared to influence the work reported in this paper.

References

  1. Solihin, W.; Eastman, C. Classification of rules for automated BIM rule checking development. Autom. Constr. 2015, 53, 69–82. [Google Scholar] [CrossRef]
  2. Hjelseth, E. Classification of BIM-based model checking concepts. J. Inf. Technol. Constr. 2016, 21, 354–369. Available online: http://www.itcon.org/2016/23 (accessed on 1 January 2024).
  3. Venkatesan, S.; Chellappan, C.; Vengattaraman, T.; Dhavachelvan, P.; Vaish, A. Advanced mobile agent security models for code integrity and malicious availability check. J. Netw. Comput. Appl. 2010, 33, 661–671. [Google Scholar] [CrossRef]
  4. Liu, B.; Schlegel, V.; Thompson, P.; Batista-Navarro, R.T.; Ananiadou, S. Global information-aware argument mining based on a top-down multi-turn QA model. Inf. Process. Manag. 2023, 60, 103445. [Google Scholar] [CrossRef]
  5. Fenves Steven, J. Tabular Decision Logic for Structural Design. J. Struct. Div. 1966, 92, 473–490. [Google Scholar] [CrossRef]
  6. Cunha, V.H.C.; Caiado, R.G.G.; Corseuil, E.T.; Neves, H.F.; Bacoccoli, L. Automated compliance checking in the context of Industry 4.0, from a systematic review to an empirical fuzzy multi-criteria approach. SOFT Comput. 2021, 25, 6055–6074. [Google Scholar] [CrossRef]
  7. Ataide, M.; Braholli, O.; Siegele, D. Digital Transformation of Building Permits: Current Status, Maturity, and Future Prospects. Buildings 2023, 13, 2554. [Google Scholar] [CrossRef]
  8. Amor, R.; Dimyadi, J. The promise of automated compliance checking. Dev. Built. Environ. 2021, 5, 100039. [Google Scholar] [CrossRef]
  9. Eastman, C.; Lee, J.; Jeong, Y.; Lee, J. Automatic rule-based checking of building designs. Autom. Constr. 2009, 18, 1011–1033. [Google Scholar] [CrossRef]
  10. Zhang, Z.; Ma, L.; Broyd, T. Rule capture of automated compliance checking of building requirements: A review. Proc. Inst. Civ. Eng.—Smart Infrastruct. Constr. 2023, 176, 224–238. [Google Scholar] [CrossRef]
  11. Schuk, V.; Pombo Jiménez, M.E.; Martin, U. Technical specifications to meet the requirements of an Automatic Code Compliance Checking tool and current developments in infrastructure construction. Results Eng. 2022, 16, 100650. [Google Scholar] [CrossRef]
  12. Pauwels, P.; Zhang, S.; Lee, Y.C. Semantic web technologies in AEC industry: A literature overview. Autom. Constr. 2017, 73, 145–165. [Google Scholar] [CrossRef]
  13. Zhong, B.; Wu, H.; Li, H.; Sepasgozar, S.; Luo, H.; He, L. A scientometric analysis and critical review of construction related ontology research. Autom. Constr. 2019, 101, 17–31. [Google Scholar] [CrossRef]
  14. Altıntaş, Y.D.; İlal, M.E. Integrating building and context information for automated zoning code checking: A review. J. Inf. Technol. Constr. 2022, 27, 548–570. [Google Scholar] [CrossRef]
  15. Fenn, J.; Raskino, M. Mastering the Hype Cycle: How to Choose the Right Innovation at the Right Time; Harvard Business Press: Cambridge, MA, USA, 2008. [Google Scholar]
  16. De Vries, B.; Steins, R.J. Assessing working conditions using Fuzzy Logic. Autom. Constr. 2008, 17, 584–591. [Google Scholar] [CrossRef]
  17. Yurchyshyna, A.; Zarli, A. An ontology-based approach for formalisation and semantic organisation of conformance requirements in construction. Autom. Constr. 2009, 18, 1084–1098. [Google Scholar] [CrossRef]
  18. Tan, X.; Hammad, A.; Fazio, P. Automated Code Compliance Checking for Building Envelope Design. J. Comput. Civ. Eng. 2010, 24, 203–211. [Google Scholar] [CrossRef]
  19. Pauwels, P.; Van Deursen, D.; Verstraeten, R.; De Roo, J.; De Meyer, R.; Van de Walle, R.; Van Campenhout, J. A semantic rule checking environment for building performance checking. Autom. Constr. 2011, 20, 506–518. [Google Scholar] [CrossRef]
  20. Nawari, N.O. Automating Codes Conformance. J. Archit. Eng. 2012, 18, 315–323. [Google Scholar] [CrossRef]
  21. Zhong, B.T.; Ding, L.Y.; Luo, H.B.; Zhou, Y.; Hu, Y.Z.; Hu, H.M. Ontology-based semantic modeling of regulation constraint for automated construction quality compliance checking. Autom. Constr. 2012, 28, 58–70. [Google Scholar] [CrossRef]
  22. McGibbney, L.; Kumar, B. A comparative study to determine a suitable representational data model for UK building regulations. J. Inf. Technol. Constr. 2013, 18, 20–38. Available online: http://www.itcon.org/2013/2 (accessed on 1 January 2024).
  23. Salama, D.A.; El-Gohary, N. Automated Compliance Checking of Construction Operation Plans Using a Deontology for the Construction Domain. J. Comput. Civ. Eng. 2013, 27, 681–698. [Google Scholar] [CrossRef]
  24. Zhang, S.; Teizer, J.; Lee, J.K.; Eastman, C.; Venugopal, M. Building Information Modeling (BIM) and Safety: Automatic Safety Checking of Construction Models and Schedules. Autom. Constr. 2013, 29, 183–195. [Google Scholar] [CrossRef]
  25. Martins, J.P.; Monteiro, A. LicA: A BIM based automated code-checking application for water distribution systems. Autom. Constr. 2013, 29, 12–23. [Google Scholar] [CrossRef]
  26. Choi, J.; Choi, J.; Kim, I. Development of BIM-based evacuation regulation checking system for high-rise and complex buildings. Autom. Constr. 2014, 46, 38–49. [Google Scholar] [CrossRef]
  27. Beach, T.H.; Rezgui, Y.; Li, H.; Kasim, T. A rule-based semantic approach for automated regulatory compliance in the construction sector. Expert Syst. Appl. 2015, 42, 5219–5231. [Google Scholar] [CrossRef]
  28. Zhang, J.; El-Gohary, N. Automated Information Transformation for Automated Regulatory Compliance Checking in Construction. J. Comput. Civ. Eng. 2015, 29, B4015001. [Google Scholar] [CrossRef]
  29. Uhm, M.; Lee, G.; Park, Y.; Kim, S.; Jung, J.; Lee, J.K. Requirements for computational rule checking of requests for proposals (RFPs) for building designs in South Korea. Adv. Eng. Inform. 2015, 29, 602–615. [Google Scholar] [CrossRef]
  30. Luo, H.; Gong, P. A BIM-based Code Compliance Checking Process of Deep Foundation Construction Plans. J. Intell. Robot. Syst. 2015, 79, 549–576. [Google Scholar] [CrossRef]
  31. Jiang, L.; Leicht, R.M. Automated Rule-Based Constructability Checking: Case Study of Formwork. J. Manag. Eng. 2015, 31, A4014004. [Google Scholar] [CrossRef]
  32. Malsane, S.; Matthews, J.; Lockley, S.; Love, P.E.D.; Greenwood, D. Development of an object model for automated compliance checking. Autom. Constr. 2015, 49, 51–58. [Google Scholar] [CrossRef]
  33. Choi, J.; Kim, I. Development of an Open BIM-based Legality System for Building Administration Permission Services. J. Asian Archit. Build. Eng. 2015, 14, 577–584. [Google Scholar] [CrossRef]
  34. Lee, J.K.; Eastman, C.; Lee, Y.C. Implementation of a BIM Domain-specific Language for the Building Environment Rule and Analysis. J. Intell. Robot. Syst. 2015, 79, 507–522. [Google Scholar] [CrossRef]
  35. Zhang, C.; Beetz, J.; Weise, M. Interoperable validation for IFC building models using open standards. J. Inf. Technol. Constr. 2015, 20, 24–39. Available online: http://www.itcon.org/2015/2 (accessed on 1 January 2024).
  36. Lee, Y.C.; Eastman, C.; Lee, J.K. Validations for ensuring the interoperability of data exchange of a building information model. Autom. Constr. 2015, 58, 176–195. [Google Scholar] [CrossRef]
  37. Lee, W.I.; Chiang, N.C. An Investigation of the Methods of Logicalizing the Code-Checking System for Architectural Design Review in New Taipei City. Appl. Sci. 2016, 6, 407. [Google Scholar] [CrossRef]
  38. Solihin, W.; Eastman, C. A knowledge representation approach in BIM rule requirement analysis using the conceptual graph. J. Inf. Technol. Constr. 2016, 21, 370–401. Available online: https://www.itcon.org/paper/2016/24 (accessed on 1 January 2024).
  39. Zhou, P.; El-Gohary, N. Domain-Specific Hierarchical Text Classification for Supporting Automated Environmental Compliance Checking. J. Comput. Civ. Eng. 2016, 30, 04015057. [Google Scholar] [CrossRef]
  40. Zhang, J.; El-Gohary, N. Extending Building Information Models Semiautomatically Using Semantic Natural Language Processing Techniques. J. Comput. Civ. Eng. 2016, 30, C4016004. [Google Scholar] [CrossRef]
  41. Zhou, P.; El-Gohary, N. Ontology-Based Multilabel Text Classification of Construction Regulatory Documents. J. Comput. Civ. Eng. 2016, 30, 04015058. [Google Scholar] [CrossRef]
  42. Zhang, J.; El-Gohary, N. Semantic NLP-Based Information Extraction from Construction Regulatory Documents for Automated Compliance Checking. J. Comput. Civ. Eng. 2016, 30, 04015014. [Google Scholar] [CrossRef]
  43. Salama, D.M.; El-Gohary, N. Semantic Text Classification for Supporting Automated Compliance Checking in Construction. J. Comput. Civ. Eng. 2016, 30, 04014106. [Google Scholar] [CrossRef]
  44. Lee, H.; Lee, J.K.; Park, S.; Kim, I. Translating building legislation into a computer-executable format for evaluating building permit requirements. Autom. Constr. 2016, 71, 49–61. [Google Scholar] [CrossRef]
  45. Dimyadi, J.; Clifton, C.; Spearpoint, M.; Amor, R. Computerizing Regulatory Knowledge for Building Engineering Design. J. Comput. Civ. Eng. 2016, 30, C4016001. [Google Scholar] [CrossRef]
  46. Li, S.; Cai, H.; Kamat, V.R. Integrating Natural Language Processing and Spatial Reasoning for Utility Compliance Checking. J. Constr. Eng. Manag. 2016, 142, 04016074. [Google Scholar] [CrossRef]
  47. Lee, Y.C.; Eastman, C.; Solihin, W.; See, R. Modularized rule-based validation of a BIM model pertaining to model views. Autom. Constr. 2016, 63, 1–11. [Google Scholar] [CrossRef]
  48. Preidel, C.; Borrmann, A. Towards code compliance checking on the basis of a visual programming language. J. Inf. Technol. Constr. 2016, 21, 402–421. Available online: https://www.itcon.org/paper/2016/25 (accessed on 1 January 2024).
  49. Zhang, J. A logic-based representation and tree-based visualization method for building regulatory requirements. Vis. Eng. 2017, 5, 2. [Google Scholar] [CrossRef]
  50. Macit İlal, S.; Günaydın, H.M. Computer representation of building codes for automated compliance checking. Autom. Constr. 2017, 82, 43–58. [Google Scholar] [CrossRef]
  51. Zhou, P.; El-Gohary, N. Ontology-based automated information extraction from building energy conservation codes. Autom. Constr. 2017, 74, 103–117. [Google Scholar] [CrossRef]
  52. Zhang, J.; El-Gohary, N. Semantic-Based Logic Representation and Reasoning for Automated Regulatory Compliance Checking. J. Comput. Civ. Eng. 2017, 31, 04016037. [Google Scholar] [CrossRef]
  53. Ding, L.; Li, K.; Zhou, Y.; Love, P.E.D. An IFC-inspection process model for infrastructure projects: Enabling real-time quality monitoring and control. Autom. Constr. 2017, 84, 96–110. [Google Scholar] [CrossRef]
  54. Zadeh, P.A.; Wang, G.; Cavka, H.B.; Staub-French, S.; Pottinger, R. Information Quality Assessment for Facility Management. Adv. Eng. Inform. 2017, 33, 181–205. [Google Scholar] [CrossRef]
  55. Zhang, J.; El-Gohary, N. Integrating semantic NLP and logic reasoning into a unified system for fully-automated code checking. Autom. Constr. 2017, 73, 45–57. [Google Scholar] [CrossRef]
  56. Cavka, H.B.; Staub-French, S.; Poirier, E.A. Levels of BIM compliance for model handover. J. Inf. Technol. Constr. 2018, 23, 243–258. Available online: https://www.itcon.org/paper/2018/12 (accessed on 1 January 2024).
  57. Zhong, B.; Gan, C.; Luo, H.; Xing, X. Ontology-based framework for building environmental monitoring and compliance checking under BIM environment. Build. Environ. 2018, 141, 127–142. [Google Scholar] [CrossRef]
  58. Koo, B.; Shin, B. Applying novelty detection to identify model element to IFC class misclassifications on architectural and infrastructure Building Information Models. J. Comput. Des. Eng. 2018, 5, 391–400. [Google Scholar] [CrossRef]
  59. Bloch, T.; Sacks, R. Comparing machine learning and rule-based inferencing for semantic enrichment of BIM models. Autom. Constr. 2018, 91, 256–272. [Google Scholar] [CrossRef]
  60. Jiang, S.; Wu, Z.; Zhang, B.; Cha, H.S. Combined MvdXML and Semantic Technologies for Green Construction Code Checking. Appl. Sci. 2019, 9, 1463. [Google Scholar] [CrossRef]
  61. Kim, H.; Lee, J.K.; Shin, J.; Choi, J. Visual language approach to representing KBimCode-based Korea building code sentences for automated rule checking. J. Comput. Des. Eng. 2019, 6, 143–148. [Google Scholar] [CrossRef]
  62. Nawari, A. Generalized Adaptive Framework (GAF) for Automating Code Compliance Checking. Buildings 2019, 9, 86. [Google Scholar] [CrossRef]
  63. Lee, P.C.; Lo, T.P.; Tian, M.Y.; Long, D. An Efficient Design Support System based on Automatic Rule Checking and Case-based Reasoning. KSCE J. Civ. Eng. 2019, 23, 1952–1962. [Google Scholar] [CrossRef]
  64. Ghannad, P.; Lee, Y.C.; Dimyadi, J.; Solihin, W. Automated BIM data validation integrating open-standard schema with visual programming language. Adv. Eng. Inform. 2019, 40, 14–28. [Google Scholar] [CrossRef]
  65. Kamsu-Foguem, B.; Abanda, F.H.; Doumbouya, M.B.; Tchouanguem, J.F. Graph-based ontology reasoning for formal verification of BREEAM rules. Cogn. Syst. Res. 2019, 55, 14–33. [Google Scholar] [CrossRef]
  66. Fan, S.L.; Chi, H.L.; Pan, P.Q. Rule checking Interface development between building information model and end user. Autom. Constr. 2019, 105, 102842. [Google Scholar] [CrossRef]
  67. Lee, Y.C.; Solihin, W.; Eastman, C. The Mechanism and Challenges of Validating a Building Information Model regarding data exchange standards. Autom. Constr. 2019, 100, 118–128. [Google Scholar] [CrossRef]
  68. Koo, B.; La, S.; Cho, N.W.; Yu, Y. Using support vector machines to classify building elements for checking the semantic integrity of building information models. Autom. Constr. 2019, 98, 183–194. [Google Scholar] [CrossRef]
  69. Soliman-Junior, J.; Formoso, C.T.; Tzortzopoulos, P. A semantic-based framework for automated rule checking in healthcare construction projects. Can. J. Civ. Eng. 2020, 47, 202–214. [Google Scholar] [CrossRef]
  70. Song, J.; Lee, J.K.; Choi, J.; Kim, I. Deep learning-based extraction of predicate-argument structure (PAS) in building design rule sentences. J. Comput. Des. Eng. 2020, 7, 563–576. [Google Scholar] [CrossRef]
  71. Li, F.; Song, Y.; Shan, Y. Joint Extraction of Multiple Relations and Entities from Building Code Clauses. Appl. Sci. 2020, 10, 7103. [Google Scholar] [CrossRef]
  72. Kim, I.; Choi, J.; Teo, E.A.L.; Sun, H. Development of K-BIM e-Submission prototypical system for the openBIM-based building permit framework. J. Civ. Eng. Manag. 2020, 26, 744–756. [Google Scholar] [CrossRef]
  73. Kincelova, K.; Boton, C.; Blanchet, P.; Dagenais, C. Fire Safety in Tall Timber Building: A BIM-Based Automated Code-Checking Approach. Buildings 2020, 10, 121. [Google Scholar] [CrossRef]
  74. Nawari, N.O. Generalized Adaptive Framework for Computerizing the Building Design Review Process. J. Archit. Eng. 2020, 26, 04019026. [Google Scholar] [CrossRef]
  75. Häußler, M.; Borrmann, A. Model-based quality assurance in railway infrastructure planning. Autom. Constr. 2020, 109, 102971. [Google Scholar] [CrossRef]
  76. Sydora, C.; Stroulia, E. Rule-based compliance checking and generative design for building interiors using BIM. Autom. Constr. 2020, 120, 103368. [Google Scholar] [CrossRef]
  77. Solihin, W.; Dimyadi, J.; Lee, Y.C.; Eastman, C.; Amor, R. Simplified schema queries for supporting BIM-based rule-checking applications. Autom. Constr. 2020, 117, 103248. [Google Scholar] [CrossRef]
  78. Beach, T.H.; Hippolyte, J.L.; Rezgui, Y. Towards the adoption of automated regulatory compliance checking in the built environment. Autom. Constr. 2020, 118, 103285. [Google Scholar] [CrossRef]
  79. Ying, H.; Lee, S. Automatic Detection of Geometric Errors in Space Boundaries of IFC-BIM Models Using Monte Carlo Ray Tracing Approach. J. Comput. Civ. Eng. 2020, 34, 04019056. [Google Scholar] [CrossRef]
  80. Gade, P.N.; Svidt, K. Exploration of practitioner experiences of flexibility and transparency to improve BIM-based model checking systems. J. Inf. Technol. Constr. 2021, 26, 1041–1060. [Google Scholar] [CrossRef]
  81. Zhang, R.; El-Gohary, N. A deep neural network-based method for deep information extraction using transfer learning strategies to support automated compliance checking. Autom. Constr. 2021, 132, 103834. [Google Scholar] [CrossRef]
  82. Häußler, M.; Esser, S.; Borrmann, A. Code compliance checking of railway designs by integrating BIM, BPMN and DMN. Autom. Constr. 2021, 121, 103427. [Google Scholar] [CrossRef]
  83. Xue, X.; Zhang, J. Part-of-speech tagging of building codes empowered by deep learning and transformational rules. Adv. Eng. Inform. 2021, 47, 101235. [Google Scholar] [CrossRef]
  84. Guo, D.; Onstein, E.; Rosa, A.D.L. A Semantic Approach for Automated Rule Compliance Checking in Construction Industry. IEEE Access 2021, 9, 129648–129660. [Google Scholar] [CrossRef]
  85. Soliman-Junior, J.; Tzortzopoulos, P.; Baldauf, J.P.; Pedo, B.; Kagioglou, M.; Formoso, C.T.; Humphreys, J. Automated compliance checking in healthcare building design. Autom. Constr. 2021, 129, 103822. [Google Scholar] [CrossRef]
  86. Aydin, M. Building Information Modeling Based Automated Building Regulation Compliance Checking Asp.net Web Software. Intell. Autom. Soft Comput. 2021, 28, 11–25. [Google Scholar] [CrossRef]
  87. Sobhkhiz, S.; Zhou, Y.C.; Lin, J.R.; El-Diraby, T.E. Framing and Evaluating the Best Practices of IFC-Based Automated Rule Checking: A Case Study. Buildings 2021, 11, 456. [Google Scholar] [CrossRef]
  88. Demir Altıntaş, Y.; Ilal, M.E. Loose coupling of GIS and BIM data models for automated compliance checking against zoning codes. Autom. Constr. 2021, 128, 103743. [Google Scholar] [CrossRef]
  89. Lee, Y.C.; Eastman, C.; Solihin, W. Rules and validation processes for interoperable BIM data exchange. J. Comput. Des. Eng. 2021, 8, 97–114. [Google Scholar] [CrossRef]
  90. Zhou, P.; El-Gohary, N. Semantic information alignment of BIMs to computer-interpretable regulations using ontologies and deep learning. Adv. Eng. Inform. 2021, 48, 101239. [Google Scholar] [CrossRef]
  91. Li, Y.; Zhao, Q.; Liu, Y.; Hei, X.; Li, Z. Semiautomatic Generation of Code Ontology Using ifcOWL in Compliance Checking. Adv. Civ. Eng. 2021, 2021, 8861625. [Google Scholar] [CrossRef]
  92. Koo, B.; Jung, R.; Yu, Y.; Kim, I. A geometric deep learning approach for checking element-to-entity mappings in infrastructure building information models. J. Comput. Des. Eng. 2021, 8, 239–250. [Google Scholar] [CrossRef]
  93. Ying, H.; Lee, S. A rule-based system to automatically validate IFC second-level space boundaries for building energy analysis. Autom. Constr. 2021, 127, 103724. [Google Scholar] [CrossRef]
  94. Koo, B.; Jung, R.; Yu, Y. Automatic classification of wall and door BIM element subtypes using 3D geometric deep neural networks. Adv. Eng. Inform. 2021, 47, 101200. [Google Scholar] [CrossRef]
  95. Zou, Y.; Wu, Y.; Guo, B.H.W.; Papadonikolaki, E.; Dimyadi, J.; Hung, S.N. Investigating the New Zealand Off-Site Manufacturing Industry’s Readiness for Automated Compliance Checking. J. Constr. Eng. Manag. 2022, 148, 05022013. [Google Scholar] [CrossRef]
  96. Zhou, Y.; She, J.; Huang, Y.; Li, L.; Zhang, L.; Zhang, J. A Design for Safety (DFS) Semantic Framework Development Based on Natural Language Processing (NLP) for Automated Compliance Checking Using BIM: The Case of China. Buildings 2022, 12, 780. [Google Scholar] [CrossRef]
  97. Zhang, R.; El-Gohary, N. Hierarchical Representation and Deep Learning–Based Method for Automatically Transforming Textual Building Codes into Semantic Computable Requirements. J. Comput. Civ. Eng. 2022, 36, 04022022. [Google Scholar] [CrossRef]
  98. Zhou, Y.C.; Zheng, Z.; Lin, J.R.; Lu, X.Z. Integrating NLP and context-free grammar for complex rule interpretation towards automated compliance checking. Comput. Ind. 2022, 142, 103746. [Google Scholar] [CrossRef]
  99. Zhang, R.; El-Gohary, N. Natural language generation and deep learning for intelligent building codes. Adv. Eng. Inform. 2022, 52, 101557. [Google Scholar] [CrossRef]
  100. Xue, X.; Zhang, J. Regulatory information transformation ruleset expansion to support automated building code compliance checking. Autom. Constr. 2022, 138, 104230. [Google Scholar] [CrossRef]
  101. Zhou, P.; El-Gohary, N. Semantic Information Extraction of Energy Requirements from Contract Specifications: Dealing with Complex Extraction Tasks. J. Comput. Civ. Eng. 2022, 36, 04022025. [Google Scholar] [CrossRef]
  102. Xue, X.; Wu, J.; Zhang, J. Semiautomated Generation of Logic Rules for Tabular Information in Building Codes to Support Automated Code Compliance Checking. J. Comput. Civ. Eng. 2022, 36, 04021033. [Google Scholar] [CrossRef]
  103. Jiang, L.; Shi, J.; Pan, Z.; Wang, C.; Mulatibieke, N. A Multiscale Modelling Approach to Support Knowledge Representation of Building Codes. Buildings 2022, 12, 1638. [Google Scholar] [CrossRef]
  104. Liu, H.; Cheng, J.C.P.; Gan, V.J.L.; Zhou, S. A novel Data-Driven framework based on BIM and knowledge graph for automatic model auditing and Quantity Take-off. Adv. Eng. Inform. 2022, 54, 101757. [Google Scholar] [CrossRef]
  105. Delgoshaei, P.; Heidarinejad, M.; Austin, M.A. A Semantic Approach for Building System Operations: Knowledge Representation and Reasoning. Sustainability 2022, 14, 5810. [Google Scholar] [CrossRef]
  106. Lehoczky, D.; Garcia, D.; Gade, P.N. Adapting the 3S-model for investigating trust in arc solutions in the Danish construction industry. J. Inf. Technol. Constr. 2022, 27, 991–1009. [Google Scholar] [CrossRef]
  107. Sun, H.; Kim, I. Automated checking system for modular BIM objects. J. Civ. Eng. Manag. 2022, 28, 554–563. [Google Scholar] [CrossRef]
  108. Temel, B.A.; Başağa, H.B. Automated code compliance check of residential buildings for parking regulation in Türkiye. Proc. Inst. Civ. Eng.—Munic. Eng. 2022, 175, 213–229. [Google Scholar] [CrossRef]
  109. Xie, X.; Zhou, J.; Fu, X.; Zhang, R.; Zhu, H.; Bao, Q. Automated Rule Checking for MEP Systems Based on BIM and KBMS. Buildings 2022, 12, 934. [Google Scholar] [CrossRef]
  110. Zhong, B.; Wu, H.; Xiang, R.; Guo, J. Automatic Information Extraction from Construction Quality Inspection Regulations: A Knowledge Pattern–Based Ontological Method. J. Constr. Eng. Manag. 2022, 148, 04021207. [Google Scholar] [CrossRef]
  111. Shen, Q.; Wu, S.; Deng, Y.; Deng, H.; Cheng, J.C.P. BIM-Based Dynamic Construction Safety Rule Checking Using Ontology and Natural Language Processing. Buildings 2022, 12, 564. [Google Scholar] [CrossRef]
  112. Villaschi, F.S.; Carvalho, J.P.; Bragança, L. BIM-Based Method for the Verification of Building Code Compliance. Appl. Syst. Innov. 2022, 5, 64. [Google Scholar] [CrossRef]
  113. Li, X.; Yang, D.; Yuan, J.; Donkers, A.; Liu, X. BIM-enabled semantic web for automated safety checks in subway construction. Autom. Constr. 2022, 141, 104454. [Google Scholar] [CrossRef]
  114. Bao, Q.; Zhou, J.; Zhao, Y.; Li, X.; Tao, S.; Duan, P. Developing A Rule-Based Dynamic Safety Checking Method for Enhancing Construction Safety. Sustainability 2022, 14, 14130. [Google Scholar] [CrossRef]
  115. Hossain, M.M.; Ahmed, S. Developing an automated safety checking system using BIM: A case study in the Bangladeshi construction industry. Int. J. Constr. Manag. 2022, 22, 1206–1224. [Google Scholar] [CrossRef]
  116. Noardo, F.; Wu, T.; Arroyo Ohori, K.; Krijnen, T.; Stoter, J. IFC models for semi-automating common planning checks for building permits. Autom. Constr. 2022, 134, 104097. [Google Scholar] [CrossRef]
  117. Zheng, Z.; Zhou, Y.C.; Lu, X.Z.; Lin, J.R. Knowledge-informed semantic alignment and rule interpretation for automated compliance checking. Autom. Constr. 2022, 142, 104524. [Google Scholar] [CrossRef]
  118. Wu, J.; Zhang, J. Model Validation Using Invariant Signatures and Logic-Based Inference for Automated Building Code Compliance Checking. J. Comput. Civ. Eng. 2022, 36, 04022002. [Google Scholar] [CrossRef]
  119. Jiang, L.; Shi, J.; Wang, C. Multi-ontology fusion and rule development to facilitate automated code compliance checking using BIM and rule-based reasoning. Adv. Eng. Inform. 2022, 51, 101449. [Google Scholar] [CrossRef]
  120. Doukari, O.; Greenwood, D.; Rogage, K.; Kassem, M. Object-centred automated compliance checking: A novel, bottom-up approach. J. Inf. Technol. Constr. 2022, 27, 335–362. [Google Scholar] [CrossRef]
  121. Sun, H.; Kim, I. Applying AI technology to recognize BIM objects and visible properties for achieving automated code compliance checking. J. Civ. Eng. Manag. 2022, 28, 497–508. [Google Scholar] [CrossRef]
  122. Gao, H.; Zhong, B.; Luo, H.; Chen, W. Computational Geometric Approach for BIM Semantic Enrichment to Support Automated Underground Garage Compliance Checking. J. Constr. Eng. Manag. 2022, 148, 05021013. [Google Scholar] [CrossRef]
  123. Wu, J.; Akanbi, T.; Zhang, J. Constructing Invariant Signatures for AEC Objects to Support BIM-Based Analysis Automation through Object Classification. J. Comput. Civ. Eng. 2022, 36, 04022008. [Google Scholar] [CrossRef]
  124. Abualdenien, J.; Borrmann, A. Ensemble-learning approach for the classification of Levels Of Geometry (LOG) of building elements. Adv. Eng. Inform. 2022, 51, 101497. [Google Scholar] [CrossRef]
  125. Du, X.; Duan, Y. Submodel Comparison Method Based on IFC File Content. J. Comput. Civ. Eng. 2022, 36, 04022014. [Google Scholar] [CrossRef]
  126. Zhang, J.; Cui, B.; Gao, Y.; Zhang, D. Factors Influencing the Acceptance of BIM-Based Automated Code Compliance Checking in the AEC Industry in China. J. Manag. Eng. 2023, 39, 04023036. [Google Scholar] [CrossRef]
  127. Zou, Y.; Guo, B.H.W.; Papadonikolaki, E.; Dimyadi, J.; Hou, L. Lessons Learned on Adopting Automated Compliance Checking in the AEC Industry: A Global Study. J. Manag. Eng. 2023, 39, 04023019. [Google Scholar] [CrossRef]
  128. Zhang, Z.; Nisbet, N.; Ma, L.; Broyd, T. Capabilities of rule representations for automated compliance checking in healthcare buildings. Autom. Constr. 2023, 146, 104688. [Google Scholar] [CrossRef]
  129. Wang, X.; El-Gohary, N. Deep Learning–Based Named Entity Recognition and Resolution of Referential Ambiguities for Enhanced Information Extraction from Construction Safety Regulations. J. Comput. Civ. Eng. 2023, 37, 04023023. [Google Scholar] [CrossRef]
  130. Wang, X.; El-Gohary, N. Deep learning-based relation extraction and knowledge graph-based representation of construction safety requirements. Autom. Constr. 2023, 147, 104696. [Google Scholar] [CrossRef]
  131. Makisha, E. Features of Regulation Document Translation into a Machine-Readable Format within the Verification of Building Information Models. CivilEng 2023, 4, 373–390. [Google Scholar] [CrossRef]
  132. Lee, J.K.; Cho, K.; Choi, H.; Choi, S.; Kim, S.; Cha, S.H. High-level implementable methods for automated building code compliance checking. Dev. Built Environ. 2023, 15, 100174. [Google Scholar] [CrossRef]
  133. Zhang, R.; El-Gohary, N. Transformer-based approach for automated context-aware IFC-regulation semantic information alignment. Autom. Constr. 2023, 145, 104540. [Google Scholar] [CrossRef]
  134. Zhang, Z.; Ma, L.; Nisbet, N. Unpacking Ambiguity in Building Requirements to Support Automated Compliance Checking. J. Manag. Eng. 2023, 39, 04023033. [Google Scholar] [CrossRef]
  135. Li, Y.; Yang, M.; Zhao, Q.; Li, Z.; Ma, Z.; Liu, Y.; Hei, X. A Semantic Representation Method of Building Codes Applied to Compliance Checking. Mathematics 2023, 11, 2552. [Google Scholar] [CrossRef]
  136. Wang, Y.; Liu, Y.; Cai, H.; Wang, J.; Zhou, X. An Automated Fire Code Compliance Checking Jointly Using Building Information Models and Natural Language Processing. Fire 2023, 6, 358. [Google Scholar] [CrossRef]
  137. Peng, J.; Liu, X. Automated code compliance checking research based on BIM and knowledge graph. Sci. Rep. 2023, 13, 7065. [Google Scholar] [CrossRef] [PubMed]
  138. Aslam, B.; Umar, T. Automated code compliance checking through building information modelling. Proc. Inst. Civ. Eng.—Struct. Build. 2023, 177, 822–837. [Google Scholar] [CrossRef]
  139. Fischer, S.; Schranz, C.; Urban, H.; Pfeiffer, D. Automation of escape route analysis for BIM-based building code checking. Autom. Constr. 2023, 156, 105092. [Google Scholar] [CrossRef]
  140. Ismail, A.S.; Ali, K.N.; Iahad, N.A.; Kassem, M.A.; Al-Ashwal, N.T. BIM-Based Automated Code Compliance Checking System in Malaysian Fire Safety Regulations: A User-Friendly Approach. Buildings 2023, 13, 1404. [Google Scholar] [CrossRef]
  141. Paskoff, C.; Boton, C.; Blanchet, P. BIM-Based Checking Method for the Mass Timber Industry. Buildings 2023, 13, 1474. [Google Scholar] [CrossRef]
  142. Parsamehr, M.; Dodanwala, T.C.; Perera, P.; Ruparathna, R. Building information modeling (BIM)-based model checking to ensure occupant safety in institutional buildings. Innov. Infrastruct. Solut. 2023, 8, 174. [Google Scholar] [CrossRef]
  143. Bloch, T.; Borrmann, A.; Pauwels, P. Graph-based learning for automated code checking—Exploring the application of graph neural networks for design review. Adv. Eng. Inform. 2023, 58, 102137. [Google Scholar] [CrossRef]
  144. Hagedorn, P.; Pauwels, P.; König, M. Semantic rule checking of cross-domain building data in information containers for linked document delivery using the shapes constraint language. Autom. Constr. 2023, 156, 105106. [Google Scholar] [CrossRef]
  145. Yang, M.; Zhao, Q.; Zhu, L.; Meng, H.; Chen, K.; Li, Z.; Hei, X. Semi-automatic representation of design code based on knowledge graph for automated compliance checking. Comput. Ind. 2023, 150, 103945. [Google Scholar] [CrossRef]
  146. Yin, M.; Tang, L.; Webster, C.; Xu, S.; Li, X.; Ying, H. An ontology-aided, natural language-based approach for multi-constraint BIM model querying. J. Build. Eng. 2023, 76, 107066. [Google Scholar] [CrossRef]
  147. Yu, Y.S.; Kim, S.H.; Lee, W.B.; Koo, B.S. Ensemble-based Deep Learning Approach for Performance Improvement of BIM Element Classification. KSCE J. Civ. Eng. 2023, 27, 1898–1915. [Google Scholar] [CrossRef]
  148. Valinejadshoubi, M.; Moselhi, O.; Iordanova, I.; Shakibabarough, A.; Bagchi, A. The development of an automated system for a quality evaluation of engineering BIM models: A case study. Appl. Sci. 2024, 14, 3244. [Google Scholar] [CrossRef]
  149. Ma, Z.; Zhu, H.; Xiang, X.; Turk, Ž.; Klinc, R. Automatic compliance checking of BIM models against quality standards based on ontology technology. Autom. Constr. 2024, 166, 105656. [Google Scholar] [CrossRef]
  150. Li, S.; Wang, J.; Xu, Z. Automated compliance checking for BIM models based on Chinese-NLP and knowledge graph: An integrative conceptual framework. Eng. Constr. Archit. Manag. 2024, ahead-of-print. [Google Scholar] [CrossRef]
  151. Goh, W.; Jang, J.; Park, S.I.; Choi, B.-H.; Lim, H.; Zi, G. Automated Compliance Checking System for Structural Design Codes in a BIM Environment. KSCE J. Civ. Eng. 2024, 28, 4175–4189. [Google Scholar] [CrossRef]
  152. Bueno, M.; Bosché, F. Pre-processing and analysis of building information models for automated geometric quality control. Autom. Constr. 2024, 165, 105557. [Google Scholar] [CrossRef]
  153. Urban, H.; Fischer, S.; Schranz, C. Adapting to an OpenBIM Building Permit Process: A Case Study Using the Example of the City of Vienna. Buildings 2024, 14, 1135. [Google Scholar] [CrossRef]
  154. Jeongmin, S.; Sangyun, S. Implementation of an Automated Code Checking Algorithm Based on Site Analysis. Buildings 2024, 14, 1654. [Google Scholar] [CrossRef]
  155. Tao, X.; Wu, Z.; Xu, Y.; Zheng, C.; Fang, Y.; Das, M.; Liu, H.; Gong, X.; Jack, C.P. Cheng Smarter smart contracts for automatic BIM metadata compliance checking in blockchain-enabled common data environment. Adv. Eng. Inform. 2024, 62, 102627. [Google Scholar] [CrossRef]
  156. Dodanwala, T.C.; Ruparathna, R. Ensuring the resilience of multi-unit residential buildings (MURBs): A building information modeling (BIM)-based evaluation approach. Sustain. Resilient Infrastruct. 2024, 9, 421–443. [Google Scholar] [CrossRef]
  157. Koutamanis, A. Planning Regulations and Modelled Constraints in BIM: A Dutch Case Study. Buildings 2024, 14, 939. [Google Scholar] [CrossRef]
  158. Patlakas, P.; Christovasilis, I.; Riparbelli, L.; Cheung, F.K.T.; Vakaj, E. Semantic web-based automated compliance checking with integration of Finite Element analysis. Adv. Eng. Inform. 2024, 61, 102448. [Google Scholar] [CrossRef]
  159. Schönfelder, P.; Aziz, A.; Bosché, F.; König, M. Enriching BIM models with fire safety equipment using keypoint-based symbol detection in escape plans. Autom. Constr. 2024, 162, 105382. [Google Scholar] [CrossRef]
  160. Beach, T.; Yeung, J.; Ghoroghi, A.; Rezgui, Y. Moving automated compliance checking to the operational phase of the building life-cycle: Analysis and feasibility study in the UK. Int. J. Constr. Manag. 2024, 1–10. [Google Scholar] [CrossRef]
  161. Kleinberg, J. Bursty and hierarchical structure in streams. In Proceedings of the Eighth ACM SIGKDD International Conference on Knowledge Discovery and Data Mining (KDD’02), Edmonton, AB, Canada, 23–26 July 2002; pp. 91–101. [Google Scholar] [CrossRef]
  162. Rathnasiri, P.; Adeniyi, O.; Thurairajah, N. Data-driven approaches to built environment flood resilience: A scientometric and critical review. Adv. Eng. Inform. 2023, 57, 102085. [Google Scholar] [CrossRef]
  163. Price, D.J.D.S. Little Science, Big Science; Columbia University Press: New York, NY, USA, 1963. [Google Scholar] [CrossRef]
  164. Chen, C.; Hu, Z.; Liu, S.; Tseng, H. Emerging trends in regenerative medicine: A scientometric analysis in CiteSpace. Expert Opin. Biol. Ther. 2012, 12, 593–608. [Google Scholar] [CrossRef] [PubMed]
  165. Small, H. Co-citation in the scientific literature: A new measure of the relationship between two documents. J. Am. Soc. Inf. Sci. 1973, 24, 265–269. [Google Scholar] [CrossRef]
  166. Choi, J.; Kim, I. An approach to share architectural drawing information and document information for automated code checking system. Tsinghua Sci. Technol. 2008, 13, 171–178. [Google Scholar] [CrossRef]
  167. Dunning, T. Finding structure in text, genome and other symbolic sequences. arXiv 2012, arXiv:1207.1847. [Google Scholar] [CrossRef]
  168. Al Qady, M.; Kandil, A. Concept relation extraction from construction documents using natural language processing. J. Constr. Eng. Manag. 2010, 136, 294–302. [Google Scholar] [CrossRef]
  169. Sacks, R.; Ma, L.; Yosef, R.; Borrmann, A.; Daum, S.; Kattel, U. Semantic enrichment for building information modeling: Procedure for compiling inference rules and operators for complex geometry. J. Comput. Civ. Eng. 2017, 31, 04017062. [Google Scholar] [CrossRef]
  170. Rousseeuw, P.J. Silhouettes: A graphical aid to the interpretation and validation of cluster analysis. J. Comput. Appl. Math. 1987, 20, 53–65. [Google Scholar] [CrossRef]
  171. Nawari, N.O. BIM-model checking in building design. In Proceedings of the Structures Congress 2012, Chicago, IL, USA, 29 March 2012; pp. 941–952. [Google Scholar] [CrossRef]
  172. Hodges, W. Classical Logic I: First-Order Logic. In The Blackwell Guide to Philosophical Logic; Blackwell Publisher: Hoboken, NJ, USA, 2017; pp. 9–32. [Google Scholar] [CrossRef]
  173. Kerrigan, S.; Law, K.H. Logic-based regulation compliance-assistance. In Proceedings of the 9th International Conference on Artificial Intelligence and Law, Scotland, UK, 24–28 June 2003; pp. 126–135. [Google Scholar] [CrossRef]
  174. Halpern, J.Y.; Weissman, V. Using first-order logic to reason about policies. ACM Trans. Inf. Syst. Secur. 2008, 11, 1–41. [Google Scholar] [CrossRef]
  175. Hjelseth, E.; Nisbet, N. Capturing normative constraints by use of the semantic mark-up RASE methodology. In Proceedings of the CIB W78-W102 Conference, Sophia Antipolis, France, 26–28 October 2011; pp. 1–10. Available online: https://www.researchgate.net/publication/265059517_CAPTURING_NORMATIVE_CONSTRAINTS_BY_USE_OF_THE_SEMANTIC_MARK-UP_RASE_METHODOLOGY (accessed on 1 January 2024).
  176. Beach, T.H.; Kasim, T.; Li, H.; Nisbet, N.; Rezgui, Y. Towards automated compliance checking in the construction industry. In Database and Expert Systems Applications, Proceedings of the 24th International Conference, DEXA 2013, Prague, Czech Republic, 26–29 August 2013; Proceedings, Part I 24; Springer: Berlin/Heidelberg, Germany, 2013; pp. 366–380. [Google Scholar] [CrossRef]
  177. Dimyadi, J.; Clifton, C.; Spearpoint, M.; Amor, R. Regulatory knowledge encoding guidelines for automated compliance audit of building engineering design. Comput. Civ. Build. Eng. 2014, 2014, 536–543. [Google Scholar] [CrossRef][Green Version]
  178. Gruber, T.R. Toward principles for the design of ontologies used for knowledge sharing? Int. J. Hum.-Comput. Stud. 1995, 43, 907–928. [Google Scholar] [CrossRef]
  179. Studer, R.; Benjamins, V.R.; Fensel, D. Knowledge engineering: Principles and methods. Data Knowl. Eng. 1998, 25, 161–197. [Google Scholar] [CrossRef]
  180. Lipman, R.R. Details of the mappings between the CIS/2 and IFC product data models for structural steel. J. Inf. Technol. Constr. 2009, 14, 1–13. Available online: http://www.itcon.org/2009/01 (accessed on 1 January 2024).
  181. Eastman, C.; Wang, F.; You, S.J.; Yang, D. Deployment of an AEC industry sector product model. Comput.-Aided Des. 2005, 37, 1214–1228. [Google Scholar] [CrossRef]
  182. American Society of Civil Engineers. Minimum Design Loads and Associated Criteria for Buildings and Other Structures; American Society of Civil Engineers: Reston, VA, USA, 2017. [Google Scholar] [CrossRef]
  183. Eastman, C.; Jeong, Y.S.; Sacks, R.; Kaner, I. Exchange model and exchange object concepts for implementation of national BIM standards. J. Comput. Civ. Eng. 2010, 24, 25–34. [Google Scholar] [CrossRef]
  184. Williams, J.; Cook, J.J.; Cruce, J.R.; Xu, K.; Crew, S.; Qasim, M.; Miccioli, M. SolarAPP+ Pilot Analysis: Performance and Impact of Instant, Online Solar Permitting; National Renewable Energy Lab. (NREL): Golden, CO, USA, 2022. [Google Scholar] [CrossRef]
  185. Latiffi, A.A.; Brahim, J.; Mohd, S.; Fathi, M.S. Building information modeling (BIM): Exploring level of development (LOD) in construction projects. Appl. Mech. Mater. 2015, 773, 933–937. [Google Scholar] [CrossRef]
  186. OpenAI; Achiam, J.; Adler, S.; Agarwal, S.; Ahmad, L.; Akkaya, I.; Aleman, F.L.; Almeida, D.; Altenschmidt, J.; Altman, S.; et al. Gpt-4 technical report. arXiv 2023, arXiv:2303.08774. [Google Scholar] [CrossRef]
  187. Hosseini, M.R.; Martek, I.; Papadonikolaki, E.; Sheikhkhoshkar, M.; Banihashemi, S.; Arashpour, M. Viability of the BIM Manager Enduring as a Distinct Role: Association Rule Mining of Job Advertisements. J. Constr. Eng. Manag. 2018, 144, 04018085. [Google Scholar] [CrossRef]
Figure 1. The methods for screening and analyzing articles. (The asterisk (*) operates as a wildcard; as an example, the term “automat*” allows the search to find “automatic”, “automated”, “automatical”, “automatically”, etc.).
Figure 1. The methods for screening and analyzing articles. (The asterisk (*) operates as a wildcard; as an example, the term “automat*” allows the search to find “automatic”, “automated”, “automatical”, “automatically”, etc.).
Applsci 15 00049 g001
Figure 2. The number of annual publications from 2008 to 2023.
Figure 2. The number of annual publications from 2008 to 2023.
Applsci 15 00049 g002
Figure 3. The top ten most productive authors.
Figure 3. The top ten most productive authors.
Applsci 15 00049 g003
Figure 4. Co-author network.
Figure 4. Co-author network.
Applsci 15 00049 g004
Figure 5. The network of countries with the number of publications.
Figure 5. The network of countries with the number of publications.
Applsci 15 00049 g005
Figure 6. The top five countries with the highest number of publications.
Figure 6. The top five countries with the highest number of publications.
Applsci 15 00049 g006
Figure 7. The network of institutions with the number of publications.
Figure 7. The network of institutions with the number of publications.
Applsci 15 00049 g007
Figure 8. The co-occurrence network of keywords.
Figure 8. The co-occurrence network of keywords.
Applsci 15 00049 g008
Figure 9. The evolution network of keywords.
Figure 9. The evolution network of keywords.
Applsci 15 00049 g009
Figure 10. The co-citation network of journals.
Figure 10. The co-citation network of journals.
Applsci 15 00049 g010
Figure 11. The co-citation network of authors.
Figure 11. The co-citation network of authors.
Applsci 15 00049 g011
Figure 12. The co-citation network of literatures. (Refs. [1,5,8,9,17,19,20,21,24,25,26,27,32,34,44,50,51,52,57,59,62,64,68,76,78,119]).
Figure 12. The co-citation network of literatures. (Refs. [1,5,8,9,17,19,20,21,24,25,26,27,32,34,44,50,51,52,57,59,62,64,68,76,78,119]).
Applsci 15 00049 g012
Figure 13. The network of clusters. (Refs. [5,9,18,19,21,24,36,48,50,52,62,78]).
Figure 13. The network of clusters. (Refs. [5,9,18,19,21,24,36,48,50,52,62,78]).
Applsci 15 00049 g013
Figure 14. The evolution network of clusters. (Refs. [5,9,18,19,21,24,36,48,50,52,62,78,168]).
Figure 14. The evolution network of clusters. (Refs. [5,9,18,19,21,24,36,48,50,52,62,78,168]).
Applsci 15 00049 g014
Figure 15. Overview of research directions in 145 articles.
Figure 15. Overview of research directions in 145 articles.
Applsci 15 00049 g015
Table 1. The number of co-citations and publications in journals.
Table 1. The number of co-citations and publications in journals.
Source JournalHost CountryNumber of Co-CitationsNumber of Publications
Automation in ConstructionNetherlands21840
Advanced Engineering InformaticsEngland10713
Journal of Computing in Civil EngineeringUnited States6018
Journal of Construction Engineering and ManagementUnited States534
Expert Systems with ApplicationsUnited States331
Building and EnvironmentEngland351
Journal of Computational Design and EngineeringEngland275
BuildingsSwitzerland2612
Journal of Intelligent & Robotic SystemsNetherlands242
Journal of Architectural EngineeringUnited States222
Table 2. The contributions of authors in the BMC field.
Table 2. The contributions of authors in the BMC field.
Number of PublicationsCo-Authorship Betweenness CentralityCo-Citation FrequencyCo-Citation Betweenness Centrality
El-Gohary N (18)Lee JK (0.06)Eastman C (102)Fenves SJ (0.20)
Zhang J (11)Eastman C (0.03)Pauwels P (52)Beetz J (0.19)
Eastman C (9)See R (0.03)Zhong BT (43)Bazjanac V (0.16)
Lee JK (9)Johannes D (0.02)Solihin W (40)Amor R (0.15)
Kim I (8)Kim I (0.02)Nawari NO (40)Delis EA (0.12)
Lee YC (6)Koo B (0.01)Beach TH (38)Eastman C (0.11)
Solihin W (6)Ding LY (0.01)Choi J (36)Azhar S (0.11)
Koo B (5)Solihin W (0.01)Lee H (29)Ciribini A (0.11)
Choi J (5)Lee YC (0.01)Lee JK (26)Kasim T (0.09)
Zhou P (5)Yun YS (0.01)Malsane S (29)Boukamp F (0.14)
Table 3. The top ten co-cited articles.
Table 3. The top ten co-cited articles.
TitleFirst AuthorKeywordsYearCitationDOIRef.
Automatic rule-based checking of building designsEastman CBIM; Design assessment; Building codes; Design guides.2009101doi:10.1016/j.autcon.2009.07.002[9]
A semantic rule checking environment for building performance checkingPauwels PSemantic web; Construction industry; Rule checking; Reasoning.201134doi:10.1016/j.autcon.2010.11.017[19]
Classification of rules for automated BIM rule checking developmentSolihin WBIM; Building codes; Code checking; Rule checking.201531doi:10.1016/j.autcon.2015.03.003[1]
Translating building legislation into a computer-executable format for evaluating building permit requirementsLee HBuilding information modeling (BIM); Automated design assessment; Rule checking; Logic rule; Computer-executable form.201627doi:10.1016/j.autcon.2016.04.008[44]
A rule-based semantic approach for automated regulatory compliance in the construction sectorBeach THCompliance checking; Regulations; Rule engine; Construction industry; Regulatory compliance; Semantics of regulations; Semantics of regulatory compliance.201527doi:10.1016/j.eswa.2015.02.029[27]
Ontology-based semantic modeling of regulation constraint for automated construction quality compliance checkingZhong BTConstruction quality; Compliance checking; Regulation constraint; Ontology; Semantic modeling.201227doi:10.1016/j.autcon.2012.06.006[21]
Development of an object model for automated compliance checkingMalsane SBIM standards; Interoperability; Knowledge formalization; Object model; Compliance checking.201525doi:10.1016/j.autcon.2014.10.004[32]
Integrating semantic NLP and logic reasoning into a unified system for fully-automated code checkingZhang JAutomated code checking; Automated information extraction; Automated reasoning; Building information modeling (BIM); Natural language processing; Logic; Semantic systems; Automated construction management systems.201721doi:10.1016/j.autcon.2016.08.027[55]
Development of BIM-based evacuation regulation checking system for high-rise and complex buildingsChoi JAutomated checking system; Building information modeling (BIM); Quality check; Evacuation regulation; High-rise and complex buildings; Industry foundation classes (IFC); Open BIM.201420doi:10.1016/j.autcon.2013.12.005[26]
Visual language approach to representing KBimCode-based Korea building code sentences for automated rule checkingKim HVisual language; BIM (Building Information Modeling); Korea building act; Building permit; Design assessment.201919doi:10.1016/j.jcde.2018.08.002[61]
Table 4. The detailed information on the clustering results.
Table 4. The detailed information on the clustering results.
Cluster
ID
SizeSilhouette ScoreCluster LabelTime SpanMost Cited ArticleJournalDOI
1920.946Automatic rule-based checking1966–2020[5]J. Struct. Div.doi:10.1061/JSDEAG.0001567
2780.934Transformational rule1992–2022[40]J. Comput. Civ. Eng.doi:10.1061/(ASCE)CP.1943-5487.0000536
3770.926Semantic NLP-based information extraction1956–2022[78]Autom. Constr.doi:10.1016/j.autcon.2020.103285
4730.917Ontology-based semantic modeling1988–2021[9]Autom. Constr.doi:10.1016/j.autcon.2009.07.002
5720.961Infrastructure project1987–2020[168]J. Constr. Eng. Manag.doi: 10.1061/(ASCE)CO.1943-7862.0000131
6620.935BIM-based model checking1960–2022[24]Autom. Constr.doi:10.1016/j.autcon.2012.05.006
7610.905Automatic safety checking1992–2020[36]Autom. Constr.doi:10.1016/j.autcon.2015.07.010
8570.972Rule-based inferencing1985–2018[169]J. Comput. Civ. Eng.doi: 10.1061/(ASCE)CP.1943-5487.0000705
9530.984Knowledge representation1999–2022[62]Buildingsdoi:10.3390/buildings9040086
10480.914Natural language generation1969–2022[50]Autom. Constr.doi:10.1016/j.autcon.2017.06.018
Table 5. Existing approaches used in the subfields of BMC.
Table 5. Existing approaches used in the subfields of BMC.
SubfieldApproachApplicability for BMCRepresentative ArticlesAdvantage
Rule interpretationLogic-basedRule modeling, automated reasoning systems[16,55,140]
  • The well-designed logic is specific, leading to efficient operation.
  • The logic is strictly followed, preventing errors.
  • The structured approach to expression, enabling quantifiable behavior.
Semantic webInformation modeling, rule modeling[19,109,135]
  • Forming a complete and organized system for the rule interpretation.
  • Clearly illustrating the relationships between elements.
  • The discretization approach allows the semantics to be computed.
Machine learningInformation extraction, semantic analysis [23,28,70,83]
  • The automated operations replace the manual efforts.
  • The data-driven models allow the method to be scalable.
  • The probability-based model enhances the robustness of the method under different conditions.
  • The compatible machine learning framework allows the operation to transfer across similar requirements.
Building model preparationModel standardizationFormat conversion, model data extraction[35,36,47]
  • The standardized modeling approach allows interoperability between different projects.
  • The well-designed modeling framework leads to efficient and accurate classification.
Machine learningModel data extraction, anomalies detection[121,122,146]
  • The automated operations replace the manual efforts.
  • Computers have superior reading and processing capabilities for model data compared to humans.
  • The program can quickly and accurately detect errors in the model.
Table 6. The popular applications for BMC process.
Table 6. The popular applications for BMC process.
NameApplication ScopeKey FunctionCitationProvider and Link
Solibri Model Checker
(software)
Building and infrastructure, particularly for quality control, clash detection, and regulatory compliance checkingBIM model check64Solibri (Helsinki, Finland)
solibri.com (accessed on 1 January 2024)
CORENET
(platform)
Projects in Singapore, particularly during the model submission and approval stagesE-submission and regulatory compliance checking55Singapore Government (Singapore)
corenet.gov.sg/general/e-info.aspx (accessed on 1 January 2024)
SMARTcodes
(platform)
Projects in the United States, particularly during the initial design phaseRegulatory and standards compliance checking32International Code Council (Miami, FL, USA)
iccsafe.org (accessed on 1 January 2024)
Express Data Manager
(software)
Data management and validation of building, infrastructure, and industrial facilityData interoperability solutions28JOTNE CONNECT (Oslo, Norway)
jotneconnect.com/products/express-data-manager (accessed on 1 January 2024)
FORNAX
(software)
Complex multidisciplinary collaborative projectsBIM data validation21novaCITYNETS (Singapore)
fornaxcloud.com (accessed on 1 January 2024)
KBIM
(software)
Large-scale projects that need complex rule sets and standards validationDesign quality review for IFC models17Cospec Innolab (Seoul, Republic of Korea)
inno-lab.co.kr/Home (accessed on 1 January 2024)
Design Checker
(software)
Projects that require multiple design iterations, such as residential buildings and commercial buildingsDesign elements validation11Solidworks (Waltham, MA, USA)
solidworks.com (accessed on 1 January 2024)
Model Checker
(software)
Building, infrastructure, and industrial projects during the design and construction stagesRevit model check6Autodesk (San Francisco, CA, USA)
interoperability.autodesk.com/modelchecker.php (accessed on 1 January 2024)
Navisworks
(software)
Transportation infrastructure, large building complexes, and industrial facilities3D model review, co-ordination, and clash detection5Autodesk (San Francisco, CA, USA)
autodesk.com.cn/products/navisworks/overview (accessed on 1 January 2024)
Statsbygg
(platform)
Government-funded building and infrastructure projects in NorwayBIM delivery requirement verification5Statsbygg (Oslo, Norway)
statsbygg.no/bim (accessed on 1 January 2024)
Disclaimer/Publisher’s Note: The statements, opinions and data contained in all publications are solely those of the individual author(s) and contributor(s) and not of MDPI and/or the editor(s). MDPI and/or the editor(s) disclaim responsibility for any injury to people or property resulting from any ideas, methods, instructions or products referred to in the content.

Share and Cite

MDPI and ACS Style

Li, S.; Jiang, Z.; Xu, Z. BIM-Based Model Checking: A Scientometric Analysis and Critical Review. Appl. Sci. 2025, 15, 49. https://doi.org/10.3390/app15010049

AMA Style

Li S, Jiang Z, Xu Z. BIM-Based Model Checking: A Scientometric Analysis and Critical Review. Applied Sciences. 2025; 15(1):49. https://doi.org/10.3390/app15010049

Chicago/Turabian Style

Li, Sihao, Ziyang Jiang, and Zhao Xu. 2025. "BIM-Based Model Checking: A Scientometric Analysis and Critical Review" Applied Sciences 15, no. 1: 49. https://doi.org/10.3390/app15010049

APA Style

Li, S., Jiang, Z., & Xu, Z. (2025). BIM-Based Model Checking: A Scientometric Analysis and Critical Review. Applied Sciences, 15(1), 49. https://doi.org/10.3390/app15010049

Note that from the first issue of 2016, this journal uses article numbers instead of page numbers. See further details here.

Article Metrics

Back to TopTop