Improving Driving Style in Connected Vehicles via Predicting Road Surface, Traffic, and Driving Style
Abstract
1. Introduction
1.1. Connected Vehicles
1.2. Related Works
| Study [Ref.] | Focus Area | Key Aspects |
|---|---|---|
| [18,33] | Unsafe Driving Behavior | SVM, Neural Networks, over 90% accuracy |
| [19] | Dangerous Driving Events | Random Forests, RNN, categorization of Driving Behavior |
| [21] | Driving Style Classification | k-Means Clustering, SVM, Focus on Speed and Throttle |
| [22] | Near-Crash Prediction | Vehicle Kinematics, Multiple ML Algorithms |
| [23] | Driver Trip Identification | Historical Data, Decision Trees, 75–100% Accuracy |
| [24,34] | Road Pothole Detection | Vehicle Accelerometer, GPS Data, k-Means, Random Forests |
| [25] | Pothole Detection (Computer Vision) | Stereo Vision Cameras, Deep Learning |
| [26] | Review of Pothole Detection Techniques | Summary of Various ML Approaches |
| [27] | Low-Cost Traffic Detection | In-Vehicle Sensors like Infrared, Accelerometers, Radars |
| [25,26] | Vehicle Theft Prevention | - |
| [31] | Driver Drowsiness Prediction | Cabin Air Quality Analysis |
| [20] | Traffic Signal Detection | Vehicle Speed Profiles |
| [35,36] | comparison purposes | linear regression (LR) |
| [37] | predict travel time | support vector regression (SVR), linear kernel |
| [38] | map complex relationships | SVR, artificial neural networks (ANN) |
| [39] | queuing theory | machine learning, Kalman filter |
| [40] | driving safety | machine learning, Prediction tool 94.34% |
| [41] | vehicle detection, speed, length | Wireless sensor, Algorithms |
| [42] | road surface, road type | deep neural network (DNN) 94.27% |
| [43] | road surface | Sensors and Algorithm > 92% |
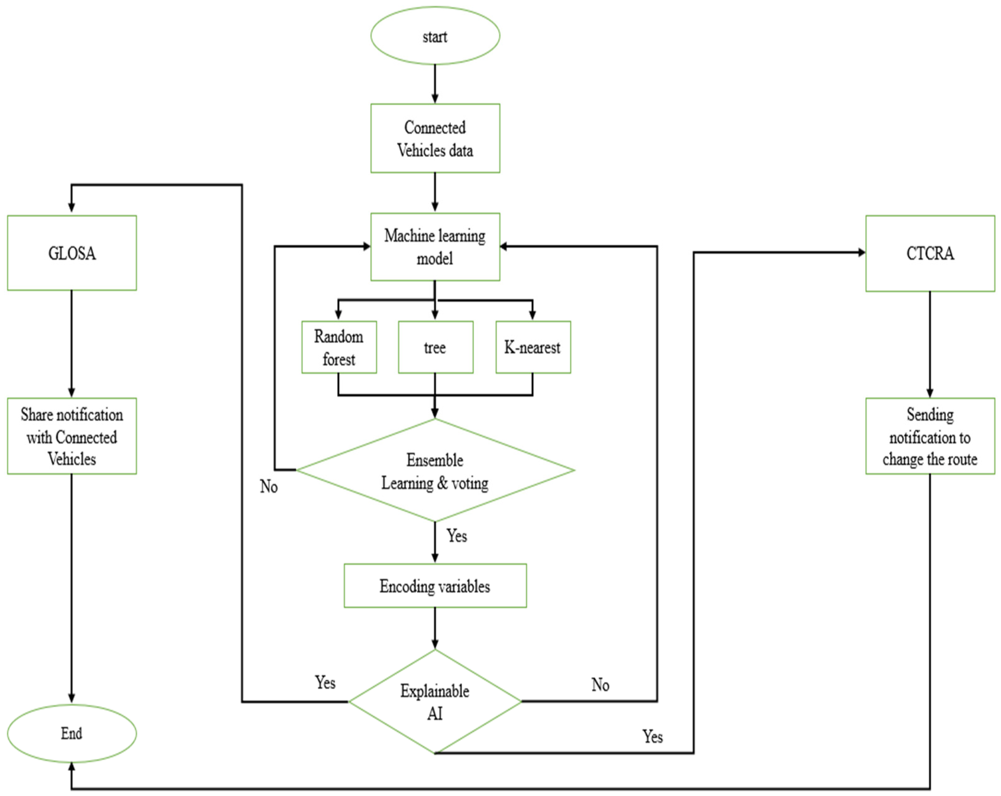
2. Methodology
2.1. Data Overview
2.2. Exploratory Data Analysis (EDA)
- We pay special attention to missing values across the dataset, as their presence can significantly skew the performance of predictive models. We also identify missing values, duplicates, and inconsistencies in the dataset. This step is crucial for data cleaning and preprocessing before applying machine learning algorithms or statistical modeling. Histograms and boxplots are then meticulously generated for each numerical feature to visualize the data distribution and identify outliers. Histograms give a sense of the data’s skewness and kurtosis, while boxplots help spot outliers by depicting the interquartile range. We have dealt with the three attributes (manifold air pressure, engine coolant temperature, and intake air temperature) to depict the data distribution and identify outliers in Figure 3, Figure 4 and Figure 5. The blue line in these figures is a kernel density estimate (KDE), which provides a smooth, continuous curve representing the distribution of the dataset. This line is crucial for identifying the overall trend and shape of the data distribution beyond the discrete bars of the histogram. In Figure 3, depicting the Engine Coolant Temperature, the KDE line clearly shows a strong peak around 80 degrees, suggesting a common operational temperature range for the majority of vehicles measured. In Figure 4, which illustrates the Manifold Absolute Pressure, the KDE line peaks sharply around 100, indicating that most vehicle engines operate within a relatively narrow pressure range during normal conditions.Lastly, in Figure 5, showing the Intake Air Temperature, the KDE line highlights a dominant peak around 10 to 20 degrees, which likely reflects typical external air temperatures encountered by the vehicles.These plots are vital for recognizing features that may require normalization or transformation before being fed into machine learning models. The EDA also extends to categorical features, where count plots provide a visual representation of the distribution of categorical data.



- Identify relevant features or variables that have a significant impact on the target variable. It also helps in creating new features by transforming or combining existing ones to improve model performance. This aids in understanding the balance of classes within the dataset, which is important when choosing models and evaluating their performance. Furthermore, we delve into the relationships between features by employing boxplots to compare the distribution of numerical features across different categories. This not only aids in feature selection, but also in tailoring preprocessing strategies to the specific characteristics of the data.
- The EDA results serve as a foundation for communicating findings to stakeholders. Visualizations and summary statistics make complex data more understandable and facilitate decision-making processes. In essence, EDA serves as the guiding light for our preprocessing decisions, model choices, and, ultimately, the interpretability of the model outcomes. Via rigorous analysis and visual exploration, we lay the groundwork for building robust predictive models that are both accurate and understandable.
2.3. Preprocessing
2.4. Machine Learning Models
2.5. Ensemble Learning
2.6. Explainable AI
- Feature Contribution Analysis: For each prediction, the tree interpreter divides the predicted value into contributions from each feature. This means we can see not only which features are most influential but also how much each feature sways the prediction in a particular direction, whether positive or negative.
- Stakeholder Engagement: The interpretability provided by the tree interpreter facilitates more effective communication with stakeholders. By offering clear explanations of the decision-making process, we ensured that domain experts and end-users could follow the model’s logic and contribute to its improvement. Incorporating the tree interpreter into our methodology allowed for a robust cycle of analysis, interpretation, and refinement. This tool’s actionable insights enabled us to improve our models’ credibility and reliability. The AI’s decisions, grounded in the data and aligned with the real-world phenomena it aimed to capture, provided us with assurance.
3. Results
3.1. Classification “Driving Style”
3.2. Classification “Road Surface”
3.3. Classification “Traffic”
3.4. Discussion
4. Conclusions
Author Contributions
Funding
Institutional Review Board Statement
Informed Consent Statement
Data Availability Statement
Acknowledgments
Conflicts of Interest
References
- Marcillo, P.; Tamayo-Urgilés, D.; Valdivieso Caraguay, Á.L.; Hernández-Álvarez, M. Security in V2I Communications: A Systematic Literature Review. Sensors 2022, 22, 9123. [Google Scholar] [CrossRef] [PubMed]
- Han, B.; Peng, S.; Wu, C.; Wang, X.; Wang, B. LoRa-Based Physical Layer Key Generation for Secure V2V/V2I Communications. Sensors 2020, 20, 682. [Google Scholar] [CrossRef] [PubMed]
- Jawad, Y.K.; Nitulescu, M. Transportation Systems for Intelligent Cities. In Proceedings of the 2023 24th International Carpathian Control Conference (ICCC), Miskolc-Szilvásvárad, Hungary, 12–14 June 2023; IEEE: New York, NY, USA, 2023. [Google Scholar] [CrossRef]
- De Ville, B. Decision trees. Wiley Interdiscip. Rev. Comput. Stat. 2013, 5, 448–455. [Google Scholar] [CrossRef]
- Zhang, Z. Introduction to machine learning: K-nearest neighbors. Ann. Transl. Med. 2016, 4, 218. [Google Scholar] [CrossRef] [PubMed]
- Ye, H.; Liang, L.; Li, G.Y.; Kim, J.; Lu, L.; Wu, M. Machine learning for vehicular networks. arXiv 2017, arXiv:1712.07143. [Google Scholar]
- Petch, J.; Di, S.; Nelson, W. Opening the black box: The promise and limitations of explainable machine learning in cardiology. Can. J. Cardiol. 2022, 38, 204–213. [Google Scholar] [CrossRef]
- Von Eschenbach, W.J. Transparency and the black box problem: Why we do not trust AI. Philos. Technol. 2021, 34, 1607–1622. [Google Scholar] [CrossRef]
- Wischmeyer, T. Artificial Intelligence and Transparency: Opening the Black Box. In Regulating Artificial Intelligence; Springer: Cham, Switzerland, 2019. [Google Scholar] [CrossRef]
- Rai, A. Explainable AI: From black box to glass box. J. Acad. Mark. Sci. 2020, 48, 137–141. [Google Scholar] [CrossRef]
- Krawczyk, B.; Minku, L.L.; Gama, J.; Stefanowski, J.; Woźniak, M. Ensemble learning for data stream analysis: A survey. Inf. Fusion 2017, 37, 132–156. [Google Scholar] [CrossRef]
- Mienye, I.D.; Sun, Y. A survey of ensemble learning: Concepts, algorithms, applications, and prospects. IEEE Access 2022, 10, 99129–99149. [Google Scholar] [CrossRef]
- Dong, X.; Yu, Z.; Cao, W.; Shi, Y.; Ma, Q. A survey on ensemble learning. Front. Comput. Sci. 2020, 14, 241–258. [Google Scholar] [CrossRef]
- Jung, H.G.; Lim, K.T.; Shin, D.K.; Yoon, S.H.; Jin, S.K.; Jang, S.H.; Kwak, J.M. Reliability verification procedure of secured V2X communication for autonomous cooperation driving. In Proceedings of the 2018 International Conference on Information and Communication Technology Convergence (ICTC), Jeju, Republic of Korea, 17–19 October 2018; pp. 1356–1360. [Google Scholar] [CrossRef]
- Jones, L. Driverless when and cars: Where? [Automotive Autonomes Vehicles]. Eng. Technol. 2017, 12, 36–40. [Google Scholar] [CrossRef]
- Hussain, R.; Zeadally, S. Autonomous cars: Research results, issues and future challenges. IEEE Commun. Surv. Tutor. 2019, 21, 1275–1313. [Google Scholar] [CrossRef]
- Amiri, P.A.D.; Pierre, S. An Ensemble-Based Machine Learning Model for Forecasting Network Traffic in VANET. IEEE Access 2023, 11, 22855–22870. [Google Scholar] [CrossRef]
- Lattanzi, E.; Freschi, V. Machine learning techniques to identify unsafe driving behavior by means of in-vehicle sensor data. Expert Syst. Appl. 2021, 176, 114818. [Google Scholar] [CrossRef]
- Alvarez Coello, D.; Klotz, B.; Wilms, D.; Fejji, S.; Gómez, J.M.; Troncy, R. Modeling dangerous driving events based on in-vehicle data using random forest and recurrent neural network. In Proceedings of the 2019 IEEE Intelligent Vehicles Symposium (IV), Paris, France, 9–12 June 2019. [Google Scholar]
- Zhan, H.; Gomes, G.; Li, X.S.; Madduri, K.; Sim, A.; Wu, K. Consensus Ensemble System for Traffic Flow Prediction. IEEE Trans. Intell. Transp. Syst. 2018, 19, 3903–3914. [Google Scholar] [CrossRef]
- Wang, W.; Xi, J. A rapid pattern-recognition method for driving styles using clustering-based support vector machines. In Proceedings of the American Control Conference (ACC), Boston, MA, USA, 6–8 July 2016; pp. 5270–5275. [Google Scholar]
- Osman, O.A.; Hajij, M.; Bakhit, P.R.; Ishak, S. Prediction of near-crashes from observed vehicle kinematics using machine learning. Transp. Res. Rec. 2019, 2673, 463–473. [Google Scholar] [CrossRef]
- Moreira, M.L.; Farah, H. On developing a driver identification methodology using in-vehicle data recorders. IEEE Trans. Intell. Transp. Syst. 2017, 18, 2387–2396. [Google Scholar] [CrossRef]
- Ghadge, M.; Pandey, D.; Kalbande, D. Machine learning approach for predicting bumps on road. In Proceedings of the International Conference on Applied and Theoretical Computing and Communication Technology (iCATccT), Davangere, India, 29–31 October 2015; pp. 481–485. [Google Scholar]
- Dhiman, A.; Klette, R. Pothole detection using computer vision and learning. IEEE Trans. Intell. Transp. Syst. 2019, 21, 3536–3550. [Google Scholar] [CrossRef]
- Kim, T.; Ryu, S.-K. Review and analysis of pothole detection methods. J. Emerg. Trends Comput. Inf. Sci. 2014, 5, 603–608. [Google Scholar]
- Bernas, M.; Płaczek, B.; Korski, W.; Loska, P.; Smyła, J.; Szymała, P. A survey and comparison of low-cost sensing technologies for road traffic monitoring. Sensors 2018, 18, 3243. [Google Scholar] [CrossRef]
- Martinelli, F.; Mercaldo, F.; Nardone, V.; Orlando, A.; Santone, A. Who’s driving my car? A machine learning based approach to driver identification. In Proceedings of the 4th International Conference, ICISSP, Madeira, Portugal, 22–24 January 2018; pp. 367–372. [Google Scholar]
- Martinelli, F.; Mercaldo, F.; Santone, A. Machine learning for driver detection through can bus. In Proceedings of the IEEE 91st Vehicular Technology Conference, Antwerp, Belgium, 25–28 May 2020; pp. 1–5. [Google Scholar]
- Goh, C.C.; Kamarudin, L.M.; Zakaria, A.; Nishizaki, H.; Ramli, N.; Mao, X.; Syed Zakaria, S.M.M.; Kanagaraj, E.; Abdull Sukor, A.S.; Elham, M.F. Real-time in-vehicle air quality monitoring system using machine learning prediction algorithm. Sensors 2021, 21, 4956. [Google Scholar] [CrossRef] [PubMed]
- Bai, R.; Chen, X.; Chen, Z.L.; Cui, T.; Gong, S.; He, W.; Jiang, X.; Jin, H.; Jin, J.; Kendall, G. Analytics and machine learning in vehicle routing research. Int. J. Prod. Res. 2023, 61, 4–30. [Google Scholar] [CrossRef]
- Jawad, Y.K.; Nitulescu, M. Smart City Concepts and Urban Service Robots. In Proceedings of the SYROM 2022 & ROBOTICS, Iasi, Romania, 17–18 November 2022; Springer: Cham, Switzerland, 2023. [Google Scholar] [CrossRef]
- Zhao, L.; Xu, T.; Zhang, Z.; Hao, Y. Lane-Changing Recognition of Urban Expressway Exit Using Natural Driving Data. Appl. Sci. 2022, 12, 9762. [Google Scholar] [CrossRef]
- Al-refai, G.; Elmoaqet, H.; Ryalat, M. In-Vehicle Data for Predicting Road Conditions and Driving Style Using Machine Learning. Appl. Sci. 2022, 12, 8928. [Google Scholar] [CrossRef]
- Volvo. Volvo City Safety Technology Guide. 2018. Available online: https://www.volvocarscincinnatieast.com/volvo-city-safety-technology-guide.htm (accessed on 28 August 2019).
- Wu, C.H.; Ho, J.M.; Lee, D.T. Travel-time prediction with support vector regression. IEEE Trans. Intell. Transp. Syst. 2024, 5, 276–281. [Google Scholar] [CrossRef]
- Reddy, K.K.; Kumar, B.A.; Vanajakshi, L. Bus travel time prediction under high variability conditions. Curr. Sci. 2016, 111, 700–711. [Google Scholar] [CrossRef]
- Patnaik, J.; Chien, S.; Bladikas, A. Estimation of bus arrival times using APC data. J. Public Transp. 2004, 7, 1–20. [Google Scholar] [CrossRef]
- Jeong, R.; Rilett, R. Bus arrival time prediction using artificial neural network model. In Proceedings of the 7th International IEEE Conference on Intelligent Transportation Systems, Washington, WA, USA, 3–6 October 2004. [Google Scholar]
- Yu, K.; Peng, L.; Ding, X.; Zhang, F.; Chen, M. Prediction of instantaneous driving safety in emergency scenarios based on connected vehicle basic safety messages. J. Intell. Connect. Veh. 2019, 2, 78–90. [Google Scholar] [CrossRef]
- Balid, W.; Tafish, H.; Refai, H.H. Intelligent vehicle counting and classification sensor for real-time traffic surveillance. IEEE Trans. Intell. Transp. Syst. 2017, 19, 1784–1794. [Google Scholar] [CrossRef]
- Menegazzo, J.; von Wangenheim, A. Multi-Contextual and Multi-Aspect Analysis for Road Surface Type Classification through Inertial Sensors and Deep Learning. In Proceedings of the X Brazilian Symposium on Computing Systems Engineering (SBESC), Florianopolis, Brazil, 24–27 November 2020; pp. 1–8. [Google Scholar] [CrossRef]
- Ibtissem, K.; Sami, F.; Souhayel, G. R-Secure: A system based on crowdsourcing platforms to improve road safety in the smart city. In Proceedings of the International Conference on Innovations in Intelligent Systems and Applications (INISTA), Biarritz, France, 8–12 August 2022. [Google Scholar]
- Xu, Q.; Li, K.; Wang, J.; Yuan, Q.; Yang, Y.; Chu, W. The status, challenges, and trends: An interpretation of technology roadmap of intelligent and connected vehicles in China. J. Intell. Connect. Veh. 2020, 5, 1–7. [Google Scholar] [CrossRef]
- Li, H.; Zhang, J.; Zhang, Z.; Huang, Z. Active Lane management for intelligent connected vehicles in weaving areas of urban expressway. J. Intell. Connect. Veh. 2021, 4, 52–67. [Google Scholar] [CrossRef]
- Mao, S.; Xiao, G.; Lee, J.; Wang, L.; Wang, Z.; Huang, H. Safety effects of work zone advisory systems under the intelligent connected vehicle environment: A microsimulation approach. J. Intell. Connect. Veh. 2021, 4, 16–27. [Google Scholar] [CrossRef]
- He, Z.; Chen, Y.; Zhang, H.; Zhang, D. WKN-OC: A new deep learning method for anomaly detection in intelligent vehicles. IEEE Trans. Intell. Veh. 2023, 8, 2162–2172. [Google Scholar] [CrossRef]
- Paden, B.; Čáp, M.; Yong, S.Z.; Yershov, D.; Frazzoli, E. A survey of motion planning and control techniques for self-driving urban vehicles. IEEE Trans. Intell. Veh. 2016, 1, 33–55. [Google Scholar] [CrossRef]
- Jawad, Y.K.; Nitulescu, M. Controlling Traffic Congestion in a Residential Area via GLOSA Development. Appl. Sci. 2024, 14, 1474. [Google Scholar] [CrossRef]
- Cai, Y.; Zhao, R.; Wang, H.; Chen, L.; Lian, Y.; Zhong, Y. CNN-LSTM Driving Style Classification Model Based on Driver Operation Time Series Data. IEEE Access 2023, 11, 16203–16212. [Google Scholar] [CrossRef]
- Zhao, T.; He, J.; Lv, J.; Min, D.; Wei, Y. A Comprehensive Implementation of Road Surface Classification for Vehicle Driving Assistance: Dataset, Models, and Deployment. IEEE Trans. Intell. Transp. Syst. 2023, 24, 8361–8370. [Google Scholar] [CrossRef]
- Ahmed, U.; Tu, R.; Xu, J.; Amirjamshidi, G.; Hatzopoulou, M.; Roorda, M.J. GPS-Based Traffic Conditions Classification Using Machine Learning Approaches. Transp. Res. Rec. 2022, 2677, 1445–1454. [Google Scholar] [CrossRef]









| Model | Accuracy | Sensitivity | Model | Accuracy |
|---|---|---|---|---|
| Random Forest (RF) | 94.67% | 99.05% | 59.35% | 0.97% |
| Decision Tree (DT) | 91.61% | 95.05% | 63.88% | 0.95% |
| K-Nearest Neighbors (KNN) | 90.99% | 96.24% | 48.64% | 0.95% |
| Voting Classifier | 93.89% | 97.93% | 61.34% | 0.97% |
| Model | Accuracy | Sensitivity (Full of Holes) | Sensitivity (Smooth) | Sensitivity (Uneven) |
|---|---|---|---|---|
| RF | 99.10% | 99.25% | 99.47% | 98.14% |
| DT | 97.88% | 97.30% | 98.29% | 97.21% |
| KNN | 95.35% | 91.89% | 96.77% | 93.80% |
| Voting Classifier | 97.26% | 95.20% | 98.22% | 96.05% |
| Model | Accuracy | Recall (High) | Recall (Low) | Recall (Normal) |
|---|---|---|---|---|
| RF | 98.80% | 96.64% | 99.87% | 94.65% |
| DT | 97.58% | 95.64% | 98.53% | 93.88% |
| KNN | 95.75% | 94.13% | 97.49% | 87.31% |
| Voting Classifier | 97.14% | 94.80% | 98.93% | 88.99% |
| Ref. | Area | Model | Accuracy |
|---|---|---|---|
| [50] | Driving Style | CNN-LSTM | 93.81% |
| Our work | Driving Style | Ensemble Soft Voting | 93.89% |
| [51] | Road Surface | CNN | 97.50% |
| Our work | Road Surface | Ensemble Soft Voting | 97.26% |
| [52] | Traffic | Random Forest | 81% |
| [41] | Traffic | Naïve Bayes | 98.7% |
| Our work | Traffic | Ensemble Soft Voting | 97.14% |
Disclaimer/Publisher’s Note: The statements, opinions and data contained in all publications are solely those of the individual author(s) and contributor(s) and not of MDPI and/or the editor(s). MDPI and/or the editor(s) disclaim responsibility for any injury to people or property resulting from any ideas, methods, instructions or products referred to in the content. |
© 2024 by the authors. Licensee MDPI, Basel, Switzerland. This article is an open access article distributed under the terms and conditions of the Creative Commons Attribution (CC BY) license (https://creativecommons.org/licenses/by/4.0/).
Share and Cite
Jawad, Y.K.; Nitulescu, M. Improving Driving Style in Connected Vehicles via Predicting Road Surface, Traffic, and Driving Style. Appl. Sci. 2024, 14, 3905. https://doi.org/10.3390/app14093905
Jawad YK, Nitulescu M. Improving Driving Style in Connected Vehicles via Predicting Road Surface, Traffic, and Driving Style. Applied Sciences. 2024; 14(9):3905. https://doi.org/10.3390/app14093905
Chicago/Turabian StyleJawad, Yahya Kadhim, and Mircea Nitulescu. 2024. "Improving Driving Style in Connected Vehicles via Predicting Road Surface, Traffic, and Driving Style" Applied Sciences 14, no. 9: 3905. https://doi.org/10.3390/app14093905
APA StyleJawad, Y. K., & Nitulescu, M. (2024). Improving Driving Style in Connected Vehicles via Predicting Road Surface, Traffic, and Driving Style. Applied Sciences, 14(9), 3905. https://doi.org/10.3390/app14093905

