Next Article in Journal
Integrating Tensometer Measurements, Elastic Half-Space Modeling, and Long-Term Pavement Performance Data into a Mechanistic–Empirical Pavement Performance Model
Previous Article in Journal
A LeViT–EfficientNet-Based Feature Fusion Technique for Alzheimer’s Disease Diagnosis
 
 
Font Type:
Arial Georgia Verdana
Font Size:
Aa Aa Aa
Line Spacing:
Column Width:
Background:
Article

Automatic Gait Classification Model Empowered by Machine Learning for People with and without Osteoporosis Using Smart Walker

1
Department of Electrical Engineering, Ziauddin University, Karachi 74600, Pakistan
2
Department of Biomedical Engineering, Balochistan University of Engineering & Technology, Khuzdar 89100, Pakistan
3
Department of Biomedical Engineering, Ziauddin University, Karachi 74600, Pakistan
4
Faculty of Computing and Applied Sciences, Sir Syed University of Engineering & Technology, Karachi 75300, Pakistan
5
Department of Mechatronics and Machine Dynamics, Technical University of Cluj-Napoca, 400114 Cluj-Napoca, Romania
6
Department of Manufacturing Engineering, Faculty of Industrial Engineering, Robotics and Production Man-agement, Technical University of Cluj-Napoca, 400641 Cluj-Napoca, Romania
*
Authors to whom correspondence should be addressed.
Appl. Sci. 2024, 14(9), 3874; https://doi.org/10.3390/app14093874
Submission received: 16 January 2024 / Revised: 3 April 2024 / Accepted: 26 April 2024 / Published: 30 April 2024
(This article belongs to the Section Mechanical Engineering)

Abstract

Osteoporosis constitutes a significant public health concern necessitating proactive prevention, treatment, and monitoring efforts. Timely identification holds paramount importance in averting fractures and alleviating the overall disease burden. The realm of osteoporosis diagnosis has witnessed a surge in interest in machine learning applications. This burgeoning technology excels at recognizing patterns and forecasting the onset of osteoporosis, paving the way for more efficacious preventive and therapeutic interventions. Smart walkers emerge as valuable tools in this context, serving as data acquisition platforms for datasets tailored to machine learning techniques. These datasets, trained to discern patterns indicative of osteoporosis, play a pivotal role in enhancing diagnostic accuracy. In this study, encompassing 40 participants—20 exhibiting robust health and 20 diagnosed with osteoporosis—data from force sensors embedded in the handlebars of conventional walkers were gathered. A windowing action was used to increase the size of the dataset. The data were normalized, and k-fold cross-validation was applied to assess how well our model performs on untrained data. We used multiple machine learning algorithms to create an accurate model for automatic monitoring of users’ gait, with the Random Forest classifier performing the best with 95.40% accuracy. To achieve the best classification accuracy on the validation dataset, the hyperparameters of the Random Forest classifier were further adjusted on the training data. The results suggest that machine learning-based automatic monitoring of gait parameters could lead to accurate, non-laborious, cost-effective, and efficient diagnostic tools for osteoporosis and other musculoskeletal disorders. Further research is needed to validate these findings.

1. Introduction

Osteoporosis is a widespread disease that results in fragile bones and raises the risk of fractures. In 2020, the prevalence of osteoporosis was 12% for men and 23% for women worldwide, with Africa having the highest rate [1,2,3]. It is a substantial public health concern, demanding comprehensive attention in terms of prevention, treatment, and ongoing monitoring. However, amidst these critical aspects, the facet of early diagnosis often remains overlooked. Recognizing the paramount importance of early detection, particularly in the context of osteoporosis, emerges as a crucial factor in averting fractures and alleviating the overall burden imposed by this debilitating condition. Regrettably, a noteworthy challenge persists in the realm of osteoporosis diagnostics, as a substantial majority of cases go undetected until a bone fracture occurs [4,5]. This delay in diagnosis not only impedes timely intervention but also underscores the urgent need for increased emphasis on proactive screening and early detection strategies. By addressing this gap in the current healthcare landscape and placing a renewed focus on early diagnosis, we can significantly enhance our capacity to prevent fractures, mitigate the impact of osteoporosis, and ultimately improve the overall quality of care for individuals at risk. Therapy, medication, and fall prevention measures, along with lifestyle changes, can impact the daily living of a person with osteoporosis, reducing the occurrence of fractures by between 21% and 66% [6]. Hence, early intervention to prevent fractures can be achieved through earlier osteoporosis detection.
Typically, osteoporosis is diagnosed when one of three things occur [7]: (1) fragility fractures at the vertebral column, hip joint, wrists, or shoulders, which can lead to further fractures and reduced quality of life, disability, and even mortality [8]; (2) a dual-energy X-ray absorptiometry (DEXA) scan showing a bone mineral density (BMD) T-score of less than or equal to −2.5 in the lower spine and distal radius; or (3) the Fracture Risk Assessment Tool (FRAX), an online tool, showing a T-score of −1.0 to −2.5 with increased fracture risk (according to country-specific threshold). These diagnosis options, however, are not very useful in the early stages and are even less useful in trabecular bone osteoporosis. For example, DEXA scans are considered the gold standard for diagnosing osteoporosis and estimating fracture risk. However, DEXA scans may not produce accurate results if the person has osteoarthritis, spinal fractures, or if the bone mineral density is caused by vitamin D deficiency [9]. DEXA scanners produce 2D images of complex 3D structures, calculating bone density by the ratio of mineral content to bone area. However, this method has a drawback, as larger bones might appear stronger despite having similar density to smaller bones. Machine learning, a field concerned with training algorithms on pre-collected data, is gaining traction in osteoporosis diagnosis. Analyzing extensive patient data, machine learning identifies patterns and predicts osteoporosis development earlier, enabling more effective prevention and treatment strategies.
A review of machine learning-based approaches to diagnosing osteoporosis reports that there is vast diversity in the success rates of the chosen machine learning algorithms [10]. Support Vector Machines (SVMs) and Artificial Neural Networks (ANNs) are among the most popular machine learning algorithms [8,11,12,13,14,15,16,17]. Typically, studies involving classification tasks evaluate model performance through metrics such as Pearson’s correlation coefficient, accuracy, and AUC [18,19,20,21]. Yet, accuracy, influenced by the majority class, tends to overstate the true performance of machine learning models [22].
In this regard, a study was conducted on the use of machine learning to create personalized gait anomaly detectors that focus on individuals who have multiple sclerosis (MS) and need walking aids [23]. This technique used sensorized tips mounted on canes as data collectors to produce individual models that could identify alterations in the walking pattern reflecting changes in functional states. Finally, the outcome of testing both healthy individuals and MS patients showed that the system had an average accuracy of 87.5% and 82.5%, respectively, when it came to identifying abnormalities in such diseases with varying progress rates among patients. However, there were a few misclassifications caused by the small sample size and slight variations in gait patterns, although the overall system performance was satisfactory.
In another study [24], a novel automatic gait anomaly detection method called AGD-SSC was introduced, which works online to differentiate between normal and abnormal gaits of individuals. Gait features were extracted by calculating F-GEI (cumulative energy normalized across walking cycles), and the BC-COP-K-means clustering algorithm along with a boundary clamping mechanism were employed for classification. The proposed method was evaluated in experiments using a human gait dataset, comparing the results to IF, LOF, and direct COP-K-means. The outcome indicated usage possibilities in situations where the silhouette distortion caused by apparel or shoe type was minimal, including large grazing animals’ abnormal gait. Nazmul Islam Shuzan and Chowdhury [25] sought to determine if gait analysis through ground reaction forces (GRFs) could be of use in any way to medical practice and sports. The GaitRec and Gutenberg databases were employed using machine learning (ML) techniques to investigate gait patterns in patients with different disorders as compared to healthy controls. GRF signals were pre-processed, several feature extraction methods were employed, and the selection of features was also undertaken. Using the K-Nearest Neighbors (KNN) algorithm appeared to enable better performance. Several classification schemes were used in the study, which found that three-dimensional GRF data improved general performance. Also, time-domain and wavelet features were identified as valuable for distinguishing between different gait patterns. The results showed a potential step forward towards automating the diagnosis of locomotor dysfunction.
The investigation into human gait activity recognition, as documented in the National Institutes of Health’s PMC database, involved the comparison of various algorithms for the classification of gait patterns. Notably, a combination of Convolutional Neural Networks (CNNs) and Recurrent Neural Networks (RNNs) achieved exceptional accuracy levels, reaching approximately 99%. Surprisingly, simpler models such as the Support Vector Machine (SVM) and K-Nearest Neighbors (KNN) algorithms also demonstrated noteworthy performance, surpassing 94% accuracy. This underscores the pivotal trade-off between model complexity and performance, emphasizing that while complex models may not always be requisite, the selection of an appropriate simpler model remains paramount.
The research on gait pattern recognition for fall prediction delved into the utilization of machine learning techniques for predicting falls through gait analysis [26]. The findings revealed that the Support Vector Machine (SVM) algorithm exhibited the highest accuracy, approximately 95%, in distinguishing various gait patterns compared to the Convolutional Neural Network (CNN) and Long Short-Term Memory (LSTM) models. However, a notable limitation identified was the utilization of a relatively small dataset comprising 750 gait samples. To enhance the robustness of gait detection and fall prediction, larger and more diverse datasets are imperative. A study explored the application of machine learning algorithms for the early detection of Parkinson’s disease via gait analysis [27]. Although the results exhibited promise, the authors acknowledged the necessity for further investigation into factors such as clothing variations and walking surfaces, which could potentially influence the accuracy of gait analysis. This underscores the ongoing need for comprehensive research to refine and optimize machine learning-based approaches in gait analysis for Parkinson’s disease detection.
Traditional gait analysis methods encounter several limitations, including sensor dependence, privacy concerns, and data bias. Camera systems are susceptible to lighting conditions and require unobstructed visibility, while wearable sensors may be uncomfortable or impractical for certain users. Utilizing assistive devices such as crutches, canes, and walkers provides a practical approach to acquiring training datasets for machine learning algorithms in osteoporosis management [28]. These devices, designed to support and restore normal locomotion in individuals affected by injuries or pathologies, are easily equipped with sensors to capture gait and posture data [29,30]. A smart walker, for instance, functions as a minimalist tool in gait classification system development, simultaneously supporting users while acquiring kinetic data [30]. Moreover, while video-based gait analysis raises privacy issues, smart walkers collect data solely from the user’s interaction with the device, thus alleviating privacy concerns. Additionally, conventional systems may suffer from data bias due to the limited representation of diverse populations in training data. In contrast, gait data collected through smart walkers, utilized by a broader range of individuals, can contribute to the development of more inclusive and accurate detection models.
Smart walkers present numerous advantages, including ease of use, a controlled environment for data collection, and standardized data output. A smart walker functions as a minimalist tool in gait classification system development, simultaneously supporting users while acquiring kinetic data [30]. This technology not only monitors osteoporosis progression and evaluates treatment effectiveness but also reduces fall risks and enhances overall mobility in individuals with osteoporosis [28]. Many users regularly utilize these devices as common assistance tools, especially those who can benefit from gait analysis and require methods needing less user effort for data collecting. The walker functions as a consistent background for gathering data, with minimal interference from external elements such as uneven terrain or garment variations that may impact the sensory information captured by these devices. Furthermore, if the data are collected directly from the walker, they may be pre-processed and standardized, which simplifies analysis and has the potential to enhance the accuracy of machine learning models.
This study aimed to develop a machine learning-based model for the detection of osteoporosis using the upper limb force profile of the user obtained with the use of smart walkers. Multiple models analyzed gait data collected by a smart walker to identify patterns that are indicative of osteoporosis.

2. Materials and Methods

2.1. Research and Study Setting

The data were collected from the Biomechanics & Rehabilitation Engineering Lab, Ziauddin University, Faculty of Engineering, Science, Technology, & Management, the Rehabilitation Lab at the Faculty of Physical Therapy and Rehabilitation Sciences, Anmol Zindagi, Gill Shelter Home, and Gosha-e-Afiyat old age home.

2.2. Participants

In the recruitment phase, a total of forty participants were enrolled to form the training dataset. Within this cohort, 20 individuals represented the healthy group (11 males and 9 females, mean age: 69.85 ± 10.17 years), demonstrating no history of osteoporosis or any other degenerative diseases. Concurrently, the remaining 20 participants comprised individuals with osteoporosis (7 males, 13 females, mean age: 70.85 ± 10.18 years) who lacked any other degenerative diseases. Each volunteer underwent a pre-screening process based on the inclusion criteria, which necessitated the ability to walk with a walker and an age falling within the range of 50 to 90 years. Additionally, all participants provided written informed consent, affirming their willingness to participate in the experiments. The Ziauddin University ethical approval policies for research conduct were followed, and informed consent was acquired from all participants.

2.3. Equipment Setting

A total of four force sensors were affixed to the legs of the prototype of a smart walker, specifically a force sensor on the rear right side (FsRRs), a force sensor on the rear left side (FsRLs), a force sensor on the front left side (FsFLs), and a force sensor on the front right side (FsFRs). The prototype smart walker, equipped with labeled sensor placements and electronic components, serves as a device utilized to collect data in this investigation. A walker composed of an aluminum frame and handlebars with soft rubber pads was employed to aid individuals with osteoporosis in maintaining gait balance, stability, and support during their rehabilitation process. We installed four sensors on the front and rear legs of the commercially available walker to measure the forces exerted by the upper limbs while walking. For detailed equipment and sensor settings, refer to our previously published work [31].

2.4. Data Collection

After an explanation of the data collection protocol, the participants were asked to walk with a standard smart walker for a distance of 10 m (see Figure 1). For this 10 m walk test, we used the protocol defined by de Baptista et al. [32]. In this protocol, each participant was asked to walk a distance of 2 m as a preliminary walk. As soon as the 2 m distance was covered, the investigator started the stopwatch and recorded the time until the participant covered a 10 m distance. The time it took the participant to walk this distance was noted. The participant walked for another 2 m as a washaway trial. The handles of the smart walker were fitted with force sensors, recording force values exerted by the upper limbs with respect to time during the walk.

2.5. Data Processing

Figure 2 summarizes the workflow. The data from the force sensors were exported in a .csv extension. Forty .csv files were obtained from the experiment, each for one participant. We then merged these .csv files into one file so that the data could be classified into healthy vs. osteoporosis patients based on this dataset. Irrelevant information like date, time, patient ID, etc., was removed from this file. We then checked for missing values and found that there were none. The participants, especially the osteoporosis group, were well trained and acquainted with the walker, so these data contained no significant errors. A few negative values appeared in the dataset due to hand movements during walking; these were removed in the data cleaning process. The size of the data for both groups was not equal.
Addressing class imbalance: Upon initial examination, it was discovered that there was an imbalance in the distribution of classes within the dataset. The group of individuals with osteoporosis showed a clear and specific pattern over time. This pattern was characterized by taking a longer time to cover a distance of 10 m, resulting in a greater number of data points compared to the group of healthy individuals. This disparity could lead to prejudice in favor of the dominant category during the training of the model. In order to address this issue, the Synthetic Minority Oversampling Technique (SMOTE) [33] was utilized. SMOTE mitigates class imbalance by creating artificial data instances within the minority class (namely, osteoporosis in this scenario), hence achieving a balanced dataset and promoting a fairer representation of both classes.
Data normalization: Following SMOTE, data normalization was performed due to inherent variations observed within the range of 0 N to 100 N, measured at a frequency of 20 Hz (every 0.05 s). Min–Max scaling [34] was employed to normalize the data between a boundary of 0 and 1. This transformation facilitates improved model convergence and learning by scaling all features to a common range. The formula for this normalization technique is given as:
x = x x m i n x m a x x m i n .
Windowing technique for data augmentation: In order to increase the size of the dataset, a windowing approach was employed. Windowing partitions the existing data into smaller subsets, hence augmenting the overall quantity of data points. Windowing in this case involved dividing the force data into segments, resulting in a significant rise in the number of data points that may be effectively used for resampling approaches.
k-fold cross-validation: The machine learning model was made more robust by implementing k-fold cross-validation, a well-established technique for resampling [35]. This method divides the data into k-folds of equal size. Afterward, the model is trained on k-1-folds and then tested on the remaining fold one at a time. This study utilized a 10-fold cross-validation approach with a value of k set to 10. Cross-validation serves as a protective measure against overfitting and offers valuable insights regarding the model’s potential to perform well on new, unseen data. This is particularly important when considering the model’s practical use in real-world scenarios. For each fold, 80% of the data were assigned to the training set, and the remaining 20% was set aside for testing. This ensured a thorough assessment of the model’s performance.
Choosing the appropriate machine learning model: In order to attain the best possible classification results, a thorough assessment of different machine learning methods was conducted. The classifiers used were the XGB classifier, Random Forest classifier, SVM classifier, GB classifier, SGD classifier, Multinomial Naive Bayes classifier, Decision Tree classifier, Logistic Regression, KNN, and AdaBoost classifier. After a thorough evaluation process, the Random Forest classifier was identified as the highest-performing model, achieving an accuracy rate of 95.40%. This result confirms the effectiveness of the suggested data preparation methods when used with the selected machine learning model for identifying osteoporosis based on gait.
Deployment and testing of the model: Following the completion of training, the model was equipped to handle novel, unobserved datasets in CSV format. The fresh datasets were subjected to the same pre-processing and normalizing procedures as the training data. Afterward, the pre-processed data were inputted into the classification system, allowing for the examination of force data from unidentified individuals and their categorization into either the healthy or osteoporosis category.

2.6. Data Analysis

For each of the ten classifiers, we calculated the confusion matrix, precision, recall, and F1 score, as well as the overall classification accuracy, to evaluate the performance. Precision is a measure of how many times a true positive (tp) was identified among the total number of tps and false positives (fps), i.e., P r e c i s i o n = t p / ( t p + f p ) . It gives a measure of how many times a positive was predicted as positive among everything that was recognized as positive. Recall, on the other hand, gives a measure of how many times a positive was recognized as positive from everything that should have been predicted as positive, including false negatives (fns), i.e., R e c a l l = t p / ( t p + f n ) . In other words, precision measures the accuracy of positive predictions, while recall measures the completeness of positive predictions. Support is the number of occurrences of the class (healthy or osteoporosis) within the specified dataset. These metrics are often used together to evaluate the performance of classification models.
The accuracy of the model was calculated through confusion matrices. A confusion matrix shows the count between anticipated values (tp and true negative (tn)) and actually observed values (all predicted values). The number of accurate predictions divided by the total number of predictions gives us the overall accuracy, i.e., A c c u r a c y = t p + t n / ( t p + t n + f p + f n ) . The harmonic mean of recall and precision is the F1 score, calculated as F 1 = 2 × ( ( p r e c i s i o n × r e c a l l ) / ( p r e c i s i o n + r e c a l l ) ) . To obtain better accuracy, we performed hyperparameter tuning on the best-performing classifier, the Random Forest classifier. A Random Forest classifier is a meta-estimator that uses numerous Decision Tree classifiers trained on different subsets of the dataset to improve the predicted accuracy and reduce overfitting by averaging the results. The default number of trees in the forest is set by the n_estimators argument. In version 0.22, the default value was changed from 10 to 100, and it now stands at 145. The criterion parameter determines the approach for evaluating the quality of a split, with choices such as “gini”, “entropy”, and “log_loss”. Additional parameters, such as max_depth, min_samples_split, min_samples_leaf, and max_features, provide the ability to finely adjust the growth and splitting criteria of the tree. The decision to employ bootstrapping during tree construction is determined by the bootstrap parameter in the bootstrap approach. Furthermore, the oob_score parameter enables the estimation of generalization performance by utilizing out-of-bag samples. Additional options govern factors such as parallelization (n_jobs), unpredictability (random_state), and verbosity (verbose). In addition, the Random Forest implementation incorporates features such as class weighting, complexity pruning, and monotonicity restrictions. The Random Forest model possesses various attributes such as details regarding the fitted estimators, class labels, feature importances, and out-of-bag estimates, among other characteristics.
A random search is a more efficient method for hyperparameter tuning compared to a grid search, as it explores a wider range of hyperparameter combinations. Additionally, the Gini index is preferred over other impurity measures like entropy in certain scenarios due to its simplicity and computational efficiency. For a two-class case, the Gini index is calculated as follows:
G = i = 1 2 p i · ( 1 p i )
where p i is the probability of recognizing data points with class i . Hence, the Gini index can be expressed as follows:
G = p 1 · 1 p 1 + p 2 · 1 p 2
Since we have only two classes, then both p 1 and p 2 are equal to 0.5.
G = 0.5 · 1 0.5 + 0.5 · 1 0.5
G = 0.5
The hyperparameters in a Random Forest model are utilized to enhance the predictive capability of the model or to optimize its computational efficiency. The n_estimators hyperparameter represents the number of trees that the algorithm constructs before determining the final forecast by maximum voting or averaging. Typically, a greater quantity of trees enhances performance and stabilizes forecasts while also hindering computational speed. Another crucial hyperparameter is max_features, which represents the upper limit on the number of features that the Random Forest algorithm takes into account when deciding how to split a node. The final crucial hyperparameter is min_sample_leaf. This refers to the minimal number of leaf nodes needed to divide an internal node. The n_jobs hyperparameter specifies the maximum number of processors that the engine can utilize. If the value is one, it can only utilize a single processor. A value of “−1” indicates an absence of any restriction or limit. The random_state hyperparameter ensures that the model’s output can be reproduced. The model will consistently yield the same outcomes when it possesses a certain value for random_state, as well as when it is provided with identical hyperparameters and training data. Finally, there is the oob_score (also known as oob sampling), which is a cross-validation method used in random forests. Approximately one-third of the data in this sampling are allocated for evaluation purposes rather than being utilized for training the model. This portion of the data is reserved to assess the performance of the model. The term “out-of-bag samples” refers to these specific samples. It bears a strong resemblance to the leave-one-out cross-validation method, although it incurs minimal additional computational effort.
For the hyperparameter tuning of our Random Forest classifier, we used the following settings: ‘n_estimators’ = [100, 200, 500, 1000], criterion = ‘gini’, ‘max_depth’ = [3, 5, 7, 9, 11, None], ‘min_samples_split’ = [2, 5, 10], ‘min_samples_leaf’ = [1, 2, 4], ‘max_features’ = [‘sqrt’, ‘log2′, None]. A randomized search was used.

3. Results and Discussion

The training dataset consisted of force values from left and right force sensors on the smart walker’s handlebar. Figure 3 shows scatter plots comparing the forces exerted by osteoporosis patients and healthy participants on the right- and left-side handlebars, respectively. Figure 4 shows the distribution of these forces categorized into forces applied by healthy participants on the left side (HealthyFLS), forces applied by healthy participants on the right side (HealthyFRS), forces applied by osteoporosis patients on the left side (OsteoporosisFLS), and forces applied by osteoporosis patients on the right side (OsteoporosisFRS). The average force exerted by the osteoporosis patients (95.08 N) on the right handlebar was 69.80% greater than that of healthy participants, and the average force exerted by the osteoporosis patients was 68.77% greater for the left handlebar (97.09 N).
The smart walker prototype was used to measure participants’ weight distribution while walking, with no significant errors or missing values in the data obtained. Participants began walking by stomping their right heel on the floor, and force variations were used to compute spatiotemporal gait characteristics such as time, cadence, step length, step time, and velocity. When users began a heel strike, the force on the handlebar rose on one side and decreased on the other, making it easy to calculate the number of steps taken by counting inflection points. For easier data display, forces from the two left-side sensors (FsRLs + FsFLs) were combined to create a single force peak signal for the left heel strike, as shown in Figure 5. The same forces were combined for the right-side sensors (FsRRs + FsFRs) to create a single force peak signal. Gait metrics were measured, including the variations in forces recorded from the left and right sides, the occurrence of peaks at particular times, and the distance traveled by the user.
The observed profiles show significant differences between osteoporosis patients and healthy participants in terms of their performance in the 10 m walk test. Notably, osteoporosis patients demonstrated a prolonged duration to cover the 10 m distance, coupled with a heightened application of forces on the handlebar. On average, the osteoporosis group took 78.63% more time to complete the 10 m walk test compared to their healthy counterparts. Similar results were obtained from our previous study where we compared data from people with and without osteoporosis using an instrumented non-wheeled walker [31]. These findings align with our initial hypothesis, suggesting that individuals with osteoporosis rely more heavily on the walker for gait support. This reliance may stem from their inherent weakness, coupled with the presence of stiff and brittle bones, and a heightened fear of falling. Consequently, osteoporosis patients tend to distribute their body weight onto the walker, leading to an increased exertion of force on the handlebars and a subsequently extended time to cover a distance of 10 m. Conversely, the healthy participants exhibited a contrasting profile, indicative of independence in their gait. They bore their body weight while walking, resulting in minimal force exertion on the handlebars during the walking phase. This dichotomy in behavior between osteoporosis patients and healthy individuals further underscores the distinct impact of osteoporosis on gait patterns and the consequential reliance on assistive devices.
The training loss represents the discrepancy between the model’s anticipated outputs and the actual values during the training phase. On the other hand, the testing loss measures the difference between the expected outputs and the actual values. We have visualized both the training and testing loss in our scenario in Figure 6. The graph’s arrangement is a result of implementing k-fold cross-validation, which displays the loss for each fold.
As we performed 10-fold cross-validation, i.e., the dataset was trained and tested ten times, we obtained ten confusion matrices. We calculated a sum of the confusion matrices, presented in Figure 7. The classification report for our model with the Random Forest classifier is given in Table 1. The confusion matrix shows that our model correctly predicted an osteoporosis gait pattern as an osteoporosis case 437 times, while 432 times, the model correctly predicted a healthy case as a healthy case. However, the model showed a slightly higher accuracy in detecting osteoporosis cases (96.63%) compared to its accuracy in identifying healthy cases (94.17%). This indicates that the model is more likely to correctly identify a person with osteoporosis than a healthy individual.
The overall accuracy of the model using the Random Forest classifier after hyperparameter tuning was found to be 95.40%. Other classifiers performed in the range of 91% to 94% for the same training condition. A similar study on gait classification methods for normal and abnormal gait also reported that the Random Forest technique outperformed Decision Tree and KNN techniques in classifying gait parameters obtained through wearable technology [36]. The Random Forest technique-based model had the benefit of employing ensemble methods. As such, the variance decreased because the results were obtained by averaging multiple decision tree predictions. Overall, the empirical findings supported the proposition that the suggested model is capable of categorizing the force profiles of the participants despite the small size of the training dataset.
Shi et al. 24 introduced a gait identification system that utilizes an inertial measurement unit (IMU) to recognize five different walking patterns. Their model was constructed using the Random Forest algorithm, and they demonstrated its superiority compared to other methods such as Support Vector Machines (SVMs) and K-Nearest Neighbors (KNNs). Shuzan et al. 25 employed the Random Forest algorithm to identify Parkinson’s disease through the examination of gait patterns. Luo et al. 26 utilized a Random Forest classification technique that demonstrated superior performance compared to the SVM and Bayes approaches. The researchers employed the Random Forest algorithm to assess the significance of several gait variables in the classification of hemiplegia. Gupta et al. 13 employed Random Forest, Decision Tree, and KNN algorithms to conduct gait analysis. Their findings demonstrated that the Random Forest algorithm outperformed alternative classifiers.

4. Conclusions

The gait classification model developed in this work demonstrates a diagnosis accuracy of 95.40% in diagnosing osteoporosis using force profiles derived from a standard smart walker. The Random Forest classifier was used to obtain this performance, and it was further improved by adjusting the hyperparameters for the best results.
The experimental results confirm the possibility of utilizing machine learning to distinguish between normal and osteoporotic walking patterns with the help of assistive devices. Additionally, these findings highlight the potential for improving diagnostic methods. The utilization of machine learning in gait analysis shows potential for the advancement of more accurate and effective diagnostic instruments, not only for osteoporosis but also for a wider range of musculoskeletal illnesses.
As we explore the cutting-edge field of machine learning-based gait analysis, it is crucial to highlight the importance of further study. Thorough validation of these findings and an investigation into the feasibility of deploying machine learning-based gait analysis in clinical settings are essential next stages. These efforts will not only strengthen the dependability of our model but also facilitate groundbreaking progress in the early detection and treatment of osteoporosis and other musculoskeletal conditions.

Author Contributions

Conceptualization, N.E., S.J.K., S.-D.S. and F.A.; methodology, N.E., S.J.K., M.A. and E.T.; software, N.E., R.P., A.P., F.A. and S.J.K.; validation, E.T., R.P., A.P. and F.A., formal analysis, N.E., S.J.K., F.A. and M.A.; investigation, N.E., S.J.K. and F.A.; resources, S.J.K., F.A., M.A. and N.E.; data curation, N.E., S.J.K., A.P. and R.P.; writing—original draft preparation, N.E.; writing—review and editing, S.-D.S., R.P. and F.A.; visualization, S.J.K., M.A. and N.E.; supervision, S.J.K. and F.A.; project administration, N.E., S.J.K. and F.A.; funding acquisition, S.-D.S., E.T., A.P. and R.P. All authors have read and agreed to the published version of the manuscript.

Funding

This study was funded by Erasmus+, with activity ERASMUS-EDU-2023-CBHE-STRAND-2, under the proposed title of ‘Capacity building in biomedical engineering education for digital transformation and industry 4.0/5.0 technologies (also known as BIOMED5.0)’.

Institutional Review Board Statement

The study was conducted in accordance with the Declaration of Ziauddin University and approved by the Institutional Review Board (or Ethics Committee) of Ziauddin University (the protocol code is ERC/ZUFESTM/002 and the date of approval is June 2023) for studies involving humans.

Informed Consent Statement

Informed consent was obtained from all subjects involved in the study.

Data Availability Statement

The data presented in this study are available on request from the corresponding authors. The dataset is not publicly available due to the ethical privacy of participants involved in this study.

Conflicts of Interest

The authors declare that they have no conflicts of interest to report regarding the present study.

References

  1. Reginster, J.-Y.; Burlet, N. Osteoporosis: A still increasing prevalence. Bone 2006, 38 (Suppl. 1), 4–9. [Google Scholar] [CrossRef] [PubMed]
  2. Salari, N.; Ghasemi, H.; Mohammadi, L.; Behzadi, M.h.; Rabieenia, E.; Shohaimi, S.; Mohammadi, M. The global prevalence of osteoporosis in the world: A comprehensive systematic review and meta-analysis. J. Orthop. Surg. Res. 2021, 16, 609. [Google Scholar] [CrossRef] [PubMed]
  3. Xiao, P.L.; Cui, A.Y.; Hsu, C.J.; Peng, R.; Jiang, N.; Xu, X.H.; Ma, Y.G.; Liu, D.; Lu, H.D. Global, regional prevalence, and risk factors of osteoporosis according to the World Health Organization diagnostic criteria: A systematic review and meta-analysis. Osteoporos. Int. 2022, 33, 2137–2153. [Google Scholar] [CrossRef] [PubMed]
  4. Alhussein, G.; Hadjileontiadis, L. Digital Health Technologies for Long-term Self-management of Osteoporosis: Systematic Review and Meta-analysis. JMIR Mhealth Uhealth 2022, 10, e32557. [Google Scholar] [CrossRef] [PubMed]
  5. Rose, D.; Preethi, T.; Prakasam, K.A. A Review on Osteoporosis. Int. J. All Res. Educ. Sci. Methods (IJARESM) 2022, 10, 2171–2178. [Google Scholar]
  6. Yusuf, A.A.; Cummings, S.R.; Watts, N.B.; Feudjo, M.T.; Sprafka, J.M.; Zhou, J.; Guo, H.; Balasubramanian, A.; Cooper, C.J. Real-world effectiveness of osteoporosis therapies for fracture reduction in post-menopausal women. Arch. Osteoporos. 2018, 13, 33. [Google Scholar] [CrossRef] [PubMed]
  7. Sabri, S.A.; Chavarria, J.C.; Ackert-Bicknell, C.; Swanson, C.; Burger, E.J. Osteoporosis: An update on screening, diagnosis, evaluation, and treatment. Orthopedics 2023, 46, e20–e26. [Google Scholar] [CrossRef] [PubMed]
  8. Dimai, H.P.; Fahrleitner-Pammer, A.J.B.P.; Rheumatology, R.C. Osteoporosis and Fragility Fractures: Currently available pharmacological options and future directions. Best Pract. Res. Clin. Rheumatol. 2022, 36, 101780. [Google Scholar] [CrossRef] [PubMed]
  9. Choksi, P.; Jepsen, K.J.; Clines, G.A. The challenges of diagnosing osteoporosis and the limitations of currently available tools. Clin. Diabetes Endocrinol. 2018, 4, 12. [Google Scholar] [CrossRef]
  10. Smets, J.; Shevroja, E.; Hügle, T.; Leslie, W.D.; Hans, D. Machine learning solutions for osteoporosis—A review. J. Bone Miner. Res. 2021, 36, 833–851. [Google Scholar] [CrossRef]
  11. Korfiatis, V.C.; Tassani, S.; Matsopoulos, G.K. A new Ensemble Classification System for fracture zone prediction using imbalanced micro-CT bone morphometrical data. IEEE J. Biomed. Health Inform. 2017, 22, 1189–1196. [Google Scholar] [CrossRef] [PubMed]
  12. Ragini, B.; Subramaniyan, K.A.; Sanchana, K.; Anburajan, M. Evaluation of low bone mineral mass using a combination of peripheral bone mineral density and total body composition variables by neural network. Procedia Comput. Sci. 2015, 57, 1115–1123. [Google Scholar] [CrossRef]
  13. Bhattacharya, S.; Nair, D.; Bhan, A.; Goyal, A. Computer based automatic detection and classification of osteoporosis in bone radiographs. In Proceedings of the 2019 6th International Conference on Signal Processing and Integrated Networks (SPIN), Noida, India, 7–8 March 2019; pp. 1047–1052. [Google Scholar]
  14. Singh, A.; Dutta, M.K.; Jennane, R.; Lespessailles, E.J. Classification of the trabecular bone structure of osteoporotic patients using machine vision. Comput. Biol. Med. 2017, 91, 148–158. [Google Scholar] [CrossRef] [PubMed]
  15. Checefsky, W.A.; Abidin, A.Z.; Nagarajan, M.B.; Bauer, J.S.; Baum, T.; Wismüller, A. Assessing vertebral fracture risk on volumetric quantitative computed tomography by geometric characterization of trabecular bone structure. In Proceedings of the Medical Imaging 2016: Computer-Aided Diagnosis, San Diego, CA, USA, 28 February–2 March 2016; pp. 39–46. [Google Scholar]
  16. Nagarajan, M.B.; Checefsky, W.A.; Abidin, A.Z.; Tsai, H.; Wang, X.; Hobbs, S.K.; Bauer, J.S.; Baum, T.; Wismüller, A. Characterizing trabecular bone structure for assessing vertebral fracture risk on volumetric quantitative computed tomography. In Proceedings of the Medical Imaging 2015: Biomedical Applications in Molecular, Structural, and Functional Imaging, Orlando, FL, USA, 21–26 February 2015; pp. 383–390. [Google Scholar]
  17. Zhang, M.; Gong, H.; Zhang, K.; Zhang, M. Prediction of lumbar vertebral strength of elderly men based on quantitative computed tomography images using machine learning. Osteoporos. Int. 2019, 30, 2271–2282. [Google Scholar] [CrossRef] [PubMed]
  18. Devikanniga, D.; Joshua Samuel Raj, R.J. Classification of osteoporosis by artificial neural network based on monarch butterfly optimisation algorithm. Healthc. Technol. Lett. 2018, 5, 70–75. [Google Scholar] [CrossRef] [PubMed]
  19. Oulhaj, H.; Rziza, M.; Amine, A.; Toumi, H.; Lespessailles, E.; El Hassouni, M.; Jennane, R.J. Anisotropic discrete dual-tree wavelet transform for improved classification of trabecular bone. IEEE Trans. Med. Imaging 2017, 36, 2077–2086. [Google Scholar] [CrossRef] [PubMed]
  20. Shioji, M.; Yamamoto, T.; Ibata, T.; Tsuda, T.; Adachi, K.; Yoshimura, N.J. Artificial neural networks to predict future bone mineral density and bone loss rate in Japanese postmenopausal women. BMC Res. Notes 2017, 10, 509. [Google Scholar] [CrossRef] [PubMed]
  21. Yamamoto, N.; Sukegawa, S.; Kitamura, A.; Goto, R.; Noda, T.; Nakano, K.; Takabatake, K.; Kawai, H.; Nagatsuka, H.; Kawasaki, K.J. Deep learning for osteoporosis classification using hip radiographs and patient clinical covariates. Biomolecules 2020, 10, 1534. [Google Scholar] [CrossRef]
  22. Tecle, N.; Teitel, J.; Morris, M.R.; Sani, N.; Mitten, D.; Hammert, W.C.J. Convolutional neural network for second metacarpal radiographic osteoporosis screening. J. Hand Surg. 2020, 45, 175–181. [Google Scholar] [CrossRef]
  23. Otamendi, J.; Zubizarreta, A.; Portillo, E. Machine learning-based gait anomaly detection using a sensorized tip: An individualized approach. Neural Comput. Appl. 2023, 35, 17443–17459. [Google Scholar] [CrossRef]
  24. Yang, Z. An Efficient Automatic Gait Anomaly Detection Method Based on Semisupervised Clustering. Comput. Intell. Neurosci. 2021, 2021, 8840156. [Google Scholar] [CrossRef] [PubMed]
  25. Nazmul Islam Shuzan, M.; Chowdhury, M.E.H.; Bin Ibne Reaz, M.; Khandakar, A.; Fuad Abir, F.; Ahasan Atick Faisal, M.; Hamid Md Ali, S.; Bakar, A.A.A.; Hossain Chowdhury, M.; Mahbub, Z.B.; et al. Machine learning-based classification of healthy and impaired gaits using 3D-GRF signals. Biomed. Signal Process. Control 2023, 81, 104448. [Google Scholar] [CrossRef]
  26. Chen, B.; Chen, C.; Hu, J.; Sayeed, Z.; Qi, J.; Darwiche, H.F.; Little, B.E.; Lou, S.; Darwish, M.; Foote, C.; et al. Computer Vision and Machine Learning-Based Gait Pattern Recognition for Flat Fall Prediction. Sensors 2022, 22, 7960. [Google Scholar] [CrossRef] [PubMed]
  27. Alkhatib, R.; Diab, M.O.; Corbier, C.; Badaoui, M.E. Machine Learning Algorithm for Gait Analysis and Classification on Early Detection of Parkinson. IEEE Sens. Lett. 2020, 4, 6000604. [Google Scholar] [CrossRef]
  28. Martins, M.; Santos, C.; Frizera, A.; Ceres, R. A review of the functionalities of smart walkers. Med. Eng. Phys. 2015, 37, 917–928. [Google Scholar] [CrossRef] [PubMed]
  29. Ojeda, M.; Cortés, A.; Béjar, J.; Cortés, U. Automatic classification of gait patterns using a smart rollator and the BOSS model. In Proceedings of the 11th PErvasive Technologies Related to Assistive Environments Conference, Corfu Greece, 26–29 June 2018; pp. 384–390. [Google Scholar]
  30. Peimankar, A.; Winther, T.S.; Ebrahimi, A.; Wiil, U.K. A Machine Learning Approach for Walking Classification in Elderly People with Gait Disorders. Sensors 2023, 23, 679. [Google Scholar] [CrossRef] [PubMed]
  31. Ejaz, N.; Khan, S.J.; Azim, F.; Faiz, M.; Teuțan, E.; Pleșa, A.; Ianosi-Andreeva-Dimitrova, A.; Stan, S.-D. Examining Gait Characteristics in People with Osteoporosis Utilizing a Non-Wheeled Smart Walker through Spatiotemporal Analysis. Appl. Sci. 2023, 13, 12017. [Google Scholar] [CrossRef]
  32. de Baptista, C.R.J.A.; Vicente, A.M.; Souza, M.A.; Cardoso, J.; Ramalho, V.M.; Mattiello-Sverzut, A.C. Methods of 10-Meter Walk Test and Repercussions for Reliability Obtained in Typically Developing Children. Rehabil. Res. Pract. 2020, 2020, 4209812. [Google Scholar] [CrossRef]
  33. Chawla, N.V.; Bowyer, K.W.; Hall, L.O.; Kegelmeyer, W.P.J. SMOTE: Synthetic minority over-sampling technique. J. Artif. Intell. 2002, 16, 321–357. [Google Scholar] [CrossRef]
  34. Patro, S.G.K.; Sahu, K.K. Normalization: A preprocessing stage. arXiv 2015, arXiv:1503.06462. [Google Scholar] [CrossRef]
  35. Dietterich, T.G.J. Approximate statistical tests for comparing supervised classification learning algorithms. Neural Comput. 1998, 10, 1895–1923. [Google Scholar] [CrossRef] [PubMed]
  36. Gupta, A.; Jadhav, A.; Jadhav, S.; Thengade, A. Human Gait Analysis Based on Decision Tree, Random Forest and KNN Algorithms. In Applied Computer Vision and Image Processing; Springer: Singapore, 2020; pp. 283–289. [Google Scholar]
Figure 1. Protocol of the 10 m walk test with a smart walker.
Figure 1. Protocol of the 10 m walk test with a smart walker.
Applsci 14 03874 g001
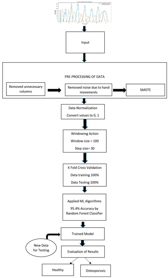
Figure 2. Flow chart showing data processing, where ML is machine learning.
Figure 2. Flow chart showing data processing, where ML is machine learning.
Applsci 14 03874 g002
Figure 3. Comparison of forces exerted by (a) healthy participants and (b) osteoporosis patients.
Figure 3. Comparison of forces exerted by (a) healthy participants and (b) osteoporosis patients.
Applsci 14 03874 g003
Figure 4. Distribution of forces exerted by healthy participants on the left-side handlebar (HealthyFLS), forces applied by healthy participants on the right-side handlebar (HealthyFRS), forces applied by osteoporosis patients on the left-side handlebar (OsteoporosisFLS), and forces applied by osteoporosis patients on the right-side handlebar (OsteoporosisFRS).
Figure 4. Distribution of forces exerted by healthy participants on the left-side handlebar (HealthyFLS), forces applied by healthy participants on the right-side handlebar (HealthyFRS), forces applied by osteoporosis patients on the left-side handlebar (OsteoporosisFLS), and forces applied by osteoporosis patients on the right-side handlebar (OsteoporosisFRS).
Applsci 14 03874 g004
Figure 5. Force sensor readings at every heel strike during the 10 m walk test. (a) People without osteoporosis; (b) people with osteoporosis [31].
Figure 5. Force sensor readings at every heel strike during the 10 m walk test. (a) People without osteoporosis; (b) people with osteoporosis [31].
Applsci 14 03874 g005
Figure 6. Vector graph for Random Forest classifier.
Figure 6. Vector graph for Random Forest classifier.
Applsci 14 03874 g006
Figure 7. Confusion matrix of our classification model after k-fold cross-validation using Random Forest classifier.
Figure 7. Confusion matrix of our classification model after k-fold cross-validation using Random Forest classifier.
Applsci 14 03874 g007
Table 1. Classification report for our model using Random Forest classifier.
Table 1. Classification report for our model using Random Forest classifier.
PrecisionF1-ScoreRecallSupport
Osteoporosis0.940.950.95458
Healthy0.950.940.95458
Accuracy 0.95916
Disclaimer/Publisher’s Note: The statements, opinions and data contained in all publications are solely those of the individual author(s) and contributor(s) and not of MDPI and/or the editor(s). MDPI and/or the editor(s) disclaim responsibility for any injury to people or property resulting from any ideas, methods, instructions or products referred to in the content.

Share and Cite

MDPI and ACS Style

Ejaz, N.; Khan, S.J.; Azim, F.; Asif, M.; Teuțan, E.; Pleșa, A.; Păcurar, R.; Stan, S.-D. Automatic Gait Classification Model Empowered by Machine Learning for People with and without Osteoporosis Using Smart Walker. Appl. Sci. 2024, 14, 3874. https://doi.org/10.3390/app14093874

AMA Style

Ejaz N, Khan SJ, Azim F, Asif M, Teuțan E, Pleșa A, Păcurar R, Stan S-D. Automatic Gait Classification Model Empowered by Machine Learning for People with and without Osteoporosis Using Smart Walker. Applied Sciences. 2024; 14(9):3874. https://doi.org/10.3390/app14093874

Chicago/Turabian Style

Ejaz, Nazia, Saad Jawaid Khan, Fahad Azim, Muhammad Asif, Emil Teuțan, Alin Pleșa, Răzvan Păcurar, and Sergiu-Dan Stan. 2024. "Automatic Gait Classification Model Empowered by Machine Learning for People with and without Osteoporosis Using Smart Walker" Applied Sciences 14, no. 9: 3874. https://doi.org/10.3390/app14093874

APA Style

Ejaz, N., Khan, S. J., Azim, F., Asif, M., Teuțan, E., Pleșa, A., Păcurar, R., & Stan, S.-D. (2024). Automatic Gait Classification Model Empowered by Machine Learning for People with and without Osteoporosis Using Smart Walker. Applied Sciences, 14(9), 3874. https://doi.org/10.3390/app14093874

Note that from the first issue of 2016, this journal uses article numbers instead of page numbers. See further details here.

Article Metrics

Back to TopTop