The Impact of GCP Chip Distribution on Kompsat-3A RPC Bias Compensation
Abstract
1. Introduction
2. Methodology
2.1. Sensor Model (RPCs)
2.2. RPC Bias Compensation
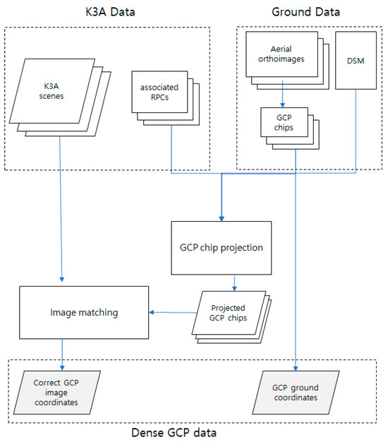
2.3. Dense GCP Acquisition
2.4. GCP Distribution Design
3. Experimental Results
3.1. Data
3.2. GCP Chip Generation
3.3. Kompsat-3A Error Pattern Analysis
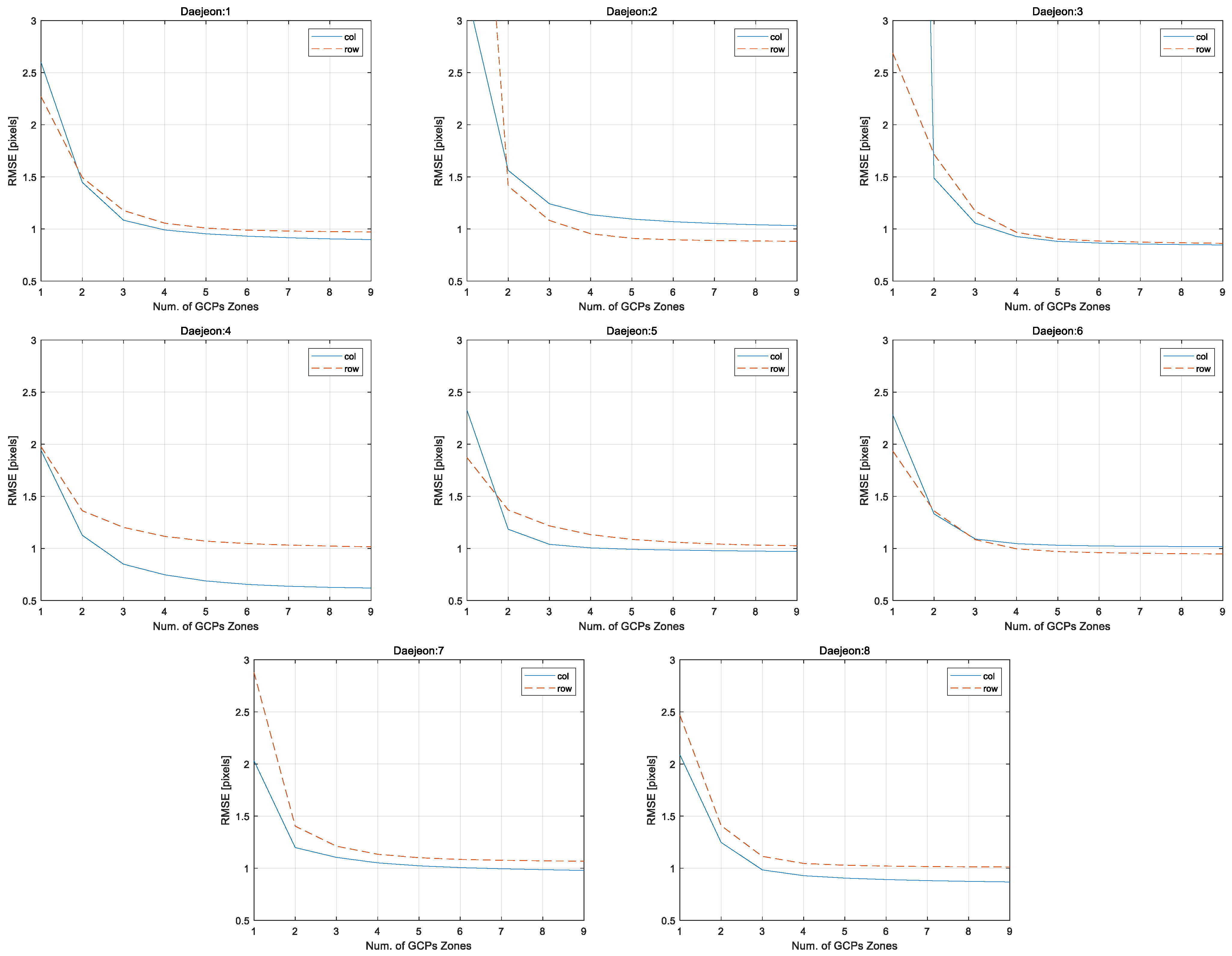
3.4. Impact of the Distribution
3.5. Minimum Distribution Requirement
- Sub-case 1: 1 2 3; 4 5 6; 7 8 9
- Sub-case 2: 1 4 7; 2 5 8; 3 6 9
- Sub-case 3: 1 5 7; 2 6 8; 2 4 8; 3 5 9
- Sub-case 4: 1 6 7; 3 4 9
4. Discussion
5. Conclusions
Author Contributions
Funding
Institutional Review Board Statement
Informed Consent Statement
Data Availability Statement
Conflicts of Interest
References
- Fraser, C.S.; Dial, G.; Grodecki, J. Sensor orientation via RPCs. ISPRS J. Photogram. Rem. Sens 2006, 60, 182–194. [Google Scholar] [CrossRef]
- Fraser, C.S.; Hanley, H.B. Bias-compensated RPCs for sensor orientation of high-resolution satellite imagery. Photogram. Eng. Rem. Sens 2005, 71, 909–915. [Google Scholar] [CrossRef]
- Teo, T.A. Bias compensation in a rigorous sensor model and rational function model for high-resolution satellite images. Photogram. Eng. Rem. Sens 2011, 77, 1211–1220. [Google Scholar] [CrossRef]
- Topan, H. First experience with figure condition analysis aided bias compensated rational function model for georeferencing of high resolution satellite images. J. Indian Soc. Rem. Sens 2013, 41, 807–818. [Google Scholar] [CrossRef]
- Wang, J.; Di, K.C.; Li, R. Evaluation and improvement of geopositioning accuracy of IKONOS stereo imagery. J. Surv. Eng. (ASCE) 2005, 131, 35–42. [Google Scholar] [CrossRef]
- Xiong, Z.; Zhang, Y. A generic method for RPC refinement using ground control information. Photogram. Eng. Rem. Sens 2009, 75, 1083–1092. [Google Scholar] [CrossRef]
- Hong, Z.H.; Tong, X.H.; Liu, S.J.; Chen, P.; Xie, H.; Jin, Y.M. A comparison of the performance of bias-corrected RSMs and RFMs for the geo-positioning of high resolution satellite stereo imagery. Rem. Sens 2015, 7, 16815–16830. [Google Scholar] [CrossRef]
- Jeong, J.; Kim, T. Comparison of positioning accuracy of a rigorous sensor model and two rational function models for weak stereo geometry. ISPRS J. Photogram. Rem. Sens 2015, 108, 172–182. [Google Scholar] [CrossRef]
- Aguilar, M.A.; Aguilar, F.J.; Saldana, M.D.; Fernandez, I. Geopositioning accuracy assessment of GeoEye-1 panchromatic and multispectral imagery. Photogram. Eng. Rem. Sens 2012, 78, 247–257. [Google Scholar] [CrossRef]
- Alkan, M.; Buyuksalih, G.; Sefercik, U.G.; Jacobsen, K. Geometric accuracy and information content of WorldView-1 images. Opt. Eng. 2013, 52, 026201. [Google Scholar] [CrossRef]
- Dong, Y.; Lei, R.; Fan, D.; Gu, L.; Ji, S. A novel RPC bias model for improving the positional accuracy of satellite images. ISPRS Ann. Photogramm. Remote Sens. Spat. Inf. Sci. 2020, 2, 35–41. [Google Scholar] [CrossRef]
- Shen, X.; Liu, B.; Li, Q.Q. Correcting bias in the rational polynomial coefficients of satellite imagery using thin-plate smoothing splines. ISPRS J. Photogram. Remote Sens. 2017, 125, 125–131. [Google Scholar] [CrossRef]
- Mezouar, O.; Meskine, F.; Boukerch, I. Automatic satellite images orthorectification using K–means based cascaded meta-heuristic algorithm. Photogram. Eng. Rem. Sens 2023, 89, 291–299. [Google Scholar] [CrossRef]
- Oh, J.H.; Seo, D.C.; Lee, C.N.; Seong, S.K.; Choi, J.H. Automated RPCs bias compensation of KOMPSAT imagery using aerial GCPs chips in Korea. IEEE Access 2022, 10, 118465–118474. [Google Scholar] [CrossRef]
- Babiker, M.; Akhadir, S. The effect of densification and distribution of control points in the accuracy of geometric correction. IJSSRET 2016, 2, 65–70. [Google Scholar]
- Tawfeik, M.; Elhifnawy, H.; Hamza, E.; Shawky, A.; Ragab, A. Enhancement of RPC positioning accuracy using affine transformation with different number of ground control points. In Proceedings of the 17th International Conference on Aerospace Sciences and Aviation Technology, Cairo, Egypt, 11–13 April 2017; Volume 17, pp. 1–12. [Google Scholar]
- Mutluoglu, O.; Yakar, M.; Yilmaz, H.M. Investigation of effect of the number of ground control points and distribution on adjustment at WorldView-2 Stereo images. IJAMEC 2014, 3, 37–41. [Google Scholar] [CrossRef]
- Seo, D.; Jung, J.H.; Park, D.S.; Seo, Y.K.; Shin, G.S.; Lee, D.H.; Choi, H.J. KOMPSAT-3A satellite data quality control parameters and characteristics. In Proceedings of the ACRS 2016, 37th Asian Conference on Remote Sensing, Colombo, Sri Lanka, 17–21 October 2016. [Google Scholar]
- Hariyanto, T.; Kurniawan, A.; Pribadi, C.B.; Amin, R.A. Optimization of ground control point (GCP) and independent control point (ICP) on orthorectification of high resolution satellite imagery. In Proceedings of the International Symposium on Global Navigation Satellite System 2018 (ISGNSS 2018), Bali, Indonesia, 21–23 November 2018. [Google Scholar]
- Harris, C.; Stephens, M. A combined corner and edge detector. In Proceedings of the 4th Alvey Vision Conference, Manchester, UK, 31 August–2 September 1988; pp. 147–151. [Google Scholar]
- Baarda, W. A Testing Procedure for Use in Geodetic Networks, 2nd ed.; Netherlands Geodetic Commission: Amersfoort, The Netherlands, 1968; pp. 1–97. ISBN 9789061322092. [Google Scholar]



















| Kompsat-3A | |
|---|---|
| Num of scenes | 8 |
| Date | 18 October 2015, 28 October 2015, 7 July 2018, 2 January 2019, 20 January 2019 (two scenes), 20 October 2020, 25 November 2020 |
| Azimuth/Off-nadir (degrees) | 262.6/27.8, 166.1/24.1, 261.2/9.8, 187.8/20.9, 181.8/22.4, 181.8/22.4, 197.4/33.3, 190.1/27.6 |
| GSD (m) | 0.73/0.63, 0.61/0.68, 0.56/0.55, 0.60/0.64, 0.60/0.65, 0.60/0.65, 0.72/0.78, 0.64/0.70 |
| Scene size (pixels) | 24,060 (width) × 17,000~24,080 (height) |
| Coverage | About 16 km × 13~16 km |
| Aerial Orthoimage and DSM | |
|---|---|
| No. of aerial scenes | 132 |
| GSD (m) | 25 cm (aerial); 5 m (DSM) |
| Aerial image size (pixels) | 9396 × 11,520 |
| Kompsat-3A ID | Number |
|---|---|
| 1 | 175 |
| 2 | 115 |
| 3 | 160 |
| 4 | 149 |
| 5 | 162 |
| 6 | 180 |
| 7 | 181 |
| 8 | 175 |
| Mean | 162 |
Disclaimer/Publisher’s Note: The statements, opinions and data contained in all publications are solely those of the individual author(s) and contributor(s) and not of MDPI and/or the editor(s). MDPI and/or the editor(s) disclaim responsibility for any injury to people or property resulting from any ideas, methods, instructions or products referred to in the content. |
© 2024 by the authors. Licensee MDPI, Basel, Switzerland. This article is an open access article distributed under the terms and conditions of the Creative Commons Attribution (CC BY) license (https://creativecommons.org/licenses/by/4.0/).
Share and Cite
Jo, H.; Lee, C.; Oh, J. The Impact of GCP Chip Distribution on Kompsat-3A RPC Bias Compensation. Appl. Sci. 2024, 14, 3482. https://doi.org/10.3390/app14083482
Jo H, Lee C, Oh J. The Impact of GCP Chip Distribution on Kompsat-3A RPC Bias Compensation. Applied Sciences. 2024; 14(8):3482. https://doi.org/10.3390/app14083482
Chicago/Turabian StyleJo, Hyeonjeong, Changno Lee, and Jaehong Oh. 2024. "The Impact of GCP Chip Distribution on Kompsat-3A RPC Bias Compensation" Applied Sciences 14, no. 8: 3482. https://doi.org/10.3390/app14083482
APA StyleJo, H., Lee, C., & Oh, J. (2024). The Impact of GCP Chip Distribution on Kompsat-3A RPC Bias Compensation. Applied Sciences, 14(8), 3482. https://doi.org/10.3390/app14083482

