i-ISSUES—Industrial-Interoperable Safe and Secure Urban Energy Systems
Abstract
1. Introduction
2. Materials and Methods
2.1. R&D Projects
- Urban Planning and Decarbonization
- Safety or Security and Polygons
- Interoperability and Public Services
2.1.1. Urban Planning and Decarbonization R&D Projects
2.1.2. Safety and Security in Polygons R&D Projects
2.1.3. Interoperability and Public Services R&D Projects
2.1.4. Recent R&D Projects Analysis
- Urban decarbonization strategies and principles
- Systemic and socio-ecological systems approach
- Tools to support local authorities
- UAV drone works
- Urban hazard geoinformation and early warning for emergencies
- Data protection
- Cloud and data-centric platforms
- Capability building
2.2. The i-ISSUES Model
2.2.1. Model’s Purpose
- Answer by looking for the earliest training needs within the i-ISSUES workflow.
- Answer by looking for the earliest industrial information and needs within the i-ISSUES workflow.
- Answer by detecting the potential benefits of starting the i-ISSUES workflow.
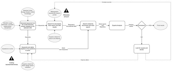
2.2.2. Model Description
2.2.3. Model Alerts for Detecting Research Trends
3. Results and Discussion
- (The Process itself) ID 2 and ID 11 R&D Projects
- (Inputs) ID 6, ID 9, and ID 12 R&D Projects
- (Expected Outputs) ID 2 R&D Project
- (Controls) ID 4, ID 8, ID 10, and ID 13 R&D Projects
- (Enablers) ID 3, ID 5, ID 7, and ID 16 R&D Projects
- (Ontology use) The existence of ontologies for smart cities (USDA, WISDOM) and the interoperability experience from smart city services (i-SCOPE) complements the first i-ISSUES ontology by starting further interoperability management works.
- (Digitalization practices) The convenience of promoting interoperability between BIM and GIS work products under the Industry 4.0 framework, which can be faced using specific systems engineering tools and authoritative sources of truth (ASoT). Both the tools and the related methodologies need to be considered in training programs.
- (Risks) Consider the risk of increasing the number of sensors and data privacy early on without compromising essential urban services.
4. Conclusions
Supplementary Materials
Author Contributions
Funding
Institutional Review Board Statement
Informed Consent Statement
Data Availability Statement
Acknowledgments
Conflicts of Interest
References
- ECom. Delivering the European Green Deal. Available online: https://climate.ec.europa.eu/eu-action/european-green-deal/delivering-european-green-deal_en (accessed on 3 January 2022).
- Parliament, E. Climate and Environmental Emergency; TA-9-2019-0078_EN, Vols. %1 de %22019–2024, n° Texts adopted; European Commission: Brussels, Belgium, 2019; p. 2. [Google Scholar]
- Commission, E. The Net-Zero Industry Act Explained. 6 February 2024. Available online: https://commission.europa.eu/strategy-and-policy/priorities-2019-2024/european-green-deal/green-deal-industrial-plan/net-zero-industry-act_en (accessed on 15 March 2024).
- Parliament, E. Ensuring the Recovery and Resilience of EU Small and Medium-Sized Enterprises. 1 May 2023. Available online: https://www.europarl.europa.eu/RegData/etudes/BRIE/2023/745679/EPRS_BRI(2023)745679_EN.pdf (accessed on 15 March 2024).
- Mysore, M.; Raggl, A.; Robertson, M.; Michael, T. Resilience during Uncertainty: What Industrial Leaders Must Know. McKinsey’s Global Resilience Survey. 2023. Available online: https://www.mckinsey.com/industries/industrials-and-electronics/our-insights/resilience-during-uncertainty-what-industrial-leaders-must-know#/ (accessed on 15 March 2024).
- Pastor, R.; Fraga, A.; López-Cózar, L. Interoperable, Smart, and Sustainable Urban Energy Systems. Sustainability 2023, 15, 13491. [Google Scholar] [CrossRef]
- LGI. The Making-City Project. 13 December 2023. Available online: https://makingcity.eu/the-project/ (accessed on 29 December 2023).
- Koutra, S. From ‘Zero’ to ‘Positive’ Energy Concepts and from Buildings to Districts—A Portfolio of 51 European Success Stories. Sustainability 2022, 14, 15812. [Google Scholar] [CrossRef]
- Shafiee Roudbari, E.; Menon, R.P.; Kantor, I.; Eicker, U. Toward Positive Energy Districts by Urban–Industrial Energy Exchange. Designs 2023, 7, 73. [Google Scholar] [CrossRef]
- Ulpiani, G.; Vetters, N.; Shtjefni, D.; Kakoulaki, G.; Taylor, N. Let’s hear it from the cities: On the role of renewable energy in reaching climate neutrality in urban Europe. Renew. Sustain. Energy Rev. 2023, 183, 113444. [Google Scholar] [CrossRef]
- Larrañeta, J.J. Reflexiones Sobre Una Nueva Gobernanza y Gestión de Riesgos Para la Seguridad. 2022. Available online: https://www.seguritecnia.es/tecnologias-y-servicios/seguridad-corporativa-integral/reflexiones-sobre-una-nueva-gobernanza-y-gestion-de-riesgos-para-la-seguridad_20220624.html (accessed on 10 November 2022).
- Ulpiani, G.; Vetters, N. On the risks associated with transitioning to climate neutrality in Europe: A city perspective. Renew. Sustain. Energy Rev. 2023, 183, 113448. [Google Scholar] [CrossRef]
- European Council, European Parliament, Industrial emissions: Council and Parliament agree on new rules to reduce harmful emissions from industry and improve public access to information. European Council News, 13 December 2023.
- EIF4SCC. Shaping Europe’s Digital Future. 2022. Available online: https://digital-strategy.ec.europa.eu/en/news/proposal-european-interoperability-framework-smart-cities-and-communities-eif4scc (accessed on 29 October 2022).
- SCI. Smart Cities Initiative. 2022. Available online: https://www.incose.org/2021-redesign/working-groups-v1/smart-cities (accessed on 29 October 2022).
- Fraga, A.; Llorens, J.; Génova, G. Towards a Methodology for Knowledge Reuse Based on Semantic Repositories. Inf. Syst. Front. 2019, 5, 25. [Google Scholar] [CrossRef]
- Guarino, N.; Musen, M. Applied ontology: The next decade begins. Appl. Ontol. 2015, 1, 1–4. [Google Scholar] [CrossRef]
- European Commission. New Energy Efficiency Directive Published. Available online: https://energy.ec.europa.eu/news/new-energy-efficiency-directive-published-2023-09-20_en (accessed on 13 December 2023).
- ELRA. IMOLA III Project. Available online: https://www.elra.eu/imola-iii/ (accessed on 13 December 2023).
- Rodríguez-Hernández, K.L.; Narezo-Balzaretti, J.; Gaxiola-Beltrán, A.L.; Ramírez-Moreno, M.A.; Pérez-Henríquez, B.L.; Ramírez-Mendoza, R.A.; Pérez-Henríquez, B.L.; Ramírez-Mendoza, R.A.; Lozoya-Santos, J.D.J. The Importance of Robust Datasets to Assess Urban Accessibility: A Comparable Study in the Distrito Tec, Monterrey, Mexico, and the Stanford District, San Francisco Bay Area, USA. Appl. Sci. 2022, 12, 12267. [Google Scholar] [CrossRef]
- European Commission. New Interoperable Europe Act to Deliver More Efficient Public Services through Improved Cooperation between National Administrations on Data Exchanges and IT Solutions. 21 November 2022. Available online: https://ec.europa.eu/commission/presscorner/detail/%20en/ip_22_6907 (accessed on 16 March 2024).
- European Commission. Laying Down Measures for a High Level of Public Sector Interoperability across the Union (Interoperable Europe Act. 21 February 2024. Available online: https://data.consilium.europa.eu/doc/document/PE-73-2023-INIT/en/pdf (accessed on 3 April 2024).
- European Commission. Quantification of Synergies between Energy Efficiency First Principle and Renewable Energy Systems. 30 June 2022. Available online: https://cordis.europa.eu/project/id/846463 (accessed on 3 April 2024).
- European Commission. Urban Planning and Design Ready for 2030. 3 April 2024. Available online: https://cordis.europa.eu/project/id/101096405 (accessed on 3 April 2024).
- European Commission. Towards Smart Zero CO2 Cities across Europe. 31 July 2022. Available online: https://cordis.europa.eu/project/id/691883 (accessed on 3 April 2024).
- European Commission. Integrated Tool for Empowering Public Authorities in the Development of Sustainable Plans for Low Carbon Heating and Cooling. 31 January 2020. Available online: https://cordis.europa.eu/project/id/723757 (accessed on 3 April 2024).
- European Commission. Airborne Data Collection on Resilient System Architectures. 31 October 2023. Available online: https://cordis.europa.eu/project/id/876019 (accessed on 3 April 2024).
- European Commission. Collaborative Aerial Robotic Workers. 3 April 2024. Available online: https://cordis.europa.eu/project/id/644128 (accessed on 3 April 2024).
- European Commission. Enabling Access to Geological Information in Support of GMES. 31 January 2014. Available online: https://cordis.europa.eu/project/id/262371 (accessed on 3 April 2024).
- European Commission. Perceptive Sentinel—BIG DATA Knowledge Extraction and Re-Creation Platform. 30 June 2020. Available online: https://cordis.europa.eu/project/id/776115 (accessed on 3 April 2024).
- European Commission. Enhancing Emergency Management and Response to Extreme Weather and Climate Events. 31 December 2019. Available online: https://cordis.europa.eu/project/id/700099 (accessed on 3 April 2024).
- European Commission. Privacy-Preserving Services on the Internet. 3 April 2024. Available online: https://cordis.europa.eu/project/id/850990/es (accessed on 3 April 2024).
- European Commission. A Single Digital Market for Industrial Geospatial Data Assets. 31 December 2022. Available online: https://cordis.europa.eu/project/id/870228 (accessed on 3 April 2024).
- European Commission. Cyber Security Competence for Research and Innovation. 31 March 2023. Available online: https://cordis.europa.eu/project/id/830927 (accessed on 3 April 2024).
- European Commission. Towards User Journeys for the Delivery of Cross-Border Services Ensuring Data Sovereignty. 3 April 2024. Available online: https://cordis.europa.eu/project/id/959157 (accessed on 3 April 2024).
- Kuster, C.; Hippolyte, J.-L.; Rezgui, Y. The UDSA ontology: An ontology to support real time urban sustainability assessment. Adv. Eng. Softw. 2020, 140, 102731. [Google Scholar] [CrossRef]
- Anthopoulos, L.; Kazantzi, V. Urban energy efficiency assessment models from an AI and big data perspective: Tools for policy makers. Sustain. Cities Soc. 2022, 76, 103492. [Google Scholar] [CrossRef]
- Hui, C.X.; Dan, G.; Alamri, S.; Toghraie, D. Greening smart cities: An investigation of the integration of urban natural resources and smart city technologies for promoting environmental sustainability. Sustain. Cities Soc. 2023, 99, 104985. [Google Scholar] [CrossRef]
- Siriwardhana, S.; Moehler, R.C. Enabling productivity goals through construction 4.0 skills: Theories, debates, definitions. J. Clean. Prod. 2023, 425, 139011. [Google Scholar] [CrossRef]
- Andrés, M.; Regidor, M.; Macía, A.; Vasallo, A.; Lygnerud, K. Assessment methodology for urban excess heat recovery solutions in energy-efficient District Heating Networks. Energy Procedia 2018, 149, 39–48. [Google Scholar] [CrossRef]
- Yamamura, S.; Fan, L.; Suzuki, Y. Assessment of Urban Energy Performance through Integration of BIM and GIS for Smart City Planning. Procedia Eng. 2017, 180, 1462–1472. [Google Scholar] [CrossRef]
- Papastamatiou, I.; Marinakis, V.; Dou, H. A Decision Support Framework for Smart Cities Energy Assessment and Optimization. Energy Procedia 2017, 111, 800–809. [Google Scholar] [CrossRef]
- Moussa, R.R.; Mahmoud, A.H.; Hatem, T.M. A digital tool for integrating renewable energy devices within landscape elements: Energy-scape online application. J. Clean. Prod. 2020, 254, 119932. [Google Scholar] [CrossRef]
- Naderi, E.; Pazouki, S.; Asrari, A. A coordinated cyberattack targeting load centers and renewable distributed energy resources for undervoltage/overvoltage in the most vulnerable regions of a modern distribution system. Sustain. Cities Soc. 2023, 88, 104276. [Google Scholar] [CrossRef]
- Thellufsen, J.; Lund, H.; Sorknæs, P.; Østergaard, P.; Chang, M.; Drysdale, D.; Nielsen, S.; Djørup, S.; Sperling, K. Smart energy cities in a 100% renewable energy context. Renew. Sustain. Energy Rev. 2020, 129, 109922. [Google Scholar] [CrossRef]
- Bennati, S.; Pournaras, E. Privacy-enhancing aggregation of Internet of Things data via sensors grouping. Sustain. Cities Soc. 2018, 39, 387–400. [Google Scholar] [CrossRef]
- Horak, D.; Hainoun, A.; Neumann, H.-M. Techno-economic optimisation of long-term energy supply strategy of Vienna city. Energy Policy 2021, 158, 112554. [Google Scholar] [CrossRef]
- Amini, M.H.; Imteaj, A.; Pardalos, P.M. Interdependent Networks: A Data Science Perspective. Perspective 2020, 1, 100003. [Google Scholar] [CrossRef] [PubMed]
- Vassileva, I.; Campillo, J.; Schwede, S. Technology assessment of the two most relevant aspects for improving urban energy efficiency identified in six mid-sized European cities from case studies in Sweden. Appl. Energy 2017, 194, 808–818. [Google Scholar] [CrossRef]
- Yu, H.; Ahlgren, E.O. Enhancing Urban Heating Systems Planning through Spatially Explicit Participatory Modeling. Energies 2023, 16, 4264. [Google Scholar] [CrossRef]
- Ntafalias, A.; Tsakanikas, S.; Skarvelis-Kazakos, S.; Papadopoulos, P.; Skarmeta-Gómez, A.F.; González-Vidal, A.; Tomat, V.; Ramallo-González, A.P.; Marin-Perez, R.; Vlachou, M.C.; et al. Design and Implementation of an Interoperable Architecture for Integrating Building Legacy Systems into Scalable Energy Management Systems. Smart Cities 2022, 5, 1421–1440. [Google Scholar] [CrossRef]
- Consortia, N. NetZeroCities. 2022. Available online: https://netzerocities.eu/ (accessed on 5 December 2022).
- Quagliarini, E.; Currà, E.; Fatiguso, F.; Mochi, G.; Salvalai, G. Resilient and user-centered solutions for a safer built environment against sudden and slow onset disasters: The BE S2ECURe Project. In Smart Innovation, Systems and Technologies; Sustainability in Energy and Buildings 2020; Littlewood, J., Howlett, R.J., Jain, L.C., Eds.; Springer: Singapore, 2021; Volume 203. [Google Scholar]



| ID | Project ID | Project Name and Link | End Date | Leading Country | 
|---|---|---|---|---|
| 1 | 689669 | MAGIC Moving Towards Adaptive Governance in Complexity: Informing Nexus Security | 2020 | ES | 
| 2 | 691883 | SmartEnCity Towards Smart Zero CO2 Cities Across Europe | 2022 | ES | 
| 3 | 723757 | PLANHEAT Integrated tool for empowering public authorities in the development of sustainable plans for low carbon heating and cooling | 2020 | IT | 
| 4 | 846463 | sEEnergies Quantification of synergies between Energy Efficiency First principle and renewable energy systems | 2022 | DK | 
| 5 | 101096405 | UP2030 Urban Planning and Design Ready for 2030 | 2025 | DE | 
| Urban Decarbonization Strategies and Principles | Systemic and Socio-Ecological Systems Approach | Tools to Support Local Authorities | 
|---|---|---|
| (846463) The EU-funded synergies project aims to comprehensively assess and quantify the impact of Energy Efficiency First principle policies. (101096405) The UP2030 project will enable a quantum leap from a “business as usual” project-by-project decarbonization approach to a vision-driven, strategy-based approach anchored on sound projects and renewed policy development. | (689669) The approach involved checking the feasibility, viability, security (openness), and desirability of the metabolic patterns of socio-ecological systems as the underlying theoretical concept and doing so across spatial scales, i.e., pan-EU, Member States, and selected regions. (691883) SmartEnCity’s main objective is to develop a highly adaptable and replicable systemic approach to transforming urban environments in Europe into sustainable, smart, and resource-efficient ones through the integrated planning and implementation of measures. | (723757) PLANHEAT’s main objective is to develop and demonstrate an integrated and easy-to-use tool that will support local authorities (cities and regions) in selecting, simulating, and comparing alternative low-carbon and economically sustainable scenarios for heating and cooling that will include the integration of alternative supply solutions (from a panel of advanced critical technologies for the new heating and cooling supply) that could balance the forecasted demand. | 
| ID | Project ID | Project Name and Link | End Date | Leading Country | 
|---|---|---|---|---|
| 6 | 262371 | PANGEO Enabling access to geological information in support of GMES | 2014 | HR | 
| 7 | 644128 | AEROWORKS Collaborative Aerial Robotic Workers | 2017 | SE | 
| 8 | 700099 | ANYWHERE EnhANcing emergency management and response to extreme WeatHER and climate Events | 2019 | ES | 
| 9 | 776115 | PerceptiveSentinel Perceptive Sentinel—BIG DATA knowledge extraction and re-creation platform | 2020 | SK | 
| 10 | 850990 | PSOTI Privacy-preserving Services On The Internet | 2025 | DE | 
| 11 | 870228 | OpertusMundi: A Single Digital Market for Industrial Geospatial Data Assets | 2022 | EL | 
| 12 | 876019 | ADACORSA Airborne data collection on resilient system architectures | 2023 | DE | 
| UAV Drone Works | Urban Hazards Geoinformation and Early Warning for Emergencies | Data Protection | 
|---|---|---|
| (644128) Collaborative aerial robotic workers will attend to ageing infrastructures and distributed installations. (876019) UAV drone with safe, reliable, and secure operations. | (262371) Urban geohazard open data/services. (700099) Decision support platforms and early warning products are needed to manage weather emergencies for institutions and citizens better. (776115) Free and open access to high-temporal-resolution, high-spatial-resolution, multi-temporal, and multi-spectral Copernicus satellite data. (870228) OpertusMundi will deliver a trusted, secure, and highly scalable pan-European industrial geospatial data market. | (850990) Provide additional protection to the General Data Protection Regulation (GDPR) by applying not only legal but also technical measures when processing sensitive user data | 
| ID | Project ID | Project Name and Link | End Date | Leading Country | 
|---|---|---|---|---|
| 13 | 830927 | CONCORDIA Cyber security cOmpeteNCe fOr Research anD InnovAtion | 2023 | DE | 
| 14 | 870635 | DE4A Digital Europe for All | 2023 | ES | 
| 15 | 870675 | PolicyCLOUD Policy Management through technologies across the complete data lifecycle on cloud environments. | 2022 | ES | 
| 16 | 959157 | ACROSS Towards user journeys for the delivery of cross-border services, ensuring data sovereignty | 2024 | EL | 
| Cloud and Data-Centric Platform | Capability Building | 
|---|---|
| (870635) Creating European interoperable platforms, such as a common framework for citizens’ electronic identity management (eID), will enable a single digital market across the EU. (870675) An integrated cloud-based environment enables data-driven approaches to evidence-based policies using traditional policy-making data. | (830927) Interconnects all of Europe’s cybersecurity capabilities into a network of expertise to help build a secure, trusted, resilient, and competitive ecosystem. (959157) A novel framework aiming to leverage the advanced capabilities of cloud services, privacy preservation, semantic interoperability, and mobile technologies to build a next-generation public services ecosystem while maintaining the highest privacy level. | 
| R&D Categories | The Process Itself | Inputs | (Expected) Outputs | Controls | Enablers | 
|---|---|---|---|---|---|
| Urban decarbonization strategies and principles | (846463, ID 4) Impact evaluation of Energy Efficiency First principle [23] | (101096405, ID 5) A vision-driven, strategy-based approach [24] | |||
| Systemic and socio-ecological systems approach | (691883, ID 2) Integrated planning form of managing the nexus for researchers and decision-makers [25] | (691883, ID 4) A highly adaptable and replicable systemic approach to urban transformation [23] | |||
| Tools to support local authorities | (723757, ID 3) Easy-to-use tools [26] | ||||
| UAV drone works | (876019, ID 12) UAV drone with safe, reliable, and secure operations [27] | (644128, ID 7) Collaborative aerial robotic workers [28] | |||
| Urban hazard geoinformation and early warning for emergencies | (262371, ID 6) Urban geohazards open data/services [29] (776115, ID 9) Free and open access to multi-temporal satellite data [30] | (700099, ID 8) Decision support platform and early warning products [31] | |||
| Data protection | (850990, ID 10) The General Data Protection Regulation [32] | ||||
| Cloud and data-centric platforms | (870635, ID 11) European interoperable platforms for eID [33] | (870635, ID 13) European interoperable platforms to enable a single digital market across the EU [34] | |||
| Capacity building | (959157, ID 16) Framework for cloud services, including privacy preservation and semantic interoperability [35] | 
| Concept | Model Element | Type of Element | Metadata and Operators (for the Search Portal) | Keywords (for the Search Portal) | <Cluster> (for Alerts) | 
|---|---|---|---|---|---|
| ENERGY INDUSTRIAL PLANNING | Plan energy studies within the main industry polygons | subprocess | smart city AND energy | Assessment, study | Assessment, study, polygon, industry, manufacturing, urban, city | 
| ENERGY URBAN PLANNING | Provide energy urban planning services | subprocess | Hire, contract | Hire, contract, engineer, technician, consultant. | |
| WASTE HEAT ID | Identify waste heat sources | subprocess | Waste heat exceeding | Waste heat, exceeding, identification, identify, asset. Energy | |
| MORE LOCAL RES | Analyze the feasibility of installing more local energy sources for direct industrial uses | subprocess | Renewable, local | Renewable, local, solar, geothermal, hydrothermal, ATES, TES, storage, need, station, substation, request, field, land, space, area, around, permit, license/license | |
| OTHER ENERGY DEMAND ID | Identify the energy demand of other nearby industrial facilities and urban demand | subprocess | Demand, industry | Demand, industry, energy, neighbour | |
| TRAIN FOR INDUSTRIES | Train professionals in urban planning, energy management, and interoperability | enabler | Training, professional, engineer, technician | Training, professional, engineer, technician, energy management, industry, process, maintenance, assessment | |
| TRAIN | enabler | Training, professional, engineer, technician, urban, assessment, infrastructure, interoperability, plan | |||
| ENGINEERS | Skilled professional resources | input | Hire, contract | Hire, contract, engineer, technician, firm, consultant. | |
| COMPLIANCE EE | Compliance with the new EU Energy Efficiency Directive | control | Comply, energy efficiency, European. | Comply with energy efficiency, European Directive, regulations, and new directives. | |
| INFO DEMAND | Promote information exchange | principle | Share, exchange | Share, exchange, information, data, consumption, audit, report | |
| INFO WASTE HEAT | principle | Waste, exceeding heat | |||
| NEW LAND | Detect new land use needs | principle | Need, right | Need, correct, change, use, land. | |
| RISK AND OPPS ID | Identify risks affecting several industries and potential opportunities in non-energy infrastructure | subprocess | smart city AND (resilience OR GHG) | Risk, opportunity | Risk, opportunity, identification, impact, probability, likelihood, industry | 
| ENERGY NETS FEES | Conduct a feasibility study of energy networks | subprocess | Network, district heating, smart grid, electric grid | Network, district heating, smart grid, electric grid, energy, feasibility, study, assessment | |
| ADAPT FOR SOL | Adapt the feasibility study to include the risk and opportunity management solutions | subprocess | Risk management, opportunity management | Risk management, opportunity management, reduce, mitigate, transfer, manage, safety, security, recovery, emergency, cybersecurity, SIL. | |
| INPUTS FOR ENERGY PLANS | Provide urban energy planner inputs | subprocess | Energy planning | Energy planning, urban, energy | |
| UNATTENDED RISKS | Start attending to unattended risks | principle | Risk | Risk, unattended risk | |
| SAVING RISKS | Look for civil economies of scale and shared infrastructure savings | principle | Saving, scale | Saving, scale, risk, SIL, infrastructure, effect | |
| SAVING ENERGY | principle | Saving, scale, energy, network, OPEX | |||
| SAVING INFRAS | principle | Saving, scale, infrastructure, cost, CAPEX | |||
| SAVING GHG AND RESILIENCE | Reduce GHG emissions and increase resilience | output | Resilience, GHG, greenhouse | Resilience, GHG, greenhouse, reduction, compensation, increase, build | 
| Question | Filter Cluster | Context Cluster | [Pattern 1] | [Pattern 2] | 
|---|---|---|---|---|
| (Q1) Is there a specification for public organizations on interoperability enabling urban energy planning? | <TRAIN> | Cluster 1: <ENERGY INDUSTRIAL PLANNING> Cluster 2: <ENERGY URBAN PLANNING> | <Filter>…<Context 1> OR <Context 2> | The reverse of pattern 1 | 
| (Q2) Is industrial private information being used for energy urban planning? | <INFO WASTE HEAT> OR <INFO DEMAND> | Cluster 1: <MORE LOCAL RES> Cluster 2: <NEW LAND> | <Filter>…<Context 1> OR <Context 2> | The reverse of pattern 1 | 
| (Q3) Is urban energy planning being extended to industrial planning at the polygon level? | <SAVING GHG & RESILIENCE> | Cluster 1: <ENERGY INDUSTRIAL PLANNING> Cluster 2: <SAVING INFRAS> | <Filter>…<Context 1> OR <Context 2> | The reverse of pattern 1 | 
| id | Bibliography Index (DOI) and Title | Expert’s Utility Validation | ||
|---|---|---|---|---|
| Q1 | Q2 | Q3 | ||
| 1 | https://doi.org/10.1016/j.asej.2022.102103 (accessed on 16 March 2024). Simulation of the Environmental Impact of Industries in Smart Cities. | I | IR | |
| 2 | https://doi.org/10.1016/j.future.2021.06.017 (accessed on 16 March 2024). Technical research on realizing remote intelligent diagnosis of petroleum drilling loss circulation under smart city strategy. | IR | IR | |
| 3 | https://doi.org/10.1016/j.rser.2019.109263 (accessed on 16 March 2024). University campuses as small-scale models of cities: Quantitative assessment of a low carbon transition path. | I | IR | |
| 4 | https://doi.org/10.1016/j.advengsoft.2019.102731 (accessed on 16 March 2024). The UDSA ontology: An ontology to support real time urban sustainability assessment. | R | R | I | 
| 5 | https://doi.org/10.1016/j.apenergy.2016.07.097 (accessed on 16 March 2024). Technology assessment of the two most relevant aspects for improving urban energy efficiency identified in six mid-sized European cities from case studies in Sweden. | I | R | |
| 6 | https://doi.org/10.1016/j.egypro.2018.08.167 (accessed on 16 March 2024). Assessment methodology for urban excess heat recovery solutions in energy-efficient District Heating Networks. | R | R | |
| 7 | https://doi.org/10.1016/j.cities.2018.11.014 (accessed on 16 March 2024). Potential pitfalls in the development of smart cities and mitigation measures: An exploratory study. | I | I | IR | 
| 8 | https://doi.org/10.1016/j.scs.2021.103492 (accessed on 16 March 2024). Urban energy efficiency assessment models from an AI and big data perspective: Tools for policy makers. | R | I | IR | 
| 9 | https://doi.org/10.1016/j.scs.2019.101889 (accessed on 16 March 2024). The assessment of smart city projects using zSlice type-2 fuzzy sets based Interval Agreement Method. | I | IR | |
| 10 | https://doi.org/10.1016/j.proeng.2017.04.309 (accessed on 16 March 2024). Assessment of Urban Energy Performance through Integration of BIM and GIS for Smart City Planning. | R | R | |
| 11 | https://doi.org/10.1016/j.egypro.2016.06.006 (accessed on 16 March 2024). Technology Capacity Assessment Tool for Developing City Action Plans to Increase Efficiency in Mid-sized Cities in Europe. | I | IR | |
| 12 | https://doi.org/10.1016/j.seta.2021.101801 (accessed on 16 March 2024). Thermodynamic assessment of cities applying exergetic efficiency as evaluation index. | I | I | |
| 13 | https://doi.org/10.1016/j.egypro.2017.03.242 (accessed on 16 March 2024). A Decision Support Framework for Smart Cities Energy Assessment and Optimization. | R | I | |
| 14 | https://doi.org/10.1016/j.scs.2023.104985 (accessed on 16 March 2024). Greening smart cities: An investigation of the integration of urban natural resources and smart city technologies for promoting environmental sustainability. | R | I | IR | 
| 15 | https://doi.org/10.1016/j.rser.2023.113444 (accessed on 16 March 2024). Let’s hear it from the cities: On the role of renewable energy in reaching climate neutrality in urban Europe. | IR | I | I | 
| 16 | https://doi.org/10.1016/j.jclepro.2019.119932 (accessed on 16 March 2024). A digital tool for integrating renewable energy devices within landscape elements: Energy-scape online application. | R | I | |
| 17 | https://doi.org/10.1016/j.scs.2022.104276 (accessed on 16 March 2024). A coordinated cyberattack targeting load centres and renewable distributed energy resources for undervoltage/overvoltage in the most vulnerable regions of a modern distribution system. | R | ||
| 18 | https://doi.org/10.1016/j.rser.2020.109922 (accessed on 16 March 2024). Smart energy cities in a 100% renewable energy context. | I | R | R | 
| 19 | https://doi.org/10.1016/j.wds.2022.100016 (accessed on 16 March 2024). Integration of renewable energies in the urban environment of the city of Soria (Spain). | I | IR | |
| 20 | https://doi.org/10.1016/j.enrev.2022.100001 (accessed on 16 March 2024). Low-carbon transition in smart city with sustainable airport energy ecosystems and hydrogen-based renewable-grid-storage-flexibility. | I | I | |
| 21 | https://doi.org/10.1016/j.jclepro.2023.139011 (accessed on 16 March 2024). Low-carbon transition in smart city with sustainable airport energy ecosystems and hydrogen-based renewable-grid-storage-flexibility. | R | R | I | 
| 22 | https://doi.org/10.1016/j.sbspro.2015.08.103 (accessed on 16 March 2024). The ‘Profession/Occupation Field Model’ as an Activity Theoretical Framework for the Development of Engineers in the Context of the Smart City Approach. | I | I | I | 
| 23 | https://doi.org/10.1016/j.scs.2018.02.013 (accessed on 16 March 2024). Privacy-enhancing aggregation of Internet of Things data via sensor grouping. | R | I | |
| 24 | https://doi.org/10.1016/j.enpol.2021.112554 (accessed on 16 March 2024). Techno-economic optimisation of long-term energy supply strategy of Vienna city. | R | R | |
| 25 | https://doi.org/10.1016/j.patter.2020.100003 (accessed on 16 March 2024). Interdependent Networks: A Data Science Perspective. | I | R | I | 
| 26 | https://doi.org/10.1016/j.scs.2023.104713 (accessed on 16 March 2024). On the positioning of emergencies detection units based on geospatial data of urban response centres. | I | I | |
| 27 | https://doi.org/10.1016/j.autcon.2018.02.008 (accessed on 16 March 2024). Water quality monitoring in smart city: A pilot project. | o | o | o | 
| 28 | https://doi.org/10.1016/j.scs.2019.101636 (accessed on 16 March 2024). Is smart city resilient? Evidence from China. | IR | I | |
| 29 | https://doi.org/10.1016/j.comcom.2022.06.007 (accessed on 16 March 2024). Resiliency-aware analysis of complex IoT process chains. | I | IR | |
| 30 | https://doi.org/10.1016/j.jum.2022.09.003 (accessed on 16 March 2024). Smart communities in Japan: Requirements and simulation for determining index values. | I | I | |
| 31 | https://doi.org/10.1016/j.cities.2023.104293 (accessed on 16 March 2024). Measuring sustainability, resilience and livability performance of European smart cities: A novel fuzzy expert-based multi-criteria decision support model. | I | I | I | 
| id | Model Improvements Regarding Interoperability Management | 
|---|---|
| 4 | Consider the Urban District Sustainability ontology. It describes everyone involved within a community and tools for supporting decision-making. It can also raise awareness of sustainability in general. The UDSA semantic data model solves problems in smart cities: data heterogeneity, interoperability, and exchange [36]. | 
| 8 | Provides advice about the need for use cases for AI, data source selection, and decision-making processes [37]. | 
| 14 | This paper describes the green space data analysis initiative and the importance of public outreach and engagement to ensure stakeholders’ support for such initiatives [38]. | 
| 21 | It provides context for complex human workers and a need for flexibility, where it is crucial to accurately assess and investigate cognitive ergonomic methods [39]. | 
| id | Model Improvements Regarding Low-Carbon Energy Management | 
|---|---|
| 4 | Introduces the importance of developing tools to track changes and adapt to continuous changes in the built (and natural) environment and interoperability for decision support, as it standardizes the information flows between different actors to ensure data quality in cloud-based services. It also mentions the innovative water ontology developed in the WISDOM [36]. | 
| 6 | Remarks on the large number of low-temperature urban excess heat sources available in the ReUseHeat project, which defines four advanced urban heat recovery solutions for district heating and cooling networks that are key to a more secure, renewable, and affordable energy supply and decarbonization [40]. | 
| 10 | Explains that complex issues in Japan, like an ageing society, disaster management, and external energy dependency, justify new methodologies for optimal urban energy planning, integrating all the information from different sectors in the way a smart city does. Analyzes “GIS-BIM”-based urban energy planning and readjustment of the city’s infrastructure [41]. | 
| 13 | Introduces i-SCOPE (Interoperable Smart City services through an Open Platform for Urban Ecosystems), an open platform supporting “smart city” services development based on specific 3D urban information models. It also introduced the ENRIMA initiative (Energy Efficiency and Risk Management in Public Buildings), a decision support system (DSS) engine for integrated management of energy-efficient sites, and the need to use semantic technologies to assist city authorities in producing short-term energy plans transparently and comprehensively [42]. | 
| 16 | It provides some context about transitioning to a low-carbon future with the related renewable energy and ecosystem services. It mentions the software development life cycle (SDLC), covering analysis, design, and implementation [43]. | 
| 17 | Introduces a cyberattack framework to result in simultaneous undervoltage and overvoltage in a smart distribution with electric renewables [44]. | 
| 18 | It shows a case for district heating in which waste heat is the first source, followed by heat from electric heat pumps, combined heat and power plants, and boilers. It also explains that a” local community should exchange with surrounding regions to such a level that the exchange is the best for the overall system and invest in flexibility to deal with the rest of the imbalances” [45]. | 
| 21 | Analyzes studies highlighting that employees need soft, analytical, digital, and software/hardware skills for increasingly automated environments due to Industry 4.0 technologies and new employment opportunities, conditioning the future of training [39]. | 
| 23 | Explains problems with data privacy and the consequences of the cost of different data management approaches [46]. | 
| 24 | Introduces the model MAED-City (Model for evaluation of energy demand of City), which disaggregates the current urban energy demand by consumption sector and the factors affecting the future market [47]. | 
| 25 | Considers interdependent information exchange among multi-layer networks to identify probable problems while coupling several layers. It also explains the increasing number of devices in energy networks to ensure reliable energy delivery and how this will affect other networks or essential services [48]. | 
| id | Model Improvements Regarding Safety and Security | 
|---|---|
| 5 | According to the authors’ research, the liberalization of the energy markets and information technology has reduced energy costs and can guarantee efficient and reliable operation [49]. | 
| 6 | It explains that the heat recovery project’s primary goal is to reduce the greenhouse gas emissions (GHG) from heating and cooling demands. It also describes the positive impacts on excess heat owners and heat recovery facility operators. It also considers that social impact evaluation is secondary, except for with heat recovery from sewage water [40]. | 
| 10 | Explains that Building Information Modeling (BIM) and Geographical Information Systems (GIS) are the base of an urban energy planning tool for smart cities, considering urban development and infrastructure regeneration at different scales [41]. | 
| 18 | The Smart Energy Aalborg case is described in Denmark, where heat demand savings and increased heat demand are covered by district heating [45]. | 
| 24 | Explains that a city’s transformation towards an efficient, sustainable, and low-carbon future is predominantly driven by the decarbonization of urban energy systems due to the concentrated socio-economic activities in urban setting, along with the expected effectiveness of energy policy measures at this level in the context of underused synergy potentials but also dependent on importing resources, limited land, and land use competition. It also considers that cities’ infrastructures must become more productive, efficient, and resilient in a sustainable urban transformation [47]. | 
| Disclaimer/Publisher’s Note: The statements, opinions and data contained in all publications are solely those of the individual author(s) and contributor(s) and not of MDPI and/or the editor(s). MDPI and/or the editor(s) disclaim responsibility for any injury to people or property resulting from any ideas, methods, instructions or products referred to in the content. | 
© 2024 by the authors. Licensee MDPI, Basel, Switzerland. This article is an open access article distributed under the terms and conditions of the Creative Commons Attribution (CC BY) license (https://creativecommons.org/licenses/by/4.0/).
Share and Cite
Pastor, R.; Fraga, A.; Larrañeta, J.J. i-ISSUES—Industrial-Interoperable Safe and Secure Urban Energy Systems. Appl. Sci. 2024, 14, 3188. https://doi.org/10.3390/app14083188
Pastor R, Fraga A, Larrañeta JJ. i-ISSUES—Industrial-Interoperable Safe and Secure Urban Energy Systems. Applied Sciences. 2024; 14(8):3188. https://doi.org/10.3390/app14083188
Chicago/Turabian StylePastor, Raúl, Anabel Fraga, and José Javier Larrañeta. 2024. "i-ISSUES—Industrial-Interoperable Safe and Secure Urban Energy Systems" Applied Sciences 14, no. 8: 3188. https://doi.org/10.3390/app14083188
APA StylePastor, R., Fraga, A., & Larrañeta, J. J. (2024). i-ISSUES—Industrial-Interoperable Safe and Secure Urban Energy Systems. Applied Sciences, 14(8), 3188. https://doi.org/10.3390/app14083188
 
        



 
       