Extended Field Interactions in Poisson’s Equation Revision
Abstract
1. Introduction
2. Investigating Non-Equilibrium Systems: A Variational Approach to Equilibrium Dynamics
3. Potential Applications
3.1. Some Insight on Yukawa’s Potential
3.2. Intergalactic Gravitational Potential
3.3. A Modification of the Spintronic Current Density
3.4. Applications in Nonlinear Optics and Metamaterials
3.5. Generation of Electron Beams Carrying Orbital Angular Momentum
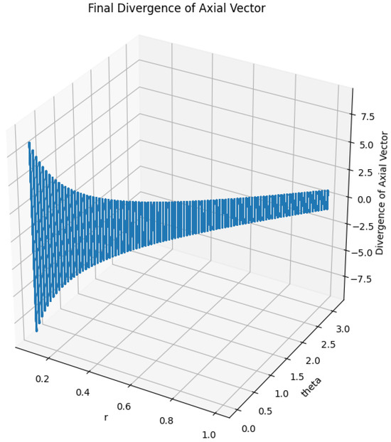
3.6. Application of the Axial Vector and Its Divergence to Plasmonics
- Step 1: Calculating the initial axial vector and its divergence for the incident EM wave. The initial axial vector can be calculated using the equations provided for and its divergence before the interaction with the nanorod.
- Step 2: Defining the interaction between the twisted light beam and the metallic nanorod. For simplicity, it is assumed that the interaction between the twisted light beam and the nanorod can be represented by an interaction factor . This factor depends on the size, shape, and material properties of the nanorod as well as the wavelength of the incident EM wave. The new amplitude after the interaction can be represented as .
- Step 3: Calculating the new axial vector and its divergence after the interaction. Using the new amplitude , the new axial vector and its divergence after interaction with the nanorod can be calculated.
- Step 4: Comparing the initial and final axial vectors and their divergences. By comparing the axial vectors and , as well as their divergences, the changes in the OAM properties of the incident EM wave due to interaction with the metallic nanorod are analyzed.
- Step 5: Optimizing the design of the metallic nanorod.
4. Conclusions
Funding
Institutional Review Board Statement
Informed Consent Statement
Data Availability Statement
Conflicts of Interest
References
- Poisson, C. Mécanique Analytique; Paris, France, 1811. Available online: https://openlibrary.org/books/OL24227682M/Trait%C3%A9_de_m%C3%A9canique (accessed on 1 January 2024).
- Maxwell, J.C. A Treatise on Electricity and Magnetism; Clarendon Press: Oxford, UK, 1873. [Google Scholar]
- Pinheiro, M.J. A Variational Method in Out-of-Equilibrium Physical Systems. Sci. Rep. 2013, 3, 3454. [Google Scholar] [CrossRef] [PubMed]
- Myers, W.D.; Swiatecki, W.J. The nuclear shape transition and its relation to a new class of mesoscopic systems. Phys. Lett. B 1998, 441, 1–4. [Google Scholar]
- Wright, E.L. The intergalactic medium. In Universe in a Nutshell: The Physics of Everything; Dresselhaus, M.S., Dresselhaus, G., Eds.; Springer: New York, NY, USA, 2001; pp. 49–57. [Google Scholar]
- Zutic, I.; Fabian, J.; Das Sarma, S. Spintronics: Fundamentals and Applications. Rev. Mod. Phys. 2004, 76, 323. [Google Scholar] [CrossRef]
- Serdyukov, V.; Semchenko, I.; Tretyakov, S.; Sihvola, A. Electromagnetics of Bi-anisotropic Materials: Theory and Applications; Gordon and Breach: Amsterdam, The Netherlands, 2001. [Google Scholar]
- Gilbarg, D.; Trudinger, N.S. Elliptic Partial Differential Equations of Second Order, 2nd ed.; Springer: Berlin, Germany, 1983. [Google Scholar]
- Reddy, J.N. An Introduction to the Finite Element Method, 3rd ed.; McGraw-Hill: New York, NY, USA, 2006. [Google Scholar]
- Mammoli, A.A.; Kassab, Y.M. Boundary Element Analysis: Mathematical Aspects and Applications; CRC Press: Boca Raton, FL, USA, 2018. [Google Scholar]
- Trefethen, L.N. Spectral methods. In Handbook of Numerical Analysis; Ciarlet, P.G., Lions, J.-L., Eds.; Elsevier: Amsterdam, The Netherlands, 1997; pp. 209–305. [Google Scholar]
- Tarasov, V.E. Nonlocal classical theory of gravity: Massiveness of nonlocality and mass shielding by nonlocality. Eur. Phys. J. Plus 2022, 137, 1336. [Google Scholar] [CrossRef]
- Mashhoon, B. Nonlocal Gravity; Oxford Academic: Oxford, UK, 2022. [Google Scholar] [CrossRef]
- Pawar, S.; Duadi, H.; Fixler, D. Recent Advances in the Spintronic Application of Carbon-Based Nanomaterials. Nanomaterials 2023, 13, 598. [Google Scholar] [CrossRef] [PubMed]
- Lu, W.-t.; Yuan, Z. Progress in ultrafast spintronics research. Sci. Sin. Phys. Mech. Astron. 2022, 52, 270007. [Google Scholar] [CrossRef]
- Dey, C.; Yari, P.; Wu, K. Recent advances in magnetoresistance biosensors: A short review. Nano Futur. 2023, 7, 012002. [Google Scholar] [CrossRef]
- Lenells, J. Poisson structure of a modified Hunter-Saxton equation. J. Phys. A 2008, 41, 285207. [Google Scholar] [CrossRef]
- Burgnies, L.; Vanbésien, O.; Sadaune, V.; Lippens, D.; Nagle, J.; Vinter, B. Resonant tunneling structures with local potential perturbations. J. Appl. Phys. 1994, 75, 4527–4532. [Google Scholar] [CrossRef]
- Krasil’shchik, J.; Verbovetsky, A.; Vitolo, R. Variational Poisson Structures; Springer: Berlin/Heidelberg, Germany, 2017; pp. 193–214. [Google Scholar] [CrossRef]
- Pinheiro, M.J. Some effects of topological torsion currents on spacecraft dynamics and the flyby anomaly. Mon. Not. R. Astron. Soc. 2016, 461, 3948–3953. [Google Scholar] [CrossRef][Green Version]
- Pinheiro, M.J. Ergontropic Dynamics: Contribution for an Extended Particle Dynamics. In Rhythmic Advantages in Big Data and Machine Learning; Bandyopadhyay, A., Ray, K., Eds.; Springer: Singapore, 2022. [Google Scholar] [CrossRef]
- Feng, Y.; Lu, S.; Wang, K.; Lin, W.; Huang, D. Dynamics and Transport of Magnetized Two-Dimensional Yukawa Liquids; Springer: Berlin/Heidelberg, Germany, 2019. [Google Scholar]
- Castello, F.L.; Tolias, P.; Hansen, J.S.; Dyre, J.C. Isomorph invariance and thermodynamics of repulsive dense bi-Yukawa one-component plasmas. Phys. Plasmas 2019, 26, 053705. [Google Scholar] [CrossRef]
- Maity, S.; Das, A. Molecular dynamics study of crystal formation and structural phase transition in Yukawa system for dusty plasma medium. Phys. Plasmas 2019, 26, 023703. [Google Scholar] [CrossRef]
- Zaripov, F. Dark Matter as a Result of Field Oscillations in the Modified Theory of Induced Gravity. Symmetry 2020, 12, 41. [Google Scholar] [CrossRef]
- Hayashi, E.; Navarro, J.F.; Springel, V. The shape of the gravitational potential in cold dark matter haloes. MNRAS 2007, 377, 50–62. [Google Scholar] [CrossRef]
- Hirohata, A.; Yamada, K.; Nakatani, Y.; Prejbeanu, I.; Diény, B.; Pirro, P.; Hillebrands, B. Review on spintronics: Principles and device applications. J. Magn. Magn. Mater. 2020, 509, 166711. [Google Scholar] [CrossRef]
- Shi, C.; Wen-Jeng, H. High spin current density in gate-tunable spin-valves based on graphene nanoribbons. Dent. Sci. Rep. 2023, 13, 9234. [Google Scholar] [CrossRef]
- Qi, A.; Sébastien, L.; Beux, I.; O’Connor, J.-O.K. Large scale, high density integration of all spin logic. In Proceedings of the 2018 Design, Automation & Test in Europe Conference & Exhibition (DATE), Dresden, Germany, 19–23 March 2018; pp. 131–136. [Google Scholar] [CrossRef]
- Shaahin, A.; Zhezhi, H.; Yu, B.; Jie, H.; Mingjie, L.; Ronald, F.; DeMara, D.F. Leveraging Spintronic Devices for Efficient Approximate Logic and Stochastic Neural Networks. In Proceedings of the 2018 on Great Lakes Symposium on VLSI, Chicago, IL, USA, 23–25 May 2018; pp. 397–402. [Google Scholar] [CrossRef]
- Jonietz, F.; Mühlbauer, S.; Pfleiderer, C.; Neubauer, A.; Münzer, W.; Bauer, A.; Adams, T.; Georgii, R.; Böni, P.; Rembert, A.; et al. Spin Transfer Torques in MnSi at Ultralow Current Densities. Science 2010, 330, 1648–1651. [Google Scholar] [CrossRef]
- Cockburn, B.F. The emergence of high-density semiconductor-compatible spintronic memory. In Proceedings of the International Conference on MEMS, NANO and Smart Systems, Banff, AB, Canada, 23 July 2003; pp. 321–326. [Google Scholar] [CrossRef]
- van Vlaenderen, K.J.; Waser, A. Generalisation of classical electrodynamics to admit a scalar field and longitudinal waves. Hadron. J. 2001, 24, 609–628. [Google Scholar]
- van Vlaenderen, K.J. A generalization of classical electrodynamics for the prediction of scalar field effects. arXiv 2003, arXiv:physics/0305098v1. [Google Scholar]
- Khvorostenko, N.P. Longitudinal electromagnetic waves. Sov. Phys. J. 1992, 35, 223–227. [Google Scholar] [CrossRef]
- Mostein, C.; Wesley, J.P. Observation of scalar longitudinal electrodynamic waves. Europhys. Lett. 2002, 59, 514. [Google Scholar] [CrossRef]
- Zaymidoroga, O.A.; Podgainy, D.V. Observation of Electroscalar Radiation during a Solar Eclipse. In Cosmic Rays for Particle and Astroparticle Physics, Proceedings of the 12th ICATPP Conference, Como, Italy, 7–8 October 2010; World Scientific: Singapore, 2011; p. 84. [Google Scholar]
- Hively, L. Systems, Apparatuses, and Methods for Generating and/or Utilizing Scalar-Longitudinal Waves. U.S. Patent No. 9,306,527 B1, 5 April 2016. [Google Scholar]
- Jefimenko, O.D. Causality, electromagnetic potentials, and longitudinal waves. Am. J. Phys. 1992, 60, 839–844. [Google Scholar]
- Kong, J.A. Electromagnetic wave theory of closed structures. Prog. Electromagn. Res. 1998, 18, 269–346. [Google Scholar]
- Lindell, I.V.; Sihvola, A. Perfect electromagnetic conductor. J. Electromagn. Waves Appl. 2005, 19, 861–869. [Google Scholar] [CrossRef]
- He, Q.; Zhao, X.; Mu, Q. Electromagnetic wave in a plasma-filled coaxial cable. IEEE Trans. Plasma Sci. 2006, 34, 1778–1781. [Google Scholar]
- Shukla, P.K.; Eliasson, B. Electromagnetic waves in dusty plasmas. Phys. Plasmas 2007, 14, 054502. [Google Scholar]
- Wu, H.; Li, Q.; Wu, J. Electromagnetic wave propagation in graphene. J. Phys. Condens. Matter 2012, 24, 164206. [Google Scholar]
- Sakhno, D.; Koreshin, E.; Belov, P.A. Longitudinal electromagnetic waves with extremely short wavelength. Phys. Rev. B 2021, 104, L100304. [Google Scholar] [CrossRef]
- Chang, C.C.; Lundgren, T.S. Flow of an Incompressible Fluid in a Hydromagnetic Capacitor. Phys. Fluids 1959, 2, 627–632. [Google Scholar] [CrossRef]
- Zhang, K.; Wang, Y.; Tang, H.; Li, Y.; Wang, B.; York, T.M.; Yang, L. Two-dimensional analytical investigation into energy conversion and efficiency maximization of magnetohydrodynamic swirling flow actuators. Energy 2020, 209, 118479. [Google Scholar] [CrossRef]
- Bos, W.J.T.; Neffaa, S.; Schneider, K. Rapid generation of angular momentum in bounded magnetized plasma. Phys. Rev. Lett. 2008, 101, 235003. [Google Scholar] [CrossRef] [PubMed]
- Durrani, I.R. Photon orbital angular momentum in a plasma vortex. Bull. Pure Appl. Sci. Phys. 2012, 31, 103–111. [Google Scholar]
- Fitzpatrick, R.; Yu, E. Angular momentum injection into a Penning–Malmberg trap. Phys. Plasmas 1997, 4, 917–930. [Google Scholar] [CrossRef][Green Version]
- Oreshko, A.J. Generation of Strong Fields in Plasma. Doklady Physics 2001, 46, 9–11. [Google Scholar] [CrossRef]
- Pinheiro, M.J. CylindricalPlasmaThruster.ipynb. GitHub Repository. 2024. Available online: https://github.com/mjgpinheiro/Physics_models/blob/main/CylindricalPlasmaThruster.ipynb (accessed on 23 January 2024).
- Sun, H.; Liu, B.; Feng, C. Short-wavelength radiation pulses with time-varying orbital angular momentum from tailored relativistic electron beams. Opt. Lett. 2023, 48, 3701–3704. [Google Scholar] [CrossRef]
- Saitoh, K.; Yonezawa, T.; Nambu, H.; Tanimura, S.; Uchida, M. Orbital Angular Momentum Resolved Convergent-Beam Electron Diffraction by the Post-Selected Injection of Electron Beam. Microscopy 2022, 71, 374–379. [Google Scholar] [CrossRef]
- Yan, J.-A.; Geloni, G. Self-seeded free-electron lasers with orbital angular momentum. Adv. Photonics Nexus. 2022, 2, 036001. [Google Scholar] [CrossRef]
- Pastor, I.; Alvarez-Estrada, R.F.; Roso, L.; Castejón, F. Fundamental Studies on Electron Dynamics in Exact Paraxial Beams with Angular Momentum. Photonics 2022, 9, 693. [Google Scholar] [CrossRef]
- Tavabi, A.H.; Rosi, P.; Rotunno, E.; Roncaglia, A.; Belsito, L.; Frabboni, S.; Pozzi, G.; Gazzadi, G.C.; Lu, P.-H.; Nijland, R.; et al. Experimental Demonstration of an Electrostatic Orbital Angular Momentum Sorter for Electron Beams. Phys. Rev. Lett. 2021, 126, 094802. [Google Scholar] [CrossRef]
- Liu, P.; Yan, J.; Afanasev, A.; Benson, S.V.; Hao, H.; Mikhailov, S.; Popov, V.; Wu, Y. Orbital angular momentum beam generation using a free-electron laser oscillator. arXiv 2020, arXiv:2007.15723. [Google Scholar] [CrossRef]
- Xu, P.; Zhang, C. Orbital angular momentum microwave generated by free electron beam. In International Conference on Communications; Springer: Berlin/Heidelberg, Germany, 2019. [Google Scholar] [CrossRef]
- Nguyen, K.X.; Jiang, Y.; Cao, M.C.; Purohit, P.; Yadav, A.K.; García-Fernández, P.; Tate, M.W.; Chang, C.S.; Aguado-Puente, P.; Íñiguez, J.; et al. Transferring Orbital Angular Momentum to an Electron Beam Reveals Toroidal and Chiral Order. arXiv 2020, arXiv:2012.04134. [Google Scholar] [CrossRef]
- Eickhoff, K.; Rathje, C.; Köhnke, D.; Kerbstadt, S.; Englert, L.; Bayer, T.; Schäfer, S.; Wollenhaupt, M. Orbital angular momentum superposition states in transmission electron microscopy and bichromatic multiphoton ionization. New J. Phys. 2020, 22, 103045. [Google Scholar] [CrossRef]
- Mafakheri, E.; Tavabi, A.H.; Lu, P.-H.; Balboni, R.; Venturi, F.; Menozzi, C.; Gazzadi, G.C.; Frabboni, S.; Sit, A.; Grillo, V.; et al. Realization of electron vortices with large orbital angular momentum using miniature holograms fabricated by electron beam lithography. Appl. Phys. Lett. 2017, 110, 093113. [Google Scholar] [CrossRef]
- Grillo, V.; Gazzadi, G.C.; Mafakheri, E.; Balboni, R.; Venturi, F.; Menozzi, C.; Gazzadi, G.C.; Frabboni, S.; Sit, A.; Grillo, V.; et al. Realization of electron vortices with large orbital angular momentum using miniature holograms fabricated by electron beam lithography. arXiv 2016, arXiv:1612.00654. [Google Scholar] [CrossRef]
- Grillo, V.; Gazzadi, G.C.; Mafakheri, E.; Mafakheri, E.; Balboni, R.; Venturi, F.; Menozzi, C.; Gazzadi, G.C.; Frabboni, S.; Sit, A.; et al. Holographic Generation of Highly Twisted Electron Beams. Phys. Rev. Lett. 2015, 114, 034801. [Google Scholar] [CrossRef]
- Shi, Z.; Wan, Z.; Zhan, Z.; Liu, Q.; Fu, X. Super-resolution orbital angular momentum holography. Nat. Commun. 2023, 14, 1869. [Google Scholar] [CrossRef]
- Grillo, V.; Tavabi, A.H.; Venturi, F.; Larocque, H.; Balboni, R.; Gazzadi, G.C.; Frabboni, S.; Lu, P.H.; Mafakheri, E.; Bouchard, F.; et al. Measuring the orbital angular momentum spectrum of an electron beam. Nat. Commun. 2017, 8, 15536. [Google Scholar] [CrossRef] [PubMed]
- Allen, L.; Beijersbergen, M.W.; Spreeuw, R.J.C.; Woerdman, J.P. Orbital angular momentum of light and the transformation of Laguerre-Gaussian laser modes. Phys. Rev. A 1992, 45, 8185. [Google Scholar] [CrossRef]
- Lichte, H.; Lehmann, M. Electron holography—Basics and applications. Physics 2008, 71, 016102. [Google Scholar] [CrossRef]
- McMorran, B.J.; Agrawal, A.; Anderson, I.M.; Herzing, A.A.; Lezec, H.J.; McClelland, J.J.; Unguris, J. Electron Vortex Beams with High Quanta of Orbital Angular Momentum. Science 2011, 331, 192. [Google Scholar] [CrossRef]
- Edmonds, A.R. Angular Momentum in Quantum Mechanics; Princeton University Press: Princeton, NJ, USA, 1974. [Google Scholar]
- Uchida, M.; Tonomura, A. Generation of electron beams carrying orbital angular momentum. Nature 2010, 464, 737–739. [Google Scholar] [CrossRef]
- Verbeeck, J.; Tian, H.; Schattschneider, P. Production and application of electron vortex beams. Nature 2010, 467, 301–304. [Google Scholar] [CrossRef]
- Bliokh, K.Y.; Rodríguez-Fortuño, F.J.; Nori, F.; Zayats, A.V. Spin—Orbit interactions of light. Nat. Photonics 2015, 9, 796–808. [Google Scholar] [CrossRef]
- Bliokh, K.Y.; Ivanov, I.P.; Guzzinati, G.; Clark, L.; Boxem, R.V.; Beche, A.; Juchtmans, R.; Alonso, M.A.; Schattschneider, P.; Nori, F.; et al. Theory and applications of free-electron vortex states. Physics 2017, 690, 1–70. [Google Scholar] [CrossRef]
- Shangguan, J.-T.; Sun, Q.; Jin, L.; Deng, X.; Cheng, H.; Yu, L. The coupling of multi-channel optical vortices based on angular momentum conservation using a single-layer metal metasurface. EPL Europhys. Lett. 2023, 141, 35001. [Google Scholar] [CrossRef]
- Paroli, B.; Siano, M.; Cremonesi, L.; Potenza, M.N. High data-transfer density using 4-states optical vortices for deep space optical communication links. In Proceedings of the International Conference on Optical Network Design and Modelling, Coimbra, Portugal, 8–11 May 2023. [Google Scholar]
- Suciu, S.; Bulzan, G.A.; Isdraila, T.-A.; Pălici, A.M.; Ataman, S.; Kusko, C.; Ionicioiu, R. Quantum communication networks with optical vortices. Phys. Rev. A 2023, 108, 052612. [Google Scholar] [CrossRef]
- Luo, H.; Yang, K.; Li, P.-W.; Wen, F.; Gu, Y.; Wu, Z. Generation and verification of optical vortices with controlled phase based on coherent beam combining. Phys. Scr. 2022, 97, 105103. [Google Scholar] [CrossRef]
- Xie, Z. Nondiffractive polarization feature of optical vortices. Adv. Photonics 2023, 5, 030530. [Google Scholar] [CrossRef]
- Kovalev, A.A. Optical vortices with an infinite number of screw dislocations. Comput. Opt. 2021, 45, 497–505. [Google Scholar] [CrossRef]
- Pryamikov, A.D.; Hadzievski, L.; Fedoruk, M.P.; Turitsyn, S.; Acevec, A. Optical vortices in waveguides with discrete and continuous rotational symmetry. J. Eur. Opt. Soc. Rapid Publ. 2021, 17, 1–28. [Google Scholar] [CrossRef]
- Innes, T.; Elliott, O.; Scruggs, S. Optical Networking with Hybrid Optical Vortices. US Patent 10506312. 2019. Available online: https://www.freepatentsonline.com/10506312.html (accessed on 29 January 2024).
- Zhao, L.; Jiang, T.; Mao, M.; Zhang, Y.; Wei, Z.; Deng, D.; Luo, A. Improve The Capacity Of Data Transmission In Orbital Angular Momentum Multiplexing By Adjusting Link Structure. IEEE Photonics J. 2020, 12, 1–11. [Google Scholar] [CrossRef]
- Chau, K.K.W. Multiscale models of plasmonic structural colors with nanoscale surface roughness. Opt. Lett. 2023, 48, 1738–1741. [Google Scholar] [CrossRef]
- Jia, H.; Tsoi, C.C.; El Abed, A.I.; Yu, W.; Jian, A.; Sang, S.; Zhang, X. Metallic Plasmonic Nanostructure Arrays for Enhanced Solar Photocatalysis. Laser Photonics Rev. 2023, 2023, 2200700. [Google Scholar] [CrossRef]
- Singh, A.K.; Kumar, A.; Dixit, S.; Kumar, A. Interaction of Light with Plasmonic Nanostructures Fabricated by Nanosphere Lithography; Springer: Berlin/Heidelberg, Germany, 2021. [Google Scholar] [CrossRef]
- Fisicaro, G.; Genovese, L.; Andreussi, O.; Marzari, N.; Goedecker, S. A generalized Poisson and Poisson-Boltzmann solver for electrostatic environments. J. Chem. Phys. 2016, 144, 014103. [Google Scholar] [CrossRef] [PubMed]
- Chicone, C.; Mashhoon, B. Nonlocal gravity: Modified Poisson’s equation. J. Math. Phys. 2012, 53, 042501. [Google Scholar] [CrossRef]
- John, D.; Anderson James, K.; Campbell John, E.; Ekelund, J.E.; Jordan, J.F. Anomalous orbital-energy changes observed during spacecraft flybys of Earth. Phys. Rev. Lett. 2008, 100, 091102. [Google Scholar]
- Tsoi, M.; Jansen, A.G.M.; Bass, J.; Chiang, W.H. Spin current in magnetic nanostructures. J. Magn. Magn. Mater. 1998, 200, 479–490. [Google Scholar]
- Trier, F.; Vaz, D.; Bruneel, P.; Noël, P.; Fert, A.; Vila, L.; Attanem, J.P.; Barthelemy, A.; Gabay, M.; Jaffres, H.; et al. Electric-Field Control of Spin Current Generation and Detection in Ferromagnet-Free SrTiO 3 -Based Nanodevices. Nano Lett. 2019, 20, 395–401. [Google Scholar] [CrossRef]
- Pinheiro, M.J. Physics_models: OAM_EM.ipynb. GitHub repository. 2021. Available online: https://github.com/mjgpinheiro/Physics_models/blob/main/OAM_EM.ipynb (accessed on 14 April 2023).





Disclaimer/Publisher’s Note: The statements, opinions and data contained in all publications are solely those of the individual author(s) and contributor(s) and not of MDPI and/or the editor(s). MDPI and/or the editor(s) disclaim responsibility for any injury to people or property resulting from any ideas, methods, instructions or products referred to in the content. |
© 2024 by the author. Licensee MDPI, Basel, Switzerland. This article is an open access article distributed under the terms and conditions of the Creative Commons Attribution (CC BY) license (https://creativecommons.org/licenses/by/4.0/).
Share and Cite
Pinheiro, M.J. Extended Field Interactions in Poisson’s Equation Revision. Appl. Sci. 2024, 14, 1833. https://doi.org/10.3390/app14051833
Pinheiro MJ. Extended Field Interactions in Poisson’s Equation Revision. Applied Sciences. 2024; 14(5):1833. https://doi.org/10.3390/app14051833
Chicago/Turabian StylePinheiro, Mario J. 2024. "Extended Field Interactions in Poisson’s Equation Revision" Applied Sciences 14, no. 5: 1833. https://doi.org/10.3390/app14051833
APA StylePinheiro, M. J. (2024). Extended Field Interactions in Poisson’s Equation Revision. Applied Sciences, 14(5), 1833. https://doi.org/10.3390/app14051833

