Xylene versus Isopropanol for Paraffin Wax Processing of Lung Tissue
Abstract
1. Introduction
2. Materials and Methods
2.1. Histological Processing and Ease of Sectioning Analysis
2.2. H&E Staining and Quality Evaluation
2.3. Fluorescent Staining Effect Evaluation
2.4. Calculations and Statistics
3. Results
3.1. Ease of Sectioning
3.2. H&E Histological Observation
3.3. H&E Histological Evaluation
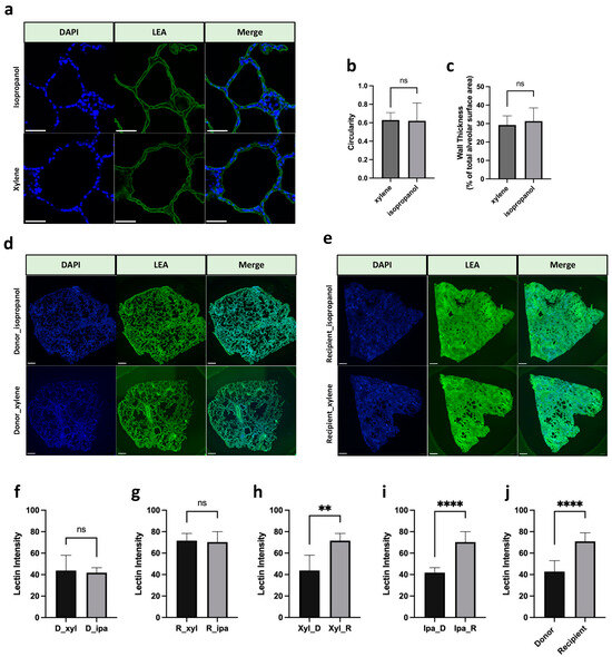
3.4. Automated Immunofluorescence Image Evaluation
3.5. Multiplex Staining Evaluation
4. Discussion
5. Conclusions
Author Contributions
Funding
Institutional Review Board Statement
Informed Consent Statement
Data Availability Statement
Acknowledgments
Conflicts of Interest
References
- Gurina, T.S.; Simms, L. Histology, Staining; StatPearls Publishing: Treasure Island, FL, USA, 2023. [Google Scholar]
- Aziz, S.J.; Zeman-Pocrnich, C.E. Tissue Processing. In Immunohistochemistry and Immunocytochemistry: Methods and Protocols; Springer: Berlin/Heidelberg, Germany, 2022; Volume 2422, pp. 47–63. [Google Scholar] [CrossRef]
- Ganjali, H. Tissue processing: An Overview. Sch. Res. Libr. Ann. Biol. Res. 2012, 3, 5374–5378. Available online: https://www.scholarsresearchlibrary.com/articles/tissue-processing-an-overview.pdf (accessed on 15 February 2024).
- Buesa, R.J.; Peshkov, M.V. Histology without xylene. Ann. Diagn. Pathol. 2009, 13, 246–256. [Google Scholar] [CrossRef]
- Chaudhari, K.; Chattopadhyay, A.; Dutta, S.K. Microwave technique in histopathology and its comparison with the conventional technique. Indian J. Pathol. Microbiol. 2000, 43, 387–394. [Google Scholar]
- Kandyala, R.; Raghavendra, S.P.; Rajasekharan, S. Xylene: An overview of its health hazards and preventive measures. J. Oral Maxillofac. Pathol. 2010, 14, 1. [Google Scholar] [CrossRef]
- Freida, L.; Carson, C.H.C. Histotechnology. A Self-Instructional Text, 5th ed.; American Society for Clinical Pathology(ASCP) Press: Chicago, IL, USA, 2020. [Google Scholar]
- Pandey, P.; Dixit, A.; Tanwar, A.; Sharma, A.; Mittal, S. A comparative study to evaluate liquid dish washing soap as an alternative to xylene and alcohol in deparaffinization and hematoxylin and eosin staining. J. Lab. Physicians 2014, 6, 084–090. [Google Scholar] [CrossRef] [PubMed]
- Zoveidavianpoor, M.; Samsuri, A.; Shadizadeh, S.R. Health, Safety, and Environmental Challenges of Xylene in Upstream Petroleum Industry. Energy Environ. 2012, 23, 1339–1352. [Google Scholar] [CrossRef]
- Chang, Y.C.; Fuzisawa, S.; Reddy, M.V.; Kobayashi, H.; Yoshida, E.; Yajima, Y.; Hoshino, T.; Choi, D. Degradation of Toxic Compounds at Low and Medium Temperature Conditions Using Isolated Fungus. Clean 2016, 44, 992–1000. [Google Scholar] [CrossRef]
- Li, H.; Meng, F.; Li, A. Ecological risk assessment for xylenes and propylbenzenes in aquatic environment using a species sensitivity distribution approach. Ecotoxicol. Environ. Saf. 2023, 261, 115106. [Google Scholar] [CrossRef] [PubMed]
- Hutzinger, O. The Handbook of Environmental Chemistry, Volume 3-Part D: Anthropogenic Compounds; Springer New York Inc.: New York, NY, USA, 1986. [Google Scholar] [CrossRef]
- Rajan, S.T. Health Hazards of Xylene: A Literature Review. J. Clin. Diagn. Res. 2014, 8, 271–274. [Google Scholar] [CrossRef] [PubMed]
- Uchida, Y.; Nakatsuka, H.; Ukai, H.; Watanabe, T.; Liu, Y.T.; Huang, M.Y.; Wang, Y.L.; Zhu, F.Z.; Yin, H.; Ikeda, M. Symptoms and signs in workers exposed predominantly to xylenes. Int. Arch. Occup. Environ. Health 1993, 64, 597–605. [Google Scholar] [CrossRef]
- Trujillo, F.; Dang, D.; Starck, T. Xylene Keratopathy. Cornea 2003, 22, 88–90. [Google Scholar] [CrossRef]
- Ansari, E.A. Ocular injury with xylene—A report of two cases. Hum. Exp. Toxicol. 1997, 16, 273–275. [Google Scholar] [CrossRef]
- Šedivec, V.; Flek, J. Exposure test for xylenes. Int. Arch. Occup. Environ. Health 1976, 37, 219–232. [Google Scholar] [CrossRef]
- Niaz, K.; Bahadar, H.; Maqbool, F.; Abdollahi, M. A review of environmental and occupational exposure to xylene and its health concerns. EXCLI J. 2015, 14, 1167–1186. [Google Scholar] [CrossRef]
- Maryadele, J.O. (Ed.) The Merck Index: An Encyclopedia of Chemicals, Drugs, and Biologicals, 15th ed.; Royal Society of Chemistry: Cambridge, UK, 2013; Volume 1. [Google Scholar]
- Haviv, Y.S.; Safadi, R.; Osin, P. Accidental Isopropyl Alcohol Enema Leading to Coma and Death. Am. J. Gastroenterol. 1998, 93, 850–851. [Google Scholar] [CrossRef]
- Nordmann, R.; Ribiere, C.; Rouach, H.; Beauge, F.; Giudicelli, Y.; Nordmann, J. Metabolic pathways involved in the oxidation of isopropanol into acetone by the intact rat. Life Sci. 1973, 13, 919–932. [Google Scholar] [CrossRef]
- Metgud, R.; Astekar, M.; Soni, A.; Naik, S.; Vanishree, M. Conventional xylene and xylene-free methods for routine histopathological preparation of tissue sections. Biotech. Histochem. 2013, 88, 235–241. [Google Scholar] [CrossRef]
- Bordoloi, B.; Jaiswal, R.; Tandon, A.; Jayaswal, A.; Srivastava, A.; Gogoi, N. Evaluation and comparison of the efficacy of coconut oil as a clearing agent with xylene. J. Oral Maxillofac. Pathol. 2022, 26, 72. [Google Scholar] [CrossRef]
- Spencer, L.T.; Bancroft, J.D. Tissue processing. In Bancroft’s Theory and Practice of Histological Techniques; Elsevier: Amsterdam, The Netherlands, 2013; pp. 105–123. [Google Scholar] [CrossRef]
- Shah, A.; Kulkarni, D.; Ingale, Y.; Koshy, A.; Bhagalia, S.; Bomble, N. Kerosene: Contributing agent to xylene as a clearing agent in tissue processing. J. Oral Maxillofac. Pathol. 2017, 21, 367. [Google Scholar] [CrossRef]
- Kapp Jr, R.W.; Bevan, C.; Gardiner, T.H.; Banton, M.I.; Tyler, T.R.; Wright, G.A. Isopropanol: Summary of TSCA Test Rule Studies and Relevance to Hazard Identification. Regul. Toxicol. Pharmacol. 1996, 23, 183–192. [Google Scholar] [CrossRef]
- Thetkathuek, A.; Jaidee, W.; Saowakhontha, S.; Ekburanawat, W. Neuropsychological Symptoms among Workers Exposed to Toluene and Xylene in Two Paint Manufacturing Factories in Eastern Thailand. Adv. Prev. Med. 2015, 2015, 183728. [Google Scholar] [CrossRef]
- Slaughter, R.J.; Mason, R.W.; Beasley, D.M.G.; Vale, J.A.; Schep, L.J. Isopropanol poisoning. Clin. Toxicol. 2014, 52, 470–478. [Google Scholar] [CrossRef]
- Ashurst, J.V.; Nappe, T.M. Isopropanol Toxicity. In StatPearls; StatPearls Publishing: Treasure Island, FL, USA, 2023. [Google Scholar]
- Viktorov, I.V.; Proshin, S.S. Use of Isopropyl Alcohol in Histological Assays: Dehydration of Tissue, Enbessing into Paraffin, and Processing of Paraffin Sections. Bull. Exp. Biol. Med. 2003, 136, 105–106. [Google Scholar] [CrossRef]
- Bettington, A. Xylene-free processing using isopropanol. Pathology 2011, 43, S68. [Google Scholar] [CrossRef]
- Adediran OAI, D.E. Evaluation of isopropanol as a better alternative to xylene in tissue processing by the paraffin wax method. Afr. J. Cell Pathol. 2016, 6, 74–79. [Google Scholar]
- Chandraker, R.; C.Rathod, V.; Chandraker, N.K.; Pundir, S.; Dixit, S.; Desai, V. Comparison Between Xylene and Coconut Oil in Tissue Processing. Mod. Med. Lab. J. 2019, 2, 96–99. [Google Scholar] [CrossRef]
- Kasper, M.; Singh, G. Epithelial lung cell marker: Current tools for cell typing. Histol. Histopathol. 1995, 10, 155–169. [Google Scholar]
- Togami, K.; Ozaki, H.; Yumita, Y.; Kitayama, A.; Tada, H.; Chono, S. Three-Dimensional Imaging of Pulmonary Fibrotic Foci at the Alveolar Scale Using Tissue-Clearing Treatment with Staining Techniques of Extracellular Matrix. Int. J. Biomed. Imaging 2020, 2020, 8815231. [Google Scholar] [CrossRef]
- Barkhordari, A.; Stoddart, R.W.; McClure, S.F.; McClure, J. Lectin Histochemistry of Normal Human Lung. J. Mol. Histol. 2003, 35, 147–156. [Google Scholar] [CrossRef]
- Sermadi, W.; Prabhu, S.; Acharya, S.; Javali, S. Comparing the efficacy of coconut oil and xylene as a clearing agent in the histopathology laboratory. J. Oral Maxillofac. Pathol. 2014, 18, 49. [Google Scholar] [CrossRef]
- Hernandes, E.; Pawloski Schoffen, R.; Conte, H. Xylene: Features, Risks and Management of Waste. Braz. J. Surg. Clin. Res. 2017, 17, 68–73. [Google Scholar]
- Giger, W.; Schaffner, C. Groundwater Pollution by Volatile Organic Chemicals. In Studies in Environmental Science; Elsevier: Amsterdam, The Netherlands, 1981; Volume 17, pp. 517–522. [Google Scholar] [CrossRef]
- Rocha, A.C.S.; Reis-Henriques, M.A.; Galhano, V.; Ferreira, M.; Guimarães, L. Toxicity of seven priority hazardous and noxious substances (HNSs) to marine organisms: Current status, knowledge gaps and recommendations for future research. Sci. Total Environ. 2016, 542, 728–749. [Google Scholar] [CrossRef] [PubMed]
- Morley, R.; Eccleston, D.W.; Douglas, C.P.; Greville, W.E.J.; Scott, D.J.; Anderson, J. Xylene Poisoning: A Report on One Fatal Case and Two Cases of Recovery after Prolonged Unconsciousness. BMJ 1970, 3, 442–443. [Google Scholar] [CrossRef] [PubMed]
- Husman, K.; Engström, K.; Riihimäki, V. Percutaneous absorption of m-xylene in man. Int. Arch. Occup. Environ. Health 1977, 39, 181–189. [Google Scholar] [CrossRef]
- Reutman, S.R.; LeMasters, G.K.; Knecht, E.A.; Shukla, R.; Lockey, J.E.; Burroughs, G.E.; Kesner, J.S. Evidence of reproductive endocrine effects in women with occupational fuel and solvent exposures. Environ. Health Perspect. 2002, 110, 805–811. [Google Scholar] [CrossRef]
- Franchini, I.; Cavatorta, A.; Falzoi, M.; Lucertini, S.; Mutti, A. Early indicators of renal damage in workers exposed to organic solvents. Int. Arch. Occup. Environ. Health 1983, 52, 1–9. [Google Scholar] [CrossRef]
- Rj, B.; Mv, P. Complete elimination of xylene in practice of a histology laboratory. Arkh Patol. 2011, 73, 54–60. Available online: https://api.semanticscholar.org/CorpusID:68033502 (accessed on 15 February 2024).




| Step | Solutions | Time |
|---|---|---|
| 1. | 70% ethanol | 30 min |
| 2. | 96% ethanol | 1 h |
| 3. | 100% ethanol | 1 h |
| 4. | 100% ethanol | 1 h |
| 5. | 50%/50% ethanol/xylene (isopropanol) | 20 min |
| 6. | 50%/50% ethanol/xylene (isopropanol) | 20 min |
| 7. | 100% xylene (isopropanol) | 1 h |
| 8. | 100% xylene (isopropanol) | 1 h |
| 9. | Paraffin | 8 h |
| 10. | Paraffin | 8 h |
| Deparaffinization | Incubate the Blocks (65 °C, 5 min) Cool at Room Temperature |
|---|---|
| Clearing | Xylene (2 × 5 min) |
| Rehydration | 100% ethanol (2 × 2 min) |
| 96% ethanol (2 min) | |
| 70% ethanol (2 min) | |
| Deionized water (2 min) | |
| Nuclear staining | Hematoxylin (3 min) |
| Deionized water 3 times (within 2 min) | |
| 70% ethanol (2 min) | |
| Cytoplasmic staining | EosinY + glacial acetic acid (1 min) |
| Dehydration | 96% ethanol (2 min) 100%ethanol (2 min) |
| Xylene (2 × 3 min) | |
| Mount coverslip onto slides | |
| Air dry (overnight) |
| Microscopic Assessment | Scores |
|---|---|
| Quality of tissue | 1: Poor 2: Average 3: Good |
| Quality of staining | 1: Poor 2: Average 3: Good |
| Tissue architecture | 1: Poor 2: Average 3: Good |
| Clarity of nucleus–cytoplasmic differentiation/integrity | 0: Not seen/absent 1: Poor 2: Average 3: Good |
| Vascular tissue |
| Deparaffinization | Incubate the Blocks (65 °C, 5 min) Cool at Room Temperature |
|---|---|
| Clearing | Xylene (2 × 10 min) |
| Rehydration | 100% ethanol (2 × 5 min) |
| 96% ethanol (5 min) | |
| 70% ethanol (5 min) | |
| Deionized water (3 min) | |
| Fluorescent staining | Permeabilize and block at 4 °C (45 min) Add primary antibodies and incubate at 4 °C (overnight) Wash 3 time with PBS at room temperature (20 min/wash) Add secondary antibodies and incubate at 4 °C (90 min) Add DAPI (1:1000) and LEA (1:500) incubate at room temperature (30 min). Wash 3 times with PBS (10 min/wash) |
| Mount coverslip onto slides | |
| Air dry (overnight) |
| Group | N | Mean Score | SD | p |
|---|---|---|---|---|
| Xylene | 12 | 4.167 | 0.577 | 0.763 |
| Isopropanol | 12 | 4.083 | 0.669 |
| Xylene | Isopropanol | Z-Value | p Value | |
|---|---|---|---|---|
| Quality of tissue | 1.94 ± 0.83 | 1.89 ± 0.89 | 0.213 | 0.832 |
| Quality of staining | 2.44 ± 0.33 | 2.39 ± 0.37 | 0.086 | 0.931 |
| Tissue architecture | 2.06 ± 0.80 | 1.83 ± 0.92 | 1.109 | 0.268 |
| Clarity of nucleus-cytoplasmic | 1.92 ± 0.54 | 2.03 ± 0.58 | 0.711 | 0.477 |
| Vascular tissue | 1.33 ± 0.86 | 1.14 ± 1.11 | 0.841 | 0.400 |
Disclaimer/Publisher’s Note: The statements, opinions and data contained in all publications are solely those of the individual author(s) and contributor(s) and not of MDPI and/or the editor(s). MDPI and/or the editor(s) disclaim responsibility for any injury to people or property resulting from any ideas, methods, instructions or products referred to in the content. |
© 2024 by the authors. Licensee MDPI, Basel, Switzerland. This article is an open access article distributed under the terms and conditions of the Creative Commons Attribution (CC BY) license (https://creativecommons.org/licenses/by/4.0/).
Share and Cite
Wang, Q.; Gu, R.; Olm, F.; Bèchet, N.B.; Lindstedt, S. Xylene versus Isopropanol for Paraffin Wax Processing of Lung Tissue. Appl. Sci. 2024, 14, 1726. https://doi.org/10.3390/app14051726
Wang Q, Gu R, Olm F, Bèchet NB, Lindstedt S. Xylene versus Isopropanol for Paraffin Wax Processing of Lung Tissue. Applied Sciences. 2024; 14(5):1726. https://doi.org/10.3390/app14051726
Chicago/Turabian StyleWang, Qi, Runchuan Gu, Franziska Olm, Nicholas Burdon Bèchet, and Sandra Lindstedt. 2024. "Xylene versus Isopropanol for Paraffin Wax Processing of Lung Tissue" Applied Sciences 14, no. 5: 1726. https://doi.org/10.3390/app14051726
APA StyleWang, Q., Gu, R., Olm, F., Bèchet, N. B., & Lindstedt, S. (2024). Xylene versus Isopropanol for Paraffin Wax Processing of Lung Tissue. Applied Sciences, 14(5), 1726. https://doi.org/10.3390/app14051726

