Synchronization and Application of a Novel Hyperchaotic System Based on Adaptive Observers
Abstract
1. Introduction
- First, a new hyperchaotic system is proposed as an addition to the literature. Comprehensive dynamic analysis of the system is carried out. As a result of the dynamic analysis, it is observed that the proposed system exhibits hyperchaotic behavior.
- Adaptive observer-based synchronization of the new system is designed. While performing the synchronization, parameter uncertainty is also taken into account. As a result of the design, it is observed that the synchronization errors reach zero in a short time, while at the same time the parameter uncertainty is eliminated.
- The adaptive observer-based synchronization method is tested in a secure communication application where chaotic system synchronization is usually used. The transmitted signal is first masked by the transmitting hyperchaotic system and then transmitted to the receiving hyperchaotic system.
- The analysis shows that the transmitted signal is successfully extracted from the masked signal received by the receiving hyperchaotic system within a short period of time.
2. Materials and Methods
2.1. The Proposed 4-Dimensional Hyperchaotic System
2.2. Dynamic Analysis of the Proposed Hyperchaotic System
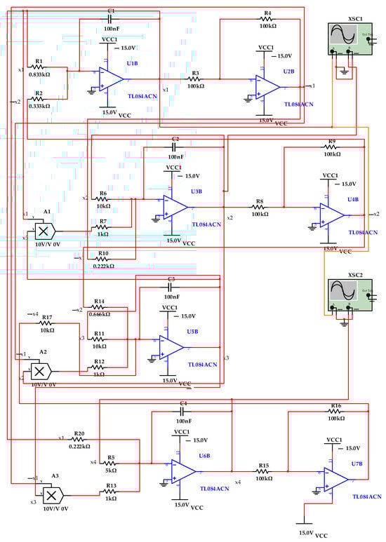
3. Circuit Implementation of the Proposed Hyperchaotic System
4. Adaptive Observer Based Synchronization of the Proposed Hyperchaotic System
Numerical Simulation
5. Application for Secure Communication
6. Conclusions
Author Contributions
Funding
Institutional Review Board Statement
Informed Consent Statement
Data Availability Statement
Conflicts of Interest
References
- Kolumban, G.; Kennedy, M.P.; Chua, L.O. The Role of Synchronization in Digital Communications Using Chaos. II. Chaotic Modulation and Chaotic Synchronization. IEEE Trans. Circuits Syst. I Fundam. Theory Appl. 1998, 45, 1129–1140. [Google Scholar] [CrossRef]
- Lorenz, E.N. Deterministic Nonperiodic Flow. J. Atmos. Sci. 1963, 20, 130–141. [Google Scholar] [CrossRef]
- Rossler, O.E. An Equation for Hyperchaos. Phys. Lett. A 1979, 71, 155–157. [Google Scholar] [CrossRef]
- Emiroglu, S.; Akgül, A.; Adıyaman, Y.; Gümüş, T.E.; Uyaroglu, Y.; Yalçın, M.A. A New Hyperchaotic System from T Chaotic System: Dynamical Analysis, Circuit Implementation, Control and Synchronization. Circuit World 2022, 48, 265–277. [Google Scholar] [CrossRef]
- Wei, Z.; Wang, F.; Li, H.; Zhang, W. Jacobi Stability Analysis and Impulsive Control of a 5D Self-Exciting Homopolar Disc Dynamo. DCDS-B 2022, 27, 5029. [Google Scholar] [CrossRef]
- Wei, Z.; Zhang, W.; Moroz, I.; Kuznetsov, N.V. Codimension One and Two Bifurcations in Cattaneo-Christov Heat Flux Model. Discret. Contin. Dyn. Syst. Ser. B 2020, 26, 5305–5319. [Google Scholar] [CrossRef]
- Wei, Z.; Li, Y.; Sang, B.; Liu, Y.; Zhang, W. Complex Dynamical Behaviors in a 3D Simple Chaotic Flow with 3D Stable or 3D Unstable Manifolds of a Single Equilibrium. Int. J. Bifurc. Chaos 2019, 29, 1950095. [Google Scholar] [CrossRef]
- Xue, H.; Du, J.; Li, S.; Ma, W. Region of Interest Encryption for Color Images Based on a Hyperchaotic System with Three Positive Lyapunov Exponets. Opt. Laser Technol. 2018, 106, 506–516. [Google Scholar] [CrossRef]
- Zelinka, I.; Senkerik, R. Chaotic Attractors of Discrete Dynamical Systems Used in the Core of Evolutionary Algorithms: State of Art and Perspectives. J. Differ. Equ. Appl. 2023, 29, 1202–1227. [Google Scholar] [CrossRef]
- Feng, W.; Wang, Q.; Liu, H.; Ren, Y.; Zhang, J.; Zhang, S.; Qian, K.; Wen, H. Exploiting Newly Designed Fractional-Order 3D Lorenz Chaotic System and 2D Discrete Polynomial Hyper-Chaotic Map for High-Performance Multi-Image Encryption. Fractal Fract. 2023, 7, 887. [Google Scholar] [CrossRef]
- Feng, W.; Zhao, X.; Zhang, J.; Qin, Z.; Zhang, J.; He, Y. Image Encryption Algorithm Based on Plane-Level Image Filtering and Discrete Logarithmic Transform. Mathematics 2022, 10, 2751. [Google Scholar] [CrossRef]
- Matsumoto, T.; Chua, L.O.; Kobayashi, K. Hyper Chaos: Laboratory Experiment and Numerical Confirmation. IEEE Trans. Circuits Syst. 1986, 33, 1143–1147. [Google Scholar] [CrossRef]
- Kopp, M. Hyperchaos, Adaptive Control, Synchronization, and Electronic Circuit Design of a Novel 6D Hyperchaotic Convective Dynamo System. TechRxiv 2022. [Google Scholar] [CrossRef]
- Yujun, N.; Xingyuan, W.; Mingjun, W.; Huaguang, Z. A New Hyperchaotic System and Its Circuit Implementation. Commun. Nonlinear Sci. Numer. Simul. 2010, 15, 3518–3524. [Google Scholar] [CrossRef]
- Zhang, J.; Hou, J.; Xu, L.; Zhu, X.; Xie, Q. Dynamical Analysis, Circuit Implementation, and Simultaneous Application of a Novel Four-Dimensional Hyperchaotic System Based on Cosine Functions. Microelectron. Eng. 2023, 271–272, 111939. [Google Scholar] [CrossRef]
- Aguilar-Bustos, A.Y.; Cruz-Hernández, C. Synchronization of Discrete-Time Hyperchaotic Systems: An Application in Communications. Chaos Solitons Fractals 2009, 41, 1301–1310. [Google Scholar] [CrossRef]
- Wang, Y.; Xue, Y.; Wang, X.; Ceng, B.-l.; Qiao, Y.-f. Dynamic Behaviors in Two-Layer Coupled Oscillator System. Chaos Solitons Fractals 2021, 144, 110454. [Google Scholar] [CrossRef]
- Pecora, L.M.; Carroll, T.L. Synchronization in Chaotic Systems. Phys. Rev. Lett. 1990, 64, 821. [Google Scholar] [CrossRef]
- Chen, S.; Lü, J. Synchronization of an Uncertain Unified Chaotic System via Adaptive Control. Chaos Solitons Fractals 2002, 14, 643–647. [Google Scholar] [CrossRef]
- Chen, S.; Lü, J. Parameters Identification and Synchronization of Chaotic Systems Based upon Adaptive Control. Phys. Lett. A 2002, 299, 353–358. [Google Scholar] [CrossRef]
- Feki, M.; Robert, B. Observer-Based Chaotic Synchronization in the Presence of Unknown Inputs. Chaos Solitons Fractals 2003, 15, 831–840. [Google Scholar] [CrossRef]
- Zhao, Y.; Zhang, W.; Su, H.; Yang, J. Observer-Based Synchronization of Chaotic Systems Satisfying Incremental Quadratic Constraints and Its Application in Secure Communication. IEEE Trans. Syst. Man Cybern. Syst. 2018, 50, 5221–5232. [Google Scholar] [CrossRef]
- Liao, T.-L.; Tsai, S.-H. Adaptive Synchronization of Chaotic Systems and Its Application to Secure Communications. Chaos Solitons Fractals 2000, 11, 1387–1396. [Google Scholar] [CrossRef]
- Shoreh, A.-H.; Kuznetsov, N.V.; Mokaev, T.N. New Adaptive Synchronization Algorithm for a General Class of Complex Hyperchaotic Systems with Unknown Parameters and Its Application to Secure Communication. Phys. A Stat. Mech. Its Appl. 2022, 586, 126466. [Google Scholar] [CrossRef]
- Wu, X.-J.; Wang, H.; Lu, H.-T. Hyperchaotic Secure Communication via Generalized Function Projective Synchronization. Nonlinear Anal. Real World Appl. 2011, 12, 1288–1299. [Google Scholar] [CrossRef]
- Hassan, M.F. A New Approach for Secure Communication Using Constrained Hyperchaotic Systems. Appl. Math. Comput. 2014, 246, 711–730. [Google Scholar] [CrossRef]
- Xiong, L.; Liu, Z.; Zhang, X. Dynamical Analysis, Synchronization, Circuit Design, and Secure Communication of a Novel Hyperchaotic System. Complexity 2017, 2017, e4962739. [Google Scholar] [CrossRef]
- Iskakova, K.; Alam, M.M.; Ahmad, S.; Saifullah, S.; Akgül, A.; Yılmaz, G. Dynamical Study of a Novel 4D Hyperchaotic System: An Integer and Fractional Order Analysis. Math. Comput. Simul. 2023, 208, 219–245. [Google Scholar] [CrossRef]
- Yang, M.; Dong, C.; Sui, X. A New Four-Dimensional Hyperchaotic System with Hidden Attractors and Multistablity. Phys. Scr. 2023, 98, 125261. [Google Scholar] [CrossRef]
- Shivamoggi, B.K. Chaos in Dissipative Systems. In Nonlinear Dynamics and Chaotic Phenomena: An Introduction; Fluid Mechanics and Its Applications; Springer: Dordrecht, The Netherlands, 2014; Volume 103, pp. 189–244. ISBN 978-94-007-7093-5. [Google Scholar]
- Wolf, A.; Swift, J.B.; Swinney, H.L.; Vastano, J.A. Determining Lyapunov Exponents from a Time Series. Phys. D Nonlinear Phenom. 1985, 16, 285–317. [Google Scholar] [CrossRef]
- Frederickson, P.; Kaplan, J.L.; Yorke, E.D.; Yorke, J.A. The Liapunov Dimension of Strange Attractors. J. Differ. Equ. 1983, 49, 185–207. [Google Scholar] [CrossRef]
- Kuznetsov, N.V. The Lyapunov Dimension and Its Estimation via the Leonov Method. Phys. Lett. A 2016, 380, 2142–2149. [Google Scholar] [CrossRef]
- Mobayen, S.; Vaidyanathan, S.; Sambas, A.; Kacar, S.; Çavuşoğlu, Ü. A Novel Chaotic System with Boomerang-Shaped Equilibrium, Its Circuit Implementation and Application to Sound Encryption. Iran. J. Sci. Technol. Trans. Electr. Eng. 2019, 43, 1–12. [Google Scholar] [CrossRef]
- Fu, S.; Cheng, X.; Liu, J. Dynamics, Circuit Design, Feedback Control of a New Hyperchaotic System and Its Application in Audio Encryption. Sci. Rep. 2023, 13, 19385. [Google Scholar] [CrossRef] [PubMed]
- Chen, M.; Zhou, D.; Shang, Y. Synchronizing a Class of Uncertain Chaotic Systems. Phys. Lett. A 2005, 337, 384–390. [Google Scholar] [CrossRef]
- Zhu, F. Observer-Based Synchronization of Uncertain Chaotic System and Its Application to Secure Communications. Chaos Solitons Fractals 2009, 40, 2384–2391. [Google Scholar] [CrossRef]
- Ioannou, P.A.; Sun, J. Robust Adaptive Control; PTR Prentice-Hall: Upper Saddle River, NJ, USA, 1996; Volume 1. [Google Scholar]
- Gu, D.-W.; Poon, F.W. A Robust State Observer Scheme. IEEE Trans. Autom. Control 2001, 46, 1958–1963. [Google Scholar]
- Hua, C.; Guan, X.; Li, X.; Shi, P. Adaptive Observer-Based Control for a Class of Chaotic Systems. Chaos Solitons Fractals 2004, 22, 103–110. [Google Scholar] [CrossRef]














| Equilibrium Points | Eigenvalues | |
|---|---|---|
Disclaimer/Publisher’s Note: The statements, opinions and data contained in all publications are solely those of the individual author(s) and contributor(s) and not of MDPI and/or the editor(s). MDPI and/or the editor(s) disclaim responsibility for any injury to people or property resulting from any ideas, methods, instructions or products referred to in the content. |
© 2024 by the authors. Licensee MDPI, Basel, Switzerland. This article is an open access article distributed under the terms and conditions of the Creative Commons Attribution (CC BY) license (https://creativecommons.org/licenses/by/4.0/).
Share and Cite
Ozpolat, E.; Gulten, A. Synchronization and Application of a Novel Hyperchaotic System Based on Adaptive Observers. Appl. Sci. 2024, 14, 1311. https://doi.org/10.3390/app14031311
Ozpolat E, Gulten A. Synchronization and Application of a Novel Hyperchaotic System Based on Adaptive Observers. Applied Sciences. 2024; 14(3):1311. https://doi.org/10.3390/app14031311
Chicago/Turabian StyleOzpolat, Erman, and Arif Gulten. 2024. "Synchronization and Application of a Novel Hyperchaotic System Based on Adaptive Observers" Applied Sciences 14, no. 3: 1311. https://doi.org/10.3390/app14031311
APA StyleOzpolat, E., & Gulten, A. (2024). Synchronization and Application of a Novel Hyperchaotic System Based on Adaptive Observers. Applied Sciences, 14(3), 1311. https://doi.org/10.3390/app14031311

