Next Article in Journal
Myopia Detection from Eye Fundus Images: New Screening Method Based on You Only Look Once Version 8
Previous Article in Journal
Effect of Calcined Marble Powder and Magnetized Water on the Performance of Cement-Based Composites
 
 
Font Type:
Arial Georgia Verdana
Font Size:
Aa Aa Aa
Line Spacing:
Column Width:
Background:
Article

Controlled Text Generation of Lung Cancer Descriptions for Small Sample Data

by
Xiaochao Dang
,
Zhengzhang Zhao
and
Fenfang Li
*
College of Computer Science and Engineering, Northwest Normal University, Lanzhou 730071, China
*
Author to whom correspondence should be addressed.
Appl. Sci. 2024, 14(24), 11925; https://doi.org/10.3390/app142411925
Submission received: 9 October 2024 / Revised: 8 November 2024 / Accepted: 16 November 2024 / Published: 20 December 2024

Abstract

Lung cancer represents one of the most significant malignant tumors in terms of its threat to the health and life of the population, exhibiting the fastest growing incidence and mortality rates. The utilization of natural language processing methodologies for the analysis of lung cancer data can facilitate the detection, diagnosis and treatment of this disease. Given the sensitive nature of patient data and the difficulty in obtaining a substantial quantity of reliable information, the majority of previous studies have utilized publicly accessible datasets on lung cancer. However, publicly available datasets lack detailed descriptions of patients’ symptoms and personal information. Furthermore, the quality and authenticity of the generated text are difficult to ensure, which presents challenges for lung cancer-related research. To address the aforementioned issues, this paper proposes a controlled text generation method for lung cancer symptom descriptions in the context of small sample data. The method involves two key steps: firstly, the small sample dataset is expanded through an unsupervised learning approach, and secondly, compliant texts are generated by a generator. The method was found to be superior to other unsupervised methods in terms of ROUGE value and other indexes through experimental comparison. Furthermore, the generated text was found to be more closely aligned with the symptom descriptions of patients in real cases through manual evaluation, which provides valuable insights for lung cancer and related research.

1. Introduction

Natural language processing (NLP) [1] represents a crucial research domain within the field of artificial intelligence. Its objective is to develop technologies that can accurately comprehend and process natural language with the assistance of computer systems. The generation of text represents the most significant challenge in the field of natural language processing, largely due to the inherent complexity involved. To illustrate this, in the field of medicine, the ability to accurately identify the names of diseases and drugs is of paramount importance. In order to produce text of the highest quality and utility, computers must have a more profound understanding of the subject matter, which necessitates the utilization of specific techniques when generating articles on related topics. Consequently, there has been a considerable increase in research activity in the field of controlled text generation [2], which ensures the accuracy and consistency of the text with respect to the topic. However, training text generation models often necessitates the use of high-performance graphics processing units (GPUs) or specialized neural network accelerators, which can result in increased hardware costs and energy consumption. Furthermore, a substantial quantity of data are typically necessary for model training. The number of datasets has a significant impact on the efficacy of model training. Insufficient datasets impede the model’s capacity to fully discern the underlying patterns and features of the data, limiting its ability to generalize beyond the specifics of the training data. This will result in the model exhibiting poor generalization capabilities with regard to new and previously unseen data.
Lung cancer [3] is a prevalent form of cancer with a significant global impact. The early detection and treatment of lung cancer can prolong life expectancy and increase the likelihood of a cure. Timely and effective nursing care is of paramount importance in ensuring successful recovery from lung cancer. It is therefore imperative that research be conducted into the symptoms of lung cancer [4]. However, the collection of data pertaining to lung cancer is hindered by privacy concerns, and the paucity of available data renders it insufficient to support robust research. To address this issue, a fixed searcher was employed to obtain target text that was similar to the sample data. This was then combined with the original dataset for training purposes. A pre-training model was employed to integrate the data obtained from the search with the original data, forming a training set on a given topic and with a specified starting text input. This process yielded a comprehensive description of lung cancer symptoms. This method reduces the quantity of data necessary for the original text, does not necessitate a high level of computer performance, and ensures the generation of high-quality content.
In this study, we propose a method for generating controlled texts describing lung cancer symptoms with limited data samples. The following points summarize the main contributions:
(1)
The searcher framework was constructed using the simulated annealing [5,6] algorithm to extend the dataset.
(2)
The Simplified Chinese Pretrained Model (CPM) [7] was used to generate high-quality text describing lung cancer symptoms from a small amount of data, reducing computer hardware requirements and the number of model parameters.
(3)
The text was segmented using the PKUSEG tool [8] to achieve Chinese text segmentation. Additional phrases related to lung cancer were acquired through point-to-point information and information entropy, and specialized lung cancer dictionaries were incorporated to improve word segmentation results.
(4)
The model generates a written lung cancer account based on specific topics and initial information. By utilizing a dataset of genuine lung cancer descriptions from a tertiary medical facility, the resulting text closely mirrors real-life scenarios and has substantial practical research value.
The study is structured into the following sections. Section 1 describes the background and limitations of natural language processing techniques and the study of lung cancer data. Section 2 reviews the history of text generation technology and its application in the medical field. Subsequently, Section 3 meticulously introduces the methodology and model employed in this study. Section 4 delves into the experimental results obtained across various levels and public datasets. Finally, Section 5 offers a concise summary and outlines potential avenues for future research.

2. Literature Review

2.1. Controlled Text Generation

Several modeling approaches have surfaced during the current research stage on controlled text generation. Initially, text generation systems were mainly rule-based and employed predefined templates and rules to generate text. However, this approach lacked flexibility and generalization, impeding its ability to adapt to diverse output requirements and complex contexts. Statistical natural language processing techniques have become popular, leading to the widespread use of N-gram language modeling [9]. This method uses statistics to analyze lexical frequencies and contextual relationships in a corpus, generating coherent texts. However, there are limitations inherent to this model that make it challenging to control the results of text generation precisely. Following previous work by Goodfellow et al. [10], a model known as the Generative Adversarial Network (GAN) was proposed. The GAN is a framework consisting of a generator and a discriminator. The generator generates text samples similar to real text data, while the discriminator distinguishes between real and generated text. This process encourages the generator to continually improve the generated text’s quality. In 2014, the Sequence-to-Sequence (Seq2Seq) model was proposed by Sutskever et al. [11]. The Seq2Seq has achieved significant success in the generation of text. This model can map input sequences of various lengths, such as sentences or paragraphs, to output sequences of variable length, such as generating text summaries or dialogs. Nonetheless, further improvement is necessary to achieve complete control over text generation and implement additional research to achieve this goal.
With the emergence of ChatGPT, many text generation models have been developed. Touvron et al. [12] succeeded by introducing Label Logic and Multi-hop Attention (LLaMA), a large-scale language model with four-parameter scales, currently competing among the top language model batches. Taori et al. [13] introduced the Adaptable Language Model (Alpaca), a language model fine-tuned by Stanford University on Meta’s open-source LLaMA-7B model and designed to follow instructions. It performs effectively on a wide range of text generation tasks. Moreover, Google has recently launched the Bard [14] language model, which is built on the Language Model for Dialogue Applications (LaMDA) [15]. The model’s impact on text generation is noteworthy.
Supervised training models can be impractical for small-scale research or organizations lacking computer hardware. This is because these models consume significant hardware resources. In response to this issue, unsupervised text generation models are gaining popularity. In recent years, the Variational Autoencoder (VAE) model, a variant of the ground echo state network first presented by Kingma et al. [16], has become widely adopted. However, concerns have been raised regarding the model’s output ambiguity and computational complexity. In 2017, Vaswani et al. [17] from Google introduced the Transformer model, a neural network architecture based on the attention mechanism. This model marked a significant breakthrough in machine translation tasks and has since been widely used in text summarization, dialogue systems, and narrative generation. The Transformer model employs non-sequential models to process sequential data in a groundbreaking development within the field. After this, several transformer-based models have emerged that accurately reflect OpenAI’s series of pre-trained language models created using the Transformer-based Generative Pre-Trained Transformer (GPT) [18] and Google’s pre-trained language models named Transformer-based Bidirectional Encoder Representations from Transformers (BERT) [19]. The GPT series of models generates excellent text by pre-training on extensive corpus data and refining through text generation tasks. The BERT models display powerful representational capacities by simultaneously learning both the language model and the downstream tasks to extract contextual explanations from the text. While Bert, GPT, LLaMA and other models have been developed with impressive text generation abilities, they require a substantial amount of data support. Furthermore, their performance in subtle areas is often limited. For instance, in the study of early lung cancer symptoms, the number of lung cancer cases is scarce, and the case texts frequently contain a multitude of proper nouns. Consequently, these models frequently fail to complete the task. This paper proposes a solution to the limitations of existing models.

2.2. Medical Data Segmentation

Segmentation in the medical field has always posed a challenge in Chinese text analysis due to variations in functional characteristics between the different segmentation tools available. The Jieba segmentation tool, developed by Junyi et al. [20], is widely favored for its precision, speed, versatility, open-source availability, and user-friendliness. Nevertheless, Jieba’s segmentation capability remains insufficient in some specialized domains. For example, Jieba may not recognize particular disease drug names or other specialized medical terminology within the medical field. Consequently, the HanLP team created Hanlp [21], which deploys the Conditional Random Field (CRF) [22] algorithm. The underlying concept involves annotating and training Chinese characters while considering word frequency and contextual relationships. As a result, Hanlp demonstrates effective learning potential and yields favorable outcomes in recognizing vague and unrecorded words. However, Hanlp’s processing speed for text segmentation is relatively slow and requires a substantial amount of memory. In 2015, the THUNLP Lab at Tsinghua University introduced THULAC [23], a Chinese lexical analysis toolkit that includes functions for Chinese word segmentation and lexical annotation. It offers robust features, high accuracy, and exceptional speed. Moreover, it proficiently segments lexical data in specialized areas. The Natural Language Processing and Humanities Computing Research Centre at Peking University has subsequently made available PKUSEG [24], a tool for segmenting the Chinese language. The tool allows for multi-domain word segmentation and presents personalized pre-training models for domain data. The user can opt to use different models suited to the text’s domain characteristics to be segmented. PKUSEG offers pre-training models for news, web, medical, tourism, and mixed domains. The tool provides greater accuracy, enabling users to self-train according to their requirements. However, word segmentation still needs improvement, particularly in dealing with proper nouns across different domains.

3. Materials and Methods

In the medical field, constraints arising from personal privacy issues make it difficult for regular organizations or individuals to access high-quality lung cancer symptom descriptions and impede effective research on lung cancer. Thus, the objective of this study is to produce superior-quality text delineating the status of lung cancer with limited sample data. First, the model requires the input of sample data X 1 and data dictionary X 2 , which must then be cleaned by removing poor-quality text to obtain X i n . Then, it is input into the searcher module, which generates similar text and merges the resulting text with the original data to produce the expanded data y 1 . Next, y 1 is input into the generator module with the preferred text topic and initial content to obtain the description text of lung cancer disease y o u t . Figure 1 illustrates the overall model design.

3.1. Searcher

3.1.1. Simulated Annealing

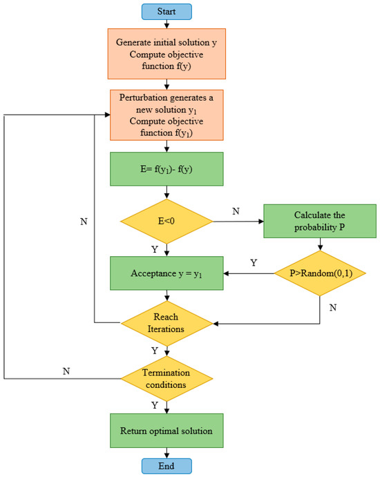
Simulated annealing [5,6] is a general-purpose probabilistic optimization algorithm that aims to find the globally optimal solution in the solution space. In this algorithm, solid atomic motion simulation occurs during cooling from high to low temperatures, thereby preventing the algorithm from falling into a local optimum by accepting inferior solutions with a certain probability. The system is founded on a heuristic objective function, s y x , which assesses the quality of the output sequence, y , taking into account the input sequence, x . Equation (1) represents the score function.
s y x = s l m y s s e m a n t i c x , y s t a s k y , ·
s l m y denotes the fluency of the text, s s e m a n t i c x , y denotes the correlation between the texts, and s t a s k y , · is determined by the specific task.
The algorithm initializes a solution y 0 as the current optimal solution at random and computes its corresponding objective function value s y 0 x as the current optimal value. Subsequently, a new solution y 1 and its corresponding optimal value s y 0 x are continuously generated by iteration. Calculate E = s y 1 x s y 0 x . If E < 0 , the new solution is better, and the current optimal solution and optimal value are updated. If the alternative solution is not better, then evaluate the acceptance of the solution based on the probability P , which can be calculated using Equation (2).
P = min 1 , exp s y 0 x s y 1 x T
The variable T controls the level of greediness in the search algorithm, increasing exploration in the results. Initially, T is set to a high value, gradually decreasing to improve the solution. Multiple rounds of iteration are performed to obtain the sentence y that satisfies the evaluation function, resulting in the final output. Figure 2 depicts the overall flow of the algorithm.

3.1.2. PKUSEG

PKUSEG is a word segmentation tool developed by Peking University that utilizes a combination of prefix longest match, dynamic programming, and the Hidden Markov Model (HMM) [25] for optimal word segmentation. Various Chinese word segmentation datasets have been used to train and test PKUSEG, resulting in high accuracy. With rounds of optimization and parallelization, PKUSEG can perform Chinese word segmentation faster. PKUSEG offers various models for different domains, which can better meet word segmentation requirements. In this study, we opted for PKUSEG’s medical word segmentation model to segment lung cancer text data. After testing, some terms in the field of lung cancer, such as “right lower lobe of the lung”, cannot be fully recognized by PKUSEG because it splits them into individual words. Similarly, drug names like “voriconazole” are not recognized by PKUSEG. Therefore, this study utilizes PKUSEG modeling to address the issue in lung cancer research. Therefore, this study employs mutual information and information entropy calculations to identify previously unrecognized phrases that cannot be detected by the word segmentation tool.
The degree of mutual information [26,27] is often employed to gauge the association between two variables. In information theory, mutual information represents the correlation or interdependence between a random variable, X , and another, Y . This indicator can reveal the extent of information shared between said variables. The level of mutual information is determined by contrasting the divergence of the joint probability distribution for X and Y against their separate marginal probability distributions. When the mutual information level is 0, X and Y are uncorrelated. Conversely, when the mutual information level exceeds 0, there is a degree of dependence or correlation between X and Y . The formula is as follows:
P M I x , y = l o g 2 p ( x , y ) p ( x ) P ( y )
P ( x ) represents the probability of word x occurring, P ( y ) represents the probability of word y occurring, and P ( x , y ) represents the probability of the two words appearing together. According to Equation (3), Greater mutual information between the points indicates a higher likelihood of the two words forming a new word as they occur together more frequently.
The left–right entropy [28] is a metric utilized to determine a candidate word’s flexibility. Higher left–right entropy implies that a word is more likely to be distinct if the words to the left or right of it are switched. This metric is calculated using the Markov chain model [29], which predicts the word’s contextual information at any given position. The left–right entropy value indicates the degree of uncertainty in predicting a word’s position, specifically whether there is significant variability in the contextual information for the position. The formula for calculating left–right entropy is as follows:
E L W = a ϵ A P a W W l o g 2 P a W W  
E R W = b ϵ B P W b W l o g 2 P W b W  
where W represents a candidate term, A and B represent the set of left or right neighboring words of the candidate term, and a and b   represent any element in the set. We calculate each word’s information entropy based on the frequency and all possible words to the left. We then sum up the left and right entropy values, which indicate the richness of the neighboring words and the degree of freedom of the word. This can increase the possibility of the word becoming independent.
To summarize, the whole process is to convert the corpus text into strings, and then create a dictionary of N_grams and count the frequency of individual words to provide a basis for analysis and modeling for subsequent tasks. Then, the mutual informativeness and left–right entropy between words in the corpus are calculated according to Equations (3)–(5), and the final score is calculated according to Equation (6)
s c o r e = P M I + m i n l e f t   e n t r o p y ,   r i g h t   e n t r o p y
to rank words based on their frequency and relevance. If the first part of a selected word is found in the latter part of another selected word, remove the latter part and create a new lexicon with the remaining words.

3.2. Generator

3.2.1. CPM

The corresponding state description text is generated after retrieving the expanded dataset based on the given topic and inputting the starting content into the generator. The text is generated using the CPM [7], a large-scale pre-trained model jointly released by the Beijing Zhiyuan Artificial Intelligence Research Institute and Tsinghua University. Three models with parameter counts of 109 M, 334 M, and 2.6 B have been released.
The CPM is a Chinese generative pre-training model benchmarked against OpenAI’s GPT-3 [30,31]. It adopts the structure of GPT and uses 100G in total Chinese corpus for training. The model’s general structure is illustrated in Figure 3.

3.2.2. Data Processing

In the past, Chinese pre-training models relied on word lists that used individual characters as tokens. However, the Chinese language primarily utilizes multi-character words with significant semantic meaning. The model cannot accurately grasp semantic associations between words by exclusively utilizing a list of Chinese characters. As a result, the CPM incorporates characters and words to create its model word list. Common words are added to the word lists in different domains, and the Unigram Language Model [32] is utilized in constructing new word lists from the corpus. Earlier Chinese models like BERT-Chinese [33] split the words in the text by including additional spaces between Chinese characters, which is an irreversible process. Considering multiple tokenizers in the process, the CPM employs a distinct token to identify the tokenizer. This ensures the process can be reversed and the tokenizer is not lost during encoding and decoding.

3.2.3. Model Training

The Chinese vocabulary distribution is sparser compared to the English vocabulary distribution. The CPM uses a large batch size totaling 3 million tokens to ensure model stability during training, whereas GPT-3 (2.7 B) uses only 1 million tokens. For models too large to fit on a single GPU during training, CPM divides the model’s data across multiple GPUs along the width dimension, allowing for large-scale training and reducing data transfers between nodes.

3.2.4. Model Simplification

The CPM has demanding hardware requirements and a large parameter scale and requires the installation of complex environmental dependencies, making it more difficult to use. This study presents a simplified training and usage process for CPMs in light of hardware resource limitations. The model, known as the Simplified Chinese Pretrained Model (SCPM), and its parameters can be found in Table 1.

4. Results

4.1. Experimental Settings

To evaluate the efficacy of the suggested approach, this study conducts experiments from four viewpoints: the model’s perspective, comparison with unsupervised text generation models, manual measurement, and efficiency on public datasets.
The size of the public dataset employed in all experiments presented in this paper is identical to that used in the original study. One hundred pieces of data were generated using each of the trained predictive models to calculate the indicator scores. As the predictive models do not generate text on a one-to-one basis, the generated text as a whole is used with the original dataset for the calculation of indicator scores.

4.1.1. Dataset of This Study

The dataset for this study comprises textual data from a tertiary hospital located in Lanzhou City, Gansu Province, describing the recent condition of lung cancer patients. The study utilized clinical data from case reports of lung cancer patients in the oncology department. It included detailed information on the patients’ disease symptoms, past medical history, and treatment history. Table 2 shows the data samples after removing the personal information of patients.
Since the dataset could not be made public due to privacy concerns, Table 3 shows the distribution of the data samples.

4.1.2. Public Dataset

Since the model in this study employs a private dataset for training and validation, it is evaluated on a public dataset to ensure its reliability. The selected public dataset is the Chinese Medical Q&A Dataset [34]. The dataset comprises data from five departments: internal medicine, andrology, gynecology and obstetrics, oncology, and surgery. The data in this dataset contain all initial consultations and referrals/inpatient admissions in five departments. To extract data related to lung cancer and other lung diseases, we extracted information from this dataset. A total of 24,441 data points related to the lungs were obtained, and the percentages between the various diseases are illustrated in Figure 4.
The figure demonstrates that the quantity of data pertaining to lung cancer cases is considerably less than that of other diseases affecting the lungs. Other diseases of the lungs mainly include pneumonia and pulmonary tuberculosis. Furthermore, the two are starkly imbalanced, which presents a significant obstacle for research on early lung cancer screening and other related studies. This reinforces the rationale for the study presented in this paper. This study focuses on oncology data for comparison experiments. Table 4 presents two data points on lung cancer from this dataset.
In addition to this, this paper also conducts a comparative experiment on five types of cancers, namely, cervical, rectal, liver, stomach, and lung cancers, and Figure 5 demonstrates the distribution of samples among these five types of cancers.

4.1.3. Experimental Indicators

To compare the performance of various models, this study introduces indicators for measuring the pros and cons of modeling methods. The study mainly focuses on the model’s prediction accuracy and the loss function’s value. To evaluate text quality, we use a combination of ROUGE [35], cosine similarity [36], Bert score [37], and manual evaluation [38]. The computation of the ROUGE metric rests on various aspects of n-gram overlap and word order. These features can aid in assessing the quality, fluency, and content similarity of the generated text. The ROUGE score is frequently derived using the F1 value [39] as a measure, whereas ROUGE-N [40] concentrates on local matching and performs better for matching phrases. However, it does not effectively capture the overall coherence of the text. While ROUGE-L’s focus on word overlap at both the long- and short-range helps evaluate the performance of generative tasks, it is not as effective in measuring the quality of the generated text using the method proposed in this study. To compare with other models, this study calculates the F1 value of ROUGE-L [41] between the generated text and the original dataset. The formula for calculating ROUGE-L is as follows:
R l c s = L C S ( X , Y ) m
P l c s = L C S ( X , Y ) n
F l c s = 1 + β 2 R l c s P l c s R l c s + β 2 P l c s
L C S ( X , Y ) represents the length of the longest common subsequence of text X and text Y and considers the order, and m and n denote the length of the original text and the generated text, respectively. R l c s and P l c s denote the recall and accuracy, respectively, and F l c s is the value of the final ROUGE-L.
Cosine similarity measures the similarity between two vectors. It is widely used in text generation to compare the degree of similarity between two texts since it is insensitive to changes in text length and focuses on content similarity. The practical significance of cosine similarity in the experiments detailed in this study is notable. The formula for cosine similarity is as follows:
cos ( θ ) = i = 1 n x i × y i i = 1 n x i 2   × i = 1 n y i 2
X i and Y i represent the word frequency of a word in the original text and the generated text, respectively, and cos ( θ ) is the final result; the closer to 1, the more similar the generated text is to the original text in terms of content.
Bert score is used to represent the similarity between the generated text and the reference text by embedding the text using the BERT model and then calculating the precision, recall, and F1 score. Compared to traditional text similarity measures, Bert score uses context-sensitive word embedding to capture deeper semantic information.
Different lung cancer types vary in importance. Oncologists from a tertiary healthcare facility compiled a scoring table for descriptions of lung cancer (refer to Appendix A). This study randomly selected an equal amount of initial and generated texts based on the scoring table and calculated the average scores to measure the quality of the generated texts.

4.2. Comparison Models

This study presents an unsupervised approach to studying the generation of medical record descriptions. To compare the efficiency of our approach in the case generation task, we compare it with other unsupervised models. The models involved in the comparison are described as follows:
The HMM [25] trains on known textual data by learning transition probabilities between states, observation probabilities, and other parameters. It produces text that conforms to a specific pattern.
The VAE [16] model is a generative model that creates novel samples akin to the training data by learning the data’s probability distribution. The training process typically involves maximizing the likelihood of the training data, enabling the model to capture the distributional properties of the data. This model has various applications in fields such as text generation.
The GAN [10] is a powerful deep-learning model that employs both a generator and discriminator networks to engage in mutual training. The generator constructs intentionally intricate samples, which the discriminator then analyzes and identifies as genuine or artificially created. Post-training, the generator network is utilized to produce text.
HMM, VAE, and GAN are unsupervised algorithms that autonomously learn the structure and characteristics of input data without relying on labeled examples to generate text.

4.3. Text Generation Results

This section demonstrates that the trained model generates appropriate texts according to different topics and initial content, and examples of the generated texts are shown in Table 5 and Table 6.

4.4. Analysis of Experimental Results

4.4.1. Manual Evaluation

It was assessed manually to verify the authenticity and validity of the generated text. This allows for a high-quality assessment that can supplement automated evaluations, especially for tasks requiring describing lung cancer symptoms with high subjectivity and complexity. As a result, a more comprehensive, accurate, and reliable assessment can be provided. A list of items essential for writing lung cancer cases was compiled by reviewing numerous cases and criteria. Subsequently, the items were assessed for their significance by oncologists from the oncology department of a tertiary hospital. Some patients are discovered solely through physical examinations and might not exhibit signs in the early phases. Additionally, certain areas lack molecular biology testing capabilities, or patients are hesitant to undergo the tests due to financial constraints. Furthermore, some patients cannot undergo prognosis evaluations due to missed appointments, receiving a score of 2 for symptoms, molecular biology testing, and prognosis evaluations. In contrast, all other items obtain a score of 3.
The experiment randomly selected three each of the original and generated texts, and three experts rated the texts according to the items listed in the rating scale. The details of the scoring table are shown in Appendix A. The scores were counted according to each item, and the scores were not accumulated when the same item appeared multiple times. Finally, the scores of each group were determined, and the scoring examples are shown in Table 7, where items scoring 2 points are marked in blue and items scoring 3 points are marked in red.
In the manual assessment experiment, three experts were invited to score the original and generated texts. The personal information of the three experts is presented in Table 8.
A total of three sets of experiments were conducted, each containing three entries each of generated and original text. The three experts evaluated the three groups of texts in accordance with the scoring criteria outlined in the scoring table (see Appendix A). The results of comparing each group of generated text scores with the original text scores were divided into three levels of Win–Tie–Lose, and then the Kappa [42] coefficients were calculated for each group. The obtained results are shown in Table 9.
As can be seen from Table 9, the three experts agreed that the text automatically generated by the research methodology of this paper largely meets the writing requirements of the case symptom text and is semantically superior to the original text, while the Kappa coefficient scores between 0.4 and 0.6 indicate that the three experts reached a moderate agreement in their judgment. The authenticity and validity of the generated texts were proved.

4.4.2. Comparison of the Models Themselves

In terms of thresholds for validating the searcher when expanding the dataset, we expended 200, 400, 800, 1200, and 2400 pieces of data to the original dataset. Subsequently, the generator model was predicted to generate text with a specific topic and initial content. The accuracy of the predicted text was then obtained, as illustrated in Figure 6.
According to Figure 6, incorporating data generated by the search improves the model’s prediction accuracy. As per the results, the model prediction accuracy reaches 0.979 by adding the expanded 1200 data points to the original dataset. Figure 7 illustrates the variation curves of prediction accuracy and loss in relation to the threshold value for expanded data.
Based on the experimental results, it is evident that further expansion of the searcher-expanded data leads to excessively redundant information with the original dataset and hardly enhances the model accuracy. The model prediction precision is at its peak when the expanded data are approximately twice the size of the original dataset.

4.4.3. Comparison with Other Models

This study’s method relies on a small sample size due to restricted data. In testing pre-trained language models, it has been demonstrated that generating high-quality text using large models is nearly unattainable with minimal data. Consequently, this study only assesses unsupervised methods, with the results presented in Table 10.
From Table 10, it can be seen that the value of Rouge-L is generally smaller than that of cosine similarity, because Rouge-L focuses on the literal overlap of the text, whereas cosine similarity pays more attention to the word frequency distribution and the weight of the text as a whole. Therefore, it has a greater impact on Rouge-L when comparing the similarity between two texts with different word counts and lengths, resulting in lower scores for the Rouge metric. Subsequent experiments will also show lower scores in the Rouge metric and will not be reported. The table shows that the dataset showcased in this study has achieved only 0.08 ROUGE-L metrics and 0.36 cosine similarity when using the HMM. This is due to the limitations of the HMM, which is restricted to finite states and discrete symbols and cannot capture global features; hence, it is ineffective in processing continuous data. Conversely, the VAE and GAN models are better suited to handle continuous text and have improved the two metrics. The SA+SCPM model’s ROUGE-L metric shows a 0.06 improvement compared to the GAN model. The cosine similarity also improves by 0.08, suggesting that this study’s method surpasses other unsupervised techniques in processing lung cancer symptom descriptions. It generates texts with higher quality and similarity than most unsupervised methods.

4.4.4. Comparison with Public Datasets

To assess the algorithm and model’s efficacy and performance, this study compares them using public oncology data from the Chinese medical Q&A Dataset. The dataset comprises 96,627 oncology data samples; 6037 of these samples relate to the lungs and have been screened for analysis. To align with the data quantity in this study, 2400 pieces of data were randomly chosen from the lung oncology dataset for the experiment. Table 11 depicts the outcomes obtained.
Table 11 reveals that the public dataset outperforms our study dataset marginally in each model index. This is because most of the public dataset comprises Q&A data related to lung cancer, while the text dataset contains some specific lung cancer vocabulary and indexes of each test. These aspects impact the correct rate of participle words and the model’s text prediction accuracy. And specialist vocabulary from the field of lung cancer, along with common-sense knowledge, could be added to the data dictionary in the future. This would make it easier for the model to comprehend the text describing lung cancer symptoms, thus enhancing the quality of the generated text. Table 12 illustrates the text generated from the two datasets.
Table 12 illustrates the notable discrepancies between the text generated from the public dataset and that generated from the dataset provided in this study. The former provides a more accurate description of the symptoms of lung cancer in patients, whereas the latter contains only treatment recommendations for lung cancer patients. However, for the purposes of this paper, a more detailed representation of lung cancer symptoms would be more beneficial for relevant research. Meanwhile, to test the model’s generalization ability, 2400 datasets from the oncology department were randomly chosen from cervical, rectal, liver, and stomach cancer data. The resulting texts were analyzed, and the experimental findings are displayed in Table 13.
According to Table 13, the model’s prediction accuracy for generating text on various cancer types from public datasets is approximately 0.98. The ROUGE-L, cosine similarity, and Bert score results also indicate similarity when generating text on lung cancer symptoms using the dataset in this study. This suggests that the model can produce high-quality text on other types of cancer. A comparison of this study with the original text generated by the respective themes and starting content is shown in Table 14.
As evident from Table 14, the machine-generated text exhibits emotional consistency with human comprehension, rendering it challenging to discern between original data and machine-generated text. This implies that the model is apt to generalize to other forms of cancer text generation.

5. Conclusions

Targeting the two issues of inadequate quality in text generated by unsupervised models and the significant data requirements of large, supervised models, this study presents a technique for producing lung cancer descriptions utilizing small sample data. The method obtains comparable text from the original dataset through a searcher and expands the dataset before feeding it into the generator. This generates text for lung cancer descriptions by merging the selected topic with the introductory content. The expanded dataset is input into the generator alongside the set topic and starting content to produce the description text. The texts produced were subjected to extensive experimentation and manual assessment. Our findings demonstrate that the method presented in this study outperforms most unsupervised models when generating lung cancer field texts, and the resulting text adheres to the rating criteria outlined by healthcare experts. To some extent, this addresses the challenge of automatically creating text of high academic quality that meets specific criteria when the quantity of data related to lung cancer is limited. In the future, we will endeavor to generate corresponding cases for individual patients. At the same time, we will add medical knowledge graphs to assist in the generation of case text, so that the text generated by the model is more in line with the actual situation, and further improve the quality of text generation.

Author Contributions

Conceptualization, X.D. and Z.Z.; methodology, Z.Z.; software, Z.Z.; validation, F.L.; formal analysis, Z.Z. and F.L.; investigation, Z.Z.; data curation, Z.Z.; writing—original draft preparation, Z.Z.; writing—review and editing, X.D. and F.L.; supervision, X.D.; project admin, X.D.; funding acquisition, X.D. All authors have read and agreed to the published version of the manuscript.

Funding

This research was funded by the National Natural Science Foundation of China (Grant No. 62162056) and the Industrial Support Foundations of Gansu (Grant No. 2021CYZC-06). X.D. was the funder.

Institutional Review Board Statement

The study was approved by Scientific Research Ethics Committee of the School of Psychology, Northwest Normal University (20241113, 23 June 2024).

Informed Consent Statement

Informed consent was obtained from all the subjects involved in this study.

Data Availability Statement

The following datasets can be accessed at the corresponding URLs: 1. Lung cancer data (The Data are contained within the article.). As the original data are a real dataset from the oncology department of an A-Class hospital and involve the privacy of patients, only a small amount of deidentified data is provided for feasibility verification. These data are used for analysis to generate text. 2. Chinese Medical Q&A Dataset (36.5 MB) https://github.com/Toyhom/Chinese-medical-dialogue-data (accessed on 1 November 2022).

Conflicts of Interest

The authors declare no conflicts of interest.

Appendix A

Table A1. Lung cancer symptom description normative scoring scale.
Table A1. Lung cancer symptom description normative scoring scale.
Project NameDescriptionSlightly Important (1 Point)Important
(2 Points)
Highly Important (3 Points)
Tumor typeDescribe the type of tumor, such as non-small cell lung cancer (NSCLC) or small cell lung cancer (SCLC). 3
Tumor stagingThe TNM system is used to describe the size of the tumor, lymph node involvement, and the presence or absence of distant metastasis. 3
Tumor locationDescribe the specific location of the tumor in the lung, such as the upper lobe of the left lung, the middle lobe of the right lung, etc. 3
Tumor sizeDescribes the diameter or size of the tumor, usually in centimeters or millimeters. 3
SymptomDescribe the patient’s symptoms, such as cough, phlegm, chest pain, dyspnea, and hemoptysis. 2
Imaging findingsDescribe the tumor features shown by lung imaging (e.g., X-rays, CT scans, MRI, etc.), including the shape, edge, and density of the mass. 3
Pathological descriptionDescribe the histological characteristics of the tumor tissue, including cell type and degree of differentiation. 3
Immunohistochemical examinationDescribe the results of immunohistochemical tests for specific markers, which can help determine the type and characteristics of the tumor. 3
Molecular biological examinationDescribe the examination of tumors by molecular biological methods, such as gene mutations, protein expression, etc. 2
Patient statusDescribe the patient’s general condition, including age, sex, past medical history, smoking history, etc. 3
Treatment historyDescribe the treatment the patient has received, including surgery, radiation, chemotherapy, etc. 3
Prognosis assessmentDescribe the estimate of a patient’s prognosis based on condition and response to treatment. 2

References

  1. Lee, L. Review: Foundations of Statistical Natural Language Processing. Comput. Linguist. 2002, 26, 277–279. [Google Scholar] [CrossRef]
  2. Deng, S.; Yang, J.; Ye, H.; Tan, C.; Chen, M.; Huang, S.; Huang, F.; Chen, H.; Zhang, N. LOGEN: Few-shot logical knowledge-conditioned text generation with self-training. IEEE/ACM Trans. Audio Speech Lang. Process. 2023, 31, 2124–2133. [Google Scholar] [CrossRef]
  3. Petersen, J.A.K.; Jakobsen, E.; Torp-Svendsen, T.S.; Vedsted, P. Lung Cancer Symptoms and Diagnosis Delay: A Systematic Review and Meta-Analysis. J. Thorac. Oncol. 2019, 14, 476–487. [Google Scholar]
  4. Bendzsak, A.M.; Waddell, T.K.; Urbach, D.R.; Darling, G.E. Surgery and surgical consult rates for early stage lung cancer in Ontario: A population-based study. Ann. Thorac. Surg. 2017, 103, 906–910. [Google Scholar] [CrossRef] [PubMed][Green Version]
  5. Shi, K.; Wu, Z.; Jiang, B.; Karimi, H.R. Dynamic path planning of mobile robot based on improved simulated annealing algorithm. J. Frankl. Inst. 2023, 360, 4378–4398. [Google Scholar] [CrossRef]
  6. Li, J.; Li, Z.; Mou, L.; Jiang, X.; Lyu, M.; King, I. Unsupervised Text Generation by Learning from Search. Adv. Neural Inf. Process. Syst. 2020, 33, 10820–10831. [Google Scholar]
  7. Zhang, Z.; Han, X.; Zhou, H.; Ke, P.; Gu, Y.; Ye, D.; Qin, Y.; Su, Y.; Ji, H.; Guan, J.; et al. CPM: A Large-scale Generative Chinese Pre-trained Language Model. AI Open 2021, 2, 93–99. [Google Scholar] [CrossRef]
  8. Luo, R.; Xu, J.; Zhang, Y.; Zhang, Z.; Ren, X.; Sun, X. PKUSEG: A Toolkit for Multi-Domain Chinese Word Segmentation. arXiv 2019, arXiv:1906.11455. [Google Scholar]
  9. Shrestha, P. Incremental N-gram Approach for Language Identification in Code-Switched Text. In Proceedings of the First Workshop on Computational Approaches to Code Switching, Doha, Qatar, 25 October 2014; pp. 133–138. [Google Scholar] [CrossRef]
  10. Brophy, E.; Wang, Z.; She, Q.; Ward, T. Generative adversarial networks in time series: A systematic literature review. ACM Comput. Surv. 2023, 55, 1–31. [Google Scholar] [CrossRef]
  11. Ilya, S.; Vinyals, O.; Le, Q.V. Sequence to sequence learning with neural networks. Adv. Neural Inf. Process. Syst. 2014, 27, 1–9. [Google Scholar]
  12. Touvron, H.; Lavril, T.; Izacard, G.; Martinet, X.; Lachaux, M.-A.; Lacroix, T.; Rozière, B.; Goyal, N.; Hambro, E.; Azhar, F.; et al. Llama: Open and efficient foundation language models. arXiv 2023, arXiv:2302.13971. [Google Scholar]
  13. Dubois, Y.; Li, X.; Taori, R.; Zhang, T.; Gulrajani, I.; Ba, J.; Guestrin, C.; Liang, P.; Hashimoto, T.B. Alpacafarm: A simulation framework for methods that learn from human feedback. Adv. Neural Inf. Process. Syst. 2023, 36, 1–30. [Google Scholar]
  14. Waisberg, E.; Ong, J.; Masalkhi, M.; Zaman, N.; Sarker, P.; Lee, A.G.; Tavakkoli, A. Google’s AI chatbot “Bard”: A side-by-side comparison with ChatGPT and its utilization in ophthalmology. Eye 2023, 38, 642–645. [Google Scholar] [CrossRef] [PubMed]
  15. Thoppilan, R.; De Freitas, D.; Hall, J.; Shazeer, N.; Kulshreshtha, A.; Cheng, H.-T.; Jin, A.; Bos, T.; Baker, L.; Du, Y.; et al. LaMDA: Language Models for Dialog Applications. arXiv 2022, arXiv:2201.08239. [Google Scholar]
  16. Eddahmani, I.; Pham, C.-H.; Napoléon, T.; Badoc, I.; Fouefack, J.-R.; El-Bouz, M. Unsupervised learning of disentangled representation via auto-encoding: A survey. Sensors 2023, 23, 2362. [Google Scholar] [CrossRef]
  17. Vaswani, A.; Shazeer, N.; Parmar, N.; Uszkoreit, J.; Jones, L.; Gomez, A.N.; Kaiser, Ł.; Polosukhin, I. Attention is All You Need. Adv. Neural Inf. Process. Syst. 2017, 1–30. [Google Scholar]
  18. Radford, A.; Narasimhan, K.; Salimans, T.; Salimans, T. Improving Language Understanding by Generative Pre-Training. 2018, pp. 1–12. Available online: https://openai.com/index/language-unsupervised/ (accessed on 1 November 2022).
  19. Kenton JD MW, C.; Toutanova, L.K. Bert: Pre-training of deep bidirectional transformers for language understanding. arXiv 2018, arXiv:1810.04805. [Google Scholar]
  20. Zhong, S. “Jieba” (Chinese for “to Stutter”) Chinese Text Segmentation: Built to Be the Best Python Chinese Word Segmentation Module. 2020. Available online: https://github.com/fxsjy/jieba (accessed on 1 November 2022).
  21. THUNLP, The Stem Cell Hypothesis: Dilemma behind Multi-Task Learning with Transformer Encoders (He & Choi, EMNLP). 2021. Available online: https://github.com/hankcs/HanLP (accessed on 1 November 2022).
  22. Petrović, A.; Nikolić, M.; Jovanović, M.; Delibašić, B. Gaussian conditional random fields for classification. Expert Syst. Appl. 2023, 212, 118728. [Google Scholar] [CrossRef]
  23. Yin, R.; Wang, Q.; Li, P.; Li, R.; Wang, B. Multi-granularity Chinese word embedding. In Proceedings of the 2016 Conference on Empirical Methods in Natural Language Processing, Austin, TX, USA, 1–5 November 2016; pp. 1–6. [Google Scholar]
  24. Zhang, J.; Wang, Q.; Shen, L. Research on Text Abstract Generation Based on T5 PEGASUS and DeepKE. Comput. Telecommun. 2024, 1, 62–67. [Google Scholar]
  25. Eddy, S.R. Hidden Markov models. Curr. Opin. Struct. Biol. 1996, 6, 361–365. [Google Scholar] [CrossRef] [PubMed]
  26. Christian, H.; Ng, H.T.; Gan, W.C. Improved word sense disambiguation using pre-trained contextualized word representations. arXiv 2019, arXiv:1910.00194. [Google Scholar]
  27. Du, X.; Jia, Y.; Zan, H. MRC-based Medical NER with Multi-task Learning and Multi-strategies. In China National Conference on Chinese Computational Linguistics; Springer International Publishing: Cham, Switzerland, 2022; pp. 1–12. [Google Scholar]
  28. Diptarka, D.; Datta, S. Universal features of left-right entanglement entropy. Phys. Rev. Lett. 2015, 115, 131602. [Google Scholar]
  29. Varun, V.; Farghaly, A. Identifying Anomalous Indus Texts from West Asia Using Markov Chain Language Model. In Proceedings of the 2023 14th International Conference on Computing Communication and Networking Technologies (ICCCNT), Delhi, India, 6–8 July 2023. [Google Scholar]
  30. Alberto, O.; Sreedharan, S.; Kambhampati, S. GPT3-to-plan: Extracting plans from text using GPT-3. arXiv 2021, arXiv:2106.07131. [Google Scholar]
  31. Luciano, F.; Chiriatti, M. GPT-3: Its nature, scope, limits, and consequences. Minds Mach. 2020, 30, 681–694. [Google Scholar]
  32. Kudo, T.; Richardson, J.; Sato, S. Subword Regularization: Improving Neural Network Translation Models with Multiple Subword Candidates. arXiv 2018, arXiv:1804.10959. [Google Scholar]
  33. Gon, A.; Zha, S.; Rallabandi, S.K.; Dakle, P.P.; Raghavan, P. Jetsons at the FinNLP-2022 ERAI Task: BERT-Chinese for mining high MPP posts. In Proceedings of the Fourth Workshop on Financial Technology and Natural Language Processing (FinNLP), Abu Dhabi, 8 December 2022; pp. 1–6. [Google Scholar]
  34. Yang, S.; Zhao, H.; Zhu, S.; Zhou, G.; Xu, H.; Jia, Y.; Zan, H. Zhongjing: Enhancing the Chinese Medical Capabilities of Large Language Model through Expert Feedback and Real-world Multi-turn Dialogue. arXiv 2023, arXiv:2308.03549. [Google Scholar] [CrossRef]
  35. Tang, H.; Chen, K.; Jia, K. Unsupervised Domain Adaptation via Structurally Regularized Deep Clustering. In Proceedings of the 2020 IEEE/CVF Conference on Computer Vision and Pattern Recognition (CVPR), Seattle, WA, USA, 13–19 June 2020; pp. 8722–8732. [Google Scholar]
  36. Korabel, N.; Waigh, T.A.; Fedotov, S.; Allan, V.J. Non-Markovian intracellular transport with sub-diffusion and run-length dependent detachment rate. PLoS ONE 2018, 13, e0207436. [Google Scholar] [CrossRef]
  37. Sun, T.; He, J.; Qiu, X.; Huang, X. BERTScore is Unfair: On Social Bias in Language Model-Based Metrics for Text Generation. arXiv 2021, arXiv:2210.07626. [Google Scholar]
  38. Yang, K.; Liu, D.; Lei, W.; Yang, B.; Wei, X.; Liu, Z.; Xie, J. Fantastic Expressions and Where to Find Them: Chinese Simile Generation with Multiple Constraints. In Proceedings of the 61st Annual Meeting of the Association for Computational Linguistics (Volume 1: Long Papers), Toronto, ON, Canada, 9–14 July 2023; pp. 468–486. [Google Scholar]
  39. Sun, F.; Hu, X.; Yan, J.; Song, G. Aspect-level sentiment classification with AAF-CNN. Neurocomputing 2020, 10, 197–206. [Google Scholar]
  40. Li, C.; Xu, W.; Li, S.; Gao, S. Guiding Generation for Abstractive Text Summarization Based on Key Information Guide Network. In Proceedings of the 2018 Conference of the North American Chapter of the Association for Computational Linguistics: Human Language Technologies, New Orleans, LA, USA, 1–6 June 2018; Volume 2 (Short Papers), pp. 55–60. [Google Scholar]
  41. Iyyer, M.; Wieting, J.; Gimpel, K.; Zettlemoyer, L. Adversarial Example Generation with Syntactically Controlled Paraphrase Networks. Conference on Neural Information Processing Systems (NeurIPS). arXiv 2018, arXiv:1804.06059. [Google Scholar]
  42. Shen, L.; Zhan, H.; Shen, X.; Song, Y.; Zhao, X. Text is NOT Enough: Integrating Visual Impressions into Open-domain Dialogue Generation. In Proceedings of the 29th ACM International Conference on Multimedia, Chengdu, China, 20–24 October 2021; pp. 1772–1780. [Google Scholar]
Figure 1. Model architecture. The figure shows the overall framework of the model in this paper. The model as a whole consists of data processing, a searcher, and a generator.
Figure 1. Model architecture. The figure shows the overall framework of the model in this paper. The model as a whole consists of data processing, a searcher, and a generator.
Applsci 14 11925 g001
Figure 2. Flowchart of the searcher. The figure depicts the overall flow of the simulated annealing algorithm.
Figure 2. Flowchart of the searcher. The figure depicts the overall flow of the simulated annealing algorithm.
Applsci 14 11925 g002
Figure 3. CPM structure. This figure depicts the architecture of the CPM, showing that ‘Chest discomfort, CT scan’ is input into the model through word embedding and positional embedding, and model 12 consists of masked polytope attention, layer normalization, fully connected layers, and a residual connectivity structure, which ultimately predicts, based on the first n words, the output of the n+1th word.
Figure 3. CPM structure. This figure depicts the architecture of the CPM, showing that ‘Chest discomfort, CT scan’ is input into the model through word embedding and positional embedding, and model 12 consists of masked polytope attention, layer normalization, fully connected layers, and a residual connectivity structure, which ultimately predicts, based on the first n words, the output of the n+1th word.
Applsci 14 11925 g003
Figure 4. Distribution of case data. This figure shows that 24,441 data points with similar symptoms to lung cancer were extracted from the Chinese Medical Q&A Dataset, among which the amount of data points on lung cancer only accounted for 24.7%, and the amount of data points on other lung diseases accounted for 75.3%, with pneumonia and tuberculosis dominating the list of other lung diseases.
Figure 4. Distribution of case data. This figure shows that 24,441 data points with similar symptoms to lung cancer were extracted from the Chinese Medical Q&A Dataset, among which the amount of data points on lung cancer only accounted for 24.7%, and the amount of data points on other lung diseases accounted for 75.3%, with pneumonia and tuberculosis dominating the list of other lung diseases.
Applsci 14 11925 g004
Figure 5. Distribution of public dataset samples. This figure shows the sample distribution of cervical, rectal, liver, gastric, and lung cancers in the Chinese Medical Q&A Dataset. Among these, lung cancer generally has more data than other cancers.
Figure 5. Distribution of public dataset samples. This figure shows the sample distribution of cervical, rectal, liver, gastric, and lung cancers in the Chinese Medical Q&A Dataset. Among these, lung cancer generally has more data than other cancers.
Applsci 14 11925 g005
Figure 6. Comparative experimental results of the model itself. The figure shows the effect of the number of expansions on the text prediction accuracy of the generator model when data expansion is performed by the searcher. The figure examines the changes in the text prediction accuracy of the generator model when 0, 200, 400, 800, 1200, and 2400 pieces of data are expanded, and the figure shows that the model text prediction accuracy reaches the threshold when 1200 pieces of data are expanded.
Figure 6. Comparative experimental results of the model itself. The figure shows the effect of the number of expansions on the text prediction accuracy of the generator model when data expansion is performed by the searcher. The figure examines the changes in the text prediction accuracy of the generator model when 0, 200, 400, 800, 1200, and 2400 pieces of data are expanded, and the figure shows that the model text prediction accuracy reaches the threshold when 1200 pieces of data are expanded.
Applsci 14 11925 g006
Figure 7. Model prediction accuracy and loss. The figure shows how the generator model’s text prediction accuracy and loss value change from 0 to 100 epochs when the searcher is expanded with 1200 pieces of data. When it reaches about 100 epochs, the prediction accuracy and loss value of the generator model on the generated text tend to level off.
Figure 7. Model prediction accuracy and loss. The figure shows how the generator model’s text prediction accuracy and loss value change from 0 to 100 epochs when the searcher is expanded with 1200 pieces of data. When it reaches about 100 epochs, the prediction accuracy and loss value of the generator model on the generated text tend to level off.
Applsci 14 11925 g007
Table 1. Simplified model parameters. The table lists the changes in four parameters, N_embd, N_head, N_layer, and Max_length, and the reduction in the parameters greatly reduces the pressure on the hardware for model building.
Table 1. Simplified model parameters. The table lists the changes in four parameters, N_embd, N_head, N_layer, and Max_length, and the reduction in the parameters greatly reduces the pressure on the hardware for model building.
NameOriginalSimplified
N_embd1024768
N_head3212
N_layer3212
Max_length51250
Table 2. Sample of original data text. The table shows two examples of the dataset for this paper; the top is the Chinese text and the bottom is the English text corresponding to the Chinese text.
Table 2. Sample of original data text. The table shows two examples of the dataset for this paper; the top is the Chinese text and the bottom is the English text corresponding to the Chinese text.
Text IChinese: 经过各项检查和穿刺活检后,结论是右侧中央型肺癌,经过肿瘤标志物检查、骨扫描、全身核磁共振检查后发现纵隔淋巴结转移肝肾多发囊肿。病人舌苔白厚,舌边发红有淤血点,脸色正常,咳嗽有白痰,没有血,胸闷,气管不太通气,睡觉呼吸有声音,全身暂时没有疼痛,右腿发酸无力,曾经治疗情况和效果:暂时在县医院做过肺部造影,肝部CT,住院消炎中,打算转到专科医院继续治疗,今天早上父亲咳太用力竟咳了一丝血丝,之后又不会了。
English: After various tests and a puncture biopsy, the diagnosis was right-sided central lung cancer, and after tumor marker testing, a bone scan and whole-body MRI, mediastinal lymph node metastasis was found, with multiple cysts in the liver and kidney. The patient’s tongue has a thick, white mossy coating and red bruises on one side. The patient experiences chest tightness and coughs out white sputum, but no blood has been observed. Breathing during sleep is audible but the trachea is not overly obstructed. The patient experiences temporary right leg acidity and weakness but has no pain anywhere else in the body. Treatment has been administered and the patient has shown improvement. Currently, the patient is receiving medical care at the county hospital. So far, he has undergone a lung angiography and liver CT scan, received inpatient anti-inflammatory treatment, and is planning to transfer to a specialized hospital for further treatment. This morning, he coughed vigorously and even produced a small amount of blood, and then won’t be.
Text IIChinese: 因咳嗽较多,身体不适到医院进行体检,体检时拍CT发现肺部有阴影,高度怀疑是肺癌,然后到省肿瘤医院做检查,没有提取到癌细胞,最终诊断为结核。然后到肺科医院住院检查治疗,吃了近9个月的抗结核药,但病情不见好转,有加重的倾向。于是于今年8月11日到某某胸科医院住院做检查,胸科医院现在排除结核,在痰检中发现腺癌细胞,肺内有局部转移,做支气管镜检查没有提取到病理,现在要做肺穿刺,做了骨扫描和核磁共振没发现异常。病人现在是痰比较多,食欲不好,有些消瘦!
English: A medical examination was conducted in a hospital setting due to the presence of a cough, chest discomfort, and shortness of breath, accompanied by respiratory distress. A CT scan shows shadows in the lungs and lung cancer is suspected. Subsequently, the patient was referred to the Provincial Cancer Hospital for further examination, where cancer cells were not detected, and it was ultimately diagnosed as tuberculosis. He was admitted to the Pulmonary Hospital for a thorough examination and treatment and received anti-tuberculosis medication for almost nine months. However, his condition did not improve and showed a tendency to worsen. On 11th August of this year, the patient was admitted to a chest hospital for evaluation. The hospital has ruled out tuberculosis but found adenocarcinoma cells upon analyzing the patient’s sputum. Local metastasis in the lungs was also observed, but bronchoscopy did not yield any pathologies. A lung puncture is now being considered, and bone scanning and nuclear magnetic resonance tests did not reveal any abnormalities. Currently, the patient is experiencing increased sputum, poor appetite, and lethargy.
Table 3. Dataset of this study. The table shows the amount of data and dictionaries used for the text study.
Table 3. Dataset of this study. The table shows the amount of data and dictionaries used for the text study.
TypeDictionaryData
Lung cancer385800
Table 4. Sample public data text This table shows two examples of lung cancer text from the Chinese Medical Q&A Dataset.
Table 4. Sample public data text This table shows two examples of lung cancer text from the Chinese Medical Q&A Dataset.
Text IChinese: 肺癌患者在水果上没太大的禁忌,只要足量就行。可以多吃些清淡、易补充的食物,防止摄取油腻、辛辣刺激性食物,戒烟戒酒,恰当膳食。要注意休息,防止过度操劳,始终保持心情舒畅,积极互相配合医生治疗,多喝水,及时的补充水分,增强日常护理,始终保持室内通风,空气流畅。
English: There are no significant contraindications for individuals with lung cancer who consume fruit, as long as they consume an adequate amount. They should choose lighter, easily replenishable food and avoid oily or hot foods. It is also advisable to quit smoking and alcohol, in addition to maintaining a balanced diet. It is suggested to drink a lot of water, keep oneself hydrated, follow a daily self-care routine, and ensure sufficient ventilation indoors. Patients are advised to prioritize sufficient rest to avoid overexertion, maintain a calm perspective, and actively collaborate with healthcare professionals.
Text IIChinese: 肺癌晚期很容易发生骨转移,多发部位以肋骨、脊柱居多,其次为盆骨、四肢、颅骨。肺癌各型中,腺癌骨转移肋骨、胸椎、盆骨多见,转移到四肢就会发生脚痛的症状,肺癌一般是会引起疼痛的,后期骨转移也会引起骨骼的疼痛,一般没有什么好的治疗办法,常规的止痛药物治疗缓解疼痛,现在化疗的基础上做中药治疗时是很好的,安心的养病。
English: Bone metastasis is common in the late stage of lung cancer, with the ribs and spine being the most commonly affected sites, followed by the pelvis, limbs, and skull. Adenocarcinoma is a type of lung cancer that frequently leads to bone metastasis in the ribs, thoracic spine, or pelvis. When it spreads to the limbs, it can cause symptoms such as foot pain. Lung cancer typically results in pain. Additionally, in the advanced stages, bone metastasis can cause skeletal pain. Unfortunately, there are limited treatments available for this type of pain. Conventional medication can provide some relief, but incorporating traditional Chinese medicine alongside chemotherapy is a viable option for managing the pain and promoting a healthy recovery.
Table 5. Generating text I. This table shows the generation of symptom texts based on the theme of ‘lung cancer’, where the text starts with ‘2 months ago’. The words ‘lung cancer’ and ‘2 months ago’ in the text were highlighted with red notes.
Table 5. Generating text I. This table shows the generation of symptom texts based on the theme of ‘lung cancer’, where the text starts with ‘2 months ago’. The words ‘lung cancer’ and ‘2 months ago’ in the text were highlighted with red notes.
Generate Text IChinese: 两个月前出现咳嗽,有血丝,胸闷气短,经过CT、肺穿刺等相关检查,病理结果显示肺癌晚期,做过放疗。今年开始出现头晕,咳嗽有痰,现在睡眠不好,主要是发现右后背疼痛,入住骨髓肿瘤医院,又做了一个周期,放化疗,效果不好,放疗后,到现在还是咳嗽。
English: Two months ago, the patient presented with a cough, sputum with blood, chest tightness and shortness of breath. Following a CT scan, lung puncture and other related examinations, the pathological results demonstrated advanced lung cancer. The patient subsequently underwent radiotherapy. In the current year, the patient began experiencing dizziness, coughing with phlegm, and subsequently developed poor sleep quality. The patient also reported a history of right back pain and was admitted to the Bone Marrow Tumor Hospital for a course of radiotherapy. However, the treatment was not effective, and the patient continues to cough.
Generate Text IIChinese: 两个月前患者出现咳嗽,2013年10月开始出现咳血,痰伴有血丝,存在自发性高烧。1月25日去医院检查,经过CT检查发现肺部有阴影,怀疑是肺癌。患者办理入院进行进一步检查,入院期间伴有咳血痰,鼻子有积水的症状。后续做了肺穿刺,病理结果确诊为肺癌晚期。4月8日在医院做了一次化疗,患者反应剧烈。
English: Two months ago, the patient developed a cough, and in October 2013, he started coughing up blood, sputum with blood, and had a spontaneous high fever. On 25 January, the patient went to the hospital for examination, and a CT scan revealed shadows in his lungs, which were suspected to be lung cancer. The patient was admitted to the hospital for further examination, and during the admission period, the patient was coughing up bloody sputum and had fluid in his nose. A lung puncture was performed, and the pathological results confirmed advanced lung cancer; a chemotherapy treatment was performed in the hospital on 8 April, and the patient reacted violently.
Table 6. Generating text II. This table shows the generation of symptom texts based on the theme of ‘central lung cancer’, with ‘patient’ as the starting content of the text. The words ‘central lung cancer’ and ‘patient’ in the text were highlighted with red notes.
Table 6. Generating text II. This table shows the generation of symptom texts based on the theme of ‘central lung cancer’, with ‘patient’ as the starting content of the text. The words ‘central lung cancer’ and ‘patient’ in the text were highlighted with red notes.
Generate Text IChinese: 患者长期入院,胸闷,气短,做气管镜检查发现右肺下端有结节,进一步做穿刺检查病理结果为右肺上叶中心型肺癌,病情没有得到控制,后续做了一个CT,发现右肺不张,肺部较大,没有发现粘液。现在已经做了5个疗程的放疗。
English: The patient was admitted to the hospital for an extended period of time with chest tightness and shortness of breath. A bronchoscopy was performed and revealed the presence of a nodule at the lower end of the right lung. Further pathology was conducted through a puncture examination, which yielded a diagnosis of central lung cancer in the upper lobe of the right lung. The disease was not under control. A follow-up CT scan was conducted and demonstrated that the right lung was atelectatic, the lung was large, and no mucus was present. To date, five courses of radiotherapy have been administered.
Generate Text IIChinese: 患者2013年1月1日入住某某省肿瘤医院,做CT,经过四次化疗后,回家休息,至2013年2月3日开始一直服用中药,刚挂上一阵儿,最近两天咳嗽越来越厉害,伴有胸闷,每天吃饭少量体重减轻,最近两天咳嗽越来越厉害,7月10日再次进行主治表现较好,是中央型肺癌,用凯美纳靶向治疗方案,刚开始还能用,在2013年2月医生说已经检查了,没有痰,会引起胸口疼痛,做了5次化疗后,胸口疼痛竟然也没有了。
English: The patient was admitted to the hospital for examination due to a cough and the presence of blood in their sputum. A CT scan of the lungs revealed shadows, and a biopsy and pathological diagnosis of central primary lung cancer were subsequently performed. On 1 January 2013, the patient was admitted to the provincial oncology hospital and discharged to their home to recuperate after four chemotherapy treatments. The patient continued to receive traditional Chinese medicine until 3 February 2013, but their cough had become increasingly severe in the preceding two days, accompanied by chest tightness. Additionally, the patient had lost weight and were only consuming a small amount of food daily. The patient was readmitted for treatment on 10 July. Following treatment with the Kemena targeted therapy plan, there was no longer any phlegm, although the patient did experience chest pain. After five rounds of chemotherapy, the chest pain ceased.
Table 7. Example of generating text scoring. The table shows the details of the scoring of the generated text, with blue and red fonts representing the scored text, where the blue fonts indicate the content related to the patient’s symptoms, and the red fonts indicate the content related to the patient’s examination items, diagnostic results, treatment options, etc. The names of the detailed scored items are shown in Appendix A.
Table 7. Example of generating text scoring. The table shows the details of the scoring of the generated text, with blue and red fonts representing the scored text, where the blue fonts indicate the content related to the patient’s symptoms, and the red fonts indicate the content related to the patient’s examination items, diagnostic results, treatment options, etc. The names of the detailed scored items are shown in Appendix A.
Original TextChinese: 两个月前出现咳嗽,2013年10月开始出现咳血,伴有血丝,自发高烧,一直吐痰,1月25日去医院检查,发现肺部有阴影,伴有咳血痰,11月8日在医院做了一次检查,怀疑是肺癌,随后,从该患者的父亲身上提取了两份鼻液进行检查,并对肺部进行了CT扫描,经过一系列活检和病理检查,结果诊断为晚期肺腺癌
English: Two months ago, the individual began experiencing a persistent cough. In October 2013, the cough worsened and was accompanied by blood. Since experiencing a high fever, the individual has also been producing sputum. On 25 January, they presented to the hospital where a shadow in the lungs was identified, accompanied by coughing up blood and sputum. Following a checkup on 8 November, lung cancer was suspected. Subsequently, two nasal fluids were extracted from the patient’s father for examination and a CT scan of the lungs was performed, which resulted in a diagnosis of advanced lung adenocarcinoma after a series of biopsies and pathological examinations.
Generate TextChinese: 开始胸闷,睡眠不好,血压不稳定时高时低。因为有冠心病,一直以为是心脏引起的。体检的时候行胸CT,发现右上肺叶占位。入院进行手术,术后诊断为右肺上叶周边型肺癌T2N2MO三A期KPS80恶性肿瘤,倾向腺癌,肿物大小3∗3∗2。术后化疗三个周期,药物为多西艾素顺铂。术后复查胸部平片CT,左肺上叶,右肺中叶多发微结节双肺局限性纤维化,纵隔内见多发增大淋巴结,较大者约1.1∗1.5cm化疗三个周期期间病情一直稳定,CT无明显变化。现在正进行放疗治疗。放疗20次时,于2014年8月18日复查胸部CT平片以及血液化验(肿瘤标志物八项,生化全项以及血细胞分析),经化疗放疗联合治疗以后,本次CT有进一步的改善。原本纵隔内可见多发性增大淋巴结最大者1.5∗1.1.左肺上叶以及右肺中叶见多处小结节影,现本次CT都已经消失了。唯有肺部些许局限性纤维化。医院准备完成剩余八次放疗后,于年底前再化疗三期
English: Experiencing chest tightness, poor sleep, and fluctuating blood pressure, Due to coronary heart disease, it was commonly believed to be attributed to the heart. A thoracic CT was conducted as part of the physical examination and revealed occupation of the right upper lobe of the lung. The patient was admitted for surgery. The postoperative diagnosis determined the presence of a malignant tumor in the upper lobe of the right lung, with a mass size of 3 × 3 × 2. Specifically, it was diagnosed as peripheral type lung cancer T2N2MO stage IIIA, with an inclination towards adenocarcinoma. The patient’s KPS score was 80. Three courses of postoperative chemotherapy using doxorubicin and cisplatin. Postoperative CT chest radiograph shows multiple micronodules in the upper lobe of the left lung and middle lobe of the right lung, as well as limited fibrosis in both lungs. Additionally, there are multiple enlarged lymph nodes in the mediastinum, with the larger one measuring approximately 1.1 × 1.5 cm. The patient’s condition remained stable after three rounds of chemotherapy without notable changes in CT scan results. The patient is currently undergoing radiotherapy treatment. On 18 August 2014, during the 20th radiotherapy session, a chest CT scan, plain film, and blood tests were performed (eight tumor markers, full biochemistry, and hematology). After a combination of chemotherapy and radiotherapy, the CT scan showed further improvement. Initially, several lymph nodes were visibly enlarged within the mediastinum, measuring up to 1.5 × 1.1. Small nodular shadows were also present in the upper lobe of the left lung, as well as in the middle lobe of the right lung, which disappeared on this CT scan. The lungs only display limited fibrosis. The hospital is currently preparing to conduct the final eight radiotherapy sessions, followed by three additional chemotherapy sessions before the year comes to an end.
Table 8. Expert Information. The table shows the personal details of the three experts, including gender, age, title, department, and location.
Table 8. Expert Information. The table shows the personal details of the three experts, including gender, age, title, department, and location.
GenderAgeTitleDepartmentLocation
Expert 1male43associate chief physicianInterventional oncologyGansu Provincial People’s Hospital
Expert 2male37associate chief physicianMedical oncologyGansu Provincial People’s Hospital
Expert 3female41associate chief physicianSurgical oncologyGansu Provincial People’s Hospital
Table 9. The results of human evaluation. The table presents the percentage of Win–Tie–Lose grades for the generated text and the original text based on the scoring by the three experts. Kappa scores were also calculated to verify the consistency of the three experts’ assessments.
Table 9. The results of human evaluation. The table presents the percentage of Win–Tie–Lose grades for the generated text and the original text based on the scoring by the three experts. Kappa scores were also calculated to verify the consistency of the three experts’ assessments.
OpponentExpertWinLossTieKappa
Generated vs. OriginalFirst56%33%11%0.56
Second45%22%33%0.47
Third45%10%45%0.49
Table 10. Experimental results compared with unsupervised models. The table shows the scores of HMM, VAE, GAN, and this paper’s model in generating predicted text in Rouge-L and cosine similarity metrics, where this paper’s model outperforms the other models in both metrics.
Table 10. Experimental results compared with unsupervised models. The table shows the scores of HMM, VAE, GAN, and this paper’s model in generating predicted text in Rouge-L and cosine similarity metrics, where this paper’s model outperforms the other models in both metrics.
Unsupervised ModelRouge-LCosine Similarity
HMM0.080.36
VAE0.140.43
GAN0.180.68
SA+SCPM (ours)0.240.76
Table 11. Results of the public dataset comparison test. The table shows the loss, accuracy, Rouge-L, cosine similarity, and Bert score of the text generated by the model of this paper on the Chinese medical Q&A Dataset and the dataset of this paper. It can be seen that the scores of the metrics on the Chinese medical Q&A Dataset are slightly higher than those on the text dataset of this paper.
Table 11. Results of the public dataset comparison test. The table shows the loss, accuracy, Rouge-L, cosine similarity, and Bert score of the text generated by the model of this paper on the Chinese medical Q&A Dataset and the dataset of this paper. It can be seen that the scores of the metrics on the Chinese medical Q&A Dataset are slightly higher than those on the text dataset of this paper.
DatasetLossAccuracyRouge-LCosine SimilarityBert Score
PrecisionRecallF1
Chinese medical Q&A0.0540.9850.310.790.710.650.68
This text0.0870.9790.240.760.640.650.64
Table 12. Lung cancer text generation results. The table shows examples of text generated using the public dataset and the dataset in this paper, giving a more intuitive view of the semantic differences between the two. This table shows the generation of texts based on the theme of ‘lung cancer’, with ‘In recent months’ as the starting content of the text. The words ‘lung cancer’ and ‘In recent months’ in the text were highlighted with red notes.
Table 12. Lung cancer text generation results. The table shows examples of text generated using the public dataset and the dataset in this paper, giving a more intuitive view of the semantic differences between the two. This table shows the generation of texts based on the theme of ‘lung cancer’, with ‘In recent months’ as the starting content of the text. The words ‘lung cancer’ and ‘In recent months’ in the text were highlighted with red notes.
This Paper
Datasets Generate Text
Chinese: 最近几个月出现咳嗽、胸闷、气短、呼吸困难,伴有胸腔积水,在当地医院做了气管镜和血常规,经过暂时退烧等回家休息。一段时间后相关检查结果考虑肺癌。患者入院接受肿瘤标志物筛查,结果提示肺癌,纵隔淋巴结转移,痰中有血丝,腺癌两侧埋渗出,气管镜病理分析结果为:右肺上叶浸润型肺癌,纵隔淋巴结及小结节,贴壁生长为主型,部分呈腺癌,右边上叶微小淋巴结肿大,直径矿石极。
English: In recent months, the patient exhibited symptoms including coughing, tightness in the chest, shortness of breath, and dyspnea. Additionally, pleural effusion was observed. Following a bronchoscopy and blood tests at the local hospital, the patient was advised to take rest at home. Lung cancer was considered as a result of relevant tests after a period of time. The patient admitted for tumor marker screening. The findings indicate the presence of lung cancer, mediastinal lymph node metastasis, and blood in sputum. The adenocarcinoma showcases buried exudation on both sides, and the tracheoscopy analysis identifies infiltrative lung cancer of the upper lobe of the right lung, mediastinal lymph nodes, and small nodules with wall growth predominance, along with partly adenocarcinoma. Furthermore, tiny lymph nodes in the right upper lobe were found enlarged with extreme diameters.
Public Datasets
Generate Text
Chinese: 最近几个月肺癌患者的病情明显好转,原发性的治疗还是需要根据患者的病情来选择的,如果是早期的肺癌,通过手术后就会有一定的效果的,建议还是专业医生根据情况决定治疗方法,通过药物治疗,病情稳定之后建议看一看中医和中草药进行治疗。除了服药治疗肺癌外,患者还需要有看重饮食方面,比如日常清淡饮食,多出外活动。
English: In recent months, there have been notable advancements in the health status of patients diagnosed with lung cancer. The choice of primary treatment must be made based on the individual’s condition. If lung cancer is diagnosed in its early stages, surgery can provide effective results. It is advised that specialists determine the best course of treatment, which may involve medication or traditional Chinese medicine and herbs once the patient’s condition stabilizes. In addition to medication for treating lung cancer, patients should also focus on dietary factors, including a regular light diet and more outdoor activities.
Table 13. Results of comparative trials of different cancers in the public dataset. The table shows the metric evaluation scores of this paper’s models using cervical, rectal, liver, stomach, and lung cancer data from public datasets to validate the model’s ability to be generalized to other cancer text generation.
Table 13. Results of comparative trials of different cancers in the public dataset. The table shows the metric evaluation scores of this paper’s models using cervical, rectal, liver, stomach, and lung cancer data from public datasets to validate the model’s ability to be generalized to other cancer text generation.
DatasetLossAccuracyRouge-LCosine SimilarityBert Score
PrecisionRecallF1
Cervical cancer0.0610.9840.290.750.720.670.69
Rectal cancer0.0570.9850.270.760.690.650.67
Liver cancer0.0540.9860.320.800.730.630.68
Gastric cancer0.0820.9790.210.730.720.570.54
Table 14. Tumor text generation results for public dataset. The table shows examples of text generated by this paper’s model on cervical, rectal, liver, and stomach cancers, providing a more intuitive text of the semantic content of the generated text.
Table 14. Tumor text generation results for public dataset. The table shows examples of text generated by this paper’s model on cervical, rectal, liver, and stomach cancers, providing a more intuitive text of the semantic content of the generated text.
Cervical cancer
text generate
Chinese: 宫颈癌是一种恶性肿瘤,所以在现有的医疗条件下,很难逐渐的治好,这种疾病是很容易再次出现病发或者扩散的,现在已经确认宫颈癌再次出现了病发以及扩散,首先需要采用化疗的方式来控制癌细胞扩散,同时结合病人的体质,需要采用救治手术治疗,同时也需要配合化疗的方式专心治疗,通过治疗也只是延长生存的时间。其实得了宫颈癌并不可怕,只要在早期发觉的时候及时治疗,缓解病情及康复的几率都非常大。
English: Cervical cancer is a malignant tumor that presents challenges for successful treatment under current medical conditions, as it tends to reoccur and spread easily. Once cervical cancer has reoccurred and spread, the first step is to control the expansion of the cancer cells through chemotherapy. Life-saving surgical treatments, tailored to the patient’s physical condition, should also be used. In addition, a combination of chemotherapy and surgical treatment is necessary and can only extend the patient’s survival time. The treatment can solely extend lifespan. However, cervical cancer ought not to be considered a frightening ailment. If detected in the early stages and given prompt treatment, the chances of remission and full recovery are very promising.
Rectal cancer
text generate
Chinese: 直肠癌是一种比较常见的恶性肿瘤,因为一般治疗方式是采用手术治疗,通过手术可以摘除癌症病灶,但这种手术是拥有破坏性的手术,一般手术以后,需要一段时间的恢复,同时接下来也需要采用化疗或者是放射治疗,进一步的治疗。直肠癌一般发觉的早,积极的互相配合治疗,生存的时间是比较长的。
English: Rectal cancer is a common form of malignant tumor that can be treated with surgery to remove the cancerous lesion. However, this type of surgery is considered destructive and requires a period of recovery, as well as additional treatment options such as chemotherapy or radiation therapy. Early detection of rectal cancer is key to improving the chances of long-term survival, provided that patients actively engage in their treatment.
Liver cancer
text generate
Chinese: 肝癌是个消耗性的疾病,一般多继发于肝炎,症状为肝区不适、乏力、倦怠、皮肤或巩膜黄染等,目前还没有完全治愈肝癌的方法,但积极的治疗会延长患者的生命,提高存活率,您的情况已经明确确诊为肝癌,所以您需要有积极实施治疗。指导意见:建议您做插手治疗,期间注意休息,少食多餐,注意防寒,防止受寒感冒、过度操劳,如果患者再次出现疼痛症状,建议您给与活血药物缓解疼痛,定期复检,期望我的解释带给您帮助!
English: Liver cancer is a consuming condition often resulting from hepatitis. Symptoms may include discomfort in the area of the liver, fatigue, lethargy, and yellowing of the skin or sclera. Regrettably, a complete cure for liver cancer is not yet available. However, active treatment will extend the patient’s life and enhance the survival rate. Your case has been accurately diagnosed as liver cancer, and we highly recommend prompt implementation of the treatment. Guidance: We suggest the patient undergo interventional therapy and prioritize rest during this period. They should consume smaller, more frequent meals and take measures to actively avoid catching a cold or the flu, as well as overworking. If pain symptoms persist, administering blood-activating medicines is recommended, with regular reassessments. We hope this advice proves helpful.
Gastric cancer
text generate
Chinese: 胃癌是严重危害人类健康的常见病和多发病,危害较大的是它的肆虐性和转移性,一般手术治疗、放射治疗及化疗等手段不但达不到康复效果,而且有可能加快病情进一步发展,中医中药长期临床实践累积了很多非常有效的治疗方法。胃癌建议你用虫草、猪苓、明党参、桑寄生、青阳参、香菇、红豆蔻、桑白皮、杜仲、降香、茯苓、白术等配合治疗。
English: Gastric cancer is a pervasive ailment that poses a significant threat to human well-being. Its rampant and metastatic characteristics make it particularly pernicious. Conventional surgical, radiotherapy, and chemotherapy treatments may not achieve the desired outcomes and could even augment the disease’s progression. Traditional Chinese medicine, however, has amassed numerous efficacious therapies, validated by extensive clinical testing. Stomach cancer treatment may include the use of Cordyceps, Poria, Ming Codonopsis pilosula, Mistletoe, Qingyang Ginseng, Shiitake mushrooms, Galangal fruit, Morus alba, Eucommia ulmoides, Descending Fragrance, Poria, Atractylodes macrocephala and other herbs.
Disclaimer/Publisher’s Note: The statements, opinions and data contained in all publications are solely those of the individual author(s) and contributor(s) and not of MDPI and/or the editor(s). MDPI and/or the editor(s) disclaim responsibility for any injury to people or property resulting from any ideas, methods, instructions or products referred to in the content.

Share and Cite

MDPI and ACS Style

Dang, X.; Zhao, Z.; Li, F. Controlled Text Generation of Lung Cancer Descriptions for Small Sample Data. Appl. Sci. 2024, 14, 11925. https://doi.org/10.3390/app142411925

AMA Style

Dang X, Zhao Z, Li F. Controlled Text Generation of Lung Cancer Descriptions for Small Sample Data. Applied Sciences. 2024; 14(24):11925. https://doi.org/10.3390/app142411925

Chicago/Turabian Style

Dang, Xiaochao, Zhengzhang Zhao, and Fenfang Li. 2024. "Controlled Text Generation of Lung Cancer Descriptions for Small Sample Data" Applied Sciences 14, no. 24: 11925. https://doi.org/10.3390/app142411925

APA Style

Dang, X., Zhao, Z., & Li, F. (2024). Controlled Text Generation of Lung Cancer Descriptions for Small Sample Data. Applied Sciences, 14(24), 11925. https://doi.org/10.3390/app142411925

Note that from the first issue of 2016, this journal uses article numbers instead of page numbers. See further details here.

Article Metrics

Back to TopTop