Study on the Structural Instability Characteristics of Interlayer Rock Strata During Mining Under Interval Goaf in Shallow Coal Seams
Abstract
1. Introduction
2. Working Face Mining Conditions
3. Similar Model Test of Mining Under Interval Goaf
3.1. Design of Physical Similar Model
3.2. Layout of Measurement Points and Mining Sequence
- (1)
- Layout of measurement points
- (2)
- Mining sequence
4. Analysis of Physical Similarity Simulation Experiment Results
4.1. Instability Characteristics of OR in Lower Coal Seam Mining
4.2. Distribution Law of Abutment Pressure (AP)
4.3. AE Monitoring Analysis
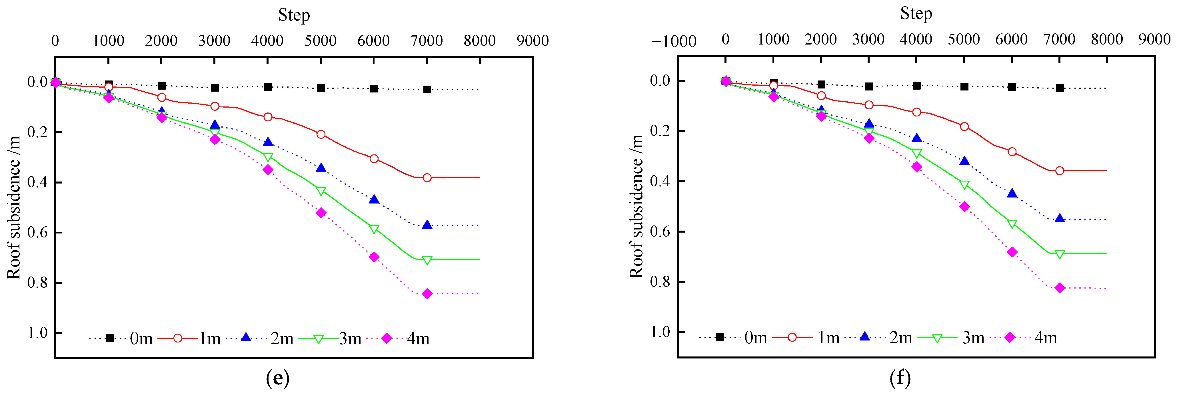
5. Analysis of Support Strength During Mining Under the ICP
6. Dynamic Pressure Prevention Technology
6.1. Pre-Splitting and Pressure Relief Plan of the ICP
6.2. Measurement of the Effects of Pre-Splitting and Pressure Relief on the ICPs
7. Conclusions
- (1)
- Similarity simulations indicated that the first weighting of the main roof was 49 m, with support resistance reaching 7023 kN. The periodic weighting of the main roof ranged from 12 to 19 m, with an average of 14.9 m. During periodic weighting, the support resistance varied between 6813 and 10,935 kN, with an average of 7940 kN, and the dynamic load factor ranged from 1.07 to 1.74. The peak support pressure of the advanced AP ranged from 5.85 to 9.85 MPa.
- (2)
- During mining in the 3−1 coal seam, the stress distribution in the IRS exhibited a “two-zone” characteristic. The mining section under the W-shaped masonry beam structure formed by TCP and interval mining strip was the “stress release zone”, while that under the double-arch bridge structure formed by ICP and its roof was a “stress increase zone”. During mining under the “stress release zone”, the mine pressure was not obvious, and the dynamic load coefficient was small. During mining under the “stress increase zone”, the IRS and the ICP were synchronously cut off and destabilized. The working face has obvious dynamic load pressure. In actual production, the working face is prone to dynamic load support accidents.
- (3)
- The relationship between support strength and roof subsidence when the working face passes through the ICP was studied by numerical simulation. A method of advanced pre-splitting and pressure relief for ICP was proposed, which effectively reduces the stress concentrations on the ICP. Measurements indicated that after pressure relief on the ICP, the support pressure in the working face reached 37 MPa, and the dynamic load coefficient was reduced to 1.34, which ensured safe mining when the working face passed through the ICP.
Author Contributions
Funding
Institutional Review Board Statement
Informed Consent Statement
Data Availability Statement
Acknowledgments
Conflicts of Interest
References
- Xu, J.; Zhu, W.; Wang, X.; Yi, M. Classification of key strata structure of overlying strata in shallow coal seam. J. China Coal Soc. 2009, 34, 865–870. [Google Scholar]
- Zhang, J.; Wang, B. Study on the bearing structure and stability of overlying strata: An interval gob in shallow buried coal mining of Northwest China. Arab. J. Geosci. 2021, 14, 255. [Google Scholar] [CrossRef]
- Ju, J.; Xu, J.; Zhu, W. Longwall chock sudden closure incident below coal pillar of adjacent upper mined coal seam under shallow cover in the Shendong coalfield. Int. J. Rock Mech. Min. 2015, 77, 192–201. [Google Scholar] [CrossRef]
- Yu, D.; Yi, X.; Liang, Z.; Lou, J.; Zhu, W. Research on Strong Ground Pressure of Multiple-Seam Caused by Remnant Room Pillars Undermining in Shallow Seams. Energies 2021, 14, 5221. [Google Scholar] [CrossRef]
- Ju, J.; Xu, J.; Zhu, W.; Wang, X. Mechanism of strong strata behaviors during the working face out of the upper dip coal pillar in contiguous seams. J. China Coal Soc. 2010, 35, 15–20. [Google Scholar]
- Zhu, W. Study on the Instability Mechanism of Key Strata Structure in Repeat Mining of Shallow Close Distance Seams. China Univ. Min. Technol. 2010, 36, 1065–1066. [Google Scholar]
- Bazaluk, O.; Kuchyn, O.; Saik, P.; Soltabayeva, S.; Brui, H.; Lozynskyi, V.; Cherniaiev, O. Impact of ground surface subsidence caused by underground coal mining on natural gas pipeline. Sci. Rep. 2023, 13, 19327. [Google Scholar] [CrossRef] [PubMed]
- Nguyen, L.Q.; Le, T.T.T.; Nguyen, T.G.; Tran, D.T. Prediction of underground mining-induced subsidence: Artificial neural network based approach. Min. Miner. Depos. 2023, 17, 45–52. [Google Scholar] [CrossRef]
- Malashkevych, D.; Petlovanyi, M.; Sai, K.; Zubko, S. Research into the coal quality with a new selective mining technology of the waste rock accumulation in the mined-out area. Min. Miner. Depos. 2022, 16, 103–114. [Google Scholar] [CrossRef]
- Baryshnikov, V.D.; Baryshnikov, D.V.; Gakhova, L.N.; Kachal’sky, V.G. Practical experience of geomechanical monitoring in underground mineral mining. J. Min. Sci. 2014, 50, 855–864. [Google Scholar] [CrossRef]
- Klemetti, T.M.; Van Dyke, M.A.; Evanek, N.; Compton, C.C.; Tulu, I.B. Insights into the Relationships Among the Roof, Rib, Floor, and Pillars of Underground Coal Mines. Min. Metall. Explor. 2021, 38, 531–538. [Google Scholar] [CrossRef]
- Murphy, M.M. Shale Failure. Mechanics and Intervention Measures in Underground Coal Mines: Results From 50 Years of Ground Control Safety Research. Rock Mech. Rock Eng. 2016, 49, 661–671. [Google Scholar] [CrossRef] [PubMed]
- Huang, Q.; Wang, X.; He, Y.; Li, K.; Li, J.; Liu, J.; Wang, S. Activated roof structure and support dynamic load in shallow-buried close coal seam mining. J. Min. Saf. Eng. 2022, 39, 857–866. [Google Scholar]
- Huang, K.; Huang, Q.; Wang, S.; Deng, Z.; Zhao, M. Research on roof structure and support resistance during periodic weighting in shallow group coal seams mining face. J. China Coal Soc. 2018, 43, 2687–2693. [Google Scholar]
- Feng, J.; Zhou, Y.; Li, H.; Liu, C. Three kinds of basic structures of working face in near horizontal coal seam. J. China Coal Soc. 2016, 41, 2576–2587. [Google Scholar]
- Du, F.; Yuan, R.; Zheng, J.; Song, G. Mechanism of abnormal strata pressure of mining under coal pillar in close distance shallow coal seams. J. China Coal Soc. 2017, 42, 24–29. [Google Scholar]
- Yu, H. Study on the Movement of Upper Strata and the Pressure Behavior Law of Close Distance Coal Seams. Ph.D. Thesis, China University of Mining and Technology (Beijing), Beijing, China, 2015. [Google Scholar]
- Jin, Z. Study on Overburden Strata Movement Law and Deformation Mechanism of Surrounding Rock in Short Distance Coal Seam Mining in Shaping Coal Mine. Ph.D. Thesis, China University of Mining and Technology (Beijing), Beijing, China, 2018. [Google Scholar]
- Bai, Q.; Tu, S.; Wang, F.; Yuan, Y. Stress evolution and induced accidents mechanism in shallow coal seam in proximity underlying the room mining residual pillars. China J. Rock Mech. Eng. 2012, 31, 3772–3778. [Google Scholar]
- Wang, F.; Duan, C.; Tu, S.; Liang, N.; Bai, Q. Hydraulic support crushed mechanism for the shallow seam mining face under the roadway pillars of room mining goaf. Int. J. Min. Sci. Technol. 2017, 27, 853–860. [Google Scholar] [CrossRef]
- Yang, J.; Liu, C.; Yang, Y.; Li, J. Study of the bearing mechanism of the coal roof and the dimension selection of the room and pillar in the shallow and close distance coal seam. J. China Univ. Min. Technol. 2013, 42, 161–168. [Google Scholar]
- Xu, J.; Zhu, W.; Ju, J. Mechanism of dynamic mine pressure occurring below adjacent upper chamber mining goaf with shallow cover depth. J. China Coal Soc. 2017, 42, 500–509. [Google Scholar]
- Zhu, W.; Xu, J.; Chen, L.; Li, Z.; Liu, W. Mechanism of disaster induced by dynamic instability of coal pillar group in room-and-pillar mining of shallow and close coal seams. J. China Coal Soc. 2019, 44, 358–366. [Google Scholar]
- Zhu, W.; Chen, L.; Zhou, Z.; Shen, B.; Xu, Y. Failure propagation of pillars and roof in a room and pillar mine induced by longwall mining in the lower seam. Rock Mech. Rock Eng. 2019, 52, 1193–1209. [Google Scholar] [CrossRef]
- Huo, B.; Fan, Z.; Xie, W.; Duan, Z.; Lu, Y.; Jing, X. Stress field analysis and study on dynamic pressure mechanism under goaf of shallow depth and closed distance room and pillar mining. Coal Sci. Technol. 2019, 47, 179–186. [Google Scholar]
- Feng, G.; Zhu, W.; Bai, J.; Yu, D.; Xie, J.; Li, Z. Shocking failure mechanism of advanced coal pillars under the mining influence of shallow-buried closed distance coal seams. J. China Coal Soc. 2023, 48, 179–186. [Google Scholar]
- Li, H. The Similar Simulation Testing of Ground Pressure; China University of Mining and Technology Press: Xuzhou, China, 1998. [Google Scholar]
- Zhai, X.; Zhao, X.; Guo, Z.; Ren, Z. Similar Simulation study on deformation and collapsing impact of overlying hugely thick conglomerate stratum in longwall top-coal caving mining. J. Min. Saf. Eng. 2023, 40, 1018–1030. [Google Scholar]
- Wang, Y.; Mao, D.; Qi, Q. Study on determining of the mechanical parameters of rock mass used innumerical simulation. J. China Coal Soc. 2003, 28, 593–597. [Google Scholar]
- Wang, B.; Zhang, J.; Lin, H.; Liu, H.; Gao, S.; He, Y. The Catastrophic Failure Mechanisms and the Prevention of Dynamic Pressure-Related Hazards During Mining Under an Interval Goaf Through an Isolated Coal Pillar in Shallow and Closely Spaced Coal Seams. Appl. Sci. 2024, 14, 10554. [Google Scholar] [CrossRef]
- Chen, X.; Xie, W.; Jing, S.; Wei, W. Determination of mechanics parameters of mining induced rock mass for numerical simulation. J. Min. Saf. Eng. 2006, 23, 341–345. [Google Scholar]
- GB6722-2014; Blasting safety Regulation. China Standard Press: Beijing, China, 2014.




















| No. | Lithology | Stratum Thickness (m) | Model Thickness (cm) | Ratio | Materials (kg/cm) | |||
|---|---|---|---|---|---|---|---|---|
| Sand | Gypsum | Calcium | Carbonate | |||||
| 1 | Loess layer | 20 | 20 | Sand/Loess = 20:1 | ||||
| 2 | Loess layer | 47.1 | 47 | Sand/Loess = 20:1 | ||||
| 3 | Sandy mudstone | 3.2 | 3 | 837 | 8.52 | 0.33 | 0.747 | |
| 4 | Fine sandstone | 2 | 2 | 737 | 8.4 | 0.36 | 0.84 | |
| 5 | Siltstone | 5 | 5 | 837 | 8.52 | 0.33 | 0.747 | |
| 6 | Fine sandstone | 4.8 | 5 | 737 | 8.4 | 0.36 | 0.84 | |
| 7 | Siltstone | 8.2 | 8 | 837 | 8.52 | 0.33 | 0.747 | |
| 8 | 2−2 coal seam | 2 | 2 | 20:20:1:5 | 3.39 | 0.18 | 0.84 | 3.39 |
| 9 | Sandy mudstone | 2 | 2 | 828 | 8.52 | 0.213 | 0.852 | |
| 10 | Siltstone | 13.2 | 13 | 837 | 8.52 | 0.33 | 0.747 | |
| 11 | Fine sandstone | 6 | 6 | 737 | 8.4 | 0.36 | 0.84 | |
| 12 | Fine sandstone | 8.2 | 8 | 837 | 8.52 | 0.33 | 0.747 | |
| 13 | Mudstone | 1 | 1 | 828 | 8.52 | 0.213 | 0.852 | |
| 14 | Siltstone | 2.9 | 3 | 837 | 8.52 | 0.33 | 0.747 | |
| 15 | Sandy mudstone | 1 | 1 | 837 | 8.52 | 0.33 | 0.747 | |
| 16 | 3−1 coal seam | 4 | 4 | 20:20:1:5 | 3.39 | 0.18 | 0.84 | 3.39 |
| 17 | Siltstone | 5 | 5 | 837 | 8.52 | 0.33 | 0.747 | |
| Total | 135 | 135 | ||||||
| Number of Weighting | Advancing Distance/m | Weighting Interval/m | Paver (kN) | Pmain (kN) | Dynamic Load Factor (q) | |
|---|---|---|---|---|---|---|
| First caving of IR | 34 | 34 | 6414 | 6561 | ||
| MR initial pressure | 49 | 49 | 6266 | 7023 | 1.12 | |
| Periodic weighting of main roof | First | 63 | 14 | 6393 | 6834 | 1.07 |
| Second | 77 | 14 | 6414 | 7065 | 1.1 | |
| Third | 92 | 15 | 6287 | 6813 | 1.08 | |
| Fourth | 106 | 14 | 6266 | 8664 | 1.38 | |
| Fifth | 121 | 15 | 6287 | 6897 | 1.1 | |
| Sixth | 135 | 14 | 6329 | 7886 | 1.25 | |
| Seventh | 153 | 18 | 6266 | 10,934 | 1.74 | |
| Eighth | 165 | 12 | 6414 | 7255 | 1.13 | |
| Ninth | 179 | 14 | 6329 | 7023 | 1.11 | |
| Tenth | 198 | 19 | 6287 | 9210 | 1.46 | |
| Eleventh | 213 | 15 | 6371 | 7654 | 1.2 | |
| Twelfth | 223 | 10 | 6350 | 7402 | 1.17 | |
| Thirteenth | 237 | 14 | 6414 | 10,409 | 1.62 | |
| Fourteenth | 256 | 19 | 6266 | 7107 | 1.13 | |
| Average | 14.7 | 6308 | 7940 | |||
Disclaimer/Publisher’s Note: The statements, opinions and data contained in all publications are solely those of the individual author(s) and contributor(s) and not of MDPI and/or the editor(s). MDPI and/or the editor(s) disclaim responsibility for any injury to people or property resulting from any ideas, methods, instructions or products referred to in the content. |
© 2024 by the authors. Licensee MDPI, Basel, Switzerland. This article is an open access article distributed under the terms and conditions of the Creative Commons Attribution (CC BY) license (https://creativecommons.org/licenses/by/4.0/).
Share and Cite
Wang, B.; Zhang, J.; Lin, H.; Liu, D.; Yang, T. Study on the Structural Instability Characteristics of Interlayer Rock Strata During Mining Under Interval Goaf in Shallow Coal Seams. Appl. Sci. 2024, 14, 11870. https://doi.org/10.3390/app142411870
Wang B, Zhang J, Lin H, Liu D, Yang T. Study on the Structural Instability Characteristics of Interlayer Rock Strata During Mining Under Interval Goaf in Shallow Coal Seams. Applied Sciences. 2024; 14(24):11870. https://doi.org/10.3390/app142411870
Chicago/Turabian StyleWang, Bin, Jie Zhang, Haifei Lin, Dong Liu, and Tao Yang. 2024. "Study on the Structural Instability Characteristics of Interlayer Rock Strata During Mining Under Interval Goaf in Shallow Coal Seams" Applied Sciences 14, no. 24: 11870. https://doi.org/10.3390/app142411870
APA StyleWang, B., Zhang, J., Lin, H., Liu, D., & Yang, T. (2024). Study on the Structural Instability Characteristics of Interlayer Rock Strata During Mining Under Interval Goaf in Shallow Coal Seams. Applied Sciences, 14(24), 11870. https://doi.org/10.3390/app142411870

