Next Article in Journal
Research on Key Technologies of 260 °C/210 MPa Ultra-Deep Logging Equipment
Next Article in Special Issue
Calibrating Microscopic Traffic Simulation Model Using Connected Vehicle Data and Genetic Algorithm
Previous Article in Journal
Novel Approach for Enhancing Challenging Terrains Using an Integrated Pyrolysis and Furrow-Diking Technology
Previous Article in Special Issue
Research on the Application of Pruning Algorithm Based on Local Linear Embedding Method in Traffic Sign Recognition
 
 
Font Type:
Arial Georgia Verdana
Font Size:
Aa Aa Aa
Line Spacing:
Column Width:
Background:
Article

An Improved Pied Kingfisher Optimizer for Maritime UAV Path Planning

1
Faculty of Electrical Engineering and Computer Science, Ningbo University, Ningbo 315211, China
2
Ningbo Institute of Materials Technology & Engineering, Chinese Academy of Sciences, Ningbo 315201, China
*
Authors to whom correspondence should be addressed.
Appl. Sci. 2024, 14(24), 11816; https://doi.org/10.3390/app142411816
Submission received: 30 October 2024 / Revised: 6 December 2024 / Accepted: 12 December 2024 / Published: 18 December 2024
(This article belongs to the Special Issue Optimization and Simulation Techniques for Transportation)

Abstract

Maritime activities have become increasingly frequent with the deepening of economic globalization, highlighting the burgeoning significance of maritime rescue. However, in practical applications, UAVs for maritime rescue face numerous challenges, such as limited endurance and inadequate autonomous planning capabilities. To optimize flight routes and circumvent adverse sea conditions, an improved Pied Kingfisher Optimizer (IPKO) that incorporates refraction reverse learning, variable spiral search, and Cauchy mutation strategies was proposed. Comparative experiments conducted on CEC2005 and CEC2022 datasets with seven traditional algorithms demonstrate that the proposed algorithm exhibits superior precision and convergence speed. Subsequently, a path planning objective function was constructed based on trajectory cost and threat cost to simulate a 3D space for UAV maritime rescue missions, and the IPKO algorithm was applied to address the UAV path planning problem. The results showed that the total cost incurred by the IPKO algorithm decreased by 5.77% compared to the PKO algorithm and by 51.19% compared to the SCA algorithm. Finally, through UAV flight tests validating its practical applicability, it is ascertained that IPKO can enhance rescue efficiency in complex maritime rescue environments.

1. Introduction

As economic globalization deepens, maritime transportation, a critical component of international trade, has witnessed an increasingly pivotal role in ensuring the safety and efficiency of the global economy. With 3 million square kilometers of maritime territory and 18,000 km of coastline [1], China plays a crucial and indispensable role in the global maritime economy. Therefore, it is imperative for China to ensure stable growth in its ocean economy as it is vital for national development. However, the unpredictability nature of maritime accidents and the complexity associated with rescue operations pose significant challenges to search and rescue missions [2]. In recent years, rapid advancements in UAV technology have emerged as a crucial means to enhance rescue efficiency by expanding search coverage while reducing risks [3]. To this end, in 2023, the Chinese Ministry of Emergency Management and the Ministry of Industry and Information Technology jointly issued the “Guiding Opinions on Accelerating the Development of Emergency Robots”, which explicitly outlined their goal to advance UAV technology specifically for maritime rescue applications [4]. Furthermore, underlining its commitment to strengthening emergency response capabilities during the “14th Five-Year Plan for Emergency Rescue Capacity Building”, China emphasizes the enhancement of UAV capabilities for effective maritime rescue [5]. The release of these policy documents not only underscores China’s dedication to improving maritime rescue operations but also provides essential policy support and guidance necessary for the technological advancement and innovation within UAVs used in such scenarios.
In the domain of maritime search and rescue, UAVs offer significant advantages over traditional manned vehicles such as rescue vessels and helicopters [6]. They exhibit excellent mobility, reduced operational costs, minimal takeoff and landing time, and eliminate the risk of personnel casualties [7]. These features enable UAVs to locate distressed targets at sea rapidly and efficiently, significantly enhancing the efficiency of search and rescue operations. Furthermore, with the continuous advancements in UAV-related technologies, including positioning, target recognition, communication, and control automation, the success rate of UAV search and rescue missions will further escalate. These advancements not only augment UAV operational capabilities in complex maritime environments but also introduce new possibilities for maritime search and rescue operations.
As illustrated in Figure 1, UAVs encounter numerous challenges in maritime rescue missions, primarily due to the intricate maritime environment, the urgent response demands, and the inherent risks throughout rescue operations. The unpredictability of the maritime environment, including severe weather conditions, strong currents, and rough waves, poses significant obstacles to rescue operations and often renders traditional methods ineffective [8]. Furthermore, the perilous conditions involved in rescue missions, such as shipwrecks, fires, and drownings, also substantially amplify the risks associated with these operations. These factors necessitate that UAVs not only consider optimizing speed and energy consumption in path planning but also possess robust autonomous decision-making capabilities to navigate through treacherous marine conditions [9]. Therefore, path planning plays a critical role in ensuring the success of UAV maritime rescue missions and stands as one of the key technologies involved.
The principles of algorithms form the basis for classifying path planning techniques into two categories: traditional path planning and AI-based path planning. Traditional methods in this field are typically rooted in classical mathematics and graph theory, such as the Artificial Potential Field (APF) method [10], the A* algorithm [11], and Rapidly-exploring Random Trees (RRT) [12]. These algorithms operate by following explicit rules and logical reasoning to find paths; however, they may encounter challenges related to local optima and memory overflow when dealing with complex environments. On the other hand, AI-based path-planning methods leverage concepts from machine learning to tackle these problems, primarily through reinforcement learning and swarm intelligence optimization algorithms [13]. Reinforcement learning methods rely on continuous interactions between agents and their environment, improving decision-making strategies to maximize cumulative rewards and identify the optimal paths from start to finish [14]. However, reinforcement learning algorithms often require a large number of training samples, which may lead to limitations such as prolonged training time and low sample efficiency in practical applications. Swarm intelligence algorithms simulate the behavior of biological groups found in nature by utilizing local interactions among simple agents that generate complex global intelligent behavior [15,16]. The advantages of these methods lie in their ability to achieve global search capability, high adaptability, strong robustness, and ease of parallelization in multi-core processors and distributed computing environments, thereby accelerating path planning.
In recent years, remarkable progress has been made by numerous researchers in improving UAV path planning through the use of swarm intelligence optimization algorithms. For instance, Chao Yang et al. proposed a multi-strategy balanced progressive learning Sparrow Search Algorithm (SSA) [17], which introduced balanced progressive learning and spiral progressive learning strategies to augment optimization performance, and successfully applied it to path-planning problems of varying complexities. However, when applied to high-dimensional complex environments, the algorithm’s computational complexity experiences a significant increase, leading to a slower convergence speed. Chengzhi Qu et al. developed a Grey Wolf Optimization (GWO) algorithm enhanced with reinforcement learning [18], which adaptively controlled individual switching operations based on accumulated performance, thereby improving efficiency in trajectory planning optimization. Although this algorithm improved efficiency in optimization tasks, its global search capability still requires enhancement when confronted with intricate environments. Yu, X.et al. [19] proposed a DE-GWO hybrid algorithm integrated with mutation factors for UAV path planning within complex environments that significantly amplified global search capability; however, there is room for improvement regarding local exploitation capabilities to ensure adaptability even under corner case scenarios. Gang Hu et al. [20] developed an improved Honey Badger Algorithm based on the Bernoulli mapping technique along with segmented optimal decreasing neighborhoods and strategy-adaptive horizontal crossover approach to address UAV path planning predicaments grounded on threat models. Although this algorithm has demonstrated satisfactory performance in scenarios involving spherical obstacles, there is still potential to improve its computational efficiency and path smoothness when handling more complex obstacle environments. Shi Jiaqi et al. proposed an improved GWO algorithm [21], which introduces a spiral position update method, sets the update probability according to the golden ratio, and incorporates an adaptive leadership hierarchy to enhance convergence speed and task completion efficiency. Nevertheless, the algorithm’s ability to escape from local optima remains weak.
Despite significant progress in optimizing UAV path planning, research specific to maritime rescue scenarios remains scarce. Furthermore, existing algorithms continue to face challenges such as being trapped in local optima, having a slow convergence rate, and high computational complexity. To address these issues comprehensively, this paper introduces an Improved Pied Kingfisher Optimizer (IPKO), which employs refraction reverse learning and variable spiral sine–cosine search strategies during the exploration phase to enhance the global search capability for UAV path planning. Additionally, a Cauchy mutation strategy is implemented during the exploitation phase to optimize local escaping performance and overcome the limitations associated with handling obstacles and environmental changes in complex marine environments.

2. Principle of the Improved PKO Algorithm

2.1. Pied Kingfisher Optimizer

The Pied Kingfisher Optimizer (PKO) [22] is an innovative metaheuristic algorithm that draws inspiration from the unique hunting behaviors and mutualistic relationships observed in Pied Kingfishers. Similar to other swarm intelligence algorithms, the PKO generates random initial solutions during the initialization phase.
X i , j = X L B + ( X U B X L B ) × r i = 1 , 2 , …. , n ;   j = 1 , 2 , …. , m
where X i , j refers to the location of the i th individual at the j th dimension; r represents a random value between 0 and 1; X U B and X L B refer to the upper and lower bounds, respectively, of the search range.
The positions of the pied kingfishers are iteratively updated using the following equation. The initial phase of the PKO algorithm is inspired by foraging techniques employed by pied kingfishers, which adaptively switch between perching and hovering strategies to catch prey, depending on environmental conditions. In the PKO, the search agents’ locations emulate these avian feeding behaviors and undergo dynamic adjustments through the following formula:
X i ( t + 1 ) = X i ( t ) + α × T × ( X j ( t ) X i ( t ) ) , i ,   j = 1 , 2 , …. , N   &   j i
where the variable X i ( t + 1 ) signifies the prospective location of the pied kingfisher in the subsequent iteration, while X i ( t ) corresponds to its present location. The term α is a randomly generated number that adheres to a normal distribution. The parameter N denotes the total population size within the group. Meanwhile, the parameter T is assigned a value that fluctuates according to the adopted strategy, which can be either “perching” or “hovering.” The determination of T is customized for each strategy to guarantee optimal performance under varying operational conditions.
The calculation of the parameter T in the perching strategy is as follows:
T = ( exp ( 1 ) exp ( t 1 M ) 1 H ) × cos ( 2 π r )
where the upper limit of iterations is set to M ; the H denotes a constant value of 8, and r is a random value ranging from 0 to 1.
The calculation of the parameter T in the hovering strategy is outlined as follows:
T = B r × ( t M ) 1 H
B r = r × ( fit ( j ) fit ( i ) )
where the fitness of the i th and j th pied kingfishers are represented by fit ( i ) and fit ( j ) , respectively.
Upon detecting its aquatic prey, the pied kingfisher swiftly dives from a considerable height above the water’s surface and employs rapid and precise bill movements to capture its prey. The mathematical representation of this behavior is presented below.
X i ( t + 1 ) = X i ( t ) + H A × o × α × ( b X b e s t ( t ) )
H A = r × ( fit ( i ) f b )
o = exp ( t M ) 2
b = X i ( t ) + o 2 × r × X b e s t ( t )
where the f b represents the global optimal fitness value, α is a control parameter within the range of −1 and 1. Consequently, otters can effectively capture more fish with the assistance of birds in provoking fish out from their concealed locations. Conversely, kingfishers exploit the presence of otters by preying on fish that are flushed out as a result. This interdependent relationship between species implies a mutualistic arrangement, which is mathematically elucidated below:
X i ( t + 1 ) = X m ( t ) + o × α × X i ( t ) X n ( t ) ,   i f       r > ( 1 P E ) ( a ) X i ( t )   ,   o t h e r w i s e ( b )
P E = P E max ( P E max P E min ) × ( t M )
where a pair of individuals is arbitrarily selected from the population, and their positions are designated as X m and X n . The hunting proficiency of the pied kingfisher, denoted by P E , is determined by the constants P E max and P E min , which are consistently set to 0.5 and 0, respectively.
After the initialization of the Pied Kingfisher Algorithm, the uneven initialization results in a lack of population diversity and inadequate distribution. Many pied kingfisher particles within the population have relatively low fitness scores, leading to limited exploration capabilities. Consequently, before entering the exploitation phase, the initial population demonstrates reduced diversity, thereby constraining its ability to search for optimal values across a wide range. Moreover, during the development phase, the original Pied Kingfisher Search Algorithm is influenced solely by both the position of the previous generation and the global optimal position. If the previous generation falls into a local optimum, it is likely that the algorithm will stagnate. Furthermore, in the later stages of the algorithm where random numbers are present, if a preceding generation has already become confined within a local optimum state, its capacity to escape such confinement will be diminished.
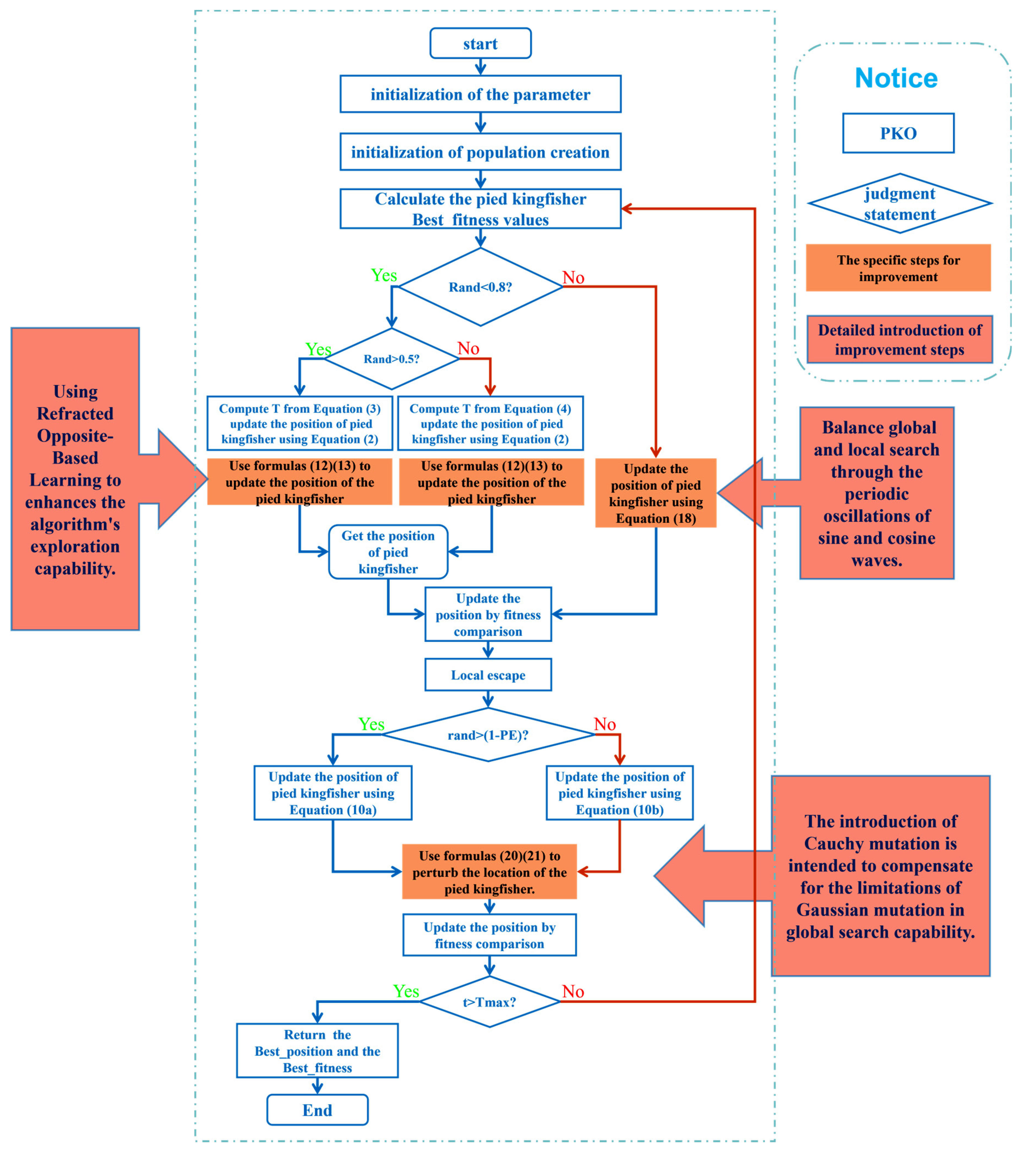
In response to the aforementioned issues, this paper proposes a refraction-based reverse learning strategy to further enhance the exploration capability of the Pied Kingfisher Algorithm. Additionally, a variable helix sine–cosine algorithm is introduced to improve its exploitation ability. By leveraging the development capability of the sine–cosine algorithm, the enhanced algorithm strengthens its ability to search for local extrema and escape local optima. The variable helix acts on the position of the previous generation to enhance the equilibrium between searching for new solutions and utilizing existing ones at a local scale. Finally, a Cauchy mutation [23] is introduced to further aid in escaping local optima.

2.2. Refracted Opposite-Based Learning

Opposite-Based Learning (OBL) [24] is a widely applied technique in intelligent optimization algorithms, aimed at expanding the search space to enhance optimization performance. The fundamental concept involves computing the opposite solutions of the current position, enabling the algorithm to explore a broader search area and facilitate quicker discovery of the global optimum during the early stages of the problem-solving process. Specifically, OBL conducts searches based on the symmetric points derived from the current solutions, introducing solutions at symmetric locations within the search space to increase diversity. This approach effectively overcomes the limitations associated with local search in the initial algorithm stages, thereby improving overall performance. Nonetheless, despite its significant advantages in early-stage optimization, OBL’s singular approach restricts the algorithm flexibility and renders it susceptible to local optima during later optimization stages.
The Refracted Opposite-Based Learning (ROBL) method is introduced in this study to address the limitations of OBL in optimization algorithms more comprehensively. ROBL enhances traditional OBL by incorporating the law of refraction, thereby infusing the exploration of the solution space with increased depth and diversity. The law of refraction describes how light changes its propagation direction when passing through different media. This concept is applied to optimization algorithms to generate solutions that are more profound, enhancing both the thoroughness and accuracy of the search process. Specifically, the principles of OBL can be drawn as an analogy to the process of light propagating through various media. In nature, when light enters a different medium, its propagation path changes due to refraction.
Similarly, in ROBL, the exploration path of solutions is adjusted based on specific rules, altering the original single-direction reverse search. These refraction points, determined by various refraction angles or medium characteristics, offer a wider range of search directions. The fundamental concept behind ROBL is to simulate the behavior of light refraction to enrich the process of generating opposite solutions. This procedure involves the following details: First, defining refraction rules to generate multiple potential refraction points from the current solution. Secondly, considering how refraction angles or medium characteristics influence the position and distribution of these points that, subsequently, affect search effectiveness.
The basic principles of ROBL are illustrated in Figure 2. In the subsequent search process, the algorithm employs a specific selection mechanism to choose the optimal solution from these refractive points and proceed with the next step of the search. This refraction-based generation mechanism enables the exploration of a wider solution space, thus improving both the effectiveness and efficiency of optimization. The specific mathematical model is delineated as follows:
h h = l b + u b 2 x x ( l b + u b 2 )
where the search interval on the X-axis is considered to be bounded by the lower limit l b and the upper limit u b , with the Y-axis depicting a convex lens. Suppose an incoming light ray l casts a projection x on the X-axis and has a height h . Upon refraction through the lens, the emergent ray l exhibits a projection x on the X-axis.
Let k = h / h , the refracted opposite solution obtained after transformation is:
x i ,   j = l b j + u b j 2 + l b j + u b j 2 k x i ,   j k
where x i ,   j represents the refracted opposite solution, while l b j and u b j denote the minimum and maximum values in the j-dimensional space. The value of k is not a constant; rather, it dynamically varies with the number of iterations.
After the initialization and exploration phase of the Pied Kingfisher Algorithm, which includes perching and hovering, the positions obtained are further expanded using ROBL. This approach substantially enhances the algorithm’s exploration capability, resulting in a more extensive and diverse distribution of particles within the search space, influenced by their initial positions.

2.3. Improved PKO Diving Phase Update Formula

The proposed algorithm introduces an enhanced variable helix sine–cosine search approach, seamlessly integrating the Pied Kingfisher’s diving phase update formula. This augmentation is designed to bolster the exploitation capability during the diving phase by harnessing the sinuous prowess of the sine–cosine algorithm and employing a variable helix strategy for meticulous local exploration. However, it is crucial to address that during this phase, there might be a tendency for the algorithm to venture into unexplored areas while inadvertently neglecting the effective exploitation of familiar areas, thereby leading to insufficient exploitation capability.
The Sine–Cosine Algorithm (SCA) is a swarm intelligence-based optimization algorithm proposed by Seyedali Mirjalili [25] in 2016, designed to tackle complex global optimization problems. Drawing inspiration from the cyclical and undulating patterns of sine and cosine waves, the SCA effectively combines global and local search by simulating the dynamic changes of these functions within the solution space. Primarily utilizing the oscillatory characteristics of sine and cosine functions guides the search process. These functions exhibit periodicity, symmetry, and oscillation traits that enable comprehensive exploration and fine-tuned exploitation in the search space. It is precisely this robust capability for exploration and exploitation that allows for the seamless integration of strengths when combined with the Pied Kingfisher’s development phase. The mathematical model underlying the SCA is delineated as follows:
X i t + 1 = X i t + r 1 · sin ( r 2 ) · | r 3 · P i t X i t |     if   r 4 < 0.5 X i t + r 1 · cos ( r 2 ) · | r 3 · P i t X i t |   if   r 4 0.5
where X i t + 1 represents the position of individual i at generation t + 1 , X i t denotes the position of individual i at generation t , and P i t is the reference point or target position of individual i at generation t . r 1 serves as a variable scaling factor that regulates the magnitude of steps taken during the search process, typically decreasing as the number of iterations increases. r 2 is a random angle within the interval [0,   2 π ], determining the oscillatory behavior of the position update. r 3 and r 4 are random numbers, both uniformly distributed in [0, 1], introduced to add randomness and diversity into the update formula.
The Sine–Cosine Search Algorithm initially enhances its global search capability by conducting an extensive exploration. However, this approach may encounter the issue of having an excessively large search range, which can lead to boundary violations and an increased number of ineffective searches. To address this concern, a variable helix factor is introduced to dynamically adjust the search range at different stages in order to improve search effectiveness. As illustrated in Figure 3, during the initial phase of the algorithm, an intentionally configured broad search range takes advantage of the oscillatory characteristics inherent in the sine and cosine functions, resulting in a spiral-like path that facilitates exploration across a vast solution space. At this stage, the algorithm focuses on searching for potential optimal solutions throughout the entire solution space by utilizing larger step sizes that cover more areas and increase the likelihood of discovering the global optima.
As the search progresses, the helix factor gradually decreases to improve search precision and local optimization capability. At this stage, the search path of the algorithm begins to contract, resulting in a more focused search range. By progressively narrowing down the search range, the algorithm can delve deeper into previously identified promising regions, thereby augmenting its effectiveness in locating local optima. The dynamic adjustment of the helix factor facilitates a transition from initial global exploration to later-stage localized fine-tuning, attaining equilibrium between global exploration and local optimization. The mathematical model for determining the helix coefficient is presented as follows:
ω = β × cos ( k × l × π )
β = 1       ,   t < M 2 e 5 × l           ,   o t h e r w i s e
l = 1 2 × t M
where ω represents the variable helix coefficient, a key parameter utilized to dynamically modulate the extent of the helix search for enhancing the algorithm’s effectiveness at different search stages. In the initial stage, ω is set to 1, allowing for an expanded coverage of the search path and thereby augmenting global search capability. As iterations progress in later stages, ω gradually decreases, narrowing down the search range to improve the precision in local optimization. Parameter β functions as a control mechanism for spiral behavior, initially configured with a value of 1 during the early stages, with a gradual decrease occurring as the number of iterations increases in subsequent phases. k denotes the parameter representing the period of the spiral. Typically, parameter M/2 is defined as the variable that decreases linearly from 1 to −1 as the iterations progress.
Based on the analysis of the aforementioned equations, an improved update formula for the development phase of the Pied Kingfisher algorithm is proposed, incorporating the variable helix sine–cosine algorithm. This enhancement capitalizes on the robust exploitation capability of the sine–cosine algorithm to further reinforce the developmental phase of the Pied Kingfisher algorithm, while also employing oscillatory spirals to enable effective discovery and utilization of new areas within this algorithm. The updated formula for the Pied Kingfisher’s development phase is presented as follows:
X i ( t + 1 ) = ω X i ( t ) + H A o × α × r 1 sin ( r 2 ) |   r 3 P i t b |             if r 4 < 0.5 ( a ) ω X i ( t ) + H A × o × α × r 1 cos ( r 2 ) |   r 3 P i t b |       if   r 4 0.5 ( b )
In Equation (18), all variables remain consistent with the preceding equations. The development phase of the Pied Kingfisher algorithm is relatively simple; therefore, so sine and cosine functions are used to generate candidate solutions for exploring the solution space. This algorithm achieves a balance between global and local search by leveraging the periodic oscillations of sine and cosine waves. However, fixed search step sizes and ranges can cause entrapment in local optima, especially in high-dimensional or multi-modal problems. To mitigate this limitation, the variable helix sine–cosine algorithm introduces variable helical paths during the search process. This approach combines spiral trajectories with sine–cosine functions, enabling dynamic adjustments to both the shape and direction of the search path.

2.4. Cauchy Mutation

The Cauchy Mutation, a mutation strategy derived from the Cauchy distribution, aims to bolster the global search capacity of optimization routines. It employs the probability density function of the Cauchy distribution, which is expressed as follows:
f ( x ) = 1 π γ [ 1 + ( x x 0 γ ) 2 ]
where x 0 is the location parameter, typically set to 0, and γ is the scale parameter, which controls the width of the distribution and is usually set to 1. Due to its heavy-tailed nature, the Cauchy distribution allows for larger step sizes in mutation values, which helps escape local optima during the optimization process. In contrast to traditional Gaussian mutation, Cauchy mutation readily generates candidate solutions that are far from the current solution, thereby minimizing the risk of getting trapped in local optima. This characteristic is particularly important for complex multi-modal optimization problems since it improves solution diversity and enhances the global search capability.
As illustrated in Figure 4, Cauchy mutation increases solution diversity by generating larger search step sizes, thereby facilitating the exploration of a broader solution space and balancing the trade-off between exploration and exploitation. This not only enhances the capability for thorough exploration but also preserves local exploitation ability, facilitating the attainment of a harmonious balance between exploration and exploitation. The improved symbiotic phase update formula is as follows:
X i ( t + 1 ) = X i ( t ) × c a u c h y ( 0 , 1 )
where c a u c h y ( 0 , 1 ) adheres to the standard Cauchy distribution, and the function for generating random variables in accordance with this distribution is expressed as follows:
η = tan [ ( ζ 0.5 ) π ]
The introduction of the Cauchy mutation is intended to compensate for the limitations of Gaussian mutation in terms of global search capability. Through employing a heavy-tailed distribution, Cauchy mutation provides enhanced global exploration ability, effectively augmenting diversity and exploration capabilities. As a result, Cauchy mutation emerges as a potent tool for tackling intricate optimization problems.
The pseudocode for the IPKO algorithm is presented in Figure 5, illustrating the flowchart following the aforementioned three enhancements.

2.5. Time Complexity

Time complexity is a crucial metric for assessing algorithm performance and computational cost [26]. In the case of the IPKO algorithm, its time complexity is analyzed from both macro and micro perspectives. From a macro perspective, assuming T as the maximum number of iterations, D as the dimension, and M as the population size. Then, according to the time complexity calculation formula for intelligent optimization algorithms, the time complexity of PKO is O 1 = O ( T × D × M ) . For the IPKO specifically, since its structure remains unchanged, its time complexity is also O 2 = O ( T × D × M ) . It is evident that there has been no increase in time complexity from a macro perspective.
On the other hand, from a micro perspective, the time complexity of the Pied Kingfisher’s perching phase, improved by refracted opposite learning, is O 3 = O ( T × D × M ) . The time complexity of the development phase, improved by the variable helix sine–cosine search algorithm, is O 4 = O ( T × D × M ) . Additionally, the time complexity of the algorithm enhanced using the Cauchy mutation is O 5 = O ( T × D × M ) . Therefore, from a micro perspective, the time complexity of the improved algorithm increases by O 3 + O 4 + O 5 = O ( T × D × M ) , but the increase in each step does not cause a change in the order of magnitude; therefore, the total time complexity remains O ( T × D × M ) . In summary, from both macro and micro perspectives alike, there are no changes observed in terms of computational cost. Therefore, the improved algorithm does not increase computational cost, further proving the feasibility of IPKO.
In practical applications, although the IPKO algorithm has the same complexity as PKO, it has stronger exploration and balancing capabilities under the sine–cosine strategy and refraction reverse learning mechanism.

3. Performance Validation of IPKO

In order to rigorously evaluate the performance of the IPKO algorithm, a meticulous selection of 23 benchmark test functions was conducted to assess both the accuracy and stability of its outcomes. The effectiveness of the improved algorithm was verified from multiple perspectives through comparisons with other state-of-the-art optimization algorithms, including Grey Wolf Optimizer (GWO), Snake Optimization (SO) [27], Whale Optimization Algorithm (WOA) [28], Dingo Optimization Algorithm (DOA) [29], and Particle Swarm Optimization (PSO). The parameter settings for each algorithm are shown in Table 1. To ensure a fair comparison among these algorithms, the initial population size for each was uniformly set to 30, while the maximum number of iterations was established at 1000.
The algorithms were systematically evaluated using three distinct metrics derived from the benchmark test functions: the optimal value, mean value, and standard deviation. The optimal values are highlighted in bold for emphasis. Furthermore, the effectiveness of the algorithms was validated using statistical tests including the Wilcoxon rank-sum test and Friedman test, with a significance level set at 5%. In this context, P represents the value obtained from comparing IPKO with each algorithm using the Wilcoxon test; NaN indicates a high similarity between the algorithms. The comprehensive ranking of each algorithm subsequent to the Friedman test is represented by their respective ranks. Detailed information about the 23 benchmark functions can be found in Table 2.
As illustrated by the experimental data presented in Table 3, IPKO outperforms most functions in the CEC2005 test [30], particularly excelling in f1–f4, f6–f14, f16–f18, and f21–f23. IPKO ranks first in all three metrics with the minimum values achieved. Although some other algorithms may have a slight advantage over IPKO in certain functions, they do not exhibit the same level of consistent optimization capability. For the unimodal function f5, due to the PKO algorithm’s unique characteristics, IPKO did not outperform the SO algorithm. However, for other functions, particularly optimizing multimodal functions such as f12–f13, it exceeds PKO by three orders of magnitude and other algorithms by several orders of magnitude. Although WOA performs better than IPKO on fixed-dimension multimodal function f15 based on results from other test functions, it can be concluded that IPKO’s search performance is superior to WOA. Additionally, the Friedman test reveals that IPKO consistently demonstrates stable optimization capability, ranking highest with a score of 1.8383 among the compared algorithms, indicating its broad applicability. In summary, benchmark test results confirm that IPKO can consistently identify higher-quality solutions, validating its feasibility.
Figure 6 presents the convergence curves of each algorithm on the 23 test functions, accompanied by visual representations of the functions and box plots for comparative analysis. In this 3D plot of the CEC function, the different colors represent varying values of the function across the search space. Typically, cooler colors (e.g., blue) indicate lower function values, while warmer colors (e.g., yellow) represent higher function values, helping visualize the landscape of the optimization problem. In the box plots, the red line represents the median, showing the central value of the fitness data, while the ‘*’ symbols indicate outliers, which are data points significantly different from the rest of the dataset, and different colored boxes represent different algorithms to enhance visualization This comprehensive visualization highlights the advantages of the improved algorithm. In terms of data comparison, IPKO not only converges to the optimal position in favorable test functions but also does so at a relatively faster speed, leading to the conclusion that IPKO exhibits superior performance. Additionally, the box plots clearly illustrate that IPKO has fewer outliers and greater stability, further demonstrating its robustness.
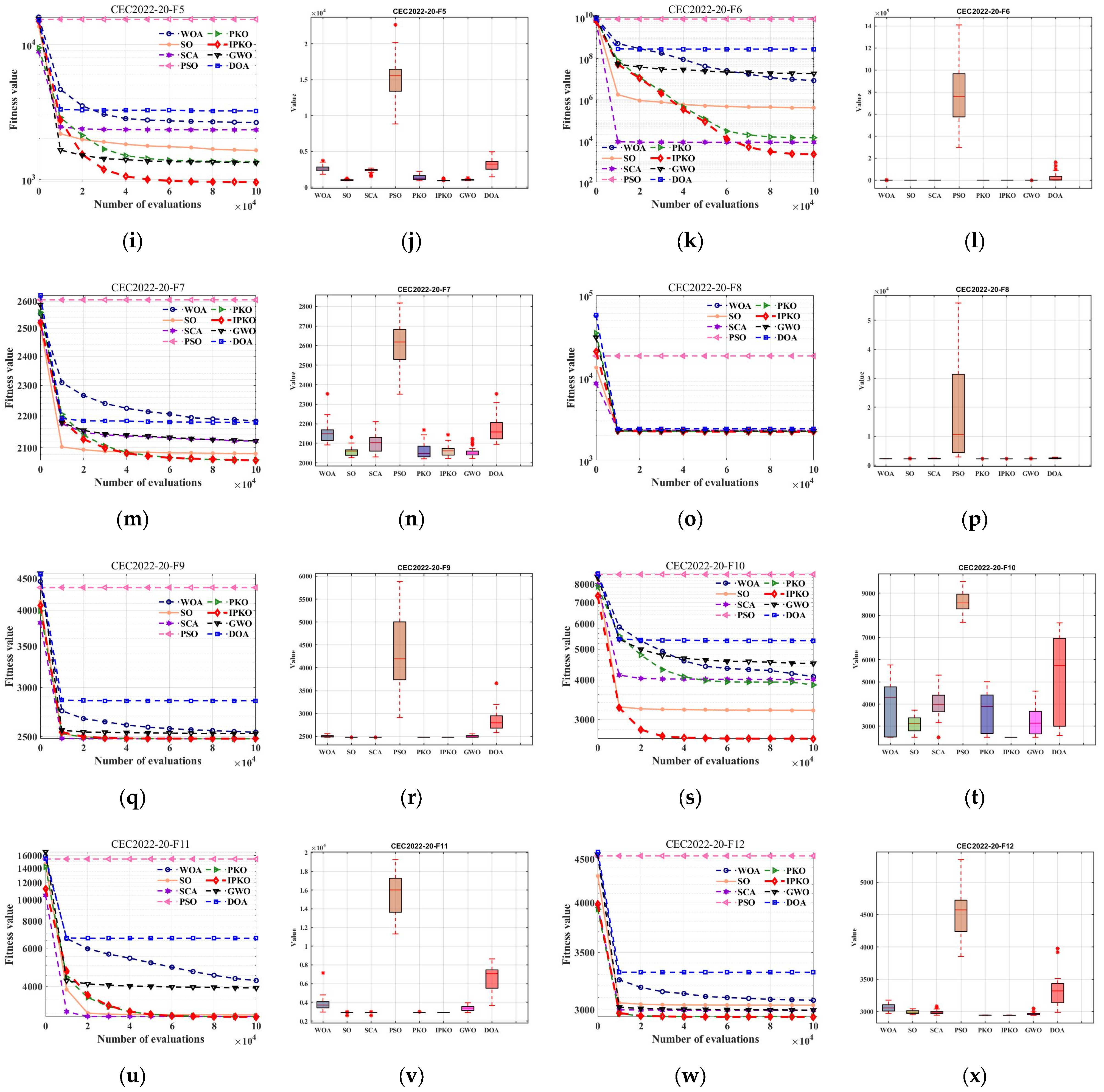
The previous experiments have demonstrated the superior performance of IPKO across CEC2005 test sets. However, with the continuous advancement of technology, optimization problems are becoming increasingly difficult and complex. To further validate the performance of IPKO, this study conducted detailed tests on its performance using the challenging CEC2022 test set. The CEC2022 test set comprises four types of functions: unimodal functions, basic functions, hybrid functions, and composite functions. These diverse function types offer a comprehensive evaluation of the algorithm’s performance in different problem scenarios. The first group of functions (f1) consists of unimodal functions with a single global optimum and relatively simple search space. Testing these unimodal functions primarily evaluates IPKO’s global search capability in uniform search spaces by assessing how efficiently it converges to the single global optimum. Since unimodal functions lack complex local optima, the algorithm’s efficiency in converging to the single global optimum is crucial. The second set of functions (f2–f5) comprises basic test functions, encompassing various optimization characteristics such as multimodal structures and separable and non-separable problems. These functions represent common types of fundamental optimization problems encountered in practical applications. The third set of functions (f6–f8) consists of hybrid functions composed of multiple sub-functions with different characteristics. Their aim is to assess the algorithm’s adaptability and optimization efficiency in complex optimization problems. Hybrid functions typically have complex structures and diverse characteristics, simulating the combined scenarios of various challenges encountered in real-world optimization problems. The fourth set of functions (f9–f12) includes composite functions that typically incorporate multiple complex characteristics to evaluate the overall performance of the algorithm in highly intricate optimization scenarios. Composite functions may feature multiple local optima, complex global structures, irregular search spaces, and other attributes, simulating highly complicated problems in real-world applications.
The comparison algorithms employed for the algorithm effectiveness test in this study are the same as those used in CEC2005. To ensure fairness in testing, the maximum number of evaluations for the IPKO algorithm is set to 10,000 dim, where dim represents the problem dimension. To further analyze IPKO’s performance across different dimensions, tests were conducted in 10-dimensional and 20-dimensional environments. The population size for each algorithm is uniformly set to 50 to ensure consistency in the results. Each experiment is independently run 30 times to minimize the impact of randomness on the test results and provide statistically more reliable data. The specific test results can be found in Table 4 and Table 5, which present the performance data of IPKO and other comparison algorithms in both 10-dimensional and 20-dimensional environments. When analyzing these data, it is important to consider that the minimum value assesses the algorithm’s best performance, while the average value reflects its overall stability and the standard deviation reveals the consistency and volatility of the results. These three metrics collectively provide a comprehensive overview of the algorithm’s performance, facilitating a thorough understanding of IPKO’s advantages across different dimensions. In order to further validate the significance of the performance differences between algorithms, this study conducted Wilcoxon and Friedman tests at a significance level of 0.05. These two statistical tests effectively analyze the significance of performance differences between algorithms, with ‘+’ indicating IPKO’s superiority over other comparison algorithms, ‘−’ denoting inferiority, and ‘=’ representing similar performance levels between IPKO and other algorithms.
The results presented in Figure 7 and Figure 8 clearly demonstrate the superior optimization performance of the IPKO algorithm in both 10-dimensional and 20-dimensional environments. In the 10-dimensional setting, IPKO achieved optimal outcomes in at least two performance metrics across tests f1, f2, f3, f4, f6, f9, f10, and f11. Similarly impressive advantages were observed for IPKO in the expansive domain of 20 dimensions encompassing tests f1–f7, f9, f11, and f12. This unwavering consistency across different dimensions underscores the robust optimization capabilities of IPKO. Notably, IPKO attained an average ranking of 2.3272 in the context of the 10-dimensional environment, which further improved to an outstanding score of 1.3452 when confronted with the 20-dimensional setting, thus firmly establishing its preeminent position in both scenarios. This progression serves as compelling evidence for the enduring efficacy exhibited by IPKO even amidst escalating problem dimensionality.
IPKO algorithm consistently attained optimal values for functions f1–f3 in both 10-dimensional and 20-dimensional environments, showcasing its adaptability and efficiency across varying dimensions. It also exhibited exceptional accuracy and stability in optimization. In the 10-dimensional environment, IPKO outperformed other algorithms in most test functions except for f8, where it was slightly surpassed by the SO algorithm. In the 20-dimensional environment, IPKO exhibited comparable effectiveness to the SCA algorithm in test f7 while still surpassing other algorithms in a majority of remaining tests. These findings highlight the ability of IPKO to maintain high accuracy and stability even in complex higher-dimensional problems.
Compared to other algorithms, IPKO demonstrated a particularly robust performance. It was only marginally outperformed by the DSO algorithm in one test within a 10-dimensional environment, and by the SO and SCA algorithms, respectively, during separate tests within a 20-dimensional environment. These outcomes suggest that IPKO provides superior overall optimization performance. The convergence curves within the 20-dimensional environment reveal that IPKO possesses significant advantages in terms of both convergence speed and accuracy, which are particularly evident during tests f2–f7. This underscores its flexibility and efficient optimization strategy when dealing with intricate problems. Notably, IPKO not only demonstrates rapid convergence during the initial stages but also achieves stability near the optimal solution in the later stages, reflecting its strong global search capabilities as well as local exploitation prowess. Its ability to swiftly converge enables IPKO to efficiently discover high-quality solutions even amidst high-dimensional complex problems while maintaining stability throughout the entire optimization process.

4. UAVS Path Planning Through IPKO

In this study, the IPKO algorithm was employed to address the problem of drone path planning, validating its effectiveness in balancing path length, flight time, energy consumption, and obstacle avoidance. Through comprehensive comparisons with seven alternative algorithms that consider various constraints and optimization objectives, the IPKO algorithm demonstrated remarkable superiority in handling complexities of path planning within intricate environments. This not only enhances the efficiency of mission execution efficiency for drones but also establishes a robust foundation for their safety and reliability across various application scenarios.

4.1. Environmental Model

In the 3D path planning for drones, a flight area can be defined within a rectangular coordinate region of dimensions 200 × 200 × 100, and obstacle areas can be represented using a peak model to effectively simulate complex terrain environments. This environment setup and obstacle modeling accurately reflect the intricacies encountered in maritime applications, thereby enhancing the realism and challenges associated with path planning. The mathematical model is as follows:
Z ( x , y ) = i = 1 n h i   exp [ ( x x i x s i ) 2 ( y y i y s i ) 2 ]
where ( x i , y i ) represents the center coordinates of the i th peak; h i is the terrain height parameter; x s i and y s i are the attenuation factors along the X-axis and Y-axis for the i th peak, controlling the slope; n denotes the total number of peaks. To simulate the marine environment, all heights are set to zero.

4.2. Constraint Condition

The inclusion of constraints in drone path planning is of utmost importance, as they play a critical role in ensuring the safety, efficiency, and successful completion of missions during flight. Two fundamental constraints commonly used in drone path planning are presented below. In order to maintain adherence to the designated airspace, it is imperative that the following constraints be met:
0 x i x max 0 y i y max , i = 1 , 2 , , n 0 z i z max
In order to mitigate the risk of drone collisions with obstacles, as well as to avoid areas prone to gales and torrential rain, the following conditions must be satisfied:
Z i > Z ( x i , y i ) ,     i = 1 , 2 , , n
To improve the stability and robustness of the drone system, constraints on its yaw and pitch angles must be satisfied:
30 ° p s i 30 ° 30 ° r o l l 30 °
where p s i represents the pitch angle of the aircraft, and r o l l denotes the roll angle of the aircraft.

4.3. Objective Function

The objective function of drone path planning is to assess the quality of various paths with the goal of selecting the optimal flight path. Typically, this function considers factors like total flight distance, obstacle avoidance cost, and adherence to the designated boundaries. These combined elements influence the direction of optimization and the ultimate choice of the drone’s path. The objective function is as follows:
min ( W ) = min ( V c + T c + E c )
where V c represents the total cost of flight distance, T c signifies the expense associated with obstacle avoidance, and E c represents the cost incurred by adhering to designated boundaries during flight.
The cost of flight distance V c primarily considers the total flight distance, which is the sum of the individual arc segments L i . If the total flight path consists of n segments, the expression for calculating the cost of total flight distance is as follows:
V c = i = 1 n 1 L i L i = ( x i + 1 x i ) 2 + ( y i + 1 y i ) 2 + ( z i + 1 z i ) 2
The terrain cost Tc is primarily intended to ensure the avoidance of hazardous areas along the drone’s flight path, achieved by adjusting the value of T c . Specifically, when the altitude Z i exceeds the obstacle height Z ( x i , y i ) in the terrain, T c 0 = 0 ; When Z i is below Z ( x i , y i ) , T c i = . This summation effectively enables obstacle avoidance for the drone’s flight trajectory, including potential obstacles such as the sea surface. The expression is formulated as follows:
T c = i = 1 n T c i ,     T c 0 = 0 T c i = 0 ,     Z i > Z ( x i , y i ) ,     o t h e r w i s e
where the E c is meticulously crafted to guarantee that the drone remains within the designated airspace, primarily by controlling the value of E c . When within the airspace, E c = 0 ; when outside the airspace, E c = . This summation confines the particles within the specified boundaries. The expression is as follows:
E c = i = 1 n E c i ,     E c 0 = 0 E c i = ,     o t h e r w i s e 0 ,     x i [ 0 . x max ] y i [ 0 , y max ] z i [ 0 , z max ]

4.4. Path Planning Experiment

Experiments were conducted using the map parameters provided in Table 6 throughout the UAV path planning optimization process, where various algorithms demonstrated varying performances and outcomes. The experimental findings indicate that the IPKO algorithm offers significant advantages compared to other algorithms. Firstly, as depicted in Figure 9, after 50 iterations, the flight cost function value of IPKO is the most minimal among all algorithms, showcasing its superior optimization performance in practical applications. Figure 10 demonstrates that the IPKO algorithm consistently performs effectively during actual laboratory flights, with subfigure (a) showing the main view, subfigure (b) showing the front view, and subfigure (c) showing the top view.
As shown in Table 7, the comparative analysis reveals that the path generated using the IPKO is not only shorter but also smoother. The cost value for IPKO is 117.67, while it is 121.38 for PKO and 132.38 for DOA. Compared to PKO, there is an approximate reduction in cost of 5.39%; moreover, compared to SCA, the reduction is approximately 19.86%. These findings indicate that the IPKO algorithm strikes a better balance between flight distance and path smoothness during optimization, minimizing unnecessary sharp turns and oscillations, thereby enhancing the stability and safety of UAV flight. Furthermore, the comparative analysis of paths further validates the potential applicability of the IPKO algorithm as it consistently generates high-quality paths and enhances operational performance in complex environments for UAVs. Moreover, laboratory flight tests are conducted using quadrotor aircraft to evaluate the effectiveness of the IPKO algorithm in real-flight scenarios, which demonstrates its potential application in maritime rescue missions.

5. Conclusions

UAV maritime rescue missions face challenges such as adverse sea conditions and the need for urgent response. In order to tackle these challenges, this paper proposes an improved Pied Kingfisher UAV path optimization algorithm, accompanied by a detailed analysis of its performance and practicality. The key findings are as follows:
To address the issues of suboptimal solutions and slow convergence speed in the PKO algorithm, this paper proposes three improvement strategies. Firstly, an innovative refraction-based reverse learning mechanism is introduced during the update phase to augment population diversity and refine convergence accuracy. Secondly, a variable spiral sine–cosine search mechanism is employed within the global loop to harmonize exploration-exploitation weights and expedite convergence. Lastly, a Cauchy mutation strategy is incorporated into the escape phase to strengthen local escape ability. The improved algorithm was subjected to rigorous testing against seven traditional algorithms, including PSO and GA, on both CEC2005 and CEC2022 datasets. As shown in Figure 11, experimental results unequivocally show that the IPKO algorithm consistently secured first place across all test sets while significantly surpassing the comparison algorithms in terms of optimization accuracy and convergence speed.
The IPKO algorithm was applied in this study to simulate the UAV maritime rescue scenario using the model constructed in Part 4. As shown in Table 8, the path cost of the IPKO algorithm is 119.97, indicating a reduction of 5.77% compared to the traditional PKO algorithm with a path cost of 127.32. Furthermore, when compared to the DOA algorithm with a path cost of 195.05, this reduction amounts to 38.49%. Consequently, it can be concluded that the IPKO algorithm effectively improves the efficiency of UAVs during maritime rescue missions.
In conclusion, the proposed IPKO algorithm outperforms the compared algorithms in terms of both optimization accuracy and convergence speed, demonstrating its applicability and efficiency in complex maritime environments. This provides robust technical support for UAV maritime rescue missions.

Author Contributions

Conceptualization, W.C. and H.Y.; methodology, W.C.; validation, W.C., F.Y. and F.X.; formal analysis, W.C.; data curation, W.C.; writing—original draft preparation, W.C.; writing—review and editing, W.C., J.C. and X.C. All authors have read and agreed to the published version of the manuscript.

Funding

This research was funded by the Equipment Development Department of the Central Military Commission, grant number 347C0B5D.This research was funded by Ningbo Municipal People’s Government, grant number 2023J340.This research was funded by Ningbo Municipal People’s Government, grant number 2023Z044.

Institutional Review Board Statement

Not applicable.

Informed Consent Statement

Not applicable.

Data Availability Statement

The experimental data have been presented within this paper. For any additional information or data inquiries, please reach out to the first author or the corresponding author.

Conflicts of Interest

The authors declare no conflicts of interest.

References

  1. Li, W.; Wu, M.; Niu, Z. Spatialization and Analysis of China’s GDP Based on NPP/VIIRS Data from 2013 to 2023. Appl. Sci. 2024, 14, 8599. [Google Scholar] [CrossRef]
  2. Vukić, L.; Vidov, J.; Karin, I. Method in Selecting Vehicles for Interventions and Surveillance of Navigation Safety at Sea. J. Mar. Sci. Eng. 2024, 12, 979. [Google Scholar] [CrossRef]
  3. Queralta, J.P.; Taipalmaa, J.; Pullinen, B.C.; Sarker, V.K.; Gia, T.N.; Tenhunen, H.; Gabbouj, M.; Raitoharju, J.; Westerlund, T. Collaborative Multi-Robot Search and Rescue: Planning, Coordination, Perception, and Active Vision. IEEE Access 2020, 8, 191617–191643. [Google Scholar] [CrossRef]
  4. Guidance on Accelerating the Development of Emergency Robots. Available online: https://www.mem.gov.cn/gk/zfxxgkpt/fdzdgknr/202401/t20240104_474181.shtml (accessed on 20 April 2024).
  5. National Emergency Management System Plan During the 14th Five-Year Plan Period. Available online: https://www.gov.cn/zhengce/zhengceku/2022-07/01/content_5698783.htm (accessed on 24 April 2024).
  6. Li, J.; Zhang, G.; Jiang, C.; Zhang, W. A survey of maritime unmanned search system: Theory, applications and future directions. Ocean Eng. 2023, 285, 115359. [Google Scholar] [CrossRef]
  7. Wang, L.; Deng, X.; Gui, J.; Jiang, P.; Zeng, F.; Wan, S. A review of urban air mobility-enabled Intelligent Transportation Systems: Mechanisms, applications and challenges. J. Syst. Arch. 2023, 141, 102902. [Google Scholar] [CrossRef]
  8. Adam, N.; Ali, M.; Naeem, F.; Ghazy, A.S.; Kaddoum, G. A Comprehensive Survey of Security Schemes and Privacy-Preserving Techniques for the Internet of Underwater Things. Communications 2024, 1, 2. [Google Scholar]
  9. Fragkos, G. Autonomous Decision-Making in Interdependent Computing Systems Based on Artificial Intelligence. Ph.D. Dissertation, The University of New Mexico, Albuquerque, NM, USA, 2022. [Google Scholar]
  10. Warren, C.W. Global path planning using artificial potential fields. In Proceedings of the 1989 IEEE International Conference on Robotics and Automation, Scottsdale, AZ, USA, 14–19 May 1989; pp. 316–321. [Google Scholar]
  11. Ju, C.; Luo, Q.; Yan, X. Path planning using an improved a-star algorithm. In Proceedings of the 2020 11th International Conference on Prognostics and System Health Management (PHM-2020 Jinan), Jinan, China, 23–25 October 2020; pp. 23–26. [Google Scholar]
  12. Li, B.; Chen, B. An adaptive rapidly-exploring random tree. IEEE/CAA J. Autom. Sin. 2021, 9, 283–294. [Google Scholar] [CrossRef]
  13. Liu, Y.; Tao, X.; Li, X.; Colombo, A.W.; Hu, S. Artificial intelligence in smart logistics cyber-physical systems: State-of-the-arts and potential applications. IEEE Trans. Ind. Cyber-Phys. Syst. 2023, 1, 1–20. [Google Scholar] [CrossRef]
  14. Liao, J.; Liu, T.; Tang, X.; Mu, X.; Huang, B.; Cao, D. Decision-making strategy on highway for autonomous vehicles using deep reinforcement learning. IEEE Access 2020, 8, 177804–177814. [Google Scholar] [CrossRef]
  15. Tang, J.; Liu, G.; Pan, Q. A review on representative swarm intelligence algorithms for solving optimization problems: Applications and trends. IEEE/CAA J. Autom. Sin. 2021, 8, 1627–1643. [Google Scholar] [CrossRef]
  16. Sun, W.; Tang, M.; Zhang, L.; Huo, Z.; Shu, L.J. A survey of using swarm intelligence algorithms in IoT. Sensors 2020, 20, 1420. [Google Scholar] [CrossRef] [PubMed]
  17. Yang, C.; Yang, H.; Zhu, D.; Hu, Y.; Zhang, Y.; Ma, H.; Zhang, D.J. A multi-mechanism balanced advanced learning sparrow search algorithm for UAV path planning. Clust. Comput. 2024, 27, 6623–6666. [Google Scholar] [CrossRef]
  18. Qu, C.; Gai, W.; Zhong, M.; Zhang, J.J. A novel reinforcement learning based grey wolf optimizer algorithm for unmanned aerial vehicles (UAVs) path planning. Appl. Soft Comput. 2020, 89, 106099. [Google Scholar] [CrossRef]
  19. Yu, X.; Jiang, N.; Wang, X.; Li, M. A hybrid algorithm based on grey wolf optimizer and differential evolution for UAV path planning. Expert Syst. Appl. 2023, 215, 119327. [Google Scholar] [CrossRef]
  20. Hu, G.; Zhong, J.; Wei, G. SaCHBA_PDN: Modified honey badger algorithm with multi-strategy for UAV path planning. Expert Syst. Appl. 2023, 223, 119941. [Google Scholar] [CrossRef]
  21. Shi, J.; Tan, L.; Zhang, H.; Lian, X.; Xu, T. Adaptive multi-UAV path planning method based on improved gray wolf algorithm. Comput. Electr. Eng. 2022, 104, 108377. [Google Scholar]
  22. Bouaouda, A.; Hashim, F.A.; Sayouti, Y.; Hussien, A.G. Pied kingfisher optimizer: A new bio-inspired algorithm for solving numerical optimization and industrial engineering problems. Neural Comput. Appl. 2024, 36, 15455–15513. [Google Scholar] [CrossRef]
  23. Wang, H.; Li, C.; Liu, Y.; Zeng, S. A hybrid particle swarm algorithm with Cauchy mutation. In Proceedings of the 2007 IEEE Swarm Intelligence Symposium, Honolulu, HI, USA, 1–5 April 2007; IEEE: Piscataway, NJ, USA, 2007. [Google Scholar]
  24. Xu, Y.; Yang, Z.; Li, X.; Kang, H.; Yang, X. Dynamic opposite learning enhanced teaching–learning-based optimization. Knowl.-Based Syst. 2020, 188, 104966. [Google Scholar] [CrossRef]
  25. Mirjalili, S. SCA: A sine cosine algorithm for solving optimization problems. Knowl.-Based Syst. 2016, 96, 120–133. [Google Scholar] [CrossRef]
  26. Papadimitriou, C.H. Computational complexity. In Encyclopedia of Computer Science; John Wiley and Sons Ltd.: West Sussex, UK, 2003; pp. 260–265. [Google Scholar]
  27. Hashim, F.A.; Hussien, A.G. Snake Optimizer: A novel meta-heuristic optimization algorithm. Knowl.-Based Syst. 2022, 242, 108320. [Google Scholar] [CrossRef]
  28. Mirjalili, S.; Lewis, A. The whale optimization algorithm. Adv. Eng. Softw. 2016, 95, 51–67. [Google Scholar] [CrossRef]
  29. Bairwa, A.K.; Joshi, S.; Singh, D. Dingo optimizer: A nature-inspired metaheuristic approach for engineering problems. Math. Probl. Eng. 2021, 2021, 2571863. [Google Scholar] [CrossRef]
  30. Suganthan, P.N.; Hansen, N.; Liang, J.J.; Deb, K.; Chen, Y.P.; Auger, A.; Tiwari, S. Problem definitions and evaluation criteria for the CEC 2005 special session on real-parameter optimization. KanGAL Rep. 2005, 2005005, 2005. [Google Scholar]
Figure 1. Drone−based maritime search and rescue process.
Figure 1. Drone−based maritime search and rescue process.
Applsci 14 11816 g001
Figure 2. The principles of ROBL.
Figure 2. The principles of ROBL.
Applsci 14 11816 g002
Figure 3. The schematic diagram of the sine−cosine algorithm with a weighting factor.
Figure 3. The schematic diagram of the sine−cosine algorithm with a weighting factor.
Applsci 14 11816 g003
Figure 4. The 3D scatter plot of Gaussian and Cauchy distribution.
Figure 4. The 3D scatter plot of Gaussian and Cauchy distribution.
Applsci 14 11816 g004
Figure 5. The flowchart of the IPKO algorithm.
Figure 5. The flowchart of the IPKO algorithm.
Applsci 14 11816 g005
Figure 6. (au) Selected experimental result from CEC2005.
Figure 6. (au) Selected experimental result from CEC2005.
Applsci 14 11816 g006aApplsci 14 11816 g006bApplsci 14 11816 g006c
Figure 7. (ax) Selected CEC2022—10-dimensional test results and box plots.
Figure 7. (ax) Selected CEC2022—10-dimensional test results and box plots.
Applsci 14 11816 g007aApplsci 14 11816 g007b
Figure 8. (ax) Selected CEC2022—20-dimensional test results and box plots.
Figure 8. (ax) Selected CEC2022—20-dimensional test results and box plots.
Applsci 14 11816 g008aApplsci 14 11816 g008b
Figure 9. Drone trajectories with different algorithms.
Figure 9. Drone trajectories with different algorithms.
Applsci 14 11816 g009
Figure 10. Three-dimensional path-planning trajectory diagram for UAVs.
Figure 10. Three-dimensional path-planning trajectory diagram for UAVs.
Applsci 14 11816 g010
Figure 11. Ranking of various algorithms in different CEC tests.
Figure 11. Ranking of various algorithms in different CEC tests.
Applsci 14 11816 g011
Table 1. The parameter settings for each algorithm.
Table 1. The parameter settings for each algorithm.
AlgorithmParameter
DOA N A [ 2 , M / 2 ]
GWOA was linearly decreased from 2 to 0
WOA α [ 0 , 2 ] , a 2 [ 2 , 1 ] , b = 1 , l = [ 1 , 1 ]
SCA r 1 = 2 · ( 1 t / T ) , r 2 [ 0 , 2 π ] , r 3 [ 0 , 2 ] , r 4 [ 0 , 1 ]
SO C 1 = 0.5
PKO P E max = 0.5 , P E min = 0
IPKO P E max = 0.5 , P E min = 0
PSO c 1 = 0.5 , c 2 = 1.5
Table 2. Partial benchmark test function formulas.
Table 2. Partial benchmark test function formulas.
ExpressionDimRangeMin
f 3 ( x ) = i = 1 n j = 1 i x j 2 30 [ 100 , 100 ] 0
f 5 ( x ) = i = 1 n 1 [ 100 ( x i + 1 x i 2 ) 2 + ( x i 1 ) 2 ] 30 [ 30 , 30 ] 0
f 9 ( x ) = i = 1 n [ x i 2 10 cos ( 2 π x i ) + 10 ] 30 [ 5.12 , 5.12 ] 0
f 11 ( x ) = 1 4000 i = 1 n x i 2 i = 1 n cos ( x i i ) + 1 30 [ 600 , 600 ] 0
f 13 ( x ) = 0.1 sin 2 ( 3 π x 1 ) + i = 1 n ( x i 1 ) 2 [ 1 + sin 2 ( 3 π x i + 1 ) ] + ( x n 1 ) 2 [ 1 + sin 2 ( 2 π x n ) ] + i = 1 n u ( x i , 5 , 100 , 4 ) 30 [ 50 , 50 ] 0
f 14 ( x ) = ( 1 500 + j = 1 25 1 j + i = 1 2 ( x i a i j ) 6 ) 1 2 [ 65 , 65 ] 0.998
f 15 ( x ) = i = 1 11 [ a i x 1 ( b i 2 + b i x 2 ) b i 2 + b i x 3 + x 4 ] 2 4 [ 5 , 5 ] 0.0003075
f 17 ( x ) = ( x 2 5.1 4 π 2 x 1 2 + 5 π x 1 6 ) 2 + 10 ( 1 1 8 π ) cos x 1 + 10 2 [ 5 , 5 ] 0.398
f 18 ( x ) = [ 1 + ( x 1 + x 2 + 1 ) 2 ( 19 14 x 1 + 3 x 1 2 14 x 2 + 6 x 1 x 2 + 3 x 2 2 ) ] × [ 30 + ( 2 x 1 3 x 2 ) 2 × ( 18 32 x 1 + 12 x 1 2 + 48 x 2 36 x 1 x 2 + 27 x 2 2 ) ] 2 [ 2 , 2 ] 3
f 23 ( x ) = i = 1 10 [ ( X a i ) ( X a i ) T + c i ] 1 4 [ 0 , 10 ] 10.5363
Table 3. Partial CEC2005 test results.
Table 3. Partial CEC2005 test results.
FIndexIPKOPKOWOASODOAPSOSCAGWO
Min0.000 × 10+004.470 × 10−133.600 × 10−2342.900 × 10−1970.000 × 10+005.379 × 10+041.310 × 10−054.930 × 10−59
f1Ave0.000 × 10+001.510 × 10−072.000 × 10−2079.200 × 10−1912.100 × 10−1336.636 × 10+044.380 × 10−025.150 × 10−56
Std0.000 × 10+002.690 × 10−070.000 × 10+000.000 × 10+001.100 × 10−1327.620 × 10+031.536 × 10−019.380 × 10−56
P~1.210 × 10−12 (+)1.210 × 10−12 (+)1.210 × 10−12 (+)1.210 × 10−12 (+)1.210 × 10−12 (+)6.050 × 10−12 (+)1.210 × 10−12 (+)
Min4.900 × 10−1715.490 × 10−104.500 × 10−1171.180 × 10−991.000 × 10−1206.400 × 10+092.430 × 10−085.160 × 10−34
f3Ave0.000 × 10+001.470 × 10+021.200 × 10−2153.900 × 10−1184.100 × 10−1241.559 × 10+044.004 × 10+032.250 × 10−14
Std0.000 × 10+001.380 × 10+020.000 × 10+001.500 × 10−1172.200 × 10−1235.068 × 10+044.163 × 10+035.220 × 10−14
P~2.370 × 10−12 (+)2.370 × 10−12 (+)2.370 × 10−12 (+)2.370 × 10−12 (+)2.370 × 10−12 (+)2.370 × 10−12 (+)2.370 × 10−12 (+)
Min2.900 × 10−1671.834 × 10−011.700 × 10−1181.870 × 10−887.720 × 10−1007.228 × 10+024.590 × 10+004.500 × 10−16
f9Ave0.000 × 10+001.348 × 10+010.000 × 10+001.087 × 10+000.000 × 10+004.519 × 10+022.259 × 10+010.000 × 10+00
Std0.000 × 10+001.149 × 10+010.000 × 10+003.857 × 10+000.000 × 10+002.323 × 10+012.987 × 10+010.000 × 10+00
P~1.210 × 10−12 (+)NaN (=)2.788 × 10−03 (+)NaN (=)1.210 × 10−12 (+)1.210 × 10−12 (+)NaN (=)
Min8.880 × 10−162.240 × 10−078.880 × 10−168.880 × 10−168.880 × 10−162.037 × 10+013.420 × 10−047.990 × 10−15
f10Ave8.880 × 10−161.329 × 10+014.090 × 10−154.320 × 10−158.880 × 10−162.071 × 10+011.334 × 10+011.210 × 10−14
Std0.000 × 10+009.563 × 10+001.080 × 10−156.490 × 10−160.000 × 10+001.543 × 10−018.720 × 10+002.810 × 10−15
P 1.210 × 10−12 (+)3.940 × 10−12 (+)1.170 × 10−13 (+)NaN (=)1.210 × 10−12 (+)1.210 × 10−12 (+)7.600 × 10−13 (+)
Min0.000 × 10+007.990 × 10−130.000 × 10+000.000 × 10+000.000 × 10+004.888 × 10+021.072 × 10−030.000 × 10+00
f13Ave1.870 × 10−032.659 × 10−032.708 × 10+001.288 × 10−022.905 × 10+001.090 × 10+092.165 × 10+025.106 × 10−01
Std1.872 × 10−034.711 × 10−033.905 × 10−011.366 × 10−023.462 × 10−012.030 × 10+081.005 × 10+032.106 × 10−01
P~3.020 × 10−11 (+)3.020 × 10−11 (+)3.020 × 10−11 (+)3.020 × 10−11 (+)3.020 × 10−11 (+)3.020 × 10−11 (+)3.020 × 10−11 (+)
Min9.980 × 10−019.980 × 10−019.980 × 10−019.980 × 10−019.980 × 10−011.708 × 10+009.980 × 10−019.980 × 10−01
f16Ave−1.032 × 10+00−1.032 × 10+00−1.032 × 10+00−1.032 × 10+00−1.032 × 10+001.278 × 10+00−1.032 × 10+00−1.032 × 10+00
Std6.780 × 10−166.780 × 10−167.610 × 10−167.040 × 10−162.840 × 10−093.641 × 10+002.380 × 10−051.100 × 10−12
P~NaN (=)1.430 × 10−06 (+)1.305 × 10−03 (+)1.020 × 10−05 (+)1.210 × 10−12 (+)1.210 × 10−12 (+)1.210 × 10−12 (+)
Min3.979 × 10−013.979 × 10−013.979 × 10−013.979 × 10−013.979 × 10−014.127 × 10−013.979 × 10−013.979 × 10−01
f18Ave3.000 × 10+003.000 × 10+003.000 × 10+006.600 × 10+003.000 × 10+006.249 × 10+013.000 × 10+003.000 × 10+00
Std9.580 × 10−169.860 × 10−161.420 × 10−159.335 × 10+006.890 × 10−157.544 × 10+011.350 × 10−051.490 × 10−05
P~7.149 × 10−02 (+)1.420 × 10−11 (+)1.210 × 10−12 (+)1.420 × 10−11 (+)1.420 × 10−11 (+)1.420 × 10−11 (+)1.420 × 10−11 (+)
Min−3.863 × 10+00−3.863 × 10+00−3.863 × 10+00−3.863 × 10+00−3.863 × 10+00−3.832 × 10+00−3.862 × 10+00−3.863 × 10+00
f23Ave−1.054 × 10+01−9.996 × 10+00−1.035 × 10+01−1.052 × 10+01−7.850 × 10+00−8.120 × 10−01−4.054 × 10+00−1.036 × 10+01
Std1.810 × 10−151.650 × 10+009.890 × 10−011.873 × 10−023.207 × 10+002.860 × 10−011.674 × 10+009.870 × 10−01
P~2.154 × 10−02 (+)4.570 × 10−12 (+)3.400 × 10−12 (+)1.540 × 10−11 (+)1.210 × 10−12 (+)1.210 × 10−12 (+)1.210 × 10−12 (+)
Average ranking1.83835.30933.11342.67213.30437.99776.60875.6087
+/−/=~19/0/418/1/421/1/119/0/423/0/023/0/022/0/1
+/−/= represents the number of wins, losses, and ties of the algorithm compared to the benchmark algorithms in the test.
Table 4. Partial CEC2022—10-dimensional test results.
Table 4. Partial CEC2022—10-dimensional test results.
FIndexIPKOPKOWOASODOAPSOSCAGWO
Min4.000 × 10+024.002 × 10+024.750 × 10+024.000 × 10+024.116 × 10+021.378 × 10+034.000 × 10+024.002 × 10+02
f2Ave4.001 × 10+024.009 × 10+024.032 × 10+034.021 × 10+025.502 × 10+024.997 × 10+034.048 × 10+024.158 × 10+02
Std2.567 × 10+001.385 × 10+011.366 × 10+033.640 × 10+012.379 × 10+022.149 × 10+033.212 × 10+001.795 × 10+01
P~4.093 × 10−04 (+)2.361 × 10−11 (+)8.721 × 10−01 (=)3.012 × 10−12 (+)1.221 × 10−10 (+)2.871 × 10−04 (+)3.829 × 10−03 (+)
Min9.000 × 10+029.001 × 10+029.570 × 10+029.000 × 10+029.354 × 10+022.955 × 10+039.065 × 10+029.000 × 10+02
f5Ave9.000 × 10+031.324 × 10+031.332 × 10+039.023 × 10+021.242 × 10+035.432 × 10+031.384 × 10+039.078 × 10+02
Std8.295 × 10−024.030 × 10−012.467 × 10+024.637 × 10+002.268 × 10+021.318 × 10+031.781 × 10+021.237 × 10+02
P~2.872 × 10−11 (+)3.901 × 10−11 (+)3.821 × 10−04 (+)3.091 × 10−05 (+)1.092 × 10−12 (+)5.921 × 10−02 (+)5.092 × 10−04 (+)
Min2.000 × 10+032.005 × 10+032.022 × 10+032.001 × 10+032.022 × 10+032.121 × 10+032.001 × 10+032.005 × 10+03
f7Ave2.018 × 10+032.020 × 10+032.057 × 10+032.024 × 10+032.074 × 10+032.228 × 10+032.022 × 10+032.027 × 10+03
Std7.838 × 10+005.630 × 10+002.373 × 10+012.398 × 10+013.801 × 10+018.956 × 10+011.212 × 10+011.149 × 10+01
P~6.092 × 10−05 (+)3.112 × 10−11 (+)4.092 × 10−07 (+)9.821 × 10−09 (+)4.872 × 10−10 (+)4.872 × 10−03 (+)8.721 × 10−05 (+)
Min2.220 × 10+032.219 × 10+032.203 × 10+032.200 × 10+032.202 × 10+032.253 × 10+032.215 × 10+032.201 × 10+03
f8Ave2.221 × 10+032.221 × 10+032.229 × 10+032.217 × 10+032.267 × 10+036.083 × 10+032.229 × 10+032.228 × 10+03
Std9.697 × 10−018.670 × 10−017.800 × 10+026.683 × 10+007.068 × 10+011.232 × 10+043.123 × 10+013.030 × 10+01
P~2.707 × 10−01 (=)3.020 × 10−11 (+)4.440 × 10−01 (−)2.091 × 10−10 (+)5.982 × 10−01 (+)7.621 × 10−04 (+)9.352 × 10−03 (+)
Min2.500 × 10+032.500 × 10+032.500 × 10+032.500 × 10+032.501 × 10+032.589 × 10+032.500 × 10+032.500 × 10+03
f10Ave2.500 × 10+032.500 × 10+032.577 × 10+032.647 × 10+032.615 × 10+034.241 × 10+032.634 × 10+032.599 × 10+03
Std8.667 × 10−017.425 × 10−021.487 × 10+022.014 × 10+021.497 × 10+029.877 × 10+021.856 × 10+021.493 × 10+02
P~5.570 × 10−03 (−)3.020 × 10−11 (+)4.382 × 10−02 (+)1.212 × 10−12 (+)3.244 × 10−10 (+)4.921 × 10−02 (+)7.021 × 10−02 (+)
Average ranking2.32723.27625.83712.37614.47227.89216.37516.8472
+/−/= 8/1/312/0/08/1/212/0/0120/012/0/012/0/0
+/−/= represents the number of wins, losses, and ties of the algorithm compared to the benchmark algorithms in the test.
Table 5. CEC2022—20-dimensional test results.
Table 5. CEC2022—20-dimensional test results.
FIndexIPKOPKOWOASODOAPSOSCAGWO
Min3.000 × 10+023.000 × 10+022.881 × 10+033.000 × 10+021.742 × 10+049.107 × 10+043.000 × 10+026.543 × 10+02
f1Ave3.000 × 10+023.000 × 10+021.276 × 10+053.000 × 10+023.668 × 10+041.050 × 10+093.000 × 10+026.933 × 10+03
Std7.046 × 10−092.682 × 10−088.065 × 10+037.922 × 10−081.339 × 10+022.940 × 10+091.030 × 10−094.420 × 10−03
P~3.020 × 10−11 (+)3.020 × 10−11 (+)5.092 × 10−01 (=)3.020 × 10−11 (+)3.020 × 10−11 (+)5.782 × 10−01 (=)3.921 × 10−08 (+)
Min6.000 × 10+026.000 × 10+026.339 × 10+026.001 × 10+026.306 × 10+026.920 × 10+026.161 × 10+026.001 × 10+02
f3Ave6.001 × 10+026.001 × 10+026.540 × 10+026.020 × 10+026.665 × 10+027.308 × 10+026.333 × 10+026.298 × 10+02
Std6.070 × 10−011.792 × 10+001.445 × 10+011.942 × 10+011.469 × 10+011.808 × 10+011.035 × 10+011.025 × 10+01
P~9.621 × 10−01 (=)3.020 × 10−11 (+)4.092 × 10−09 (+)3.020 × 10−11 (+)3.092 × 10−02 (+)1.342 × 10−03 (+)1.430 × 10−08 (+)
Min8.129 × 10+028.338 × 10+028.605 × 10+038.209 × 10+028.948 × 10+021.077 × 10+038.482 × 10+028.221 × 10+02
f4Ave8.427 × 10+028.685 × 10+029.023 × 10+029.169 × 10+029.505 × 10+021.123 × 10+028.917 × 10+028.499 × 10+02
Std1.465 × 10+011.563 × 10+013.028 × 10+011.021 × 10+012.647 × 10+012.402 × 10+011.499 × 10+012.866 × 10+01
P~3.742 × 10−04 (+)3.020 × 10−11 (+)3.821 × 10−07 (+)1.092 × 10−02 (+)3.921 × 10−02 (+)2.912 × 10−03 (+)1.184 × 10−03 (+)
Min1.821 × 10+031.881 × 10+032.144 × 10+031.8854 × 10+032.328 × 10+052.980 × 10+092.039 × 10+031.849 × 10+03
f6Ave2.144 × 10+031.389 × 10+044.302 × 10+057.716 × 10+032.760 × 10+087.989 × 10+098.525 × 10+036.383 × 10+03
Std2.701 × 10+021.047 × 10+0348.998 × 10+055.978 × 10+034.320 × 10+082.923 × 10+096.890 × 10+036.092 × 10+03
P~7.621 × 10−09 (+)3.020 × 10−11 (+)3,872 × 10−07 (+)3.020 × 10−11 (+)3.742 × 10−09 (+)3.672 × 10−05 (+)8.771 × 10−02 (+)
Min2.940 × 10+032.940 × 10+032.970 × 10+032.949 × 10+032.964 × 10+033.854 × 10+032.952 × 10+032.945 × 10+03
f12Ave2.942 × 10+032.944 × 10+033.061 × 10+032.990 × 10+033.104 × 10+034.538 × 10+033.007 × 10+032.966 × 10+03
Std1.517 × 10+001.557 × 10+005.889 × 10+025.056 × 10+011.053 × 10+023.679 × 10+026.276 × 10+012.675 × 10+01
P~5.021 × 10−01 (=)3.020 × 10−11 (+)4.092 × 10−06 (+)5.570 × 10−10 (+)3.921 × 10−12 (+)3.010 × 10−04 (+)2.010 × 10+01 (+)
Average ranking1.34523.58333.75004.09215.98217.98213.76217.7361
+/−/=~8/0/412/0/011/0/112/0/012/0/010/0/212/0/0
+/−/= represents the number of wins, losses, and ties of the algorithm compared to the benchmark algorithms in the test.
Table 6. UAV experimental map parameter table.
Table 6. UAV experimental map parameter table.
Threat Zone
Center Coordinates
Threat
Zone Radius
Starting
Coordinates
Destination
Coordinates
(150, 150, 0)30(0, 0, 20)(200, 200, 20)
(50, 50, 0)20----------
(100, 100, 0)20----------
(100, 150, 0)20----------
(50, 150, 0)20----------
(150, 50, 0)20----------
Table 7. Minimum cost values for each algorithm.
Table 7. Minimum cost values for each algorithm.
AlgorithmIPKOPKODOAPSOWOASCASOGWO
Minimum Cost In Simulation119.97127.32195.05137.13131.67245.84133.31134.06
Minimum Cos In Reality208.50210.74220.56227.82216.87237.22214.93216.41
Table 8. Comparison table of minimum costs in simulation.
Table 8. Comparison table of minimum costs in simulation.
Compared
Algorithm
Minimum
Cost
Proposed
Algorithm
Minimum
Cost
Minimum Cost
Comparison
PKO127.32IPKO119.975.77% ↓
DOA195.0538.49% ↓
PSO137.1312.51% ↓
WOA131.678.88% ↓
SCA245.8451.19% ↓
SO133.3110.00% ↓
GWO134.0610.51% ↓
Disclaimer/Publisher’s Note: The statements, opinions and data contained in all publications are solely those of the individual author(s) and contributor(s) and not of MDPI and/or the editor(s). MDPI and/or the editor(s) disclaim responsibility for any injury to people or property resulting from any ideas, methods, instructions or products referred to in the content.

Share and Cite

MDPI and ACS Style

Cong, W.; Yi, H.; Yu, F.; Chen, J.; Chen, X.; Xu, F. An Improved Pied Kingfisher Optimizer for Maritime UAV Path Planning. Appl. Sci. 2024, 14, 11816. https://doi.org/10.3390/app142411816

AMA Style

Cong W, Yi H, Yu F, Chen J, Chen X, Xu F. An Improved Pied Kingfisher Optimizer for Maritime UAV Path Planning. Applied Sciences. 2024; 14(24):11816. https://doi.org/10.3390/app142411816

Chicago/Turabian Style

Cong, Wenyuan, Hao Yi, Feifan Yu, Jiajie Chen, Xinmin Chen, and Fengrui Xu. 2024. "An Improved Pied Kingfisher Optimizer for Maritime UAV Path Planning" Applied Sciences 14, no. 24: 11816. https://doi.org/10.3390/app142411816

APA Style

Cong, W., Yi, H., Yu, F., Chen, J., Chen, X., & Xu, F. (2024). An Improved Pied Kingfisher Optimizer for Maritime UAV Path Planning. Applied Sciences, 14(24), 11816. https://doi.org/10.3390/app142411816

Note that from the first issue of 2016, this journal uses article numbers instead of page numbers. See further details here.

Article Metrics

Back to TopTop