Next Article in Journal
Freeze–Thaw Damage Characteristics of Soil–Rock Mixtures in Open-Pit Coal Mines and Stability Analysis of Slopes in Discharge Sites Based on Partial Flow Code
Next Article in Special Issue
The Future of Manufacturing and Industry 4.0
Previous Article in Journal
Permethrin Insecticide Influence on Microorganisms Present in Surface Waters
Previous Article in Special Issue
Digital Twin—A Review of the Evolution from Concept to Technology and Its Analytical Perspectives on Applications in Various Fields
 
 
Font Type:
Arial Georgia Verdana
Font Size:
Aa Aa Aa
Line Spacing:
Column Width:
Background:
Article

Stationary 3D Scanning System for IoT Applications

Institute of Mechanical Technology, Poznań University of Technology, 60-965 Poznań, Poland
*
Author to whom correspondence should be addressed.
Appl. Sci. 2024, 14(24), 11587; https://doi.org/10.3390/app142411587
Submission received: 31 October 2024 / Revised: 4 December 2024 / Accepted: 6 December 2024 / Published: 11 December 2024
(This article belongs to the Special Issue The Future of Manufacturing and Industry 4.0)

Abstract

In various types of industrial applications, such as reverse engineering, machine operation, technical metrology, or modern factory maintenance, it is important to have systems that enable the quick and easy scanning of selected mechanical parts. This study presents the design process and analysis of a low-cost, 3D scanning system which can be used in industrial applications. The system collects point cloud data using an infrared distance sensor based on optical triangulation, controlled by a 32-bit microcontroller. Communication with the system is enabled through a serial interface and a dedicated window application, allowing users to monitor and adjust scanning parameters. The output data in the form of a point cloud are saved in a text file in the scanner’s controller memory and then sent wirelessly to an external device, e.g., cloud and/or a diagnostic controller. The electronic system is equipped with a radio module that can be used to communicate with other devices in line with the idea of the Internet of Things and the concept of Industry 4.0. The results of the study are based on the accuracy of the three-dimensional digitization of the tested object and on the determination of the average measurement uncertainty.

1. Introduction

In this article, the problem of developing a low-cost 3D scanning system was addressed. Over the past few years, the popularity of and need for the digital 3D scanning of various objects, especially in industrial applications, have increased rapidly. As a result, new versions of 3D scanning systems have started to appear on the market more and more often. The essence of such systems is the possibility of digitally reconstructing a given object to obtain a three-dimensional model, without invasive interference with the structure of the scanned object and the need to disassemble the components [1]. Three-dimensional scanners can also be used in IoT systems, to diagnose both manufactured elements and assess the wear of machine components. The scanners’ average price has increased in parallel with the quality they can guarantee, which is referred to via their parameters such as resolution, measurement range, repeatability, scanning speed, and resistance to external interference. Currently, due to their price, scanning systems with the lowest scan measurement uncertainties, in the order of several tens of μm, are mainly owned by the best-growing industrial companies with a wide global reach. They are used in fields such as diagnosis, medicine, forensic analysis, quality control, optimization, and metrology [2,3].
Therefore, it is necessary to develop relatively low-cost 3D systems for scanning three-dimensional objects that could be used under industrial conditions. The main goal of this research is to develop and build such a system. The first part of the publication contains a review of the literature. The next part describes the kinematics of the device and the design of the mechanical and electronic parts. The operation of the device was confirmed by experimental studies, which allowed for the extraction of the final conclusions.

2. Review of the Literature

Publication [4] describes 3D scanning technology and its application in Industry 4.0. Information about the advantages of 3D scanners in capturing detailed geometries, assessing product features, and their potential for further development is given. The most important application can be reverse engineering. Paper [5] presents the design of a low-cost 3D scanner based on structured light, used for cultural heritage artifacts. The authors did not use a laser sensor as in the proposed solution. The scanner is characterized by medium-high accuracy, ease of use, affordability, safety, etc. Its effectiveness is demonstrated through the 3D acquisition of an archeological statue. Publication [6] shows the 3D scanning capabilities of Apple’s LiDAR system and TrueDepth technologies in comparison to an industrial 3D scanner. Based on the conducted research, it can be concluded that while the industrial scanner provided more accurate results, the LiDAR-based system in a smart device offers sufficient accuracy and enables low-cost and mass customization. In the next publication [7], the authors described methodologies for the 3D scanning of historical clothing. It can be concluded that the describing field is under-researched. Publication [8] demonstrates the performance of a low-cost 3D scanner capable of capturing images simultaneously from all angles around an object. Importantly, unlike the system described in this paper, it is designed specifically to scan large elements.
In reconstruction engineering, digitization is the initial stage of the process, involving data acquisition through the quantization and discretization process [9]. It is divided into two main methods: tactile and noncontact. The second of these is also divided into three subcategories: electromagnetic, acoustic, and optical [10]. Publication [11] describes the use of scanning with the use of optical triangulation, in which infrared light is emitted, then recorded by an IR receiver, which, as a light-sensitive element, replaces a digital camera. Measurement is carried out by the appropriate processing of the analog output signal provided by the sensor. Scanning is performed by measuring the distance between the rangefinder (infrared sensor) and a fragment of the surface of the scanned object. The scanned object is placed on a rotating base located at a specific, fixed distance from the sensor lens, which at the same time introduces dimensional restrictions on the object. Recorded survey points with specific coordinates form a grid of points called a point cloud, which is used to generate complete, uniform 3D models. The created mesh can be made available in the form of a text file generated from a window application, which is an additional control element of the entire 3D scanning system. Publication [12] describes the construction of a laser scanner for small objects. The described 3D scanning system is based on a handheld laser projector and a fixed camera. The reconstruction of objects is conducted on the basis of an analysis of laser line intersection points. The system was optimized for use in the air and underwater. According to the presented research, object reconstruction is based on information from the position of the laser sensor and only one point is analyzed at a time. Publication [13] analyzes the influence of various factors on the quality of the scanning. These include distance, the angle of incidence of the laser beam, and surface properties. The research is relevant to the accuracy of laser scanners used in various fields and laboratory conditions. In the mentioned articles, cameras and structured light were often used for scanning. The use of vision systems can complicate the implementation process on a microcontroller. For this reason, the authors decided to use infrared sensors.
A summary of the literature review is presented in Table 1.
The aim of this research is to present the design of a stationary 3D scanning system, with a pseudo-modular structure and a small size, combined with the convenient quality of the reproduction of scanned surfaces, and with a low-cost method of execution. The main scientific problem is to optimize the entire three-dimensional scanning process, i.e., to obtain the most accurate scans of a given object with a non-concave surface, in the shortest possible time, while measuring as many point cloud coordinates as possible. Particular emphasis was placed on achieving the appropriate efficiency of the measurement system due to the analog nature of the infrared sensor. For this purpose, the hardware filtering of input signals and their digital processing using programmed algorithms was used.

3. The Measurement Model

The described measurement system works on the basis of an analog distance sensor, which measures by means of the emission of an infrared light beam with a wavelength equal to approx. 870 ± 70 nm. The frequency of taking single measurements through the sensor, referring to the manufacturer’s description in the catalog note, is equal to an estimated value of 50 Hz. The sampling frequency of the analog-to-digital converter should be at least twice as high [14]. The target clock frequency of the 12-bit converter was selected as a value of 54 MHz, which is clearly sufficient for an accurate analysis of the read signal. This frequency directly sets us a conversion time of 0.3 μs. With the help of the known, constant distance of the geometric center of the convex emitter lens from the geometric center of the rotating table on which the object is placed, a single measurement of the actual distance between the point of emission and the place of reflected light by the object scanned using optical triangulation is made, as shown in Figure 1, which was chosen due to the high speed of digitization [15].
The number 3 shows the point located on the axis of rotation of the scanned object, which should intersect with the axis running through the geometric center of the emitter, which is marked with the number 1, located at point B. The reflected beam is recorded by the receiver, which is marked with the number 2, and then converted into an analog signal in the form of an output voltage in the range of 0.4–3.2 V. Given the angle of incidence of the reflected beam α and the nominal distance between the emitter and the receiver x the actual distance d is calculated. It should be noted that the marked angle is also the angle of incidence of the generated infrared beam, which results from the geometric relationship in the figure above, because a given measurement can be carried out in a setting in which the axis passing through the geometric center of the receiver coincides with the point scanned on the object’s profile. In addition, number 4 is the band of possible deviations from the covered part of the surface scanned by infrared light. This area is limited from above and separated by the rangefinder housing. To simplify the calculations and to avoid the lack of additional information relating to a given sensor, the incidence point of the beam with an infinitesimal diameter has been taken from the catalog note. As an average value, the position of the source of the incident infrared beam was taken during the calculations as the geometric center of the sensor lens. Other steps were not taken in this direction, due to the lack of more accurate parameters and data from the manufacturer. During the experimental tests, it was observed that there was no negative effect of the zero position of the sensor head and the placement of the base on which the scanned object is placed. The results shown in the following part of the article illustrate the correctness of the above thesis. The measurement data were additionally filtered using a low-pass filter.
During the rotation of the platform on which the object is located, the conversion of coordinates from the polar to the cartesian system takes place. The collection of specific points is shown geometrically in Figure 2. On the basis of the parameters assumed during the design, i.e., the distance between the emitter and the center of the rotating platform d and the angle of rotation θ , which is set by the stepper motor that drives the table, appropriate mathematical relationships were determined to allow for the calculation of the points of the scanned object, which is included in Equation (1) [16]:
Q ( x ,   y ,   z )   Q ( r · cos ( θ ) ,   r · sin ( θ ) ,   z i 1 + 1 ) ,
where r is the difference between the measured actual distance d and the constant distance of the emitter from the center of the table d and z i 1 is the vertical distance, parallel to the z-axis, which coincides with the center of rotation of the platform, for the previous iteration of the full-angle rotation of the table. Initially, for an iteration i of 1, this parameter has a value equal to zero, which is equivalent to the alignment of the emitter with the plane passing through the surfaces of the rotary table. With each subsequent full rotation of the platform, this parameter is incremented by one, because the configuration of the stroke motor allows the sensor head to move linearly by 1 mm. This value was selected experimentally to obtain the highest accuracy, with the shortest possible scanning time, taking into account the imperfection of the sensor.

4. Mechanical Construction of the Test Stand, e.g., Scanning System

The design of the stationary 3D scanning system is based on two movements: rotary and linear along the z-axis. Linear displacement is accomplished by guides moving on linear rollers supported on both sides. Both movements are driven by two stepper motors, which, using an appropriate configuration of microsteps, ensure the accurate positioning of the head on which the infrared sensor is mounted through a screw mechanism. All the necessary elements of the structure are marked with the help of the 3D model in Figure 3. It ensures stability, ease of installation, and compactness.
The material of all parts that are not standardized or covered by any standard is polylactide (PLA). This material is used in a 3D printing method called FDM (“Fused Deposition Modeling”) due to its low density while maintaining high strength. Non-standard assembly parts and components used to make the device from a particular material include the control system housing, the stepper motor housing, the connecting part of the linear guides, and the base itself. The aforementioned component parts of the design are not subject to any significant loads beyond their own weight and the influence of temperatures above ambient temperature, which allowed the prototype to be made of PLA material, which clearly reduced the cost of manufacturing while maintaining correct operation [17]. When considering the location of the measuring system in an environment with constant temperature conditions and the accuracy of the device, the material used should not have a large impact on the measurement results. The appearance of the measurement system is shown in Figure 4.
The stationary embedding of the platform with the motor limits the dimensions of the scanned object. The object should have a maximum height of 250 mm and a width of 220 mm. To obtain the highest measurable value of the width of the object, it should be placed in such a way that the center of the longest horizontal dimension coincides with the center of rotation of the platform while maintaining adequate stability.

5. Control System

The authors enclosed the entire control system in the form of two separate PCBs, which were connected by means of a ribbon connector. The board shown in Figure 4 is responsible for the general processing of the scanning data. The control unit based on a 32-bit microcontroller, enabled communication between the user and the system, control and monitoring the general functionality of the 3D scanning system, as well as full collection, conversion, transmission, and processing of the data necessary to create a mesh of the scanned object in the form of a point cloud.
The system is powered by a voltage of 12 V, which is reduced to a value equal to 5 V by means of a “step-down” converter (No. 12), which is subsequently reduced to a voltage equal to 3.3 V powering the entire logic of the microcontroller using a linear voltage regulator (No. 13). The 3D scanning system has the ability to connect to a 20 V touch screen powered by 20 V, which is obtained using a step-up converter (No. 1). The 32-bit microcontroller (No. 5) also has an external non-volatile Flash memory (No. 3) to save specific system parameters during its operation, which are always taken into account before and after restart, e.g., the start and end positions of the head. This is especially important in the event of a power outage, i.e., an unexpected restart or shutdown caused by external factors. In the event of power loss or other external disturbances that may directly affect the functionality of the 3D scanning system, the last position of the head is stored as a linear displacement in mm along the Z axis, based on the specified height of the scanned object. Using this information, the system reads the given parameter stored in external Flash memory or internal EEPROM emulated in internal Flash memory. Both boards are connected by a connector marked with the number 6. The scanning system also has two USB connectors (No. 7) allowing for parameter control and the quick transfer of a large number of cloud points of the scanned object. Communication is also provided by a radio module (No. 11), for which the authors also designed an RF receiver. To reduce the risk of losing individual data samples during the online upload process, the samples were first stored in the device’s memory and later forwarded to external systems. Due to their quantity and the limitations of the microcontroller used, it was necessary to extend its memory. Volatile SDRAM (No. 2) was used as a temporary buffer to store the downloaded data, which also requires a certain amount of time for appropriate conversion. The SDRAM memory capacity was 64 MB. Data can also be transported to a file stored on an external SD card, which is also important because of the potential failure of the power supply. The connector for this is located in the place marked with the number 8. Completed scanning is signaled by a buzzer (no. 9), which is possible with the use of the described infrared sensor measuring the distance from the profile of the scanned surface (no. 4).
The PCB that complements the entire control system is shown in Figure 5. It contains outputs for the stepper motors (no. 5), conditioning the kinematics of the structure, two identical drivers (no. 4), and a 32-bit microcontroller (no. 6) responsible for the functionality of the entire LCD display (no. 2) and touch panel (no. 1), as well as a second SDRAM volatile memory (no. 7), supporting the display of specific pixels on the display. The connection between the boards was made using a ribbon connector marked with the number 3. The separation of the electronic circuit into two independent PCBs, one responsible for taking measurements and the other for the impulse control of the stepper motor, saved the measurement system from the risk of generating interference.

6. Scheme of Operation of the System

A general scheme of operation of the 3D scanning system is shown in Figure 6, which illustrates an appropriate, cyclically repeating sequence of specific operations including user interaction. Initially, the appropriate height of the object to be tested must be specified, i.e., the largest dimension in the direction perpendicular to the surface of the rotating platform. Next, the entire scanning process begins, during which data are collected on each subsequent plane “intersecting” the fragment of the object’s profile located at a given height from the starting position. Process parameters are checked here, using feedback, such as the position of both motors, and more precisely the number of revolutions made at a given angular speed, which is converted into linear displacement cyclically stored in non-volatile memory, which can be an external Flash memory source or by means of EEPROM emulation inside the microcontroller’s memory.
The control system is also equipped with wireless communication implemented via a type NRF24L01P radio receiving and transmitting signals in the 2.4 GHz frequency band [18]. This frequency allows communication over longer distances (approx. 2 km), while maintaining transmission adequately matched to the speed of data collection by the scanner. The speed of receiving and transmitting data for the designed radio circuit is a maximum of 2 Mbps with a limited current consumption level of up to 14 mA. The radio module used expands the device’s operations by enabling IoT device communication. Due to the modular nature of the device, it is possible to expand it in the future with a WIFI module.
Input signals are also filtered using the implementation of the moving average filtering (“MAF”) method, which makes it possible to compensate for unwanted harmonic components and reduce errors and measurement deviations resulting from the influence of interference and noise. This method was chosen due to its linearity and short and simple calculations that speed up filtration and do not place additional strain on the microcontroller [19]. It is based on determining the number of samples taken, which is constant each time, then summing them, and then a bit-shift simulating mathematical division is performed. The target raw data collection algorithm is based on summing a fixed number of samples of 32 (window size), which makes up one single measurement contained in the point cloud. This number was chosen appropriately so that it is possible to divide it, in order to obtain an average, using a bit-shifting operation that allows for faster data analysis. This operation is supported by the implemented low-pass filtration in the discrete domain, the mathematical formula of which is presented in the differential Equation (2) time domain.
V o u t + R C d V o u t d t = V i n
and in the difference equation, e.g., after discretization, Equation (3) [4]:
V o u t n = T T + R C V i n n + R C T + R C V o u t n 1
where R is the resistance of the resistor; C is the capacitance of the capacitor, which in a real circuit forms a hardware-given filter as a passive component; V o u t is the output voltage and V i n is the input voltage, which are given in the time domain; and n is a natural number that determines the index of a given sample.
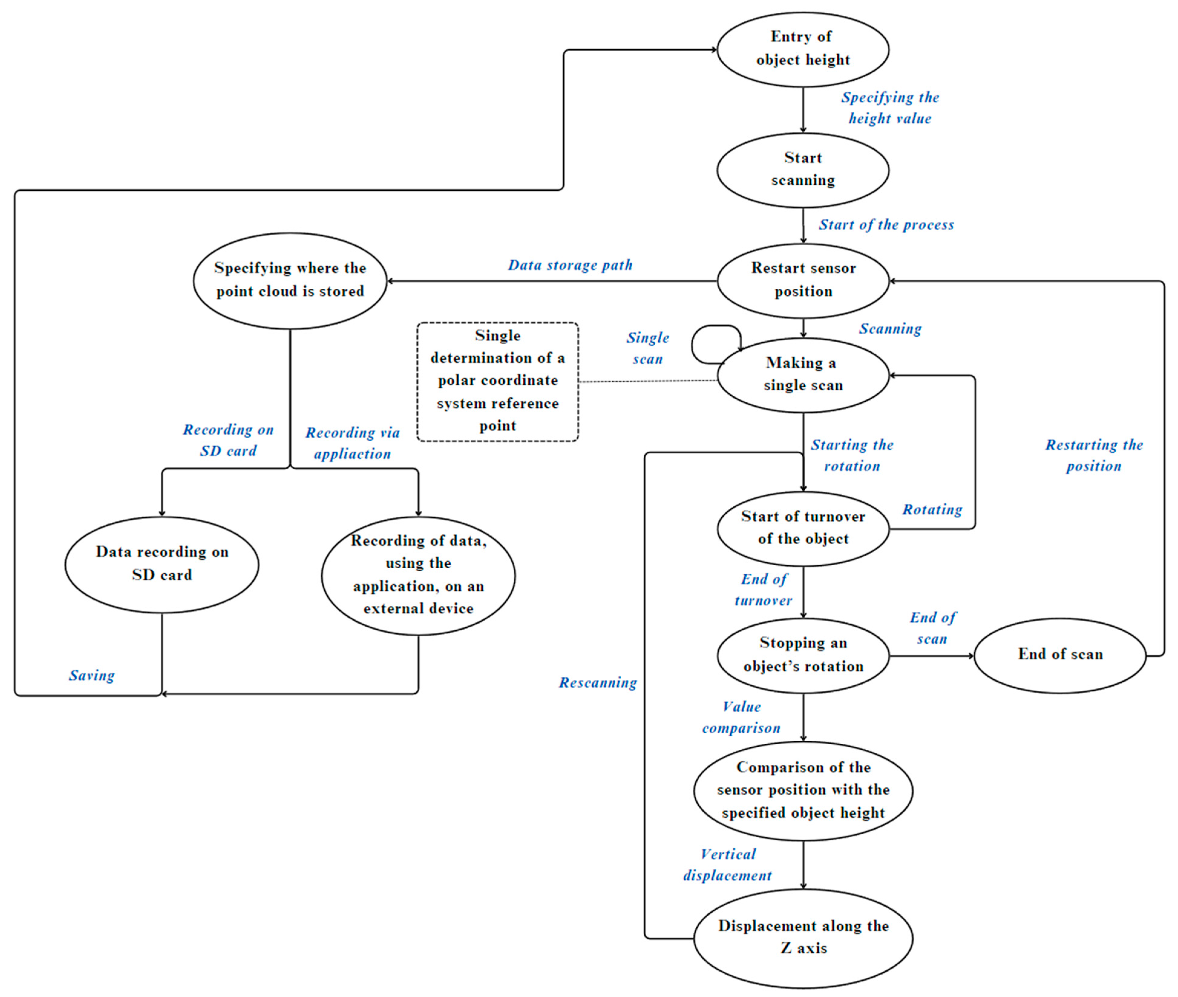
The algorithm performed cyclically by the 3D scanning system is based on the principle of the state machine, which allows for “multitasking”; i.e., the apparent parallel execution of two or more operations at the same time, by a microcontroller. A diagram of the system’s state machine operations is shown in Figure 7. It represents the “Source–Destination–Event” layout, which determines the execution of appropriate operations due to the state in which the system is currently located and according to which it will be redirected using a specific event. This allows for full control of the scanning system and guarantees expansion with further functions without interfering or changing other sequences. The colored strings in blue indicate the event under the influence of which the next operation will be performed, while the ellipses indicate individual states of the algorithm.
The described measurement system also has a varied means of two-way communication, which is a window application, which consists of a main part, responsible for manipulating and controlling the entire process of scanning the object, and a “service control” part, which allows one to view the individual parameters of the system during operation, e.g., the duration of the current scanning process, the volume of the point cloud at the currently collected coordinates, the temperature of the components, cooling, and the position of the motors. The appearance of the application in the form of two windows is shown in Figure 8. With the help of the application, all collected data are saved in a specific place, on an external device, in the form of a text file. This file is ready to be used as a full point cloud to be converted to the corresponding 3D model in another processing program.

7. Experimental Studies

Figure 9, Figure 10 and Figure 11 illustrate the results of the scanning process, together with the examined object, in the form of a point cloud. The objects were selected on the basis of their small dimensions and the varied profile line of the surface, which is not reflective. In addition, the objects do not have any holes or recesses that would lie on planes parallel to the axis of incidence of the infrared sensor light beam, which allows for full visualization of the grid of points of the objects.
Referring to the object shown in Figure 9, the scanning process duration was 8 min for a grid containing approx. 900,000 points and the height dimension of the object was equal to approx. 8 cm. On the basis of the above, it should be concluded that the system performs 11,250 measurements per full rotation of the platform with the optimized kinematic parameters.
The object that was scanned was actually measured as shown in Figure 9. The actual total value of the given dimension was about 60 mm. Using a tool dedicated to measuring the distance between two determined points of the point cloud, a dimension of about 60.28 mm was obtained. When comparing the results obtained, the correctness of the three-dimensional scan was found, the measurement uncertainty of which is definitely within the examined measurement range.
Other sample scanning results of specific objects that meet the conditions of the 3D scanning system are also shown below. In the figures shown, the actual dimensions and those obtained by scanning are indicated, which were read directly from the point cloud software.
Taking into account the results of scanning the given objects, it should be noted that the surface profile has been properly reproduced, maintaining the shapes, but single points are visible around the clear outline of the object. These are the result of the sensor’s inaccuracy, the impact of interference, which is intensified by the analog technology of the rangefinder. However, any errors that occur can be easily rectified with mesh processing programs and 3D models.
In the next step of the investigation, an analysis of the scan of the reflective object was carried out. The results are shown in Figure 12. The analog nature of the measuring sensor made it impossible to properly obtain coordinates consistent with the actual dimensions of the object, which indicates a certain limitation of the measurement system. In order to eliminate this defect, the object to be examined should be matted beforehand, so that scanning is possible and correct.
Figure 13 shows a graph showing the measurement uncertainty of a 3D scanning system based on the scan of a surface point located at a constant distance from the head, the dimensions of which were converted to the value given from the transducer during the measurement of the output voltage. This graph shows the dependence of the reading of the measured sensor distance on the rotation angle of the rotating platform. Ideally, this value should have the same value regardless of the angle.

8. Discussion

Using the third-order polynomial regression fit, the global maximum occurring over a full rotation was calculated. This value was 1480 [-] for an angle of approximately 19.7°, which coincides with the graph shown above. The difference between the largest value (the deviation from the ideal result) and the ideal result, whose value is exactly 1367 [-], for a given measured distance was then 113 [-]. As a result, the largest average measurement error was 3 mm.
With subsequent attempts to shorten the scanning time, the density of the point cloud decreased with its accuracy, due to the analog nature of the measurement sensor and the frequency of measurements. A significant impact on the average measurement uncertainty, which can be used to describe the accuracy of the grid, is caused by disturbances in the form of, for example, external lighting falling on the sensor.
Based on the experimental study, the system achieved an accuracy, or more specifically a measurement uncertainty, of about 3 mm. The result depends on the material used to manufacture the scanned object, which can have a significant impact on infrared scanning technology. The positioning of the head itself was set by default by the drive and was 1 mm, which determines the scanning accuracy for the height dimension of the object. This value was determined empirically and is optimal in terms of scanning time and the density of the point cloud itself. The resolution of a given scanning system is about 1 mm, which is top-down determined by the geometry of the infrared sensor lens.
The scanning accuracy (measurement uncertainty) of the designed 3D scanning system can be compared with examples of existing scanners readily available on the market. One of them is a device called “EinScan-SP” from “Shining 3D Technology’ [20], whose design and operation is very similar to the one presented, while due to the technology used (digital camera + structural light), it has a much higher accuracy of 0.05 mm. This is closely related to the price, which increases proportionally and in this case reaches a market value of approximately 1900 $. The cost of the proposed solution is about 450 Euro. The relatively low price of the proposed solution results, among other things, from the use of our own PCB in the control system, based on a microcontroller and our own design, and not on a ready-made single-chip computer or PLC controller.
It can be concluded that compared to other low-cost systems of this type, the result is very good, because most of the much more accurate measurement systems have a significantly higher price and much larger dimensions. The main advantages of the built system are compactness; high precision in relation to its low cost of implementation, which can be easily improved; a diversified control system allowing full control of the system and communication with it; and the simplicity of assembly and disassembly, which makes it possible to expand the possibilities of scanning objects of larger dimensions.

9. Summary

The research presented here describes the mechanical design and control system of a low-cost, stationary 3D scanning system along with an analysis of the accuracy of object scanning and, therefore, the possibility of its use in industrial conditions. The authors present a model of point cloud acquisition, a complex algorithm for the operation and processing of the collected input and output signals. Based on a literature review in the field of three-dimensional digitization, the authors developed and built their own 3D scanning system, the effectiveness of which, taking into account the components used and the budget, fully met expectations.
The 3D scanning system described in the article provides a solid basis for further research to improve the measurement accuracy of the scanned surface profile along with the possibility of obtaining a significantly larger volume of the point cloud with a lower scanning time. It can be successfully applied in IoT systems.
The infrared sensor with analog measurements introduces inherent limitations in accuracy to external interference like ambient lighting. In order to increase the efficiency of a given 3D scanning system, it would be necessary to change the technology of the main sensor itself, for example, to “ToF” (“Time of Flight”), which consists of measuring the time between transmitting and receiving an impulse reflected from a specific scanned surface [21]. A great advantage of these types of sensors is the use of a laser, which in this case would work much better, due to its resistance to the influence of external light, its ability to scan reflective surfaces, and the sheer accuracy it is able to offer, even at longer distances [22].
In further iterations of the prototype device, materials with better mechanical properties and resistance to temperature changes compared to PLA are planned. It is also planned to increase the measurement range by increasing the size of the rotating platform.

Author Contributions

Conceptualization, M.K. and D.R.; methodology, M.K. and D.R.; software, M.K.; validation, M.K.; formal analysis, M.K., A.M., and D.R.; investigation, M.K.; resources, M.K.; data curation, M.K.; writing—original draft preparation, M.K. and D.R.; writing—review and editing, M.K., A.M., and D.R.; visualization, M.K.; supervision, A.M. and D.R.; project administration, M.K., A.M., and D.R.; funding acquisition, A.M. All authors have read and agreed to the published version of the manuscript.

Funding

This research was funded by the Polish Ministry of Science and Higher Education, under grant no.: No. 0614/SBAD/1586.

Institutional Review Board Statement

Not applicable.

Informed Consent Statement

Not applicable.

Data Availability Statement

The original contributions presented in the study are included in the article, further inquiries can be directed to the corresponding author.

Conflicts of Interest

The authors declare no conflicts of interest.

References

  1. Li, H.; Zhang, C.; Song, S.; Demirkesen, S.; Chang, R. Improving Tolerance Control on Modular Construction Project with 3D Laser Scanning and Bim: A Case Study of Removable Floodwall Project. Appl. Sci. 2020, 10, 8680. [Google Scholar] [CrossRef]
  2. Szymczyk, T. Presentation of the Most Interesting Geographical Places Using Virtual Reality Technology. In Proceedings of the INTED2018 12th International Technology, Education and Development Conference, Valencia, Spain, 5–7 March 2018; pp. 176–185. [Google Scholar] [CrossRef]
  3. Javaid, M.; Haleem, A.; Singh, R.; Suman, R. Industrial Perspectives of 3D Scanning: Features, Roles and It’s Analytical Applications. Sens. Int. 2021, 2, 100114. [Google Scholar] [CrossRef]
  4. Haleem, A.; Javaid, M.; Singh, R.P.; Rab, S.; Suman, R.; Kumar, L.; Khan, I.H. Exploring the Potential of 3D Scanning in Industry 4.0: An Overview. Int. J. Cogn. Comput. Eng. 2022, 3, 161–171. [Google Scholar] [CrossRef]
  5. Rocchini, C.; Cignoni, P.; Montani, C.; Pingi, P.; Scopigno, R. A Low Cost 3D Scanner Based on Structured Light. Comput. Graph. Forum 2001, 20, 299–308. [Google Scholar] [CrossRef]
  6. Vogt, M.; Rips, A.; Emmelmann, C. Comparison of iPad Pro®’s LiDAR and TrueDepth Capabilities with an Industrial 3D Scanning Solution. Technologies 2021, 9, 25. [Google Scholar] [CrossRef]
  7. Żyła, K.; Kęsik, J.; Santos, F.; House, G. Scanning of Historical Clothes Using 3D Scanners: Comparison of Goals, Tools, and Methods. Appl. Sci. 2021, 11, 5588. [Google Scholar] [CrossRef]
  8. Straub, J.; Kading, B.; Mohammad, A.; Kerlin, S. Characterization of a Large, Low-Cost 3D Scanner. Technologies 2015, 3, 19–36. [Google Scholar] [CrossRef]
  9. Dastres, R.; Soori, M. A Review in Advanced Digital Signal Processing Systems. Int. J. Electr. Comput. Eng. 2021, 15, 122–127. [Google Scholar]
  10. Várady, T.; Martin, R.R.; Cox, J. Reverse Engineering of Geometric Models—An Introduction. Comput.-Aided Des. 1997, 29, 255–268. [Google Scholar] [CrossRef]
  11. Podstawy Rekonstrukcji Elementów Maszyn i Innych Obiektów w Procesach Wytwarzania. Available online: https://repozytorium.biblos.pk.edu.pl/resources/25810 (accessed on 28 October 2024).
  12. Bleier, M.; Nüchter, A. Low-Cost 3D Laser Scanning in Air Orwater Using Self-Calibrating Structured Light. Int. Arch. Photogramm. Remote Sens. Spat. Inf. Sci. 2017, XLII-2-W3, 105–112. [Google Scholar] [CrossRef]
  13. Lachat, E.; Landes, T.; Grussenmeyer, P. Performance Investigation of a Handheld 3D Scanner to Define Good Practices for Small Artefact 3D Modeling. Int. Arch. Photogramm. Remote Sens. Spat. Inf. Sci. 2017, XLII-2-W5, 427–434. [Google Scholar] [CrossRef]
  14. Smith, S. Digital Signal Processing: A Practical Guide for Engineers and Scientists, 1st ed.; Newnes: Amsterdam, The Netherlands; Boston, MA, USA, 2002; ISBN 978-0-7506-7444-7. [Google Scholar]
  15. Hartley, R.I.; Sturm, P. Triangulation. Comput. Vis. Image Underst. 1997, 68, 146–157. [Google Scholar] [CrossRef]
  16. Karbowski, K. Portable Laser Scanner for Reverse Engineering Application. Adv. Manuf. Sci. Technol. 2005, 29, 21–31. [Google Scholar]
  17. Cano-Vicent, A.; Tambuwala, M.M.; Hassan, S.S.; Barh, D.; Aljabali, A.A.A.; Birkett, M.; Arjunan, A.; Serrano-Aroca, Á. Fused Deposition Modelling: Current Status, Methodology, Applications and Future Prospects. Addit. Manuf. 2021, 47, 102378. [Google Scholar] [CrossRef]
  18. nRF24 Series. Nordic Semiconductor. Available online: https://www.nordicsemi.com/Products/nRF24-series (accessed on 26 November 2024).
  19. Ding, S.; Chen, X.; Ai, C.; Wang, J.; Yang, H. A Noise-Reduction Algorithm for Raw 3D Point Cloud Data of Asphalt Pavement Surface Texture. Sci. Rep. 2024, 14, 16633. [Google Scholar] [CrossRef]
  20. EinScan-SP. Higher Accuracy Desktop 3D Scanner; EinScan: Hangzhou, China, 2024; Available online: https://www.einscan.com/einscan-sp/ (accessed on 26 November 2024).
  21. Keller, M.; Kolb, A. Real-Time Simulation of Time-of-Flight Sensors. Simul. Model. Pract. Theory 2009, 17, 967–978. [Google Scholar] [CrossRef]
  22. Wang, M.; Sun, Q.; Gao, C.; Ren, Z.; Dai, W. A Three-Dimensional Vision Measurement Method Based on Double-Line Combined Structured Light. Sci. Rep. 2023, 13, 18660. [Google Scholar] [CrossRef] [PubMed]
Figure 1. Single-point distance measurement using optical triangulation.
Figure 1. Single-point distance measurement using optical triangulation.
Applsci 14 11587 g001
Figure 2. The determination of a single point on the surface of the object, taking into account the rotation of the table.
Figure 2. The determination of a single point on the surface of the object, taking into account the rotation of the table.
Applsci 14 11587 g002
Figure 3. Design of a 3D scanning system.
Figure 3. Design of a 3D scanning system.
Applsci 14 11587 g003
Figure 4. Main PCB layout.
Figure 4. Main PCB layout.
Applsci 14 11587 g004
Figure 5. A PCB that completes the entire control system.
Figure 5. A PCB that completes the entire control system.
Applsci 14 11587 g005
Figure 6. Diagram of the work state of the 3D scanning system.
Figure 6. Diagram of the work state of the 3D scanning system.
Applsci 14 11587 g006
Figure 7. Algorithm for the operation of the state machine.
Figure 7. Algorithm for the operation of the state machine.
Applsci 14 11587 g007
Figure 8. The view of the main screen of the 3D scanning system control (1—section for recordingand reading data and connection to an external device, 2—console monitoring the performed activities, 3—area for entering the height of the object, 4—section for system restart and service control, 5—place of connection to the new serial port, 6—preview of individual system parameters).
Figure 8. The view of the main screen of the 3D scanning system control (1—section for recordingand reading data and connection to an external device, 2—console monitoring the performed activities, 3—area for entering the height of the object, 4—section for system restart and service control, 5—place of connection to the new serial port, 6—preview of individual system parameters).
Applsci 14 11587 g008
Figure 9. The point cloud obtained during the scanning process and the photo of the measured object.
Figure 9. The point cloud obtained during the scanning process and the photo of the measured object.
Applsci 14 11587 g009
Figure 10. Point cloud obtained by scanning an object with a funnel shape.
Figure 10. Point cloud obtained by scanning an object with a funnel shape.
Applsci 14 11587 g010
Figure 11. Point cloud obtained by scanning the workshop hammer.
Figure 11. Point cloud obtained by scanning the workshop hammer.
Applsci 14 11587 g011
Figure 12. The point cloud resulting from an unsuccessful scan of a reflective object.
Figure 12. The point cloud resulting from an unsuccessful scan of a reflective object.
Applsci 14 11587 g012
Figure 13. A comparison diagram of the results of two separate scanning processes of the same cross-section plane.
Figure 13. A comparison diagram of the results of two separate scanning processes of the same cross-section plane.
Applsci 14 11587 g013
Table 1. Comparison table with the main articles and their contributions.
Table 1. Comparison table with the main articles and their contributions.
4Application in Industry 4.0 and reverse engineering
5Comparable scanning accuracy, but using laser light
6Combination of accuracy and reduction in manufacturing costs
7Comparison to an issue that has not been further studied
8Ability to scan objects of different sizes
11A system based on optical triangulation, but with a lower cost of implementation, due to the lack of a digital camera
12The similarity of the technology used, as well as the method of acquiring the point cloud
13Influence of ambient conditions (lighting), object material and other external disturbances
Disclaimer/Publisher’s Note: The statements, opinions and data contained in all publications are solely those of the individual author(s) and contributor(s) and not of MDPI and/or the editor(s). MDPI and/or the editor(s) disclaim responsibility for any injury to people or property resulting from any ideas, methods, instructions or products referred to in the content.

Share and Cite

MDPI and ACS Style

Kowalski, M.; Rybarczyk, D.; Milecki, A. Stationary 3D Scanning System for IoT Applications. Appl. Sci. 2024, 14, 11587. https://doi.org/10.3390/app142411587

AMA Style

Kowalski M, Rybarczyk D, Milecki A. Stationary 3D Scanning System for IoT Applications. Applied Sciences. 2024; 14(24):11587. https://doi.org/10.3390/app142411587

Chicago/Turabian Style

Kowalski, Miłosz, Dominik Rybarczyk, and Andrzej Milecki. 2024. "Stationary 3D Scanning System for IoT Applications" Applied Sciences 14, no. 24: 11587. https://doi.org/10.3390/app142411587

APA Style

Kowalski, M., Rybarczyk, D., & Milecki, A. (2024). Stationary 3D Scanning System for IoT Applications. Applied Sciences, 14(24), 11587. https://doi.org/10.3390/app142411587

Note that from the first issue of 2016, this journal uses article numbers instead of page numbers. See further details here.

Article Metrics

Back to TopTop