Safety Risk Assessment Method of In-Service Stage Suspension Equipment Based on Grey Fuzzy Comprehensive Evaluation
Abstract
1. Introduction
2. Literature Review
2.1. Safety Risk Assessment Review
2.2. Review of Risk Research on In-Service Stage Suspension Equipment
2.3. FMEA Review
2.4. Grey Fuzzy Comprehensive Evaluation Method Review
3. Methods
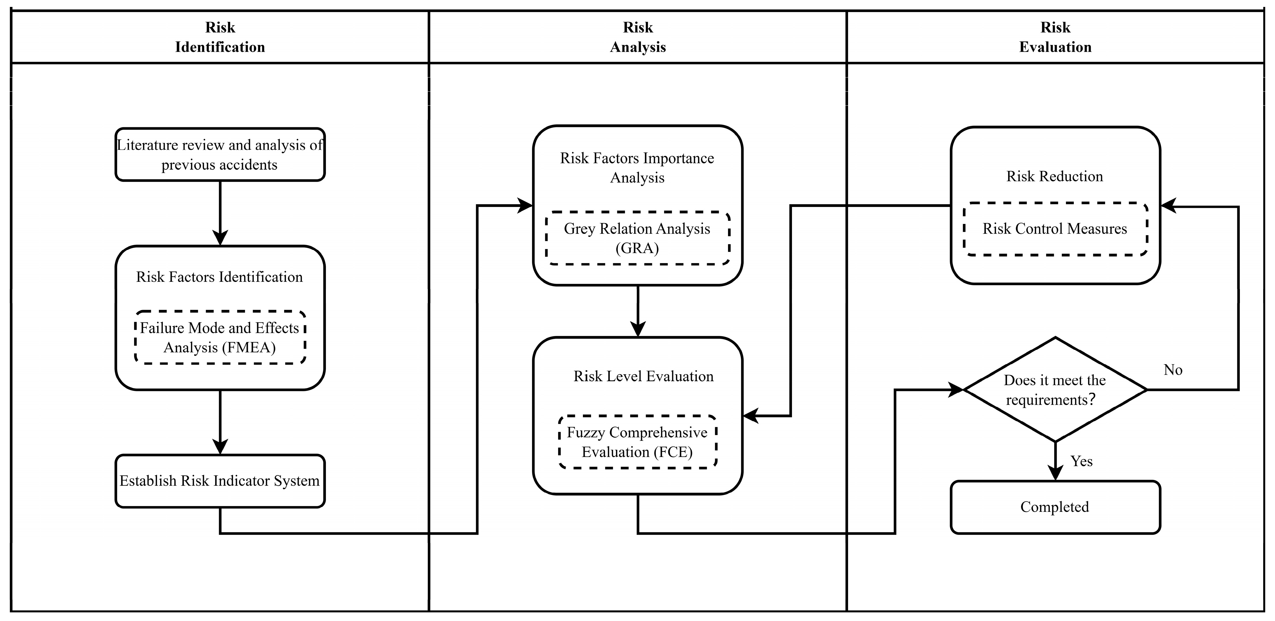
3.1. Framework Design
3.2. Participants and Questionnaire Design
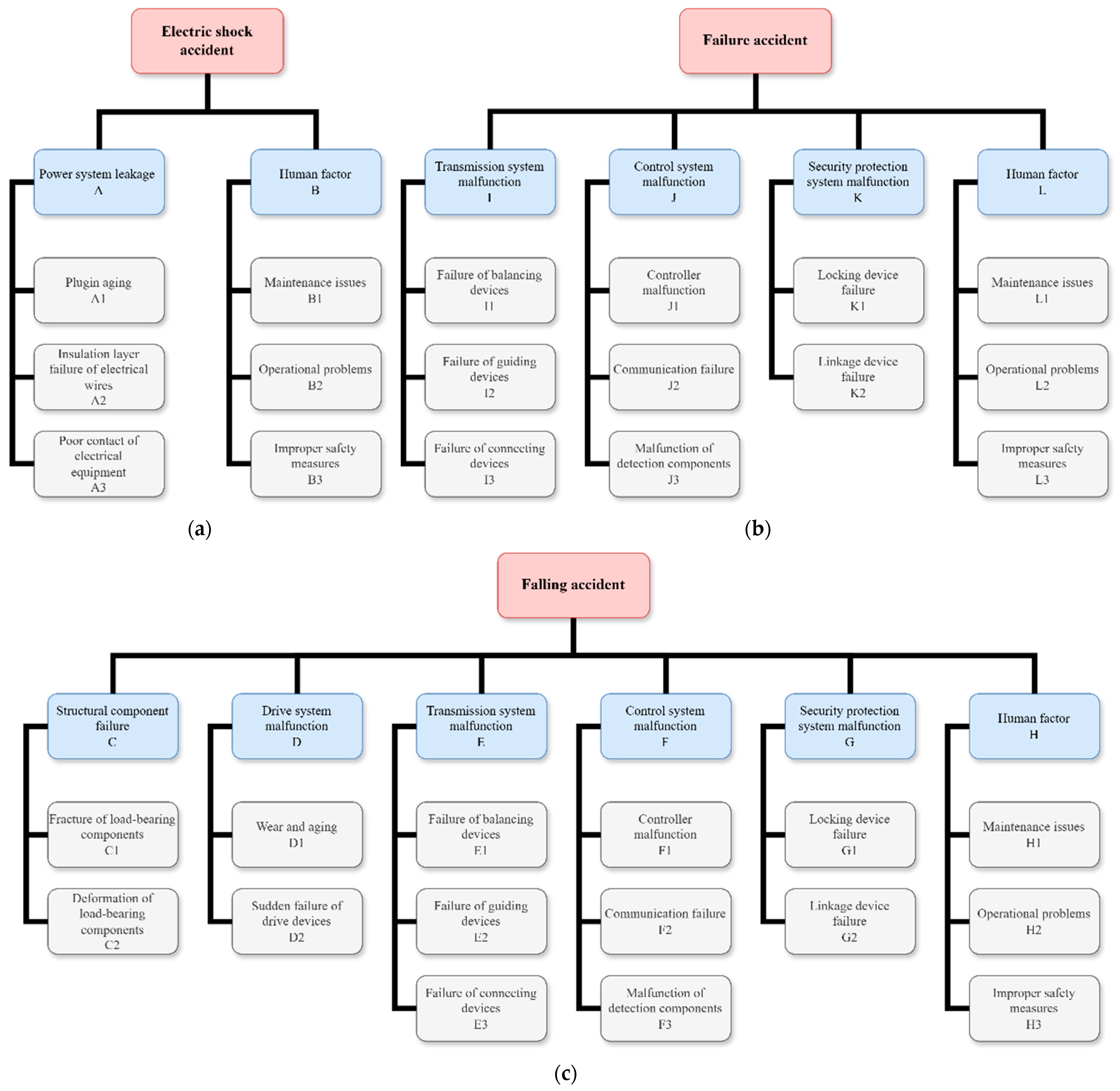
3.3. Risk Identification of In-Service Stage Suspension Equipment
3.4. Risk Analysis Based on GRA
- Constructing comparative sequences and reference sequences
- 2.
- Calculate the grey relational coefficient
- 3.
- Calculate grey relational degree
- 4.
- Calculate the weight of risk factors
3.5. Risk Evaluation Based on FCE
- Construction of Fuzzy Evaluation Matrix
- 2.
- Comprehensive evaluation calculation
4. Results
4.1. Establishment of Risk Assessment Indicators for Stage Suspension Equipment
4.2. GRA of Stage Suspension Equipment
4.3. FCE of Stage Suspension Equipment
4.4. Risk Reduction Measures for In-Service Stage Suspension Equipment
5. Discussion
6. Conclusions
Author Contributions
Funding
Institutional Review Board Statement
Informed Consent Statement
Data Availability Statement
Conflicts of Interest
References
- CASTI. 2022 Performance Safety Production Annual Report; China Travel & Tourism Press: Beijing, China, 2023. [Google Scholar]
- CASTI. 2021 Performance Safety Production Annual Report; China Travel & Tourism Press: Beijing, China, 2022. [Google Scholar]
- Liu, Y.; Yang, Q.; Wang, H. Research and Analysis of the Configuration and Use of Stage Machinery-Take the National Centre for the Performing Arts Opera House as an Example. Entertain. Technol. 2023, 3, 47–51. [Google Scholar] [CrossRef]
- Xu, N.; Di, K.; Liu, F.; Zhao, W.; Zhang, B. Risk Assessment of Lift-Jacking Accidents Using FFTA-FMEA. Appl. Sci. 2023, 13, 7312. [Google Scholar] [CrossRef]
- Nearly 80 Peple Injured in London Theater Roof Collapse. Available online: https://news.sina.com.cn/w/2013-12-21/071929043990.shtml (accessed on 18 May 2024).
- The Stage Scenery of the Moscow Grand Theatre Opera in Russia Hit an Actor, Resulting in His Death. Available online: https://m.news.cctv.com/2021/10/10/ARTIJ6dlOFlPq8cn5bCqydAB211010.shtml (accessed on 17 May 2024).
- Unknown Object Dropped During Wang Yuan’s Concert. Available online: https://www.weibo.com/1878335471/I4O2B4iTW?type=repost (accessed on 22 May 2024).
- During the Performance, a Metal Component Was Lifted and Broke! How to Ensure the Safety of Performers? Available online: https://www.sohu.com/a/676650533_121124772 (accessed on 20 May 2024).
- A Serious Accident Occurred During the Concert! A 600 Kilogram Giant Screen Fell and Hit the Dancer’s Head! Why Do Concert Accidents Happen Frequently? Available online: https://www.thepaper.cn/newsDetail_forward_19234149 (accessed on 18 May 2024).
- GB/T 20984-2022; Risk Management—Risk Assessment Techniques. China Standards Press: Beijing, China, 2022.
- Wang, W. Stage Performance’s Risk Assessment for the Royal Opera House. Entertain. Technol. 2012, 8, 26–31. [Google Scholar]
- Rausand, M. Risk Assessment: Theory, Methods, and Applications; Tsinghua University Press: Beijing, China, 2013. [Google Scholar]
- GB/T 16856-2015; Safety of Machinery-Risk Assessment-Practical Guidance and Examples of Methods. China Standards Press: Beijing, China, 2015.
- GB/T 36729-2018; Performance Safety. China Standards Press: Beijing, China, 2018.
- GB/T 36728-2018; Classified Criteria for Theater Performance Safety. China Standards Press: Beijing, China, 2018.
- DB34/T 4280-2022; Guidelines for Risk Assessment of Polyethylene(PE) Gas Pipeline in Service. China Standards Press: Beijing, China, 2022.
- Dindar, S.; Kaewunruen, S.; An, M. Identification of appropriate risk analysis techniques for railway turnout systems. J. Risk Res. 2018, 21, 974–995. [Google Scholar] [CrossRef]
- Yan, M.; Xiong, R.; Wang, Y.; Li, C. Edge Computing Task Offloading Optimization for a UAV-Assisted Internet of Vehicles via Deep Reinforcement Learning. IEEE Trans. Veh. Technol. 2024, 73, 5647–5658. [Google Scholar] [CrossRef]
- Yan, M.; Luo, M.; Chan, C.A.; Gygax, A.F.; Li, C.; Chih-Lin, I. Energy-Efficient Content Fetching Strategies in Cache-Enabled D2D Networks via an Actor-Critic Reinforcement Learning Structure. IEEE Trans. Veh. Technol. 2024, 73, 17485–17495. [Google Scholar] [CrossRef]
- Lv, Z. Research on Security Risk Assessment of Large-scale Performance Activities—Taking the 2018 Chen Huixian vocal concert in Kunming as an Example. Kunming Univ. Sci. Technol. 2020, 5, 1–87. [Google Scholar] [CrossRef]
- Song, H.; Yang, Z.; Wang, T. A Preliminary Analysis of Risk Management and Response Methods for Stage Rigid Fire Curtain and Risk Status Assessment. China Equip. Eng. 2024, 2, 76–78. [Google Scholar]
- IEC 31010:2019; Risk Management—Risk Assessment Techniques. IEC: Geneva, Switzerland, 2019.
- Cardiel-Ortega, J.J.; Baeza-Serrato, R. Probabilistic Fuzzy System for Evaluation and Classification in Failure Mode and Effect Analysis. Processes 2024, 12, 1197. [Google Scholar] [CrossRef]
- Zheng, W.; Xu, S.; Wang, Z. Fuzzy Comprehensive Evaluation of Collapse Risk in Mountain Tunnels Based on Game Theory. Appl. Sci. 2024, 14, 5163. [Google Scholar] [CrossRef]
- Xu, X.; Yu, F.; Pedrycz, W.; Du, X. Multi-source fuzzy comprehensive evaluation. Appl. Soft Comput. J. 2023, 135, 110042. [Google Scholar] [CrossRef]
- Okubo, N.; Namihira, K.; Umeda, H.; Ueda, Y.; Katahira, M.; Morisaki, S. A Novel Framework to Assist the Novice in Defining Failure Modes for System-level Software FMEA. In Proceedings of the 2020 Annual Reliability and Maintainability Symposium (RAMS), Palm Springs, CA, USA, 27–30 January 2020; pp. 1–6. [Google Scholar]
- Yousaf, M.U.; Tauseef, A.; Altamash, S.; Muhammad, A.; Zahid, N.H. Automobile rear axle housing design and production process improvement using Failure Mode and Effects Analysis (FMEA). Eng. Fail. Anal. 2023, 154, 107649. [Google Scholar] [CrossRef]
- Soares, M.M.; Jacobs, K.; Liu, L.; Shuai, M.; Wang, Z.; Li, P. Use-related risk analysis for medical devices based on improved FMEA. Work 2012, 41, 5860–5865. [Google Scholar] [CrossRef]
- Pun, K.P.L.; Rotanson, J.; Chee Wah, C.; Chan, A.H.S. Application of fuzzy integrated FMEA with product lifetime consideration for new product development in flexible electronics industry. J. Ind. Eng. Manag. 2016, 12, 176–200. [Google Scholar] [CrossRef]
- Ouyang, L.; Zheng, W.; Zhu, Y.; Zhou, X. An interval probability-based FMEA model for risk assessment: A real-world case. Qual. Reliab. Eng. Int. 2020, 36, 125–143. [Google Scholar] [CrossRef]
- Razouk, H.; Liu, X.L.; Kern, R. Improving FMEA Comprehensibility via Common-Sense Knowledge Graph Completion Techniques. IEEE Access 2023, 11, 127974–127986. [Google Scholar] [CrossRef]
- Zeng, F.; Guo, J.; Long, C. A Hybrid Model of Fuzzy Logic and Grey Relation Analysis to Evaluate Tight Gas Formation Quality Comprehensively. J. Grey Syst. 2015, 27, 87–98. [Google Scholar]
- Li, S.; Hu, Y. A Multi-Criteria Framework to Evaluate the Sustainability of Renewable Energy: A 2-Tuple Linguistic Grey Relation Model from the Perspective of the Prospect Theory. Sustainability 2022, 14, 4419. [Google Scholar] [CrossRef]
- Chen, H.; Wu, C. Travel Time Prediction Using Empirical Mode Decomposition and Gray Theory: Example of National Central University Bus in Taiwan. Transp. Res. Rec. 2018, 2324, 11–19. [Google Scholar] [CrossRef]
- De Lorena, A.L.F.; Costa, A.P.C.S. PRisk-MM: A public sector risk management maturity model for Brazilian public organizations. J. Risk Res. 2024, 27, 46–62. [Google Scholar] [CrossRef]
- Gul, M.; Ak, M.F.; Guneri, A.F. Pythagorean fuzzy vikor-based approach for safety risk assessment in mine industry. J. Saf. Res. 2019, 69, 135–153. [Google Scholar] [CrossRef] [PubMed]
- Zermane, H.; Mouss, H. Internet and Fuzzy Based Control System for Rotary Kiln in Cement Manufacturing Plant. Int. J. Comput. Intell. Syst. 2017, 10, 835. [Google Scholar] [CrossRef]
- Wang, Z.; Zhang, H.; Wang, Y.; Wang, Y.; Lei, L.; Liang, C.; Wang, Y. Deficit irrigation decision-making of indigowoad root based on a model coupling fuzzy theory and grey relational analysis. Agric. Water Manag. 2023, 275, 107983. [Google Scholar] [CrossRef]
- Chen, Y.; Yao, D.; Duan, Y. Complexity of the Analysis of Financial Cloud Based on Fuzzy Theory in the Wisdom of Sustainable Urban Development. Complexity 2021, 2021, 3444437. [Google Scholar] [CrossRef]
- Yi, B.; Cao, Y.; Song, Y. Network security risk assessment model based on fuzzy theory. J. Intell. Fuzzy Syst. 2020, 38, 3921–3928. [Google Scholar] [CrossRef]
- Yan, L.; Wang, X. Risk assessment for public–private partnership projects: Using a fuzzy analytic hierarchical process method and expert opinion in China. J. Risk Res. 2018, 21, 952–973. [Google Scholar] [CrossRef]
- Xing, Q.; Sun, H.; Guan, B.; Zheng, J. The Satisfaction of Free Park Visitors in Xi’an Based on Fuzzy Comprehensive Evaluation. Resour. Sci. 2014, 36, 1645–1651. [Google Scholar]
- Li, J.; Xu, D. Evaluation on Exploitation Potential of Forest Health Tourism Based on AHP and Fuzzy Synthetic Evaluation-A Case Study of Liaodong Mountain Area. Chin. J. Agric. Resour. Reg. Plan. 2018, 39, 135–142+169. [Google Scholar]
- Du, T.; Song, Y.; Li, Z.; Zhang, J. Safety Appraisal of Construction Project Based on Fuzzy Comprehensive Evaluation. J. Civ. Eng. Manag. 2019, 36, 61–66+78. [Google Scholar] [CrossRef]
- Krewski, D.; Turner, M.C.; Lemyre, L.; Lee, J.E.C. Expert vs. public perception of population health risks in Canada. J. Risk Res. 2012, 15, 601–625. [Google Scholar] [CrossRef]
- Merryn, T.; Pidgeon, N.; Whitmarsh, L.; Ballinger, R. Expert judgements of sea-level rise at the local scale. J. Risk Res. 2016, 19, 664–685. [Google Scholar] [CrossRef]
- Duan, H. Safety, Reliability, and Safety Protection Devices of Stage Machinery. Entertain. Technol. 2006, 6, 46–50. [Google Scholar]
- Du, A.; Dong, Q.; Kang, Y.; Yang, Y. Discussing the Safety of China Stage Machinery Electrical Control System. Entertain. Technol. 2017, 3, 27–32. [Google Scholar] [CrossRef]
- Zhao, M. Safe Use and Emergency Response of Stage Machinery Systems and Equipment. Plant Maint. Eng. 2022, 24, 12–14. [Google Scholar] [CrossRef]
- Wang, X.; Li, J.; Hu, K. From the Stage Safety Hazards to Talk About the Preventive Measures of Stage Machinery. Entertain. Technol. 2023, 1, 57–60. [Google Scholar]
- Du, B.; Zhang, L.; Sun, F. Analysis of Stage Security “Soft” and “Hard” Hidden Danger and Preventive Measures-Safe Use of Stage Machinery in Performance. Entertain. Technol. 2017, 2, 31–35. [Google Scholar] [CrossRef]
- WH/T 28-2007; Mechanical Equipment on Stages-Upper Stage-Safety Requirements. Ministry of Culture of the People’s Republic of China: Beijing, China, 2007.
- Mastering the 5 Point Likert Scale (Matrix) for Effective Surveys. Available online: https://www.retently.com/blog/5-point-likert-scale/ (accessed on 13 November 2024).




| Method | Whether the Risk Level Can Be Directly Obtained 6 | Whether the Weight of Risk Factors Can Be Directly Obtained | Classification | Evaluation Workload |
|---|---|---|---|---|
| FTA 1 | × | × | Risk analysis | Medium to high |
| HAZOP 2 | × | × | Risk identification | High |
| Risk Matrix 3 | ✓ | × | Risk analysis | Low |
| ETA 4 | × | × | Risk analysis | Medium to high |
| FMEA | × | × | Risk identification | High |
| AHP 5 | × | ✓ | Risk analysis | Medium to high |
| FCE | ✓ | × | Risk analysis | Medium |
| GRA | × | ✓ | Risk analysis | Medium |
| Number | The Timing of Safety Risk Assessment | |
|---|---|---|
| 1 | Authoritative institutions require safety risk assessment to be conducted after major changes, and routine safety risk assessments are conducted on a 5-year cycle. | [12] |
| 2 | A safety risk assessment will be conducted in the event of an accident or malfunction to assess whether the equipment can continue to be used after the malfunction occurs. | [13] |
| 3 | Stage machinery that has been in operation for more than 5 years should undergo safety testing and necessary safety maintenance. The operating institutions of performance venues should conduct necessary periodic inspections, maintenance, and repair of hazardous sources. | [14] |
| 4 | The theater should conduct an annual safety rating for theater performances, and each performance by the theater troupe also needs to undergo a safety rating for theater performances. | [15] |
| 5 | Determine the time for the next safety risk assessment based on the absolute level obtained from the previous safety risk assessment. | [16] |
| Expert ID | Professional Skills | Gender | Professional Experience (Year) |
|---|---|---|---|
| 1 | Engineer | male | 3–5 |
| 2 | Engineer | male | <3 |
| 3 | Stage supervisor | female | 3–5 |
| 4 | Operator | male | 5–10 |
| 5 | Operator | male | 3–5 |
| 6 | Engineer | female | 5–10 |
| 7 | Operator | male | <3 |
| 8 | Engineer | male | >10 |
| 9 | Operator | male | 3–5 |
| 10 | Stage supervisor | male | 5–10 |
| Subsystem | Component | Fault Mode | Reason for Malfunction | Fault Impact |
|---|---|---|---|---|
| Load-bearing component | Suspension rod, suspension point | Falling | Insufficient load on the load-bearing component leads to deformation of the load-bearing component. | Injury and property damage to personnel on stage. |
| Insufficient load on the load-bearing component leads to its fracture. | ||||
| Drive system | Electric motor | Falling | Wear and aging of components. | The stage suspension equipment cannot operate normally, causing equipment or personnel to fall. |
| Sudden faults such as brake failure caused by current exceeding the rated current or overload during motor operation. | ||||
| Transmission system | Chain, steel wire rope | Falling, failure | Chain aging and rusting can cause chain jamming, continuous scratching during operation, or connection device failures such as wire rope breakage due to aging. | Suspension machinery falling or unable to operate normally, or causing injury to personnel and property damage on stage. |
| Reel | Failure of balancing devices such as drum aging and corrosion. | |||
| Pulley components | The pulley lacks a rope blocking device, and there are faults with the guiding device such as aging and rusting of the pulley. | |||
| Control system | Controller | Falling, failure | Controller malfunction. | Suspension machinery loses control, causing the lifting platform to fall and fail. |
| Communication system | Communication malfunction. | |||
| Detecting components | Detecting component faults. | |||
| Security protection system | Locking device | Falling, failure | Locking device failure. | Cannot protect the safety of personnel or equipment. |
| Linkage device | Linkage device failure. | |||
| Power system | Connector | Electric shock | Connector aging. | Accidents in which personnel died from electric shock. |
| Cable | Failure of wire insulation layer. | |||
| Poor contact | Poor grounding of electrical equipment (emergency). |
| Importance Level | Score |
|---|---|
| Unimportance | 1 |
| Somewhat important | 2 |
| Quite important | 3 |
| Very important | 4 |
| Extremely important | 5 |
| Accident Type | Risk Type | Risk Factor | ||
|---|---|---|---|---|
| Electric shock accident | Power system leakage | A | Plugin aging | A1 |
| Insulation layer failure of electrical wires | A2 | |||
| Poor contact of electrical equipment | A3 | |||
| Human factor | B | Maintenance issues | B1 | |
| Operational problems | B2 | |||
| Improper safety measures | B3 | |||
| Falling accident | Structural component failure | C | Fracture of load-bearing components | C1 |
| Deformation of load-bearing components | C2 | |||
| Drive system malfunction | D | Wear and aging | D1 | |
| Sudden failure of drive devices | D2 | |||
| Transmission system malfunction | E | Failure of balancing devices | E1 | |
| Failure of guiding devices | E2 | |||
| Failure of connecting devices | E3 | |||
| Control system malfunction | F | Controller malfunction | F1 | |
| Communication failure | F2 | |||
| Malfunction of detection components | F3 | |||
| Security protection system malfunction | G | Locking device failure | G1 | |
| Linkage device failure | G2 | |||
| Human factor | H | Maintenance issues | H1 | |
| Operational problems | H2 | |||
| Improper safety measures | H3 | |||
| Failure accident | Transmission system malfunction | I | Failure of balancing devices | I1 |
| Failure of guiding devices | I2 | |||
| Failure of connecting devices | I3 | |||
| Control system malfunction | J | Controller malfunction | J1 | |
| Communication failure | J2 | |||
| Malfunction of detection components | J3 | |||
| Security protection system malfunction | K | Locking device failure | K1 | |
| Linkage device failure | K2 | |||
| Human factor | L | Maintenance issues | L1 | |
| Operational problems | L2 | |||
| Improper safety measures | L3 | |||
| Accident Type | Risk Factor | Serial Number | Grey Relational Grade | Weight |
|---|---|---|---|---|
| Electric shock accident | Plugin aging | A1 | 0.8102 | 0.1819 |
| Insulation layer failure of electrical wires | A2 | 0.6470 | 0.1453 | |
| Poor contact of electrical equipment | A3 | 0.6766 | 0.1519 | |
| Maintenance issues | B1 | 0.5915 | 0.1328 | |
| Operational problems | B2 | 0.7864 | 0.1766 | |
| Improper safety measures | B3 | 0.9420 | 0.2115 |
| Accident Type | Risk Factor | Serial Number | Grey Relational Grade | Weight |
|---|---|---|---|---|
| Falling accident | Fracture of load-bearing components | C1 | 0.6801 | 0.0698 |
| Deformation of load-bearing components | C2 | 0.6503 | 0.0668 | |
| Wear and aging | D1 | 0.6815 | 0.0700 | |
| Sudden failure of drive devices | D2 | 0.6710 | 0.0689 | |
| Failure of balancing devices | E1 | 0.4524 | 0.0464 | |
| Failure of guiding devices | E2 | 0.4638 | 0.0476 | |
| Failure of connecting devices | E3 | 0.6300 | 0.0647 | |
| Controller malfunction | F1 | 0.5306 | 0.0545 | |
| Communication failure | F2 | 0.7254 | 0.0745 | |
| Malfunction of detection components | F3 | 0.4173 | 0.0428 | |
| Locking device failure | G1 | 0.7185 | 0.0738 | |
| Linkage device failure | G2 | 0.8355 | 0.0858 | |
| Maintenance issues | H1 | 0.5830 | 0.0598 | |
| Operational problems | H2 | 1.0000 | 0.1027 | |
| Improper safety measures | H3 | 0.7020 | 0.0721 |
| Accident Type | Risk Factor | Serial Number | Grey Relational Grade | Weight |
|---|---|---|---|---|
| Failure accident | Failure of balancing devices | I1 | 0.4173 | 0.0656 |
| Failure of guiding devices | I2 | 0.5609 | 0.0882 | |
| Failure of connecting devices | I3 | 0.6706 | 0.1055 | |
| Controller malfunction | J1 | 0.5126 | 0.0806 | |
| Communication failure | J2 | 0.7021 | 0.1104 | |
| Malfunction of detection components | J3 | 0.4844 | 0.0762 | |
| Locking device failure | K1 | 0.5875 | 0.0924 | |
| Linkage device failure | K2 | 0.6007 | 0.0945 | |
| Maintenance issues | L1 | 0.4638 | 0.0730 | |
| Operational problems | L2 | 0.6311 | 0.0993 | |
| Improper safety measures | L3 | 0.7262 | 0.1142 |
| Risk Factor | Weight | Fuzzy Analysis Score |
|---|---|---|
| Plugin aging | 0.1819 | |
| Insulation layer failure of electrical wires | 0.1453 | |
| Poor contact of electrical equipment | 0.1519 | |
| Maintenance issues | 0.1328 | |
| Operational problems | 0.1766 | |
| Improper safety measures | 0.2115 |
| Accident Type | Low Risk | Medium Risk | High Risk |
|---|---|---|---|
| Electric shock accident | 0.38 | 0.38 | 0.24 |
| Falling accident | 0.33 | 0.43 | 0.24 |
| Failure accident | 0.51 | 0.39 | 0.10 |
| Risk Reduction Measures | |
|---|---|
| Preventive Measures | Mitigation Measures |
| Choose equipment that meets safety standards in the performing arts industry. Regularly maintain and inspect the suspended machinery on the platform. Regularly upgrade equipment and introduce new security technologies and features. Replace outdated components and systems in a timely manner. Regularly provide comprehensive training to all operators. Establish safety operating procedures and safety management standards. Ensure that operators strictly adhere to regulations through performance evaluation and other methods. Operators should familiarize themselves with the stage scheduling of the suspended machinery on stage in advance. Set up obvious safety warning signs at critical work points or hazardous areas. Implement real-time monitoring during the performance. | Equipped with an automatic shutdown system and emergency stop button. Install overload protection devices and speed monitoring systems. Install protective covers and safety barriers. Increase safety measures such as protective doors and safety nets. Design safety distances and exits. Strengthen the on-site communication system to ensure timely communication of key information to all relevant personnel. Develop detailed emergency plans. Regularly conduct emergency drills to ensure that actions can be taken quickly and effectively in actual emergency situations. |
| Number | Accident Type | Prevention andControlMeasures |
| 1 | Electric shock accident |
|
| 2 | Falling accident |
|
| 3 | Failure accident |
|
| Risk Factor | Weight | Fuzzy Analysis Score |
|---|---|---|
| Plugin aging | 0.1819 | |
| Insulation layer failure of electrical wires | 0.1453 | |
| Poor contact of electrical equipment | 0.1519 | |
| Maintenance issues | 0.1328 | |
| Operational problems | 0.1766 | |
| Improper safety measures | 0.2115 |
Disclaimer/Publisher’s Note: The statements, opinions and data contained in all publications are solely those of the individual author(s) and contributor(s) and not of MDPI and/or the editor(s). MDPI and/or the editor(s) disclaim responsibility for any injury to people or property resulting from any ideas, methods, instructions or products referred to in the content. |
© 2024 by the authors. Licensee MDPI, Basel, Switzerland. This article is an open access article distributed under the terms and conditions of the Creative Commons Attribution (CC BY) license (https://creativecommons.org/licenses/by/4.0/).
Share and Cite
Su, Z.; Zhang, X.; Wang, H.; Zhang, J. Safety Risk Assessment Method of In-Service Stage Suspension Equipment Based on Grey Fuzzy Comprehensive Evaluation. Appl. Sci. 2024, 14, 10998. https://doi.org/10.3390/app142310998
Su Z, Zhang X, Wang H, Zhang J. Safety Risk Assessment Method of In-Service Stage Suspension Equipment Based on Grey Fuzzy Comprehensive Evaluation. Applied Sciences. 2024; 14(23):10998. https://doi.org/10.3390/app142310998
Chicago/Turabian StyleSu, Zhibin, Xueying Zhang, Huiqin Wang, and Jingjing Zhang. 2024. "Safety Risk Assessment Method of In-Service Stage Suspension Equipment Based on Grey Fuzzy Comprehensive Evaluation" Applied Sciences 14, no. 23: 10998. https://doi.org/10.3390/app142310998
APA StyleSu, Z., Zhang, X., Wang, H., & Zhang, J. (2024). Safety Risk Assessment Method of In-Service Stage Suspension Equipment Based on Grey Fuzzy Comprehensive Evaluation. Applied Sciences, 14(23), 10998. https://doi.org/10.3390/app142310998
