Orbital-Based Automatic Multi-Layer Multi-Pass Welding Equipment for Small Assembly Plates
Abstract
1. Introduction
2. Design and Analysis of Rail-Mounted Automatic Welding Equipment
2.1. Mechanical Design of the Equipment’s Core Mechanisms
2.1.1. Mechanical Design of the Rail and Base
2.1.2. Mechanical Design of the Fixing Mechanism
2.1.3. Mechanical Design of the Quick-Plug Mechanism and Welding Fixtures
2.2. Static Analysis of the Equipment’s Core Mechanisms
2.3. Operational Logic and Workflow of the Equipment
2.3.1. Operational Logic
2.3.2. Workflow
3. Equipment Debugging and Simulation Analysis
3.1. Debugging of the Robotic Arm
3.2. Simulation Analysis of the Robotic Arm
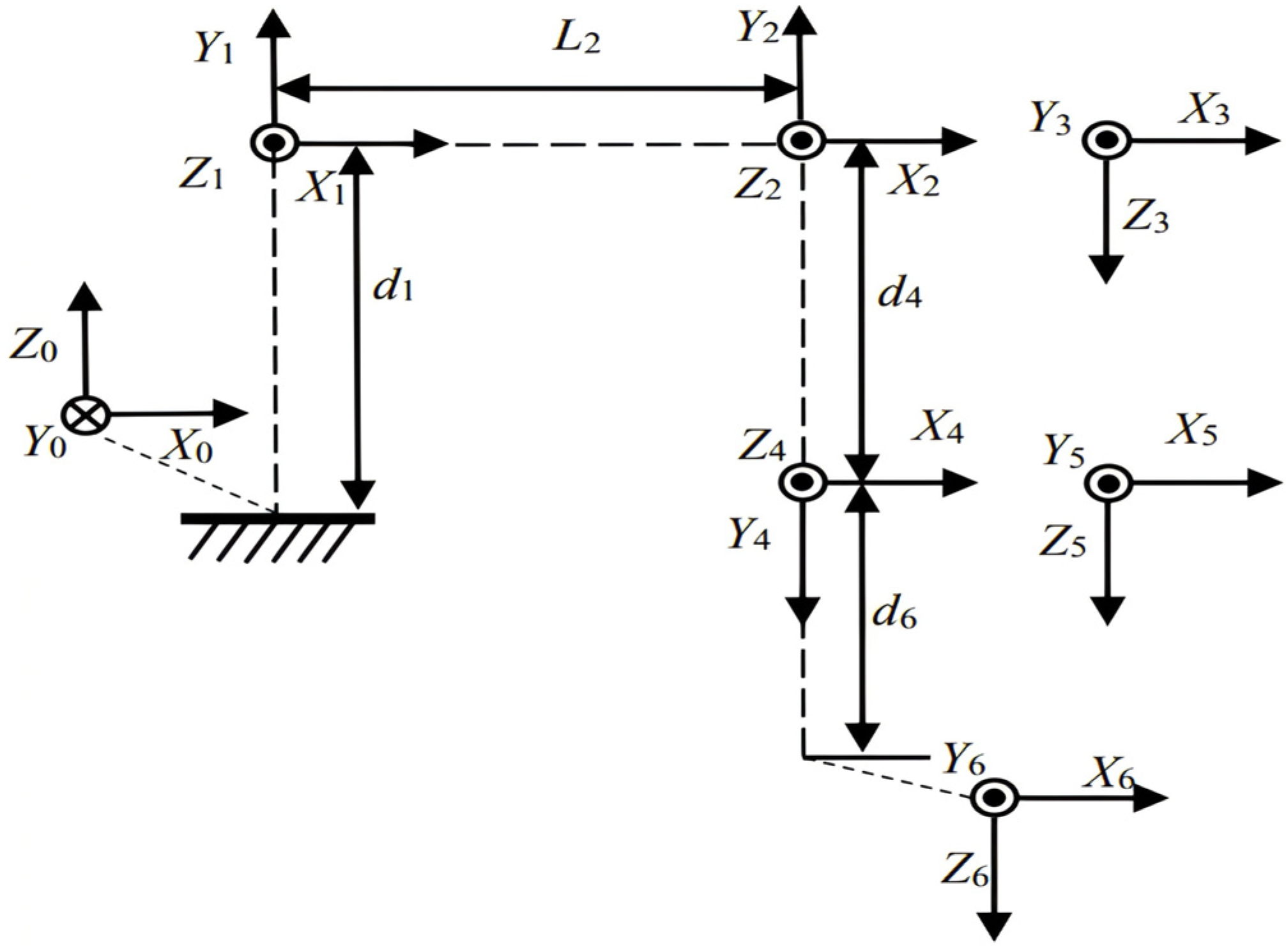
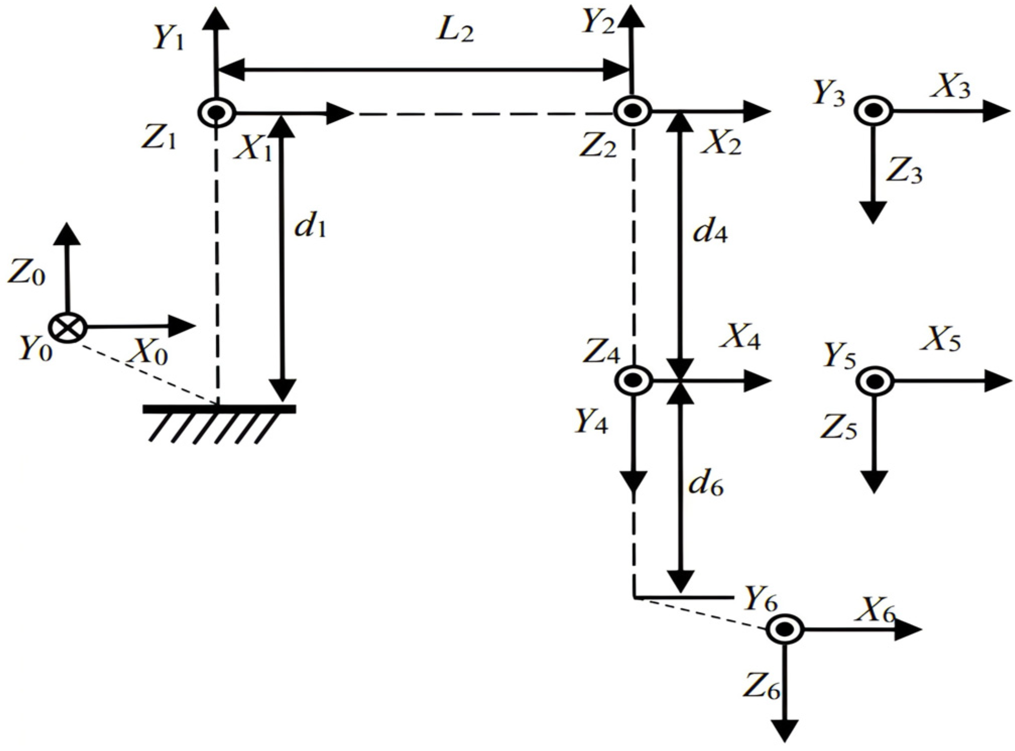
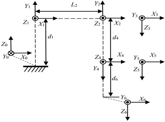
3.2.1. Kinematic Analysis of the Robotic Arm
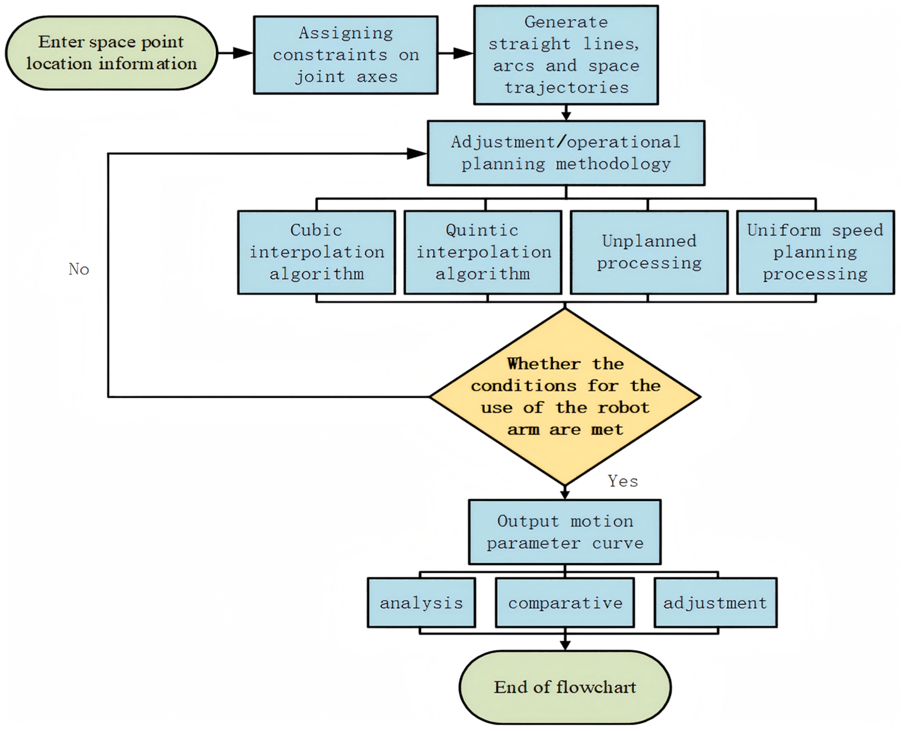
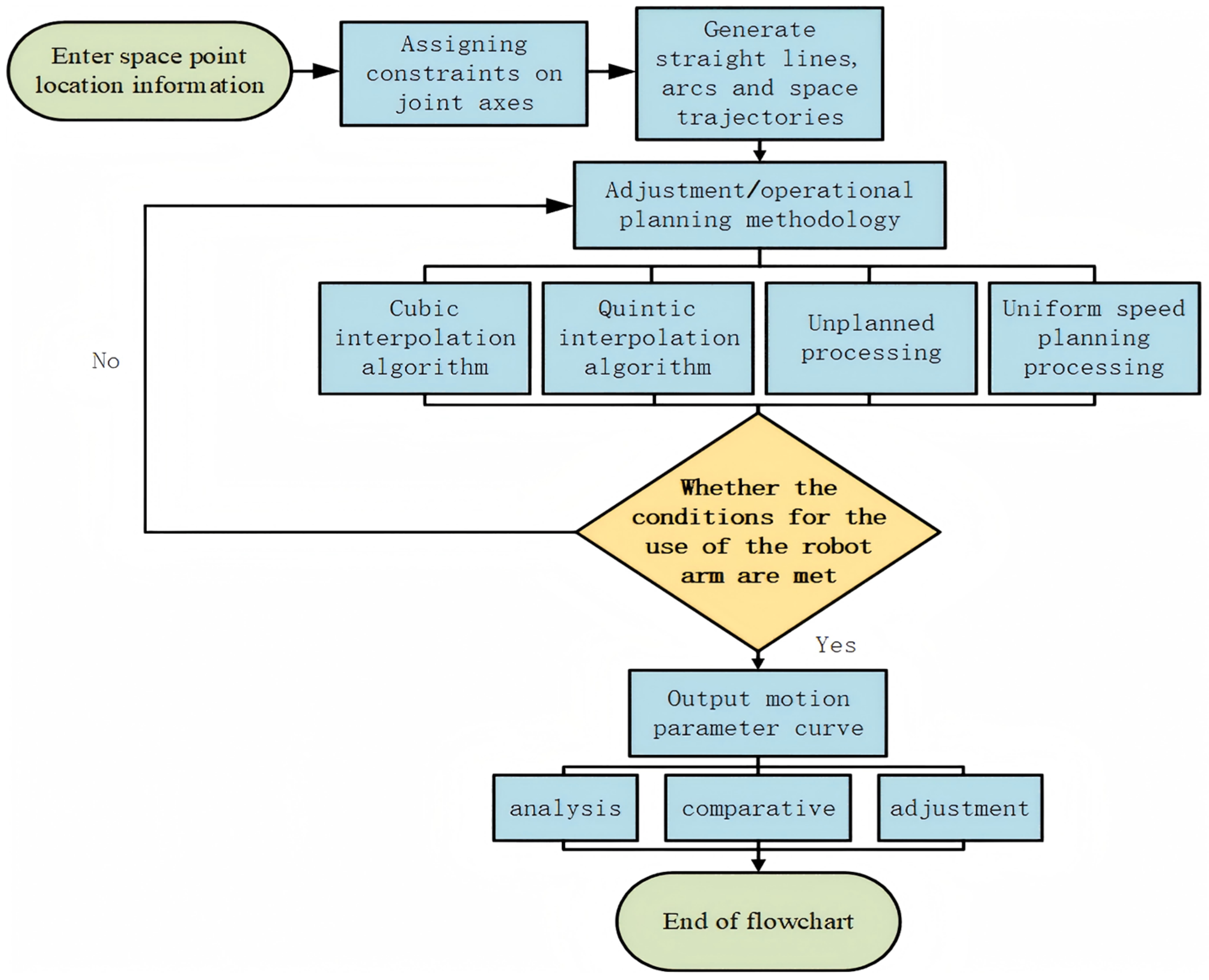
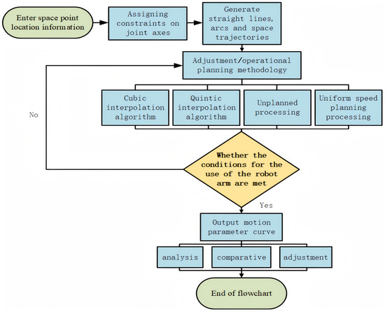
3.2.2. Trajectory Planning of the Robotic Arm
3.2.3. Workspace Analysis of the Robotic Arm
4. Equipment Operation Testing and Visual Scanning Simulation
4.1. Analysis of Small Assembly Working Conditions
4.2. Analysis of Groove Working Conditions
4.3. Equipment Operation Testing
4.4. Equipment Scanning Strategy
4.4.1. Scanning Trajectory and Spatial Poses
4.4.2. Visual Scanning Processing of Grooves
5. Multi-Layer and Multi-Pass Welding Experiments
5.1. Multi-Layer and Multi-Pass Welding Processes
5.2. Comparison of Welding Experiment Results and Benefits
6. Discussion
7. Conclusions
Author Contributions
Funding
Institutional Review Board Statement
Informed Consent Statement
Data Availability Statement
Acknowledgments
Conflicts of Interest
Appendix A
| Serial Number | World Coordinates (mm) | External Axis Position (U/mm) | Articular Angle J1~J6 (°) | 
| 0 | (712.23, −81.79, 370.02) | −93.689 | |
| 1 | (−138.03, −81.82, 411.05) | −93.689 | |
| 2 | (−138.07, −81.82, 411.02) | 349.877 | |
| 3 | (−138.06, −81.85, 411.02) | 59.883 | |
| 4 | (−315.64, −81.82, 489.02) | 59.883 | |
| 5 | (−350.32, −81.82, 494.72) | 59.883 | |
| 6 | (−364.79, 123.12, 447.57) | 59.883 | |
| 7 | (−341.63, 301.42, 455.65) | −35.729 | |
| 8 | (−450.1, 300, 501.08) | −35.729 | |
| 9 | (−114.91, 300, 501.08) | −35.729 | |
| 10 | (−215.34, −81.87, 530.19) | −35.729 | |
| 11 | (−115.89, 100, 421.11) | 354.268 | |
| 12 | (−123.76, −155.15, 485.91) | 336.317 | |
| 13 | (712.23, −81.79, 370.17) | −35.729 | 
References
- Wang, B.; Hu, S.J.; Sun, L.; Freiheit, T. Intelligent Welding System Technologies: State-of-the-Art Review and Perspectives. J. Manuf. Syst. 2020, 56, 373–391. [Google Scholar] [CrossRef]
- Samson, R.M.; Aravind, R.; Muthiya, S.J.; Dhanraj, J.A.; Velmurugan, K.; Oo, S.L. Microfriction Stir Welding of Aluminium Using ABB IRB 1410 Robot. Adv. Mater. Sci. Eng. 2023, 2023, 8033881. [Google Scholar] [CrossRef]
- Lee, D.; Ku, N.; Kim, T.-W.; Kim, J.; Lee, K.-Y.; Son, Y.-S. Development and Application of an Intelligent Welding Robot System for Shipbuilding. Rob. Comput. Integr. Manuf. 2011, 27, 377–388. [Google Scholar] [CrossRef]
- Dharmawan, A.G.; Vibhute, A.A.; Foong, S.; Soh, G.S.; Otto, K. A Survey of Platform Designs for Portable Robotic Welding in Large Scale Structures. In Proceedings of the 2014 13th International Conference on Control Automation Robotics & Vision (ICARCV), Singapore, 10–12 December 2014; IEEE: Piscataway, NJ, USA, 2014; pp. 1683–1688. [Google Scholar]
- Saleem, M.; Jameel, S.; Hassan, A.; Khan, Z.H. Design and Fabrication of a Six DOF Gantry Robot for Welding Applications. In Proceedings of the 2024 ASU International Conference in Emerging Technologies for Sustainability and Intelligent Systems (ICETSIS), Manama, Bahrain, 28–29 January 2024; IEEE: Piscataway, NJ, USA, 2024; pp. 1940–1946. [Google Scholar]
- Yi, J.; Qingqing, H.; Zhaoen, D.; Chao, Z.; Jianfeng, Y.; Chunjian, H. Structural Design and Kinematic Analysis of a Welding Robot for Liquefied Natural Gas Membrane Tank Automatic Welding. Int. J. Adv. Manuf. Technol. 2022, 122, 461–474. [Google Scholar] [CrossRef]
- Kermorgant, O. A Magnetic Climbing Robot to Perform Autonomous Welding in the Shipbuilding Industry. Rob. Comput. Integr. Manuf. 2018, 53, 178–186. [Google Scholar] [CrossRef]
- Yu, S.; Guan, Y.; Yang, Z.; Liu, C.; Hu, J.; Hong, J.; Zhu, H.; Zhang, T. Multiseam Tracking with a Portable Robotic Welding System in Unstructured Environments. Int. J. Adv. Manuf. Technol. 2022, 122, 2077–2094. [Google Scholar] [CrossRef]
- Ren, Y.; Guo, W.; Wang, X.; Hu, C.; Wang, L.; He, X.; Xing, J. Design and Test of Duckbill Welding Robot for Cotton Seeder. Agriculture 2022, 13, 31. [Google Scholar] [CrossRef]
- Park, J.-H.; Moon, H.-S. Advanced Automatic Welding System for Offshore Pipeline System with Seam Tracking Function. Appl. Sci. 2020, 10, 324. [Google Scholar] [CrossRef]
- Wu, Y.; Zhu, Y.; Chen, X.; Wan, S. Automatic Welding of Corrugated Steel Webs on Composite Box Girder with Corrugated Steel Webs. Adv. Civ. Eng. 2024, 2024, 5289340. [Google Scholar] [CrossRef]
- Zhou, L.; Guo, Y.; Yin, T.; Wang, X.; Ma, Z.; Wang, H. Application of Rail-Type Welding Robot in Automatic Welding of Pipeline. J. Phys. Conf. Ser. 2023, 2437, 012118. [Google Scholar] [CrossRef]
- Reis, M.; Şerifağaoğlu, E. A Smart Handheld Welding Torch Device for Manual Spot Laser Welding. Appl. Sci. 2022, 12, 11137. [Google Scholar] [CrossRef]
- Natesan, N.; Jegadeeshwaran, R.; Sakthivel, G.; Arunkumar, V. Design and Analysis of Robot and Fixture Pedestal for OTC FD-V8 MAG Welding Robot. J. Phys. Conf. Ser. 2023, 2601, 012008. [Google Scholar] [CrossRef]
- Guo, J.; Zhu, Z.; Sun, B.; Zhang, T. A Novel Field Box Girder Welding Robot and Realization of All-Position Welding Process Based on Visual Servoing. J. Manuf. Process. 2021, 63, 70–79. [Google Scholar] [CrossRef]
- Chou, C.-C.; Yu, G.-J.; Wang, K.-J.; Chang, W.-T.; Wu, C.-L.; Zhao, C.C.-J.; Yang, C.-Y.; Chou, M.-T. Application of Robotic Welding Technology to the Continuity Plate Weld within a Steel Built-up Box Column in Buildings. Int. J. Precis. Eng. Manuf. 2023, 24, 1563–1576. [Google Scholar] [CrossRef]
- Seth, A.; Kuruvilla, J.K.; Sharma, S.; Duttagupta, J.; Jaiswal, A. Design and Simulation of 6-DOF Cylindrical Robotic Manipulator Using Finite Element Analysis. Mater. Today Proc. 2022, 62, 1521–1525. [Google Scholar] [CrossRef]
- Li, X.; Shao, H.; Li, G.; Liu, W.; Liu, C. Static Simulation and Structure Optimization of Key Parts of Joint Welding Robots. In Proceedings of the 2018 IEEE International Conference on Mechatronics and Automation (ICMA), Changchun, China, 5–8 August 2018; IEEE: Piscataway, NJ, USA, 2018; pp. 282–287. [Google Scholar]
- Xu, F.; Xu, Y.; Zhang, H.; Chen, S. Application of Sensing Technology in Intelligent Robotic Arc Welding: A Review. J. Manuf. Process. 2022, 79, 854–880. [Google Scholar] [CrossRef]
- Lei, T.; Rong, Y.; Wang, H.; Huang, Y.; Li, M. A Review of Vision-Aided Robotic Welding. Comput. Ind. 2020, 123, 103326. [Google Scholar] [CrossRef]
- Guo, Q.; Yang, Z.; Xu, J.; Jiang, Y.; Wang, W.; Liu, Z.; Zhao, W.; Sun, Y. Progress, Challenges and Trends on Vision Sensing Technologies in Automatic/Intelligent Robotic Welding: State-of-the-Art Review. Rob. Comput. Integr. Manuf. 2024, 89, 102767. [Google Scholar] [CrossRef]
- Zhang, Q.; Xiao, R.; Liu, Z.; Duan, J.; Qin, J. Process Simulation and Optimization of Arc Welding Robot Workstation Based on Digital Twin. Machines 2023, 11, 53. [Google Scholar] [CrossRef]
- Luo, H.; Fu, J.; Jiao, L.; Liu, G.; Yu, C.; Wu, T. Kinematics and Dynamics Analysis of a New-Type Friction Stir Welding Robot and Its Simulation. Adv. Mech. Eng. 2019, 11, 168781401986651. [Google Scholar] [CrossRef]
- Fang, H.C.; Ong, S.K.; Nee, A.Y.C. Adaptive Pass Planning and Optimization for Robotic Welding of Complex Joints. Adv. Manuf. 2017, 5, 93–104. [Google Scholar] [CrossRef]
- Wang, X.; Zhou, X.; Xia, Z.; Gu, X. A Survey of Welding Robot Intelligent Path Optimization. J. Manuf. Process. 2021, 63, 14–23. [Google Scholar] [CrossRef]
- Zhang, G.; Zhang, Y.; Tuo, S.; Hou, Z.; Yang, W.; Xu, Z.; Wu, Y.; Yuan, H.; Shin, K. A Novel Seam Tracking Technique with a Four-Step Method and Experimental Investigation of Robotic Welding Oriented to Complex Welding Seam. Sensors 2021, 21, 3067. [Google Scholar] [CrossRef] [PubMed]
- Fang, H.; Ong, S.; Nee, A. Robot Path Planning Optimization for Welding Complex Joints. Int. J. Adv. Manuf. Technol. 2017, 90, 3829–3839. [Google Scholar] [CrossRef]
- Zhang, K.; Yan, M.; Huang, T.; Zheng, J.; Li, Z. 3D Reconstruction of Complex Spatial Weld Seam for Autonomous Welding by Laser Structured Light Scanning. J. Manuf. Process. 2019, 39, 200–207. [Google Scholar] [CrossRef]
- Rao, M.; Liu, K.; Sheng, Z.; Xiao, R.; Yang, X.; Zhang, W.; Zhong, Z.; Lu, Y.; Chen, H. A Novel Filling Strategy for Robotic Multi-Layer and Multi-Pass Welding Based on Point Clouds for Saddle-Shaped Weld Seams. J. Manuf. Process. 2024, 121, 233–245. [Google Scholar] [CrossRef]
- Han, C.; Yang, C.; Kim, H.; Park, S. The Effects of Robot Welding and Manual Welding on the Low- and High-Cycle Fatigue Lives of SM50A Carbon Steel Weld Zones. Adv. Mech. Eng. 2019, 11, 1687814019828266. [Google Scholar] [CrossRef]
- Rout, A.; Deepak, B.B.V.L.; Biswal, B.B. Advances in Weld Seam Tracking Techniques for Robotic Welding: A Review. Rob. Comput. Integr. Manuf. 2019, 56, 12–37. [Google Scholar] [CrossRef]
- Shah, H.N.M.; Sulaiman, M.; Shukor, A.Z.; Kamis, Z.; Rahman, A.A. Butt Welding Joints Recognition and Location Identification by Using Local Thresholding. Rob. Comput. Integr. Manuf. 2018, 51, 181–188. [Google Scholar] [CrossRef]
- Xue, K.; Wang, Z.; Shen, J.; Hu, S.; Zhen, Y.; Liu, J.; Wu, D.; Yang, H. Robotic Seam Tracking System Based on Vision Sensing and Human-Machine Interaction for Multi-Pass MAG Welding. J. Manuf. Process. 2021, 63, 48–59. [Google Scholar] [CrossRef]
- Shen, W.; Hu, T.; Zhang, C.; Ye, Y.; Li, Z. A Welding Task Data Model for Intelligent Process Planning of Robotic Welding. Robot. Comput.-Integr. Manuf. 2020, 64, 101934. [Google Scholar] [CrossRef]
- Du, R.; Xu, Y.; Hou, Z.; Shu, J.; Chen, S. Strong Noise Image Processing for Vision-Based Seam Tracking in Robotic Gas Metal Arc Welding. Int. J. Adv. Manuf. Technol. 2019, 101, 2135–2149. [Google Scholar] [CrossRef]
- Zou, Y.; Wang, Y.; Zhou, W.; Chen, X. Real-Time Seam Tracking Control System Based on Line Laser Visions. Opt. Laser Technol. 2018, 103, 182–192. [Google Scholar] [CrossRef]
- Tung, P.C.; Wu, M.C.; Hwang, Y.R. An image-guided mobile robotic welding system for SMAW repair processes. Int. J. Mach. Tools Manuf. 2004, 44, 1223–1233. [Google Scholar] [CrossRef]










































| Mechanism | Parts | Material | 
|---|---|---|
| Track mechanism | Rack, Vertical profile bracket, Single-edge guideway | Aluminum alloy (6061-T6, 6063-T5) | 
| Single section track support bracket, Track roller | Bearing steels (Gcr15) | |
| Gear | Stainless steels | |
| Base mechanism | Pedestal, Robotic arm connector | Aluminum alloy (7075-T6) | 
| Quick-insert mechanism | Connecting base, Tapered positioning head (male, female), Notches Locking screw hole, Protruding platform, Welding gun holder, Locking screw Laser sensor protective case, Sensor cover | Aluminum alloy (7075-T6, 6061-T6) | 
| Spring hinge | Stainless steels | |
| Micro telescopic cylinder, Welding gun | 45# Steel | |
| Fixing mechanism | Adjusting slide, Slider connecting plate, Clamping block, Small assembly holder | Aluminum alloy (7075-T6, 6061-T6) | 
| Adjusting screw | 45# Steel | |
| Guide bar | Bearing steels (Gcr15) | |
| Adjustable setting handle | Rigid plastic | |
| Base plate, Bearing plate, Fixed support | Carbon structural steel (Q235-A, Q235-B) | 
| Serial Number | Name of Organisation | Length/mm | Breadth/mm | Height/mm | Weight/kg | 
|---|---|---|---|---|---|
| 1 | Railcat | 430 | 310 | 30 | 6.668 | 
| 2 | Track section | 500 | 256 | 72.7 | 4.1255 | 
| 3 | Robotic arm connecting seat | 140 | 140 | 150 | 1.3059 | 
| 4 | Fixing mechanism | 407 | 120 | 272 | 5.3895 | 
| 5 | Bias load simplification mechanism | 779 | 430 | 243 | 10.3635 | 
| Serial Number | Interaction Objects | Types of Mutual Contact | Types of Interaction | 
|---|---|---|---|
| 1 | Track roller and pedestal | Surface contact | Support bearing | 
| 2 | Wire feeder and track | Surface contact | Support bearing | 
| 3 | Track roller and single section track support bracket | Surface contact | Support bearing | 
| 4 | Track holder and track | Surface contact | Support bearing | 
| 5 | Track roller and single-edge guideway | Line contact | Meshing drive | 
| 6 | Adjustable setting handle and adjusting slide | Point contact | Fixed clamping | 
| 7 | Clamp and track | Surface contact | Fixed clamping | 
| 8 | Connecting flange and vertical plate | Surface contact | Fixed clamping | 
| 9 | Small assembly holder and small assembly | Surface contact | Fixed clamping | 
| 10 | Pedestal and robot arm connecting seat | Surface contact | Fixed clamping | 
| 11 | Roboic arm and robot arm connecting seat | Surface contact | Fixed clamping | 
| 12 | Guide bar and adjusting slide | Surface contact | Coupling locking | 
| 13 | Locking screw and welding gun holder | Point contact | Coupling locking | 
| 14 | Tapered positioning male and tapered positioning female | Surface contact | Coupling locking | 
| 15 | Notches and protruding platform | Surface contact | Coupling locking | 
| 16 | Laser sensor and laser sensor protective case | Surface contact | Coupling locking | 
| Serial Number | Name of Organisation | Mesh Size/mm | Mesh Quality | Number of Nodes | Number of Units | Constrained Position | 
|---|---|---|---|---|---|---|
| 1 | Railcart | 5 | 0.7 | 286,768 | 177,938 | Bottom roller | 
| 2 | Track section | 6 | 0.6 | 512,882 | 146,523 | Bottom of guide | 
| 3 | Robotic arm Connecting seat | 5 | 0.8 | 56,847 | 35,403 | Install base underside | 
| 4 | Fixing mechanism | 5 | 0.6 | 223,900 | 124,038 | Back mounting hole | 
| 5 | Bias load simplification mechanism | 5 | 0.4 | 322,139 | 144,224 | Railcart underside | 
| Working Method | Applicable Scene | Vantage | Limitations | 
|---|---|---|---|
| Installed above the track | Specified range welding | Stabilization | Localised movement restricted | 
| Installed under the track | Automatic handling | Wide operating range | Load capacity limited | 
| Installed on the side of the track | Automated assembly | High working accuracy | Complex installation and maintenance | 
| Connecting Rod | Torsional Angle /° | Connecting Rod Length /mm | Articular Angle /° | Offset Distance /mm | Range of Joint Variables /° | 
|---|---|---|---|---|---|
| 1 | 90 | 0 | (0°) | 192.5 | −360°~360° | 
| 2 | 0 | 266 | (90°) | 0 | −135°~135° | 
| 3 | 90 | 0 | (90°) | 0 | −150°~150° | 
| 4 | −90 | 0 | (0°) | 324 | −360°~360° | 
| 5 | 90 | 0 | (0°) | 0 | −147°~147° | 
| 6 | 0 | 0 | (0°) | 156.5 | −360°~360° | 
| Serial Number | /° | |||||
|---|---|---|---|---|---|---|
| 1 | 30 | 30 | 45 | 45 | 60 | 60 | 
| 2 | 30 | −60 | −45 | −135 | −60 | −120 | 
| 3 | 30 | −109.6 | 45 | 76.84 | 38.96 | 13.29 | 
| 4 | 30 | −109.6 | 45 | −103.16 | −38.96 | −166.7 | 
| 5 | −150 | −250.3 | −45 | 76.84 | −38.96 | −166.7 | 
| 6 | −150 | −250.3 | −45 | −103.16 | −38.96 | 13.29 | 
| 7 | −150 | 60 | 45 | 45 | −60 | −120 | 
| 8 | −150 | 60 | 45 | −135 | 60 | 60 | 
| Serial Number | Experimental Information | Unit/(mm) | 
|---|---|---|
| 1 | Working arm span (Robotic arm) | 590 mm | 
| 2 | Erection height (Track) | 540 mm | 
| 3 | Erection length (Track) | 2030 mm | 
| 4 | Welding posture (panel) | (0°, 22.14°, 114°, −180°, −71.1°, 58.26°) | 
| 5 | Welding position (panel) | (−185.77, −54.39, 535.38, 86.18, 77.88, −85.64, U(316.43)) | 
| 6 | Welding posture (vertical plate) | (−156°, −78.1°, 42.8°, −257.7°, −98.4°, −148.4°) | 
| 7 | Welding position (vertical plate) | (−440.76, 299.82, 582.54, 20.14, 128.22, 106.42, U(−96.96)) | 
| Serial Number | Working Position | Position and Attitude Information (World Coordinates) | 
|---|---|---|
| 1 | Robotic arm base position | |
| 2 | Initial working position and attitude | |
| 3 | Panel | Initial coordinate: Initial posture: Termination coordinate: Discontinuance posture: | 
| 4 | Vertical plate | Initial coordinate: Initial posture: Termination coordinate: Discontinuance posture: | 
| Analysis Type | Position | Articular Angle: i(1~6) | Orientations | Point Cloud Size: Min~Max: (mm) | 
|---|---|---|---|---|
| global analysis | panel | i1(−120~150°) i2(−130~−30°) i3(60~120°) i4(−360~360°) i5(−130~150°) i6(−230~360°) | X-axis | −896.48~458.34 | 
| Y-axis | −735.09~739.48 | |||
| Z-axis | −608.9~736.38 | |||
| global analysis | vertical plate | i1(−170~110°) i2(−135~−50°) i3(5~90°) i4(−270~−105°) i5(−150~−75°) i6(−285~−65°) | X-axis | −730.31~134.75 | 
| Y-axis | −615.09~620.32 | |||
| Z-axis | −592.46~624.16 | |||
| locality confined analysis | panel | i1(0~20°) i2(−126~−115°) i3(106~114°) i4(−180~−161°) i5(−71~−68°) i6(−300~−290°) | X-axis | −477.81~−432.33 | 
| Y-axis | −46.72~65.53 | |||
| Z-axis | 97.93~216.65 | |||
| locality confined analysis | vertical plate | i1(−174~−120°) i2(−92~−75°) i3(73~117°) i4(−275~−238°) i5(−75~−54°) i6(−110~113°) | X-axis | −676.08~−486.34 | 
| Y-axis | −394.99~−43.88 | |||
| Z-axis | −339.70~121.07 | 
| Serial Number | Symbols | Numerical Values (Panel) | Numerical Values (Vertical Plate) | 
|---|---|---|---|
| 1 | L1 | 6 mm | 5 mm | 
| 2 | L2 | 8 mm | 10 mm | 
| 3 | L3 | 8 mm | 10 mm | 
| 4 | L4 | 5 mm | 4 mm | 
| 5 | 45° | 45° | |
| 6 | 11 mm | 13 mm | 
| Serial Number | Working Condition | Panel | Vertical Plate | 
|---|---|---|---|
| 1 | Plate material | Q235 | Q235 | 
| 2 | Sheet specification | 350 mm × 11 mm ( blunt edge ≈ 1 mm) | 100 mm × 18 mm (blunt edge ≈ 1 mm) | 
| 3 | Welding wire parameters | Flux-Cored carbon steel welding wire (ϕ1.2) mm | Flux-Cored carbon steel welding wire (ϕ1.2) mm | 
| 4 | Weld (layers, paths) | Three-layer, Four-pass | Five-layer, Seven-pass | 
| 5 | Electrode connection mode | DCEP | DCEP | 
| 6 | Welding position | 1 G | 3 G | 
| 7 | Welding direction | Flat welding | Upward welding | 
| 8 | Protective gas and flow | CO2 (100%), 15–20 L/min | CO2 (100%), 15–20 L/min | 
| 9 | Wire feed speed | 170 mm/min | 170 mm/min | 
| 10 | Average working speed | 120 mm/min | 135 mm/min | 
| Position | Working Procedure | Layers | Passes | Welding Method | Amps/A | Voltage/V | Welding Speed/(mm/min) | Horizontal Swing Distance/mm | Corner Delay/ms | 
|---|---|---|---|---|---|---|---|---|---|
| Panel | Underfill welding | 1 | 1 | FCAW-GA | 190200 | 21.527.5 | 107 | 1 | 300 | 
| Filler welding | 2 | 1 | FCAW-GA | 215225 | 24.529 | 120 | 4 | 200 | |
| Filler welding | 3 | 1 | FCAW-GA | 215225 | 24.529 | 120 | 5 | 300 | |
| Filler welding | 4 | 1 | FCAW-GA | 215225 | 24.529 | 120 | 8 | 300 | |
| Filler welding | 4 | 2 | FCAW-GA | 215225 | 24.529 | 120 | 8 | 300 | |
| Cover welding | 5 | 1 | FCAW-GA | 205215 | 2328 | 126 | 6 | 150 | |
| Cover welding | 5 | 2 | FCAW-GA | 205215 | 2328 | 126 | 6 | 150 | |
| vertical plate | Underfill welding | 1 | 1 | FCAW-GA | 185200 | 22.528.5 | 90 | 1~3 | 300 | 
| Filler welding | 2 | 1 | FCAW-GA | 210220 | 2530 | 150 | 6 | 100 | |
| Filler welding | 3 | 1 | FCAW-GA | 210220 | 24.529.5 | 150 | 6 | 100 | |
| Cover welding | 3 | 2 | FCAW-GA | 205215 | 24.529.5 | 150 | 7 | 100 | 
| Welding Method | Material Consumption (KG) | Unit Consumable (KG/M) | Ratio of Briquetting (%) | Number of Experiments | 
|---|---|---|---|---|
| Automatic welding | 1.7765 | 0.845 | 98.699 | 10 | 
| Manual welding | 2.052 | 0.977 | 87.219 | 10 | 
| Welding Method | Number of Welding Paths | Clearance (P/mm) | Welding Time (t1/min) | Readiness Time (t2/min) | Auxiliary Time (t3/min) | Total Time (t/min) | Production Efficiency (mm·min−1) | 
|---|---|---|---|---|---|---|---|
| Automatic welding | 7 | 4 | 9.33 | 30 | 11.5 | 50.83 | 17.14 | 
| 4 | 5 | 12.37 | 28 | 9.15 | 49.52 | 33.75 | |
| Manual welding | 7 | 4 | 13.28 | 22 | 21.3 | 56.58 | 15.91 | 
| 4 | 5 | 15.47 | 24 | 14 | 53.47 | 30.5 | 
| Welding Method | Gross Production Efficiency (mm/min) | Total Welding Time (t2/Day) | Welder’s Expense (Yuan/Day−1) | Welding Material Cost (Yuan) | Total Cost (Yuan) | 
|---|---|---|---|---|---|
| Automatic welding | 11.45 | 55 | 8250 | 27,013 | 35,263 | 
| Manual welding | 9.54 | 66 | 15,180 | 45,063 | 60,243 | 
| Welding Method | Types of Welding | Labor and Material Costs (Yuan) | Average Current/A | Average Voltage /V | Average Welding Speed (mm/min) | Welding Time (min) | Number of Defects | 
|---|---|---|---|---|---|---|---|
| Automatic welding | CO2 gas shielded welding | 152.7 | 205215 | 24.529.5 | 126 | 23.78 | 0 | 
| Manual welding | CO2 gas shielded welding | 234.5 | 195220 | 2130.5 | 120 | 27.41 | 2 | 
| Disclaimer/Publisher’s Note: The statements, opinions and data contained in all publications are solely those of the individual author(s) and contributor(s) and not of MDPI and/or the editor(s). MDPI and/or the editor(s) disclaim responsibility for any injury to people or property resulting from any ideas, methods, instructions or products referred to in the content. | 
© 2024 by the authors. Licensee MDPI, Basel, Switzerland. This article is an open access article distributed under the terms and conditions of the Creative Commons Attribution (CC BY) license (https://creativecommons.org/licenses/by/4.0/).
Share and Cite
Cai, Y.; Yu, G.; Yu, J.; Ji, Y. Orbital-Based Automatic Multi-Layer Multi-Pass Welding Equipment for Small Assembly Plates. Appl. Sci. 2024, 14, 10878. https://doi.org/10.3390/app142310878
Cai Y, Yu G, Yu J, Ji Y. Orbital-Based Automatic Multi-Layer Multi-Pass Welding Equipment for Small Assembly Plates. Applied Sciences. 2024; 14(23):10878. https://doi.org/10.3390/app142310878
Chicago/Turabian StyleCai, Yang, Gongzhi Yu, Jikun Yu, and Yayue Ji. 2024. "Orbital-Based Automatic Multi-Layer Multi-Pass Welding Equipment for Small Assembly Plates" Applied Sciences 14, no. 23: 10878. https://doi.org/10.3390/app142310878
APA StyleCai, Y., Yu, G., Yu, J., & Ji, Y. (2024). Orbital-Based Automatic Multi-Layer Multi-Pass Welding Equipment for Small Assembly Plates. Applied Sciences, 14(23), 10878. https://doi.org/10.3390/app142310878
 
        

 
       