Next Article in Journal
Creating and Validating a Ground Truth Dataset of Unified Modeling Language Diagrams Using Deep Learning Techniques
Previous Article in Journal
The Effect of Accelerated Storage Temperature Conditions on the Shelf Life of Pasteurized Orange Juice Based on Microbiological, Physicochemical, and Color Attributes
 
 
Font Type:
Arial Georgia Verdana
Font Size:
Aa Aa Aa
Line Spacing:
Column Width:
Background:
Article

Three-Dimensional Active Magnetic Levitation Actuating and Control System for Curved Pipes

China North Vehicle Research Institute, Beijing 100072, China
*
Author to whom correspondence should be addressed.
Appl. Sci. 2024, 14(23), 10871; https://doi.org/10.3390/app142310871
Submission received: 31 August 2024 / Revised: 19 November 2024 / Accepted: 19 November 2024 / Published: 24 November 2024

Abstract

A three-dimensional active maglev (magnetic levitation) actuating system based on force imbalance is proposed. By combining the principle of force imbalance control with the control algorithm, the stable levitation and controllable levitating motion of the magnetic ball can be realized. The four electromagnetic actuating structures are used to stabilize the force of the controlled object, and the dual-hall sensor group and hardware differential method are used to improve control stability and accuracy. By combining the fine adjustment of the active maglev actuating system with the coarse adjustment of the mechanical arm, the three-dimensional levitation motion of the magnetic ball in curved pipes is realized. Experimental results show that the proposed control algorithm solves problems such as the increase of deviation between the controlled object and the steady-state operating point and the rapid deterioration of tracking performance in the model-based control method. In the vertical direction, the overshoot is within 0.418%, regardless of axis motion or non-axis motion. In the horizontal direction, the offset limits left and right of the axis are 4.590 mm and 3.536 mm, respectively. The fluctuation of vertical and horizontal motion is within the allowable range of ±0.2 mm. This can be applied to the non-destructive quality detection of the inner walls and the internal dredging of long and thin pipes in examinations and industrial fields.

1. Introduction

The size of aero-engine fuel pipes is generally within Φ20 mm, and the length–diameter ratio is greater than 10:1, which belongs to small-scale pipelines, as shown in Figure 1. Bending types include straight bending, straight inner bending and 90-degree bending in the pipe. In practice, the small-scale pipe has a large length-diameter ratio and contains a curved structure. Limited by the shape, internal space, and the structure of the pipes, conventional manual methods cannot be used to detect the surface quality of the inner walls of small-scale curved pipes. The destructive test method is used to test the surface quality. Although this method can directly measure the internal quality of small-scale curved pipes, the destructive test can only be used for sampling tests, and the parts inspected by a destructive test cannot be delivered again. With the development of integrated electronic technology, the detection equipment originally suitable for large-diameter pipes has been miniaturized and used for internal surface quality detection of small-scale curved pipes. However, this method is only suitable for detecting whether there are defects in the inner walls of pipes, and it is difficult to judge the specific location of defects. Moreover, it is also difficult to solve the silting problem after the long-time use of small-scale curved pipes. PFW Aerospace AG of Speyer, Germany, a leader in the manufacturing of piping systems for the aerospace industry, has encountered two problems in pipeline inspection: the high rejection rate of pipe fittings inspected and the high elimination rate of inspection instruments. Traditional mechanical pipe fittings are often eliminated because they do not adapt to updates and changes in pipelines, resulting in high testing costs.
Maglev (magnetic levitation) actuating technology as a wireless actuating technology is gradually applied [1,2,3,4]. Most maglev motions in industrial and medical fields require active motion control with accurate and relatively large displacement [5,6,7,8]. The existing research is to make the controlled object rotate in liquid to generate propulsive force through the special helical structure of the controlled object under the action of the external magnetic field so as to realize the levitated motion of the controlled object [9,10,11]. Donghak Byun [12] developed a tadpole-type swimming micro-robot. The micro-robot is actuated by an alternating magnetic field composed of two pairs of vertical Helmholtz coils, and the form of motion is a tail swing. The direction and frequency of the tail swing are adjusted by magnetic field changes. Seungmun Jeon [13] proposed a method that uses a combination of a gradient magnetic field and a uniform magnetic field to actuate a spiral micro-robot. This method provides a new navigation and drilling method for dredging blood-vessel blockages. Non-dynamic models and traditional model-based controls are mostly used in current maglev actuation [14,15,16,17,18]. These methods are prone to rapid deterioration of tracking performance, insufficient control ability, small control range, and other problems, and they can only achieve passive levitation motion of the controlled object in liquid [19,20]. In practical applications, maglev actuation is mostly used in air environments, but the application range of maglev is limited due to passive levitation by liquid buoyancy. In addition, the maglev actuating system cannot be applied to the occlusion environment due to the limitation of the existing acquisition mode of the sensor, which makes it difficult to be applied in practice [21,22]. Therefore, active maglev actuating technology has wide application prospects in industry fields.
A two-dimensional active maglev actuating system based on force imbalance is designed. With the coordinated motion of the mechanical arm, the three-dimensional actuating test platform is built, and the stable three-dimensional actuation of the magnetic ball in curved pipes is realized. By combining the principle of force imbalance control with the control algorithm, the stable levitation and controllable levitating motion of the magnetic ball is realized. The four electromagnetic actuating structures are used to stabilize the force of the controlled object, and the dual-hall sensor group and hardware differential method are used to improve control stability and accuracy. This system provides a new non-destructive technique for the inner wall of fuel pipes of the aero engine.

2. Theoretical Model

A two-dimensional active maglev actuating system based on force imbalance is designed. The actuating system is composed of two groups of symmetrical electromagnetic actuators. The sensor part is composed of four groups of dual-hall sensors. The hardware part is composed of the current actuating module, differential operation module, PWM module, A/D and D/A conversion module, controller, and a main control unit. The actuating principle is shown in Figure 2. The parameters of the vertical and horizontal electromagnetic actuators are given in Table 1. The magnetic ball is made of NdFeB, its diameter d = 12.7 mm, mass m = 8.15 g, and the surface magnetic induction Bs = 677.3 mT.
As can be seen from Figure 3, when the magnetic dipole is on the central axis of the current loop, the magnetic dipole moment is collimated along the Z direction, and the force acting on the magnetic dipole causes it to move along the direction of the increasing magnetic field. Since the total effect of cylindrical symmetric forces on the magnetic dipole in the XY plane is zero, it is ignored. By (∂Bz/∂z), the electromagnetic force scalar F of the hollow solenoid can be obtained [23,24,25]
F = | ( m · ) B | = 3 B s 2 μ 0 V b B z z
where m denotes the magnetic moment of the magnetic ball; ∇ denotes the gradient, B denotes the magnetic field produced by the electromagnetic actuator, Bz denotes the magnetic field generated by the vertical electromagnetic actuator, Bs denotes the surface magnetic field of the magnetic ball, Vb denotes the volume of the magnetic ball, and μ0 denotes the vacuum permeability.
In (1), (∂BZ)/∂z is
B z z = 1 2 μ 0 n 1 n 2 i f ( x )
where i (A) is coil current, n1 is the number of turns per unit length (axial) of the electromagnetic actuator, and n2 is the number of turns per unit thickness (radial) of the electromagnetic actuator.
As can be seen from (1), the electromagnetic force exerted on the magnetic ball by the electromagnetic actuator is proportional to the excitation current through the coil winding. The electromagnetic force on the magnetic ball is related to the current and the distance from the top of the magnetic ball to the bottom of the actuator. According to the variable of the electromagnetic force and test results, (1) is simplified into the following dimensionless equation [26,27]:
F = d i a δ 2 + b δ + c
where F (N) denotes the horizontal unilateral electromagnetic force, i (A) denotes the exciting current of the coil winding of the electromagnetic actuator, δ (m) is the levitation gap; that is, the distance from the top of the magnetic ball to the end of the coil winding, and a, b, c, and d are the correlation coefficients of the maglev actuating system.
According to the position relationship between the magnetic ball and the electromagnetic actuators, as shown in Figure 4, the resultant electromagnetic force in a single direction exerted by the two magnetic actuators on the magnetic ball is the vector sum of the electromagnetic force. The magnetic field distribution of the two-dimensional actuating structure is shown in Figure 5. The electromagnetic force limit of the magnetic ball in different levitation positions can be guided by the attenuation of the magnetic field. According to (3), respectively, the superimposed electromagnetic forces on the magnetic ball in the vertical direction and the horizontal direction are
F 1 ( δ 1 , δ 2 , i 1 , i 2 ) = d 1 i 1 a 1 ( δ 1 - r ) 2 + b 1 ( δ 1 - r ) + c 1 - d 2 i 2 a 2 ( δ 2 - r ) 2 + b 2 ( δ 2 - r ) + c 2
F 2 ( y 1 , y 2 , i 3 , i 4 ) = d 3 i 3 a 3 ( y 1 - r ) 2 + b 3 ( y 1 - r ) + c 3 - d 4 i 4 a 4 ( y 2 - r ) 2 + b 4 ( y 2 - r ) + c 4
where F1 (δ1, δ2, i1, i2) (N) and F2 (y1, y2, i3, i4) (N) denote the electromagnetic forces acting on the magnetic balls in the vertical and horizontal directions; X (m) denotes the distance between the hall sensor near the ball on the vertical electromagnetic actuator 1 and 2; i1, i2, i3, i4 (A) are the current passing through the coils of the actuators 1, 2, 3, and 4, respectively; δ1 (m) and δ2 (m) are the levitation gaps between the center position of the ball and the hall sensors near the ball of actuators 1 and 2, respectively; δ1 + δ2 = X; y1 (m) and y2 (m) are the distances between the center position of the ball and the hall sensors near the ball of actuators 3 and 4, respectively; and a1, a2, a3, a4, b1, b2, b3, b4, c1, c2, c3, c4, d1, d2, d3, and d4 are system-related parameters.

3. Control Method

A two-dimensional maglev actuating method for a magnetic ball based on an external magnetic field is proposed. By using force imbalance control principles, the controlled object could get a more accurate and stable transient process and realize stable levitation motion.
The magnetic ball is in an equilibrium state under the action of the electromagnetic actuators. In order to change the displacement of the magnetic ball in the levitation region, it is necessary to break the equilibrium state of the force of the ball. After removing the external magnetic field of the ball, the magnetic field is added again instantaneously. The electromagnetic force and motion of the ball have instantaneous mutations. The process of external force imbalance of the magnetic ball and then instantaneous balance is called the force imbalance process. The transient force imbalance changes the displacement of the ball, and the ball needs to be controlled to return to equilibrium instantaneously. The principle of force control to achieve the magnetic ball from balance to imbalance and back to balance is called the principle of force imbalance control. In the control process, the force imbalance process is the process of breaking the equilibrium state instantaneously. Too slow and too fast will lead to the instability and fall of the magnetic ball. Therefore, rapid and accurate control of the imbalance and balance process is the key to achieving stable levitation and motion control of the ball.
In the two-dimensional active maglev actuating system based on force imbalance, the control model of integrated force of electromagnetic actuators 1 and 2 is adopted in the vertical direction, and the control mode of separate adjustment of left and right is adopted in the horizontal direction. According to (4) and Newton’s second law, the dynamics model of the vertical actuating system is established. The nonlinear dynamic model is replaced by an approximate linear model in the design levitation range. As shown in Figure 4, the dynamic model of the external magnetic field actuating and control system in the vertical direction is
m d 2 δ 1 d t 2 + k δ 1 δ 1 + k i 1 i 1 + k i 2 i 2 = f d
where kδ1 = ∂F/∂δ1, kδ (N/m) is the displacement stiffness coefficient, ki1 = ∂F/∂i1, ki1 (N/A) is the current stiffness coefficient of i1, ki2 = ∂F/∂i2, ki2 (N/A) is the current stiffness coefficient of i2, and fd (N) denotes external interference.
In the active maglev actuating system, the electromagnetic force applied to the ball by the electromagnetic actuator 1 is not affected by the position of the ball, and the force is constant at 2 mg. A constant electromagnetic force of mg is applied to the ball by the electromagnetic actuator 2. The dynamics model of the actuating system is established according to the design requirements.
[ δ 1 δ 2 ] = [ ( - k i 1 m ) / ( s 2 + k δ 1 m ) 0 0 ( - k i 2 m ) / ( s 2 + k δ 2 m ) ] [ I 1 I 2 ]
where ki1 and ki2 (N/A) are, respectively, the current stiffness coefficients of actuators 1 and 2; kδ1 and kδ2 (N/m) are the displacement stiffness coefficients of the actuators 1 and 2, respectively; I1(s) and I2(s) are the Laplace transform of the coil winding currents of electromagnetic actuators 1 and 2, respectively; δ1(s) and δ2(s) are the Laplace transform of levitation gaps between the permanent magnet ball and electromagnetic actuators 1 and 2.
Establish the state space model of the actuating system as follows:
x ˙ = [ A 11 0 0 A 22 ] x + B u y = C x
where A11 and A22 are 2 × 2 coefficient matrices, B is a 4 × 2 coefficient matrix, and C is a 2 × 4 co-efficient matrix.
According to the distribution law of the displacement stiffness coefficient and the current stiffness coefficient in Figure 6, with an increase in the levitation gap, both kδ1 and kδ2 decrease first and then increase. In the range of 7.702 mm < δ1 < 31.35 mm and 7.702 mm < δ2 < 31.35 mm, both kδ1 and kδ2 are always negative. In the range of 0 < δ1 < 31.35 mm and 0 < δ2 < 31.35 mm, both ki1 and ki2 are always positive. In the set levitation range, kδki is always less than 0. Because of the magnetic ball size, both δ1 and δ2 are greater than 8 mm. According to Rouse’s stability criterion, the maglev actuating system is an open-loop unstable system. To achieve stability control, it is necessary to increase the differential term.

4. Stable Levitation Test

The optimization of the overshoot σ% is the significance of the active maglev actuation and the premise of the system stability. Finite element simulation is used to simulate the electromagnetic force. According to the finite element simulation results of the force of the magnetic ball, the least square method is used to fit the parameters of the dimensionless equation. According to the fitting results, the fitting parameters d1 = d2 = 25.1, a1 = a2 = 0.779, b1 = b2 = −6.873, and c1 = c2 = 83.577 are determined in (4), and the fitting parameters d3 = d4 = 4.199, a3 = a4 = 1.113 × 105, b3 = b4 = −301.0, an c3 = c4 = 8.691 are determined in (5).
The position control process of the active maglev actuating system is shown in Figure 2. Firstly, the magnetic field signals are collected through the dual-hall sensor distributed uniformly above and below, and the collected position signals are processed by hardware differential to obtain the position signals of the magnetic ball. An AH49H linear hall effect sensor is used as the sensor of the system. The collection range is ±3000 Gauss, with excellent temperature stability, reliability, and sensitivity. The sensor distribution mode is used to eliminate the influence of the magnetic field of actuators on the acquisition results. Compared with the laser position sensor and the eddy current sensor [28], the hall sensor is not affected by the material and light refraction of the controlled object and can accurately collect the magnetic field around the magnetic ball, which makes the application of active maglev actuation more extensive.
In order to realize the stable levitation of the magnetic ball, the magnetic field signal around the ball needs to be collected at high frequency. If the acquisition frequency is too low, the collected signal will be delayed, and the control frequency will be lower than the magnetic field change frequency, which will lead to a violent jitter or even an unstable fall of the ball. The position signal error caused by the delay of position signal processing during the software difference is solved by the hardware difference of the voltage signal collected by the dual-hall sensor.
In the horizontal direction, the current values of the electromagnetic actuators are adjusted by the mode of fixed duty ratio, and then the horizontal motion of the magnetic ball in the levitation range is actuated and controlled. As shown in Figure 7, a different polarity relative is used in the arrangement form of horizontal electromagnetic actuators. In the same arrangement, the rotation direction of the magnetic ball is the same when subjected to the left and right arbitrary electromagnetic forces. The test verifies that the magnetic ball moves in a unique direction under the same arrangement. By changing the polarity of the electromagnetic actuators, the magnetic ball can be offset in the left and right parts of the axis.
The acquisition accuracy of the AH49H hall sensor (Diodes, Texas, America) is 0.33 mV/Gauss, the calibration accuracy of the test position is 0.002 mm, and the acquisition accuracy of the 16-bit AD7606 is 0.153 mV. The integrated position accuracy of the permanent magnetic ball for the test results is 0.002 mm.
The actual levitating actuation and control of the active maglev actuating system is carried out. As shown in Figure 8, the control effect of the controller on the actual levitation system is obtained through the test. In the vertical direction, the initial position of the magnetic ball is −25.50 mm, and the target balance position is −21.70 mm. In the horizontal direction, the initial position is on the axis, and the target balancing position is 4.38 mm to the left of the axis.
As can be seen from Figure 8, the magnetic ball achieves stable levitation and position deviation in the horizontal direction. When the step length is 3.8 mm, the overshoot of the actuating system is 2.8%, and the fluctuation range of the vertical position of the ball after stable levitation is 0.030 mm. Comparative test results of the maglev ball system in the literature [17] were collected. The over-shoot using sliding mode control is 8.5%, and the overshoot of particle swarm sliding mode-fuzzy PID is 6.7%. The step length of the test results of the two controllers is 2 mm. Compared with these two control systems, the active maglev actuating system proposed in this paper shows better system performance by optimizing the actuating structure and the control method. The horizontal motion is affected by inertia and there is a small area of shaking. The position fluctuation range is 0.190 mm, within the allowable range of ±0.2 mm.
Add ambient noise to the input signal due to the good adaptability to the nonlinear complex system of neural networks with unclear models [29,30,31]. The neural network PID control method and model-based control method were used to test the robustness of the designed maglev system, respectively. The test curves are shown in Figure 9a,b. It can be seen from the results that after adding the same amplitude of noise, the magnetic ball can achieve stable levitation under both control methods. The position fluctuation range of the magnetic ball stably suspended by the neural network PID controller is ±0.155 mm, and the position fluctuation range by the model-based controller is ±0.320 mm. In contrast, the maglev actuating system using a neural network PID controller has a stronger anti-interference ability to the environment, and the levitation of the ball is more stable. Therefore, the neural network PID controller is adopted.
Taking the intersection of the horizontal and vertical axes as the origin of coordinates, the vertical levitation limit range of the magnetic ball is −15.70 mm < δ1 < 15.10 mm, and the horizontal levitation limit range is −5.50 mm < y1 < 4.20 mm. The distribution of levitation position is shown in Figure 10, and the actual levitation effect of the magnetic ball is shown in Figure 11.

5. Two-Dimensional Actuating and Control Test

After achieving the stable levitation, the step-by-step actuating control method is used to realize the long-distance levitating motion control of controlled object. Within the control range of levitation system, the continuous levitating motion is divided into a series of discrete transition points. The position of each discrete point can be derived from the electromagnetic force equation through the system model. Then, the controller parameters of each transition point are obtained through adjustment. For stability of the controlled object, the continuous position of the magnetic ball among the transition points is used to realize the actuation, and the control parameters are quickly updated at each step input signal to ensure the levitation stability of the ball at each transition point.
When the controlled levitated object directly responds to a longer step input, the controlled object is prone to uncontrolled fall due to the nonlinear relationship between the electromagnetic force and the levitation gap. The significant overshoot means that the motion process of the controlled object is not stable. Vertical levitation actuation is divided into three parts: the actuation on the axis, the actuation on the left side of the axis, and the actuation on the right side of the axis. The motion step length on the axis is set at 3.800 mm, 1.900 mm, 0.950 mm, and 0.476 mm, respectively. The magnetic ball on the non-axis is subjected to horizontal transverse shear force, and excessive step length will cause a large shaking of the ball. Therefore, the motion step length of the left and right sides of the axis is set at 2.120 mm, 1.060 mm, 0.530 mm, and 0.266 mm, respectively, for the test. The number of steps from the initial position to the target position is 1, 2, 4, and 8. When the ball is on the left and right side of the axis, the horizontal distance from the axis is 3.240 mm and 3.070 mm, respectively. In the vertical direction, the levitation motion from −25.500 mm to −21.700 mm on the axis is taken as an example, the levitation motion from −21.150 mm to −19.040 mm on the left side of the axis is taken as an example, and the levitation motion from −21.500 mm to −19.350 mm on the right side of the axis is taken as an example. The influence of different step lengths on the overshoot of the step response during descending motion and ascending motion is compared, respectively. The comparison results are shown in Figure 12 and Figure 13.
As can be seen from Figure 12 and Figure 13, the overshoot reaching the target equilibrium position in one step is large and fluctuates greatly in the process of motion, with obvious fluctuation. This is because the motion distance is too large, resulting in aggravated errors between the mathematical model and the actual model, coupled with the limited control ability of the controller, resulting in large errors in motion. The number of motion steps is from one step to two steps, four steps, and eight steps. As the step length is gradually shortened, the overshoot decreases gradually, and the motion curve becomes smoother and smoother. After reaching the target position, the levitation stability becomes stronger. Compared with the direct response to the target signal, the step-by-step actuating control method based on force imbalance significantly reduces the overshoot of the step response of the controlled levitated object. And the smaller the step length, the smaller the overshoot. However, the increasing number of steps leads to a gradual increase in adjustment time, and the relationship between step length and adjustment time is not monotonous. The adjustment time is the minimum time required to reach and keep within the final steady-state error, so the increase in adjustment time makes the system’s response ability relatively weakened. After reaching the target position, the stability of non-axial levitation is lower than that of axial levitation. This is because, in the non-axial suspension state, the horizontal shear force aggravates the inertia motion of the ball, which makes the ball shaking worse.
With the same step length, the adjustment time of the ascending process is longer than that of the descending process, which is related to the characteristics of the active maglev actuating system. The characteristic equation of the step response process of the closed-loop system is
m s 2 - K s K a k i K d s + ( k δ - K s K a k i K p ) = 0
where m denotes the mass of the magnetic ball, ki denotes the current stiffness coefficient, kδ denotes the displacement stiffness coefficient, Kp denotes the proportional coefficient, Ka denotes the gain of power amplifier, Ks denotes the gain of position sensor, and Kd denotes the differential coefficient.
The natural oscillation frequency of the second-order closed-loop system is
ω n = k δ - K s K a k i K p m
The damping ratio of the system is
ζ ω n = - K s K a k i K d 2 m
The product ζωn of the natural oscillation frequency and damping ratio is the distance from the closed-loop pole to the imaginary axis of the system, and the greater the distance, the shorter the adjustment time of the step response of the system. As can be seen from Figure 6b, the current stiffness coefficient in the ascending process is less than that in the descending process. When the adjustment value of differential coefficients is consistent, the adjustment time of the ascending process is longer than that of the descending process. The experimental results are basically consistent with the theoretical analysis. The comparison of dynamic characteristics under different conditions is shown in Table 2.
In the horizontal direction, the hall sensor at the bottom of actuator 1 is the origin of coordinates, and the levitation gaps are set at 16.850 mm, 17.705 mm, and 18.640 mm, respectively, for testing. The influence of different step lengths on the step response overshoots of the controlled object is compared. The test process includes the outbound journey and the return journey of the ball offset at different set levitation gaps, and the comparison results are shown in Figure 14.
As can be seen from Figure 14, the horizontal motion is limited by the vertical levitation force and affected by inertia. The speed change of the step-by-step motion causes the ball to shake. Therefore, the horizontal step length has a great influence on the fluctuation. According to the test results, the faster the motion speed, the greater the impact of inertia on the levitation motion of the ball; that is, the more frequently the fluctuation and shaking occur in the process of motion, the poorer the stability of the levitation motion. Due to the limited acquisition range of the sensor, the smaller the levitation gap, the larger the range of horizontal levitation motion. The comparison results of dynamic characteristics of horizontal motion are shown in Table 3. As can be seen from the data in Table 3, the fluctuation range of horizontal motion is within the allowable range of ±0.2 mm. A relatively stable horizontal levitation motion can be obtained by using the motion mode of small step length and slow speed. The actual effects of vertical and horizontal levitation actuation are shown in Figure 15a,b.

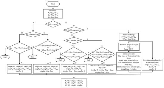
6. Trajectory Planning Method of Three-Dimensional Actuation

The center line of the curved pipes is used as the original trajectory of trajectory planning, and the motion of the end of the mechanical arm in three dimensions is taken as the absolute position change, and the motion of the mechanical structure of the two-dimensional maglev actuating system in three dimensions is taken as the relative position change. Based on these standards, the original trajectory of the magnetic ball is planned in three dimensions. The actuating process is as follows:
(1)
The levitating positions of the two-dimensional maglev actuating system and the magnetic ball are roughly adjusted by the driving of the mechanical arm.
(2)
The positions of the ball are fine-adjusted in the form of compensation by the two-dimensional maglev actuating system.
(3)
In the right-angle bending, the translation and rotation of the mechanical arm are adopted to realize the actuation.
The algorithm of “rough adjustment of the ball position initially, fine adjustment of the ball position for position compensation, alternately actuation by rotation and translation in the bending” is adopted in this paper. The core idea of the algorithm is as follows:
(1)
The shape of the pipe is judged, and the core line of the pipe is taken as the target curve of the magnetic ball.
(2)
First, the actual coordinates (XV, YV, ZV) are compared with the destination coordinates (XE, YE, ZE) to determine the step feeds in the X, Y, and Z directions. Then, the actual positions of X, Y, and Z directions are adjusted by the system according to the step feed. Repeat the above process until the X, Y, and Z coordinates of the ball reach the target position in the curve.
(3)
When the target curve is 90° right-angle bending, the iterative step number N is calculated according to the starting position, the target position, and the step length of the mechanical arm. The single-step rotation angle θsingle is calculated according to the iteration step number N. The cycle iteration of N times is carried out with “one step forward in Y direction, one rotation at θsingle, and one step forward in X direction” as a cycle so that the ball reaches the target coordinates of X, Y, and Z directions.
The algorithm flow chart is shown in Figure 16, where stepm denotes the unit step length of the mechanical arm; stepv denotes the unit step length of the ball offset in the two-dimensional maglev actuating system; stepXM, stepYM, and stepZM represent the feed step of the mechanical arm in X, Y, and Z directions; stepXV, stepYV, and stepZV represent the relative offset feed step of the ball in X, Y, and Z directions in the two-dimensional maglev actuating system; (XMS, YMS, ZMS) denote the starting position of the mechanical arm; and (XME, YME, ZME) denote the target position of the mechanical arm. (XVS, YVS, ZVS) denote the relative starting position of the ball in the two-dimensional maglev actuating system, (XVE, YVE, ZVE) denote the relative target position of the ball in the two-dimensional maglev actuating system, and (XE, YE, ZE) = (XMS + XVS, YMS + YVS, YMS + YVS).

7. Force Imbalance Three-Dimensional Actuating and Control Test in the Curved Pipes

The design and construction of the mechanical structure and hardware system of the two-dimensional maglev actuating system are completed. The reliability of the system model and control method is verified by a two-dimensional driving test. A control algorithm is used to realize the stable levitation and actuating control of the magnetic ball in two-dimensional space. A three-dimensional trajectory planning algorithm of levitating actuation is designed. In this section, the curved pipe is designed according to the parameters of the aero-engine fuel pipelines, a three-dimensional actuating test platform is built, and the maglev actuation in the curved pipe is tested and verified. The three-dimensional actuation diagram and system block diagram for research and testing of the three-dimensional actuating control are shown in Figure 17.
The actuating test platform is composed of the two-dimensional maglev actuating system and the mechanical arm. The horizontal X direction and horizontal Y direction are roughly adjusted by the mechanical arm, and the vertical Z direction and horizontal X direction are precisely adjusted by the two-dimensional maglev actuating system. The precise three-dimensional levitation motion of the magnetic ball in the pipes is realized through the coordination and cooperation of the mechanical arm and the two-dimensional maglev actuating system. The three-dimensional maglev actuating platform and its hardware system are shown in Figure 18a. According to the dimension parameters of the aero-engine fuel pipes, the test curved pipe is 3D printed. The structure of the test curved pipe includes straight bending, straight inner bending, and 90-degree bending in the pipe, as shown in Figure 18b. A levitation actuating test was carried out on each structure of the curved pipes. First, the magnetic ball was actuated through the straight pipes, then through the left bending in the straight pipes, then through the 90-degree bending inside the pipes, and finally through the right bending in the straight pipes. The test results are shown in Figure 19.
As can be seen in Figure 19, in the actuating process of the straight pipes, the Y-axis motion is rough-adjusted by the mechanical arm, and the Z-axis motion is fine-adjusted by the maglev actuating system. In the actuating process of the left bending in the straight pipe, the Y-axis motion is adjusted by the mechanical arm, and the X-axis position offset motion in the negative direction is realized by the maglev actuating system. In the actuating process of 90-degree bending in the pipes, the motion of the X-axis and Y-axis is roughly adjusted by the mechanical arm, and the positions of X, Y, and Z three-dimensional directions are fine-adjusted by the maglev actuating system to prevent the ball from touching the inner wall of the pipes. During the actuating process, the magnetic ball is deflected from 0° to 86.53° through motion coordination to realize the passage of the right-angle bending inside the pipes. In the actuating process of the right bending in the straight pipes, the X-axis motion is adjusted by the mechanical arm, and the Y-axis position offset motion in the negative direction is realized by the maglev actuating system.
The magnetic ball in the curved pipes is actuated stably throughout the whole process, and the test results reach the expectation. The actual actuating effect is shown in Figure 20.
In terms of actuating accuracy, the controlled levitated ball in the three-dimensional maglev actuating system fluctuates in the process of actuation due to the influence of the operation of the mechanical arm, resulting in lower actuating accuracy than that of the two-dimensional maglev actuating system. In terms of actuating range, the two-dimensional maglev actuating system can only actuate the controlled ball in the vertical plane, while the three-dimensional maglev driving system can actuate the controlled ball in the controllable range of XYZ space, and the system can realize the wireless actuating and contactless motion of the controlled ball in three-dimensional pipes. In practical applications, micro-cameras or other auxiliary devices can be added to realize the quality detection of the inner wall of the pipes or the dredging in the pipes.

8. Analysis of Influencing Factors

The influencing factors of the ball levitating actuation in the pipes include the running speed of the mechanical arm and the coincidence degree between the motion state of the ball and the running state of the mechanical arm. Due to the inertia of the ball, when the running speed of the mechanical arm changes or the ball suddenly drops or rises, the current motion state of the ball will be changed by these factors, making the levitation stability of the ball worse. According to these influencing factors, tests are conducted to verify. In the process of the ball levitating actuation, the running speed of the mechanical arm is set to 5 mm/s, 10 mm/s, 15 mm/s, and 20 mm/s for tests. Figure 21 shows the fluctuation responses of the linear levitating motion of the magnetic ball at different speeds of the mechanical arm.
As can be seen from Figure 21, the magnetic ball appears to have a wavy trajectory fluctuation in the horizontal Y-axis direction during the levitating motion. As the running speed of the mechanical arm gradually increases, the wavy trajectory fluctuation becomes more and more obvious, and the irregular noise in the trajectory also increases, making the motion process more and more unstable. The fluctuation is caused by the uneven running speed of the mechanical arm and the position lag of the ball due to inertia, indicating that the operation of the mechanical arm has an impact on the levitating motion of the magnetic ball. When the speed is 5 mm/s, 10 mm/s, and 15 mm/s, respectively, the mean running track of the magnetic ball is a straight line. When the speed reaches 20 mm/s, the trajectory of the ball is curved, and the fluctuation range is large. As the running speed of the mechanical arm increases, the stability gradually deteriorates, and the levitating motion of the ball is greatly affected, resulting in circular fluctuations, and the horizontal Y-axis and X-axis motion is affected. When the speed of the mechanical arm is reduced to 5 mm/s in the Cartesian coordinate system, the motion of the ball is relatively stable, and the fluctuation of the response trajectory is within the range of ±0.100 mm.
Because the vertical motion of the ball does not coincide with the horizontal motion in the pipe, the sudden vertical movement of the ball is affected by the operating state of the mechanical arm. The running speed of the robot arm is set as 5 mm/s, 10 mm/s, 15 mm/s, and 20 mm/s, respectively, and the descending motion of the magnetic ball during the horizontal operation of the system is tested. The fluctuation responses of the descending levitating motion of the magnetic ball at different horizontal speeds of the mechanical arm are shown in Figure 22.
As can be seen from Figure 22, during the two-step descent of the magnetic ball, each step is affected by the operation of the mechanical arm, and a wavy trajectory fluctuation appears in the vertical direction. Influenced by the superposition of fluctuations, the trajectory fluctuation after the second step is larger than that after the first step. With the gradual increase of the running speed of the mechanical arm, the wavy trajectory fluctuation becomes more and more obvious, and the adjustment time also gradually increases. Especially for the wave trajectory after the second step, the volatility of the ball increases significantly with the increase in speed. When the running speed of the mechanical arm is 10 mm/s, 15 mm/s, and 20 mm/s, the ball has a large fluctuation due to inertia, and the fluctuation trajectory covers the original motion trajectory of the magnetic ball during the descending motion, indicating that the operation of the mechanical arm has a great impact on the levitating motion of the magnetic ball. When the operating speed of the mechanical arm is 20 mm/s, the two steps are almost connected, and the motion trajectory of the target position is a wavy curve of large amplitude. Moreover, it takes a long time to stabilize, and it is impossible to reach a stable state within the allowed time range. When the running speed is 5 mm/s, the fluctuation range of the first step of the magnetic ball is within ±0.100 mm, and the fluctuation range of the second step is within ±0.150 mm. The operation of the mechanical arm has little influence on the motion of the ball. The fluctuation is in a controllable range and does not cause the ball to touch the inner wall of the pipe during levitation.
In the process of right-angle bending, the rotating motion made by the two-dimensional maglev actuating system driven by the mechanical arm will have a certain impact on the levitation stability of the magnetic ball. Figure 23 shows the fluctuation responses of levitating motion of the magnetic ball at different rotation speeds of the mechanical arm. The rotation speed of the mechanical arm is set at 5°/s, 10°/s, 15°/s, and 20°/s, respectively.
It can be seen from the curve that the magnetic ball has a large irregular fluctuation in the horizontal Y-axis direction. As the rotation speed of the mechanical arm increases gradually, the trajectory fluctuation becomes larger and larger, and the irregular noise in the trajectory becomes more and more obvious. Due to the sudden rotation of the two-dimensional maglev actuating system, the position of the magnetic pole of the electromagnetic actuators changes. The relative position of the magnetic ball is delayed due to inertia, and then the magnetic pole of the ball rotates, resulting in irregular position changes of the ball. The fluctuation of the magnetic ball indicates that the operation of the mechanical arm has an impact on the stability of the system. However, since the rotation axis of the mechanical arm coincides with the axis of the vertical actuators of the two-dimensional maglev actuating system, the fluctuation of the magnetic ball is relatively less influenced by the rotation of the mechanical arm than the horizontal operation of the mechanical arm and the vertical position change of the magnetic ball during the operation of the mechanical arm. When the rotating speed of the mechanical arm is 5°/s and 10°/s, the fluctuation of the horizontal Y-axis of the ball is within ±0.010 mm, and the influence on the levitation stability of the system is very low. When the mechanical arm operates at 15°/s and 20°/s, the horizontal Y-axis fluctuation of the ball exceeds ±0.040 mm, which is four to eight times the fluctuation effect of the rotation speed of 5°/s. Through a comparative test, it is verified that when the rotation speed of 5°/s is adopted by the mechanical arm to rotate the two-dimensional maglev actuating system, the levitating motion of the magnetic ball is stable, and the fluctuation is within the allowable range.

9. Conclusions

The system realized three-dimensional stable levitation and actuation of the magnetic ball and solved the shortcomings of the traditional control method based on a model-based controller, such as the increase of deviation between the controlled object and the steady-state operating point and the rapid deterioration of tracking performance. The controlled object can obtain a more accurate and stable transient process based on force imbalance and promote the system to have good characteristics and high robustness. The acquisition structure combining dual-hall sensor and hardware is used to solve the influence of magnetic field interference and control frequency frame break on the system and improve the control precision. The proposed dual-hall position acquisition mode and two-dimensional active maglev actuating system solve the problem that the acquisition mode of the laser sensor and eddy current sensor cannot be applied to the environment with shielding. The two-dimensional maglev system and the mechanical arm coordinate to realize the three-dimensional stable levitating actuation of the magnetic ball throughout the whole process of curved pipes. By adding other detection and operation equipment to the sphere, the proposed non-contact maglev actuating system can realize the non-destructive quality detection and internal cleaning of the inner wall of the elongated fuel pipes of the aero engine. This method can reduce the rejection rate of inspected pipe fittings and the elimination rate of inspection instruments, thus reducing the high detection cost and reducing the damage by inspection equipment to the inner wall of pipes.

Author Contributions

Conceptualization, G.L.; methodology, G.L. and M.G.; software, G.L.; validation, G.L., M.G., and D.S.; formal analysis, G.L. and D.S.; investigation, R.J. and L.F.; resources, G.L.; data curation, G.L. and M.G.; writing—original draft preparation, G.L.; visualization, G.L., R.J., and L.F.; supervision, M.G. and R.J. All authors have read and agreed to the published version of the manuscript.

Funding

This research received no external funding.

Institutional Review Board Statement

Not applicable.

Informed Consent Statement

Not applicable.

Data Availability Statement

The raw data supporting the conclusions of this article will be made available by the authors on request.

Acknowledgments

The authors would also like to extend their appreciation to the Comprehensive Electromechanical Laboratory of China North Vehicle Research Institute and the Test Technology Laboratory of NUAA for providing devices.

Conflicts of Interest

The authors declare no conflicts of interest.

References

  1. Matia, Y.; An, H.; Shepherd, R.; Lazarus, N. Magnetohydrodynamic levitation for high-performance flexible pumps. Proc. Natl. Acad. Sci. USA 2022, 119, e2203116119. [Google Scholar] [CrossRef] [PubMed]
  2. Nycz, B.; Przyłucki, R.; Mali’nski, Ł.; Golak, S. A Simulation Model for the Inductor of Electromagnetic Levitation Melting and Its Validation. Materials 2023, 16, 4634. [Google Scholar] [CrossRef] [PubMed]
  3. Takács, G.; Mihalík, G.; Gulan, M.; Vargová, A.; Mikuláš, E.; Ožana, Š. MagnetoShield: A Novel Open-Source Magnetic Levitation Benchmark Device for Mechatronics Education and Research. Sensors 2024, 24, 538. [Google Scholar] [CrossRef] [PubMed]
  4. Wertjanz, D.; Csencsics, E.; Schitter, G. Three-DoF Vibration Compensation Platform for Robot-Based Precision Inline Measurements on Free-Form Surfaces. IEEE Trans. Ind. Electron. 2022, 69, 613–621. [Google Scholar] [CrossRef]
  5. Kurgan, E.; Gas, P. Magnetophoretic Placement of Ferromagnetic Nanoparticles in RF Hyperthermia. In Proceedings of the 2017 Progress in Applied Electrical Engineering (PAEE), Koscielisko, Poland, 25–30 June 2017; pp. 1–4. [Google Scholar] [CrossRef]
  6. Dabbagh, S.; Alseed, M.; Saadat, M.; Sitti, M.; Tasoglu, S. Biomedical Applications of Magnetic Levitation. Adv. NanoBiomed Res. 2021, 2, 2100103. [Google Scholar] [CrossRef]
  7. Berkelman, P.; Lu, Y. Long Range Six Degree-of-Freedom Magnetic Levitation Using Low Cost Sensing and Control. J. Robot. Mechatron. 2020, 32, 683–691. [Google Scholar] [CrossRef]
  8. Ge, S.; Nemiroski, A.; Mirica, K.; Mace, C.; Hennek, J.; Kumar, A.; Whitesides, G. Magnetic Levitation in Chemistry, Materials Science, and Biochemistry. Angew. Chem. Int. Ed. 2020, 59, 17810–17855. [Google Scholar] [CrossRef]
  9. Dreyfus, R.; Baudry, J.; Roper, M.L. Microscopic artificial swimmers. Nature 2005, 437, 862–865. [Google Scholar] [CrossRef]
  10. Tang, P.; Liang, L.; Xiang, Y. Measurement and Simulation of Fluid Flow Field in the Pipe of Magnetic Capsule Robot. Adv. Mech. Eng. 2020, 12, 740. [Google Scholar] [CrossRef]
  11. Gas, P.; Skowron, M. Impact of Multiple Magnet Sources on Flow Parameters of Arterial Blood with A Specific Pulse. In Proceedings of the 2018 International Interdisciplinary PhD Workshop (IIPhDW), Świnouście, Poland, 9–12 May2018; pp. 244–247. [Google Scholar] [CrossRef]
  12. Byun, D.; Choi, J.; Cha, K.; Park, J.O.; Park, S. Swimming Microrobot Actuated by Two Pairs of Helmholtz Coils System. Mechatronics 2011, 21, 357–364. [Google Scholar] [CrossRef]
  13. Jang, G.B.; Jeon, S.; Nam, J.; Lee, W.; Jang, G. A Spiral Microrobot Performing Navigating Linear and Drilling Motions by Magnetic Gradient and Rotating Uniform Magnetic Field for Applications in Unclogging Blocked Human Blood Vessels. IEEE Trans. Magn. 2015, 51, 9100404. [Google Scholar] [CrossRef]
  14. Sun, Z.; Ye, B.; Qiu, Y.; Cheng, X.; Zhang, H.; Liu, S. Preliminary Study of a Legged Capsule Robot Actuated Wirelessly by Magnetic Torque. IEEE Trans. Magn. 2014, 50, 5100706. [Google Scholar] [CrossRef]
  15. Zhang, Y.; Wang, D.; Guo, D.; Yu, H. Characteristics of Magnetic Torque of a Capsule Micro Robot Applied in Intestine. IEEE Trans. Magn. 2009, 45, 2128–2135. [Google Scholar] [CrossRef]
  16. Chi, M.; Zhang, J.; Liu, R.; Wang, Y.; Nie, G.; Qian, X. Coupled Steering Control of a Low Torsional Torque Capsule Robot in the Intestine. Mechatronics 2021, 77, 102596. [Google Scholar] [CrossRef]
  17. Liu, X.; Mancini, G.J.; Tan, J. Design and Analysis of a Magnetic Actuated Capsule Camera Robot for Single Incision Laparoscopic Surgery. In Proceedings of the 2015 IEEE/RSJ International Conference on Intelligent Robots and Systems (IROS), Hamburg, Germany, 28 September–2 October 2015; pp. 229–235. [Google Scholar]
  18. Kummer, M.P.; Abbott, J.J.; Kratochvil, B.E.; Borer, R.; Sengul, A.; Nelson, B.J. An Electromagnetic System for 5-DOF Wireless Micromanipulation. IEEE Trans. Robot. 2010, 26, 1006–1017. [Google Scholar] [CrossRef]
  19. Ishiyama, K.; Sendoh, M.; Yamazaki, A.; Arai, K.I. Swimming Micro-machine Driven by Magnetic Torque. Sens. Actuators A Phys. 2001, 91, 141–144. [Google Scholar] [CrossRef]
  20. Zhou, H.; Alici, G.; Than, T.D.; Li, W.; Martel, S. Magnetic Propulsion of a Spiral-type Endoscopic Microrobot in a Real Small Intestine. In Proceedings of the 2012 IEEE/ASME International Conference on Advanced Intelligent Mechatronics (AIM), Kaohsiung, China, 11–14 August 2012; pp. 63–68. [Google Scholar]
  21. Yim, S.; Sitti, M. Design and Rolling Locomotion of a Magnetically Actuated Soft Capsule Endoscope. IEEE Trans. Robot. 2012, 28, 183–194. [Google Scholar] [CrossRef]
  22. Choi, J.S.; Baek, Y.S. A Single Dof Magnetic Levitation System Using Time Delay Control and Reduced Order Observer. KSME Int. J. 2002, 16, 1643–1651. [Google Scholar] [CrossRef]
  23. Zhang, C.; Lu, Y.; Liu, G.; Ye, Z. Research on One-dimensional Motion Control System and Method of a Magnetic Levitation Ball. Rev. Sci. Instrum. 2019, 90, 115005. [Google Scholar] [CrossRef]
  24. Kurgan, E.; Gas, P. Methods of Calculation the Magnetic Forces Acting on Particles in Magnetic Fluids. In Proceedings of the 2018 Progress in Applied Electrical Engineering (PAEE), Koscielisko, Poland, 18–22 June 2018; pp. 1–5. [Google Scholar] [CrossRef]
  25. Yoneda, R.; Moriguchi, Y.; Kuroda, M.; Kawaguchi, N. Servo Control of a Current-Controlled Attractive-Force-Type Magnetic Levitation System Using Fractional-Order LQR Control. Fractal Fract. 2024, 8, 458. [Google Scholar] [CrossRef]
  26. Cho, D.; Kato, Y.; Spilman, D. Sliding Mode and Classical Controllers in Magnetic Levitation Systems. IEEE Control Syst. Mag. 1993, 13, 42–48. [Google Scholar] [CrossRef]
  27. Gao, X.; Liao, L. A New One-layer Neural Network for Linear and Quadratic Programming. IEEE Trans. Neural Netw. 2010, 21, 918–929. [Google Scholar] [CrossRef] [PubMed]
  28. Zhang, C.; Wu, X.; Xu, J. Particle swarm sliding mode-fuzzy PID control based on maglev system. IEEE Access 2021, 9, 96337–96344. [Google Scholar] [CrossRef]
  29. Zhang, W.; Li, C.; Huang, T.; He, X. Synchronization of Memristor-based Coupling Recurrent Neural Network with Time-Varying Delays and Impulses. IEEE Trans. Neural Netw. Learn. Syst. 2015, 26, 3308–3313. [Google Scholar] [CrossRef]
  30. Chu, Y.; Fei, J.; Hou, S. Adaptive Global Sliding-mode Control for Dynamic Systems Using Double Hidden Layer Recurrent Neural Network Structure. IEEE Trans. Neural Netw. Learn. Syst. 2020, 31, 1297–1309. [Google Scholar] [CrossRef]
  31. Shao, H. Delay-dependent Stability for Recurrent Neural Network with Time-varying Delays. IEEE Trans. Neural Netw. 2008, 19, 1647–1651. [Google Scholar] [CrossRef]
Figure 1. An aero engine with a lot of pipes.
Figure 1. An aero engine with a lot of pipes.
Applsci 14 10871 g001
Figure 2. Schematic diagram of two-dimensional magnetic field actuation.
Figure 2. Schematic diagram of two-dimensional magnetic field actuation.
Applsci 14 10871 g002
Figure 3. Schematic diagram of actuator structure.
Figure 3. Schematic diagram of actuator structure.
Applsci 14 10871 g003
Figure 4. External magnetic field actuating model of magnetic ball based on force imbalance.
Figure 4. External magnetic field actuating model of magnetic ball based on force imbalance.
Applsci 14 10871 g004
Figure 5. Magnetic field distribution of the 2D maglev actuating system.
Figure 5. Magnetic field distribution of the 2D maglev actuating system.
Applsci 14 10871 g005
Figure 6. Stiffness coefficient distribution diagram. (a) Displacement stiffness coefficient. (b) Current stiffness coefficient.
Figure 6. Stiffness coefficient distribution diagram. (a) Displacement stiffness coefficient. (b) Current stiffness coefficient.
Applsci 14 10871 g006
Figure 7. Magnetic pole layout of horizontal actuators.
Figure 7. Magnetic pole layout of horizontal actuators.
Applsci 14 10871 g007
Figure 8. Dynamic response position tracking. (a) Vertical direction. (b) Horizontal direction.
Figure 8. Dynamic response position tracking. (a) Vertical direction. (b) Horizontal direction.
Applsci 14 10871 g008
Figure 9. Step response comparison of adding ambient noise. (a) Model-based PID controller. (b) Neural network PID controller.
Figure 9. Step response comparison of adding ambient noise. (a) Model-based PID controller. (b) Neural network PID controller.
Applsci 14 10871 g009
Figure 10. Position distribution of 2D stable levitation.
Figure 10. Position distribution of 2D stable levitation.
Applsci 14 10871 g010
Figure 11. Actual stable levitation effect.
Figure 11. Actual stable levitation effect.
Applsci 14 10871 g011
Figure 12. Dynamic position response of ball with different step lengths in descending motion. (a) On the axis. (b) Left of axis. (c) Right of axis.
Figure 12. Dynamic position response of ball with different step lengths in descending motion. (a) On the axis. (b) Left of axis. (c) Right of axis.
Applsci 14 10871 g012
Figure 13. Dynamic position response of ball with different step lengths in ascending motion. (a) On the axis. (b) Left of axis. (c) Right of axis.
Figure 13. Dynamic position response of ball with different step lengths in ascending motion. (a) On the axis. (b) Left of axis. (c) Right of axis.
Applsci 14 10871 g013
Figure 14. Position response of horizontal motion. (a) Left of axis. (b) Right of axis.
Figure 14. Position response of horizontal motion. (a) Left of axis. (b) Right of axis.
Applsci 14 10871 g014
Figure 15. Actual levitation actuating effect. (a) Vertical direction. (b) Horizontal direction.
Figure 15. Actual levitation actuating effect. (a) Vertical direction. (b) Horizontal direction.
Applsci 14 10871 g015
Figure 16. Algorithm flow chart.
Figure 16. Algorithm flow chart.
Applsci 14 10871 g016
Figure 17. (a) Three-dimensional actuation diagram. (b) System block diagram for research and testing of three-dimensional actuating control.
Figure 17. (a) Three-dimensional actuation diagram. (b) System block diagram for research and testing of three-dimensional actuating control.
Applsci 14 10871 g017
Figure 18. (a) Maglev three-dimensional actuating platform and hardware system. (b) Curved pipe.
Figure 18. (a) Maglev three-dimensional actuating platform and hardware system. (b) Curved pipe.
Applsci 14 10871 g018
Figure 19. Three-dimensional actual actuating trajectory in the pipes. (a) 3D view. (b) 2D view.
Figure 19. Three-dimensional actual actuating trajectory in the pipes. (a) 3D view. (b) 2D view.
Applsci 14 10871 g019
Figure 20. The actual actuating effect in the three-dimensional curved pipe.
Figure 20. The actual actuating effect in the three-dimensional curved pipe.
Applsci 14 10871 g020
Figure 21. Fluctuation responses of linear levitating motion of the magnetic ball at different speeds of the mechanical arm. (a) The speed of the mechanical arm is 5 mm/s. (b) The speed of the mechanical arm is 10 mm/s. (c) The speed of the mechanical arm is 15 mm/s. (d) The speed of the mechanical arm is 20 mm/s.
Figure 21. Fluctuation responses of linear levitating motion of the magnetic ball at different speeds of the mechanical arm. (a) The speed of the mechanical arm is 5 mm/s. (b) The speed of the mechanical arm is 10 mm/s. (c) The speed of the mechanical arm is 15 mm/s. (d) The speed of the mechanical arm is 20 mm/s.
Applsci 14 10871 g021
Figure 22. Fluctuation responses of descending levitating motion of the magnetic ball at different horizontal speeds of the mechanical arm. (a) The speed of the mechanical arm is 5 mm/s. (b) The speed of the mechanical arm is 10 mm/s. (c) The speed of the mechanical arm is 15 mm/s. (d) The speed of the mechanical arm is 20 mm/s.
Figure 22. Fluctuation responses of descending levitating motion of the magnetic ball at different horizontal speeds of the mechanical arm. (a) The speed of the mechanical arm is 5 mm/s. (b) The speed of the mechanical arm is 10 mm/s. (c) The speed of the mechanical arm is 15 mm/s. (d) The speed of the mechanical arm is 20 mm/s.
Applsci 14 10871 g022
Figure 23. Fluctuation responses of levitating motion of the magnetic ball at different rotation speeds of the mechanical arm. (a) The rotation speed of the mechanical arm is 5°/s. (b) The rotation speed of the mechanical arm is 10°/s. (c) The rotation speed of the mechanical arm is 15°/s. (d) The rotation speed of the mechanical arm is 20°/s.
Figure 23. Fluctuation responses of levitating motion of the magnetic ball at different rotation speeds of the mechanical arm. (a) The rotation speed of the mechanical arm is 5°/s. (b) The rotation speed of the mechanical arm is 10°/s. (c) The rotation speed of the mechanical arm is 15°/s. (d) The rotation speed of the mechanical arm is 20°/s.
Applsci 14 10871 g023
Table 1. Related parameters of electromagnetic actuators.
Table 1. Related parameters of electromagnetic actuators.
ParametersValue (Unit)Description
N11512Vertical coil turns
N21445Horizontal coil turns
r117.5 (mm)Vertical inner radius
r217.5 (mm)Horizontal inner radius
r1233.66 (mm)Vertical outside radius
r2220 (mm)Horizontal outside radius
L165 (mm)Vertical coil height
L260 (mm)Horizontal coil height
R14.5 (Ω)Vertical coil resistance
R29.3 (Ω)Horizontal coil resistance
Table 2. Comparison of vertical dynamic characteristics.
Table 2. Comparison of vertical dynamic characteristics.
Levitation PositionMotion ModeStep Length
(mm)
Stable Value
(mm)
Max Deviation
(mm)
Overshoot
σ%
Response Time
t (ms)
On the axisDescending motion3.800−25.500−25.5660.256111.20
1.900−25.5500.196137.78
0.950−25.5460.176154.62
0.476−25.5320.129196.20
Ascending motion3.800−25.500−25.4760.115112.68
1.900−25.4840.074149.08
0.950−25.4840.051177.36
0.476−25.4920.032226.42
Left of axisDescending motion2.120−21.150−21.2020.252116.98
1.060−21.1820.156150.82
0.530−21.1760.118179.20
0.266−21.1700.098201.82
Ascending motion2.120−21.150−21.1000.262120.12
1.060−21.1100.210156.86
0.530−21.1240.131186.58
0.266−21.1440.032247.18
Right of axisDescending motion2.120−21.500−21.5900.41888.62
1.060−21.5160.070145.22
0.530−21.5120.056232.08
0.266−21.5080.042251.0
Ascending motion2.120−21.500−21.4800.103128.30
1.060−21.4320.351147.72
0.530−21.4880.057235.02
0.266−21.4920.026256.66
Table 3. Comparison of horizontal dynamic characteristics.
Table 3. Comparison of horizontal dynamic characteristics.
OffsetLevitation Gap
(mm)
Fluctuation Range
(mm)
Limit Position
(mm)
Left of axis−16.8500.1844.590
−17.7050.1403.536
−18.6400.0861.808
Right of axis−16.8500.2022.718
−17.7050.1662.336
−18.6400.1601.944
Disclaimer/Publisher’s Note: The statements, opinions and data contained in all publications are solely those of the individual author(s) and contributor(s) and not of MDPI and/or the editor(s). MDPI and/or the editor(s) disclaim responsibility for any injury to people or property resulting from any ideas, methods, instructions or products referred to in the content.

Share and Cite

MDPI and ACS Style

Liu, G.; Gao, M.; Sun, D.; Jiang, R.; Fan, L. Three-Dimensional Active Magnetic Levitation Actuating and Control System for Curved Pipes. Appl. Sci. 2024, 14, 10871. https://doi.org/10.3390/app142310871

AMA Style

Liu G, Gao M, Sun D, Jiang R, Fan L. Three-Dimensional Active Magnetic Levitation Actuating and Control System for Curved Pipes. Applied Sciences. 2024; 14(23):10871. https://doi.org/10.3390/app142310871

Chicago/Turabian Style

Liu, Guancheng, Meng Gao, Deshuai Sun, Renjun Jiang, and Lei Fan. 2024. "Three-Dimensional Active Magnetic Levitation Actuating and Control System for Curved Pipes" Applied Sciences 14, no. 23: 10871. https://doi.org/10.3390/app142310871

APA Style

Liu, G., Gao, M., Sun, D., Jiang, R., & Fan, L. (2024). Three-Dimensional Active Magnetic Levitation Actuating and Control System for Curved Pipes. Applied Sciences, 14(23), 10871. https://doi.org/10.3390/app142310871

Note that from the first issue of 2016, this journal uses article numbers instead of page numbers. See further details here.

Article Metrics

Back to TopTop