Interplay Between Wear and Thermal Expansion in 6082 Aluminum: A Simulation and Experimental Study
Abstract
1. Introduction
2. Materials and Methods
2.1. Simulation Setup
2.1.1. Geometry and Mesh
2.1.2. Boundary Conditions
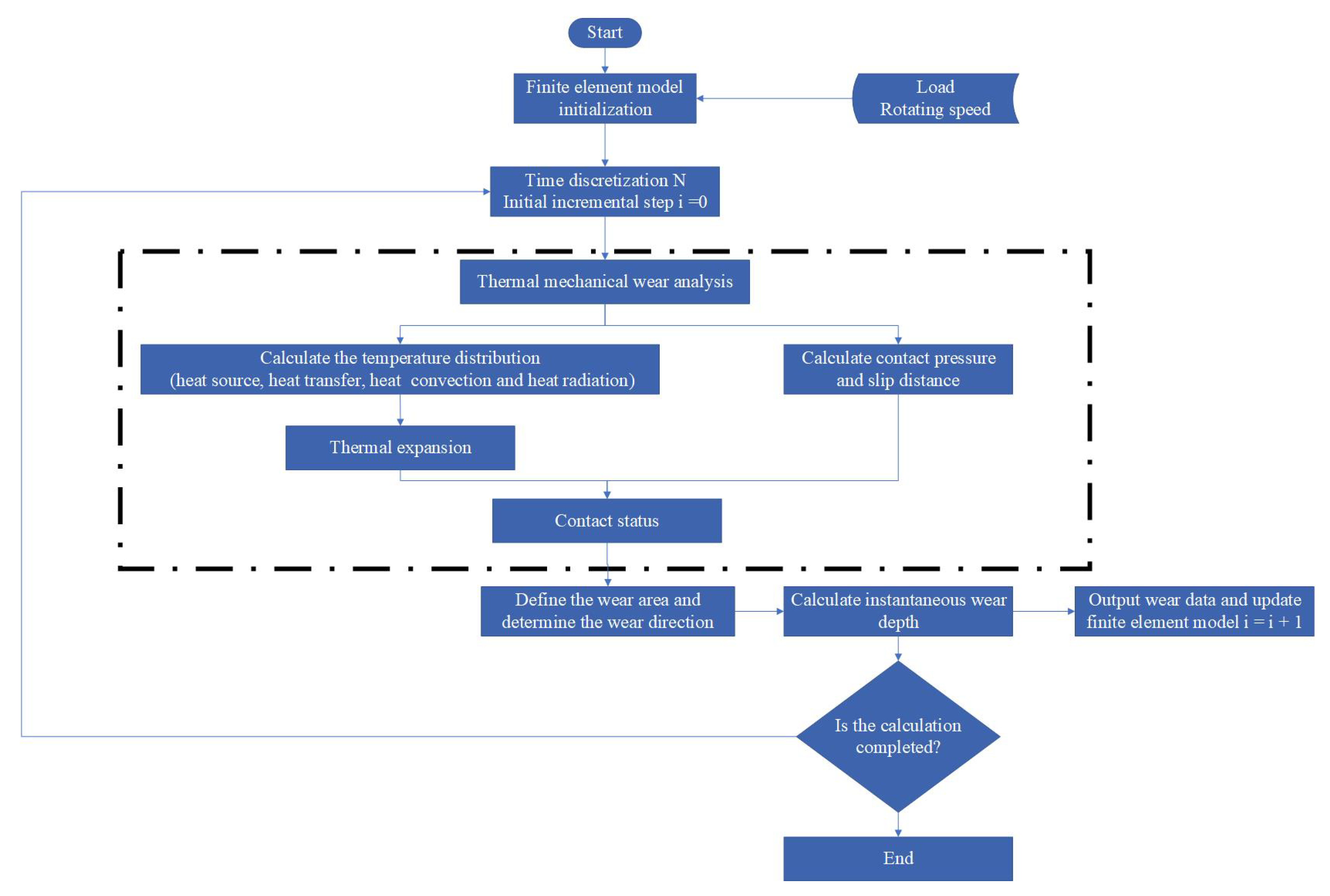
2.2. Solid Mechanical Model
Contact Definition
2.3. Thermal Model
2.3.1. Thermal Contact Definition
2.3.2. Surface-to-Environment Radiation
2.3.3. Heat Convection
2.4. Experimental Setup
3. Results and Discussion
3.1. Contact Area
3.2. Effective Wear Rate
3.3. Wear Evolution
3.4. Wear Scar Profile
3.5. Interface Temperature
3.6. Thermal Expansion of Disc
3.7. How Do Wear and Thermal Expansion Influence Temperature
4. Conclusions
- Thermal expansion creates a protrusion at the contact area, reducing the contact area compared to wear-only conditions.
- The combined effects of wear and thermal expansion create a dynamic interplay, shifting the contact region and pressure distribution outward from the disc center. This dynamic contact behavior leads to distinct wear evolution and temperature distribution compared to scenarios with only wear or thermal expansion.
- Thermal expansion alters wear patterns, with high expansion shifting the maximum wear depth from the nominal contact center to outer regions, especially under higher rotational speeds and loads.
- Without thermal expansion, wear-only conditions overestimate the friction dissipation rate, resulting in a higher maximum temperature than when both wear and thermal expansion are considered.
- The disc undergoes significant radial expansion due to uneven thermal energy accumulation, with the outer regions deforming more than the inner ones. Over time, this deformation progresses downward, giving the disc a causeway-like shape with narrow ends and a wider center.
Author Contributions
Funding
Institutional Review Board Statement
Informed Consent Statement
Data Availability Statement
Conflicts of Interest
References
- Jayakrishna, K.; Kar, V.R.; Sultan, M.T.H.; Rajesh, M. Materials selection for aerospace components. In Sustainable Composites for Aerospace Applications; Elsevier: Amsterdam, The Netherlands, 2018; pp. 1–18. [Google Scholar]
- Aramide, B.P.; Popoola, A.P.I.; Sadiku, E.R.; Aramide, F.O.; Jamiru, T.; Pityana, S.L. Wear-resistant metals and composites. In Handbook of Nanomaterials and Nanocomposites for Energy and Environmental Applications; Springer: Berlin/Heidelberg, Germany, 2021; pp. 731–755. [Google Scholar]
- Sellami, A.; Hentati, N.; Kchaou, M.; Kus, R.; Elleuch, R.; Chowdhury, M.A. Wear mechanisms of different engineering systems under higher solicitations: Overview and case studies. Eng. Fail. Anal. 2018, 94, 165–181. [Google Scholar] [CrossRef]
- Das, A.; Poddar, P. Structure–wear-property correlation. Mater. Des. 2013, 47, 557–565. [Google Scholar] [CrossRef]
- Gepreel, M.A. New Ti-alloy with negative and zero thermal expansion coefficients. Key Eng. Mater. 2012, 495, 62–66. [Google Scholar] [CrossRef]
- Wei, Y.; Wu, Y.; Chen, Z. An experimental measurement and numerical calculation method on friction temperature rise of sliding contact pairs-taking rail/wheel contact as an example. J. Meas. Eng. 2023, 11, 1–11. [Google Scholar] [CrossRef]
- Geng, P.; Qin, G.; Li, C.; Wang, H.; Zhou, J. Study on the importance of thermo-elastic effects in FE simulations of linear friction welding. J. Manuf. Process. 2020, 56, 602–615. [Google Scholar] [CrossRef]
- Yuan, Z.; Zhao, J.; Huang, S. Molecular dynamics simulations on the thermal effect of interfacial friction during the asperity shearing. Int. J. Mod. Phys. C 2023, 34, 2350094. [Google Scholar] [CrossRef]
- Han, J.; Wei, Y.; Yang, T. Influence of sliding wear on contact characteristics based on 3-D wheel/rail contact model. J. Mech. Eng. Autom. Control Syst. 2024, 5, 1–8. [Google Scholar] [CrossRef]
- Chen, X.; Lu, C.; Liu, X.; Sun, T.; Mo, J. The influence of competition between thermal expansion and braking parameter on the wear degradation of friction block. Tribol. Int. 2024, 192, 109246. [Google Scholar] [CrossRef]
- Békési, N.; Váradi, K. Contact thermal analysis and wear simulation of a brake block. Adv. Tribol. 2013, 2013, 878274. [Google Scholar] [CrossRef][Green Version]
- Grigoriev, A.S.; Shilko, E.V.; Dmitriev, A.I.; Tarasov, S.Y. Modeling Wear and Friction Regimes on Ceramic Materials with Positive and Negative Thermal Expansion. Lubricants 2023, 11, 414. [Google Scholar] [CrossRef]
- Basit, K.; Shams, H.; Khan, M.A.; Mansoor, A. Vibration analysis approach to model incremental wear and associated sound in multi-contact sliding friction mechanisms. J. Tribol. 2023, 145, 9. [Google Scholar] [CrossRef]
- Lontin, K.; Khan, M.A. Wear and Airborne Noise Interdependency at Asperitical Level: Analytical Modelling and Experimental Validation. Materials 2021, 14, 7308. [Google Scholar] [CrossRef]
- Rahman, A.; Khan, M.; Mushtaq, A. Predictive Modeling of Surface Wear in Mechanical Contacts under Lubricated and Non-Lubricated Conditions. Sensors 2021, 21, 1160. [Google Scholar] [CrossRef]
- Khan, M.A.; Basit, K.; Khan, S.Z.; Khan, K.A.; Starr, A.G. Experimental assessment of multiple contact wear using airborne noise under dry and lubricated conditions. Proc. Inst. Mech. Eng. Part J J. Eng. Tribol. 2017, 231, 1503–1516. [Google Scholar] [CrossRef]
- Grigoriev, A.S.; Shilko, E.V.; Dmitriev, A.I.; Tarasov, S.Y. Suppression of wear in dry sliding friction induced by negative thermal expansion. Phys. Rev. E 2020, 102, 042801. [Google Scholar] [CrossRef]
- Belhocine, A. FE prediction of thermal performance and stresses in an automotive disc brake system. Int. J. Adv. Manuf. Technol. 2017, 89, 3563–3578. [Google Scholar] [CrossRef]
- Aishwarya, P.; Vaisshnavi, G.P.; Sateesh, N. Optimization Process Parameters in Testing of Wear properties of Aluminium Alloy 6082. In E3S Web of Conferences; EDP Sciences: Surakarta City, Indonesia, 2023; Volume 391, p. 01054. [Google Scholar]
- Erdoğan, A.A.; Feyzullahoğlu, E.; Fidan, S.; Sinmazçelik, T. Investigation of erosive wear behaviors of AA6082-T6 aluminum alloy. Proc. Inst. Mech. Eng. Part L J. Mater. Des. Appl. 2020, 234, 520–530. [Google Scholar] [CrossRef]
- Vilamosa, V.; Clausen, A.H.; Børvik, T.; Holmedal, B.; Hopperstad, O.S. A physically-based constitutive model applied to AA6082 aluminium alloy at large strains, high strain rates and elevated temperatures. Mater. Des. 2016, 103, 391–405. [Google Scholar] [CrossRef]
- Grippo, L.; Sciandrone, M. Penalty and Augmented Lagrangian Methods. In Introduction to Methods for Nonlinear Optimization; Springer International Publishing: Cham, Switzerland, 2023; pp. 441–479. [Google Scholar]
- Li, L. Fretting wear mechanical analysis of double rough surfaces based on energy method. Proc. Inst. Mech. Eng. Part J J. Eng. Tribol. 2022, 237, 356–368. [Google Scholar] [CrossRef]
- Sarkar, A.D. Friction and Wear; Academic Press: London, UK, 1980. [Google Scholar]
- Infrarde, E.A.Z.Z.U.; Termografije, E. Emissivity of aluminium alloy using infrared thermography technique. Mater. Tehnol. 2018, 52, 323–327. [Google Scholar]
- Circuit Cellar Staff. What Is Emissivity? Circuit Cellar 2014, June. Available online: https://circuitcellar.com/resources/ee-tips/what-is-emissivity-ee-tip-133/ (accessed on 20 November 2024).
- Jin-long, L.; Hong-tao, L.; Jing-qian, D. Effect of contact area on wear of brass/steel Tribo-couple. Tribology 2010, 30, 279–284. [Google Scholar]
- Purushotham, N.N.; Parthasarathi, N.L.; Babu, P.S.; Sivakumar, G.; Rajasekaran, B. Effect of thermal expansion on the high temperature wear resistance of Ni-20%Cr detonation spray coating on IN718 substrate. Surf. Coat. Technol. 2023, 462, 129490. [Google Scholar] [CrossRef]
- Miao, J.; Du, X.; Li, C.; Shan, X.; Chen, B. Lubrication and Wear Analysis of Planetary Roller Screw Mechanism With Threaded Surface Roughness in Thermal Elastohydrodynamic Lubrication. Tribol. Trans. 2022, 65, 1069–1087. [Google Scholar] [CrossRef]
- Lin, K.H.; Htet, N.L.; Htike, T.M. Optimization of 25-bar truss structure with the consideration of thermal expansion. IOP Conf. Ser. Mater. Sci. Eng. 2021, 1109, 012002. [Google Scholar] [CrossRef]
- Lontin, K.; Khan, M.; Alharbi, B. Investigation of the effect of temperature on the wear rate and airborne noise in sliding wear. Materials 2022, 15, 812. [Google Scholar] [CrossRef]
- Yadav, S.; Sarkar, S.; Aggarwal, A.; Kumar, A.; Biswas, K. Wear and mechanical properties of novel (CuCrFeTiZn)100-xPbx high entropy alloy composite via mechanical alloying and spark plasma sintering. Wear 2018, 410, 93–109. [Google Scholar] [CrossRef]
- Kennedy, F.E.; Lu, Y.; Baker, I. Contact temperatures and their influence on wear during pin-on-disk tribotesting. Tribol. Int. 2015, 82, 534–542. [Google Scholar] [CrossRef]















| Symbol | Property | Value | Unit |
|---|---|---|---|
| Disc | |||
| Density | 2700 | kg/m3 | |
| Young’s modulus | [21] | Pa | |
| Young’s modulus at 0 K | 7.2 | Pa | |
| T | Temperature | Input from solid heat transfer model | K |
| Melting temperature | 828.15 | K | |
| Material constant | 2.295 | K | |
| Poisson’s ratio | 0.33 | – | |
| Heat capacity | 897 | J/(kg·K) | |
| Thermal conductivity | 195 | W/(m·K) | |
| Thermal expansion coefficient | 2.3 | 1/K | |
| Initial yield stress | 2.71 | Pa | |
| H | Hardness | 90 | MPa |
| Pin | |||
| Density | 7750 | kg/m3 | |
| Young’s modulus | Pa | ||
| Poisson’s ratio | 0.3 | – | |
| Thermal conductivity | 24.2 | W/(m·K) | |
| Heat capacity | 430 | J/(kg·K) | |
| Thermal strain | – | ||
Disclaimer/Publisher’s Note: The statements, opinions and data contained in all publications are solely those of the individual author(s) and contributor(s) and not of MDPI and/or the editor(s). MDPI and/or the editor(s) disclaim responsibility for any injury to people or property resulting from any ideas, methods, instructions or products referred to in the content. |
© 2024 by the authors. Licensee MDPI, Basel, Switzerland. This article is an open access article distributed under the terms and conditions of the Creative Commons Attribution (CC BY) license (https://creativecommons.org/licenses/by/4.0/).
Share and Cite
Tian, Y.; Kalifa, M.; Khan, M.; Yang, Y. Interplay Between Wear and Thermal Expansion in 6082 Aluminum: A Simulation and Experimental Study. Appl. Sci. 2024, 14, 10852. https://doi.org/10.3390/app142310852
Tian Y, Kalifa M, Khan M, Yang Y. Interplay Between Wear and Thermal Expansion in 6082 Aluminum: A Simulation and Experimental Study. Applied Sciences. 2024; 14(23):10852. https://doi.org/10.3390/app142310852
Chicago/Turabian StyleTian, Yang, Mohamed Kalifa, Muhammad Khan, and Yifan Yang. 2024. "Interplay Between Wear and Thermal Expansion in 6082 Aluminum: A Simulation and Experimental Study" Applied Sciences 14, no. 23: 10852. https://doi.org/10.3390/app142310852
APA StyleTian, Y., Kalifa, M., Khan, M., & Yang, Y. (2024). Interplay Between Wear and Thermal Expansion in 6082 Aluminum: A Simulation and Experimental Study. Applied Sciences, 14(23), 10852. https://doi.org/10.3390/app142310852

