Abstract
The traditional A* algorithm faces the challenges of low search efficiency and large node extension range in the field of path planning. These directly restrict the overall performance of the algorithm. In this study, we aimed to improve the search efficiency and path planning quality of the A* algorithm in complex and large-scale environments through a series of optimisation measures, including the innovation of weight design, flexible adjustment of the search neighbourhood, improvement of the heuristic function, and optimisation of the node selection strategy. Specifically, this study innovatively introduces the local obstacle rate as the core index of weight design, and it dynamically adjusts the weights according to the change of the obstacle rate during the node movement process, which effectively reduces the search space and significantly improves the search speed. At the same time, according to the real-time change of the local obstacle rate, this study dynamically adjusts the range of the search neighbourhood, so that the algorithm can choose the optimal search strategy according to different environmental information. In terms of the improvement of the heuristic function, this study adopted the diagonal distance as the benchmark for cost estimation, and it innovatively introduces the angle coefficient to reflect the complexity of path turning, thus providing the algorithm with a more accurate guidance for the search direction. In addition, this study optimises the node selection method by drawing on the idea of simulated annealing, which eliminates the need to calculate and compare all possible surrogate values during the node selection process, thus significantly reducing the running time of the algorithm. The results of the simulation experiments fully verify the effectiveness and practicality of the improved algorithm. Compared with the traditional A* algorithm, the improved algorithm achieved significant optimisation in terms of the average running time, the number of expansion nodes, and the path length, with the average running time shortened by 84%, the number of expansion nodes reduced by 94%, and the path length also shortened by 2.3%.
1. Introduction
The path planning task of automatic guided vehicles (AGVs) is to find the optimal travelling route between a set starting point and an end point [1]. The commonly used algorithms in this field cover a variety of methods such as the ant colony algorithm (ACO) [2], dynamic programming (DP) [3], the rapid random tree algorithm (RRT) [4], the artificial potential field method (APF) [5] and reinforcement learning (RL) [6]. In the category of evolutionary algorithms, genetic algorithm (GA) is one of the most iconic methods, which simulates the selection and inheritance process in nature to find the optimal solution in the solution space. In recent years, the application of GA in the field of automated guided vehicles (AGVs) has made significant progress. Specifically, some scholars proposed a modified GA for AGV path planning, constructed a planning model containing two optimisation objectives, and designed an initial solution generation strategy based on equipartitioning, which significantly improved the efficiency and accuracy of path planning [7]. On the other hand, Ref. [8] realises a safe path search for dual AGVs traveling together by designing a fitness function applicable to dual AGVs traveling together, which incorporates the positional attitude information of the start point and the target point. In addition, other evolutionary algorithms, such as differential evolution (DE) [9] and particle swarm optimisation (PSO) [10], have also been widely used in the field of AGV. Each of these algorithms has its own unique characteristics, providing novel ideas and effective tools for solving the complex problems faced by AGVs.
Among them, the A* algorithm occupies an important position in robot path planning by virtue of its efficient computational performance and excellent path optimisation capability. However, the A* algorithm is not perfect. It tends to generate a large number of unnecessary nodes during path search, especially dealing with large-scale or complex maps, which lead to a significant decrease in search speed. In addition, the A* algorithm lacks the ability to dynamically adjust to the real-time environment (e.g., changes of obstacle positions). To overcome these limitations, extensive academic research has been conducted to improve the A* algorithm. These improvement efforts have been carried out along two main directions, optimisation for the A* algorithm itself and combining the A* algorithm with other algorithms to form a more robust solution. In terms of improvements to the algorithm itself, researchers have focused on the three core components of the A* algorithm, namely, the neighbourhood search strategy, the heuristic evaluation function, and the node selection mechanism. As far as the neighbourhood search is concerned, although the search process can be optimised by expanding [11] or reducing the search neighbourhood [12], the traditional fixed neighbourhood size approach lacks flexibility and cannot be dynamically adapted to specific situations. In the field of improvement of heuristic functions, a common strategy is to adjust the computational model of distance, such as introducing weighted distance [13], which incorporates a variety of distance formulas. But it is important to note that the combined distance formulas may not more accurately reflect the actual path costs. However, many researchers are committed to incorporating more diversified heuristic elements into the heuristic function, such as terrain features [14], which enhance the nuance of path evaluation by assigning specific risk cost and accessibility values to different terrains. Other scholars have considered factors such as the UAV’s (unmanned aerial vehicle’s) position, fuel consumption, and navigation time [15], as well as weather threats [16], and normalised these variables to enrich the evaluation dimensions of the heuristic function.
However, with the increase in factors in the heuristic function, although it can reflect the environmental information and variable changes more comprehensively, it also brings about the increase in uncertainty in the output value of the evaluation function, as well as the increase in complexity in the selection of the optimal solution under multi-factor decision making. This is similar to a multi-objective optimisation problem, which makes the algorithm face greater challenges in finding the global optimal solution. To overcome this challenge, some scholars have explored the use of neural networks to train heuristic functions [17] with a view to predicting path costs more accurately by means of machine learning. However, this method requires a high scale and quality of the dataset, and the training process is time-consuming, so there are some limitations in practical applications. In terms of node expansion strategy, some scholars have also put forward innovative ideas, such as by preprocessing the map, using cluster analysis and other techniques to identify regions with dense obstacles, and giving priority to sampling and node expansion in these regions [18]. This approach helps to reduce unnecessary search space and improve search efficiency.
Some scholars have also introduced the “suboptimal” strategy of node comparison and updating [19]. Although this method shows some potential in node optimisation, it still relies on a large number of comparison and screening processes, and the computational cost cannot be ignored. In addition, there are also researchers working on the development of variants of the A* algorithm and its further optimisation, such as incorporating directional constraints into the two-way search framework to optimise the expansion of the optimal nodes [20]; adapting the core expansion mechanism of the “matrix expansion A* algorithm” to explore new search paths [21]; and developing a “critical-point planning path” in the “Critical Point Planning Path” approach focusing on the selection of “suboptimal nodes” by updating the search strategy, aiming to find more flexible or adapted paths to specific conditions [22]. These variants and improvements of A* algorithms have their own characteristics but face the same challenge that each method has its own optimal application scenarios, making it difficult to generalise to all types of map environments. Therefore, the selection of the appropriate algorithm or variant for a practical application needs to be weighed against the characteristics and needs of the specific problem.
The integration strategies of these algorithms can also be summarised in two main directions. The first direction is the integration with other “graph search techniques”, which focuses on innovations in map processing strategies. This includes adjusting the scale of the map (from coarse to fine) [23] and changing the map representation, e.g., applying the A* algorithm to a hybrid structure of topological and raster maps for more efficient path finding [24]. Such approaches perform well when dealing with maps with large or sparser obstacles but may be much less effective when faced with small scale or highly dense obstacle environments. The second direction is to combine the A* algorithm with a series of local path planning algorithms to enhance its obstacle avoidance capability in practical applications. For example, integrating the A* algorithm with an artificial potential field method [25] or integrating the A* algorithm with an improved dynamic window approach (DWA) [26,27,28] are attempts that aim to enable AGVs to avoid obstacles in real time while path planning. However, while this combination improves obstacle avoidance performance, it also significantly increases the overall execution time of the algorithm. Aiming at the common path redundancy and zigzag problem in A* algorithmic path planning, academics have also explored various path post-processing techniques, such as the dynamic tangent method [29], minimisation of turns [30], and Bessel curves [31], which aim to optimise the smoothness of paths by adjusting them after the fact. However, it is worth noting that although these post-processing strategies can improve the path morphology, since they are adjusted after the path planning is completed, the final generated paths may not be fully compatible with the actual motion characteristics or trajectory requirements of the auto-navigated vehicles.
Therefore, the main contributions of this paper can be summarised as follows:
- (1)
- This paper innovatively incorporates a dynamic weighting mechanism based on the local obstacle rate into the heuristic function, and it cleverly combines the considerations of directional guidance and turning cost. This design aims to enable the path search process to flexibly respond to the environmental characteristics of the current node and dynamically adjust the surrogate value of the search path, so as to not only optimise the path length, but also significantly reduce unnecessary turns and enhance the smoothness and efficiency of the path.
- (2)
- For the different effects of local obstacle rates, this paper proposes an innovative double-layer neighbourhood search method. The method intelligently selects different ranges of search neighbourhoods based on the actual values of local obstacle rates. This strategy effectively addresses the challenge of path planning under different obstacle density environments and aims to achieve more flexible and efficient path optimisation to ensure that the optimal path can be found in various complex scenarios.
- (3)
- In order to further improve the performance of the algorithm, this paper also introduces the simulated annealing algorithm, which effectively reduces the complexity of the path node selection and the number of comparisons, accelerating the path search process. In addition, this paper also adopts Floyd’s algorithm for the post-processing of the initially generated paths, which further refines the paths by deleting redundant nodes, ensuring the simplicity and practicality of the paths.
The architectural layout of the article is as follows. In Section 2, we deeply analyse the core principle of the A* algorithm, and we meticulously discuss the limitations and problems that the algorithm may encounter in practical applications. In Section 3, we elaborate on a series of improvement measures for the shortcomings of the A* algorithm, especially focusing on the application of dynamic neighbourhood and the optimisation adjustment of the heuristic function based on the local obstacle rate, with a view to enhancing the performance and adaptability of the algorithm. Immediately after that, in Section 4, in order to verify the effectiveness of these improvement strategies, we carefully design three sets of simulation experiments. By comparing and analysing the experimental results, we clearly demonstrate that the improved A* algorithm exhibits significant advantages in multiple dimensions, further proving the value of the improvement work. Finally, in Section 5, we summarise the whole paper, reviewing the basic principles of the A* algorithm, the problems, the improvement measures taken, and the results of the experimental validation, as well as looking forward to possible future research directions.
2. A* Algorithm and Analysis of Its Problems
2.1. Overview of the A* Algorithm
2.1.1. Detailed Steps in Running the A* Algorithm
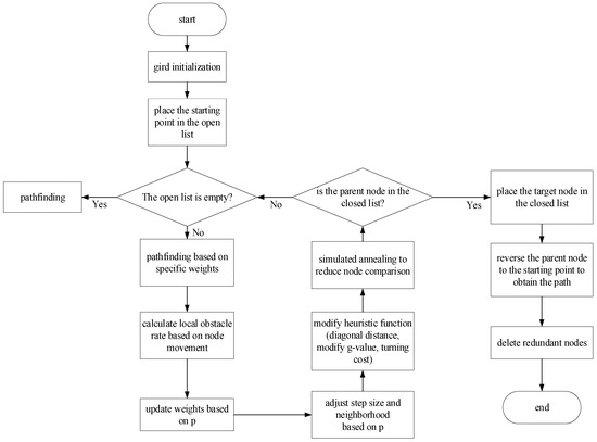
The following is the A* algorithm operation flow, which aims to clearly illustrate the core steps of the algorithm:
- (1)
- Initialisation phase: Specify the start node and the target node and initialise two key lists—the open list and the closed list.
- (2)
- Selection of expansion nodes: Select the node with the smallest valuation function value from the open list and take it as the current node to be expanded.
- (3)
- Node expansion process: For the current node to be expanded, generate all its neighbouring nodes and calculate the valuation function value of these neighboring nodes.
- (4)
- Update list status: Add the newly generated neighbouring nodes to the open list and update the closed list to ensure that the processed nodes are accurately recorded.
- (5)
- Loop execution: Repeat steps 2 through 4 until the target node is successfully found, or the open list is empty (which indicates that a feasible path cannot be found).
2.1.2. Conceptual Illustration of the A* Algorithm in Practical Applications
When considering a maze scenario(As shown in Figure 1), we can set the starting point to be S and the end point to be G, where black squares represent obstacles and each square in the maze corresponds to a node. Between these nodes, the distance between neighbouring nodes up and down is 1, and the distance between neighbouring nodes diagonally is root 2. The following is an illustration of an example of a shortest path successfully found by the A* algorithm. In this example, the valuation function consists of the following two parts:
Figure 1.
Maze pathfinding node graph.
- :
- represents the actual path length traveled from the starting point S to the current node n.
- :
- represents the heuristic estimated distance from the current node n to the end point G. Here, we adopt the Euclidean distance, etc., as the heuristic function to compute this estimate.
During the search process from S to G, the path passes through nodes A, B, C, D, F, and G. Regarding the heuristic function values of these nodes, we organise them in Table 1 as well as Figure 1 for a detailed presentation.
Table 1.
Table of different node surrogate values.
During the process of node expansion, it can be observed from Table 1 that the value of shows a continuous increasing trend. However, the value of is relatively uncertain due to the presence of obstacles. In the A* algorithm, the change in the value of depends on the relative movement of and .
In some specific contexts, as the search process gradually approaching the target node, the value of may gradually decrease, which in turn triggers a downward trend in the value of as well. However, in other contexts, especially when the search path is more complex, with twists and turns or a large number of obstacles, the increase in may exceed the decrease in , which leads to a rise in the value of As shown in Figure 2, the value of does not always rise continuously.
Figure 2.
Graph of the value of different node generations.
Nevertheless, during the selection of nodes, the algorithm always follows the principle of selecting the node with the smallest value of from the neighbourhood of the current node each time and expanding it until it finally reaches the end point.
The A* algorithm, as an efficient heuristic search strategy, cleverly combines the global optimal property of Dijkstra’s algorithm with the local optimal selection wisdom of the greedy algorithm. The algorithm intelligently evaluates the potential value of each node, the so-called “surrogate value”, between the starting point and the end point by means of a well-designed heuristic function and prioritises the exploration of those nodes that seem to be the most likely to lead to the goal. The core of this process is the design and implementation of the heuristic function, which directly determines the efficiency and accuracy of the algorithm in finding the path.
The heuristic function consists of two key components: and . , as the name suggests, represents the actual cost or distance accumulated from the starting node to the current node n. It faithfully records the “distance” of each step in the process of path exploration. , on the other hand, is an estimate of the distance from the current node n to the goal node, and this estimate is crucial for guiding the search direction. Ideally, the heuristic function should be as close as possible to the actual shortest distance so that the algorithm can target and expand those nodes leading to the optimal path faster.
In practice, is often estimated using geometric metrics such as Manhattan distance or Euclidean distance, which provide more accurate estimates in empty, unobstructed space. However, it is worth noting that these simple distance formulas are often ineffective in complex environments, especially in scenarios where numerous obstacles are present, by ignoring the effects of obstacles. Therefore, in order to enhance the applicability of the A* algorithm in complex environments, researchers have continued to explore more refined heuristic functions with the aim of reflecting the cost of the actual path more accurately. Furthermore, a crucial principle is that the estimate of must always be less than or equal to the actual shortest distance from n to the goal node. This constraint ensures that the A* algorithm is always able to follow the optimal path or at least guarantees that the found is a feasible path. In other words, even if the estimate of is biased, as long as it does not exceed the true value, the A* algorithm is guaranteed to find the shortest path from the start to the end [32]. This feature makes the A* algorithm widely used and respected in path planning, game AI, robot navigation, and many other fields.
2.2. Problems with the A* Algorithm
In the process of traditional A* algorithm pathfinding, four-neighbourhood or eight-neighbourhood is usually adopted as the neighbourhood extension of nodes. And the estimation of the heuristic function is often based on a single distance metric, such as Manhattan distance or Euclidean distance. Not fully considering the complexity of the actual terrain and the influence of environmental factors, these methods often lead to a deviation between the value of the estimated and the actual path cost, which in turn affects the accuracy and efficiency of the algorithm.
The setting of the weighting factors also has a profound effect on the overall performance and results of the algorithm. The A* algorithm determines the next search direction by calculating the value of (the total evaluated value) for each node, which is the sum of the actual distance and the predicted distance . In the traditional A* algorithm, the weights of and are fixed at 1:1, which is a balance between ensuring that the shortest path is found and search efficiency. The introduction of the weighting factor allows the relative importance of and to be flexibly adjusted when calculating , which in turn affects the selection of search paths and the efficiency of the algorithm. When the weight of is set as large, the A* algorithm tends to prefer paths with shorter predicted distances, which usually speeds up the algorithm’s approach to the target point [33]. However, this tendency may cause the algorithm to miss certain paths with shorter actual distances but longer predicted distances, thus affecting the optimality of the final path. On the contrary, if the weight of is smaller, the algorithm relies more on the actual distance travelled , which helps to discover more accurate shortest paths. However, at the same time, the search speed of the algorithm may decrease as it needs to evaluate each potential path more thoroughly.
In addition, the A* algorithm follows a strict principle of expanding nodes to neighbouring regions from near and far. At the heart of this process is the execution of a detailed cost estimation for each new node that is included in the scope of examination. It is based on a carefully designed heuristic function formulae, with the aim of filtering out the lowest-cost nodes as the focus of the next step in the exploration through comparison. Admittedly, this strategy ensures that the algorithm is able to find the optimal solution to the problem; however, its limitations are obvious when dealing with large-scale datasets or complex search environments: due to the large number of nodes to be processed, the algorithm’s execution time is significantly increased, and it may involve a large number of unnecessary node extensions, which inevitably reduces the overall search efficiency and performance.
In analysing the path-finding process of the A* algorithm, although the heuristic function-dominated A* algorithm demonstrates a powerful path planning capability, it also exposes a series of obvious limitations when facing complex application scenarios, which can be mainly summarised as follows:
- (1)
- Search efficiency limited by map size.
When facing a huge environmental map, the search efficiency of the A* algorithm encounters severe challenges, and the search time climbs sharply [34]. This problem is partly attributed to the limitations of its node neighbourhood selection, i.e., the expansion direction is relatively fixed, resulting in a large number of nodes that need to be explored and evaluated during the search process, which in turn increases the computational burden and the overall elapsed time.
The computational complexity of the A* algorithm is strongly influenced by the size of the environment and its complexity. As the size and complexity of the environment increase, the computational complexity of the A* algorithm also increases. The time complexity of the A* algorithm is mainly determined by the accuracy of the valuation function and the size of the search space. In the most unfavourable case, if the accuracy of the valuation function is insufficient or the search space is abnormally large, the time complexity of the A* algorithm may climb to the exponential level, which is expressed as , where b represents the average number of branches at each node, and d represents the length of the shortest path from the start to the end.
However, when the valuation function has sufficient accuracy, the A* algorithm is able to drastically reduce the search space, which in turn effectively reduces the time complexity. Typically, the time complexity of the A* algorithm is , where h represents the minimum value of the heuristic function, which reflects the minimum estimation cost from the current node to the end point. As for the space complexity of the A* algorithm, it is mainly limited by its search strategy and the choice of data structure. In the worst-case scenario, the space complexity of the A* algorithm may equally reach exponential levels, but this often depends on the specific implementation and the size of the search space.
Figure 3 clearly shows the results of the A* algorithm under various conditions with different obstacle ratios. Meanwhile, Table 2 lists the specific running results of the A* algorithm in three map environments with different specifications and different obstacle densities. Through the comparative analysis, we can intuitively observe that there exists a significant positive correlation between the complexity of the map and the running time of the algorithm, the number of expansion nodes, and the path length.
Figure 3.
Results of different obstacle scales running in a 30 × 30 map.
Table 2.
Table of results for different specifications with different complexities.
Specifically, when the size and complexity of the map are larger and higher (i.e., the higher the proportion of obstacles), the running time of the A* algorithm will be extended accordingly, and at the same time, the number of nodes to be expanded will also increase significantly. This is because as the map complexity increases, the algorithm needs to face more decision points and path choices during the search process, which increases the computational and time costs. In addition, the path length also grows as the map complexity increases because the algorithm needs to bypass more obstacles to find the best path to the goal.
In summary, the complexity of the map is one of the key factors affecting the performance of the A* algorithm, which is directly related to the operational efficiency of the algorithm, the number of node extensions, and the merit of the path. Therefore, when designing and applying the A* algorithm, we need to fully consider the complexity of the map and take corresponding optimisation measures to improve the performance and efficiency of the algorithm.
- (2)
- Inadequate environment awareness of heuristic functions.
The heuristic functions employed by traditional A* algorithms often fail to adequately take into account the obstacles in the map, a key environmental factor, when estimating the cost of travelling from the current node to the target node [35]. The distribution and number of obstacles actually have a crucial impact on path selection and search efficiency. Due to this shortcoming of the heuristic function, the algorithm may not be able to effectively avoid dense obstacle regions when planning paths, thus increasing the complexity of the search and unnecessary computational overheads.
- (3)
- Wandering and redundancy in decision making.
When comparing and selecting the optimal extension nodes, the A* algorithm may fall into a state of decision-making wandering if it encounters multiple nodes with similar costs. In this case, the algorithm may repeatedly compare and evaluate among different nodes, resulting in convoluted and redundant search paths, as well as consuming a lot of valuable time resources. The traditional A* algorithm lacks an effective mechanism to guide the directionality of path search, thus making it difficult to quickly and accurately target optimal paths in complex environments.
Based on the deep understanding of the impact of weights on the performance of the A* algorithm, we innovatively introduce the concept of local obstacle rate, aiming to incorporate the complexity of the current node’s surrounding environment directly into the heuristic function. By doing so, we dynamically adjust the proportion of weights of the f-value and g-value in the total evaluation, so that the algorithm can achieve a fine-grained evaluation of path quality while pursuing efficient paths.
For specific implementation, we flexibly adjust the contribution of g- and h-values in the f-value according to the local obstacle rate. When the local obstacle rate is high, the weight of the h-value is reduced so that the algorithm focuses more on the accuracy of the actual walking and avoids falling into the traps caused by the prediction bias; on the contrary, the weight of the h-value is moderately increased in the more open area to enhance the orientation and speed of the search.
In addition, we optimise the neighbourhood selection mechanism by updating the set of candidate nodes based on the changes in the local obstacle rate to ensure that the algorithm can select the solution with fewer steps and shorter paths in a variety of complex environment maps. This strategy not only improves the environmental adaptability of the algorithm but also significantly reduces unnecessary search steps.
To further enhance the navigational intelligence of the algorithm, we incorporate a direction-guiding factor into the heuristic function, which enables the algorithm to consider the consistency of the target direction when selecting paths and reduces meandering and steering. Meanwhile, inspired by the simulated annealing algorithm, we introduce a probabilistic jumping mechanism in the node selection process, which allows the algorithm to accept suboptimal solutions under certain conditions to avoid falling into local optimums and to explore potentially better paths.
In summary, by integrating the above strategies, our improved A* algorithm is able to achieve a reduction in the number of search nodes and an improvement in the quality of paths on the basis of dynamic assessment of the environment and intelligent neighbourhood selection, thus finding a more harmonious balance between search speed and path optimisation.
3. Improved A* Algorithm Based on Local Obstacle Rate and Dynamic Neighbourhood
In this paper, an improved A* algorithm based on local obstacle rate, dynamic neighbourhood, and simulated annealing is proposed to address the shortcomings of the A* algorithm. Incorporating the local obstacle rate into the weight design improves the efficiency of the algorithm search, thus solving the problem described in (1) in Section 2.2; using the local obstacle rate to design the selection of two-layer neighbourhood solves the problem described in (2) in Section 2.2; and introducing the idea of simulated annealing solves the problem shown in (3) in Section 2.2.
3.1. On Factors Affecting the Algorithm
Before starting the A* algorithm, a series of key parameters and quantities must be explicitly set, and these parameters have a profound impact on the operating results of the algorithm. The following are the key parameters that must be explicitly set before starting the A* algorithm in this study, as well as their specific impact on the operational results of the algorithm:
- (1)
- Start and end points of path planning
The start and end points of path planning must be clearly defined, because different start and end positions will directly lead to very different path planning results. In this paper, the start and end points were roughly located in the two diagonal positions of the map, aiming to comprehensively show the whole process of path planning and fully consider the interference of obstacles on the algorithm’s performance.
- (2)
- Neighbourhood selection strategy
Neighbourhood selection plays an important role in the length of path planning and in the practical application of AGVs (automated guided vehicles). Generally speaking, the larger the range of neighbourhood selection, the relatively fewer nodes required for path expansion, while the smaller the range of neighbourhood selection, the fewer path turning points are planned. In this paper, we adopted a two-layer neighbourhood strategy and combined it with a dynamic approach to flexibly adjust the neighbourhood based on the relative number of obstacles, so as to ensure the accessibility of the path while quickly finding the path and reducing node expansion.
- (3)
- Estimating the cost
is used to estimate the cost from the current node n to the target node (i.e., the termination point), and its accuracy and efficiency play a decisive role in the efficacy and precision of the A* algorithm. If the heuristic function is too optimistic (i.e., the estimated value is much lower than the actual value), it may lead to the algorithm searching for too many nodes, which reduces the efficiency; if is too pessimistic (i.e., the estimated value is much higher than the actual value), the algorithm may not be able to find the optimal path. In addition, the calculation of in the traditional A* algorithm is fixed and will not be adjusted with environmental changes (e.g., changes in the location and number of obstacles), which may lead to the algorithm needing to visit more nodes in the search process. Therefore, the heuristic function designed in this paper considers dynamic weights and turning costs, aiming to dynamically adjust the computation of according to the changes of obstacles to reflect the latest environmental information, as well as balancing the algorithm turning by increasing the turning costs to achieve the comprehensive optimisation of the shortest path length with the least number of turns.
- (4)
- Actual cost
The actual cost function reflects the true path cost from the start node to the current node, and together with the estimated cost function , it forms the heuristic function of the A* algorithm. The operation of the A* algorithm is guided by the sum of the two, and the node selection is based on the minimum value of the sum of the two. If the actual cost function is inaccurate, it may lead the algorithm to choose the wrong path. Therefore, this paper introduces direction guidance in , which aims to provide the correct direction guidance for path planning.
In summary, the A* algorithm must explicitly set key parameters such as start node, target node, estimated cost , actual cost , and neighbourhood selection strategy before launching, which together determine the algorithm’s operation results. Therefore, this paper is designed accordingly on the basis of fully considering the impact of these conditions on the results.
3.2. Improved A* Algorithm Based on Local Obstacle Rate Search and Dynamic Weighting
In the process of A* algorithm pathfinding, the density and location of obstacles and the weight of the heuristic function will have a significant impact on the search of the algorithm, affecting the search efficiency and accuracy of the algorithm. Therefore, through the calculation of the ratio of obstacles, the corresponding results are used as an indicator of the change of weights, aiming to dynamically adjust the search space according to the environmental map information in various regions with different obstacle complexity. It in turn affects the efficiency of the search and improves the flexibility of the algorithm while ensuring that the algorithm realises the overall optimisation.
3.2.1. Localised Obstacle Rates
The accurate acquisition of local obstacle rates relies on a dynamically constructed drift matrix. The movement mechanism of this matrix is similar to the expansion process of nodes in the A* algorithm, both of which are traversed and evaluated in space. Within a given map, the smaller the size of the drift matrix, i.e., the shorter the length of its edges, the richer the details of the local environment it captures, which can more accurately reflect the distribution of obstacles in the region surrounding the current node.
Taking the initial A* algorithm as an example, when the node extension adopts a neighbourhood range of 3 × 3, in order to match it and obtain an accurate local obstacle rate, this paper chose a drift matrix corresponding to this neighbourhood size, i.e., the length of its edges equals the size of three raster map units. In this way, the drift matrix accurately covers the 3 × 3 raster area around the current node, allowing the computed local obstacle rate to reflect the obstacle information in this area in a detailed and accurate manner.
The process of obtaining the local obstacle rate based on the matrix is as follows. As shown in Figure 4, let the modelling be according to the raster method, wherein the map size obtained is 10 × 10, the starting point coordinates are S (1, 1), the end point coordinates are E (10, 10), and the drift matrix is a raster matrix of 3 × 3 size. Then, the initial node S goes to the next node , at this time to as the centre, the 3 × 3 drift matrix is expanded, the obstacle rate is calculated, and the obstacle rate formula for equals the number of obstacle grids divided by 8. According to the evaluation function to select the node with the smallest cost after the node, from the node to the node , at the local obstacle rate is calculated in the same way as the above. Keep cycling through the process until the extension of the end point E, where the local obstacle rate value takes the value range [] = [0, 1].
Figure 4.
Localised obstacle rate acquisition map.
3.2.2. Calculation of Evaluation Function Weight Values
In the A* algorithm, the assignment of weights to the heuristic function is a key regulating factor. Specifically, when the weight of is assigned a large value, the algorithm tends to prioritise paths that appear to be less costly to the end point, thus speeding up the search process, but this strategy may sometimes lead to an increase in the final path length. On the contrary, if the weight of is set smaller, the algorithm, although slightly slower in search speed, can explore the path space more carefully and thus obtain more optimised paths.
In order to find an ideal balance between the two, this paper proposes an innovative approach to incorporate into the evaluation function the key information of the local obstacle rate discussed in Section 3.2.1. This strategy allows the algorithm to take into account not only the direct cost and heuristic estimates but also the obstacle complexity in different regions of the environment when evaluating paths. By dynamically adjusting the evaluation function, the algorithm is able to intelligently optimise the search space according to the characteristics of different map regions, ensuring both an increase in search efficiency and the quality of the generated paths. In this way, the algorithm achieves better performance overall. The obtained evaluation function is shown in (1).
In (1), the c and d are weight adjustment parameters, and p is the local obstacle rate. The local obstacle rate is changed according to the current node’s position movement. When p changes, the weights of and change accordingly, but the sum of the two is 1. A larger value of represents that the obstacles near the current node are denser. At the same time, the weight of becomes smaller, and the algorithm searches slower, so that the algorithm will not miss the end point. A smaller value of p means the weights become larger, and the algorithm searching speed is sped up. When the value of is 1, then For the standard A* algorithm, the search speed, search space and the final path, and the basic algorithm results are the same, and the are both constant. After many experiments, the authors found that these two numbers and the local obstacle rate of , meet the relationship of (2), as shown as follows:
There is a large amount of experimental proof that the corresponding relationship to determine the values of the constants are 4 and 3, as well as to ensure that the value of is within the range of [], where the value of the weightis always maintained within the range of []. and are the customised search area adjustment factors when the two values are roughly within the range of 0.45 and 0.55. When these two values are roughly within the range of 0.45 and 0.55, the algorithm will not produce a large number of redundant nodes due to slow search speed, nor will it miss the optimal path due to too fast search speed. weights are maintained within a reasonable range, and under the influence of different local obstacle rates, the algorithm will adaptively adjust the weights according to the value, which produces different search spaces and search speeds according to the map situation. While making the path relatively optimal, it also ensures the flexibility as well as efficiency of the algorithm.
3.3. Improved A* Algorithm Based on Two-Layer Neighbourhoods
Traditional A* algorithms, whether they employ a four-neighbourhood or eight-neighbourhood search strategy, inevitably involve the expansion of a large number of nodes. More specifically, when the algorithm searches in these fixed directions (e.g., 45 or 90°), even in an open space without obstacles, it may result in the generation of less direct paths [36], thus increasing the total length of the path.
To overcome this limitation, we propose an innovative dynamic two-layer neighbourhood search strategy. The core of this strategy lies in constructing two layers of neighbourhood structures with different selection strategies. In the first layer, we introduce the 5-neighbourhood search method, an adaptation that aims to initially optimise the search paths by eliminating nodes that significantly deviate from the desired search direction through a more fine-grained consideration, i.e., the relative positional relationship between the current node and the start and end points, in order to optimise the orientation of the search path [12]. Immediately after that, for the second level of neighbourhood selection, we make full use of the local obstacle rate information derived from the previous calculations. This step empowers the algorithm to dynamically adjust the search range according to the real-time environment (especially the distribution of obstacles around the nodes). Specifically, when the local obstacle rate is high, the algorithm tends to reduce or avoid unnecessary neighbourhood extensions in order to reduce redundant path segments that may be introduced due to blind expansion. Through this dynamic adjustment, we can not only control the growth of the search space more effectively, but also further shorten the path length on the basis of ensuring the feasibility of the path, thus improving the overall search efficiency and path quality.
The use of one layer neighbourhood search may increase the path length with less obstacle rate. As shown in Figure 5, the parent node has to reach the child node9. If the traditional one-layer neighbourhood search method is used, then it needs the parent node to reach the child node2 first, and then walk from the child node2 to the child node9, and then the distance from the parent node to the child node9 is (approximately 2.414). If the parent node walks directly to the child node9, then the length of the path taken is (approximately 2.236). Therefore, we choose to take a two-layer neighbourhood approach as shown in Figure 5. Eight nodes of the second layer neighbourhood are added on top of the one-layer neighbourhood, and the value of the local obstacle rate mentioned in the previous section is used as a principle for the step length change, i.e., whether to extend the one-layer neighbourhood or the two-layer neighbourhood. The criterion for the judgment is as follows. Obstacle rate p is obtained based on the local obstacle rate, and then the step length is classified based on the obstacle rate. A basic idea is that, first of all, according to the ground layer neighbourhood, a step length is to select the corresponding five nodes, at this time to judge the value of p. If p < 0.5, the second layer of neighbourhood is selected. When the value of the local obstacle rate exceeds the threshold value of 0.5, it indicates that the obstacles between the current nodes are closely distributed. In this case, choosing the second layer of neighbourhood for searching may increase the risk of the algorithm planning a path “through the wall” or crossing an infeasible region. Therefore, in order to ensure the feasibility and safety of the path, the algorithm will only use the first layer of neighbourhood for search and evaluation.
Figure 5.
Bilayer neighbourhood node graph.
The selection of nodes for the second level neighbourhood is shown in Table 3.
Table 3.
Bi-level neighbourhood search table.
3.4. Modifications to the Evaluation Function
3.4.1. Modifying the Distance Function
The heuristic function has a great influence on the efficiency and accuracy of the algorithm, and the traditional heuristic function mainly uses three kinds of distance functions. Among them, Manhattan distance is applied to four directions, Euclidean distance is used on eight directions, and diagonal distance is applied on unlimited direction selection. The Manhattan distance is often larger than the actual distance, and the Euclidean distance is often smaller than the actual distance, so we chose the diagonal distance as the calculation of distance. Let the length of one cell in the raster map be 1, then the diagonal length is root two, and the diagonal distance is publicised as follows:
Let the start node be S(), the current node be N, and the target node be E, then we can obtain
3.4.2. Modification of Cost
The search process of the A* algorithm is guided by the heuristic function as the main principle, which will select the minimum value of the cost of each node operation. The value consists of two parts, and . In the pre-search period, far away from the target point, at this time, the generation value of is smaller, and plays a major role in guiding; in the late search gradually close to the target point, the starting point to the current node of the actual generation value is more important. During the node search, there will be a situation where the values of are equal. At this time, will dominate the search and play a decisive role in guiding the direction of the whole search process. Therefore, this subsection proposes modifying the cost of by adding the factor of angle to to enhance the search enlightenment of .
When the direction of node expansion converges to the straight-line direction indicated by the direct line connecting the current node and the end point, the actual moving distance of the node will be shortened accordingly. In this case, the node’s pathfinding path will naturally converge to the direction of the optimal path, and this fitting process not only accelerates the search speed but also makes the final path obtained closer to the optimal solution in terms of quality. As shown in the Figure 6, the start node, the child node to be expanded, and the target node are denoted by S, N, and E, respectively. The black solid line represents the moving vector from the start node to the current node for expansion, and the black dashed line represents the moving vector from the current node to the target node, and the angle between the two vectors is denoted as θ.
Figure 6.
g(n) search direction map.
Let the start node be S(), the current node be N, the target node be E, , and
According to the relative position relationship between the search vector of the current node and the move vector of the next extension, it can be seen that the smaller the vector angle is, the closer the move direction to the optimal path, and the better the fit is. Therefore, the function of is added to the cost of as part of the actual moving cost, so as to enhance the enlightenment and guidance of and improve the search speed. However, the function should be set reasonably, and the value should be moderate. If the value is too large, the computation in the complex environment may become too huge, and if it is too small, it is not very inspiring for the path. The new calculation formula is
In (5), is the distance from the start node to the current node, calculated by the diagonal distance.
3.4.3. Adding Direction Change Penalty
In traditional applications of the A* algorithm, the calculation of the cost is usually based on two different scenarios for the eight neighbourhoods. When the AGV is moving along the grid in the four cardinal directions of up, down, left, and right, it is assumed that the cost of travelling in a straight line is 1 (As shown in Figure 7 where parentnode1 moves to currentnode). As shown in Figure 7 where parentnode2 moves to currentnode, when it is turning to move diagonally, such as up left, down left, up right, or down right, the cost is usually set to a root of 2 to reflect the turning, because more turns usually mean shorter paths. However, in real-world operating environments, frequent turns not only increase the AGV’s running time but may also exacerbate mechanical wear and tear. Therefore, it becomes particularly important to optimise path planning to reduce the number of turns. To achieve this goal, we introduce a direction penalty mechanism in the evaluation function of the A* algorithm.
Figure 7.
Node direction change diagram.
This mechanism evaluates the degree of steering of a path based on the principle of angle change. Specifically, we calculate the angular difference between the line connecting the current node and its parent node. If the two are on the same straight line (i.e., the angle difference is close to or equal to 180°), the path is considered to be travelling in a straight line, while the direction penalty is small or negligible. On the contrary, when the path turns, the angle difference changes, and based on the amount of this change, we increase the value of the direction penalty accordingly, as a way to encourage the algorithm to favour paths that can reduce the number of turns during the search process. The pseudo-code of Algorithm 1 outlines the calculation of directional penalties to optimise paths and reduce turns.
| Algorithm 1 Calculate the Turningcost |
| Require: MinF: current minimum node cost, point1: coordinates of current minimum node, point2: coordinates of parent node of current minimum node. |
| Ensure: turningcost: turning cost |
| 1: Define the coordinates between two points. |
| 2: if minF.father then |
| 3: point1 ← minF.point.x, minF.point.y {coordinates of current minimum cost node} |
| 4: point2 ← minF.father.point.x, minF.father.point.y {coordinates of the parent of the current minimum cost node} |
| 5: Calculate the distance between two points |
| 5: delta_x ← point2[0]-point1[0] {calculate the horizontal distance between two points} |
| 6: delta_y ← point2[1]-point1[1] {calculate the vertical distance between two points} |
| 7: Convert the distance between two points to an angle using the math equation |
| 8: angle ← math.atan2(delta_x,delta_y) {calculate angle} |
| 9: angle degrees ← math.degrees(angle) {convert angle to angle system} |
| 10: Calculate turning cost |
| 11: turningcost ← angle—stepv {convert angle to cost} |
| 12: return turningcost |
3.5. Definitions of Various Costs
- Dynamic path consumption:
In the application scenario of the A* algorithm, dynamic path consumption refers specifically to the actual cost of traveling from the starting node to the current node, labelled . This cost is dynamically adjusted according to the different paths selected. In the calculation, the traveling cost between nodes is taken into account, e.g., horizontal or vertical traveling may be set to a unit cost of 1, while diagonal traveling may be set to a cost of (or an approximate value of 1.4).
- 2.
- Minimum energy path dissipation:
Although the A* algorithm itself does not directly define the concept of “energy dissipation”, energy dissipation can be considered as a specific cost of travel. If energy consumption is to be considered, it can be taken as a component of the traveling cost, and the calculation of can be adjusted accordingly. The minimum energy path consumption g(n) described in this paper covers the cost from the starting point to the current point as well as the energy consumption induced by “directional guidance”, as shown in Equation (5).
Dynamic path span: Dynamic path span can be understood as the number of nodes (or edges) from the origin to the current node. In the A* algorithm, this is usually achieved by tracking the nodes on the path. However, the A* algorithm focuses more on the total elapsed time of the path (i.e., ) than on the path span alone. The dynamic path span discussed in this paper contains not only the straight-line distance from the start point to the end point but also incorporates considerations such as steering cost and weight assignment.
- 3.
- Shortest path distance:
The minimum path span refers to the path with the minimum number of nodes (or edges) that passes from the start point to the end point. In the A* algorithm, once the target node is found, this minimum path can be determined by backtracking to the parent node and calculating its span. However, it is also worth noting that the core objective of the A* algorithm is to find the path that consumes the least amount of time, not the path with the shortest span. Therefore, in the decision-making process, one should not focus only on the closest distance to the current node but should consider the shortest distance of the subsequent steps from a long-term perspective.
- 4.
- Computational consumption:
The A* algorithm combines the essence of breadth-first search and heuristic search, and it utilises the heuristic function to predict the dissipation from the current position to the target position. Compared to other path planning algorithms (e.g., Dijkstra’s algorithm), the A* algorithm demonstrates significant advantages when dealing with environments containing obstacles or complex terrains. Dijkstra’s algorithm determines the shortest paths but may result in a large number of unwanted paths to be explored because it does not take into account the location of the goal node. The A* algorithm, on the other hand, guides the search direction by means of a heuristic function, which effectively reduces the search range. The computational consumption described in this paper contains the straight-line distance from the current point to the end point and the cost of turning, and it is multiplied by the corresponding weight.
In summary, the A* algorithm shows excellent efficiency and accuracy in dynamic path consumption and minimum path solving. Compared with other algorithms, the A* algorithm is more advantageous when dealing with environments containing obstacles or complex terrain and can find the least costly path more quickly. However, it should be emphasised that the performance of the A* algorithm depends heavily on the choice and design of the heuristic function. Therefore, in practical applications, the appropriate heuristic function should be selected according to the characteristics and requirements of the specific problem.
The indicators of the algorithm results obtained using different costing methods (as shown in Table 4) are shown in Table 5. In contrast, the algorithm improved in this paper uses diagonal distances to estimate costs, combines actual costs with directional guidance, adds turn costs, and applies a weighting factor, resulting in medium total cost of the path, while the length of the path is close to the shortest. Especially important is that the algorithm shows optimal performance in terms of both running time and number of expansion nodes. This is a good indication that the costing approach used in this paper is not only effective but also accurate.
3.6. Improved A* Algorithm Based on Simulated Annealing
In the traditional A* algorithmic framework, the core lies in balancing two key costs, and . as a heuristic estimation, reflects the predicted cost of travelling from the current node n to the goal node, and it is intended to steer the search in a more promising direction, while , computed on the basis of the actual number of steps that have already been travelled, is the exact cost of travelling from the start to the current node n. The cost of is calculated as the number of steps travelled to the current node. The A* algorithm selects the next node to be expanded by taking into account the cost of reaching the node (g-value) and the estimated cost of travelling from the node to the target node (h-value), and uses the sum of these two, i.e., the f-value, as the basis of the selection, in order to prioritise the exploration of those nodes that have the smallest value of their f-value, i.e., those that are close to both the starting point and the target point.
However, this approach may encounter a problem when dealing with complex environments or dense node graphs: a large number of nodes have similar f-values, causing the selection process to become sensitive and prone to local optima. In order to solve this problem, we can borrow the probabilistic selection mechanism in the simulated annealing algorithm to improve the node selection process of the traditional A* algorithm.
- (1)
- Initialisation parameters
When configuring the strategy of combining simulated annealing with the A* algorithm, the first step is to set a reasonable initialisation temperature T and annealing rate r. In order to ensure that the algorithm can extensively explore the solution space at the initial stage and avoid premature convergence to the local optimum, the initialisation temperature T should be set to a relatively high value. For example, in this case, given that the initial node selection is close to the starting point and the range of surrogate values is taken into account, we assume a larger value such as 65 as the starting point.
The choice of the annealing rate, is a value that indicates how quickly the algorithm “cools down” during the search process, which determines the moment at which the algorithm shifts from extensive exploration to refined search. Generally speaking, the value of ranges from 0.8 to 0.99, and the specific value should be adjusted according to the actual application scenario. In view of the subtle differences in the algebraic values between expending nodes in this case, we experimentally selected multiple annealing rate values (0.99, 0.985, 0.9, 0.85, 0.8) for testing. Ultimately, by comparing the running time, the number of expansion nodes and the path length with different parameter combinations, we found that the algorithm’s comprehensive performance is optimal when and When and, the results of the A* algorithm for paths and extended nodes in the 50 × 50 map are as shown in Figure 8.
Figure 8.
Simulated annealing parameter selection chart.
Once the parameters are set, the execution phase of the algorithm follows. This phase takes the estimated value of the heuristic function as the initial value of energy, which reflects the estimated cost from the current node to the end point. Subsequently, following the standard procedure of the A* algorithm, the algorithm starts with the initial node and first adds it to the CLOSED list (the set of evaluated nodes), and then based on a two-tier neighbourhood expansion strategy, it adds the starting point and its direct neighbours to the OPEN list (the set of nodes to be evaluated). This process is repeated until the target node is found or other termination conditions are satisfied.
- (2)
- Get the new solution
A new node is selected from the open list based on the estimated value of the node with the smallest generation value , and the energy of the new node n’ is calculated (i.e., the estimated generation value of ).
- (3)
- Calculate the increment
Since the difference in the objective function is caused by the change in the nodes, the difference is calculated incrementally by the amount of change in the energy function:
- (4)
- Judge whether to accept the current solution or not
The decision of whether to accept a new solution is based on the difference between the objective function of the current node and the new node, and the judgment is based on the amount of change in the cost function, i.e., the magnitude of is used to judge whether to accept the new solution or not. The most commonly used acceptance criterion is the Metropolis criterion.
When , accept as the new current solution. Otherwise, a uniformly distributed random number is generated, and if , it accepts as the new current solution . If does not accept ’ as the new current solution , a new node is selected based on the minimum of the predicted value of the heuristic function to the target node .
- (5)
- Update each parameter
Update the annealing temperature and the annealing rate according to the changes in the nodes, expand the new node , and keep updating the open list and closed list according to the proposed dynamic neighbourhood expansion.
- (6)
- Termination conditions
Repeat the previous steps and terminate the iteration when the target node is in the close list or the open list is empty (all traversable nodes have been traversed), i.e., the target node has been found or the optimal path has not been found by traversing all nodes.
3.7. Redundant Point Removal
It can be seen that after designing the weights based on the local obstacle rate, modifying the evaluation function, and using the ideas of simulated annealing, the generated routes are more tortuous. This is mainly because we not only consider the cost of a single estimated distance in the evaluation function but also include various factors such as turn penalty and repulsive potential field in it. In addition, because we chose a two-layer neighbourhood in the neighbourhood selection, there will be many turns in the process of node expansion, and the smoothness of the path will be poor. To address this problem, we use the Floyd algorithm [37] to perform redundant point deletion on the generated paths, aiming at eliminating redundant nodes in the paths and merging co-located nodes to make the paths smoother while reducing the path length.
Table 4.
Different ways of calculating path costs.
Table 4.
Different ways of calculating path costs.
| Literatures | |||
|---|---|---|---|
| [38] | Manhattan distance | Horizontal, vertical, and diagonal direction decomposition of Euclidean distances | Manhattan distance + three-way decomposition of Euclidean distance + turn yaw angle constraints |
| [39] | Manhattan distance | Euclidean distance + projected distance | Manhattan distance + Euclidean distance + projected distance |
| [13] | Manhattan distance | Combination of Euclidean and Manhattan distances | Manhattan distance + distance combination × index weights |
| present article | Manhattan distance × obstacle rate weights + directional guidance costs | Diagonal distance × obstacle rate weights | Manhattan distance × weights + directional guidance cost diagonal distance × obstacle rate weights + turn cost |
Table 5.
Results of different path costs in the same map.
Table 5.
Results of different path costs in the same map.
| Literature | Algorithm Time | Node | Cost | Length |
|---|---|---|---|---|
| [38] | 0.3258 | 33 | 72.2847 | 36.1 |
| [39] | 0.1094 | 37 | 84.4264 | 42.1499 |
| [13] | 0.1527 | 37 | 80.4264 | 40.15 |
| Present article | 0.0312 | 30 | 83.3969 | 38.6099 |
The steps of the Floyd smoothing path are as follows:
The optimisation process of the Floyd smoothing path algorithm can be restated as follows, focusing on smoothing the path by reducing redundant nodes in the path:
Step 1: In the initialisation phase, an initial path is computed from the starting point S using the augmented A* algorithm, containing a sequence of nodes S, …… up to the end point E. Subsequently, the Bresenham algorithm is applied to try to directly connect the starting point S with the second node . If no obstacles block this straight path, is determined to be a redundant node and is removed from the path.
Step 2: Redundant node identification and removal loop. In this step, for the currently considered sequence of nodes (nodes that start at S and terminate before the nodes that have not yet been processed), the following operations are performed:
If a node has been removed in the previous round (e.g., in Step 1), the immediately following node (e.g., ) is considered for a straight-line connectivity test with the node further ahead (e.g., S) and the next node to be checked (e.g., ). If the straight line is unobstructed, remove the intermediate node ().
If no node has been removed in the previous round, directly perform the above straight line connectivity test on the current three consecutive nodes (e.g., , , ) and decide whether to remove the intermediate node based on the results.
Step 3: Repeat the redundant node identification and removal process in Step 2, progressively moving forward along the path until reaching the end point E. At each step, an attempt is made to simplify the path by straight-line connectivity, removing intermediate nodes that do not change the passability of the path.
Step 4: The algorithm ends when all the nodes have been traversed and all the possible redundant nodes have been removed, and the resulting path is the new smoothed path, which contains fewer nodes than the initial path and is more direct and efficient.
By rewriting the algorithm in this way, we not only retain the core idea of the original algorithm, i.e., reducing the redundant points in the path by connecting them in a straight line, but also describe the process of identifying and removing the redundant nodes and the iterative nature of the process in a clearer way. The effect of redundant node removal for the improved A* algorithm is shown in Figure 9.
Figure 9.
Redundant point deletion diagram.
3.8. Subsections of This Chapter
The improvement of the A* algorithm is reflected in the following aspects. Firstly, based on the acquisition of local obstacle rate, a better path is quickly obtained. Secondly, based on the correlation coefficient of the local obstacle rate, the dynamic change of the neighbourhood and search step is carried out. Thirdly, the diagonal distance is chosen to calculate the estimated cost, the actual generation value is updated to add a direction guide for it, and the corresponding weight is updated according to the dynamic obstacle rate. By taking into account the problem of frequent steering, the cost of turning is added to the evaluation function. Fourthly, the simulated annealing idea is introduced into the node expansion selection to avoid falling into local optimum. Finally, for the problem of more redundant nodes in the path, the Floyd algorithm is used to delete the redundant nodes. The flowchart of the improved A* algorithm is shown in Figure 10.
Figure 10.
Flowchart of the improved algorithm.
4. Simulation Experiment
In order to validate the feasibility of the improved algorithm, experiments were conducted on the effectiveness of various components of the proposed algorithm, i.e., validation of the effectiveness of individual strategies (Section 4.1), validation of the effectiveness of the overall strategy (Section 4.2), and validation of the comparison with the existing algorithm (Section 4.3). All of the above comparisons were made on three randomly generated raster maps, 50 × 50, 100 × 100, and 200 × 200, with two map runs selected for each map size and the average of the run results selected. The simulation experiments were validated using a laptop computer with Intel(R) Core(TM) i5-8250U CPU @ 1.80 GHz, 8 GB of running memory, and PyCharm2020.1 as the experimental hardware and software. The simulation running experiments were conducted using Python 3.0 programming in a PyCharm 2020 programming environment. The parameters involved in the proposed algorithm were set in the experiment as follows: .
4.1. Validation of Individual Strategy Effectiveness
In order to fully assess the independent contribution of the different strategies to the performance of the algorithms, we carried out a comparative study in which the base algorithm (labelled A*) was compared in detail with variants that incorporate each individual strategy. These strategies include dynamic neighbourhood selection (A*SC), simulated annealing (A*SA), local obstacle rate adjustment (A*OR), and modifying the evaluation function (A*IF). The comparative analysis focuses on the efficiency of the algorithm operation, the size of the exploration space (measured by the number of expansion nodes), and the degree of optimisation of the final path (using the path length as an indicator). The specific comparison results are summarised in Table 6, which shows the effectiveness of each strategy in improving the performance of the base A* algorithm.
Table 6.
Comparison table of individual-strategy algorithms and base algorithms.
From Figure 11b, it can be seen that the basic A* algorithm tends to have multiple node iterations in the path search process, and the process of finding a path in a 100 × 100 map requires more than 2000 iterations. And the iteration process is easy to fall into a local optimal loop, which is manifested as oscillating in a specific search space region. In order to improve this situation, we added the simulated annealing algorithm (A*SA) to the basic algorithm for the probabilistic selection of nodes so that the algorithm reduced the amount of computation and jumped out of the local optimum. This is shown in Figure 11d. With the addition of simulated annealing, the algorithm only needs about 120 iterations to find the path, and the node selection process does not fall into a certain optimal interval. Compared with Figure 11c, the running time of the A*SA algorithm was reduced by 99% on average, and the number of expansion nodes was also reduced by 94% on average. However, as seen in Figure 11a,c, the A*SA algorithm may be slightly longer than the base A* algorithm in terms of paths, and from Table 6, it can be found that the average percentage increase in path length was 4.8%. And this was mainly due to the fact that the algorithm has a certain probability of accepting non-optimal solutions (i.e., those nodes that appear to be more costly in the short term but may lead to the global optimal solution), i.e., in the short term, the algorithm may have chosen a relatively better rather than optimal node. Although the slight increase in path length is a side effect of the simulated annealing algorithm, the significant increase in algorithmic efficiency and search capability it brings makes this strategy particularly important in complex path search problems.
Figure 11.
Diagram of the results of the single-strategy algorithm run.
In this paper, we designed an innovative two-layer neighbourhood search mechanism (A*SC) shown in Fig. 11e, which provides the core algorithm a high degree of flexibility and intelligence to dynamically adjust its search strategy according to the real-time changes in the distribution density of obstacles in the environment. With the reasonable expansion of the neighbourhood expansion range, the number of nodes to be evaluated and expanded by the algorithm was significantly reduced. It is attributed to the double-layer neighbourhood structure effectively covering a wider potential path area, thus significantly reducing the frequency of repeated calculations and ineffective explorations, as well as ultimately optimising the overall running time of the algorithm by up to 97%, while the number of node evaluations was reduced by an average of 94.7%. As shown in Figure 11b,f, when analysed from the perspective of the node selection iteration process, the A*SC algorithm achieved a significant reduction in the number of iterations under a single strategy compared to the base algorithm, regardless of whether it faces complex environments with dense or sparse obstacles, with an average reduction of 90%. Particularly noteworthy is that in the early stage of the search process, the algorithm demonstrated a prioritisation of the g-value (the actual cost from the starting point to the current point), resulting in a relatively high h-value (the estimated cost from the current point to the end point), a strategic adjustment that further accelerates the algorithm’s search efficiency. Specifically, by intelligently regulating the search scope and neighbourhood selection strategy, the A*SC algorithm achieved rapid convergence to the optimal or near-optimal solution while ensuring that the quality of the path solution is not compromised, which fully verifies the efficiency and practicality of its design strategy. This result not only provides new ideas for the field of path planning but also shows the great potential of algorithmic optimisation in dealing with complex dynamic environments.
On the other hand, the performance of the algorithm will be further improved if weights related to local obstacle rates (denoted as A*OR) are introduced into the base A* algorithm. Specifically, by assigning weights based on local obstacle rates to different regions or nodes on the path, the algorithm is able to more intelligently evaluate and select nodes with higher weights (i.e., paths that are more likely to be efficient or safe) for expansion. This strategy significantly reduces the running time of the algorithm and the number of nodes to expand, allowing the algorithm to more quickly focus on path segments that are more likely to constitute the final solution. Although the A*OR algorithm may slightly increase the direct length of the path search (by about 3%) due to an imperfect match between the actual cost and the heuristically estimated cost (i.e., the weight ratio is not strictly 1:1), this small cost is exchanged for a significant increase in the speed of the search (on average, 91% shorter). This is because, by giving the algorithm greater decision weighting, especially for local obstacle information that is critical for path selection, A*OR is able to steer the search process more efficiently and avoid wasting computational resources in unimportant areas, thus significantly improving the overall search efficiency.
The refinement of the modified evaluation function (A*IF) for the base algorithm is centred on the introduction of turn cost considerations, the incorporation of a direction guidance mechanism, and the use of diagonal distance as the basis for evaluation. This series of innovations achieved significant results in significantly improving the performance of the algorithm, as evidenced by the drastic reduction of the running time (up to 97%) and the number of expansion nodes (about 94%), which undoubtedly enhanced the efficiency and practicality of the algorithm compared to the original algorithm.
However, it is worth noting that this revision of the heuristic function is accompanied by potential side effects. Specifically, due to the incorporation of complex factors such as steering cost and path direction in the design of the heuristic function, the valuation process may tend to be slightly higher than the actual path cost in certain situations. This feature, while enhancing the comprehensiveness and accuracy of the algorithm, inevitably leads to an increase in the length of the final generated paths compared to the base algorithm, with an increase of about 2.5%. Therefore, while enjoying the convenience of the improved performance, we need to carefully evaluate the impact of this increase in path length on practical application scenarios.
In terms of overall effectiveness, each of these single strategy improvements significantly outperforms the base algorithm. Although there may be a slight sacrifice in some specific metrics (e.g., path length or running speed), the algorithms’ improvements in the number of expansion nodes, search efficiency, and avoidance of useless directions are more significant. This overall performance improvement proves the effectiveness and usefulness of the proposed strategy, providing strong support for the application of the A* algorithm in complex environments. However, the individual strategies can increase the immediate cost of the path, but in the long run, they greatly improve the global search capability of the algorithm and the quality of the final solution.
4.2. Validation of the Effectiveness of Fusion Strategies
In order to comprehensively assess the overall efficacy of the algorithm after the combined application of multiple strategies, this study designed a series of comparative experiments in which the fusion algorithm integrating all individual strategies (labelled PA*) was exhaustively compared with its individual strategy variants. These variants are the fusion algorithm with the simulated annealing strategy removed (PA*-SA), the fusion algorithm with the local obstacle rate optimisation strategy removed (PA*-OR), the fusion algorithm with the dynamic neighbourhood strategy removed (PA*-SC), and the fusion algorithm with the modification of the evaluation function removed (PA*-IF). The experimental results show that these algorithms with different configurations exhibit their own characteristics and performance differences under specific test conditions. Table 7 details the specific performance of each algorithm on a number of evaluation metrics, including but not limited to key parameters such as algorithm running time, number of extended nodes, path length, etc. Meanwhile, Figure 12 shows the path search effect of these algorithms on the 50 × 50 map in a visual way, further verifying the accuracy of the experimental data.
Table 7.
Comparison of the fusion algorithm and fusion algorithm removal strategies table.

Figure 12.
Fusion algorithm and removing a certain strategy result graph.
The comparative analysis clearly shows that the PA* algorithm fused with all individual strategies exhibited significant advantages in all three metrics, demonstrating the effectiveness of strategy fusion in improving the overall effectiveness of the algorithm. The performance of each strategy variant reveals the specific role and contribution of the different strategies in the algorithm. For instance, the simulated annealing strategy significantly mitigates the risk of algorithms becoming trapped in local optima. Meanwhile, the local obstacle rate optimisation accelerates the discovery of feasible paths in complex environments. In summary, a series of meticulously designed comparative experiments in this study confirms the efficacy of integrating these strategies in enhancing algorithm performance. Furthermore, it delves into the specific functions and interactions of each strategy within the algorithms, offering insightful references and inspiration for future algorithm optimisation and enhancement.
In comparing the fusion algorithm (PA*) with its simplified version (i.e., the variant that removes a specific strategy), we identified the key role of strategy fusion in improving the performance of the algorithm. First, when the simulated annealing strategy was removed from the fusion algorithm (to form PA*-SA), the performance of the algorithm dropped significantly. Specifically, the path length increased by 25% on average, and the number of expansion nodes and the algorithm runtime also increased by factors of 1.3 and 6, respectively. This was mainly due to the fact that after removing the simulated annealing algorithm, the algorithm relies on the node selection mechanism of the A* algorithm, which lacks the global search capability and probabilistic acceptance of inferior solutions of the simulated annealing algorithm. The algorithm must then rely on a more extensive search to find feasible paths, thus increasing the computational burden. Since the algorithm may fall into local optimal solutions and the search range is limited, the quality of the final path obtained (e.g., path length) may be degraded. This is confirmed by the increased tortuosity of the paths, as shown in Figure 12c, as the algorithm is more likely to adopt a non-optimal steering strategy in the absence of directional guidance and can fall into local optimal solutions, resulting in the searched paths constantly wandering within a certain range. On the other hand, although the local obstacle rate and the two-layer neighbourhood expansion strategy reduce the number of node expansions and shorten the algorithm’s runtime to a certain extent, they do not completely offset the negative impact of the simulated annealing flaw as they are also intrinsically constrained by the complexity of the multi-layer neighbourhood selection.
We then delved into the impact of removing the variable step-size strategy (form PA*-SC) from the comprehensive path planning algorithm (PA*). Despite a relatively modest direct effect on the algorithm’s node extensions and runtime, evidenced by a 3.3% average increase in search nodes and a 19% average rise in execution time, this adjustment had a notable impact on path lengths, with an average increase of approximately 3.5%. This phenomenon is rooted in the fact that in scenarios where obstacles are densely distributed or fine steering is required, the selection of the second layer of neighbours is crucial for generating smooth and efficient paths. The removal of the variable step size strategy precisely limits the algorithm’s ability to flexibly adjust the step size in these complex environments. As shown in Figure 12d, in the early stage of path search, when encountering regions with relatively sparse obstacles, the algorithm failed to adopt the optimal step-size strategy due to the absence of the variable step-size policy, resulting in a long single step, which in turn increased the overall path length. Although these regions do not account for a high percentage of the overall map, their effect on path length is still significant, although this effect is relatively mild compared to other factors. In summary, variable step length strategies play an important role in improving the adaptability and efficiency of path planning algorithms.
In exploring a variant of the fused path planning algorithm (PA*), we analysed the impact of removing the weights associated with local obstacle rates in favour of a uniform and simplified 1:1 weighting strategy (i.e., PA*-OR), as shown in Figure 12e. While this change yielded minor success in the direct optimisation of path length, achieving a reduction of approximately 1.1%, the overall performance of the algorithm suffered a significant dip. Specifically, due to the lack of accurate guidance from local obstacle rate information, the algorithm was difficult to effectively identify and avoid high-risk regions during the search process, which directly led to a dramatic expansion of the search space, with the number of node extensions surging by as much as 26 times. At the same time, the time cost of path search also rose sharply, increasing by a staggering 157 times. This series of negative effects profoundly revealed the key role played by local obstacle rate information in improving the algorithm’s search efficiency and path quality. It not only helps algorithms to quickly target and avoid potentially dense obstacle areas and reduce unnecessary search attempts but also facilitates the generation of more reasonable and efficient path planning schemes. Therefore, retaining and utilising local obstacle rate information is crucial for optimising the performance of path planning algorithms.
Ultimately, when the optimised evaluation function was removed from the fused path planning algorithm (PA*) (to form the PA-IF version), through the comparative analysis in Table 7, we can clearly observe that the algorithm’s runtime in larger map environments (e.g., 200 × 200 pixel maps) appeared to increase extremely significantly compared to the full PA* algorithm by as much as 1000 times or more. Meanwhile, comparing the path results presented in Figure 12b,f, the path lengths generated by the PA*-IF algorithm were longer than those of the PA* algorithm by about 0.7%, despite the fact that there was not much difference between the two in terms of the overall morphology.
The core reason for this phenomenon is that the modified heuristic function adopted by the original PA* algorithm not only provides clear directional guidance for the search process but it also intelligently selects the diagonal distance as the basis for evaluation based on the actual distribution of obstacles in the map, thus allowing the algorithm to cross obstacles more flexibly and realise efficient movement without directional constraints during path search. In addition, the heuristic function is carefully designed to be based on a cost evaluation that is closer to the actual cost, a feature that greatly contributes to the algorithm’s search efficiency and significantly reduces unnecessary node expansions, which in turn shortens the overall running time. Therefore, the optimised evaluation function plays an indispensable and important role in improving the performance and path quality of the PA* algorithm.
In conclusion, for the three key metrics of algorithm runtime, path length, and number of extended nodes, the fusion algorithm (PA*) achieved the best overall performance through the combined application of simulated annealing, local obstacle rate optimisation, and two-layer neighbourhood search strategies. Each strategy improved the efficiency and path quality of the algorithm to a different extent, and the synergy between the strategies further amplified these advantages. Therefore, the fusion strategy is an effective means to enhance the path search capability of the A* algorithm in complex environments.
4.3. Comparison with Existing Algorithms
This section verifies the state of the art of the proposed algorithm by comparing it with the existing algorithms in the literature. Based on local obstacle rate, dynamic neighbourhood, and simulated annealing, the improved algorithm is denoted as the PA* algorithm, the PA* algorithm plus the algorithm for removing redundant nodes is called PA*F, and the improved A* algorithm proposed by Xu [26] is denoted as the A*Xu algorithm. The weighted-average-distance-based algorithm proposed by Yu et al. [13] is denoted as the A*Yu improved algorithm. The A* algorithm based on jump point search, denoted as A*JPS, was proposed by Yao [11] et al. The comparison results are shown in Table 8.
Table 8.
Comparison chart with existing algorithms.
Through the in-depth analysis and comparison of the data in the table, it can be clearly seen that the PA*F algorithm demonstrated a significant performance improvement compared to the traditional algorithm. Specifically, the algorithm achieved an average path length reduction of 2.3% in path planning, while its algorithmic running time and the number of expansion nodes were reduced by an amazing 84% and 94%, respectively. This excellent performance is mainly attributed to the various efficient optimisation strategies integrated into the PA*F algorithm, including the incorporation of simulated annealing techniques, the implementation of local obstacle rate optimisation, and the flexible and versatile neighbourhood search mechanism. These strategies complement each other in the core operations of the algorithm, effectively reducing unnecessary node expansion and computation, thus greatly accelerating the search process and improving the overall efficiency.
Further, the PA*F algorithm also carries out a refined smoothing process after path generation to ensure the continuity and feasibility of the path. When we make a side-by-side comparison between the PA*F algorithm (the improved algorithm in this article adds Floyd smoothing) and the improved algorithm proposed by Xu [26], as shown in Figure 13b, it is not difficult to find that although Xu’s algorithm [26] shortens the path length to a certain extent by eliminating redundant nodes in the paths, the PA*F algorithm still maintains an average advantage of 0.5% in terms of path length. More significantly, in terms of the number of expansion nodes and running time, Xu’s algorithm is up to 11 times and 6 times higher than the PA*F algorithm, respectively. This is mainly attributed to the inadequacy of Xu’s algorithm in the dynamic weight allocation strategy, with relatively conservative weight settings, which fails to adequately guide the algorithm towards a more efficient and optimised search path.
Figure 13.
Comparison chart with existing algorithms.
On the other hand, although Xu’s algorithm achieves a further reduction in path length by adjusting the distance function in the heuristic function, this improvement is at the expense of search efficiency. The large number of unnecessary node extensions significantly drags down the overall performance of the algorithm, making it ineffective in facing complex path planning tasks. In summary, the PA*F algorithm shows strong competitiveness and broad application prospects in the field of path planning by virtue of its comprehensive optimisation strategy and efficient execution efficiency.
Although A*JPS is designed to efficiently find the optimal path by directly locating and searching for “jump points”, its core jump point determination mechanism is extremely time-consuming, which directly leads to a significant increase in the running time of the algorithm, specifically, its average running time is about a hundred times that of the PA*F algorithm. Although in terms of path length, the A*JPS and PA*F algorithms are almost the same, by comparing the search results in Figure 13a,d, it is not difficult to find that A*JPS firstly focuses on identifying and locating the “jump points” during the search process, which are mostly distributed diagonally. These “jump points” are mostly distributed diagonally, and then paths are constructed in the subsequent steps. However, this strategy results in a relatively more convoluted and complex path.
In contrast, as shown in Figure 13c, another improved algorithm achieved a significant reduction in the algorithm’s response time as well as a reduction in the number of expansion nodes by introducing an innovative e-based weight design scheme (A*Yu). However, despite the progress in efficiency achieved by this improvement, the number of expansion nodes still increased somewhat compared to the PA* algorithm. The average increase was 5.5%. It is worth noting that this weighting design approach, while pursuing speedups, also has a side effect, namely, it sacrifices some quality attributes of the paths through the amplification of the estimated cost. Specifically, it leads to a slight increase in the final path length compared to the PA* algorithm, by about 1.1%, thus seeking a balance between path optimisation and algorithmic efficiency.
In summary, the reason why the fusion algorithm can outperform the traditional algorithm and other improved algorithms in terms of performance lies in the reasonableness of the strategy combination, the scientificity of the weight design, and the flexibility of the search mechanism. These features work together in all aspects of the algorithm to achieve the double improvement of search efficiency and path quality.
5. Conclusions
In this paper, the performance of the A* algorithm was significantly enhanced through a series of refined improvements. Specifically, by introducing the weighting consideration of local obstacle rate, optimising the definition of dynamic two-layer neighbourhood structure, and incorporating the idea of simulated annealing algorithm into the node selection strategy, the algorithm successfully achieved a significant improvement in its running efficiency, with the average running time reduced by 84%, while the number of expansion nodes was sharply reduced by 94%, and the length of paths was optimised by 2.3%. This improvement is especially significant when dealing with large-scale maps. In the future research outlook, the core principle of the A* algorithm and its realisation mechanism will remain a key direction for improvement. Researchers may aim to train the heuristic function by introducing neural network technology, with a view of enabling it to more accurately simulate and reflect the cost situation in the real environment, thus significantly improving the accuracy and efficiency of path planning. Meanwhile, more in-depth optimisation explorations will be carried out for the data structure of the algorithm, such as adopting efficient data organisation forms such as binary heap and ordered chain list, aiming to further accelerate the key operations of node insertion, deletion, and lookup, so as to comprehensively improve the performance of the algorithm. Or, depending on different graph environments, different scales of path searching are adopted to improve the search efficiency.
In addition, applying A* algorithms to specific domains, such as intelligent transportation systems, will also become an important trend for future research. By combining the specific needs and constraints in the domain, the algorithm is customised and optimised, which is expected to provide more relevant, efficient, and reliable path planning solutions.
It is worth noting that future research will also actively explore the path of combining the A* algorithm with local obstacle avoidance algorithms. For example, the improved A* algorithm is organically integrated with local obstacle avoidance algorithms such as the dynamic window approach (DWA) in order to construct a composite navigation system that possesses both global path planning capability and flexible response to local obstacles. This combination is expected to significantly improve the autonomous navigation ability of robots in complex environments. Meanwhile, the integration of multi-objective optimisation strategies in the A* algorithm framework will also become an important direction for future research. Through the introduction of multi-objective optimisation ideas, the path search process is more finely regulated and optimised to achieve the diversity and flexibility of path search. This will not only meet the needs of more diversified application scenarios but also further expand the application scope of the A* algorithm and enhance its application value.
In summary, the future research of the A* algorithm will carry out in-depth exploration in multiple dimensions, such as principle optimisation, data structure improvement, domain application, algorithm fusion, and multi-objective optimisation, in order to continuously improve the performance and universality of the algorithm, as well as to provide powerful support for the intelligent development of more fields.
Author Contributions
Conceptualization, Y.C. and D.C.; Methodology, Y.C., J.P. and D.C.; Software, Y.G. and S.Z.; Validation, J.P. and S.Z.; Formal analysis, Z.L. and S.Z.; Resources, Z.L.; Data curation, J.P., Y.G. and Z.L.; Writing—original draft, Y.C. and J.P.; Visualization, Y.G.; Supervision, D.C.; Funding acquisition, Y.C. and D.C. All authors have read and agreed to the published version of the manuscript.
Funding
This work was funded by the Fujian Provincial Natural Science Foundation under grant 2024J01833 and the Education and Research Projects for Middle and Young Teachers (Science and Technology) of Fujian Province under grant JAT231057, in part by the Scientific Research Foundation of Fujian University of Technology under Grant GY-Z220295 and GY-Z22071, and in part by the third batch of the Innovative Star Talent Project in Fujian Province under Grant No. 2023002.
Institutional Review Board Statement
Not applicable.
Informed Consent Statement
Not applicable.
Data Availability Statement
The original contributions presented in the study are included in the article, further inquiries can be directed to the corresponding author.
Conflicts of Interest
The authors declare there are no conflicts of interest.
References
- Zheng, X.; Wu, J.; Li, X.; Huang, J. UAV search coverage under priority of important targets based on multi-location domain decomposition. Electron. Res. Arch. 2024, 32, 2491–2513. [Google Scholar] [CrossRef]
- Zhang, S.; Pu, J.; Si, Y.; Sun, L. Path planning for mobile robot using an enhanced ant colony optimization and path geometric optimization. Int. J. Adv. Robot. Syst. 2021, 18, 17298814211019222. [Google Scholar] [CrossRef]
- Lamamri, A.; Hachama, M. Approximate solution of the shortest path problem with resource constraints and applications to vehicle routing problems. Electron. Res. Arch. 2023, 31, 615–632. [Google Scholar] [CrossRef]
- Chi, W.; Ding, Z.; Wang, J.; Chen, G.; Sun, L. A Generalized Voronoi Diagram-Based Efficient Heuristic Path Planning Method for RRTs in Mobile Robots. IEEE Trans. Ind. Electron. 2022, 69, 4926–4937. [Google Scholar] [CrossRef]
- Rao, J.; Xiang, C.; Xi, J.; Chen, J.; Lei, J.; Giernacki, W.; Liu, M. Path planning for dual UAVs cooperative suspension transport based on artificial potential field-A* algorithm. Knowl.-Based Syst. 2023, 277, 110797. [Google Scholar] [CrossRef]
- Rao, J.; Xiang, C.; Xi, J.; Chen, J.; Lei, J.; Giernacki, W.; Liu, M. A* guiding DQN algorithm for automated guided vehicle pathfinding problem of robotic mobile fulfillment systems. Comput. Ind. Eng. 2023, 178, 110797. [Google Scholar]
- Wu, Z.; Zuo, L.; Ma, J.; Meng, R.; Xiang, C.; Guan, F.; Cheng, X. Improved Genetic Algorithm Based on Oscillation Factor to Solve the AUV Path Planning Problem. J. Phys. Conf. Ser. 2023, 2632, 012009. [Google Scholar] [CrossRef]
- Cai, Y.; Liu, H.; Li, M.; Ren, F. A Method of Dual-AGV-Ganged Path Planning Based on the Genetic Algorithm. Appl. Sci. 2024, 14, 7482. [Google Scholar] [CrossRef]
- Huo, L.; Zhu, J.; Li, Z.; Ma, M. A Hybrid Differential Symbiotic Organisms Search Algorithm for UAV Path Planning. Sensors 2021, 21, 3037. [Google Scholar] [CrossRef]
- Du, Z.; Li, H. Research on Application of Improved Quantum Optimization Algorithm in Path Planning. Appl. Sci. 2024, 14, 4613. [Google Scholar] [CrossRef]
- Yao, D.; San, H.; Wang, Y. Improvement study of A* algorithm in mobile robot path planning. J. Syst. Simul. 2024, 1–16. [Google Scholar]
- Yin, X.; Cai, P.; Zhao, K.; Zhang, Y.; Zhou, Q.; Yao, D. Dynamic Path Planning of AGV Based on Kinematical Constraint A* Algorithm and Following DWA Fusion Algorithms. Sensors 2023, 23, 4102. [Google Scholar] [CrossRef] [PubMed]
- Yu, M.; Luo, Q.; Wang, H.; Lai, Y. Electric Logistics Vehicle Path Planning Based on the Fusion of the Improved A-Star Algorithm and Dynamic Window Approach. World Electr. Veh. J. 2023, 14, 213. [Google Scholar] [CrossRef]
- Gao, H.; Ruan, J.; Gao, J.; Li, G. Improved A* Algorithm for Path Planning of Intelligent Amphibious Vehicles Computer Integrated Manufacturing Systems. In Proceedings of the 13th International Conference on Computer Engineering and Networks: CENet 2023; Springer: Singapore, 2024; pp. 468–478. [Google Scholar]
- Li, H.; Wang, Z.; Chen, S.; Xu, W.; Hu, L.; Huang, S. Integrated optimization of planning and operation of a shared automated electric vehicle system considering the trip selection and opportunity cost. Electron. Res. Arch. 2024, 32, 41–71. [Google Scholar] [CrossRef]
- Bingqi, L.; Yecheng, L. A 3D UAV path planning model based on improved A* algorithm and DEM data. J. Phys. Conf. Ser. 2023, 2580, 012043. [Google Scholar]
- Wang, J.; Wu, N.; Zhao, W.X.; Peng, F.; Lin, X. Empowering A* Search Algorithms with Neural Networks for Personalized Route Recommendation. arXiv 2019, arXiv:1907.08489. [Google Scholar]
- He, K.; Niu, X.Z.; Min, X.Y.; Min, F. ERCP: Speedup path planning through clustering and presearching. Appl. Intell. 2022, 53, 12324–12339. [Google Scholar] [CrossRef]
- Stern, R.; Dreiman, G.; Valenzano, R. Probably bounded suboptimal heuristic search. Artif. Intell. 2018, 267, 39–57. [Google Scholar] [CrossRef]
- Chen, J.; Li, M.; Su, Y.; Li, W.; Lin, Y. Direction constraints adaptive extended bidirectional A* algorithm based on random two-dimensional map environments. Robot. Auton. Syst. 2023, 165, 104430. [Google Scholar] [CrossRef]
- Xu, X.; Zeng, J.; Zhao, Y.; Lü, X. Research on global path planning algorithm for mobile robots based on improved A*. Expert Syst. Appl. 2024, 243, 122922. [Google Scholar] [CrossRef]
- Zhang, J.; Wang, Z.; Chen, C. A Hierarchical Path Planning Method Based on Key Points Generation. In Proceedings of the 2023 IEEE International Conference on Smart Internet of Things (SmartIoT), Xining, China, 25–27 August 2023; pp. 23–29. [Google Scholar]
- Zhang, R.; Guo, H.; Andriukaitis, D.; Li, Y.; Królczyk, G.; Li, Z. Intelligent path planning by an improved RRT algorithm with dual grid map. Alex. Eng. J. 2024, 88, 91–104. [Google Scholar] [CrossRef]
- Liu, D.; Wang, J. Path planning algorithm for ground unmanned vehicles based on topological constraints in unstructured environments. Control Decis. 2022, 37, 3103–3114. [Google Scholar]
- Zhou, R.; Zhou, K.; Wang, L.; Wang, B. An Improved Dynamic Window Path Planning Algorithm Using Multi-algorithm Fusion. Int. J. Control Autom. Syst. 2024, 22, 1005–1020. [Google Scholar] [CrossRef]
- Chi, X.; Li, H.; Fei, J.Y. Research on random obstacle avoidance method for robots based on the fusion of improved A* algorithm and dynamic window method. J. Instrum. 2021, 42, 132–140. [Google Scholar]
- Liu, Y.; Wang, C.; Wu, H.; Wei, Y. Mobile Robot Path Planning Based on Kinematically Constrained A-Star Algorithm and DWA Fusion Algorithm. Mathematics 2023, 11, 4552. [Google Scholar] [CrossRef]
- Zhang, C.; Yang, X.; Zhou, R.; Guo, Z. A Path Planning Method Based on Improved A* and Fuzzy Control DWA of Underground Mine Vehicles. Appl. Sci. 2024, 14, 3103. [Google Scholar] [CrossRef]
- Xu, Z.; Yuan, W. Mobile robot path planning based on fusion of improved A* algorithm and adaptive DWA algorithm. J. Phys. Conf. Ser. 2022, 2330, 012003. [Google Scholar]
- Hu, Z.; Wang, X.; Zhang, J. Research on Dynamic Obstacle Avoidance Method of Mobile Robot based on Improved A* Algorithm and Dynamic Window Method. Eng. Lett. 2024, 32, 520–530. [Google Scholar]
- Yu, J.; Gao, Z.; Jiang, M.; Hou, E. Robot path planning based on improved A* algorithm. J. Phys. Conf. Ser. 2023, 2637, 012008. [Google Scholar] [CrossRef]
- Wang, W.; Wen, S.; Gao, S.; Lin, P. A multi-objective dynamic vehicle routing optimization for fresh product distribution: A case study of Shenzhen. Electron. Res. Arch. 2024, 32, 2897–2920. [Google Scholar] [CrossRef]
- Hasan, M.; Feng, H.; Hasan, T.; Gain, B.; Ullah, I.; Khan, S. Improved and Comparative End to End Delay Analysis in CBS and TAS using Data Compression for Time Sensitive Network. In Proceedings of the 2021 3rd International Conference on Applied Machine Learning, ICAML 2021, Changsha, China, 23–25 July 2021; pp. 195–201. [Google Scholar]
- Zhou, Z.; Xu, L.; Qin, H.; Zhang, B.; Shang, G.; Xu, Z. A multi-AGV fast path planning method based on improved CBS algorithm in workshops. Proc. Inst. Mech. Eng. Part C J. Mech. Eng. Sci. 2024, 238, 1507–1521. [Google Scholar] [CrossRef]
- Yu, W.; Zhang, Z.; Fu, X.; Wang, Z. Path Planning Based on Map Preprocessing and Improved A* Algorithm. High-Tech Commun. 2020, 30, 383–390. [Google Scholar]
- Liu, C.; Wu, L.; Li, G.; Zhang, H.; Xiao, W.; Xu, D.; Guo, J.; Li, W. Improved multi-search strategy A* algorithm to solve three-dimensional pipe routing design. Expert Syst. Appl. 2024, 240, 122313. [Google Scholar] [CrossRef]
- Li, K.; Gong, X.; Tahir, M.; Wang, T.; Kumar, R. Towards Path Planning Algorithm Combining with A-Star Algorithm and Dynamic Window Approach Algorithm. Int. J. Adv. Comput. Sci. Appl. (IJACSA) 2023, 14, 511–519. [Google Scholar] [CrossRef]
- Zhao, W.; Jiang, C. A* global path planning algorithm for two-stage search. Comput. Appl. Softw. 2020, 37, 249–253. [Google Scholar]
- Yu, X.; Jiang, C.; Duan, S.; Deng, Q. Improved A* algorithm and artificial potential field method for path planning. J. Syst. Simul. 2024, 36, 782–794. [Google Scholar]
Disclaimer/Publisher’s Note: The statements, opinions and data contained in all publications are solely those of the individual author(s) and contributor(s) and not of MDPI and/or the editor(s). MDPI and/or the editor(s) disclaim responsibility for any injury to people or property resulting from any ideas, methods, instructions or products referred to in the content. |
© 2024 by the authors. Licensee MDPI, Basel, Switzerland. This article is an open access article distributed under the terms and conditions of the Creative Commons Attribution (CC BY) license (https://creativecommons.org/licenses/by/4.0/).