Full Road Transport Sector Transition Towards 100% Autonomous Renewable Energy Supply in Isolated Systems: Tenerife Island Test Case
Abstract
1. Introduction
1.1. Literature Review
1.2. Tenerife Energy System
1.3. Decarbonisation Strategy
- A 62% share of RE in the generated electricity.
- A 29% of RE share in the total final energy consumption.
- A 27% of energy efficiency improvement.
2. Materials and Methods
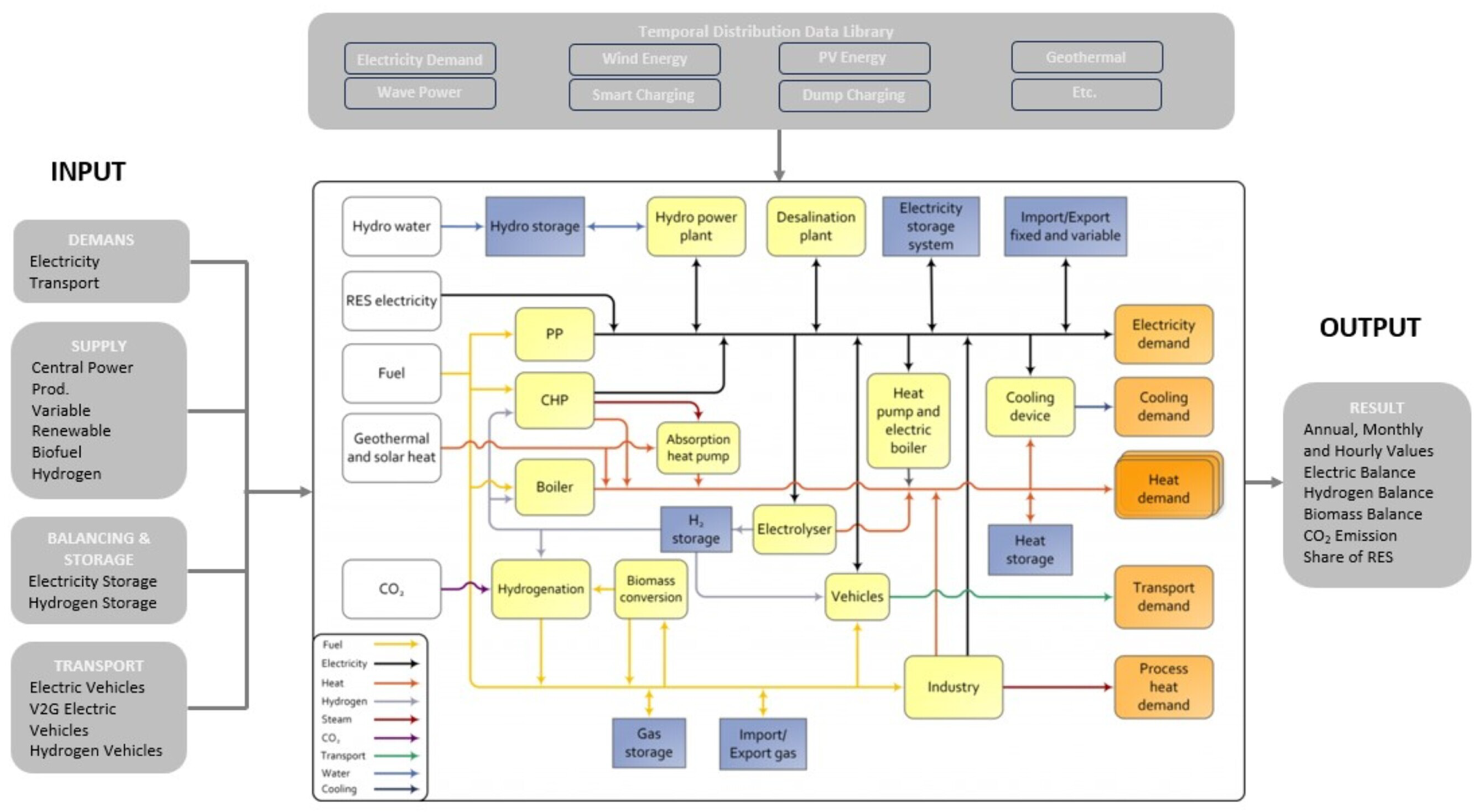
2.1. EnergyPLAN Simulation Tool
2.2. Baseline Model Configuration and Validation
- The aggregate demands for electricity (grid) and transport oil demand.
- The hourly distribution of electricity demand and the renewable energy production (WE and PV), extracted from data registered by the system operator [57].
- Grid technical restrictions, incorporated to the model as a minimum baseload. A value of 140 MW was applied based on previous history [57].
- Power-generation installed capacities and the average thermoelectric efficiency of the conventional powerplant [38].
- Heat/Cooling power demands were discarded as they are negligible compared to the rest of demands.
3. Results
3.1. Problem Statement: Decarbonisation of Power-Generation and Road Transport Sectors Through Autonomous Energy Supply
- The annual electricity demand is increased from the current 3.6 TWh to 5.1 TWh. The latter figure, extracted from the data supporting PTECan [46], was estimated using multiple regression techniques taking the trends for future population and GDP projections as independent variables.
- The non-dispatchable renewable power capacity per technology is described in Table 3. The validated normalised generation profiles are applied in EnergyPLAN to obtain the power generation of on-shore wind energy and PV. With respect to the off-shore WE, a correction factor to cover the additional 20% of energy availability obtained in several resource measurements in the island [61] is applied.
- The dispatchable power injection would be provided by a high-enthalpy geothermal system (see capacities in Table 3) and gas turbines fuelled with H2. Neither baseload nor grid stability restrictions were considered in this work. The large amount of energy storage capacity, generation unit hybridisation to provide primary and secondary control reserves [62,63], or the development and deployment of power electronics [64] support this hypothesis.
- Energy storage capacity was considered at user- (self-consumption), distributed- (electricity distribution system), and large-scale levels. The power and storage capacities are also included in Table 3. The energy storage associated with the self-consumption PV is considered centralised; therefore, the charging and discharging process is modelled based on EnergyPLAN dispatch priorities.
- PTECan assumptions indicate that BEVs will practically be the sole technology across the LDV fleet. In this work, the same criteria was assumed. In order to account for a conservative hypothesis, the LDV energy demand was kept constant. Therefore, the demand of fossil fuels (ICEs) shown previously in Table 2 was shifted to electricity, applying the following expression:where is the electric demand of the LDV fleet, and are the petrol and diesel energy demands and and are average petrol and diesel ICE efficiencies. Finally , and correspond to the average electric motor efficiency, the charging efficiency, and the grid transportation efficiency, respectively.As a result, the total annual electricity demand to propel the LDV fleet is estimated to be 1.71 TWhe (half of the current overall grid demand in the island), similar to the 1.5 TWhe figure projected by the government in [45]. The dump charging profile (applied in previous works [17]) was extracted from the mobility strategy supporting PTECan [45].
- The PTECan hypothesis relies on the H2 use as a primary fuel for heavy-duty (HD) transportation through fuel cells. Unlike LDVs, the technology selection for HD transportation is challenging due to the longer distance, power demands, and the wide range of business cases. Therefore, current OEMs’ roadmaps are considering BEVs, FCEVs, or ICEs fuelled with renewable fuels such as H2, biofuels, or e-fuels [65]. In this work, a combination of BEV and FCEV technologies to propel the HDV fleet was considered. Different shares were evaluated with the aim of providing trends of the energy system response to cover the resulted demand in terms of electricity and H2 (produced internally with electrolysers). Similar to the LDV fleet, the fossil fuel demand was shifted to electricity and H2, applying the following expressions:where and are the electric and H2 demand of the island´s heavy-duty fleet, is the current diesel energy demand, and is the average HD diesel ICE efficiency. , , , and correspond to the average electric motor efficiency, the charging efficiency, the grid transportation efficiency, and fuel cell efficiency, respectively. Finally, and correspond to the demand share of electricity and H2, respectively.Due to the nature of the HD service, the majority of the fleet will be charged overnight. Therefore, only a dump charging strategy was used.
- The required H2 for both power-generation and transport would be generated by electrolysers. Rather than imposing a predefined operation by the user, EnergyPLAN switches on the electrolysers based on the H2 demand and the availability of renewable energy. The electrolyser capacity required to cover the H2 demand will be a simulation output rather than imposed by the user.
3.1.1. Power-Generation Sector
3.1.2. Light-Duty Vehicle Transport Sector
- For the sake of consistency with local government planning, the PV/WE ratio was kept constant.
- Due to space constraints, the on-shore WE capacity was capped at 1700 MW, as previous reports suggest [46].
- User-based EES was increased according to PV self-consumption growth.
- Large-scale EES limits were set to 5.2 GWh, based on the estimations carried out by the local government [44].
- A maximum curtailment level of 30% was considered to set the distributed EES capacity growth.
3.1.3. Heavy-Duty Transport
4. Discussion
5. Conclusions and Policy Implications
- Energy demand reduction as a first objective. Although the results evince that a full autonomous energy supply is possible, the amount of RE to be deployed is massive. This results in a significant amount of electrical energy spilled and large EES capacities, which might put the profitability of the RE producers at risk.
- Dispatchable RE sources must be prioritised. Given the space constraints of the island, high enthalpy geothermal resources arise as the main opportunity on the island, which require government boosting in terms of economic support during exploration and future exploitation (if it exists).
- The use of imported energy vectors to support internal demands. In this context, energy carriers such as drop-in fuels could play a key role in transportation. Their high energy density and the fact that can be used with existing technologies and infrastructure make these renewable fuels an excellent option to reduce the RE and ES requirements on the island. Without a doubt, the viability of this route must be studied in depth and it will eventually depend on how the power-to-fuel process maturity evolves.
Author Contributions
Funding
Data Availability Statement
Conflicts of Interest
Abbreviations
| BEV | Battery electrical vehicle |
| ED | Diesel energy consumption |
| EP | Petrol energy consumption |
| ElecLDV | Electric demand of the light-duty vehicle fleet |
| ElecHDV | Electric demand of heavy-duty fleet |
| EES | Electrical Energy Storage |
| EV | Electric vehicle |
| FCEV | Fuel Cell Electric Vehicle |
| G2V | Grid To Vehicle |
| HD | Heavy duty |
| HDV | Heavy-duty vehicle |
| H2HDV | Hydrogen demand of heavy-duty fleet |
| HFO | Heavy fuel oil |
| ICE | Internal combustion engine |
| ICEV | Internal combustion engine vehicle |
| LDV | Light-duty vehicle |
| PV | Photovoltaic |
| RE | Renewable energy |
| RES | Renewable energy system |
| V2G | Vehicle To Grid |
| WE | Wind energy |
| Petrol Internal Combustion Engine Efficiency | |
| Diesel Internal Combustion Engine Efficiency | |
| Charging efficiency | |
| Electric Vehicle Efficiency | |
| Transport Efficiency |
References
- International Energy Agency. Tracking Transport. Available online: https://www.iea.org/energy-system/transport (accessed on 10 June 2024).
- The International Council on Clean Transportation. Vision 2050: A Strategy to Decarbonize the Global Transport Sector by Mid-Century; The International Council on Clean Transportation: Washington, DC, USA, 2020. [Google Scholar]
- European Environment Agency. Transport and Environment Report 2021: Decarbonising Road Transport—The Role of Vehicles, Fuels and Transport Demand; European Environment Agency: Copenhagen, Denmark, 2022. [Google Scholar]
- European Commision. Sustainable and Smart Mobility Strategy—Putting European Transport on Track for the Future; European Commision: Brussels, Belgium, 2020. [Google Scholar]
- Regulation (EU) 2024/1610 of the European Parliament and of the Council of 14 May 2024. Amending Regulation (EU) 2019/1242 as Regards Strengthening the CO2 Emission Performance Standards for New Heavy-Duty Vehicles and Integrating Reporting Obligations, and Repealing REGULATION (EU) 2018/956; European Commision: Brussels, Belgium, 2024.
- Maestre, V.M.; Ortiz, A.; Ortiz, I. Decarbonizing the Spanish transportation sector by 2050: Design and techno-economic assessment of the hydrogen generation and supply chain. Int. J. Hydrogen Energy 2023, 48, 39514–39530. [Google Scholar] [CrossRef]
- Alonso-Cepeda, A.; Villena-Ruiz, R.; Honrubia-Escribano, A.; Gómez-Lázaro, E. A Review on Electric Vehicles for Holistic Robust Integration in Cities: History, Legislation, Meta-Analysis of Technology and Grid Impact. Appl. Sci. 2024, 14, 7147. [Google Scholar] [CrossRef]
- Aneke, M.; Wang, M. Energy storage technologies and real life applications—A state of the art review. Appl. Energy 2016, 179, 350–377. [Google Scholar] [CrossRef]
- Kumar, S.; Lim, H. An overview of water electrolysis technologies for green hydrogen production. Energy Rep. 2022, 8, 13793–13813. [Google Scholar] [CrossRef]
- Sgarbossa, F.; Arena, S.; Tang, O.; Peron, M. Renewable hydrogen supply chains: A planning matrix and an agenda for future research. Int. J. Prod. Econ. 2023, 255, 108674. [Google Scholar] [CrossRef]
- Alves, M.; Segurado, R.; Costa, M. Increasing the penetration of renewable energy sources in isolated islands through the interconnection of their power systems. The case of Pico and Faial islands, Azores. Energy 2019, 182, 502–510. [Google Scholar] [CrossRef]
- Notton, G.; Stoyanov, L.; Ezzat, M.; Lararov, V.; Diaf, S.; Cristofari, C. Integration Limit of Renewable Energy Systems in Small Electrical Grid. Energy Procedia 2011, 6, 651–665. [Google Scholar] [CrossRef]
- Mustayen, A.; Rasul, M.; Wang, X.; Negnevitsky, M.; Hamilton, J. Remote areas and islands power generation: A review on diesel engine performance and emission improvement techniques. Energy Conv. Manag. 2022, 160, 115614. [Google Scholar] [CrossRef]
- Garcia-Afonso, O.; Santana-Mendez, I.; Delgado-Torres, A.M.; Gonzalez-Diaz, B. On the road to a sustainable transport mobility in isolated power systems: The role of light-duty powertrain electrification. J. Clean. Prod. 2021, 320, 128646. [Google Scholar] [CrossRef]
- Ramírez-Díaz, A.J.; Ramos-Real, F.J.; Barrera-Santana, J. Well-to-Wheels for Light-Duty Vehicle Powertrains by Segments in Isolated Systems. Energies 2023, 16, 1018. [Google Scholar] [CrossRef]
- Nuez, I.; Ruiz-García, A.; Osorio, J. A comparative evaluation of CO2 emissions between internal combustion and electric vehicles in small isolated electrical power systems—Case study of the Canary Islands. J. Clean. Prod. 2022, 369, 133252. [Google Scholar] [CrossRef]
- García-Afonso, Ó.; González-Díaz, B. Effectiveness of zero tailpipe vehicles to reduce CO2 emissions in isolated power systems, a realistic perspective: Tenerife Island test case. Energy 2023, 273, 127211. [Google Scholar] [CrossRef]
- Garcia-Afonso, O. Impact of powertrain electrification on the overall CO2 emissions of intercity public bus transport: Tenerife Island test case. J. Clean. Prod. 2023, 412, 137365. [Google Scholar] [CrossRef]
- Parazdeh, M.; Kashani, N.; Fateh, D.; Eldoromi, M.; Moti Birjandi, A. EVs vehicle-to-grid implementation through virtual power plants. In Scheduling and Operation of Virtual Power Plants: Technical Challenges and Electricity Markets; Zangeneh, A., Moeini-Aghtaie, M., Eds.; Elsevier: Amsterdam, The Netherlands, 2022; pp. 299–324. [Google Scholar]
- Clairand, J.-M.; Rodríguez-García, J.; Álvarez-Bel, C. Electric Vehicle Charging Strategy for Isolated Systems with High Penetration of Renewable Generation. Energies 2018, 11, 3188. [Google Scholar] [CrossRef]
- Díaz, A.R.; Ramos-Real, F.J.; Marrero, G.A.; Perez, Y. Impact of Electric Vehicles as Distributed Energy Storage in Isolated Systems: The Case of Tenerife. Sustainability 2015, 11, 15152–15178. [Google Scholar] [CrossRef]
- Wang, W.; Yuan, B.; Sun, Q.; Wennersten, R. Application of energy storage in integrated energy systems—A solution to fluctuation and uncertainty of renewable energy. J. Energy Storage 2022, 52, 104812. [Google Scholar] [CrossRef]
- Sayed, E.T.; Olabi, A.G.; Alami, A.H.; Radwan, A.; Mdallal, A.; Rezk, A.; Abdelkareem, M.A. Renewable Energy and Energy Storage Systems. Energies 2023, 16, 1415. [Google Scholar] [CrossRef]
- Shi, R.; Li, S.; Zhang, P.; Lee, K.Y. Integration of renewable energy sources and electric vehicles in V2G network with adjustable robust optimization. Renew. Energy 2020, 153, 1067–1080. [Google Scholar] [CrossRef]
- Tasnim, M.; Akter, S.; Shahjalal, M.; Shams, T.; Davari, P.; Iqbal, A. A critical review of the effect of light duty electric vehicle charging on the power grid. Energy Rep. 2024, 89, 111654. [Google Scholar] [CrossRef]
- Shukla, R.; Garg, M.; Panda, A. Driving grid stability: Integrating electric vehicles and energy storage devices for efficient load frequency control in isolated hybrid microgrids. J. Energy Storage 2023, 10, 4126–4147. [Google Scholar] [CrossRef]
- Ínci, M.; Çelik, Ö.; Lashab, A.; Bayındır, K.Ç.; Vasquez, J.C.; Guerrero, J.M. Power System Integration of Electric Vehicles: A Review on Impacts and Contributions to the Smart Grid. Appl. Sci. 2024, 14, 2246. [Google Scholar] [CrossRef]
- Álvarez-Piñeiro, L.; Rivera, Y.; Berna-Escriche, C.; Blanco, D. Formulation of best estimate plus uncertainty methodologies for economy decarbonization in high-energy-demand isolated systems: Canary Islands forecasts for 2040. Energy Conv. Manag. 2024, 314, 118691. [Google Scholar] [CrossRef]
- Goncearuc, A.; De Cauwer, C.; Sapountzoglou, N.; Van Kriekinge, G.; Huber, D.; Messagie, M.; Coosemans, T. The barriers to widespread adoption of vehicle-to-grid: A comprehensive review. Energy Rep. 2024, 12, 27–41. [Google Scholar] [CrossRef]
- Farhoodnea, M.; Mohamed, A.; Shareef, H.; Zayandehroodi, H. Power Quality Impact of Renewable Energy based Generators and Electric Vehicles on Distribution Systems. Procedia Technol. 2013, 11, 11–13. [Google Scholar] [CrossRef]
- Bellocchi, S.; Manno, M.; Noussan, M.; Vellini, M. Impact of Grid-Scale Electricity Storage and Electric Vehicles on Renewable Energy Penetration: A Case Study for Italy. Energies 2019, 12, 1303. [Google Scholar] [CrossRef]
- Fachrizal, R.; Qian, K.; Lindberg, O.; Shepero, M.; Adam, R.; Widén, J.; Munkhammar, J. Urban-scale energy matching optimization with smart EV charging and V2G in a net-zero energy city powered by wind and solar energy. eTransportation 2024, 20, 100314. [Google Scholar] [CrossRef]
- Jiménez, A.; Cabrera, P.; Medina, J.F.; Østergaard, P.A.; Lund, H. Smart energy system approach validated by electrical analysis for electric vehicle integration in islands. J. Energy Convers. Manag. 2024, 302, 118121. [Google Scholar] [CrossRef]
- Xu, B.; Zhang, G.; Li, K.; Li, B.; Chi, H.; Yao, Y.; Fan, Z. Reactive power optimization of a distribution network with high-penetration of wind and solar renewable energy and electric vehicles. Prot. Control Mod. Power Syst. 2022, 7, 51. [Google Scholar] [CrossRef]
- Qiblawey, Y.; Alassi, A.; Zain ul Abideen, M.; Bañales, S. Techno-economic assessment of increasing the renewable energy supply in the Canary Islands: The case of Tenerife and Gran Canaria. J. Energy Policy 2022, 162, 112791. [Google Scholar] [CrossRef]
- Blanco, D.; Rivera, Y.; Berna-Escriche, C.; Muñoz-Cobo, J. Economy decarbonization using green hydrogen and electricity, forecasts and sensitivity analysis for the Canarian Islands in 2040. J. Energy Storage 2024, 80, 110232. [Google Scholar] [CrossRef]
- Meschede, H.; Child, M.; Breyer, C. Assessment of sustainable energy system configuration for a small Canary island in 2030. J. Energy Storage 2018, 165, 363–372. [Google Scholar] [CrossRef]
- Gobierno de Canarias. Anuario Energético de Canarias 2022; Gobierno de Canarias: Canarias, Spain, 2024. [Google Scholar]
- Papadopoulos, A.M. Renewable energies and storage in small insular systems: Potential, perspectives and a case study. Renew. Energy 2020, 149, 103–114. [Google Scholar] [CrossRef]
- Garcia-Afonso, O.; Delgado-Torres, A.M.; Gonzalez-Diaz, B. Potential of Organic Rankine Cycle for waste heat recovery from piston engine-based power plants in isolated power systems. Appl. Therm. Eng. 2022, 203, 117815. [Google Scholar] [CrossRef]
- Red Eléctrica. Available online: https://www.ree.es/es/datos/balance (accessed on 10 July 2024).
- Instituto Canario de Estadistica. Available online: https://www.gobiernodecanarias.org/istac/estadisticas/sectorservicios/transporte/terrestre (accessed on 19 January 2022).
- Gobierno de Canarias. Estrategia para el Autoconsumo Fotovoltaico; Gobierno de Canarias: Canarias, Spain, 2021. [Google Scholar]
- Gobierno de Canarias. Estrategia del Almacenamiento Energético; Gobierno de Canarias: Canarias, Spain, 2021. [Google Scholar]
- Gobierno de Canarias. Estrategia del Vehículo Eléctrico; Gobierno de Canarias: Canarias, Spain, 2021. [Google Scholar]
- Gobierno de Canarias. Estrategia de la Generación Gestionable; Gobierno de Canarias: Canarias, Spain, 2021. [Google Scholar]
- Gobierno de Canarias. Estrategia Canaria del Hidrógeno Verde; Gobierno de Canarias: Canarias, Spain, 2022. [Google Scholar]
- Gobierno de Canarias. Plan de Transicion Energetica de Canarias (PTECan-2030); Gobierno de Canarias: Canarias, Spain, 2023. [Google Scholar]
- Giacomo Prina, M.; Groppi, D.; Nastasi, B.; Astiaso Garcia, D. Bottom-up energy system models applied to sustainable islands. Renew. Sustain. Energy Rev. 2021, 152, 111625. [Google Scholar] [CrossRef]
- Lund, H. Chapter 2—Theory: Choice Awareness Theses. In Renewable Energy Systems; Academy Press: Boston, MA, USA, 2014; pp. 15–34. [Google Scholar]
- Lund, H.; Thellufsen, J.; Østergaard, P.; Sorknæs, P.; Skov, I.; Mathiesen, B. EnergyPLAN—Advanced analysis of smart energy systems. Smart Energy 2021, 1, 100007. [Google Scholar] [CrossRef]
- EnergyPLAN. Advanced Energy Systems Analysis Computer Model. Available online: https://www.energyplan.eu/ (accessed on 19 June 2024).
- Connolly, D.; Lund, H.; Mathiesen, B.V.; Leahy, M. A review of computer tools for analysing the integration of renewable energy into various energy systems. Appl. Energy 2010, 87, 1059–1082. [Google Scholar] [CrossRef]
- Yue, C.-D.; Chen, C.-S.; Lee, Y.-C. Integration of optimal combinations of renewable energy sources into the energy supply of Wang-An Island. Renew. Energy 2016, 86, 930–942. [Google Scholar] [CrossRef]
- Cabrera, P.; Lund, H.; Carta, J.A. Smart renewable energy penetration strategies on islands: The case of Gran Canaria. Energy 2018, 162, 421–443. [Google Scholar] [CrossRef]
- Lund, H.; Duić, N.; Krajačić, G.; da Graça Carvalho, M. Two energy system analysis models: A comparison of methodologies and results. Energy 2007, 32, 948–954. [Google Scholar] [CrossRef]
- Red Electrica de España. Canary Electricity Demand in Real-Time. Available online: https://demanda.ree.es/visiona/canarias/canarias/total (accessed on 30 November 2020).
- Gobierno de Canarias. Anuario Energético de 2019; Gobierno de Canarias: Canarias, Spain, 2020. [Google Scholar]
- Gobierno de Canarias. Anuario Energético de Canarias 2020; Gobierno de Canarias: Canarias, Spain, 2022. [Google Scholar]
- Gobierno de Canarias. Anuario Energético de Canarias 2021; Gobierno de Canarias: Canarias, Spain, 2023. [Google Scholar]
- Sistema de Información Territorial de Canarias. Available online: https://visor.grafcan.es (accessed on 12 January 2024).
- Monitor Deloitte. Los Territorios No Peninsulares Descarbonizados en 2040: La Vanguardia de la Transición Energética en España; Deloitte: Madrid, Spain, 2020. [Google Scholar]
- Hybrid Power Plants. Available online: https://www.wartsila.com/energy/solutions/hybrid-power-plants (accessed on 10 July 2023).
- Curto, D.; Favuzza, S.; Franzitta, V.; Guercio, A.; Navarro Navia, M.A. Grid Stability Improvement Using Synthetic Inertia by Battery Energy Storage Systems in Small Islands. Energy 2022, 254, 124456. [Google Scholar] [CrossRef]
- European Road Transport Research Advisor Council (Belgium). Long Distance Freight Transport: A Roadmap for System Integration of Road Transport; ERTRAC: Brussels, Belgium, 2019. [Google Scholar]
- Global EV Outlook 2020. Available online: https://www.iea.org/reports/global-ev-outlook-2020 (accessed on 1 July 2021).
- Cabildo de Tenerife. Area de Carreteras, Movilidad e Innovacion. Available online: https://www.tenerife.es/portalcabtfe/es (accessed on 6 June 2024).
- Red Electrica de España. Access and Connection Permits to Transport and Distribution Nodes. Available online: https://www.ree.es/es/clientes/generador/acceso-conexion (accessed on 20 July 2024).








| Technology | Gross Installed [MW] | Generation [GWh] | Share [%] | Fuel | Average Thermoelectric Efficiency [%] |
|---|---|---|---|---|---|
| Combined Cycle | 457 | 1943 | 54.2 | Diesel | 47 |
| Steam turbine | 160 | 706 | 19.7 | HFO | 33 |
| Gas turbine | 248 | 99 | 2.8 | Diesel | 24 |
| Diesel engine | 48 | 149 | 4.1 | HFO | 43 |
| Wind energy (WE) | 222.6 | 508 | 14.2 | - | - |
| Solar photovoltaic (PV) | 107.6 | 168 | 4.7 | - | - |
| Small hydropower | 1.2 | 3 | 0.1 | - | - |
| Biogas plant | 1.6 | 9 | 0.3 | Biogas | - |
| LDV Energy Consumption [TWh] | HDV Energy Consumption [TWh] | |
|---|---|---|
| Petrol | 2.52 | - |
| Diesel | 1.21 | 2.03 |
| Total | 3.73 | 2.03 |
| Current System [38] | PTECan [48] | |
|---|---|---|
| Wind On-shore [MW] | 222.6 | 1700 |
| Wind Off-shore [MW] | 0.0 | 505.3 |
| PV On-shore [MW] | 107.6 | 1650 |
| PV Off-shore [MW] | 0.0 | 27 |
| PV Self-Consumption [MW] | 38 | 829 |
| Wave Drive [MW] | 0.0 | 5.0 |
| Small Hydropower [MW] | 1.2 | 2.6 |
| Biogas [MW] | 1.6 | 17.8 |
| Geothermal [MW] | 0.0 | 20.0 |
| H2 turbines [MW] | - | 210 |
| EES–User [GW/GWh] | - | 2.6/2.5 |
| EES–Distributed [GW/GWh] | - | 1.1/1.1 |
| EES–Large Scale [MW/GWh] | - | 313/5.2 |
| 2019 | 2020 | 2021 | 2022 | |||||||||
|---|---|---|---|---|---|---|---|---|---|---|---|---|
| Model | Data [58] | Error [%] | Model | Data [59] | Error [%] | Model | Data [60] | Error [%] | Model | Data [38] | Error [%] | |
| Demand [TWh] | 3.55 | 3.54 | 0.06 | 3.17 | 3.16 | 0.09 | 3.25 | 3.25 | 0.15 | 3.42 | 3.42 | −0.06 |
| WE generation [TWh] | 0.48 | 0.49 | 3.08 | 0.48 | 0.48 | 0.77 | 0.48 | 0.52 | −8.40 | 0.50 | 0.50 | 0.00 |
| PV generation [TWh] | 0.19 | 0.19 | 0.52 | 0.19 | 0.17 | 7.34 | 0.19 | 0.18 | 3.83 | 0.19 | 0.18 | 2.15 |
| Oil demand (generation) [TWh] | 7.37 | 7.57 | 2.64 | 6.42 | 6.37 | 0.71 | 6.61 | 6.57 | 0.66 | 7.18 | 7.16 | 0.28 |
| Peak grid demand [MW] | 571 | 576 | 0.87 | 510 | 556 | −8.27 | 522 | 529 | −1.32 | 551 | 557 | −1.08 |
| Efficiency Values | |
|---|---|
| Average H2 turbine thermoelectric efficiency | 0.40 |
| Electrolysis efficiency | 0.75 |
| ESS charging/discharging efficiency | 0.90 |
| 0.28 | |
| 0.32 | |
| 0.86 | |
| 0.90 | |
| 0.93 | |
| 0.39 | |
| 0.54 |
| W/O LDV | LDV | LDV–Smart Charging | |
|---|---|---|---|
| Demand [TWhe] | 5.13 | 6.85 | 6.85 |
| H2 Turbines [TWhe] | 0.91 | 1.11 | 0.99 |
| Total RE [TWhe] | 9.51 | 13.21 | 13.21 |
| Wind Energy [TWhe] | 3.73 | 4.15 | 4.15 |
| Wind Energy Off-shore [TWhe] | 1.71 | 3.62 | 3.62 |
| Photovoltaic Energy [TWhe] | 4.05 | 5,41 | 5.41 |
| Geothermal [TWhe] | 0.17 | 0.17 | 0.17 |
| Wave Drive [TWhe] | 0.02 | 0.03 | 0.03 |
| Biomass [TWhe] | 0.17 | 0.17 | 0.17 |
| Curtailment [TWhe] | 2.60 | 4.12 | 4.36 |
| Curtailment [%] | 27.34 | 31.19 | 33.01 |
| EES Discharge [TWh] | 0.66 | 0.94 | 0.69 |
| EES Charge [TWh] | 0.73 | 1.04 | 0.76 |
| Storage Capacity at Maximum Level [% of time] | 36.21 | 46.70 | 49.77 |
| H2 produced [TWh] | 2.10 | 2.60 | 2.30 |
| Electrolysis Capacity [MW] | 1131 | 1206 | 1225 |
| Electrolysis Electricity Demand [TWhe] | 2.80 | 3.47 | 3.07 |
| Electrolysis Operation [heq] | 2475 | 2877 | 2505 |
| Electrolysis Water Consumption [hm3] | 0.56 | 0.70 | 0.62 |
| H2 Turbine Capacity [MW] | 653 | 877 | 779 |
| Values | |
|---|---|
| Estimated smart fleet [-] | 175.9 k |
| Average BEV consumption [kWh/km] | 0.2 |
| G2V/V2G connection capacity [MW] | 352 |
| Unit battery capacity [kWh] | 70 [66] |
| Overall battery capacity [MWh] | 985 |
| Current | Power Generation | LDV | |
|---|---|---|---|
| Wind On-shore [MW] | 222.60 | 1530 | 1700 |
| Wind Off-shore [MW] | - | 455 | 961 |
| PV On-shore [MW] | 107.60 | 1485 | 1980 |
| PV Off-shore [MW] | - | 24 | 32 |
| PV Self-Consumption [MW] | 38 | 746 | 995 |
| EES–User [GW/GWh] | - | 2.4/2.2 | 3.2/3.0 |
| EES–Distributed [GW/GWh] | - | 1.1/1.1 | 1.3/1.3 |
| EES–Large-Scale [MW/GWh] | - | 313/5.2 | 313/5.2 |
Disclaimer/Publisher’s Note: The statements, opinions and data contained in all publications are solely those of the individual author(s) and contributor(s) and not of MDPI and/or the editor(s). MDPI and/or the editor(s) disclaim responsibility for any injury to people or property resulting from any ideas, methods, instructions or products referred to in the content. |
© 2024 by the authors. Licensee MDPI, Basel, Switzerland. This article is an open access article distributed under the terms and conditions of the Creative Commons Attribution (CC BY) license (https://creativecommons.org/licenses/by/4.0/).
Share and Cite
Santana-Méndez, I.; García-Afonso, Ó.; González-Díaz, B. Full Road Transport Sector Transition Towards 100% Autonomous Renewable Energy Supply in Isolated Systems: Tenerife Island Test Case. Appl. Sci. 2024, 14, 9734. https://doi.org/10.3390/app14219734
Santana-Méndez I, García-Afonso Ó, González-Díaz B. Full Road Transport Sector Transition Towards 100% Autonomous Renewable Energy Supply in Isolated Systems: Tenerife Island Test Case. Applied Sciences. 2024; 14(21):9734. https://doi.org/10.3390/app14219734
Chicago/Turabian StyleSantana-Méndez, Itziar, Óscar García-Afonso, and Benjamín González-Díaz. 2024. "Full Road Transport Sector Transition Towards 100% Autonomous Renewable Energy Supply in Isolated Systems: Tenerife Island Test Case" Applied Sciences 14, no. 21: 9734. https://doi.org/10.3390/app14219734
APA StyleSantana-Méndez, I., García-Afonso, Ó., & González-Díaz, B. (2024). Full Road Transport Sector Transition Towards 100% Autonomous Renewable Energy Supply in Isolated Systems: Tenerife Island Test Case. Applied Sciences, 14(21), 9734. https://doi.org/10.3390/app14219734

