Hybrid Renewable Systems for Small Energy Communities: What Is the Best Solution?
Abstract
1. Introduction
2. Methods and Developments
2.1. Smart Optimization Model
2.2. Model Deployment
2.2.1. Small Energy Community Characteristic
2.2.2. Microgrid System
3. Case Study
3.1. Data Collection
3.1.1. Energy Demand
3.1.2. Intermittent Energy Production: Photovoltaic and Wind Generation
3.1.3. Pumped-Storage Hydropower
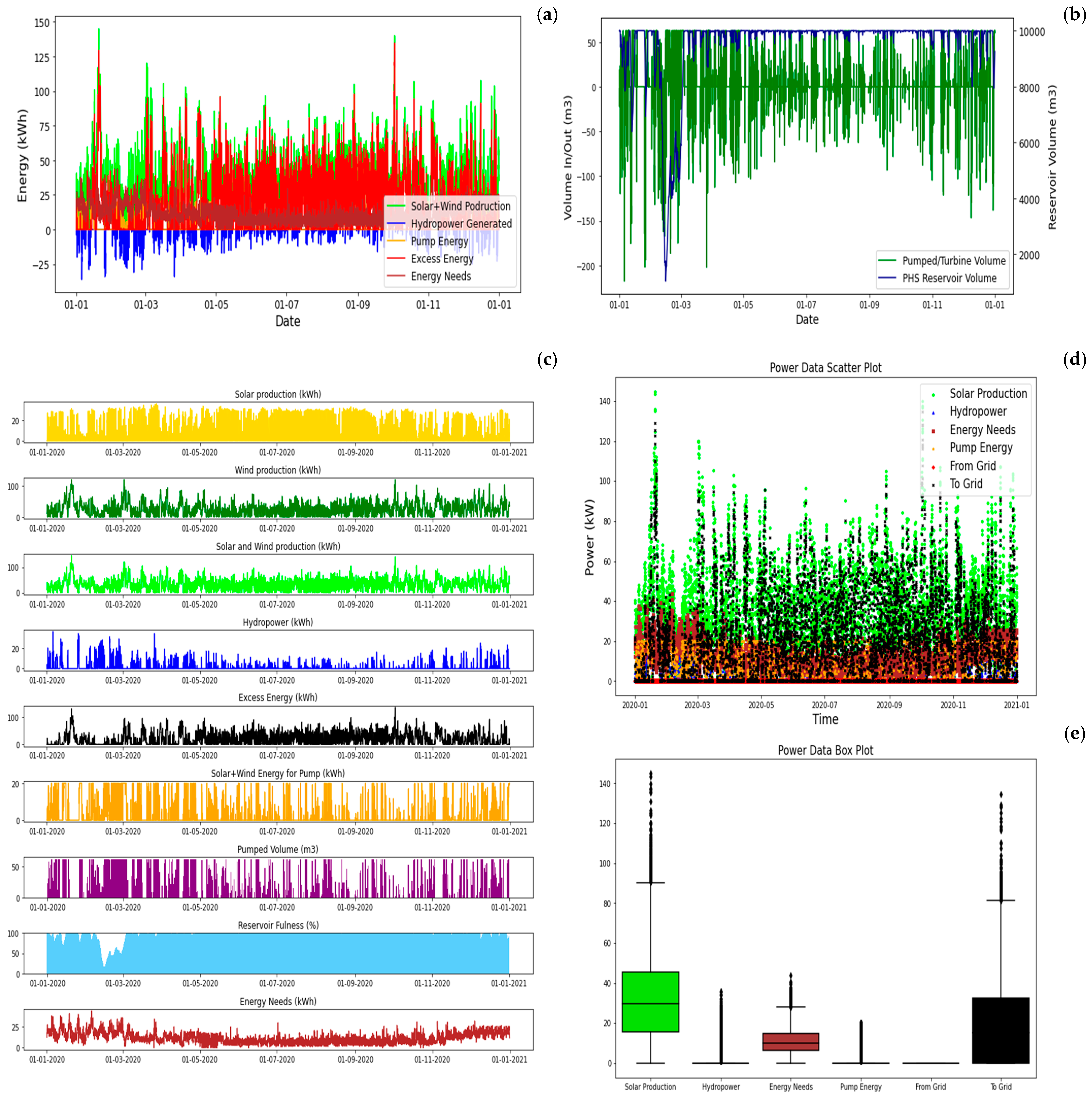
3.2. Results and Discussion
3.2.1. SA1—PV + Wind + PSH
3.2.2. SA2—PV + Wind + PSH + BESS
3.2.3. GC1—PV + PSH + Grid
3.2.4. GC2—Wind+ PSH + Grid
3.3. Economic and Environmental Assessment
4. Conclusions
Author Contributions
Funding
Institutional Review Board Statement
Informed Consent Statement
Data Availability Statement
Acknowledgments
Conflicts of Interest
Nomenclature
| Acronyms | |
| AC | Alternate current | 
| BESS | Battery energy storage system | 
| CO2 | Carbon dioxide | 
| DC | Direct current | 
| EU | European Union | 
| GA | Genetic Algorithm | 
| GC | Grid-connected | 
| GRG | Generalized Reduced Gradient | 
| HES | Hybrid energy system | 
| HRES | Hybrid renewable energy system | 
| LCOE | Levelized cost of energy | 
| MG | Microgrid | 
| NPV | Net present value | 
| O&M | Operation and maintenance | 
| PHS | Pumped-hydropower storage | 
| PV | Photovoltaic | 
| SA | Stand-alone | 
| Variables | |
| Ai | Water consumption [m3] | 
| Bci | Battery charge [kWh] | 
| Bdi | Battery discharge [kWh] | 
| Bei | Battery discharge for energy needs [kWh] | 
| Bi | Battery capacity [kWh] | 
| Bi−1 | Previous battery capacity [kWh] | 
| Bmax | Maximum battery capacity [kWh] | 
| Bpi | Battery discharge for pump [kWh] | 
| E+i | Energy surplus [kWh] | 
| Cinv_PV | Photovoltaic initial investment [€/kW] | 
| Cinv_Inv | Inverter initial investment [€/kW] | 
| Cinv_WT | Wind turbine initial investment [€/kW] | 
| Cinv_Hydro | Hydro turbine initial investment [€/kW] | 
| Cinv_Pump | Pump initial investment [€/kW] | 
| Cinv_BESS | Battery initial investment [€/kW] | 
| ECCO2 | Annual emissions cost tax [€] | 
| Eci | Energy consumption [kWh] | 
| E-i | Energy deficit [kWh] | 
| Hi | Feasible hydropower [kWh] | 
| Hneedi | Required hydropower [kWh] | 
| Hp | Average pump head [m] | 
| Ht | Average turbine head [m] | 
| i | timestamp [seconds, hours, days, months] | 
| k | annual period (i.e., number of hours) | 
| n | year(s) | 
| O&M_PV | Photovoltaic O&M [€/kW/year] | 
| O&M_Inv | Inverter O&M [€/kW/year] | 
| O&M_WT | Wind turbine O&M [€/kW/year] | 
| O&M_Hydro | Hydro turbine O&M [€/kW/year] | 
| O&M_Pump | Pump O&M [€/kW/year] | 
| O&M_BESS | Battery O&M [€/kW/year] | 
| PA/Bi | Available alternative for pump [kWh] | 
| PF−A/Bi (PGi) | Feasible alternative for pump [kWh] | 
| PF−Si | Feasible renewable for pump [kWh] | 
| Pi | Feasible energy for pump [kWh] | 
| PN | Pump nominal power [kW] | 
| PSi | Available renewable for pump [kWh] | 
| r | discount rate [%] | 
| Ri | Grid revenue [€] | 
| Si | Solar energy [kWh] | 
| SS+Wi | Renewable surplus [kWh] | 
| SSi | Solar surplus [kWh] | 
| TBi | Grid buy tariffs [€/kWh] | 
| TSi | Grid sell tariffs [€/kWh] | 
| Vmax | Maximum reservoir volume [m3] | 
| Vmin | Minimum reservoir volume [m3] | 
| Vpi | Pumped volume [m3] | 
| VR0 | Initial reservoir volume [m3] | 
| VRi | Reservoir volume [m3] | 
| VRi−1 | Previous reservoir volume [m3] | 
| Vti | Turbine volume [m3] | 
| Wi | Wind energy [kWh] | 
| α | Hydropower factor | 
| β | Renewable factor | 
| γ | Alternative factor | 
| ηp | Average pump efficiency [%] | 
| ηt | Average turbine efficiency [%] | 
References
- Di Prima, S.; Fernandes, G.; Burguet, M.; Ribeiro Roder, L.; Giannini, V.; Giadrossich, F.; Lassabatere, L.; Comegna, A. Assessing Soil Physical Quality in a Layered Agricultural Soil: A Comprehensive Approach Using Infiltration Experiments and Time-Lapse Ground-Penetrating Radar Surveys. Appl. Sci. 2024, 14, 9268. [Google Scholar] [CrossRef]
- Rosińska, W.; Jurasz, J.; Przestrzelska, K.; Wartalska, K.; Kaźmierczak, B. Climate change’s ripple effect on water supply systems and the water-energy nexus—A review. Water Resour. Ind. 2024, 32, 100266. [Google Scholar] [CrossRef]
- Wei, Y.; Zhong, F.; Song, X.; Huang, C. Exploring the impact of poverty on the sustainable development goals: Inhibiting synergies and magnifying trade-offs. Sustain. Cities Soc. 2023, 89, 104367. [Google Scholar] [CrossRef]
- Huerta-Vergara, A.R.; Escolero, O. The role of citizen participation in advancing sustainable water solutions: The Mexico City case study. Sustain. Cities Soc. 2024, 101, 105104. [Google Scholar] [CrossRef]
- Magini, R.; Moretti, M.; Boniforti, M.A.; Guercio, R. A Machine-Learning Approach for Monitoring Water Distribution Networks (WDNs). Sustainability 2023, 15, 2981. [Google Scholar] [CrossRef]
- Suresh, A.; Kishorekumar, R.; Kumar, M.S.; Elaiyaraja, K. Assessing transmission excellence and flow detection based on Machine Learning. Opt. Quantum Electron. 2022, 54, 500. [Google Scholar] [CrossRef]
- Ávila, C.A.M.; Sánchez-Romero, F.J.; López-Jiménez, P.A.; Pérez-Sánchez, M. Improve leakage management to reach sustainable water supply networks through by green energy systems. Optimized case study. Sustain. Cities Soc. 2022, 83, 103994. [Google Scholar] [CrossRef]
- Bermúdez, J.-R.; López-Estrada, F.-R.; Besançon, G.; Valencia-Palomo, G.; Santos-Ruiz, I. Predictive Control in Water Distribution Systems for Leak Reduction and Pressure Management via a Pressure Reducing Valve. Processes 2022, 10, 1355. [Google Scholar] [CrossRef]
- Anjum, R.; Parvin, F.; Ali, S.A. Machine Learning Applications in Sustainable Water Resource Management: A Systematic Review. In Emerging Technologies for Water Supply, Conservation and Management; Part F1186; Springer: Berlin/Heidelberg, Germany, 2023; pp. 29–47. [Google Scholar] [CrossRef]
- Oğuz, A.; Ertuğrul, Ö.F. A survey on applications of machine learning algorithms in water quality assessment and water supply and management. Water Supply 2023, 23, 895–922. [Google Scholar] [CrossRef]
- Joseph, K.; Sharma, A.K.; van Staden, R.; Wasantha, P.L.P.; Cotton, J.; Small, S. Application of Software and Hardware-Based Technologies in Leaks and Burst Detection in Water Pipe Networks: A Literature Review. Water 2023, 15, 2046. [Google Scholar] [CrossRef]
- Fu, G.; Jin, Y.; Sun, S.; Yuan, Z.; Butler, D. The role of deep learning in urban water management: A critical review. Water Res. 2022, 223, 118973. [Google Scholar] [CrossRef] [PubMed]
- Wang, S.; Taha, A.F.; Abokifa, A.A. How Effective is Model Predictive Control in Real-Time Water Quality Regulation? State-Space Modeling and Scalable Control. Water Resour. Res. 2021, 57, e2020WR027771. [Google Scholar] [CrossRef]
- Wu, Z.Y.; Chew, A.; Meng, X.; Cai, J.; Pok, J.; Kalfarisi, R.; Lai, K.C.; Hew, S.F.; Wong, J.J. High Fidelity Digital Twin-Based Anomaly Detection and Localization for Smart Water Grid Operation Management. Sustain. Cities Soc. 2023, 91, 104446. [Google Scholar] [CrossRef]
- Manny, L. Socio-technical challenges towards data-driven and integrated urban water management: A socio-technical network approach. Sustain. Cities Soc. 2022, 90, 104360. [Google Scholar] [CrossRef]
- Zhan, C.; Tian, M.; Liu, Y.; Zhou, J.; Yi, X. A novel greedy adaptive ant colony algorithm for shortest path of irrigation groups. Math. Biosci. Eng. 2022, 19, 9018–9038. [Google Scholar] [CrossRef]
- Nishanth, J.R.; Kushwaha, K.K.; Deshmukh, M.A.; Balaji, S.; Kushwah, R.; Sampath, B. Particle Swarm Optimization of Hybrid Renewable Energy Systems. In Intelligent Engineering Applications and Applied Sciences for Sustainability; IGI Global: Hershey, PA, USA, 2023; pp. 291–308. [Google Scholar] [CrossRef]
- Fossati, J.P.; Galarza, A.; Martín-Villate, A.; Echeverría, J.M.; Fontán, L. Optimal scheduling of a microgrid with a fuzzy logic controlled storage system. Int. J. Electr. Power Energy Syst. 2015, 68, 61–70. [Google Scholar] [CrossRef]
- Najarzadegan, M.R.; Moeini, R. Optimal Design of Water Distribution Network Using Improved Artificial Bee Colony Algorithm. Iran. J. Sci. Technol.-Trans. Civ. Eng. 2023, 47, 3123–3136. [Google Scholar] [CrossRef]
- Liu, J.; Wang, A.; Qu, Y.; Wang, W. Coordinated Operation of Multi-Integrated Energy System Based on Linear Weighted Sum and Grasshopper Optimization Algorithm. IEEE Access 2018, 6, 42186–42195. [Google Scholar] [CrossRef]
- Hu, K.; Jiang, H.; Ji, C.G.; Pan, Z. A modified butterfly optimization algorithm: An adaptive algorithm for global optimization and the support vector machine. Expert Syst. 2021, 38, e12642. [Google Scholar] [CrossRef]
- Singh, R.K.; Gangwar, S.; Singh, D.K.; Pathak, V.K. A novel hybridization of artificial neural network and moth-flame optimization (ANN–MFO) for multi-objective optimization in magnetic abrasive finishing of aluminium 6060. J. Braz. Soc. Mech. Sci. Eng. 2019, 41, 270. [Google Scholar] [CrossRef]
- Wang, D.; Chen, H.; Ma, Z.; Yi, B. Optimization scheduling for multi-source water distribution systems in mountainous region based on seagull optimization algorithm. Mod. Phys. Lett. B 2024. [Google Scholar] [CrossRef]
- Afzali Ahmadabadi, S.; Jafari-Asl, J.; Banifakhr, E.; Houssein, E.H.; Ben Seghier, M.E.A. Risk-Based Design Optimization of Contamination Detection Sensors in Water Distribution Systems: Application of an Improved Whale Optimization Algorithm. Water 2023, 15, 2217. [Google Scholar] [CrossRef]
- Elseify, M.A.; Hashim, F.A.; Hussien, A.G.; Kamel, S. Single and multi-objectives based on an improved golden jackal optimization algorithm for simultaneous integration of multiple capacitors and multi-type DGs in distribution systems. Appl. Energy 2024, 353, 122054. [Google Scholar] [CrossRef]
- Singh, G.; Leung, W.; Wheeler, M.F. Multiscale methods for model order reduction of non-linear multiphase flow problems. Comput. Geosci. 2019, 23, 305–323. [Google Scholar] [CrossRef]
- Wang, Y.; Zhang, Y.; Wang, W.; Liu, Z.; Yu, X.; Li, H.; Wang, W.; Hu, X. A Review of Optimal Design for Large-Scale Micro-Irrigation Pipe Network Systems. Agronomy 2023, 13, 2966. [Google Scholar] [CrossRef]
- Ramos, H.M.; Vargas, B.; Saldanha, J.R. New Integrated Energy Solution Idealization: Hybrid for Renewable Energy Network (Hy4REN). Energies 2022, 15, 3921. [Google Scholar] [CrossRef]
- Sayed, E.T.; Olabi, A.G.; Elsaid, K.; Al Radi, M.; Semeraro, C.; Doranehgard, M.H.; Eltayeb, M.E.; Abdelkareem, M.A. Application of artificial intelligence techniques for modeling, optimizing, and controlling desalination systems powered by renewable energy resources. J. Clean. Prod. 2023, 413, 137486. [Google Scholar] [CrossRef]
- Khan, T.; Yu, M.; Waseem, M. Review on recent optimization strategies for hybrid renewable energy system with hydrogen technologies: State of the art, trends and future directions. Int. J. Hydrogen Energy 2022, 47, 25155–25201. [Google Scholar] [CrossRef]
- Mokhtara, C.; Negrou, B.; Settou, N.; Bouferrouk, A.; Yao, Y. Optimal design of grid-connected rooftop PV systems: An overview and a new approach with application to educational buildings in arid climates. Sustain. Energy Technol. Assess. 2021, 47, 101468. [Google Scholar] [CrossRef]
- Ramos, H.M.; Sintong, J.E.; Kuriqi, A. Optimal integration of hybrid pumped storage hydropower toward energy transition. Renew. Energy 2024, 221, 119732. [Google Scholar] [CrossRef]
- Akrofi, M.M.; Okitasari, M. Integrating solar energy considerations into urban planning for low carbon cities: A systematic review of the state-of-the-art. Urban Gov. 2022, 2, 157–172. [Google Scholar] [CrossRef]
- Calautit, K.; Johnstone, C. State-of-the-art review of micro to small-scale wind energy harvesting technologies for building integration. Energy Convers. Manag. X 2023, 20, 100457. [Google Scholar] [CrossRef]
- Pérez-Collazo, C.; Greaves, D.; Iglesias, G. A review of combined wave and offshore wind energy. Renew. Sustain. Energy Rev. 2015, 42, 141–153. [Google Scholar] [CrossRef]
- Khalid, M. Smart grids and renewable energy systems: Perspectives and grid integration challenges. Energy Strateg. Rev. 2024, 51, 101299. [Google Scholar] [CrossRef]
- Schmitt, R.J.P.; Rosa, L. Dams for hydropower and irrigation: Trends, challenges, and alternatives. Renew. Sustain. Energy Rev. 2024, 199, 114439. [Google Scholar] [CrossRef]
- Boroomandnia, A.; Rismanchi, B.; Wu, W.; Anderson, R. Optimal design of micro pumped-storage plants in the heart of a city. Sustain. Cities Soc. 2024, 101, 105054. [Google Scholar] [CrossRef]
- Alonso, A.P. Pumped hydro energy storage systems for a sustainable energy planning. Sustain. Energy Plan. Smart Grids 2024, 71–89. [Google Scholar] [CrossRef]
- Xiang, P.; Jiang, K.; Wang, J.; He, C.; Chen, S.; Jiang, W. Evaluation of LCOH of conventional technology, energy storage coupled solar PV electrolysis, and HTGR in China. Appl. Energy 2024, 353, 122086. [Google Scholar] [CrossRef]
- Ren, Y.; Sun, K.; Zhang, K.; Han, Y.; Zhang, H.; Wang, M.; Jing, X.; Mo, J.; Zou, W.; Xing, X. Optimization of the capacity configuration of an abandoned mine pumped storage/wind/photovoltaic integrated system. Appl. Energy 2024, 374, 124089. [Google Scholar] [CrossRef]
- Tatar, S.M.; Aydin, E. Design and operation of renewable energy microgrids under uncertainty towards green deal and minimum carbon emissions. Sustain. Energy, Grids Netw. 2024, 37, 101233. [Google Scholar] [CrossRef]
- Garcia, C.; López-Jiménez, P.A.; Sánchez-Romero, F.J.; Pérez-Sánchez, M. Assessing water urban systems to the compliance of SDGs through sustainability indicators. Implementation in the valencian community. Sustain. Cities Soc. 2023, 96, 104704. [Google Scholar] [CrossRef]
- Beker, B.A.; Kansal, M.L. Complexities of the Urban Drinking Water Systems in Ethiopia and Possible Interventions for Sustainability; Springer: Cham, The Netherlands, 2024; Volume 26, ISBN 0123456789. [Google Scholar]
- Alhasnawi, B.N.; Almutoki, S.M.M.; Hussain, F.F.K.; Harrison, A.; Bazooyar, B.; Zanker, M.; Bureš, V. A new methodology for reducing carbon emissions using multi-renewable energy systems and artificial intelligence. Sustain. Cities Soc. 2024, 114, 105721. [Google Scholar] [CrossRef]
- Elghaish, F.; Matarneh, S.; Hosseini, M.R.; Tezel, A.; Mahamadu, A.M.; Taghikhah, F. Predictive digital twin technologies for achieving net zero carbon emissions: A critical review and future research agenda. Smart Sustain. Built Environ. 2024; ahead-of-print. [Google Scholar] [CrossRef]
- Morani, M.C.; Carravetta, A.; Fecarotta, O.; Montillo, R. Detailed Audit of the Energy Efficiency in Water Systems: New Performance Indices. Water Resour. Manag. 2024, 38, 1241–1260. [Google Scholar] [CrossRef]
- Velasco-Muñoz, J.F.; Aznar-Sánchez, J.A.; Belmonte-Ureña, L.J.; Román-Sánchez, I.M. Sustainable Water Use in Agriculture: A Review of Worldwide Research. Sustainability 2018, 10, 1084. [Google Scholar] [CrossRef]
- Yin, X.L.; Cheng, L.; Wang, X.; Lu, J.; Qin, H. Optimization for Hydro-Photovoltaic-Wind Power Generation System Based on Modified Version of Multi-Objective Whale Optimization Algorithm. Energy Procedia 2019, 158, 6208–6216. [Google Scholar] [CrossRef]
- Coelho, J.S.T.; van de Loo, M.; Díaz, J.A.; Coronado-Hernández, O.E.; Perez-Sanchez, M.; Ramos, H.M. Multi-Objective and Multi-Variable Optimization Models of Hybrid Renewable Energy Solutions for Water–Energy Nexus. Water 2024, 16, 2360. [Google Scholar] [CrossRef]
- Amoussou, I.; Tanyi, E.; Ali, A.; Agajie, T.F.; Khan, B.; Ballester, J.B.; Nsanyuy, W.B. Optimal Modeling and Feasibility Analysis of Grid-Interfaced Solar PV/Wind/Pumped Hydro Energy Storage Based Hybrid System. Sustainability 2023, 15, 1222. [Google Scholar] [CrossRef]
- Rauf, H.; Gull, M.S.; Arshad, N. Complementing hydroelectric power with floating solar PV for daytime peak electricity demand. Renew. Energy 2020, 162, 1227–1242. [Google Scholar] [CrossRef]
- Mercedes Garcia, A.V.; Sánchez-Romero, F.J.; López-Jiménez, P.A.; Pérez-Sánchez, M. A new optimization approach for the use of hybrid renewable systems in the search of the zero net energy consumption in water irrigation systems. Renew. Energy 2022, 195, 853–871. [Google Scholar] [CrossRef]
- Zhang, Y.; Lian, J.; Ma, C.; Yang, Y.; Pang, X.; Wang, L. Optimal sizing of the grid-connected hybrid system integrating hydropower, photovoltaic, and wind considering cascade reservoir connection and photovoltaic-wind complementarity. J. Clean. Prod. 2020, 274, 123100. [Google Scholar] [CrossRef]
- Simão, M.; Ramos, H.M. Hybrid Pumped Hydro Storage Energy Solutions towards Wind and PV Integration: Improvement on Flexibility, Reliability and Energy Costs. Water 2020, 12, 2457. [Google Scholar] [CrossRef]
- Rozon, F.; McGregor, C.; Owen, M. Long-Term Forecasting Framework for Renewable Energy Technologies’ Installed Capacity and Costs for 2050. Energies 2023, 16, 6874. [Google Scholar] [CrossRef]
















| Solar Energy [32,51] | |
| Cinv_PV | 850 €/kW | 
| O&M_PV | 8.5 €/kW/year | 
| Inverter (DC/AC)—100 kW | |
| Inverter (DC/AC)—40 kW | |
| Inverter (DC/AC)—50 kW | |
| Cinv_Inv.100/40/50 | 3414 €/2177 €/1861 € | 
| O&M inverter | 1% | 
| Wind Energy Parameters [52,53,54] | |
| Efficiency | 98% | 
| Cinv_WT | 1200 €/kW | 
| O&M_WT | 15 €/kW/year | 
| Pumped Hydropower Storage parameters [53,54,55] | |
| Cinv_Hydro | 1500 €/kW | 
| O&M_Hydro | 20 €/kW/year | 
| Cinv_Pump | 950 €/kW | 
| O&M_Pump | 9.5 €/kW/year | 
| BESS (Battery Energy Storage System) [56] | |
| Cinv_BESS | 300 €/kW | 
| O&M_BESS | 15 €/kW/year | 
| Additional parameters [53] | |
| Lifetime of the project | 25 years | 
| Interest rate—r | 10% | 
| Configuration | Initial Investment [€] | O&M [€/year] | NPV [€] | LCOE [€/kWh] | 
|---|---|---|---|---|
| SA1 = PV + Wind + PHS | 259,177.0 | 3151.8 | −287,785.7 | 0.039 | 
| SA2 = PV + Wind + PHS + BESS | 273,861.0 | 3718.6 | −307,615.0 | 0.044 | 
| GC1 = PV + PHS + Grid | 205,914.0 | 2259.1 | −262,446.0 | 0.069 | 
| GC2 = Wind + PHS + Grid | 157,000.0 | 1965.0 | −179,287.0 | 0.054 | 
| Disclaimer/Publisher’s Note: The statements, opinions and data contained in all publications are solely those of the individual author(s) and contributor(s) and not of MDPI and/or the editor(s). MDPI and/or the editor(s) disclaim responsibility for any injury to people or property resulting from any ideas, methods, instructions or products referred to in the content. | 
© 2024 by the authors. Licensee MDPI, Basel, Switzerland. This article is an open access article distributed under the terms and conditions of the Creative Commons Attribution (CC BY) license (https://creativecommons.org/licenses/by/4.0/).
Share and Cite
Coelho, J.S.T.; Pérez-Sánchez, M.; Coronado-Hernández, O.E.; Sánchez-Romero, F.-J.; McNabola, A.; Ramos, H.M. Hybrid Renewable Systems for Small Energy Communities: What Is the Best Solution? Appl. Sci. 2024, 14, 10052. https://doi.org/10.3390/app142110052
Coelho JST, Pérez-Sánchez M, Coronado-Hernández OE, Sánchez-Romero F-J, McNabola A, Ramos HM. Hybrid Renewable Systems for Small Energy Communities: What Is the Best Solution? Applied Sciences. 2024; 14(21):10052. https://doi.org/10.3390/app142110052
Chicago/Turabian StyleCoelho, João S. T., Modesto Pérez-Sánchez, Oscar E. Coronado-Hernández, Francisco-Javier Sánchez-Romero, Aonghus McNabola, and Helena M. Ramos. 2024. "Hybrid Renewable Systems for Small Energy Communities: What Is the Best Solution?" Applied Sciences 14, no. 21: 10052. https://doi.org/10.3390/app142110052
APA StyleCoelho, J. S. T., Pérez-Sánchez, M., Coronado-Hernández, O. E., Sánchez-Romero, F.-J., McNabola, A., & Ramos, H. M. (2024). Hybrid Renewable Systems for Small Energy Communities: What Is the Best Solution? Applied Sciences, 14(21), 10052. https://doi.org/10.3390/app142110052
 
        





 
       