Research on Safety Evaluation of Stadium Reconstruction Construction Based on Combination Weighting Extension Model
Abstract
1. Introduction
2. Evaluation Index System
2.1. Index Analysis
2.2. Index Screening
2.3. Index System Quantification
3. Security Evaluation Model
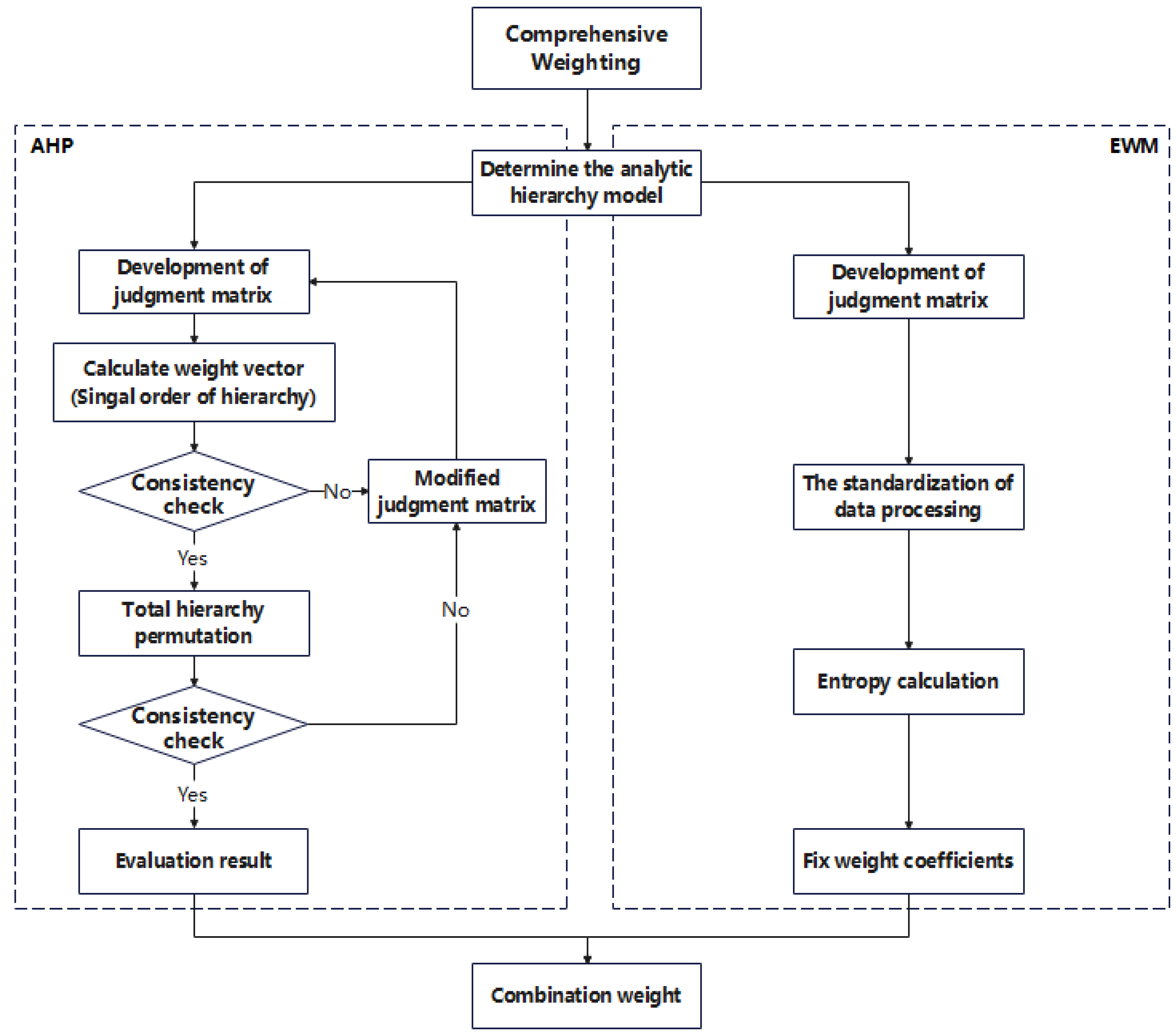
3.1. Comprehensive Empowerment Based on AHP-Improved Entropy Weight Method
3.1.1. Determine the Subjective Weight
3.1.2. Determine the Objective Weight
3.1.3. Determining Combination Weights
3.2. Matter–Element Extension Model
4. Case Analysis
4.1. Project Overview
4.2. Data Acquisition and Analysis
4.3. Determine the Index Weight
4.4. Evaluation Process
4.4.1. Establishment of Matter Element to Be Evaluated
4.4.2. Establishment of Correlation Matrix
| I | II | III | IV | V | ||
| R0 = | S11 | 0.400 | −0.600 | −0.800 | −0.867 | −0.900 |
| S12 | −0.222 | 0.400 | −0.300 | −0.533 | −0.650 | |
| S13 | −0.308 | 0.200 | −0.100 | −0.400 | −0.550 | |
| S14 | −0.388 | −0.183 | 0.450 | −0.155 | −0.372 | |
| S21 | 0.200 | −0.200 | −0.600 | −0.733 | −0.800 | |
| S22 | −0.368 | −0.143 | 0.400 | −0.200 | −0.400 | |
| S23 | −0.308 | 0.200 | −0.100 | −0.400 | −0.550 | |
| S24 | −0.321 | 0.100 | −0.050 | −0.367 | −0.525 | |
| S31 | −0.450 | −0.267 | 0.200 | −0.083 | −0.308 | |
| S32 | −0.361 | −0.115 | 0.300 | −0.233 | −0.425 | |
| S33 | −0.368 | −0.143 | 0.400 | −0.200 | −0.400 | |
| S41 | −0.188 | 0.300 | −0.350 | −0.567 | −0.675 | |
| S42 | −0.361 | −0.115 | 0.300 | −0.233 | −0.425 | |
| S43 | −0.292 | 0.300 | −0.150 | −0.433 | −0.575 | |
| S44 | −0.372 | −0.155 | 0.450 | −0.167 | −0.388 | |
| S45 | −0.143 | 0.200 | −0.400 | −0.600 | −0.700 | |
| S51 | −0.368 | −0.143 | 0.400 | −0.200 | −0.400 | |
| S52 | −0.372 | −0.155 | 0.450 | −0.167 | −0.388 | |
| S53 | 0.100 | −0.100 | −0.550 | −0.700 | −0.775 | |
| S61 | −0.083 | 0.100 | −0.450 | −0.633 | −0.725 | |
| S62 | −0.143 | 0.200 | −0.400 | −0.600 | −0.700 | |
| S63 | −0.206 | 0.350 | −0.325 | −0.550 | −0.663 | |
| S71 | 0.450 | −0.450 | −0.725 | −0.817 | −0.863 | |
| S72 | −0.262 | 0.450 | −0.225 | −0.483 | −0.613 | |
| S73 | −0.115 | 0.150 | −0.425 | −0.617 | −0.713 | |
| S74 | −0.408 | −0.196 | 0.450 | −0.167 | −0.392 | |
| S75 | −0.283 | 0.350 | −0.175 | −0.450 | −0.588 |
4.4.3. Comprehensive Assessment
4.5. Result Analysis
4.5.1. Single-Factor Analysis
4.5.2. Multi-Factor Coupling Factor Analysis
5. Conclusions and Suggestions
5.1. Conclusions
5.2. Suggestion
6. Prospect
Author Contributions
Funding
Institutional Review Board Statement
Informed Consent Statement
Data Availability Statement
Acknowledgments
Conflicts of Interest
References
- Teng, W. Japanese Disaster Countermeasures System; Construction Industry Press: Beijing, China, 2003. [Google Scholar]
- Football Licensing Authority. Guide to Safety at Sports Grounds, 5th ed.; The Stationery Office: Norwich, UK, 2008. [Google Scholar]
- Jin, L. Safe Olympics Theory; Tsinghua University Press: Beijing, China, 2003. [Google Scholar]
- Hostikka, S.; Korhonen, T.; Keski-Rahkonen, O. Two-model Model Carlo simulation of fire scenarios. Fire Safet Sci. 2005, 8, 1241–1252. [Google Scholar] [CrossRef][Green Version]
- Liu, L. Risk assessment of stampede in crowd gathering sports venues. J. Catastrophology 2018, 33, 52–54. [Google Scholar]
- Nelson, C.; Kantor, P.; Nakamura, B.; Ricks, B.; Whytlaw, R.; Egan, D.; Matlin, A.; Roberts, F.; Tobia, M.; Young, M. Experimental designs for testing metal detectors at a large sports stadium. In Proceedings of the 2015 IEEE International Symposium on Technologies for Homeland Security (HST), Waltham, MA, USA, 14–16 April 2015; pp. 43–47. [Google Scholar]
- Vandeviver, C.; Bernasco, W.; Van Daele, S. Do sports stadiums generate crime on days without matches? A natural experiment on the delayed exploitation of criminal opportunities. Secur. J. 2019, 32, 1–19. [Google Scholar] [CrossRef]
- Praditsathaporn, S.; Kaviya, S.; Yupapin, P.P. Sport safety improvement using security camera without audience privacy violation. Procedia-Soc. Behav. Sci. 2018, 2, 62–67. [Google Scholar] [CrossRef][Green Version]
- Ammon, R. Risk Management Program for Sports Organizations; Sadler & Company: Columbia, SC, USA, 2014; pp. 156–164. [Google Scholar]
- Gratz, J. Safeguarding the spectator. Weatherwise 2019, 58, 42–45. [Google Scholar] [CrossRef]
- Liu, Z.; Zhang, A.; Wang, W.; Wang, J. Digital twin-driven dynamic evacuation method for fire safety of Winter Olympic venues. J. Tongji Univ. 2020, 48, 962–971. [Google Scholar]
- Chen, J. Modeling of countermeasures for large-scale sports events in sudden earthquake disasters. J. Catastrophology 2019, 34, 72–77. [Google Scholar]
- Wu, M. Research on Safety Risk Assessment of Large Stadiums and Gymnasiums for Explosive Threat. Ph.D. Thesis, People’s Public Security University of China, Beijing, China, 2023. [Google Scholar]
- Fang, D.; Xu, S.; Xu, H.; Xu, M.; Hu, Z.; Zhou, M. Scenario deduction analysis of spillover risk of international sports events under the influence of epidemic situation. China Saf. Sci. J. 2022, 32, 1–7. [Google Scholar]
- Song, Y.; Cheng, H.; Wang, Q.; Lv, W. Research on optimization strategy of pedestrian partition evacuation in large stadiums. J. Saf. Sci. Technol. 2021, 17, 19–25. [Google Scholar]
- Chen, M.; Chen, C.; Sun, Y. Research on the evaluation of emergency shelter service capacity of urban gymnasium. J. Saf. Sci. Technol. 2019, 15, 176–181. [Google Scholar]
- Chen, H.; Li, L.; Li, H. Based on STAMP-DEMATEL, a study on the causes of safety accidents in existing building reconstruction. J. Railw. Sci. Eng. 2023, 20, 1880–1890. [Google Scholar]
- GB 55022-2021; General Specification for Maintenance and Retrofitting of Existing Buildings. National Assembly of the PRC: Beijing, China, 2021.
- JGJ31-2003; Code for Design of Sports Buildings. National Assembly of the PRC: Beijing, China, 2003.
- Peng, Z.; Yang, Y.; Li, H. Study on the extraction process of Zhengguxiyao based on network pharmacology combined with analytic hierarchy process-entropy weight method and orthogonal test. Chin. J. New Drugs 2024, 33, 1813–1823. [Google Scholar]
- Zhao, S.; Zhao, C.; Jing, N. Benefit evaluation and optimization strategy of wetland around Dianchi Lake based on A. Acta Sci. Circumstantiae 2024, 44, 411–420. [Google Scholar]
- Song, B.; Liu, J.; Yi, W. Evaluation of Water Environment Improvement in Yinxi Plain River Network Area Based on AHP-entropy Weight Method. Water Resour. Power 2024, 42, 68–72. [Google Scholar]
- Ministry of Housing and Urban-Rural Development. Notice on the Issuance of “Interim Measures for Standardization Evaluation of Construction Safety Production”. EB/OL. 31 July 2014. Available online: https://www.gov.cn/gongbao/content/2014/content_2792663.htm (accessed on 7 August 2024).
- GB 221885-2008; General Requirements for Public Safety in Sports Venues. National Assembly of the PRC: Beijing, China, 2008.
- Zan, X. Quality control of rolled products based on 5M1E analysis. J. Plast. Eng. 2021, 28, 83–91. [Google Scholar]
- Li, Q.; Zhou, H.D.; Zhang, H. Durability evaluation of highway tunnel lining structure based on matter element extension-simple correlation function method-cloud model: A case study. Math. Biosci. Eng. 2021, 18, 4027–4054. [Google Scholar] [CrossRef]
- Li, H.; Guo, S. External Economies Evaluation of Wind Power Engineering Project Based on Analytic Hierarchy Process and Matter-Element Extension Model. Math. Probl. Eng. 2013, 1, 11. [Google Scholar] [CrossRef]
- Xin, Y.; Yang, D.; Fang, Q. Application of improved GRA-TOPSIS model in risk assessment of prefabricated building construction. J. Saf. Environ. 2023, 23, 2212–2222. [Google Scholar]
- Fan, H.; He, J.; Tian, S. Robustness evaluation method of integrated energy system based on variable step simulation and improved entropy weight method. J. Shanghai Jiaotong Univ. 2024, 58, 59–68. [Google Scholar]
- Lai, L. Research on the evaluation index system of professional quality of first-class sci-tech journal editors based on analytic hierarchy process-entropy weight method. Chin. J. Sci. Tech. Period. 2022, 33, 1104–1111. [Google Scholar]
- Cai, W. Extension theory and its application. Chin. Sci. Bull. 1999, 44, 673–682. [Google Scholar] [CrossRef]
- Chen, J.; Wang, Y.; Li, Y.; Zhao, X.; Ye, S.; Yue, W. Evaluation of rock slope stability based on analytic hierarchy process-extension theory. Subgrade Eng. 2022, 225, 12–18. [Google Scholar]
- Gao, J.; Liu, Y.; Zheng, H. Land use multifunctional diagnosis based on entropy weight and matter-element model. Chin. J. Agric. Resour. Reg. Plan. 2021, 42, 52–61. [Google Scholar]




| Grade | Security | Control Strategy | Score Range |
|---|---|---|---|
| I | extremely high safety | Advance the work in an orderly manner in accordance with the established plan. | (8–10] |
| II | high safety | Monitor and rectify individual factors. | (6–8] |
| III | general safety | Take countermeasures to improve safety within the specified time. | (4–6] |
| IV | low safety | If the safety level is raised to level III or above, the operation can continue. | (2–4] |
| Ⅴ | extremely low safety | Safety is very low; you must stop the operation. | (0–2] |
| Serial Number | Entropy | Entropy Weight | ||||
|---|---|---|---|---|---|---|
| H1 | H2 | H3 | M1 | M2 | M3 | |
| 1 | 0.9997 | 0.9998 | 0.9999 | 0.5000 | 0.4000 | 0.3000 |
| 2 | 0.997 | 0.998 | 0.999 | 0.5000 | 0.4000 | 0.3000 |
| 3 | 0.97 | 0.98 | 0.99 | 0.5000 | 0.4000 | 0.3000 |
| 4 | 0.7 | 0.8 | 0.9 | 0.5000 | 0.4000 | 0.3000 |
| Cronbach α Coefficient | KOM Test | Bartlett Spherical Test | ||
|---|---|---|---|---|
| Approximate Chi-Square Value | df | p Value | ||
| 0.934 (>0.6) | 0.776 (>0.6) | 1146.266 | 351 | 0.000 (<0.001) |
| Comprehensive Correlation Degree | Evaluation Grade | ||||
|---|---|---|---|---|---|
| II | |||||
| −0.213 | −0.003 | −0.053 | −0.414 | −0.564 | |
Disclaimer/Publisher’s Note: The statements, opinions and data contained in all publications are solely those of the individual author(s) and contributor(s) and not of MDPI and/or the editor(s). MDPI and/or the editor(s) disclaim responsibility for any injury to people or property resulting from any ideas, methods, instructions or products referred to in the content. |
© 2024 by the authors. Licensee MDPI, Basel, Switzerland. This article is an open access article distributed under the terms and conditions of the Creative Commons Attribution (CC BY) license (https://creativecommons.org/licenses/by/4.0/).
Share and Cite
Jia, L.; Sun, C.; Lv, W.; Li, W. Research on Safety Evaluation of Stadium Reconstruction Construction Based on Combination Weighting Extension Model. Appl. Sci. 2024, 14, 9575. https://doi.org/10.3390/app14209575
Jia L, Sun C, Lv W, Li W. Research on Safety Evaluation of Stadium Reconstruction Construction Based on Combination Weighting Extension Model. Applied Sciences. 2024; 14(20):9575. https://doi.org/10.3390/app14209575
Chicago/Turabian StyleJia, Lixin, Cheng Sun, Wenhao Lv, and Wenlong Li. 2024. "Research on Safety Evaluation of Stadium Reconstruction Construction Based on Combination Weighting Extension Model" Applied Sciences 14, no. 20: 9575. https://doi.org/10.3390/app14209575
APA StyleJia, L., Sun, C., Lv, W., & Li, W. (2024). Research on Safety Evaluation of Stadium Reconstruction Construction Based on Combination Weighting Extension Model. Applied Sciences, 14(20), 9575. https://doi.org/10.3390/app14209575

