Coupled System of Dual-Axis Clinostat and Helmholtz Cage for Simulated Microgravity Experiments
Abstract
1. Introduction
2. Design and Construction
2.1. Principle of Clinostat Operation
2.2. Mechanical Components of the Clinostat
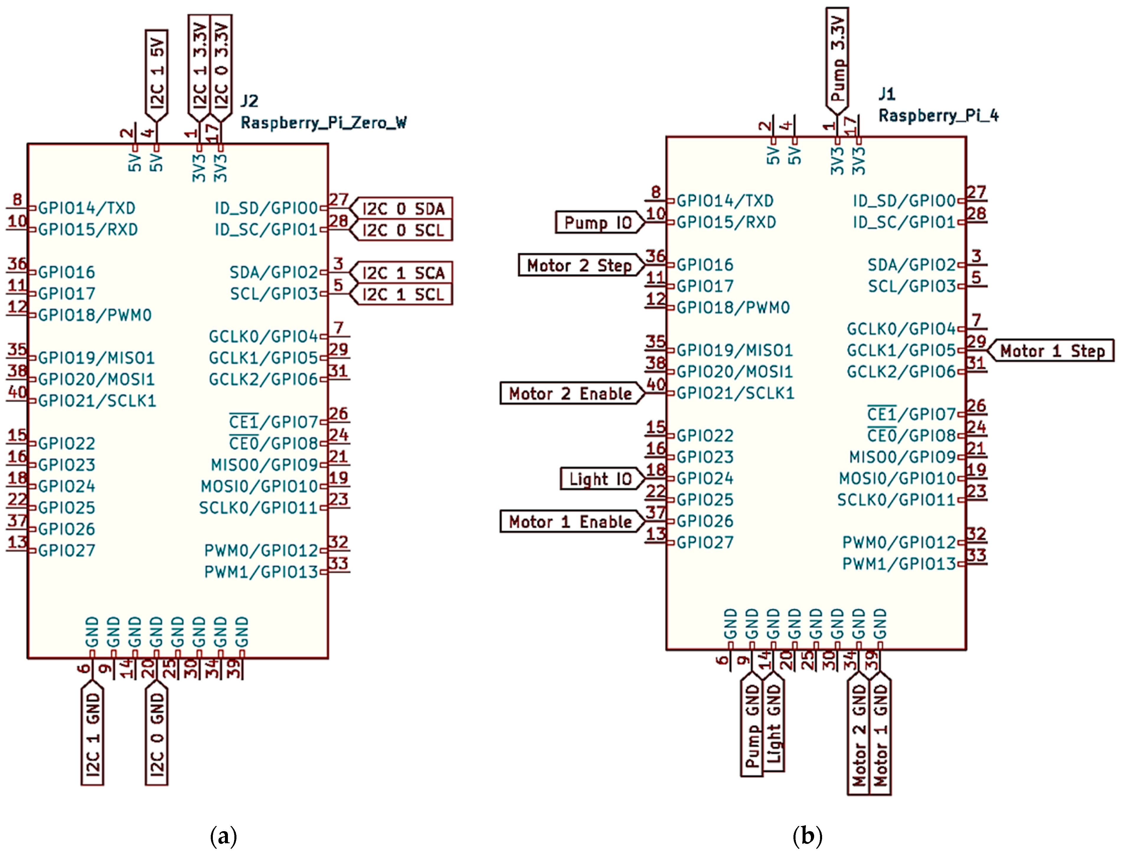
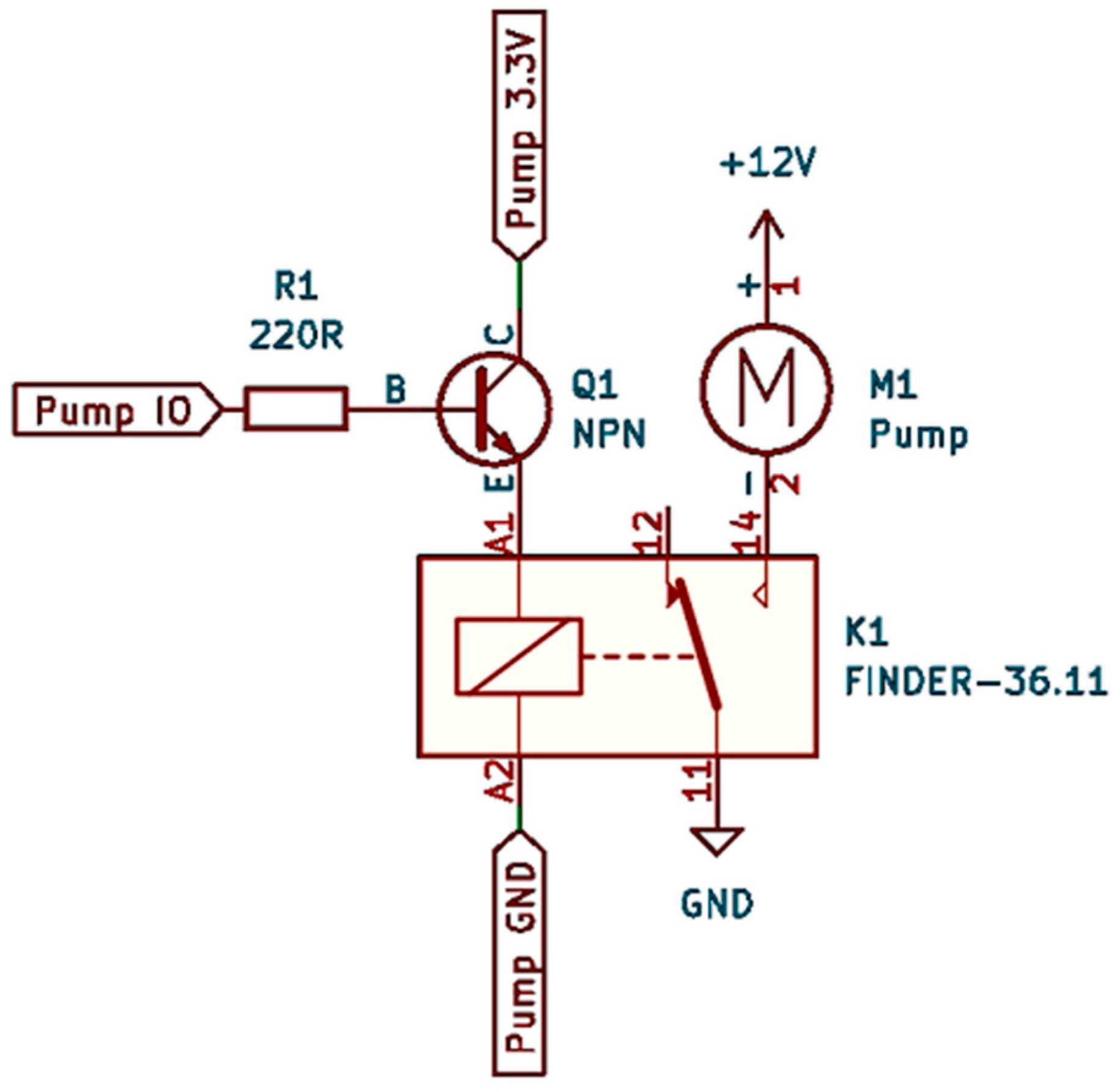
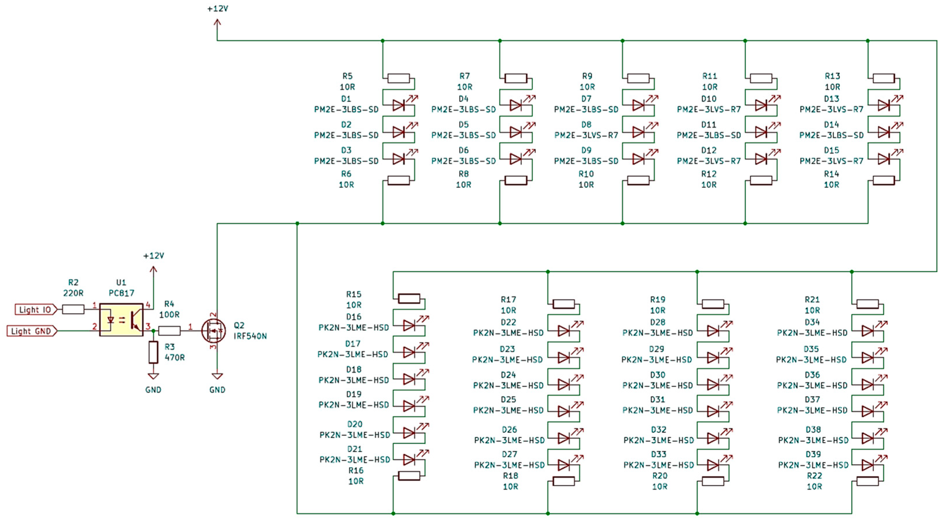
2.3. Electrics and Sensors of the Clinostat
2.4. Clinostat Software
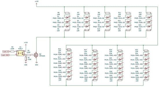
2.5. The Helmholtz Cage
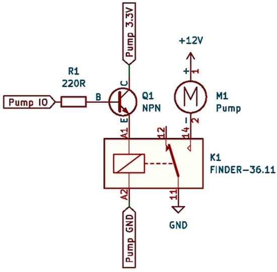
2.6. Cultivation Experiments
3. Conclusions
Author Contributions
Funding
Institutional Review Board Statement
Informed Consent Statement
Data Availability Statement
Conflicts of Interest
References
- Chen, R.J.; Rosen, E.; Masson, P.H. Gravitropism in higher plants. Plant Physiol. 1999, 120, 343–350. [Google Scholar] [CrossRef]
- Mancuso, S.; Shabala, S. Rhythm in Plants: Phenomenology, Mechanisms, and Adaptive Significance; Springer: Berlin/Heidelberg, Germany; New York, NY, USA, 2007. [Google Scholar]
- Blachowicz, T.; Ehrmann, A.; Malczyk, M.; Stasiak, A.; Osadnik, R.; Paluch, R.; Koruszowic, M.; Pawlyta, J.; Lis, K.; Lehrich, K. Plant growth in microgravity and defined magnetic field. In Proceedings of the International Conference on Electrical, Computer, Communications and Mechatronics Engineering (ICECCME), Belle Mare, Mauritius, 7–8 October 2021. [Google Scholar]
- Driss-Ecole, D.; Legué, V.; Carnero-Diaz, E.; Perbal, G. Gravisensitivity and automorphogenesis of lentil seedling roots grown on board the International Space Station. Physiol. Plant. 2008, 134, 191–201. [Google Scholar] [CrossRef]
- Vegetable Production System (Veggie). Available online: https://ntrs.nasa.gov/api/citations/20160005059/downloads/20160005059.pdf (accessed on 29 June 2024).
- Veggie. Available online: https://www.nasa.gov/wp-content/uploads/2019/04/veggie_fact_sheet_508.pdf (accessed on 29 June 2024).
- Zabel, P.; Bamsey, M.; Schubert, D.; Tajmar, M. Review and analysis of over 40 years of space plan growth systems. Life Sci. Space Res. 2016, 10, 1–16. [Google Scholar] [CrossRef]
- Hoson, T.; Kamisaka, S.; Buchen, B.; Sievers, A.; Yamashita, M.; Masuda, Y. Possible use of a 3-D clinostat to analyze plant growth processes under microgravity conditions. Adv. Space Res. 1996, 17, 47–53. [Google Scholar] [CrossRef]
- Theoret, N. Attitude Determination Control Testing System (Helmholtz Cage and Air Bearing). Honors Thesis, 2783. Western Michigan University, Kalamazoo, MI, USA, 2016. [Google Scholar]
- Boucheron-Dubuisson, E.; Manzano, A.I.; Le Disquet, I.; Matía, I.; Sáez-Vasquez, J.; van Loon, J.J.; Herranz, R.; Carnero-Diaz, E.; Medina, F.J. Functional alterations of root meristematic cells of Arabidopsis thaliana induced by a simulated microgravity environment. J. Plant Physiol. 2016, 207, 30–41. [Google Scholar] [CrossRef]
- Sievers, A.; Hejnowicz, Z. How well does the clinostat mimic the effect of microgravity on plant cells and organs? ASGSB Bull. 1992, 5, 69–75. [Google Scholar]
- Lorenzi, G.; Perbal, G. Root growth and statocyte polarity in lentil seedling roots grown in microgravity or on slowly rotating clinostat. Physiol. Plant. 1990, 78, 532–537. [Google Scholar] [CrossRef]
- White, J. Formation of red wood in conifers. Proc. R. Soc. Vic. 1908, 20, 107–124. [Google Scholar]
- Michalak, I.; Lewandowska, S.; Niemczyk, K.; Detyna, J.; Bujak, H.; Arik, P.; Bartniczak, A. Germination of soybean seeds exposed to the static/alternating magnetic field and algal extract. Eng. Life Sci. 2019, 19, 986–999. [Google Scholar] [CrossRef]
- Jin, Y.; Guo, W.; Hu, X.; Liu, M.; Xu, X.; Hu, F.; Lan, Y.; Lv, C.; Fang, Y.; Liu, M.; et al. Static magnetic field regulates Arabidopsis root growth via auxin signaling. Sci. Rep. 2019, 9, 14384. [Google Scholar] [CrossRef]
- Nyakane, N.E.; Sedibe, M.M.; Markus, E. Growth response of rose geranium (Pelargonium graveolens L.) to calcium:magnesium ratio, magnetic field, and mycorrhizae. Hortscience 2019, 54, 1762–1768. [Google Scholar] [CrossRef]
- Dhiman, S.K.; Galland, P. Effects of weak static magnetic fields on the gene expression of seedlings of Arabidopsis thaliana. J. Plant Physiol. 2018, 231, 9–18. [Google Scholar] [CrossRef]
- Harris, S.R.; Henbest, K.B.; Maeda, K.; Pannell, J.R.; Timmel, C.R.; Hore, P.J.; Okamoto, H. Effect of magnetic fields on cryptochrome-dependent responses in Arabidopsis thaliana. J. R. Soc. Interface 2009, 6, 1193–1205. [Google Scholar] [CrossRef]
- Ahmad, M.; Galland, P.; Ritz, T.; Wiltschko, R.; Wiltschko, W. Magnetic intensity affects crypto-chrome-dependent responses in Arabidopsis thaliana. Planta 2007, 225, 615–624. [Google Scholar] [CrossRef]
- Rakosy-Tocan, L.; Aurori, C.M.; Morariu, V.V. Influence of near null magnetic field on in vitro growth of potato and wild Solanum species. Bioelectromagnetics 2005, 26, 548–557. [Google Scholar] [CrossRef]
- Magdaleno-Adame, S.; Olivares-Galvan, J.; Campero-Littlewood, E.; Escarela-Perez, R.; Blanco Brisset, E. Coil Systems to Generate Uniform Magnetic Field Volumes. In Proceedings of the Comsol Conference 2010, Boston, MA, USA, 7–9 October 2010. [Google Scholar]
- Yamashita, M.; Tomita-Yokotani, K.; Hashimoto, H.; Taka, M.; Tsushima, M.; Nakamura, T. Experimental concept for examination of biological effects of magnetic field concealed by gravity. Adv. Space Res. 2004, 34, 1575–1578. [Google Scholar] [CrossRef]
- Mo, W.C.; Liu, Y.; He, R.Q. Hypomagnetic field, an ignorable environmental factor in space? Sci. China Life Sci. 2014, 57, 726–728. [Google Scholar] [CrossRef][Green Version]
- Ogneva, I.V.; Usik, M.A.; Burtseva, M.V.; Biryukov, N.; Zhdankina, Y.S.; Sychev, V.N.; Orlov, O.I. Drosophila melanogaster Sperm under Simulated Microgravity and a Hypomagnetic Field: Motility and Cell Respiration. Int. J. Mol. Sci. 2020, 21, 5985. [Google Scholar] [CrossRef]
- Islam, M.; Maffei, M.E.; Vigani, G. The Geomagnetic Field Is a Contributing Factor for an Efficient Iron Uptake in Arabidopsis thaliana. Front. Plant Sci. 2020, 11, 325. [Google Scholar] [CrossRef]
- Maffei, M.E. Magnetic field effects on plant growth, development, and evolution. Front. Plant Sci. 2014, 5, 445. [Google Scholar] [CrossRef]
- Maffei, M.E. Plant Responses to Electromagnetic Fields. In Biological and Medical Aspects of Electromagnetic Fields, 4th ed.; CRC Press: Boca Raton, FL, USA, 2018; pp. 89–110. [Google Scholar]
- Fischer, J.; Laforsch, C. The influence of gravity and light on locomotion and orientation of Heterocypris incongruens and Notodromas monacha (Crustacea, Ostracoda). NPJ Microgravity 2018, 4, 3. [Google Scholar] [CrossRef]
- Prasad, B.; Grimm, D.; Strauch, S.M.; Erzinger, G.S.; Corydon, T.J.; Lebert, M.; Magnusson, N.E.; Infanger, M.; Richter, P.; Krüger, M. Influence of Microgravity on Apoptosis in Cells, Tissues, and Other Systems In Vivo and In Vitro. Int. J. Mol. Sci. 2020, 21, 9373. [Google Scholar] [CrossRef]
- Wehland, M.; Steinwerth, P.; Aleshcheva, G.; Sahana, J.; Hemmersbach, R.; Lützenberg, R.; Kopp, S.; Infanger, M.; Grimm, D. Tissue Engineering of Cartilage Using a Random Positioning Machine. Int. J. Mol. Sci. 2020, 21, 9596. [Google Scholar] [CrossRef]
- Schüler, O.; Krause, L.; Görög, M.; Hauslage, J.; Kesseler, L.; Böhmer, M.; Hemmersbach, R. ARADISH—Development of a Standardized Plant Growth Chamber for Experiments in Gravitational Biology Using Ground Based Facilities. Microgravity Sci. Technol. 2016, 28, 297–305. [Google Scholar] [CrossRef]
- Brungs, S.; Egli, M.; Wuest, S.L.; Christianen, P.C.M.; van Loon, J.J.W.A.; Anh, T.J.N.; Hemmersbach, R. Facilities for Simulation of Microgravity in the ESA Ground-Based Facility Programme. Microgravity Sci. Technol. 2016, 28, 191–203. [Google Scholar] [CrossRef]
- Lyon, C.J. Choice of rotation rate for the horizontal clinostat. Plant Physiol. 1970, 46, 355–358. [Google Scholar] [CrossRef][Green Version]
- Muneer, S.; Kim, E.J.; Park, J.S.; Lee, J.H. Influence of Green, Red, and Blue Light Emitting Diodes on Multiprotein Complex Proteins and Photosynthetic Activity under Different Light Intensities in Lettuce Leaves (Lactuca sativa L.). Int. J. Mol. Sci. 2014, 15, 4657–4670. [Google Scholar] [CrossRef]
- MongoDB. Available online: https://www.mongodb.com/ (accessed on 12 July 2024).
- Rust. Available online: https://www.rust-lang.org/ (accessed on 12 July 2024).
- Tokio—An asynchronous Rust Runtime. Available online: https://tokio.rs/ (accessed on 12 July 2024).
- React. Available online: https://react.dev/ (accessed on 12 July 2024).
- Electron. Available online: https://www.electronjs.org/ (accessed on 4 July 2024).
- Mahavarkar, P.; John, J.; Dhapre, V.; Dongre, V.; Labde, S. Tri-axial square Helmholtz coil system at the Alibag Magnetic Observatory: Upgraded to a magnetic sensor calibration facility. Geosci. Instrum. Method. Data Syst. 2018, 7, 143–149. [Google Scholar] [CrossRef]
- da Silva, R.C.; Ishioka, I.S.K.; Cappelletti, C.; Battistini, S.; Borges, R.A. Helmholtz Cage Design and Validation for Nanosatellites HWIL Testing. IEEE Trans. Aerosp. Electron. Syst. 2019, 55, 3050–3061. [Google Scholar] [CrossRef]
- Goyal, T. Design and development of a three-axis controlled Helmholtz cage as an in-house magnetic field simulator for cubesats. In Proceedings of the International Astronautical Congress 2017, Adelaide, Australia, 25–29 September 2017. [Google Scholar]















Disclaimer/Publisher’s Note: The statements, opinions and data contained in all publications are solely those of the individual author(s) and contributor(s) and not of MDPI and/or the editor(s). MDPI and/or the editor(s) disclaim responsibility for any injury to people or property resulting from any ideas, methods, instructions or products referred to in the content. |
© 2024 by the authors. Licensee MDPI, Basel, Switzerland. This article is an open access article distributed under the terms and conditions of the Creative Commons Attribution (CC BY) license (https://creativecommons.org/licenses/by/4.0/).
Share and Cite
Malczyk, M.; Blachowicz, T.; Ehrmann, A. Coupled System of Dual-Axis Clinostat and Helmholtz Cage for Simulated Microgravity Experiments. Appl. Sci. 2024, 14, 9517. https://doi.org/10.3390/app14209517
Malczyk M, Blachowicz T, Ehrmann A. Coupled System of Dual-Axis Clinostat and Helmholtz Cage for Simulated Microgravity Experiments. Applied Sciences. 2024; 14(20):9517. https://doi.org/10.3390/app14209517
Chicago/Turabian StyleMalczyk, Maciej, Tomasz Blachowicz, and Andrea Ehrmann. 2024. "Coupled System of Dual-Axis Clinostat and Helmholtz Cage for Simulated Microgravity Experiments" Applied Sciences 14, no. 20: 9517. https://doi.org/10.3390/app14209517
APA StyleMalczyk, M., Blachowicz, T., & Ehrmann, A. (2024). Coupled System of Dual-Axis Clinostat and Helmholtz Cage for Simulated Microgravity Experiments. Applied Sciences, 14(20), 9517. https://doi.org/10.3390/app14209517

