Sustainable Transformation: A Case Study of an Engineering-to-Order Additive Manufacturing Firm
Abstract
1. Introduction
- Q1: How can the sustainability of AM operations be enhanced?
- Q2: What tools are available to guide AM companies toward greater sustainability, providing a holistic view of AM operations?
2. Theoretical Background
3. Methodology
4. Literature Overview
4.1. Additive Manufacturing (AM)
Challenges in Achieving Sustainability in AM Operations
4.2. Sus-VSM: A New Tool in Lean Philosophy
4.2.1. The Role of Performance Indicators in Facilitating Sustainable Transitions
4.2.2. The 4th Generation of the Balanced Scorecard (BSC) and Sustainability Strategy Map (SSM)
5. Case Study Company
5.1. Process Analysis through Sus-VSM
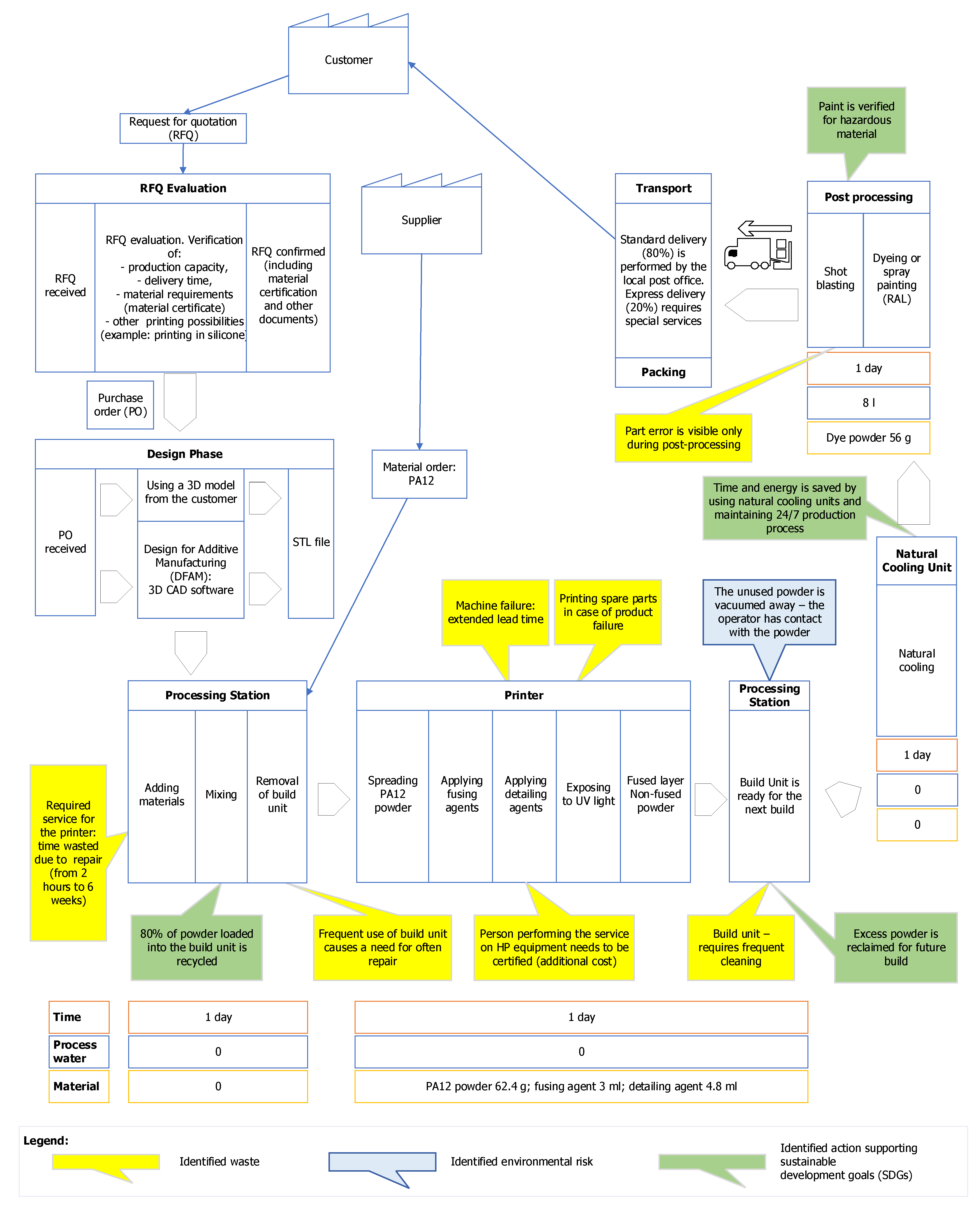
5.1.1. Sus-VSM—The Current State with Waste Identification and Environmental Evaluation
- ○
- Environmental evaluation
- The case study company has strategically partnered with sustainable material and machine suppliers, including industry leaders such as HP and Stratasys. Notably, both HP and Stratasys are active members of the Additive Manufacturing Green Trade Association (AMGTA), a collaborative platform dedicated to fostering best practices in AM and assisting local AM manufacturers in achieving SDGs [99]. HP and Stratasys are prominent providers of products, technologies, software, and services within the AM industry. Their commitment to innovation is evident through their focus on reducing waste, promoting the reuse of materials, and utilising recycled packaging, as highlighted on their respective websites [99]. By aligning with these eco-conscious industry leaders, the case study company has demonstrated its dedication to sustainable practices and environmental stewardship.
- The company employs environmentally friendly transportation solutions, with 80% of its deliveries managed by the Norwegian Post Office, renowned as one of Norway’s leading sustainable companies, as per the Sustainable Brand Index Report (2022). The remaining 20% of deliveries are expedited shipments handled by another reputable Norwegian firm, Bring, which also boasts a high rating in the Sustainable Brand Index. The company operates within an integrated facility where parts are both produced and stored, eliminating the generation of transportation waste. Components are manufactured within a compact space, optimising the use of equipment. Additionally, the packaging of parts is minimised, significantly reducing the environmental footprint.
- This study did not incorporate an analysis of the process’s energy efficiency due to its high complexity, and the outcomes would not substantially influence the focus of this manuscript. However, a separate energy assessment for the HP MJF process was conducted by [100].
- Nylon polyamide (PA12) powder was chosen as the primary material for the production process due to its exceptional qualities. The operational waste generated was minimal since only the material necessary for constructing the part was utilised. Moreover, the leftover powders from one build were effectively repurposed, ensuring efficient resource utilisation. Consequently, each printing run incorporated 80% recycled powder and 20% fresh powder. This approach not only promotes sustainable material practices but also contributes to cost-effectiveness, maintaining fair economies of scale while significantly reducing material waste.
- For an example element with a size of 30 cm3, the consumption of materials was as follows: PA12 powder 62.4 g; fusing agent 3 mL; detailing agent 4.8 mL.
- The volume of water generated is contingent upon the size of the part under production. For instance, the dyeing machine in this study can be fitted with a flexible loading system catering to small (8 L), medium (19 L), or large (31 L) batch sizes. It is important to note that machine capacity may vary based on the manufacturer’s specifications.
- ○
- Economic evaluation
- The company operates as a local manufacturer situated in close proximity to its customers, minimising supply chain challenges and transportation expenses.
- The minimum production timeframe for the assumed theoretical part is 4 days (the lead time would remain consistent for the small batch of parts that can fit into the printer’s build volume at once.); nonetheless, due to potential delays, production duration can extend to several weeks. Several factors impact the production timeline, including the necessity for servicing, machine malfunctions, order complexity, and project completion requirements. Regular machine servicing and cleaning contribute to time delays; for instance, frequent usage of a build unit necessitates recurrent cleaning and repairs. Overtime incurred during waiting periods for service providers to rectify machine issues can also extend production time, with service-related waiting times estimated to range from 2 days to 6 weeks.
- The waiting time due to cooling is minimised through the utilisation of multiple natural cooling units within the company’s facility. Cooling processes are executed in two distinct methods: natural cooling and rapid cooling. Rapid cooling is achieved through forced ventilation directly within the build unit, significantly reducing the cooling period to 4–6 h. This expedited cooling approach aids in shortening production durations, facilitating swift deliveries to customers. However, it is important to note that rapid cooling can potentially result in partial deformations due to uneven air distribution; also, it can affect the environment as the forced ventilation requires electricity. On the other hand, natural cooling, a slower process, necessitates a minimum of 24 h and occurs within designated natural cooling units. The elimination of natural cooling time is not feasible. To enhance efficiency, especially for substantial orders, the company strategically invested in supplementary natural cooling units. This optimisation effort contributes to the overall streamlining of the production process for large-scale orders.
- Defects in parts may necessitate the printing of spare components, resulting in what is recognised as over-processing. This form of waste occurs due to the production of supplementary parts, often unnecessarily, to compensate for potential defects.
- ○
- Societal evaluation
- The injury rate during the production process is exceptionally low, warranting the characterisation of the process as inherently safe.
- The handling of powders poses potential health hazards; hence, environmental risks related to powder handling are effectively mitigated through the utilisation of personal protective equipment (PPE) including safety glasses, gloves, and dust masks. These precautions are particularly observed during activities such as vacuuming unused powder from the processing station. Additionally, heat-resistant gloves are employed for unpacking parts from a build unit in urgent situations where parts are needed and the build unit has not sufficiently cooled down.
- If not properly secured, post-processing procedures can pose health risks. To address these concerns, environmental risks associated with post-processing were effectively mitigated through the adoption of a post-processing machine adhering to high safety standards. The case study company utilises the AM solution S1 machine (depicted in Figure 4), designed to prevent operator exposure to moving parts; therefore, additional safety features are deemed unnecessary. This machine also ensures relatively low noise emissions and features airtight machine doors, allowing operators to work without the need for safety glasses or noise protection. The machine components adhere to ATEX standards, further ensuring safety compliance. In summary, environmental risks have been successfully mitigated, rendering post-processing operations safe for employees.
5.1.2. Sus-VSM—Future State
5.1.3. Selection of KPIs
6. Sustainability Strategy Map (SSM) Presentation
7. Discussions and Conclusions
7.1. Comparison with Other Research Results
7.1.1. KPIs
7.1.2. Sus-VSM
7.1.3. The Fifth Perspective of the BSC
7.1.4. Sustainability Strategy Map (SSM)
8. Research Contribution
9. Future Research
Author Contributions
Funding
Institutional Review Board Statement
Informed Consent Statement
Data Availability Statement
Acknowledgments
Conflicts of Interest
Appendix A
| 1 | 2 | 3 | |
|---|---|---|---|
| 1 | 1 | 2 | 0.5 |
| 2 | 0.5 | 1 | 0.5 |
| 3 | 2 | 2 | 1 |
| 1 | 2 | 3 | 4 | 5 | |
|---|---|---|---|---|---|
| 1 | 1 | 4.00 | 0.5 | 1.00 | 0.20 |
| 2 | 0.25 | 1 | 0.14 | 0.20 | 0.17 |
| 3 | 2.00 | 7.00 | 1 | 3.00 | 1.00 |
| 4 | 1.00 | 5.99 | 0.33 | 1 | 0.50 |
| 5 | 5.00 | 6.00 | 1.00 | 2.00 | 1 |
| 1 | 2 | |
|---|---|---|
| 1 | 1 | 0.5 |
| 2 | 2 | 1 |
| 1 | 2 | 3 | |
|---|---|---|---|
| 1 | 1 | 1 | 0.5 |
| 2 | 1 | 1 | 0.5 |
| 3 | 2 | 2 | 1 |
| Decision Hierarchy | |||
|---|---|---|---|
| Level 0 | Level 1 | Level 2 | Global Priorities |
| Sustainability | Environment 0.311 | Energy Consumption 0.130 | 4.0% |
| Water Use 0.040 | 1.2% | ||
| Transport Waste 0.322 | 10.0% | ||
| Greenhouse Gas Emissions 0.148 | 4.6% | ||
| Material waste 0.361 | 11.2% | ||
| Societal 0.196 | Social Impact 0.333 | 6.5% | |
| Regulatory Compliance 0.677 | 13.1% | ||
| Economic 0.493 | Build Time 0.250 | 12.3% | |
| Material Cost 0.250 | 12.3% | ||
| Print Quality 0.500 | 24.7% | ||
| Performance Indicators (PIs) | Consolidated Global Priorities |
|---|---|
| Print Quality | 0.247 |
| Material Cost | 0.123 |
| Build Time | 0.123 |
| Regulatory Compliance | 0.131 |
| Social Impact | 0.065 |
| Material Waste | 0.112 |
| Greenhouse Gas Emissions | 0.046 |
| Transport Waste | 0.1 |
| Water Use | 0.012 |
| Energy Consumption | 0.04 |
References
- Kruth, J.P. Material incress manufacturing by rapid prototyping techniques. CIRP Ann. 1991, 40, 603–614. [Google Scholar] [CrossRef]
- Campbell, I.; Diegel, O.; Huff, R.; Kowen, J.; Wohlers, T. Wohlers Report 2020, 3D Printing and Additive Manufacturing Global State of the Industry; Wohlers Associates: Fort Collins, CO, USA, 2020; ISBN 978-0-9913332-6-4. [Google Scholar]
- Kangas, A.; Kukko, K.; Kanerva, T.; Säämänen, A.; Akmal, J.S.; Partanen, J.; AViitanen, K. Workplace Exposure Measurements of Emission from Industrial 3D Printing. Ann. Work. Expo. Health 2023, 67, 596–608. [Google Scholar] [CrossRef] [PubMed]
- ISO/ASTM 52900:2021I; Additive Manufacturing—General Principles—Terminology. 2nd ed. Vernier: Geneva, Switzerland; ISO/ASTM International: West Conshohocken, PA, USA, 2021.
- Jung, S.; Kara, L.B.; Nie, Z.; Simpson, T.W.; Whitefoot, K.S. Is Additive Manufacturing an Environmentally and Economically Preferred Alternative for Mass Production? Environ. Sci. Technol. 2023, 57, 6373–6386. [Google Scholar] [CrossRef] [PubMed]
- Wiese, M.; Rogall, C.; Henningsen, N.; Herrmann, C.; Thiede, S. Environmental and technical evaluation of additive manufacturing: Enabling process chain perspective by energy value stream mapping. Procedia CIRP 2022, 105, 440–445. [Google Scholar] [CrossRef]
- Maines, E.M.; Porwal, M.K.; Ellison Ch, J.; Reineke, T.M. Sustainable advances in SLA/DLP 3D printing materials and processes. Green Chem. 2021, 23, 6863–6897. [Google Scholar] [CrossRef]
- Fuzi, N.M.; Adam, S.; Ramdan, M.R.; Ong, S.Y.Y.; Osman, J.; Kolandan, S.; Ariffin, S.Z.M.; Jamaluddin, N.S.; Abdullah, K. Sustainability Management Accounting and Organizational Performance: The Mediating Role of Environmental Management System. Sustainability 2022, 14, 14290. [Google Scholar] [CrossRef]
- Butler, J.B.; Henderson, S.C.; Raiborn, C. Sustainability and the Balanced Scorecard: Integrating Green Measures into Business Reporting; Management Accounting Quarterly: Bologna, Italy, 2011; Volume 12, pp. 1–10. [Google Scholar]
- Bromberger, J.; Kelly, R. Additive Manufacturing: A Long-Term Game Changer for Manufacturers; McKinsey & Company: New York, NY, USA, 2017; Available online: https://www.mckinsey.com/capabilities/operations/our-insights/additive-manufacturing-a-long-term-game-changer-for-manufacturers (accessed on 30 July 2024).
- Huang, R.; Riddle, M.; Graziano, D.; Warren, J.; Das, S.; Nimbalkar, S.; Cresko, J.; Masanet, E. Energy and emissions saving potential of additive manufacturing: The case of lightweight aircraft components. J. Clean. Prod. 2016, 135, 1559–1570. [Google Scholar] [CrossRef]
- Morrow, W.R.; Qi, H.; Kim, I.; Mazumder, J.; Skerlos, S.J. Environmental aspects of laser-based and conventional tool and die manufacturing. J. Clean. Prod. 2007, 15, 932–943. [Google Scholar] [CrossRef]
- Faludi, J.; Cline-Thomas, N.; Agrawala, S. 3D printing and its environmental implications. Part I, Ch. 5. In The Next Production Revolution Implications for Governments and Business; OECD: Paris, France, 2017. [Google Scholar] [CrossRef]
- Laureijs, R.E.; Roca, J.B.; Narra, S.P.; Montgomery, C.; Beuth, J.L.; Fuchs, E.R.H. Metal additive manufacturing: Cost competitive beyond low volumes. J. Manuf. Sci. Eng. 2017, 139, 081010. [Google Scholar] [CrossRef]
- Kolb, T.; Schmidt, P.; Beisser, R.; Tremel, J.; Schmidt, M. Safety in additive manufacturing: Fine dust measurements for a process chain in Laser beam melting of metals. RTejournal Forum Für Rapid Technol. 2017, 1, 1. [Google Scholar]
- Ratnayake, C.R.M. Sustainable performance of industrial assets: The role of PAS 55-1&2 and human factors. Int. J. Sustain. Eng. 2013, 6, 198–211. [Google Scholar] [CrossRef]
- Ratnayake, R.M. Enabling RDM in challenging environments via additive layer manufacturing: Enhancing offshore petroleum asset operations. Prod. Plan. Control. 2019, 30, 522–539. [Google Scholar] [CrossRef]
- Eslami, Y.; Lezoche, M.; Panetto, H.; Dassisti, M. On analysing sustainability assessment in manufacturing organisations: A survey. Int. J. Prod. Res. 2021, 59, 4108–4139. [Google Scholar] [CrossRef]
- Mourtzis, D.; Angelopoulos, J.; Panopoulos, N. Smart Grids as product-service systems in the framework of energy 5.0—a state-of-the-art review. Green Manuf. Open 2022, 1, 5. [Google Scholar] [CrossRef]
- Top, N.; Sahin, I.; Mangla, S.K.; Sezer, M.D.; Kazancoglu, Y. Towards sustainable production for transition to additive manufacturing: A case study in the manufacturing industry. Int. J. Prod. Res. 2023, 61, 4450–4471. [Google Scholar] [CrossRef]
- Vorkapić, M.; Popović, B.; Ćoćkalo, D.; Bakator, M.; Stanisavljev, S. The importance and link of additive manufacturing with lean and sustainable manufacturing. J. Eng. Manag. Compet. 2023, 13, 53–60. [Google Scholar] [CrossRef]
- Xu, X.; Meteyer, S.; Perry, N.; Zhao, Y.F. Energy consumption model of Binder-jetting additive manufacturing processes. Int. J. Prod. Res. 2015, 53, 7005–7015. [Google Scholar] [CrossRef]
- Tagliaferri, V.; Trovalusci, F.; Guarino, S.; Venettacci, S. Environmental and Economic Analysis of FDM, SLS and MJF Additive Manufacturing Technologies. Materials 2019, 12, 4161. [Google Scholar] [CrossRef]
- Mele, M.; Campana, G.; Monti, G.L. A Decision Method to Improve the Sustainability of Post Processing in Multi Jet Fusion Additive Manufacturing. Procedia Manuf. 2020, 43, 2–9. [Google Scholar] [CrossRef]
- Chen, K.; Koh, Z.H.; Le, K.Q.; Teo, H.W.B.; Zheng, H.; Zeng, J.; Zhou, K.; Du, H. Effects of build positions on the thermal history, crystallization, and mechanical properties of polyamide 12 parts printed by Multi Jet Fusion. Virtual Phys. Prototyp. 2022, 17, 631–648. [Google Scholar] [CrossRef]
- Epstein, M.J.; Wisner, P.S. Using a Balanced Scorecard to Implement Sustainability. Environ. Qual. Manag. 2001, 11, 1–10. [Google Scholar] [CrossRef]
- Figge, F.; Hahn, T.; Schaltegger, S.; Wagner, M. The Sustainability Balanced Scorecard—linking sustainability management to business strategy. Bus. Strategy Environ. 2002, 11, 269–284. [Google Scholar] [CrossRef]
- Kaplan, R.S.; Norton, D. Execution Premium: Linking Strategy to Operations for Competitive Advantage; Harvard Business Press: Boston, MA, USA, 2008. [Google Scholar]
- Eccles, R.G.; Krzus, M. One Report: Integrated Reporting for a Sustainable Strategy; John Wiley & Sons: New York, NY, USA, 2010. [Google Scholar]
- Niven, R. Balanced Scorecard Evolution: A Dynamic Approach to Strategy Execution; John Wiley & Sons: New York, NY, USA, 2014. [Google Scholar] [CrossRef]
- Hristov, I.; Searcy, C. Integrating sustainability with corporate governance: A framework to implement the corporate sustainability reporting directive through a balanced scorecard. Manag. Decis. 2024; ahead-of-print. [Google Scholar] [CrossRef]
- Kaplan, R.S.; Norton, D. The Balanced Scorecard: Measures that Drive Performance. Harv. Bus. Rev. 1992, 70, 71–79. [Google Scholar] [PubMed]
- Lueg, R. Strategy maps: The essential link between the balanced scorecard and action. J. Bus. Strategy 2015, 36, 34–40. [Google Scholar] [CrossRef]
- Chalmeta, R.; Palomero, S. Methodological proposal for business sustainability management by means of the Balanced Scorecard. J. Oper. Res. Soc. Palgrave Macmillan OR Soc. 2011, 62, 1344–1356. [Google Scholar] [CrossRef]
- Pérez C, Á.; Montequín, V.R.; Fernández, F.O.; Balsera, J.V. Integration of Balanced Scorecard (BSC), Strategy Map, and Fuzzy Analytic Hierarchy Process (FAHP) for a Sustainability Business Framework: A Case Study of a Spanish Software Factory in the Financial Sector. Sustainability 2017, 9, 527. [Google Scholar] [CrossRef]
- Elkington, J. Cannibals with Forks: The Triple Bottom Line of 21st Century Business, 2nd ed; Capstone Publishing Ltd: Oxford, UK, 1988. [Google Scholar]
- Elkington, J.; Robins, N. Company Environmental Reporting, A measure of the Progress of Business & Industry Towards Sustainable Development; Technical Report No 24; UNEP/Sustainability Limited: London, UK, 1994; ISBN 92-807-1413-9. [Google Scholar]
- Cinelli, M.; Coles, S.R.; Kirwan, K. Analysis of the potentials of multi-criteria decision analysis methods to conduct sustainability assessment. Ecol. Indic. 2014, 46, 138–148. [Google Scholar] [CrossRef]
- Deng, H. Multicriteria analysis for benchmarking sustainability development. Benchmarking Int. J. 2015, 22, 791–807. [Google Scholar] [CrossRef]
- Ekins, P.; Vanner, R. Sectorial sustainability and sustainability assessment methodologies: A review of methodology in light of collaboration with the UK oil and gas sector. J. Environ. Plan. Manag. 2007, 50, 87–111. [Google Scholar] [CrossRef]
- Krajnc, D.; Glavič, P. A model for integrated assessment of sustainable development. Resour. Conserv. Recycl. 2005, 43, 189–208. [Google Scholar] [CrossRef]
- Pádua, S.I.D.; Jabbour, C.J.C. Promotion and evolution of sustainability performance measurement systems from a perspective of business process management: From a literature review to a pentagonal proposal. Bus. Process Manag. J. 2015, 21, 403–418. [Google Scholar] [CrossRef]
- Hourneaux, F., Jr.; Gabriel, M.L.d.S.; Gallardo-Vázquez, D.A. Triple bottom line and sustainable performance measurement in industrial companies. Rev. De Gestão 2008, 25, 413–429. [Google Scholar] [CrossRef]
- Chandra, M.; Shahab, F.; Kek, V.; Rajak, S. Selection for additive manufacturing using hybrid MCDM technique considering sustainable concepts. Rapid Prototyp. J. 2022, 28, 1297–1311. Available online: https://doi-org.ezproxy.uis.no/10.1108/RPJ-06-2021-0155 (accessed on 13 January 2023). [CrossRef]
- Taufik, A.D.; Humiras, H.; Hasbullah, P. Balanced Scorecard: Literature Review and Implementation in Organization. Oper. Excell. J. Appl. Ind. Engineering. 2021, 13, 111–123. [Google Scholar] [CrossRef]
- European Commission, Directorate-General for Environment. Communication from the Commission to the European Parliament, the Council, the European Economic and Social Committee and the Committee of the Regions, A New Circular Economy Action Plan For a cleaner and More Competitive Europe, COM/2020/98 Final. 2020. Available online: https://eur-lex.europa.eu/legal-content/EN/TXT/?qid=1583933814386&uri=COM:2020:98:FIN (accessed on 25 April 2023).
- Jones, P.; Wynn, M.; Hillier, D.; Comfort, D. The Sustainable Development Goals and Information and Communication Technologies. Indones. J. Sustain. Account. Manag. 2017, 1, 1–15. [Google Scholar] [CrossRef]
- Ikram, M.; Zhang, Q.; Sroufe, R.; Ferasso, M. The social dimensions of corporate sustainability: An integrative framework including COVID-19 insights. Sustainability 2020, 12, 47. [Google Scholar] [CrossRef]
- Steurer, R.; Langer, M.E.; Konrad, A.; Martinuzzi, A. Corporations, stakeholders, and sustainable development I: A theoretical exploration of business-society relations. J. Bus. Ethics 2005, 61, 263–281. [Google Scholar] [CrossRef]
- Lovins, L.H. Natural Capitalism: Path to Sustainability? Nat. Resour. Environ. 2004, 19, 3–8. Available online: http://www.jstor.org/stable/40924557 (accessed on 15 August 2023).
- Matten, D.; Crane, A. Corporate Citizenship: Toward an Extended Theoretical Conceptualization. Acad. Manag. Rev. 2005, 30, 166–179. Available online: http://www.jstor.org/stable/20159101 (accessed on 17 April 2023). [CrossRef]
- McWilliams, A.; Siegel, D. Corporate Social Responsibility: A Theory of the Firm Perspective. Acad. Manag. Rev. 2001, 26, 117–127. [Google Scholar] [CrossRef]
- Yin, R.K. Case Study Research: Design and Methods (Applied Social Research Methods), 5th ed.; SAGE Publications, Inc: Thousand Oaks, CA, USA, 2013; ISBN-13: 978-1452242569. [Google Scholar]
- Wiese, M.; Thiede, S.; Herrmann, C. Rapid manufacturing of automotive polymer series parts: A systematic review of processes, materials and challenges. Addit. Manuf. 2020, 36, 101582. [Google Scholar] [CrossRef]
- Liu, P.; Huang, S.H.; Mokasdar, A.; Zhou, H.; Hou, L. The Impact of Additive Manufacturing in the Aircraft Spare Parts Supply Chain: Supply Chain Operation Reference (scor) Model Based Analysis. Prod. Plan. Control. 2014, 25, 1169–1181. [Google Scholar] [CrossRef]
- Jiang, R.; Kleer, R.; Pillera, F.T. Predicting the Future of Additive Manufacturing: A Delphi Study on Economic and Societal Implications of 3D Printing for 2030. Technol. Forecast. Soc. Change 2017, 117, 84–97. [Google Scholar] [CrossRef]
- Akmal, J. Switchover to Additive Manufacturing: Dynamic Decision-Making for Accurate, Personalized and Smart End-Use Parts. School of Engineering. Ph.D. Thesis, Aalto University, Espoo, Finland, 2022. Available online: https://urn.fi/URN:ISBN:978-952-64-1013-5 (accessed on 13 April 2024).
- Garashchenko, Y.; Rucki, M. Part decomposition efficiency expectation evaluation in additive manufacturing process planning. Int. J. Prod. Res. 2021, 59, 6745–6757. [Google Scholar] [CrossRef]
- Ratnayake, R.M.C. Role of 3D Printing/Additive Layer Manufacturing in the Offshore Petroleum Industry: Future Potential. In Proceedings of the 23rd EurOMA Conference. Book of Abstracts for EurOMA 2016, Trondheim, Norway, 17–22 June 2016; NTNU Trondheim, Department of Production and Quality Engineering and the Department of Industrial Economics and Technology Management: Trondheim, Norway, 2016. ISBN 978-82-303-3277-1. [Google Scholar]
- Montero, J.; Weber, S.; Bleckmann, M.; Paetzold, K. A methodology for the decentralised design and production of additive manufactured spare parts. Prod. Manuf. Res. 2020, 8, 313–334. [Google Scholar] [CrossRef]
- Zehetner, D.; Gansterer, M. The collaborative batching problem in multi-site additive manufacturing. Int. J. Prod. Econ. 2022, 248, 108432. [Google Scholar] [CrossRef]
- Faludi, J.; Baumers, M.; Maskery, I.; Hague, R. Environmental impacts of selective laser melting: Do printer, powder, or power dominate? J. Ind. Ecol. 2017, 21 (Suppl. 1), S144–S156. [Google Scholar] [CrossRef]
- Sharma, F.; Dixit, U. Sustainability Analysis of Fused Deposition Modelling Process. In Fused Deposition Modeling Based 3D Printing; Springer: Berlin/Heidelberg, Germany, 2021. [Google Scholar] [CrossRef]
- Cortés, A.; Bañón-Veracruz, M.; Jiménez-Suárez, A.; Campo, M.; Prolongo, M.G.; Prolongo, S.G. Enhancing efficiency and sustainability of digital light processing 3D-Printing by novel two-stage processing of carbon nanotube reinforced nanocomposites. J. Mater. Res. Technol. 2024, 29, 3237–3248. [Google Scholar] [CrossRef]
- Sreenivasan, R.; Bourell, D. Sustainability Study in Selective Laser Sintering—An Energy Perspective. In Proceedings of the 20th Solid Freeform Fabrication Symposium, Austin, TX, USA, 3–5 August 2009. [Google Scholar]
- Fruggiero, F.; Lambiase, A.; Bonito, R.; Fera, M. The load of sustainability for Additive Manufacturing processes. Procedia Manuf. 2019, 41, 375–382. [Google Scholar] [CrossRef]
- Atzeni, E.; Catalano, A.R.; Priarone, P.C.; Salmi, A. The technology, economy, and environmental sustainability of isotropic superfinishing applied to electron-beam melted Ti-6Al-4V components. Int. J. Adv. Manuf. Technol. 2021, 117, 437–453. [Google Scholar] [CrossRef]
- Wurst, J.; Mozgova, I.; Lachmayer, R. Sustainability Assessment of Products manufactured by the Laser Powder Bed Fusion (LPBF) Process. Procedia CIRP 2022, 105, 243–248. [Google Scholar] [CrossRef]
- Cacace, S.; Demir, A.G.; Sala, G.; Grande, A.M. Influence of production batch related parameters on static and fatigue resistance of LPBF produced AlSi7Mg0.6. Int. J. Fatigue 2022, 165, 107227. [Google Scholar] [CrossRef]
- Wan, Q.; Kanth, R.; Yang, G.; Chen, Q.; Zheng, L. Environmental Impacts Analysis for Inkjet Printed Paper-Based Bio-Patch. Int. J. Multidiscip. Res. Rev. 2015, 2, 6. [Google Scholar]
- Chen, D.; Heyer, S.; Ibbotson, S.; Salonitis, K.; Steingrímsson, J.G.; Thiede, S. Direct Digital Manufacturing: Definition, Evolution, and Sustainability Implications. J. Clean. Prod. 2015, 107, 615–625. [Google Scholar] [CrossRef]
- Taddese, G.; Durieux, S.; Duc, E. Sustainability performance indicators for additive manufacturing: A literature review based on product life cycle studies. Int. J. Adv. Manuf. Technol. 2020, 107, 3109–3134. [Google Scholar] [CrossRef]
- Van Assen, M.F. Lean, process improvement and customer-focused performance. The moderating effect of perceived organisational context. Total Qual. Manag. Bus. Excell. 2021, 32, 57–75. [Google Scholar] [CrossRef]
- Patel, P.C.; Azadegan, A.; Ellram, L.M. The effects of strategic and structural supply chain orientation on operational and customer-focused performance. Decis. Sci. 2013, 44, 713–753. [Google Scholar] [CrossRef]
- Starzyńska, B.; Bryke, M.; Diakun, J. Human Lean Green Method—A New Approach toward Auditing Manufacturing & Service Companies. Sustainability 2021, 13, 10789. [Google Scholar] [CrossRef]
- Sadollah, A.; Nasir, M.; Geem, Z.W. Sustainability and Optimization: From Conceptual Fundamentals to Applications. Sustainability 2020, 12, 2027. [Google Scholar] [CrossRef]
- Khodeir, L.; Othman, R. Examining the interaction between lean and sustainability principles in the management process of AEC industry. Ain Shams Eng. J. 2018, 9, 1627–1634. [Google Scholar] [CrossRef]
- Tăucean, I.M.; Tămășilă, M.; Ivascu, L.; Miclea, Ș.; Negruț, M. Integrating Sustainability and Lean: SLIM Method and Enterprise Game Proposed. Sustainability 2019, 11, 2103. [Google Scholar] [CrossRef]
- Larsson, D.; Gildseth, A.; Ratnayake, R.M. Value Stream Mapping for Knowledge Work: A Study from Project-Based Engineering-To-Order Organization. In Advances in Production Management Systems. Artificial Intelligence for Sustainable and Resilient Production Systems; Springer Nature: Berlin/Heidelberg, Germany, 2021; pp. 345–353. [Google Scholar] [CrossRef]
- Faulkner, W.; Badurdeen, F. Sustainable Value Stream Mapping (Sus-VSM): Methodology to visualize and assess manufacturing sustainability performance. J. Clean. Prod. 2014, 85, 8–18. [Google Scholar] [CrossRef]
- Brown, A.; Amundson, J.; Badurdeen, F. Sustainable value stream mapping (Sus-VSM) in different manufacturing system configurations: Application case studies. J. Clean. Prod. 2014, 85, 164–179. [Google Scholar] [CrossRef]
- Faulkner, W.; Templeton, W.; Gullett, D.; Badurdeen, F. Visualizing sustainability performance of manufacturing systems using sustainable value stream mapping (Sus-VSM). In Proceedings of the 2012 International Conference on Industrial Engineering and Operations Management, Istanbul, Turkey, 3–6 July 2012; Available online: http://ieomsociety.org/ieom2012/pdfs/216.pdf (accessed on 20 May 2023).
- Kihel, Y.E.; Kihel, A.E.; Embarki, S. Optimization of the Sustainable Distribution Supply Chain Using the Lean Value Stream Mapping 4.0 Tool: A Case Study of the Automotive Wiring Industry. Processes 2022, 10, 1671. [Google Scholar] [CrossRef]
- Larsson, D.; Ratnayake, R.M. Implementation of 5S+S for Knowledge Work in Engineering Projects. In Advances in Production Management Systems. Artificial Intelligence for Sustainable and Resilient Production Systems; Springer Nature: Berlin/Heidelberg, Germany, 2021; pp. 645–655. [Google Scholar] [CrossRef]
- Larsson, D.; Ratnayake, C.R.M.; Gildseth, A. Implementation of Circular Economy in ETO Organisation: Use of Digital Lean and Risk-Based Thinking Perspective. In Proceedings of the Flexible Automation and Intelligent Manufacturing: The Human-Data-Technology Nexus Proceedings of FAIM 2022, Detroit, MI, USA, 19–23 June 2022; Volume 2. [Google Scholar] [CrossRef]
- Larsson, D.; Ratnayake, C.R.M. SWOT Analysis for Implementation of Lean-Agile Mindset: A Case Study from an ETO Organisation. In Proceedings of the 2022 IEEE International Conference on Industrial Engineering and Engineering Management (IEEM), Kuala Lumpur, Malaysia, 7–10 December 2022; pp. 1107–1113. [Google Scholar] [CrossRef]
- Biskupska, D.; Ratnayake, R.M.C. On the Need for Effective Lean Daily Management in Engineering Design Projects: Development of a Framework. In Proceedings of the IEEE International Conference on Industrial Engineering and Engineering Management (IEEM), Macao, China, 15–18 December 2019; pp. 789–794. [Google Scholar] [CrossRef]
- Podgórski, D. Measuring operational performance of OSH management system—A demonstration of AHP-based selection of leading key performance indicators. Saf. Sci. 2015, 73, 146–166. [Google Scholar] [CrossRef]
- Cote, C. What is a Balanced Scorecard? Harvard Business School Online 2023. Available online: https://online.hbs.edu/blog/post/balanced-scorecard (accessed on 7 April 2024).
- Dadic, M.; Radas, J. Implementation of Balanced Scorecard Model in a Manufacturing Company. Conference: CIET 2018. Available online: https://www.researchgate.net/publication/348806636_Implementation_of_balanced_scorecard_model_in_a_manufacturing_company (accessed on 13 April 2024).
- Kairu, E.W.; Wafula, M.O.; Okaka, O.; Odera, O.; Kayode, E. Effects of Balanced Scorecard on Performance of Firms in the Service Sector. Eur. J. Bus. Manag. 2013, 5, 81–89. [Google Scholar]
- Brown, C. Application of the Balanced Scorecard in Higher Education An evaluation of balance scorecard implementation at the College of St. Scholastica. Plan. High. Educ. 2012, 40, 40. [Google Scholar]
- Betto, F.; Sardi, A.; Garengo, P.; Sorano, E. The Evolution of Balanced Scorecard in Healthcare: A Systematic Review of Its Design, Implementation, Use, and Review. Int. J. Environ. Res. Public Health 2022, 19, 10291. [Google Scholar] [CrossRef]
- Cobbold, I.; Lawrie, G. The Development of the Balanced Scorecard as a Strategic Management. 2002. Available online: https://www.researchgate.net/publication/254486444_The_development_of_the_Balanced_Scorecard_as_a_strategic_management (accessed on 13 April 2024).
- Bakker, P.; White, P.; Mendiluce, M.; Veglio, F. CEO Guide to the Sustainable Development Goals. World Business Council for Sustainable Development (WBCDS), Switzerland. 2017. Available online: http://docs.wbcsd.org/2017/03/CEO_Guide_to_the_SDGs/English.pdf (accessed on 15 December 2022).
- Månsson, S. Materials are Key for Becoming Circular. 2023. Available online: https://www.ikea.com/global/en/our-business/people-planet/renewable-and-recycled-materials/ (accessed on 30 October 2023).
- Kusumi, Y. Our Approach to Sustainability Management. 2023. Available online: https://holdings.panasonic/global/corporate/sustainability/management.html (accessed on 30 October 2023).
- Hristov, I.; Chirico, A. The Role of Sustainability Key Performance Indicators (KPIs) in Implementing Sustainable Strategies. Sustainability 2019, 11, 5742. [Google Scholar] [CrossRef]
- Staff, A.M. AMGTA Continues Growth With New Members. 2021. Available online: https://www.additivemanufacturing.media/news/amgta-continues-growth-with-new-members (accessed on 20 October 2023).
- London, M.B. Crandle-to-Gate life Cycle Assessment of Multi-Jet Fusion 3d Printing. Center for Sustainable Systems University of Michigan. 2020. Available online: https://css.umich.edu/sites/default/files/publication/CSS20-18.pdf (accessed on 7 April 2023).
- Saaty, T.L. The Analytic Hierarchy Process; McGraw-Hill: New York, NY, USA, 1980. [Google Scholar]
- Raja, S.; Rajan, A.J.; Kumar, V.; Rajeswari, N.; Mani, G.; Modak, S.; Kumar, R.; Mammo, W. Selection of Additive Manufacturing Machine Using Analytical Hierarchy Process. Sci. Program. 2022, 2022, 7233255. [Google Scholar] [CrossRef]
- Peko, I.; Bajić, D.; Veza, I. Selection of additive manufacturing process using the AHP method. In Proceedings of the International Conference: Mechanical Technologies and Structural Materials, Split, Croatia, 24–25 September 2015. [Google Scholar] [CrossRef]
- Theriou, N.; Demitriades, E.; Chatzoglou, P. A proposed framework for integrating the balanced scorecard into the strategic management process. Oper. Res. 2004, 4, 147–165. [Google Scholar] [CrossRef]
- Wang, Y.; Li, X. An AHP and BSC Approach for Evaluating Performance of Universities Based on KM. In Proceedings of the 2010 International Conference on E-Business and E-Government, Guangzhou, China, 7–9 May 2010; pp. 1742–1745. [Google Scholar] [CrossRef]
- Goepel, K.D. Software AHP-OS; BPMSG. 2022. Available online: https://bpmsg.com/ahp/ (accessed on 29 March 2023).
- Shahin, A.; Mahbod, M.A. Prioritization of key performance indicators: An integration of analytical hierarchy process and goal setting. Int. J. Product. Perform. Manag. Emerald Group Publ. 2007, 56, 226–240. [Google Scholar] [CrossRef]
- Kalender, Z.T.; Vayvay, Ö. The Fifth Pillar of the Balanced Scorecard: Sustainability. Procedia Soc. Behav. Sci. 2016, 235, 76–83. [Google Scholar] [CrossRef]
- Cokins, G.; Capusneanu, S. Management Accounting: The Sustainable Strategy Map and Its Associated Sustainability Balanced Scorecard. In Management Accounting Standards for Sustainable Business Practices; Business Science Reference: Hershey, PA, USA, 2020; pp. 1–26. [Google Scholar] [CrossRef]
- Peng, X.; Kong, L.; Fuh, J.Y.H.; Wang, H. A Review of Post-Processing Technologies in Additive Manufacturing. J. Manuf. Mater. Process. 2021, 5, 38. [Google Scholar] [CrossRef]
- Baumgartner, R.J.; Rauter, R. Strategic perspectives of corporate sustainability management to develop a sustainable organization. J. Clean. Prod. 2017, 140, 81–92. [Google Scholar] [CrossRef]
- Xia, L.; Wei, J.; Gao, S.; Ma, B. Promoting corporate sustainability through sustainable resource management: A hybrid decision-making approach incorporating social media data. Environ. Impact Assess. Rev. 2020, 85, 106459. [Google Scholar] [CrossRef]
- Rogers, H.; Bugdahn, M.; APrashad, A. Business Models for Additive Manufacturing: A Consulting Services Perspective. In Advances in Digital Manufacturing Systems; Amit, R.K., Pawar, K.S., Sundarraj, R.P., Ratchev, S., Eds.; Springer: Singapore, 2023. [Google Scholar] [CrossRef]






| Technique/Material/Method | Description | Industry | Part Properties | Efforts towards Sustainable Evaluation in the Literature | Batch Production | Reference |
|---|---|---|---|---|---|---|
| Fused deposition modelling (FDM)/Polymers /Material extrusion | Parts are formed by melting and depositing plastic filament in layers | Aerospace, automotive, robotics, and electronics | High-performance and industrial strength | Analysis of FDM processes and their societal impact; environmental and economic analysis of FDM | No | [23,62,63] |
| Stereolithography (SLA)/Polymers/Vat photopolymerisation | Parts are made by using a laser to solidify liquid resin in a reservoir, converting it into 3D solid plastics layer by layer through photopolymerisation | Jewellery, dental equipment, automotive | High accuracy, isotropic, watertight | Overview of sustainable advancements in SLA/DLP focusing on product lifespan, and end-of-life considerations | Yes | [7,62] |
| Digital light processing (DLP)/Photopolymers/Vat photopolymerisation | Parts are made by projecting ultraviolet (UV) light from a digital projector onto the resin, solidifying the entire layer at once | Dental appliances, medical devices | Isotropic, highly accurate parts | Evaluation of the process sustainability with a focus on process time and waste | Yes | [62,64] |
| Selective laser sintering (SLS)/Polymers/Powder bed fusion | Parts are formed by sintering polymer powder particles with a high-power laser | Engines, automotive, aerospace, dental equipment | High-performance moulded parts | Sustainability analysis of SLS from an energy viewpoint; environmental and economic analysis of MJF | Yes | [23,62,65,66] |
| Multi-jet fusion (MJF)/Polymers/Powder bed fusion | Parts are made by selectively applying inkjet ink and detailing agents onto a bed of nylon powder, then fusing them into a solid layer using heating elements | Aerospace, medical, and consumer products | High-density, lightweight parts | Analysis of the sustainability of sandblasting in MJF process; environmental and economic analysis of MJF; energy VSM (EVSM) for the MJF process | Yes | [6,23,24,25] |
| PolyJet/Photopolymer/Material jetting | Parts are made by jetting photopolymer droplets onto a platform and solidifying them with UV light | Medical, dental, packaging, toys, consumer goods | Elastomeric features | Assessment of material toxicity throughout the manufacturing process, environmental impact evaluation | Yes | [62] |
| Direct metal laser sintering (DMLS) /Selective laser melting (SLM)/Metals/Powder bed fusion | Melting metallic powder layers with a high-power laser | Aerospace, automotive, medical and dental industries, jewellery | High strength, good corrosion resistance parts | Energy consumption evaluation for DMLS and SLS, environmental impact evaluation | Yes | [62,66] |
| Electron beam melting (EBM)/Metals/Powder bed fusion | Metal powder melted by high-powered electron beam | Aerospace, automotive, defence, petrochemical, medical, dental | High-strength, good corrosion resistance parts | Economic and environmental evaluation of EBM | Yes | [67] |
| Laser powder bed fusion (LPBF)/Metals/Powder bed fusion | Exposing specific areas to intense laser energy while spreading the powder bed | Industrial and commercial applications | High-strength, good corrosion resistance parts | Sustainability assessment of products manufactured by LPBF | Yes | [68,69] |
| Drop on Demand (DOD)/Polymers/Material jetting | The inkjet printer releases droplets triggered by pressure waves | Defence, aerospace, consumer goods, medical | Durable labels; parts requiring precise dosage like stents | Environmental impact evaluation of Inkjet printing | Yes | [70] |
| Lean Waste | Description of AM Possible Waste | AM vs. CM |
|---|---|---|
| Defects | Wrong design and rework. Poor surface finish. Part error: warping, cracking (poor adhesion between the layers, thermal shrinkage); layer shifting (mechanical failure), stringing, overheating. | Fewer defects comparing to CM. |
| Overproduction | Production that is more than needed (e.g., due to defects). | Production of complex geometric components with less material waste. More efficient use of raw materials. Use of recycled material. |
| Transport | Transport of single products, transportation that could be avoided if planned better, the general movement of products and materials that were not needed. | The material is in the same place as machine. |
| Motion | Unnecessary movements by people (walking). | Reduced need for extra human resources. Less motions related to the operator’s movement. |
| Inventory | Excess products and materials, such as too much material stored, many service parts for machines stored in-house. | No need for a warehouse to store material. The printers need less room than CNC machines. |
| Waiting | Wasted time waiting for the next step (e.g., cooling, post-processing), waiting for design, waiting for certification, waiting for machine service, waiting for machine cleaning. | Reduced design time. |
| Over-processing | More work/work of a higher quality than required by the customer. | Reduced complexity of the production process. |
| Performance Indicators (PIs) | Description | Impact Factor |
|---|---|---|
| Build Time [44] | The shorter the build time the more cost-effective product | Economic impact |
| Material Cost [44] | Monitoring of used materials can reduce material waste and lower the production cost | Economic impact |
| Print Quality [44] | The quality of the print represented by, e.g., successful prints without errors that leads to improved production cost | Economic impact |
| Energy Consumption [44,72] | Energy used (kWh) | Environmental impact |
| Water Use and Water Recycling Rates [72] | Amount of water used (ton/unit) Percentage of water returned unpolluted to ecosystem | Environmental impact |
| Transport Waste [72] | Waste related to transport of goods | Environmental impact |
| Greenhouse Gas Emissions/Carbon Footprint [72] | Measuring greenhouse gas emissions: carbon dioxide (CO2), methane (CH4), nitrous oxide (N2O), and fluorinated gases | Environmental impact |
| Greenhouse gases coming directly from company vehicles (direct source) | Environmental impact | |
| Greenhouse gases coming directly from company facilities (direct source) | Environmental impact | |
| Greenhouse gases coming from electricity, heating, cooling (indirect use) | Environmental impact | |
| Greenhouse gases coming from purchased services such as transportation (indirect use) | Environmental impact | |
| Material Waste [44,72] | Material waste coming from production process | Environmental impact |
| Regulatory Compliance [72] | Internal initiatives to comply with regulations imposed by industry or government agencies Measured by an official audit | Societal impact |
| Social Impact [72] | Measuring the overall social impact of operations | Societal impact |
Disclaimer/Publisher’s Note: The statements, opinions and data contained in all publications are solely those of the individual author(s) and contributor(s) and not of MDPI and/or the editor(s). MDPI and/or the editor(s) disclaim responsibility for any injury to people or property resulting from any ideas, methods, instructions or products referred to in the content. |
© 2024 by the authors. Licensee MDPI, Basel, Switzerland. This article is an open access article distributed under the terms and conditions of the Creative Commons Attribution (CC BY) license (https://creativecommons.org/licenses/by/4.0/).
Share and Cite
Larsson, D.; Ratnayake, R.M.C. Sustainable Transformation: A Case Study of an Engineering-to-Order Additive Manufacturing Firm. Appl. Sci. 2024, 14, 9417. https://doi.org/10.3390/app14209417
Larsson D, Ratnayake RMC. Sustainable Transformation: A Case Study of an Engineering-to-Order Additive Manufacturing Firm. Applied Sciences. 2024; 14(20):9417. https://doi.org/10.3390/app14209417
Chicago/Turabian StyleLarsson, Daria, and R. M. Chandima Ratnayake. 2024. "Sustainable Transformation: A Case Study of an Engineering-to-Order Additive Manufacturing Firm" Applied Sciences 14, no. 20: 9417. https://doi.org/10.3390/app14209417
APA StyleLarsson, D., & Ratnayake, R. M. C. (2024). Sustainable Transformation: A Case Study of an Engineering-to-Order Additive Manufacturing Firm. Applied Sciences, 14(20), 9417. https://doi.org/10.3390/app14209417

