Scheduling Method of Demand-Responsive Transit Based on Reservation Considering Vehicle Size and Mileage
Abstract
1. Introduction
- (1)
- Optimization Objectives
- (2)
- Constraints
- (3)
- Solution Algorithm
- (1)
- A directed acyclic graph is used to describe the scenario of DRT based on the reservation scheduling problem;
- (2)
- The constraints integrate the practical limitations such as multiple vehicle sizes, maximum pick-up interval time, etc., and an ant colony algorithm is designed according to the characteristics of the model to solve the problem.
- (3)
- The model gets rid of the limitation of single vehicle yards, so the applicability of the model is wider, and it can be applied to multi-model vehicle scheduling in single and multiple vehicle yards.
2. Mathematical Modelling
2.1. Problem Description Based on Directed Acyclic Graph
2.2. Model Formulation
2.2.1. Basic Assumptions of the Model
- (1)
- The departure time, departure station, final station, and the required vehicle size for each departure task during the time period are determined and known;
- (2)
- Any basic information of any of the vehicles, including real-time passenger status of vehicles and so on, is known;
- (3)
- The locations of the yards and stations are known, and the driving distances between the stations are known;
- (4)
- To ensure the level of service, it is necessary to ensure an adequate number of vehicles of each size;
- (5)
- After the previous task has ended, the vehicle stays at the previous station and waits for dispatch.
- (6)
- During actual operation, vehicles are allowed to turn around.
- (7)
- Only a single trip for any vehicle during the time period.
- (8)
- When matching and connecting between departure tasks, certain scheduling time intervals or distance restrictions are required to prevent unrealistic vehicle scheduling in terms of time or distance.
- (9)
- The impact on vehicle scheduling due to unexpected events and other reasons is not considered.
2.2.2. Description of Model Parameters
2.2.3. Objective Function
- (1)
- Vehicle number
- (2)
- Traveling mileage
2.2.4. Constraints
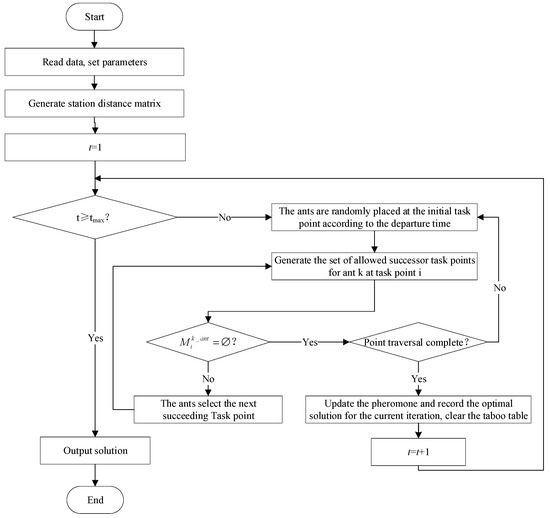
3. Algorithm
3.1. Feasible Path Construction
3.2. Pheromone and Inspired Information Settings
3.3. Selection Strategy
3.4. Pheromone Update Rules
3.5. Algorithm Solving Steps
4. Case Study
4.1. Data Description
4.2. Analysis of Results
5. Conclusions
Author Contributions
Funding
Institutional Review Board Statement
Informed Consent Statement
Data Availability Statement
Acknowledgments
Conflicts of Interest
Glossary
| Symbol | Description |
| M | The set of all the departure tasks |
| Mk | The set of all the departure tasks with the required size k |
| Vi | The departure task numbered i |
| L | The set of stations |
| The departure station of task i | |
| The final station of task i | |
| Si | The distance from the departure station to the final station of task i |
| The departure time of task i | |
| The finish time of task i | |
| Sij | The traveling distance from the final station of task i to the departure station of task j |
| tij | The traveling time from the final station of task i to the departure station of task j |
| v | The average traveling speed |
| K | The vehicle size, indicates small, medium, and large cars, respectively |
| ki | The required number of i-size vehicles |
| pk | The fixed costs of k-size vehicles, independent of vehicle traveling miles |
| qk | The deadhead costs per distance of k-size vehicles |
| β | Maximum connection interval time |
| yij | Decision variable, whether task i is matched to task j or not |
References
- Flusberg, M. An innovative public transportatic on system for a smallcity: The Merrill, Wisconsin, case study. Transp. Res. Rec. 1976, 606, 54–59. [Google Scholar]
- Transportation Research Board; National Academies of Sciences, Engineering, and Medicine. Operational Experiences with Flexible Transit Services; The National Academies Press: Washington, DC, USA, 2004; pp. 18–19. [Google Scholar] [CrossRef]
- Zheng, H.; Zhang, X.C.; Wang, Z.M. Design of Demand-responsive Service by Mixed-type Vehicles. J. Transp. Syst. Eng. Inf. Technol. 2018, 8, 157–163. [Google Scholar] [CrossRef]
- Ghannadpour, S.F.; Noori, S.; Tavakkoli-Moghaddam, R.; Ghoseiri, K. A multi-objective dynamic vehicle routing problem with fuzzy time windows: Model, solution and application. Appl. Soft Comput. 2014, 14, 504–527. [Google Scholar] [CrossRef]
- Narayan, J.; Cats, O.; Oort, N.; Hoogendoorn, S. Integrated route choice and assignment model for fixed and flexible public transport systems. Transp. Res. Part C Emerg. Technol. 2020, 115, 102631. [Google Scholar] [CrossRef]
- Shen, C.; Cui, H.J. Optimization of Real-time Customized Shuttle Bus Lines Based on Reliability Shortest Path. J. Transp. Syst. Eng. Inf. Technol. 2019, 19, 99–104. [Google Scholar] [CrossRef]
- Ding, S. The Route Optimization Research of Flexible Feeder Transit System. Master’s Thesis, Shandong University, Jinan, China, 2016. [Google Scholar]
- Sun, B.; Wei, M.; Zhu, S.L. Optimal Design of Demand-Responsive Feeder Transit Services with Passengers’ Multiple Time Windows and Satisfaction. Future Internet 2018, 10, 30. [Google Scholar] [CrossRef]
- Lu, B.C.; Huang, J.Y.; Zhang, D.M. Research on Optimization of Station Demand-Responsivepublic Transit Dispatching System. J. Chongqing Inst. Technol. (Nat. Sci.) 2021, 35, 34–43. [Google Scholar] [CrossRef]
- Li, X.; Wang, T.Q.; Xu, W.H.; Li, H.; Yuan, Y. A novel model and algorithm for designing an eco-oriented demand responsive transit (DRT) system. Transp. Res. Part E Logist. Transp. Rev. 2022, 157, 102556. [Google Scholar] [CrossRef]
- Ma, C.X.; Wang, C.; Xu, X.C. A Multi-Objective Robust Optimization Model for Customized Bus Routes. IEEE Trans. Intell. Transp. Syst. 2021, 22, 2359–2370. [Google Scholar] [CrossRef]
- Qiu, F.; Li, W.Q.; Zhang, J. A dynamic station strategy to improve the performance of flex-route transit services. Transp. Res. Part C Emerg. Technol. 2014, 48, 229–240. [Google Scholar] [CrossRef]
- Bruni, M.E.; Guerriero, F.; Beraldi, P. Designing robust routes for demand-responsive transport systems. Transp. Res. Part E Logist. Transp. Rev. 2014, 70, 1–16. [Google Scholar] [CrossRef]
- Petit, A.; Ouyang, Y.F. Design of heterogeneous flexible-route public transportation networks under low demand. Transp. Res. Part C Emerg. Technol. 2022, 138, 103612. [Google Scholar] [CrossRef]
- Bakas, I.; Drakoulis, R.; Floudas, N.; Lytrivis, P.; Amditis, A. A Flexible Transportation Service for the Optimization of a Fixed-route Public Transport Network. Transp. Res. Procedia 2016, 14, 1689–1698. [Google Scholar] [CrossRef]
- Sun, J.Y.; Huang, J.L.; Chen, Y.Y.; Wei, P.Y.; Jia, J.L. Flexible Bus Route Optimization Scheduling Model for Multi-target Stations. J. Transp. Syst. Eng. Inf. Technol. 2019, 19, 105–111. [Google Scholar] [CrossRef]
- Wang, Z.W.; Yu, J.; Hao, W.; Chen, T.; Wang, Y. Designing High-Freedom Responsive Feeder Transit System with Multitype Vehicles. J. Adv. Transp. 2020, 2020, 8365194. [Google Scholar] [CrossRef]
- Wang, Z.W.; Chen, T.; Song, M.Q. Coordinated optimization of operation routes and schedules for responsive feeder transit under simultaneous pick-up and delivery mode. J. Traffic Transp. Eng. 2019, 19, 139–149. [Google Scholar] [CrossRef]
- Ren, J.X.; Chang, X.T.; Wu, W.T.; Jin, W.Z. Demand Responsive Feeder Transit Scheduling Considering Candidate Stops and Full-service Process. J. Transp. Syst. Eng. Inf. Technol. 2023, 23, 202–214. [Google Scholar] [CrossRef]
- Wang, L.; Zeng, L.; Ma, W.J.; Guo, Y.H. Integrating passenger incentives to optimize routing for demandresponsive customized bus systems. IEEE Access 2021, 9, 21507–21521. [Google Scholar] [CrossRef]
- Shen, S.Y.; Ouyang, Y.F.; Ren, S.; Zhao, L.Y. Path-Based Dynamic Vehicle Dispatch Strategy for Demand Responsive Transit Systems. Transp. Res. Rec. 2021, 2675, 948–959. [Google Scholar] [CrossRef]
- Ayadi, M.; Chabchoub, H.; Yassine, A. An exact method for the multi-vehicle static demand responsive transport problem based on service quality: The case of one-to-one. In Proceedings of the 2014 International Conference on Advanced Logistics and Transport (ICALT), Hammamet, Tunisia, 1–3 May 2014; pp. 308–313. [Google Scholar] [CrossRef]
- Qiu, X.Q.; Feuerriegel, S.; Neumann, D. Making the most of fleets: A profit-maximizing multi-vehicle pickup and delivery selection problem. Eur. J. Oper. Res. 2016, 259, 155–168. [Google Scholar] [CrossRef]
- Mohammad, R.; Ahmed, G. A branch-and-price algorithm for a vehicle routing with demand allocation problem. Eur. J. Oper. Res. 2019, 272, 523–538. [Google Scholar] [CrossRef]
- Lysgaard, J. Reachability cuts for the vehicle routing problem with time windows. Eur. J. Oper. Res. 2006, 175, 210–223. [Google Scholar] [CrossRef]
- Mak, V.; Ernst, A.T. New cutting-planes for the time- and/or precedence-constrained ATSP and directed VRP. Math. Methods Oper. Res. 2007, 66, 69–98. [Google Scholar] [CrossRef]
- Lyu, Y.; Chow, C.Y.; Lee, V.C.S.; Joseph, K.Y.N.; Li, Y.H.; Zeng, J. CB-Planner: A bus line planning framework for customized bus systems. Transp. Res. Part C Emerg. Technol. 2019, 101, 233–253. [Google Scholar] [CrossRef]
- Cimen, M.; Soysal, M. Time-dependent green vehicle routing problem with stochastic vehicle speeds: An approximate dynamic programming algorithm. Transp. Res. Part D Transp. Environ. 2017, 54, 82–98. [Google Scholar] [CrossRef]
- Nie, J.R. Research on Flexible Feeder Transit Route Planning Based on Improved Tabu Search Algorithm. Master’s Thesis, Tsinghua University, Beijing, China, 2017. [Google Scholar]
- Jin, W.Z.; Ren, J.X.; Wu, W.T. Demand Responsive Feeder Transit Scheduling with Flexible Service Quality. In Proceedings of the 2020 IEEE 5th International Conference on Intelligent Transportation Engineering (ICITE), Beijing, China, 11–13 September 2020; pp. 565–569. [Google Scholar] [CrossRef]
- Sun, B.; Wei, M.; Yang, C.F.; Cender, A. Solving demandresponsive feeder transit service design with fuzzy travel demand: A collaborative ant colony algorithm approach. J. Intell. Fuzzy Syst. 2019, 37, 3555–3563. [Google Scholar] [CrossRef]
- Jin, W.Z.; Hu, W.Y.; Deng, J.Y.; Luo, C.Y.; Wei, L.H. Flexible scheduling model of demand response transit based on hybrid algorithm. J. South China Univ. Technol. (Nat. Sci. Ed.) 2021, 49, 123–133. [Google Scholar] [CrossRef]
- He, M.; Li, M.X.; Shui, W.B.; Qian, H.M. Influence of Reliability and Comfort on Responsive Custom Bus Route Design. J. Highw. Transp. Res. Dev. 2019, 36, 145–151. [Google Scholar] [CrossRef]
- Perera, T.; Prakash, A.; Srikanthan, T. Genetic Algorithm based Dynamic Scheduling of EV in a Demand Responsive Bus Service for First Mile Transit. In Proceedings of the 2019 IEEE Intelligent Transportation Systems Conference (ITSC), Auckland, New Zealand, 27–30 October 2019; pp. 3322–3327. [Google Scholar] [CrossRef]





| Station Number | Station Name | Distances |
|---|---|---|
| 01 | Zhaoxian Road, Huyi Highway | 0 |
| 02 | Hongde Road, Huyi Highway | 587 |
| 03 | Baiyin Road, Huyi Highway | 1117 |
| 04 | Shigang | 1683 |
| 05 | Yining Road, Huyi Highway | 2215 |
| 06 | Huyi Highway Hope Road | 2696 |
| 07 | Huyi Highway Double Single Road | 3336 |
| 08 | Malu Town | 3896 |
| 09 | Huyi Highway Bao’an Highway | 4540 |
| 10 | Yagang Road, Huyi Highway | 5393 |
| 11 | Da Qiaotou | 7093 |
| 12 | Huyi Highway Chenxiang Road | 7745 |
| Vehicle | Seating Capacity | Vehicle Size | Fixed Cost | Operating Cost | Deadhead Traveling Cost |
|---|---|---|---|---|---|
| 2020SAIC Roewe Ei5 (Shanghai, China) | 5 seats | Small | 36 CNY/km | 1.35 CNY/km | 1.30 CNY/km |
| 2021Maxus EV90 (Shanghai, China) | 15 seats | Medium | 40 CNY/km | 1.90 CNY/km | 1.85 CNY/km |
| Yancheng Brand HYK6700YBEV (Hengyang, China) | 23 seats | Large | 55 CNY/km | 2.10 CNY/km | 2.05 CNY/km |
| Task Number | Departure Station | Final Station | Vehicle Size | Departure Time |
|---|---|---|---|---|
| 1 | Yining Road, Huyi Highway | Huyi Highway Double Single Road | Small | 7:20 |
| 2 | Hongde Road, Huyi Highway | Huyi Highway Double Single Road | Medium | 8:50 |
| 3 | Hongde Road, Huyi Highway | Huyi Highway Hope Road | Small | 8:30 |
| 4 | Huyi Highway Bao’an Highway | Huyi Highway Hope Road | Medium | 8:10 |
| 5 | Malu Township | Huyi Highway Hope Road | Medium | 8:50 |
| 6 | Hongde Road, Huyi Highway | Malu Township | Large | 7:50 |
| 7 | Baiyin Road, Huyi Highway | Da Qiaotou | Small | 8:00 |
| 8 | Huyi Highway Bao’an Highway | Huyi Highway Double Single Road | Small | 7:00 |
| 9 | Yagang Road, Huyi Highway | Shigang | Medium | 8:40 |
| 10 | Zhaoxian Road, Huyi Highway | Huyi Highway Double Single Road | Medium | 7:10 |
| 11 | Baiyin Road, Huyi Highway | Hongde Road, Huyi Highway | Medium | 7:00 |
| 12 | Huyi Highway Hope Road | Zhaoxian Road, Huyi Highway | Small | 7:40 |
| 13 | Baiyin Road, Huyi Highway | Yagang Road, Huyi Highway | Large | 8:10 |
| 14 | Yagang Road, Huyi Highway | Huyi Highway Bao’an Highway | Large | 7:50 |
| 15 | Malu Township | Baiyin Road, Huyi Highway | Large | 8:40 |
| 16 | Huyi Highway Double Single Road | Huyi Highway Chenxiang Road | Medium | 9:00 |
| 17 | Hongde Road, Huyi Highway | Huyi Highway Chenxiang Road | Small | 7:20 |
| 18 | Da Qiaotou | Huyi Highway Bao’an Highway | Large | 8:40 |
| 19 | Da Qiaotou | Zhaoxian Road, Huyi Highway | Small | 8:50 |
| 20 | Huyi Highway Bao’an Highway | Baiyin Road, Huyi Highway | Small | 7:40 |
| 21 | Yagang Road, Huyi Highway | Baiyin Road, Huyi Highway | Large | 8:20 |
| 22 | Huyi Highway Chenxiang Road | Huyi Highway Hope Road | Small | 8:30 |
| 23 | Yagang Road, Huyi Highway | Huyi Highway Hope Road | Small | 7:50 |
| 24 | Huyi Highway Double Single Road | Baiyin Road, Huyi Highway | Medium | 8:10 |
| 25 | Huyi Highway Chenxiang Road | Huyi Highway Hope Road | Large | 8:10 |
| 26 | Hongde Road, Huyi Highway | Baiyin Road, Huyi Highway | Medium | 8:30 |
| 27 | Da Qiaotou | Baiyin Road, Huyi Highway | Medium | 7:10 |
| 28 | Da Qiaotou | Shigang | Small | 8:30 |
| 29 | Hongde Road, Huyi Highway | Huyi Highway Bao’an Highway | Small | 8:10 |
| 30 | Huyi Highway Bao’an Highway | Hongde Road, Huyi Highway | Medium | 7:00 |
| …… | …… | …… | …… | …… |
| Parameter | Explanation | Value |
|---|---|---|
| m | Total number of ant colonies | 30 |
| tmax | Iteration number | 200 |
| Q | Total number of pheromones | 200 |
| τ0 | Initial value of pheromone | 1 |
| Pheromone volatility factor | 0.3 | |
| r0 | Roulette impact factor | 0.5 |
| α | Pheromone impact factor | 1 |
| β | Inspired function impact factor | 3 |
| Vehicle Number | Departure Task Chain | Deadhead Traveling Path (m) | Vehicle Size |
|---|---|---|---|
| 1 | 11-48-58-173-41-45-147-63 | 853 | Medium |
| 2 | 46-52-20-149-72-148-19 | 0 | Small |
| 3 | 53-1-175-12-55-89-22-138-106 | 5042 | Small |
| 4 | 88-17-123-7-71-155-76-54 | 3343 | Small |
| 5 | 44-172-140-4-178-5-38 | 2996 | Medium |
| 6 | 96-80-23-37-109-164 | 3583 | Small |
| 7 | 8-158-176-87-107-65 | 2317 | Small |
| 8 | 157-77-122-39-166-9-170 | 1985 | Medium |
| 9 | 36-135-156-151-146-26-2-16 | 2101 | Medium |
| 10 | 162-127-131-116-137-154-121-145 | 6696 | Medium |
| 11 | 141-124-161-129-29-125-3-120 | 1761 | Small |
| 12 | 30-78-163-174-56-24-50-86-167 | 9401 | Medium |
| 13 | 117-74-47-34-171-43-59 | 13,273 | Small |
| 14 | 90-130-177-133-28-126-103 | 13,259 | Small |
| 15 | 168-64 | 1121 | Small |
| 16 | 73-114-70-6-108-180-100-51-160 | 2185 | Large |
| 17 | 33-10-42-95-139-105-35-136 | 9293 | Medium |
| 18 | 113-69-57-81-118-104-128 | 4878 | Medium |
| 19 | 61 | 0 | Small |
| 20 | 98 | 0 | Small |
| 21 | 27-84-179-31 | 1742 | Medium |
| 22 | 68-93-110-92-82-67-102 | 2306 | Large |
| 23 | 75-119 | 6062 | Medium |
| 24 | 159-142-85-13-144-15-152 | 2264 | Large |
| 25 | 60-111-14-21-97-143-91 | 10,714 | Large |
| 26 | 40-79-112-169-66-18-132 | 6595 | Large |
| 27 | 94-25-83-62-153 | 9919 | Large |
| 28 | 32-150-115-99 | 6044 | Large |
| 29 | 101-49 | 0 | Large |
| 30 | 134-165 | 2215 | Large |
| Considerations | Vehicle Number | Deadhead Traveling Path | Deadhead Traveling Costs |
|---|---|---|---|
| Vehicle number | 30 | 162.97 | 282.95 |
| Vehicle number + Empty mileage | 30 | 131.95 | 228.52 |
Disclaimer/Publisher’s Note: The statements, opinions and data contained in all publications are solely those of the individual author(s) and contributor(s) and not of MDPI and/or the editor(s). MDPI and/or the editor(s) disclaim responsibility for any injury to people or property resulting from any ideas, methods, instructions or products referred to in the content. |
© 2024 by the authors. Licensee MDPI, Basel, Switzerland. This article is an open access article distributed under the terms and conditions of the Creative Commons Attribution (CC BY) license (https://creativecommons.org/licenses/by/4.0/).
Share and Cite
Zhou, X.; Zhang, Y.; Guo, H. Scheduling Method of Demand-Responsive Transit Based on Reservation Considering Vehicle Size and Mileage. Appl. Sci. 2024, 14, 8836. https://doi.org/10.3390/app14198836
Zhou X, Zhang Y, Guo H. Scheduling Method of Demand-Responsive Transit Based on Reservation Considering Vehicle Size and Mileage. Applied Sciences. 2024; 14(19):8836. https://doi.org/10.3390/app14198836
Chicago/Turabian StyleZhou, Xuemei, Yunbo Zhang, and Huanwu Guo. 2024. "Scheduling Method of Demand-Responsive Transit Based on Reservation Considering Vehicle Size and Mileage" Applied Sciences 14, no. 19: 8836. https://doi.org/10.3390/app14198836
APA StyleZhou, X., Zhang, Y., & Guo, H. (2024). Scheduling Method of Demand-Responsive Transit Based on Reservation Considering Vehicle Size and Mileage. Applied Sciences, 14(19), 8836. https://doi.org/10.3390/app14198836

