Chemical-Inspired Material Generation Algorithm (MGA) of Single- and Double-Diode Model Parameter Determination for Multi-Crystalline Silicon Solar Cells
Abstract
1. Introduction
1.1. Challenges in Photovoltaic (PV) System Efficiency and Parameter Estimation
1.2. Advanced PV Technologies with Distinct Efficiencies
1.3. PV Cell Electrical Modelling via Optimization Algorithms
1.4. Material Generation Algorithm (MGA) and Major Contributions
- ▪ A proposed MGA is introduced for the first time to solve the PV parameter estimation issue.
- ▪ The efficacy of the algorithm is evaluated by the SD and DD models, demonstrating an outstanding consistency between the simulated and actual data.
- ▪ The suggested MGA exhibits noteworthy benefits and resilience in comparison to previous findings documented for both PV modules.
- ▪ MGA improves the electrical characteristics of PV systems by precisely determining the PV parameters under various temperature and irradiance operating circumstances.
2. Problem Formulation and Mathematical Model for PV Parameters Extraction
2.1. SD Model
2.2. DD Model of PV
2.3. PV Modules Handling
2.4. Objective Model
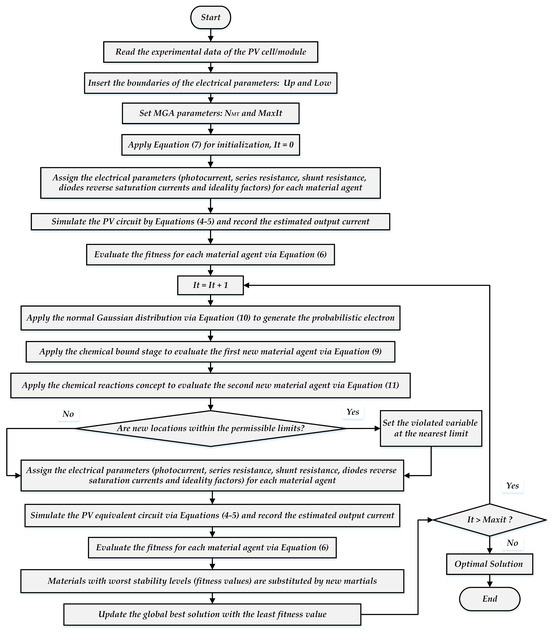
3. Designed MGA for Parameter Determination for Multi-Crystalline Silicon Solar Cells
3.1. MGA Conceptual Inspiration
3.1.1. Chemical Compound
3.1.2. Chemical Reaction
3.1.3. Chemical Stability
3.2. Mathematical Model
3.2.1. Initialization
3.2.2. Modeling Chemical Compound
3.2.3. Modeling Chemical Reaction
3.2.4. Modeling Chemical Stability
4. Simulation Results
4.1. Applications of RTC France PV
4.1.1. Case 1: SD Model of RTC France PV
4.1.2. Case 2: DD Model of RTC France PV
4.2. Applications of KC200GT PV Module
4.2.1. Case 1: SD Model of KC200GT PV Module
4.2.2. Case 2: DD Model of KC200GT PV Module
4.2.3. Case 3: The Effect of Varying the Weather on SD and DD Models
5. Conclusions
Author Contributions
Funding
Data Availability Statement
Acknowledgments
Conflicts of Interest
References
- Li, S.; Gong, W.; Gu, Q. A Comprehensive Survey on Meta-Heuristic Algorithms for Parameter Extraction of Photovoltaic Models. Renew. Sustain. Energy Rev. 2021, 141, 110828. [Google Scholar] [CrossRef]
- Abdel-Basset, M.; Mohamed, R.; Sharawi, M.; Abdel-Fatah, L.; Abouhawwash, M.; Sallam, K. A Comparative Study of Optimization Algorithms for Parameter Estimation of PV Solar Cells and Modules: Analysis and Case Studies. Energy Rep. 2022, 8, 13047–13065. [Google Scholar] [CrossRef]
- Tyagi, V.V.; Rahim, N.A.A.; Rahim, N.A.; Selvaraj, J.A.L. Progress in Solar PV Technology: Research and Achievement. Renew. Sustain. Energy Rev. 2013, 20, 443–461. [Google Scholar] [CrossRef]
- Singh, B.P.; Goyal, S.K.; Kumar, P. Solar Pv Cell Materials and Technologies: Analyzing the Recent Developments. Mater. Today Proc. 2021, 43, 2843–2849. [Google Scholar] [CrossRef]
- Al-Ezzi, A.S.; Ansari, M.N.M. Photovoltaic Solar Cells: A Review. Appl. Syst. Innov. 2022, 5, 67. [Google Scholar] [CrossRef]
- Solak, E.K.; Irmak, E. Advances in Organic Photovoltaic Cells: A Comprehensive Review of Materials, Technologies, and Performance. RSC Adv. 2023, 13, 12244–12269. [Google Scholar] [CrossRef]
- Yuan, Y.; Tossoun, B.; Huang, Z.; Zeng, X.; Kurczveil, G.; Fiorentino, M.; Liang, D.; Beausoleil, R.G. Avalanche Photodiodes on Silicon Photonics. J. Semicond. 2022, 43, 021301. [Google Scholar] [CrossRef]
- Shariah, A.; Mahasneh, F. Emitter Layer Optimization in Heterojunction Bifacial Silicon Solar Cells. J. Semicond. 2022, 43, 122701. [Google Scholar] [CrossRef]
- Suresh Kumar, N.; Chandra Babu Naidu, K. A Review on Perovskite Solar Cells (PSCs), Materials and Applications. J. Mater. 2021, 7, 940–956. [Google Scholar] [CrossRef]
- Jacak, J.E.; Jacak, W.A. Routes for Metallization of Perovskite Solar Cells. Materials 2022, 15, 2254. [Google Scholar] [CrossRef]
- Xu, D.; Wu, P.; Tan, H. Self-assembled Monolayers for Perovskite Solar Cells. Inf. Funct. Mater. 2024, 1, 2–25. [Google Scholar] [CrossRef]
- Zhang, T.; Luo, H.; Abdi-Jalebi, M.; Chen, H.; Zuo, L. Perovskite Solar Cells with Ferroelectricity. J. Supercomput. 2024, 1, 87–107. [Google Scholar] [CrossRef]
- Li, X.; Ying, Z.; Wang, X.; Zeng, Y.; Yang, X.; Ye, J. How to Enable Highly Efficient and Large-Area Fabrication on Specific Textures for Monolithic Perovskite/Silicon Tandem Solar Cells? Inf. Funct. Mater. 2024. early view. [Google Scholar] [CrossRef]
- Hu, Y.; Li, Z.; Fang, X. Solution-Prepared AgBi2I7 Thin Films and Their Photodetecting Properties. Wuji Cailiao Xuebao/J. Inorg. Mater. 2023, 38, 1055–1061. [Google Scholar] [CrossRef]
- Ding, X.D.; Zhou, X.W.; Meng, J.W.; Wang, H.X.; Wu, T.; Hua, Y.; Chen, C.; Cheng, M. NH4PF6 Assisted Buried Interface Defect Passivation for Planar Perovskite Solar Cells with Efficiency Exceeding 21%. Rare Met. 2023, 42, 3399–3409. [Google Scholar] [CrossRef]
- Liu, S.P.; Qiu, X.C.; Guo, J.; Chen, P.A.; Liu, Y.; Wei, H.; Xia, J.N.; Xie, H.H.; Hu, Y.Y. Efficient P-Doping of P3HT for Hole Transporting Materials in Perovskite Solar Cells. Rare Met. 2022, 41, 2575–2581. [Google Scholar] [CrossRef]
- Jiang, Z.Y.; Pan, M.; Ren, F.M.; Chen, R.; Sun, Z.X.; Yang, Z.C.; Liu, Z.H.; Chen, W. Boosting Stability of Inverted Perovskite Solar Cells with Magnetron-Sputtered Molybdenum Rear Electrodes. Rare Met. 2023, 42, 3741–3754. [Google Scholar] [CrossRef]
- Hassan Hakmi, S.; Alnami, H.; Ginidi, A.; Shaheen, A.; Alghamdi, T.A.H. A Fractional Order-Kepler Optimization Algorithm (FO-KOA) for Single and Double-Diode Parameters PV Cell Extraction. Heliyon 2024, 10, e35771. [Google Scholar] [CrossRef]
- Smaili, I.H.; Moustafa, G.; Almalawi, D.R.; Ginidi, A.; Shaheen, A.M.; Mansour, H.S. Enhanced Artificial Rabbits Algorithm Integrating Equilibrium Pool to Support PV Power Estimation via Module Parameter Identification. Int. J. Energy Res. 2024, 2024, 8913560. [Google Scholar] [CrossRef]
- Ebrahimi, S.M.; Salahshour, E.; Malekzadeh, M. Francisco Gordillo Parameters Identification of PV Solar Cells and Modules Using Flexible Particle Swarm Optimization Algorithm. Energy 2019, 179, 358–372. [Google Scholar] [CrossRef]
- Chen, X.; Yu, K.; Du, W.; Zhao, W.; Liu, G. Parameters Identification of Solar Cell Models Using Generalized Oppositional Teaching Learning Based Optimization. Energy 2016, 99, 170–180. [Google Scholar] [CrossRef]
- Rizk, M. Rizk-Allah; A.El-Fergany, A. Emended Heap-Based Optimizer for Characterizing Performance of Industrial Solar Generating Units Using Triple-Diode Model. Energy 2021, 237, 121561. [Google Scholar] [CrossRef]
- Ortiz-Conde, A.; García Sánchez, F.J.; Muci, J. New Method to Extract the Model Parameters of Solar Cells from the Explicit Analytic Solutions of Their Illuminated I–V Characteristics. Sol. Energy Mater. Sol. Cells 2006, 90, 352–361. [Google Scholar] [CrossRef]
- Easwarakhanthan, T.; Bottin, J.; Bouhouch, I.; Boutrit, C. Nonlinear Minimization Algorithm for Determining the Solar Cell Parameters with Microcomputers. Int. J. Sol. Energy 1986, 4, 1–12. [Google Scholar] [CrossRef]
- Kiani, A.T.; Nadeem, M.F.; Ahmed, A.; Khan, I.; Elavarasan, R.M.; Das, N. Optimal PV Parameter Estimation via Double Exponential Function-Based Dynamic Inertia Weight Particle Swarm Optimization. Energies 2020, 13, 4037. [Google Scholar] [CrossRef]
- Li, S.; Gong, W.; Wang, L.; Yan, X.; Hu, C. A Hybrid Adaptive Teaching–Learning-Based Optimization and Differential Evolution for Parameter Identification of Photovoltaic Models. Energy Convers. Manag. 2020, 225, 113474. [Google Scholar] [CrossRef]
- Restrepo-Cuestas, B.J.; Montano, J.; Ramos-Paja, C.A.; Trejos-Grisales, L.A.; Orozco-Gutierrez, M.L. Parameter Estimation of the Bishop Photovoltaic Model Using a Genetic Algorithm. Appl. Sci. 2022, 12, 2927. [Google Scholar] [CrossRef]
- Long, W.; Jiao, J.; Liang, X.; Xu, M.; Tang, M.; Cai, S. Parameters Estimation of Photovoltaic Models Using a Novel Hybrid Seagull Optimization Algorithm. Energy 2022, 249, 123760. [Google Scholar] [CrossRef]
- Kharchouf, Y.; Herbazi, R.; Chahboun, A. Parameter’s Extraction of Solar Photovoltaic Models Using an Improved Differential Evolution Algorithm. Energy Convers. Manag. 2022, 251, 114972. [Google Scholar] [CrossRef]
- Chen, X.; Yu, K. Hybridizing Cuckoo Search Algorithm with Biogeography-Based Optimization for Estimating Photovoltaic Model Parameters. Sol. Energy 2019, 180, 192–206. [Google Scholar] [CrossRef]
- Shaheen, A.M.; El-Seheimy, R.A.; Xiong, G.; Elattar, E.; Ginidi, A.R. Parameter Identification of Solar Photovoltaic Cell and Module Models via Supply Demand Optimizer. Ain Shams Eng. J. 2022, 13, 101705. [Google Scholar] [CrossRef]
- Al-Shamma’a, A.A.; Omotoso, H.O.; Alturki, F.A.; Farh, H.M.H.; Alkuhayli, A.; Alsharabi, K.; Noman, A.M. Parameter Estimation of Photovoltaic Cell/Modules Using Bonobo Optimizer. Energies 2021, 15, 140. [Google Scholar] [CrossRef]
- Qais, M.H.; Hasanien, H.M.; Alghuwainem, S. Identification of Electrical Parameters for Three-Diode Photovoltaic Model Using Analytical and Sunflower Optimization Algorithm. Appl. Energy 2019, 250, 109–117. [Google Scholar] [CrossRef]
- Abdel-Basset, M.; El-Shahat, D.; Chakrabortty, R.K.; Ryan, M. Parameter Estimation of Photovoltaic Models Using an Improved Marine Predators Algorithm. Energy Convers. Manag. 2021, 227, 113491. [Google Scholar] [CrossRef]
- Long, W.; Wu, T.; Xu, M.; Tang, M.; Cai, S. Parameters Identification of Photovoltaic Models by Using an Enhanced Adaptive Butterfly Optimization Algorithm. Energy 2021, 229, 120750. [Google Scholar] [CrossRef]
- Shaheen, A.M.; Elsayed, A.M.; Ginidi, A.R.; El-Sehiemy, R.A.; Elattar, E. Enhanced Social Network Search Algorithm with Powerful Exploitation Strategy for PV Parameters Estimation. Energy Sci. Eng. 2022, 10, 1398–1417. [Google Scholar] [CrossRef]
- Fan, Y.; Wang, P.; Mafarja, M.; Wang, M.; Zhao, X.; Chen, H. A Bioinformatic Variant Fruit Fly Optimizer for Tackling Optimization Problems. Knowl.-Based Syst. 2021, 213, 106704. [Google Scholar] [CrossRef]
- Abdel-Basset, M.; Mohamed, R.; El-Fergany, A.; Abouhawwash, M.; Askar, S.S. Parameters Identification of PV Triple-Diode Model Using Improved Generalized Normal Distribution Algorithm. Mathematics 2021, 9, 995. [Google Scholar] [CrossRef]
- Li, S.; Gong, W.; Yan, X.; Hu, C.; Bai, D.; Wang, L. Parameter Estimation of Photovoltaic Models with Memetic Adaptive Differential Evolution. Sol. Energy 2019, 190, 465–474. [Google Scholar] [CrossRef]
- Talatahari, S.; Azizi, M.; Gandomi, A.H. Material Generation Algorithm: A Novel Metaheuristic Algorithm for Optimization of Engineering Problems. Processes 2021, 9, 859. [Google Scholar] [CrossRef]
- Ortiz-Conde, A.; Lugo-Muñoz, D.; García-Sánchez, F.J. An Explicit Multiexponential Model as an Alternative to Traditional Solar Cell Models with Series and Shunt Resistances. IEEE J. Photovolt. 2012, 2, 261–268. [Google Scholar] [CrossRef]
- Chin, V.J.; Salam, Z.; Ishaque, K. Cell Modelling and Model Parameters Estimation Techniques for Photovoltaic Simulator Application: A Review. Appl. Energy 2015, 154, 500–519. [Google Scholar] [CrossRef]
- Chin, V.J.; Salam, Z. Coyote Optimization Algorithm for the Parameter Extraction of Photovoltaic Cells. Sol. Energy 2019, 194, 656–670. [Google Scholar] [CrossRef]
- Ginidi, A.; Ghoneim, S.M.; Elsayed, A.; El-Sehiemy, R.; Shaheen, A.; El-Fergany, A. Gorilla Troops Optimizer for Electrically Based Single and Double-Diode Models of Solar Photovoltaic Systems. Sustainability 2021, 13, 9459. [Google Scholar] [CrossRef]
- Sulaiman, M.H.; Mustaffa, Z.; Saari, M.M.; Daniyal, H. Barnacles Mating Optimizer: A New Bio-Inspired Algorithm for Solving Engineering Optimization Problems. Eng. Appl. Artif. Intell. 2020, 87, 103330. [Google Scholar] [CrossRef]
- Nematollahi, A.F.; Rahiminejad, A.; Vahidi, B. A Novel Physical Based Meta-Heuristic Optimization Method Known as Lightning Attachment Procedure Optimization. Appl. Soft Comput. J. 2017, 59, 596–621. [Google Scholar] [CrossRef]
- Liang, J.; Ge, S.; Qu, B.; Yu, K.; Liu, F.; Yang, H.; Wei, P.; Li, Z. Classified Perturbation Mutation Based Particle Swarm Optimization Algorithm for Parameters Extraction of Photovoltaic Models. Energy Convers. Manag. 2020, 203, 112138. [Google Scholar] [CrossRef]
- Şenel, F.A.; Gökçe, F.; Yüksel, A.S.; Yiğit, T. A Novel Hybrid PSO–GWO Algorithm for Optimization Problems. Eng. Comput. 2019, 35, 1359–1373. [Google Scholar] [CrossRef]
- Hakmi, S.H.; Alnami, H.; Moustafa, G.; Ginidi, A.R.; Shaheen, A.M. Modified Rime-Ice Growth Optimizer with Polynomial Differential Learning Operator for Single- and Double-Diode PV Parameter Estimation Problem. Electronics 2024, 13, 1611. [Google Scholar] [CrossRef]
- Yu, K.; Qu, B.; Yue, C.; Ge, S.; Chen, X.; Liang, J. A Performance-Guided JAYA Algorithm for Parameters Identification of Photovoltaic Cell and Module. Appl. Energy 2019, 237, 241–257. [Google Scholar] [CrossRef]
- Rizk-Allah, R.M.; El-Fergany, A.A. Conscious Neighborhood Scheme-Based Laplacian Barnacles Mating Algorithm for Parameters Optimization of Photovoltaic Single- and Double-Diode Models. Energy Convers. Manag. 2020, 226, 113522. [Google Scholar] [CrossRef]
- Ali, E.E.; El-Hameed, M.A.; El-Fergany, A.A.; El-Arini, M.M. Parameter Extraction of Photovoltaic Generating Units Using Multi-Verse Optimizer. Sustain. Energy Technol. Assess. 2016, 17, 68–76. [Google Scholar] [CrossRef]
- Chen, H.; Jiao, S.; Wang, M.; Heidari, A.A.; Zhao, X. Parameters Identification of Photovoltaic Cells and Modules Using Diversification-Enriched Harris Hawks Optimization with Chaotic Drifts. J. Clean. Prod. 2020, 244, 118778. [Google Scholar] [CrossRef]
- Khanna, V.; Das, B.K.; Bisht, D.; Vandana; Singh, P.K. A Three Diode Model for Industrial Solar Cells and Estimation of Solar Cell Parameters Using PSO Algorithm. Renew. Energy 2015, 78, 105–113. [Google Scholar] [CrossRef]
- Kanimozhi, G.; Kumar, H. Modeling of Solar Cell under Different Conditions by Ant Lion Optimizer with LambertW Function. Appl. Soft Comput. J. 2018, 71, 141–151. [Google Scholar] [CrossRef]
- Ben Aribia, H.; El-Rifaie, A.M.; Tolba, M.A.; Shaheen, A.; Moustafa, G.; Elsayed, F.; Elshahed, M. Growth Optimizer for Parameter Identification of Solar Photovoltaic Cells and Modules. Sustainability 2023, 15, 7896. [Google Scholar] [CrossRef]
- Beigi, A.M.; Maroosi, A. Parameter Identification for Solar Cells and Module Using a Hybrid Firefly and Pattern Search Algorithms. Sol. Energy 2018, 171, 435–446. [Google Scholar] [CrossRef]
- Moustafa, G.; Smaili, I.H.; Almalawi, D.R.; Ginidi, A.R.; Shaheen, A.M.; Elshahed, M.; Mansour, H.S.E. Dwarf Mongoose Optimizer for Optimal Modeling of Solar PV Systems and Parameter Extraction. Electronics 2023, 12, 4990. [Google Scholar] [CrossRef]
















| Parameter | RTC France | Kyocera KC200GT | ||
|---|---|---|---|---|
| Low | Up | Low | Up | |
| Rss (Ω) | 0 | 0.5 | 0 | 2 |
| Rsh (Ω) | 0 | 100 | 0 | 100 |
| η1 and η2 per cell | 1 | 2 | 1 | 2 |
| Iph (A) | 0 | 1 | 0 | 10 |
| IS1 and Is2 (μA) | 0 | 1 | 0 | 10 |
| No series cells | 1 | 54 | ||
| Maximum Power (Pmax) | 33.15 W | 200 W | ||
| Open Circuit Voltage (Voc) | 0.5727 V | 32.90 V | ||
| Short Circuit Current (Isc) | 0.7605 A | 8.21 A | ||
| Voltage at Pmax (Vm) | 0.4590 V | 26.30 V | ||
| Current at Pmax (Im) | 0.6755 A | 7.61 A | ||
| Cell Area | 2 cm2 | 1.39 m2 | ||
| Cell Technology | Monocrystalline Silicon | 54 multicrystalline cells | ||
| Operating Temperature | 25 °C | 25 °C | ||
| Efficiency | ~12–15% | 16% | ||
| Algorithm | Iph (A) | Isd (μA) | n | Rsh (Ω) | Rss (Ω) | RMSE |
|---|---|---|---|---|---|---|
| MGA | 0.760776 | 3.23 × 10−1 | 1.481184 | 53.71852 | 0.036377 | 9.8602 × 10−4 |
| RIME [49] | 0.760776 | 3.23021 × 10−1 | 1.481184 | 53.71865291 | 0.036377096 | 9.9755 × 10−4 |
| PGJAYA [50] | 8.2167 | 0.002284 | 58.1742 | 773.8117 | 0.3435 | 1.5455 × 10−4 |
| MPA [44] | 8.184927 | 7.94459 × 10−2 | 1.285180059 | 92.14823504 | 0.004537611 | 1.487 × 10−2 |
| JFS [44] | 8.193182 | 4.72 × 10−2 | 1.250052 | 14.97462 | 0.004679 | 9.477 × 10−3 |
| GO [56] | 8.192967 | 4.31808 × 10−2 | 1.244346 | 15.103921 | 0.004710 | 8.515347 × 10−3 |
| HFAPS [57] | 8.1992 | 0.154161 | 74.5795 | 1448.2590 | 0.2396 | 4.9863 × 10−2 |
| CPMPSO [47] | 8.21689146 | 0.00224195 | 1.07641028 | 763.535149 | 0.34381405 | 1.53903 × 10−3 |
| EHHO [53] | 8.2224 | 0.000001 | 80.6915 | 1806.0252 | 0.1835 | 5.9507 × 10−2 |
| FPSO [20] | 8.2186 | 0.001436 | 56.9854 | 130.2813 | 0.2409 | 2.8214 × 10−2 |
| PSOGWO [48] | 8.2132 | 9.6768 | 1.7463 | 38.8968 | 0.0011 | 1.2700 × 10−1 |
| EO [44] | 8.209153 | 2.85 × 10−2 | 1.218068 | 7.714703 | 0.004815 | 2.888 × 10−3 |
| PSO [54] | 8.2027 | 2.8852 | 1.6052 | 33.8855 | 0.0019 | 1.0195 × 10−1 |
| MVO [52] | 8.2527 | 0.063908 | 69.2388 | 134.4813 | 0.1341 | 8.3800 × 10−2 |
| BMA [45] | 8.1950 | 3.1015 | 1.6130 | 100.0000 | 0.0019 | 1.0244 × 10−1 |
| LAPO [46] | 8.2155 | 8.1491 | 1.7258 | 5.0000 | 0.001 | 1.3813 × 10−1 |
| EMPA [44] | 8.21195 | 3.59 × 10−2 | 1.232551 | 7.560713 | 0.004742 | 3.847 × 10−3 |
| NLBMA [51] | 8.1467 | 0.0022 | 1.0839 | 5.0000 | 0.0045 | 3.3610 × 10−2 |
| HEAP [44] | 8.200974 | 4.49 × 10−2 | 1.246924 | 11.87468 | 0.004696 | 7.425 × 10−3 |
| Applied Algorithm | RIME | DMO | MRIME | MDMO | MGA |
|---|---|---|---|---|---|
| IPh (A) | 0.760864277 | 0.761086003 | 0.760780758 | 0.760777046 | 0.760781079 |
| Rss (Ω) | 0.036173672 | 0.036452844 | 0.036767981 | 0.03658083 | 0.03674043 |
| RSh (Ω) | 53.58354831 | 56.0407128 | 55.64800559 | 54.7047585 | 55.48544096 |
| IS1 (A) | 4.3113 × 10−8 | 3.81141 × 10−7 | 8.0438 × 10−7 | 4.27843 × 10−7 | 7.49347 × 10−7 |
| η1 | 1.827202939 | 1.83357911 | 1.999974446 | 1.991913976 | 2 |
| IS2 (A) | 3.25421 × 10−7 | 2.38858 × 10−7 | 2.19744 × 10−7 | 2.63353 × 10−7 | 2.25974 × 10−7 |
| η2 | 1.482783518 | 1.458364626 | 1.448694376 | 1.463888853 | 1.45101678 |
| RMSE | 9.9382 × 10−4 | 1.028696 × 10−3 | 9.8251 × 10−4 | 9.83217 × 10−4 | 9.82485 × 10−4 |
| Applied Technique | HTS | EVO | GO | MGA |
|---|---|---|---|---|
| IPh (A) | 8.190356368 | 8.214036069 | 8.192967279 | 8.206335844 |
| Rsh (Ω) | 53.11148143 | 13.69688319 | 15.10392113 | 9.197019679 |
| RS (Ω) | 0.004417871 | 0.00428964 | 0.004709892 | 0.004659152 |
| IS1 (A) | 1.12138 × 10−7 | 1.42038 × 10−7 | 4.31808 × 10−8 | 4.81328 × 10−8 |
| η1 | 1.309576425 | 1.326768155 | 1.244345573 | 1.251560118 |
| RMSE | 0.01799763 | 0.023069893 | 0.008515347 | 0.007548013 |
| Applied Technique | HTS | EVO | GO | MGA |
|---|---|---|---|---|
| IPh (A) | 8.203823597 | 8.20424482 | 8.193643057 | 8.216682898 |
| Rsh (Ω) | 92.46395147 | 66.83697866 | 16.37828656 | 6.303160786 |
| RS (Ω) | 0.004562321 | 0.004219395 | 0.004688805 | 0.004829466 |
| IS1 (A) | 5.66339 × 10−8 | 1.82124 × 10−7 | 6.01244 × 10−8 | 8.65143 × 10−9 |
| η1 | 1.749082759 | 1.346598774 | 1.832451271 | 1.315186385 |
| IS2 (A) | 8.0133 × 10−8 | 5.75716 × 10−7 | 4.57891 × 10−8 | 2.12348 × 10−8 |
| η2 | 1.286121414 | 1.933055486 | 1.248347215 | 1.20450769 |
| RMSE | 0.020515491 | 0.02717656 | 0.009049475 | 0.000591445 |
| MGA | Vexp | Iexp | Isim | Pexp | Psim | Absolut IAE | Absolut PAE |
|---|---|---|---|---|---|---|---|
| 1 | 0 | 8.21 | 8.197656 | 0 | 0 | 0.000152365 | 0 |
| 2 | 4.2 | 8.198 | 8.191457 | 34.4316 | 34.40412 | 4.28089 × 10−5 | 0.027479989 |
| 3 | 8.3 | 8.186 | 8.185388 | 67.9438 | 67.93872 | 3.74212 × 10−7 | 0.005077348 |
| 4 | 12.5 | 8.174 | 8.17898 | 102.175 | 102.2373 | 2.48013 × 10−5 | 0.062251164 |
| 5 | 16.5 | 8.161 | 8.171047 | 134.6565 | 134.8223 | 0.000100951 | 0.165782965 |
| 6 | 20.2 | 8.136 | 8.149286 | 164.3472 | 164.6156 | 0.000176507 | 0.268368678 |
| 7 | 23.5 | 8.035 | 8.042986 | 188.8225 | 189.0102 | 6.37699 × 10−5 | 0.187661708 |
| 8 | 26.3 | 7.61 | 7.601657 | 200.143 | 199.9236 | 6.95992 × 10−5 | 0.219410741 |
| 9 | 27.9 | 6.915 | 6.899606 | 192.9285 | 192.499 | 0.000236968 | 0.429486287 |
| 10 | 29.3 | 5.785 | 5.775501 | 169.5005 | 169.2222 | 9.02342 × 10−5 | 0.278325669 |
| 11 | 30.4 | 4.458 | 4.461943 | 135.5232 | 135.6431 | 1.55451 × 10−5 | 0.119858843 |
| 12 | 31.2 | 3.239 | 3.250869 | 101.0568 | 101.4271 | 0.000140875 | 0.370314599 |
| 13 | 31.9 | 2.006 | 2.015922 | 63.9914 | 64.30792 | 9.84526 × 10−5 | 0.316522341 |
| 14 | 32.4 | 1.036 | 1.038177 | 33.5664 | 33.63693 | 4.73849 × 10−6 | 0.070528555 |
| 15 | 32.9 | 0 | −0.0186 | 0 | −0.61195 | 0.000345977 | 0.611954698 |
| (a) Irradiance of 200 W/m2 at temperature of 25 °C | |||||
| Applied technique | GO | FPA | EVO | HTS | MGA |
| IPh (A) | 1.641655 | 1.641477 | 1.614391 | 1.63522 | 1.642501 |
| Rsh (Ω) | 6.661734 | 6.679449 | 55.9507 | 8.863031 | 6.599083 |
| IS1 (A) | 2.22 × 10−8 | 1.96 × 10−8 | 4.13 × 10−7 | 1.33 × 10−7 | 3.03 × 10−8 |
| RS (Ω) | 0.004559 | 0.004758 | 0.000533 | 0.001718 | 0.004049 |
| η1 | 1.223433 | 1.215165 | 1.456835 | 1.357627 | 1.245026 |
| RMSE | 0.000955 | 0.001513 | 0.013567 | 0.004668 | 0.000679 |
| (b) Irradiance of 400 W/m2 at temperature of 25 °C | |||||
| Applied technique | GO | FPA | EVO | HTS | MGA |
| IPh (A) | 3.277192 | 3.28093 | 3.258167 | 3.276746 | 3.283439 |
| Rsh (Ω) | 8.306541 | 8.180287 | 28.1826 | 10.69592 | 7.09384 |
| IS1 (A) | 3.70 × 10−8 | 4.63 × 10−8 | 6.40 × 10−8 | 1.14 × 10−7 | 4.13 × 10−8 |
| RS (Ω) | 0.004447 | 0.004235 | 0.004266 | 0.003628 | 0.004338 |
| η1 | 1.247147 | 1.262536 | 1.285174 | 1.32855 | 1.254853 |
| RMSE | 0.003933 | 0.0048 | 0.012554 | 0.007983 | 0.002569 |
| (c) Irradiance of 600 W/m2 at temperature of 25 °C | |||||
| Applied technique | GO | FPA | EVO | HTS | MGA |
| IPh (A) | 4.918437 | 4.908892 | 4.911306 | 4.906687 | 4.926221 |
| Rsh (Ω) | 8.889982 | 14.51855 | 12.05364 | 22.41087 | 7.464378 |
| IS1 (A) | 3.51 × 10−8 | 5.43 × 10−8 | 2.32 × 10−8 | 1.60 × 10−7 | 4.57 × 10−8 |
| RS (Ω) | 0.004639 | 0.004507 | 0.004805 | 0.003882 | 0.004523 |
| η1 | 1.237893 | 1.266975 | 1.210601 | 1.34608 | 1.255605 |
| RMSE | 0.00588 | 0.009391 | 0.01287 | 0.014001 | 0.004463 |
| (d) Irradiance of 800 W/m2 at temperature of 25 °C | |||||
| Applied technique | GO | FPA | EVO | HTS | MGA |
| IPh (A) | 8.441114 | 8.441114 | 8.320163 | 8.410788 | 6.570051 |
| Rsh (Ω) | 1.602797 | 1.602796 | 11.25177 | 2.046745 | 7.485995 |
| IS1 (A) | 0.000001 | 1.00 × 10−6 | 0.000001 | 1.00 × 10−6 | 4.24 × 10−8 |
| RS (Ω) | 0.005628 | 0.005628 | 0.005796 | 0.005674 | 0.004646 |
| η1 | 1.212172 | 1.212172 | 1.211071 | 1.211876 | 1.246328 |
| RMSE | 0.039212 | 0.039212 | 0.058525 | 0.040739 | 0.005127 |
| (e) Irradiance of 1000 W/m2 at temperature of 50 °C | |||||
| Applied technique | GO | FPA | EVO | HTS | MGA |
| IPh (A) | 8.301133 | 8.298574 | 8.266066 | 8.296297 | 8.301133 |
| Rsh (Ω) | 5.62421 | 6.134123 | 33.15247 | 6.661412 | 5.624207 |
| IS1 (A) | 6.15 × 10−7 | 6.83 × 10−7 | 8.91 × 10−7 | 7.23 × 10−7 | 6.15 × 10−7 |
| RS (Ω) | 0.00484 | 0.004803 | 0.004752 | 0.00479 | 0.00484 |
| η1 | 1.310146 | 1.318481 | 1.339864 | 1.323004 | 1.208789 |
| RMSE | 0.001562 | 0.002195 | 0.011639 | 0.002984 | 0.001562 |
| (f) Irradiance of 1000 W/m2 at temperature of 75 °C | |||||
| Applied technique | GO | FPA | EVO | HTS | MGA |
| IPh (A) | 8.441114 | 8.441114 | 8.320163 | 8.410788 | 8.441114 |
| Rsh (Ω) | 1.602797 | 1.602796 | 11.25177 | 2.046745 | 1.602796 |
| IS1 (A) | 0.000001 | 1.00 × 10−6 | 0.000001 | 1.00 × 10−6 | 1 × 10−6 |
| RS (Ω) | 0.005628 | 0.005628 | 0.005796 | 0.005674 | 0.005628 |
| η1 | 1.212172 | 1.212172 | 1.211071 | 1.211876 | 1.038085 |
| RMSE | 0.039212 | 0.039212 | 0.058525 | 0.040739 | 0.039212 |
| (a) Irradiance of 200 W/m2 at temperature of 25 °C | |||||
| Applied technique | GO | EVO | HTS | FPA | MGA |
| IPh (A) | 1.641698 | 1.623979 | 1.642334 | 1.645062 | 1.642894 |
| Rsh (Ω) | 6.745461 | 20.39073 | 6.904484 | 6.167409 | 6.578741 |
| IS1 (A) | 8.37 × 10−8 | 2.16 × 10−7 | 1.02 × 10−7 | 0 | 0 |
| η1 | 1.953584 | 2 | 1.336849 | 1.835084 | 1.95091 |
| IS2 (A) | 3.10 × 10−8 | 5.38 × 10−7 | 9.80 × 10−8 | 2.75 × 10−8 | 3.27 × 10−8 |
| H2 | 1.246916 | 1.484407 | 1.890871 | 1.238244 | 1.250303 |
| RS (Ω) | 0.003971 | 1.01 × 10−19 | 0.00172 | 0.004099 | 0.003932 |
| RMSE | 0.000917 | 0.011151 | 0.003912 | 0.001825 | 0.000843 |
| (b) Irradiance of 400 W/m2 at temperature of 25 °C | |||||
| Applied technique | GO | EVO | HTS | FPA | MGA |
| IPh (A) | 3.281489 | 3.26987 | 3.276352 | 3.277503 | 3.286687 |
| Rsh (Ω) | 7.399506 | 16.74248 | 10.39877 | 8.571691 | 6.411204 |
| IS1 (A) | 1.85 × 10−8 | 1.21 × 10−7 | 4.02 × 10−7 | 0 | 6.12 × 10−9 |
| η1 | 1.204604 | 1.844696 | 2 | 2 | 1.162323 |
| IS2 (A) | 5.72 × 10−7 | 3.65 × 10−7 | 1.77 × 10−7 | 6.30 × 10−8 | 3.14 × 10−8 |
| H2 | 1.838341 | 1.425606 | 1.364486 | 1.284554 | 1.307248 |
| RS (Ω) | 0.004712 | 0.002429 | 0.003023 | 0.004064 | 0.004811 |
| RMSE | 0.001997 | 0.013536 | 0.010082 | 0.005031 | 0.000194 |
| (c) Irradiance of 600 W/m2 at temperature of 25 °C | |||||
| Applied technique | GO | EVO | HTS | FPA | MGA |
| IPh (A) | 4.919192 | 4.904594 | 4.924728 | 4.91092 | 4.923462 |
| Rsh (Ω) | 9.116196 | 27.02803 | 12.86054 | 12.76529 | 7.941242 |
| IS1 (A) | 4.81 × 10−8 | 6.61 × 10−8 | 8.48 × 10−8 | 6.99 × 10−8 | 4.75 × 10−8 |
| η1 | 1.259016 | 1.28209 | 1.300237 | 1.284889 | 1.258202 |
| IS2 (A) | 9.19 × 10−9 | 5.46 × 10−7 | 1.67 × 10−7 | 4.58 × 10−8 | 1.42 × 10−8 |
| H2 | 1.698114 | 1.903013 | 1.728064 | 1.967746 | 1.892401 |
| RS (Ω) | 0.00449 | 0.004365 | 0.004266 | 0.004341 | 0.004497 |
| RMSE | 0.005683 | 0.012289 | 0.013487 | 0.009196 | 0.004857 |
| (d) Irradiance of 800 W/m2 at temperature of 25 °C | |||||
| Applied technique | GO | EVO | HTS | FPA | MGA |
| IPh (A) | 8.423041 | 8.311589 | 8.358966 | 8.423242 | 6.560835 |
| Rsh (Ω) | 1.993537 | 7.206907 | 4.84717 | 1.992924 | 13.05214 |
| IS1 (A) | 1.00 × 10−6 | 6.71 × 10−7 | 0.000001 | 0.000001 | 0 |
| η1 | 1.266804 | 1.223431 | 1.265694 | 1.265644 | 1.28582 |
| IS2 (A) | 1.00 × 10−6 | 4.26 × 10−7 | 0.000001 | 1.00 × 10−6 | 7.18 × 10−8 |
| H2 | 1.266877 | 1.210971 | 1.266909 | 1.268029 | 1.281869 |
| RS (Ω) | 0.005411 | 0.005719 | 0.005527 | 0.005411 | 0.004455 |
| RMSE | 0.029191 | 0.055535 | 0.037941 | 0.029195 | 0.010833 |
| (e) Irradiance of 1000 W/m2 at temperature of 50 °C | |||||
| Applied technique | GO | EVO | HTS | FPA | MGA |
| IPh (A) | 8.300973 | 8.273769 | 8.285531 | 8.298369 | 8.301133 |
| Rsh (Ω) | 5.643489 | 20.07308 | 10.45826 | 6.19124 | 5.624185 |
| IS1 (A) | 5.03 × 10−9 | 9.90 × 10−7 | 7.66 × 10−7 | 6.72 × 10−7 | 6.15 × 10−7 |
| η1 | 1.700812 | 1.754878 | 1.757351 | 1.317407 | 1.208789 |
| IS2 (A) | 6.14 × 10−7 | 6.76 × 10−7 | 7.61 × 10−7 | 2.27 × 10−7 | 1.25 × 10−15 |
| H2 | 1.310004 | 1.319326 | 1.328574 | 1.822645 | 1.000148 |
| RS (Ω) | 0.004841 | 0.004803 | 0.004766 | 0.0048 | 0.00484 |
| RMSE | 0.001564 | 0.009872 | 0.00667 | 0.002403 | 0.001562 |
| (f) Irradiance of 1000 W/m2 at temperature of 75 °C | |||||
| Applied technique | GO | EVO | HTS | FPA | MGA |
| IPh (A) | 8.423041 | 8.311589 | 8.358966 | 8.423242 | 8.424172 |
| Rsh (Ω) | 1.993537 | 7.206907 | 4.84717 | 1.992924 | 1.970199 |
| IS1 (A) | 1.00 × 10−6 | 6.71 × 10−7 | 0.000001 | 0.000001 | 0.000001 |
| η1 | 1.266804 | 1.223431 | 1.265694 | 1.265644 | 1.257094 |
| IS2 (A) | 1.00 × 10−6 | 4.26 × 10−7 | 0.000001 | 1.00 × 10−6 | 9.93 × 10−7 |
| H2 | 1.266877 | 1.210971 | 1.266909 | 1.268029 | 1.277537 |
| RS (Ω) | 0.005411 | 0.005719 | 0.005527 | 0.005411 | 0.005414 |
| RMSE | 0.029191 | 0.055535 | 0.037941 | 0.029195 | 0.029331 |
Disclaimer/Publisher’s Note: The statements, opinions and data contained in all publications are solely those of the individual author(s) and contributor(s) and not of MDPI and/or the editor(s). MDPI and/or the editor(s) disclaim responsibility for any injury to people or property resulting from any ideas, methods, instructions or products referred to in the content. |
© 2024 by the authors. Licensee MDPI, Basel, Switzerland. This article is an open access article distributed under the terms and conditions of the Creative Commons Attribution (CC BY) license (https://creativecommons.org/licenses/by/4.0/).
Share and Cite
Alsaggaf, W.; Gafar, M.; Sarhan, S.; Shaheen, A.M.; Ginidi, A.R. Chemical-Inspired Material Generation Algorithm (MGA) of Single- and Double-Diode Model Parameter Determination for Multi-Crystalline Silicon Solar Cells. Appl. Sci. 2024, 14, 8549. https://doi.org/10.3390/app14188549
Alsaggaf W, Gafar M, Sarhan S, Shaheen AM, Ginidi AR. Chemical-Inspired Material Generation Algorithm (MGA) of Single- and Double-Diode Model Parameter Determination for Multi-Crystalline Silicon Solar Cells. Applied Sciences. 2024; 14(18):8549. https://doi.org/10.3390/app14188549
Chicago/Turabian StyleAlsaggaf, Wafaa, Mona Gafar, Shahenda Sarhan, Abdullah M. Shaheen, and Ahmed R. Ginidi. 2024. "Chemical-Inspired Material Generation Algorithm (MGA) of Single- and Double-Diode Model Parameter Determination for Multi-Crystalline Silicon Solar Cells" Applied Sciences 14, no. 18: 8549. https://doi.org/10.3390/app14188549
APA StyleAlsaggaf, W., Gafar, M., Sarhan, S., Shaheen, A. M., & Ginidi, A. R. (2024). Chemical-Inspired Material Generation Algorithm (MGA) of Single- and Double-Diode Model Parameter Determination for Multi-Crystalline Silicon Solar Cells. Applied Sciences, 14(18), 8549. https://doi.org/10.3390/app14188549

