Legacy ICS Cybersecurity Assessment Using Hybrid Threat Modeling—An Oil and Gas Sector Case Study
Abstract
1. Introduction
- The methodology improves threat intelligence and actionable risk knowledge by using the MITRE ATT&CK architecture [11].
- The research gives a complete empirical evaluation of the hybrid framework and compares it to existing methodologies, demonstrating its synergistic technique combination.
2. Background and Related Work
2.1. Industrial Control System (ICS)
- Comprehensive Threat Identification: Threat modeling makes it easier to find a lot of different types of threats, which is important when you think about how many different people have a stake in cyber-physical systems like ICS [27].
- Proactive Security Design: By integrating threat modeling early in the assessment process, you can make proactive architectural decisions. This approach leverages security requirements to mitigate potential threats from the beginning, avoiding costly mitigation efforts later [27].
- Tailored Approach for Legacy Systems: Legacy ICS often lack modern security features, making them more vulnerable. A hybrid threat modeling approach, combining different methodologies, can be particularly effective in uncovering these vulnerabilities within legacy systems.
- PASTA’s structure [16], risk-centric approach is suitable for complicated systems like legacy ICS. It prioritizes threats based on their potential business impact, which aligns with the importance of oil and gas infrastructure. PASTA promotes collaboration between security specialists and operational stakeholders, resulting in a more thorough understanding of vulnerabilities to legacy ICS.
- STRIDE [14] is an acronym for a popular technique to categorize common attacks. This technique serves as a platform for discussing potential threats unique to legacy ICS functionality. Thus, STRIDE helps identify a wide range of risks across several categories, ensuring a full assessment of legacy ICS vulnerabilities.
- Attack trees [15] can help discover potential attack vectors and critical control points in legacy ICS. Attack trees provide a clear picture of how attackers can exploit vulnerabilities in legacy ICS, allowing for targeted mitigation approaches.
- CVSS [17,18] provides an established scoring technique for prioritizing vulnerabilities based on their severity and exploitability. This is vital for allocating resources and prioritizing the most critical vulnerabilities in legacy ICS. Thus, CVSS provides a uniform way to examine the security flaws discovered in legacy ICS, resulting in the most efficient use of resources for problem resolution.
2.2. Threat Modeling Techniques
2.2.1. PASTA Threat Modeling
- Define Objectives and Scope: This stage identifies the specific legacy ICS system(s) under evaluation and outlines the assessment’s goals.
- Define Technical Scope: This stage maps out the technical components and data flows within the legacy ICS, resulting in a detailed image of the attack surface.
- Decompose the Application: At this stage, the legacy ICS is divided into smaller, more manageable components to enable a more thorough threat analysis.
- Identify Threats: This stage involves brainstorming potential threats and attack vectors that target the legacy ICS’s specified functionality. Regarding the data, since data is both in storage and transit, it is important to map these threats not just to the data storage, such as databases, but also to the data in transit across the different components of the application, which includes the different servers allocated in the different tiers of the application architecture. During the threat modeling phase, UcedaVélez suggests utilizing STRIDE [14]. This process involves enumerating threats from a list of STRIDE acronyms that impact specific components like users/browsers and authentication credentials, which the attackers consider high-value targets.
- Analyze Vulnerabilities: Based on the identified threats, specific weaknesses, and exploitable faults in the legacy ICS are identified.
- Attack Analysis: This stage entails creating attack trees to visualize how attackers could exploit vulnerabilities and achieve their objectives within the legacy ICS.
- Risk and Impact Analysis: at this stage, the potential repercussions of successful attacks are identified, focusing on corporate operations, safety, and regulatory compliance. This helps to prioritize detected vulnerabilities based on their severity.
2.2.2. STRIDE Threat Modeling
- Spoofing is the act of pretending to be a legitimate user or system in order to obtain unauthorized access to or alter data.
- Tampering is the act of changing code, data, or system configurations with the intention of compromising a system’s integrity or introducing vulnerabilities.
- Repudiation occurs when a system or program lacks the security measures necessary to accurately monitor and record user behavior, allowing for malicious manipulation or falsifying the detection of new actions.
- Information disclosure is the unauthorized access and exposure of private or sensitive data within a system.
- Denial-of-Service (DoS) attacks prevent authorized users from accessing system resources or functionality and bring down the system’s services.
- Elevation of privilege refers to gaining unapproved access or control over a system beyond the scope of authorized authorization.
2.2.3. Attack Tree Threat Modeling
2.2.4. Common Vulnerability Scoring System (CVSS)
- The base score indicates the underlying severity of the vulnerability, considering aspects such as exploitability, scope, and the possible impact on the system’s three core security services: confidentiality, integrity, and availability (CIA).
- Temporal Score: This score evaluates both the availability of exploits for vulnerability and the likelihood of successful exploitation. It is a dynamic component that may change over time as new exploits arise. It considers three factors: exploit code maturity, availability of remediating controls, such as a patch, and report confidence.
- Environmental Score: This metric considers the specific characteristics of the target system’s environment that may influence the vulnerability’s ultimate impact. It is adaptable to the asset’s value, the perpetrator’s privileges, and the existing security controls.
2.3. Related Work
3. The Proposed Hybrid Threat Model
PASTA/STRIDE Stages (I to VII)
4. Case Study & Performance Evaluation
- Field Devices, Control Modules, Human-Machine Interface (HMI), Communication Network, Data Historian, and Engineering Workstation.
- Configuration and Engineering Software that belongs to ICS vendors.
- Real-Time Data: Process variables (temperature, pressure, flow rates), Equipment status (running, stopped, faulted) Control signals (setpoints, feedback).
- Historical Data: Time-series data on process variables, historical trends, and event logs. Performance metrics and analysis results.
- Alarms and Events: System alerts, operational events, operator interventions, and fault and error logs.
- Communication Protocols: Modbus, Profibus, HART, OPC, Ethernet/IP.
4.1. Applying the Proposed Framework
- Stage I: Defining Security Objectives
- Output 1—Description of the Application Functionality and Business Objectives:
- Field Control Station (FCS): It consists of input/output modules, a CPU, and a communication bus.
- The operator station is essentially a human interface machine equipped with a monitor, allowing the operator to view the plant’s processes, check for any alarms, change settings, and print reports, among other tasks.
- The engineering station configures all input and output, creates drawings, and monitors anything necessary for the operator station.
- Output 2—Definition of the Application Security and Compliance Requirement
- Restricting logical access to the ICS network and network activity.
- Restricting physical access to the ICS network and devices.
- Protecting individual ICS components from exploitation.
- Restricting unauthorized modification of data.
- Detecting security events and incidents.
- Maintaining functionality during adverse conditions.
- Restoring the system after an incident.
- Stage II: Define the Technical Scope of App Components.
- Output 1—High-Level View of Application Architecture.
- Output 2—List of All Application Servers, Hosts & Network devices.
- Capture the boundaries of the technical environment.
- ○
- Application components
- ○
- Network topology
- ○
- Figure 3 illustrates the protocols and services that the user uses and exposes to the backend.
- Capture infrastructure (applications/software).
- ○
- Operating systems: Windows
- ○
- Underlying database: Available
- ○
- Cloud hosting: NA
- Stage III—Decompose the Application.
- Output 1—Data flow diagram.
- Output 2—List of Assets, Interface, and Trust Levels.
- Application: Industrial control system for onshore oil and gas plants.
- Actors: Humans (operators and maintenance engineers).
- Assets: Hardware (field devices, input/output modules, controllers, servers, and workstations) and software (installed S/W, packages, embedded systems for interaction with the application ecosystem).
- Data Repositories: Includes file systems, file data repositories, and cached memory, all of which can store data.
- Trust Boundaries: Although not tangible objects, they become more clearly defined as part of the process of dividing up application components.
- Interfaces: The single-loop controller connects sensors and actuators through point-to-point wiring and integrates with the corporate network to provide business operations with a production view. Additionally, a programming interface on an engineering workstation provides access to the controller, while a data historian stores data, all connected over a LAN.
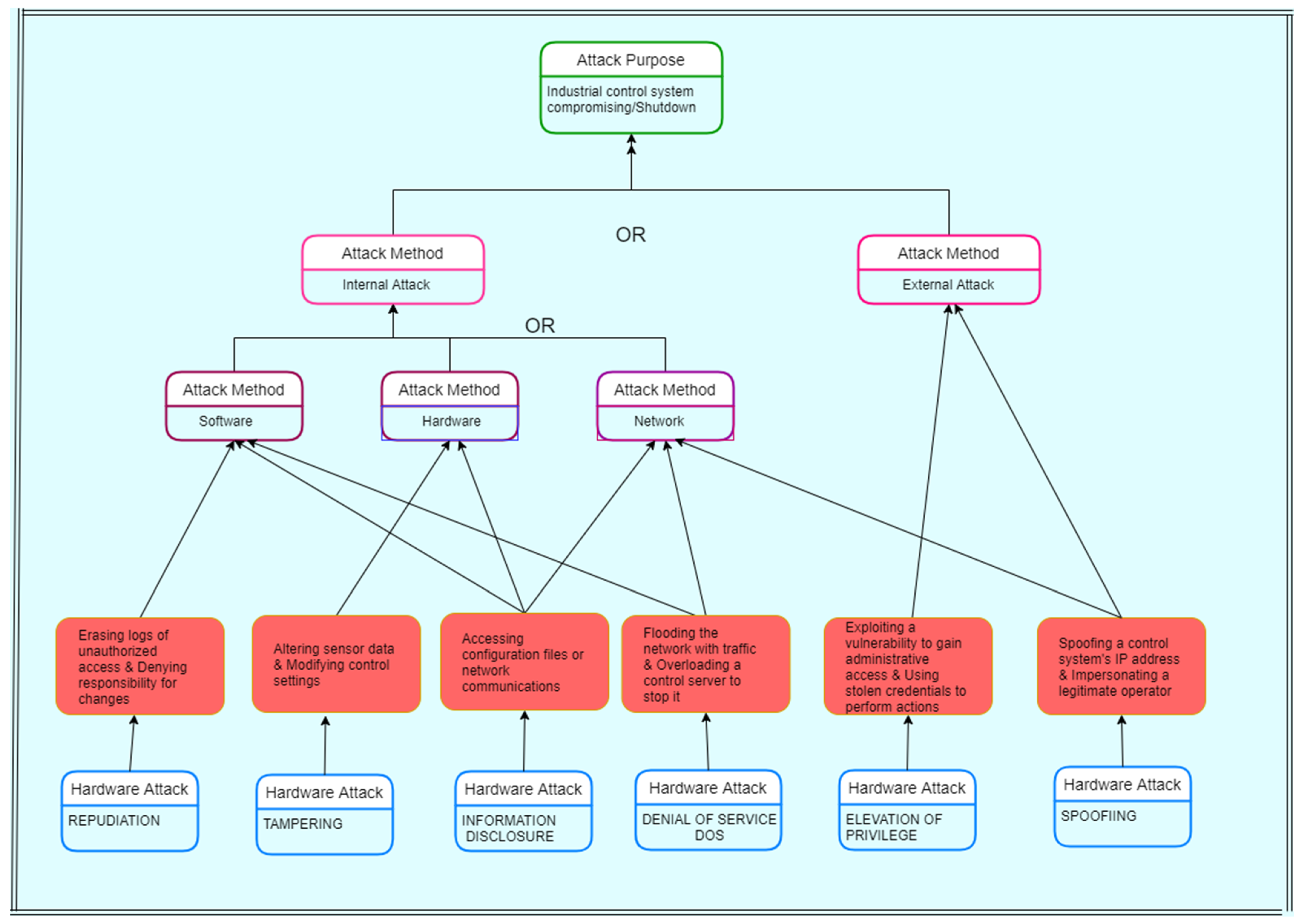
- Stage IV—Analyze the Threats
- Output 1—List of Threat Agents & Attack Vector.
- The main focus of ATT&CK (Figure 14) for ICS, a list of all 12 tactics in ATT&CK for ICS, and a list of all 78 techniques [39] is on the systems and functions that are part of functional levels 0–2 of Purdue Architecture [40] (level 0 as a sensor, level 1 as a controller, level 2 as an operator, and engineering work station. Adversaries are typically required to control these systems and functions for ICS to have an impact.
- Stage V—Vulnerability Analysis
- Output 1—Map of Existing Vulnerability to the Nodes of Threat Tree as per Figure 15.
- Stage VI—Attack Analysis
- Outputs of Stage VI
- Stage VII—Risk & Impact Analysis.
- Output 1—Threat, attack, vulnerabilities, and business impact.
- Output 2—Residual risk to business.
- The probability of successfully exploiting a vulnerability or a group of vulnerabilities increases.
- There’s a chance that the attacker can access the attack vector and has the time and resources to carry out the exploit.
- The threat affects the CVSS, which uses updated information from the analysis of threats, vulnerabilities, and attacks to determine the severity of each security control’s vulnerabilities.
- : is the value of threat t.
- : is the probability of threat t to exploit the vulnerability.
- : is the impact of threat t if it is successfully exploiting the vulnerability
- n is the number of identified threats
- The first step is to assess the likelihood that threat events will be initiated (likelihood or probability of occurrence) see Table 9.
- The second step is to assess the vulnerability once it is initiated or occurs (Threat capabilities); see Table 10.
- Finally, organizations assess the overall likelihood as a combination of the likelihood of initiation/occurrence and the likelihood of resulting in adverse impact see Table 11.
- Threat capability rating is the likelihood that an attack will be successfully realized based on the capability of the attacker to target a specific vulnerability.
- Finally, the threat Score is calculated as shown in Equation (4).
| Vector String = AV: [N]/AC: [L]/PR: [H]/UI: [N]/S: [C]/C: [H]/I: [H]/A: [H] Base Score = 9.1 (Critical) |
- Less than 0.1 = No threat to the system
- 0.1–3.9 = Low
- 4.0–6.8 = Medium
- 7.0–8.9 = High
- 9.0–10.0 = Critical
| Vector String = AV: [N]/AC: [H]/PR: [H]/UI: [R]/S: [U]/C: [L]/I: [L]/A: [L] Base Score = 3.9 (LOW) |
- Output 3 Risk Mitigation Strategy.
- Rapid Vulnerability Discovery and Conducting a Comprehensive Risk Assessment ICS/OT
- Apply available security updates, patches, and firmware.
- Implement zero trust, network segmentation, boundary defenses, and demilitarized zones (DMZs).
- Apply the principle of least privilege (Strengthen access controls and remove inactive accounts).
- Develop and regularly test an incident response plan [43].
- Involve all stakeholders in determining how best to modernize the legacy systems by evaluating the feasibility of modernizing or replacing them.
- Provide specialized training and awareness programs for personnel.
- Engage with industry forums, government agencies, and peer organizations to share information, best practices, and lessons learned regarding securing legacy systems in ICS/OT environments.
- Intrusion Detection Systems (IDS), Security Information and Event Management (SIEM), and Putting Managed Detection and Response (MDR) into Place are some of the new solutions that vendors are using.
- Secure remote access.
- Secure policies, procedures, and operating procedures.
- Within the organization, implement physical security and systems.
4.2. Comparison versus Another Hybrid Model
| Vector String = AV: [N]/AC: [L]/PR: [L]/UI: [R]/S: [C]/C: [L]/I: [L]/A: [L] Base Score = 6.5 (Medium) |
- Threat scenarios and attack trees are limited only to the STRIDE technique.
- Limited vulnerability analysis.
- Enumeration of vulnerabilities using CVE and scoring of vulnerabilities using CVSS.
- Robust risk analysis, allowing for threat prioritization based on their potential impact and likelihood with quantitative risk, impact analysis, and residual risk.
4.3. Comparison versus Applying a Single Threat Modeling Technique (PASTA)
| Vector String = AV: [N]/AC: [L]/PR: [L]/UI: [R]/S: [C]/C: [L]/I: [L]/A: [H] Base Score = 8.2 (High) |
5. Discussion
6. Conclusions and Future Work
- Threat Modeling from a Multi-faceted Approach: The proposed hybrid model allows for a multi-dimensional view of threat modeling, integrating system-centric, attacker-centric, and risk-centric approaches. This allows for a more complete understanding of threats and vulnerabilities.
- Quantitative Security Assessment: In terms of its design, the model has a section that determines the quantitative security level of systems found within it. This quantification helps to make informed decisions about risk mitigation plans.
- Feedback Loop for Iterative Risk Assessment and Mitigation: We propose a mechanism that continuously evaluates security levels using CVSS scores. With this stepwise process, it becomes possible to measure how successful any given mitigation has been, thereby providing a deeper view of the overall level of safety associated with a given system.
- Enhanced Threat Intelligence by MITRE Integration: To enhance threat intelligence and increase accuracy of threat identification using MITRE ATT&CK framework, the hybrid model is employed. Thus, it provides a better-informed, actionable understanding of potential risks since it maps the identified threats to known attack tactics, techniques, and common knowledge (TTPs).
- Better Performance: An empirical evaluation of the hybrid model shows that it performs significantly better than stand-alone models like PASTA and other hybrid models cited in the literature. We attribute this performance to the synergies that arise from combining techniques in the proposed hybrid framework.
Author Contributions
Funding
Institutional Review Board Statement
Informed Consent Statement
Data Availability Statement
Conflicts of Interest
Abbreviations
| TMM | Threat Modeling Methods |
| OT | Operational Technology |
| ICS | Industrial Control Systems |
| CPS | Cyber Physical System |
| CPU | Central Processing Unit |
| PV | Process Value |
| SP | Set point |
| MV | Manipulated Value |
| DoS | Denial-of-Service |
| OEMs | Original Equipment Manufacturers |
| HMI | Human-Machine Interface |
| Profibus | Process Field Bus |
| OPC | Open Platform Communication |
| OWS | Operator Workstation |
| EWS | Engineering Workstation |
| FCS | Field Control station |
| HART | Highway Addressable Remote Transducer |
| ENISA TL | ENISA European Union Agency for Cybersecurity Threat Landscape |
| SCADA | Supervisory Control and Data Acquisition |
| OWASP | Open Web Application Security Project |
| I/O module | Input/Output module |
References
- Ravindrababu, S.G.; Alves-Foss, J. Analysis of vulnerability trends and attacks in ot systems. In Proceedings of the Seventh International Congress on Information and Communication Technology, ICICT, London, UK, 21–24 February 2022; Springer Nature: Singapore, 2022; Volume 2, pp. 127–142. [Google Scholar]
- The European Union Agency for Cybersecurity. ENISA Threat Landscape 2023. Available online: https://www.enisa.europa.eu/publications/enisa-threat-landscape-2023 (accessed on 1 July 2024).
- 2022 State of Operational Technology and Cybersecurity Report. Available online: https://www.fortinet.com/content/dam/fortinet/assets/analyst-reports/report-2022-ot-cybersecurity.pdf (accessed on 1 July 2024).
- Threat Landscape for Industrial Automation Systems, Statistics for H2 2022-© 2023 AO KASPERSKY LAB. Available online: https://ics-cert.kaspersky.com/publications/reports/2023/03/06/threat-landscape-for-industrial-automation-systems-statistics-for-h2-2022/ (accessed on 1 July 2024).
- Køien, G.M. Zero-trust principles for legacy components: 12 rules for legacy devices: An antidote to chaos. Wirel. Pers. Commun. 2021, 121, 1169–1186. [Google Scholar] [CrossRef]
- Bristow, M. A Sans 2021 Survey: OT/ICS Cybersecurity. 2021. Available online: https://sitic.org/wordpress/wp-content/uploads/A-SANS-2021-Survey-OT-ICS-Cybersecurity.pdf (accessed on 1 July 2024).
- Uzunov, A.V.; Fernandez, E.B. An extensible pattern-based library and taxonomy of security threats for distributed systems. Comput. Stand. Interfaces 2014, 36, 734–747. [Google Scholar] [CrossRef]
- Suo, D.; Siegel, J.E.; Sarma, S.E. Merging safety and cybersecurity analysis in product design. IET Intell. Transp. Syst. 2018, 12, 1103–1109. [Google Scholar] [CrossRef]
- Graham, J.; Hieb, J.; Naber, J. Improving cybersecurity for industrial control systems. In Proceedings of the IEEE 25th International Symposium on Industrial Electronics (ISIE), Santa Clara, CA, USA, 8–10 June 2016; pp. 618–623. [Google Scholar]
- Shevchenko, N.; Frye, B.R.; Woody, C. Threat Modeling for Cyber-Physical System-of-Systems: Methods Evaluation; Software Engineering Institute: Pittsburgh, PA, USA, 2018. [Google Scholar]
- Alexander, O.; Belisle, M.; Steele, J. MITRE ATT & CK for Industrial Control Systems: Design and Philosophy; The MITRE Corporation: Bedford, MA, USA, 2020; p. 29. [Google Scholar]
- The European Union Agency for Cybersecurity (ENISA). Available online: https://www.enisa.europa.eu/about-enisa (accessed on 1 July 2024).
- Stouffer, K.; Stouffer, K.; Pease, M.; Tang, C.; Zimmerman, T.; Pillitteri, V.; Lightman, S.; Hahn, A.; Saravia, S.; Sherule, A.; et al. Guide to Operational Technology (OT) Security; US Department of Commerce, National Institute of Standards and Technology: Gaithersburg, MD, USA, 2023; p. 9.
- Lipner, S. Security development lifecycle: Security considerations for client and cloud Applications. Datenschutz Datensicherheit-DuD 2010, 34, 135–137. [Google Scholar] [CrossRef]
- Schneier, B. FEATURES-ATTACK TREES-Attack trees provide a formal, methodical way of describing the security of systems, based on varying attacks. Bruce shows how you can use them to improve security by. Dr. Dobb’s J. Softw. Tools Prof. Program. 1999, 24, 21–31. [Google Scholar]
- Uceda Velez, T.; Morana, M.M. Risk Centric Threat Modeling: Process for Attack Simulation and Threat Analysis; John Wiley & Sons: Hoboken, NJ, USA, 2015. [Google Scholar]
- Mell, P.; Scarfone, K.; Romanosky, S. A Complete Guide to the Common Vulnerability Scoring System Version 2.0; FIRST-Forum of Incident Response and Security Teams: Cary, NC, USA, 2007; Volume 1, p. 23. [Google Scholar]
- Common Vulnerability Scoring System Version 3.0 Calculator. Available online: https://www.first.org/cvss/calculator/3.0 (accessed on 1 July 2024).
- Abdo, H.; Kaouk, M.; Flaus, J.M.; Masse, F. A safety/security risk analysis approach of Industrial Control Systems: A cyber bowtie–combining new version of attack tree with bowtie analysis. Comput. Secur. 2018, 72, 175–195. [Google Scholar] [CrossRef]
- Candell, R.; Anand, D.M.; Stouffer, K. A cybersecurity testbed for industrial control systems. In Proceedings of the 2014 Process Control and Safety Symposium, Houston, TX, USA, 6–9 October 2014. [Google Scholar]
- National Institute of Standards and Technology. NIST. Available online: https://www.nist.gov/ (accessed on 5 September 2024).
- ASTM International—Standards Worldwide. Available online: https://www.astm.org/ (accessed on 5 September 2024).
- ISO—International Organization for Standardization. ISO. Available online: https://www.iso.org/home.html (accessed on 5 September 2024).
- API. Available online: https://www.api.org/ (accessed on 5 September 2024).
- Available online: https://owasp.org/www-community/Threat_Modeling (accessed on 1 July 2024).
- Tantawy, A.; Abdelwahed, S.; Erradi, A.; Shaban, K. Model-based risk assessment for cyber physical systems security. Comput. Secur. 2020, 96, 101864. [Google Scholar] [CrossRef]
- Shevchenko, N. Evaluating Threat Modeling Methods for Cyber-Physical Systems. 2019. Available online: https://insights.sei.cmu.edu/blog/evaluating-threat-modeling-methods-for-cyber-physical-systems/ (accessed on 1 July 2024).
- Microsoft. Threat Modeling Tool. Available online: https://www.microsoft.com/en-us/securityengineering/sdl/threatmodeling (accessed on 1 July 2024).
- Salter, C.; Saydjari, O.S.; Schneier, B.; Wallner, J. Toward a secure system engineering methodolgy. In Proceedings of the 1998 Workshop on New Security Paradigms, Charlottesville, VA, USA, 22–26 September 1998; pp. 2–10. [Google Scholar]
- Khalil, S.M.; Bahsi, H.; Ochieng’Dola, H.; Korõtko, T.; McLaughlin, K.; Kotkas, V. Threat modeling of cyber-physical systems—A case study of a microgrid system. Comput. Secur. 2023, 124, 102950. [Google Scholar] [CrossRef]
- Khalil, S.M.; Bahsi, H.; Korõtko, T. Threat modeling of industrial control systems: A systematic literature review. Comput. Secur. 2023, 136, 103543. [Google Scholar] [CrossRef]
- Mohammed, A.S.; Reinecke, P.; Burnap, P.; Rana, O.; Anthi, E. Cybersecurity challenges in the offshore oil and gas industry: An industrial cyber-physical systems (ICPS) perspective. ACM Trans. Cyber-Phys. Syst. TCPS 2022, 6, 1–27. [Google Scholar] [CrossRef]
- Yazdandoost, E.; Son, Y.J.; Shafae, M. Taxonomy-Driven Graph-Theoretic Framework for Manufacturing Cybersecurity Risk Modeling and Assessment. J. Comput. Inf. Sci. Eng. 2024, 24, 071003. [Google Scholar]
- Mead, N.R.; Shull, F.; Vemuru, K.; Villadsen, O. A Hybrid Threat Modeling Method; Institute-Technical Report-CMU/SEI-2018-TN-002; Carnegie Mellon University-Software Engineering: Pittsburgh, PA, USA, 2018. [Google Scholar]
- Eng, D. Integrated Threat Modelling. Master’s Thesis, Department of Informatics, Faculty of Mathematics and Natural Sciences, University of Oslo, Oslo, Norway, 2017. [Google Scholar]
- Krishnan, S. A Hybrid Approach to Threat Modelling. 2017. Available online: https://blogs.sans.org/appsecstreetfighter/files/2017/03/A-Hybrid-Approach-to-Threat-Modelling.Pdf (accessed on 10 July 2018).
- Potteiger, B.; Martins, G.; Koutsoukos, X. Software and attack centric integrated threat modeling for quantitative risk assessment. In Proceedings of the Symposium and Bootcamp on the Science of Security, Pittsburgh, PA, USA, 19–21 April 2016; pp. 99–108. [Google Scholar]
- Honkaranta, A.; Leppänen, T.; Costin, A. Towards practical cybersecurity mapping of stride and cwe—A multi-perspective approach. In Proceedings of the 2021 29th Conference of Open Innovations Association (FRUCT), Tampere, Finland, 12–14 May 2021; pp. 150–159. [Google Scholar]
- MITRE ATT&CK for Industrial Control Systems. Available online: https://attack.mitre.org/matrices/ics/ (accessed on 1 July 2024).
- Williams, T.J. The Purdue enterprise reference architecture. Comput. Ind. 1994, 24, 141–158. [Google Scholar] [CrossRef]
- Duo, W.; Zhou, M.; Abusorrah, A. A survey of cyber attacks on cyber physical systems: Recent advances and challenges. IEEE/CAA J. Autom. Sin. 2022, 9, 784–800. [Google Scholar] [CrossRef]
- Schneier, B. Secrets and Lies: Digital Security in a Networked World; John Wiley & Sons: Hoboken, NJ, USA, 2015. [Google Scholar]
- Staves, A.; Anderson, T.; Balderstone, H.; Green, B.; Gouglidis, A.; Hutchison, D. A cyber incident response and recovery framework to support operators of industrial control systems. Int. J. Crit. Infrastruct. Prot. 2022, 37, 100505. [Google Scholar] [CrossRef]


















| Standards | Originator | Title |
|---|---|---|
| 1 | NIST (National Institute of Standards and Technology) [21] | NIST Special Publications 800-30, 800-37, 800-82 |
| 2 | ASTM (American Society for Testing & Material) [22] | ASTM F3286-17, ASTM F3449-20 |
| 3 | ISO/IEC (International Organization for Standerization/International Electrotechnical Commission) [23] | ISO/IEC 27001, IEC-62443-4-2, IEC 62443-3-3, ISO/IEC 21827, ISO/IEC 15408-1, ISO/IEC 18045, and ISO/IEC 27032 |
| 4 | API (American Petroleum Institute) [24] | API RP 70, API RP 70I, API RP 780, API Standard 1164 |
| ID | Term | Meaning in PASTA |
|---|---|---|
| 1 | Asset | A resource that has an intrinsic value to the business. This could include, among others:
|
| 2 | Threat | Anything that can unfavorably impact an asset. |
| 3 | Weakness/ vulnerability | What an attack (supporting a threat) leverages to make its way into the system, either a tangible issue (like a badly configured firewall, cloud component, third-party framework, or RBAC model) or a poor business logic or process (lack of financial oversight on expenses). |
| 4 | Use cases | Expected design behavior of the system. |
| 5 | Abuse cases | Manipulation of use cases in order to yield ulterior motives of the user (e.g., bypass, injection, information leakage, etc.). |
| 5 | Actor | Anything able to perform or use a use case or an abuse case. |
| 7 | Attack | Any action that supports a threat motive against a target asset by exploiting a vulnerability/weakness. |
| 8 | Attack vector | An interface through which an attack traverses. |
| 9 | Countermeasures | Countermeasures Mitigations of a weakness that reduce the probability an attack will be successful. |
| 10 | Attack surface | The set of all possible attack vectors, both logical and physical. |
| 11 | Attack trees | A representation of the relationship between threats, target assets, associated vulnerabilities, Correlating attack patterns, and countermeasures. Use cases can serve as metadata associated with assets, and abuse cases similarly can serve as metadata for attack patterns. |
| 12 | Impact | The direct or indirect financial value of the damage caused by an attack. |
| Threat | Security Property | Threat Definitions | Explanation/Example |
|---|---|---|---|
| Spoofing | Confidentiality, Integrity | Impersonate vendor/app actor/domain/network actor/employee/trusted relationship | A malicious user (or agent) pretends to be someone else, (s)he uses other user’s credentials to access the system. |
| Tampering | Integrity | Alter records/product/device/integrity of software | The content within the targeted system is altered by the malicious external party. |
| Repudiation | Nonrepudiation | Anonymized remote activity/Erase log information | Content or system has been misused or tampered with, but we cannot prove it due to the absence of proof, such as an audit trail. |
| Information disclosure | Confidentiality | system configuration and credential information can be used | The information is exposed to parties that do not/should not have access to it. Information leaks and data breaches are common examples of information disclosure. |
| Denial of service | Availability | DoS/Distrusted DoS | System/information is not available to a legitimate user. |
| Elevation of privilege | Authorization | Elevate to actor privileges on app level/Elevate to actor privileges on system level/Change data in the database. | Malicious or rightful users get more privileges on the content than they are entitled to. |
| Asset Categry | Asset Types | Title |
|---|---|---|
| Edge Devices | Sensors & Actuators | Pressure/Temperature/level/Flow Control valves |
| Network Device | Switches & I/O module Hard wire | Hardware |
| Control Devices Servers | DCS & PLC controllers Historian & Data Servers | Inteligent control center |
| Communication Protocols | 2 wire, HART, Field Buss, & Ethernet | Bus/Ring/Line/Star topology |
| Human-Machine Interface (HMI) | Engineering/Operator Station | Application Software |
| DFD Element Type | DFD Item Number | DFD Element Function |
|---|---|---|
| External Entities | System Operator (user)-EE1 | Monitors and controls the operation of the system |
| Maintenance Engineer (user)-EE2 | Repair and maintain the process control systems | |
| Processess | Field Devices Process (P14,15&16) | Collect various kinds of data from different sensors/actuators. Send and receive data from the controller. |
| DCS Controller (P10,11,12&13) | Provides management feedback/target set point for the process control system. Uses a control algorithm to generate required output variables and transmits them to the actuators. | |
| Historian (P17,18&19) | A centralized database storing all process information within an ICS environment. | |
| DCS Server (P7,8&9) | Enable communication between most elements of a control system. | |
| Human-machine Interface (OWS-EWS) | Monitors entire plant parameters graphically, enabling operators to visualize/control process data. Enables maintenance engineer to connect to the system & perform control/update of the algorithm. Data entry and exit points from sensors and actors via manual data entry screens to interfaces. | |
| Data Flow | DF1 & DF2 | Data input/output between local devices/Analog module/digital module and controller. |
| DF 7,8,9,&10 | Login, read, write, and configure | |
| DF 3,4,5,6,11 &12 | Connecting all system components and facilitating data transfer and manipulated data between them. |
| ID | Year | Entity Breached | Tactic | Attack Name |
|---|---|---|---|---|
| 1 | 2010 | Iranian nuclear plant | The Stuxnet worm initially infiltrated the plant via a USB stick, which then targeted control software used to program the operation of the uranium centrifuges. | USB |
| 2 | 2011 | Energy sector operations in the U.S., Switzerland, and Turkey | The group DragonFly was established in 2011 but became increasingly active in 2017, using remote access tool (RAT) malware by way of spear phishing, trojanized software, and watering hole attacks. | RAT |
| 3 | 2013 | Multiple ICS targets in energy and pharmaceuticals | The group Energetic Bear used watering holes and phishing attacks for espionage and reconnaissance. | phishing attacks |
| 4 | 2015 | Ukraine’s electrical grid | Industroyer is a type of malware that was used to control electricity substations and circuit breakers. | malware |
| 5 | 2017 | Saudi-Arabian petrochemical plant | Adversaries used TRITON malware to bypass physical safety systems. They moved laterally through the network for over a year, renaming files and mimicking regular processes until they accessed the ICS’ safety instrumented system (SIS). | malware |
| 6 | 2018 | Over 200,000 entities in energy, manufacturing, oil & gas, petrochemical, and others in over 150 nations | Attackers used WannaCry in a ransomware attack to exploit a Windows vulnerability and encrypt data. | WannaCry in a ransomware |
| 7 | 2021 | Colonial Pipeline Attack | hackers obtained access to Colonial Pipeline Co.’s networks using a virtual private network account. | ransomware |
| ID | Term | DFD Element |
|---|---|---|
| 1 | Spoofing/Impersonation EE-1, EE-2 | P-1, P-2, P-3, P-4, P-5, P-6, P-10, P-12, P-16, P-17, P-18, P-19 |
| 2 | Tampering of Data | P-2, P-3, P-4, P-5, P-7, P-8, P-9, P-10, P-11, P-12, P-13, P-14, P-15, P-16, P-17, P-18 DF-1, DF-2, DF-3, DF-4, DF-5, DF-6, DF-7, DF-8, DF-9, DF-10, DF-11, DF-12 |
| 3 | Repudiation EE-1, EE-2 | P-1, P-2, P-3, P-4, P-5, P-6, P-8, P-12, P-13, P-14, P-16 |
| 4 | Information disclosure | P-1, P-3, P-6, P-7, P-12, P-14, P-16, P-19, P-18, P-19, DF-1, DF-2, DF-3, DF-4, DF-5, DF-6, DF-7, DF-8, DF-9, DF-10, DF-11, DF-12 |
| 5 | Denial of service | P-1, P-2, P-3, P-4, P-5, P-6, P-9, P-12, P-14, P-15, P-16, P-17, P-18, P-19 DF-1, DF-2, DF-8, DF-4, DF-11 |
| 6 | Elevation of privilege | P-1, P-2, P-3, P-4, P-5, P-6, P-7, P-12, P-14 |
| STRIDE Element | Precondition | Possible Attack Vector(s) | DFD Element |
|---|---|---|---|
| Spoofing | Device Compromise or Network Compromise | Spoofing Attacks | Entity& Process |
| Tampering | Integrity Attacks | Data Flow, Data Store & Process | |
| Repudiation | Delete/Corrupt Data | Entity, Data Store & Process | |
| Information Disclosure | Data leakage | Data Flow, Data Store & Process | |
| Denial of Service | Availability Attacks | Data Flow, Data Store & Process | |
| Elevation of Privilege | Escalation of Privilege | Process |
| Likelihood | Description | Threat Level |
|---|---|---|
| Highly Likely | Occurrence several times per year Every one to 3 years in this facility Target attractiveness: primary and desirable target | High 4 |
| Possible | Occurs every 5 to ten years in this facility Target Attractiveness: May be a desirable target or potential target of attack | Medium 3 |
| Unlikely | Heard of in specific sectors but not in the operation facility Target Attractiveness: may be a desirable target or potential target for Attack. May not be worth the effort to achieve due to fully managed control implementation. | Low 2 |
| Very Unlikely | Never heard of this in this industry Target attractiveness: Not a potential target, Limited scope | Very Low 1 |
| Threat Capability Criteria | Threat Capability Rating |
|---|---|
| Extensive Knowledge skill/Extensive resources | Low 1 |
| Limited Knowledge skill/extensive resources Extensive Knowledge/limited resources Moderate Knowledge skill/moderate resources | Medium 2 |
| Limited Knowledge skill/limited resources | High 3 |
| Threat Score | Threat Capability | |||
|---|---|---|---|---|
| Low 1 | Medium 2 | High 3 | ||
| Likelihood | Very Unlikely: 1 | 1 Very Low | 2 Low | 3 Medium |
| Unlikely: 2 | 2 Low | 4 Medium | 6 Medium | |
| Possible: 3 | 3 Medium | 6 Medium | 9 High | |
| Highly Likely: 4 | 4 Medium | 8 High | 12 Very High | |
| RISK | SEVERITY | ||||
|---|---|---|---|---|---|
| Low >4.0 | Medium 4.0–7.0 | High 7.0–9.0 | Critical 9.0–10 | ||
| Threat Score | Very Low: 1 | >4.0 | 4–7 | 7–9 | 9–10 |
| Low: 2 | >8.0 | 8–14 | 14–18 | 18–20 | |
| Medium: 3–6 | 12–24 | 12–42 | 21–54 | 27–60 | |
| High: 8–9 | 32–36 | 32–63 | 56–81 | 72–90 | |
| Very High: 12 | 48 | 48–84 | 84–108 | 108–120 | |
| DFD Element Type | S | T | R | I | D | E |
|---|---|---|---|---|---|---|
| External Entity | X | X | ||||
| Data Flow | X | X | X | |||
| Data Store | X | X | X | X | ||
| Process | X | X | X | X | X | X |
| OWASP Vulnerability/ Risk Category | STRIDE Threat Category |
|---|---|
| 1. Broken Authentication | Spoofing |
| 2. Sensitive Data Exposure | Information disclosure |
| 3. External entities | Has no direct counterpart; injection can lead most probably to the Elevation of privilege, Information disclosure, or Tampering, perhaps even to Denial of Service. |
| 4. Broken Access Control | Elevation of privilege |
| 5. Security Misconfiguration | Elevation of privilege; may lead to Information dissemination, Tampering, and Denial of Service |
| 6. Using Components with Known Vulnerabilities | All STRIDE threats apply. |
| 7. Insufficient Logging and Monitoring | Repudiation |
| ID | Attack Vector | Threat/Vulnerability Detection | ||
|---|---|---|---|---|
| Focus | Attack Vector Analysis | Focus | Threat Identification | |
| Hybrid model | A hybrid technique combines more precise threat categorization (Stride & tree-based analysis) with the risk-focused simulation of PASTA. | A more comprehensive and organized picture of attack vectors is provided by the hybrid approach, which makes use of PASTA simulation, integrates STRIDE (which classifies threats into S, T, R, I, D, and E), and uses Attack Trees to evaluate particular assault pathways. | The hybrid approach combines the broad risk simulation of PASTA with the detailed threat identification of STRIDE and the structured analysis of Attack Trees. | Risks are categorized into several classes through the use of STRIDE and PASTA simulation, which aids in methodically discovering a greater number of possible risks. Attack Trees can produce a more comprehensive list of threats by further breaking down threats into sub-threats and particular attack paths. |
| PASTA framework | PASTA is a risk-centric methodology that emphasizes understanding the attack vectors by simulating potential attacks and analyzing the paths an attacker might take. | In PASTA, attack vectors are derived from a detailed simulation of how threats could exploit vulnerabilities. | PASTA is primarily concerned with identifying dangers through scenarios and simulations. The variety of attack scenarios that are modeled and the risk analysis that is done frequently limit the number of threats that are found. | The degree to which situations are simulated can affect how many risks are present in PASTA. While it offers a wide perspective, it might not be able to identify every potential specific hazard as clearly as other approaches. |
| Detailed Explanation | Attack Trees provide a more thorough understanding of potential attack vectors by outlining specific attack scenarios and paths. PASTA & STRIDE aid in the systematic identification of threat types, while the hybrid method enables a deep breakdown of attack vectors. | Because Attack Trees’ thorough route analysis and PASTA, STRIDE’s classification helps identify more threats by dissecting them into finer components and taking a larger variety of attack alternatives into consideration. The hybrid technique frequently yields a higher number of threats found. | ||
| Summary | With an emphasis on simulated scenarios and comprehensive risk analysis, PASTA offers a comprehensive and risk-centric perspective of attack vectors and threats. • The Hybrid Approach (PASTA + STRIDE + Attack Trees) combines the risk simulation of PASTA with the threat classification of STRIDE and the path analysis of Attack Trees to provide a more thorough and organized study that may uncover additional threats. The hybrid approach generally results in a more detailed understanding of attack vectors and a potentially larger number of identified threats due to its in-depth structured analysis. | |||
| Threat Modeling Technique | Criteria | ||
|---|---|---|---|
| Methods Utilized | Advantages | Drawbacks | |
| PASTA Alone | PASTA | (1) Systematic approach to threat modeling (2) Focus on identifying potential threats | (1) May not capture all potential threats (Shows high risk value comparing with our proposed framework, which shows critical risk value, as threats associated with STRIDE not considered) (2) Limited ability to prioritize threats |
| Hybrid Framework proposed by [36] | STRIDE, Attack Trees | (1) Comprehensive threat modeling by combining STRIDE and Attack Trees (2) Improved threat identification and prioritization (3) Better visualization of potential attack paths | (1) May not capture all potential threats (2) Limited ability to prioritize threats (3) May not provide quantitative risk assessment (4) The STRIDE technique does not aid in developing countermeasures |
| Proposed Framework | PASTA, STRIDE, Attack Trees, CVSS | (1) Comprehensive threat modeling by combining multiple methods Offering three distinct perspectives: system-centric, attacker-centric, and risk-centric, highlighting the advantages of each perspective. (2) Enhanced risk assessment and mitigation planning by incorporating a component (CVSS) for a quantitative assessment of the security level (3) Improved threat identification by integrating MITRE to provide descriptions for known software and system vulnerabilities that enable one to quickly look for any possible vulnerabilities in the components and libraries they use, saving time and avoiding missing any obvious flaws. (4) Outperforms other models in terms of the number of vulnerabilities and risk score (5) Produces Comprehensive documentation output. | (1) Increased complexity and time-consuming due to combining multiple methods. (2) Requires expertise in multiple threat modeling methodologies |
Disclaimer/Publisher’s Note: The statements, opinions and data contained in all publications are solely those of the individual author(s) and contributor(s) and not of MDPI and/or the editor(s). MDPI and/or the editor(s) disclaim responsibility for any injury to people or property resulting from any ideas, methods, instructions or products referred to in the content. |
© 2024 by the authors. Licensee MDPI, Basel, Switzerland. This article is an open access article distributed under the terms and conditions of the Creative Commons Attribution (CC BY) license (https://creativecommons.org/licenses/by/4.0/).
Share and Cite
Badawy, M.; Sherief, N.H.; Abdel-Hamid, A.A. Legacy ICS Cybersecurity Assessment Using Hybrid Threat Modeling—An Oil and Gas Sector Case Study. Appl. Sci. 2024, 14, 8398. https://doi.org/10.3390/app14188398
Badawy M, Sherief NH, Abdel-Hamid AA. Legacy ICS Cybersecurity Assessment Using Hybrid Threat Modeling—An Oil and Gas Sector Case Study. Applied Sciences. 2024; 14(18):8398. https://doi.org/10.3390/app14188398
Chicago/Turabian StyleBadawy, Mohamed, Nada H. Sherief, and Ayman A. Abdel-Hamid. 2024. "Legacy ICS Cybersecurity Assessment Using Hybrid Threat Modeling—An Oil and Gas Sector Case Study" Applied Sciences 14, no. 18: 8398. https://doi.org/10.3390/app14188398
APA StyleBadawy, M., Sherief, N. H., & Abdel-Hamid, A. A. (2024). Legacy ICS Cybersecurity Assessment Using Hybrid Threat Modeling—An Oil and Gas Sector Case Study. Applied Sciences, 14(18), 8398. https://doi.org/10.3390/app14188398

