TPSQLi: Test Prioritization for SQL Injection Vulnerability Detection in Web Applications
Abstract
1. Introduction
1.1. Background
1.2. Motivation
1.3. Contribution
- We proposed a new algorithm to prioritize SQL Injection vulnerability test cases. This algorithm is part of a comprehensive framework (TPSQLi) that includes the design of weight functions, dynamic adjustments, and evaluation methods to ensure efficient and effective prioritization.
- We enhanced the testing process in SQLMAP by prioritizing test cases that failed in previous rounds, thereby improving the efficiency and effectiveness of the testing cycle.
- Our framework (TPSQLi) is designed to adapt to immediate feedback and evolving security threats, ensuring continuous adjustments to testing priorities. This adaptability significantly enhances the efficiency of security testing, particularly for regression testing, ensuring that testing remains relevant and effective in addressing the ever-changing landscape of web application security.
- Our framework (TPSQLi) performs better than ART4SQLi [9], the current state-of-the-art (SOTA) test prioritization framework, by designing more efficient and adaptable prioritization mechanisms.
1.4. Organization
2. Preliminaries
2.1. Software Testing
2.2. Test Prioritization
- Test Case Selection: This method selects test cases based on specific criteria, focusing only on the updated areas of the software.
- Test Suite Minimization: This approach reduces the overall test suite by eliminating redundant or obsolete test cases, optimizing testing resources, and minimizing the testing effort required.
2.3. SQL Injection
- Boolean-based Blind SQL Injection: This method is one of the most common and dangerous types of SQL injection. It injects conditional SQL statements that force the SQL command to constantly evaluate as true, such as (‘1’ = ‘1’). This technique is primarily used to bypass authentication processes, allowing unauthorized access to the database.
- Union-based SQL Injection: In a union query attack, the attacker inserts an additional statement into the original SQL string. This injection is achieved by appending a UNION query string or a similar statement to a web form input. The result is that the database returns a dataset that combines the original query and the injected query results, thereby exposing additional data.
- Time-based Blind SQL Injection: This technique sends SQL queries that force the database to pause for a specified duration before responding. An attacker can infer information about the database by observing these delays, exploiting timing delays to gather data without direct feedback.
- Error-based SQL Injection: This attack depends on the error messages generated by the database server. These messages often reveal information about the database’s structure, which can be used to craft further attacks.
- Stack-based SQL Injection: This involves injecting multiple SQL statements in a single query, separated by a delimiter such as a semicolon. The database executes these statements sequentially, allowing attackers to perform several actions with one injection.
- Inline Queries SQL Injection: Inline queries involve embedding malicious sub-queries within the main SQL query. These sub-queries can manipulate the database operation, often leading to unauthorized data access or manipulation.
3. Related Work
4. Methodology and Implementation
4.1. TPSQLi Framework of Penetration Testing
4.2. Parameter Testing Panel
4.3. Test Prioritization Panel
4.4. Test Prioritization Algorithm
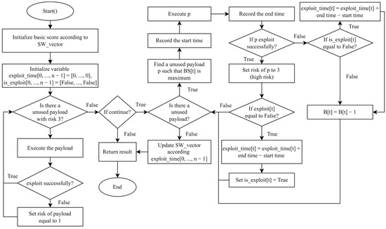
4.4.1. Pseudocode
- Initialization (Set Initial Variables):
- Strength–Weakness Vector (‘SW_Vector’): Initialize a fundamental score for each technique using a function discussed in the subsequent subsection. This vector quantifies each SQL injection technique’s relative strengths or weaknesses based on historical data or predefined metrics.
- Exploit Time (‘exploit_time’): Initialize this variable to record the fastest exploit time for each technique. For instance, if technique A exploits a vulnerability in 2 s, while technique A takes 5 s, this would influence the prioritization of these techniques.
- Is Exploit (‘is_exploit’): Initialize this boolean variable to record the success status of each technique. If a technique fails, it will be marked as False, affecting its priority in future tests.
- Execution Loop:
- Payload Selection: For each payload that failed in the previous round (higher risk payloads), determine whether it can be successfully exploited. If not, reduce its risk and select the payload with the highest fundamental score for testing.
- Execution: Start the execution loop by recording the start time to establish a baseline duration. Execute the selected payload, performing the specific task assigned by the system. After the payload execution, record the end time to calculate the total execution time, which is critical for performance analysis and optimization.
- Outcome Evaluation: Determine whether the exploit was successful. There are two possible outcomes:
- Failure Case:
- If ‘is_exploit’ for the technique is False, add the execution time and subtract one point from the fundamental score.
- If ‘is_exploit’ is True, only subtract one point from the fundamental score without adding the execution time.
- Success Case:
- Set the payload’s risk to high.
- If ‘is_exploit’ for the technique is False, add the execution time and set ‘is_exploit’ to True.
- Iteration and Update:
- Iterate: Continue testing the next payload until all payloads have been executed.
- Update: After executing all payloads, update the SW-vector based on the recorded exploit time and the ‘is_exploit’ status.
| Algorithm 1. Test Prioritization Algorithm | |
| Input: | |
| Strength–Weakness Vector SW_vector[0, …, n − 1], | |
| Payloads payloads = {0 : […], 1 : […], …, n − 1 : […]} | |
| Output: | |
| Updated Strength–Weakness Vector SW_vector[0, …, n − 1] | |
| 1. | Initialize Basic Scores BS[0, …, n − 1] based on SW_vector |
| 2. | Initialize exploit_time[0, …, n − 1] to zero |
| 3. | Initialize is_exploit[0, …, n − 1] to False |
| 4. | while there exists an unused payload with risk level 3 do |
| 5. | Select payload p with the maximum BS[t] where risk(p) = 3 and t ∈ [0, …, n − 1] |
| 6. | if p fails to exploit then |
| 7. | Set risk(p) ← 1 |
| 8. | end if |
| 9. | end while |
| 10. | while there are unused payloads remaining do |
| 11. | Select payload p with the maximum BS[t] where t ∈ [0, …, n − 1] |
| 12. | Record current time as start_time |
| 13. | Execute payload p |
| 14. | Record current time as end_time |
| 15. | if p fails to exploit then |
| 16. | if is_exploit[t] = False then |
| 17. | exploit_time[t] ← exploit_time[t] + (end_time − start_time) |
| 18. | BS[t] ← BS[t] − 1 |
| 19. | else |
| 20. | Set risk(p) ← 3 |
| 21. | if is_exploit[t] = False then |
| 22. | exploit_time[t] ← exploit_time[t] + (end_time − start_time) |
| 23. | Set is_exploit[t] ← True |
| 24. | end if |
| 25. | end if |
| 26. | end if |
| 27. | end while |
| 28. | Update SW_vector based on exploit_time[0, …, n − 1] and is_exploit[0, …, n − 1] |
| Return Strength–Weakness Vector SW_vector[0, …, n − 1] | |
4.4.2. Mathematical Formulation of Test Prioritization Algorithm
- Rule 1: If a technique fails to exploit a vulnerability successfully, it receives zero points in the weight score calculation.
- Rule 2: The total score for the same test target is n, with faster exploits earning higher scores.
- Rule 3: The score calculation considers the difference in exploit time using the reciprocal ratio of these times.
- Techniques: n.
- Successful exploits: .
- Failed exploits: .
- Success exploit time: .
- Fail exploit time: .
- Weights (Both set to zero in the initial process):
4.4.3. Profiling Defense-Update Function
4.4.4. Simple Example for Test Prioritization Algorithm
- Technique A1:
- Technique A2:
- Technique A3:
4.5. Exploit Panel
4.6. Report Panel
5. Evaluation
5.1. Collecting Time Data from Various Techniques
5.2. Weights for Test
5.3. Comparing with ART4SQLi
5.3.1. Coverage-Based Visual Comparison
5.3.2. Statistical Analysis of Test Execution Time
5.3.3. Discussion of Effectiveness
6. Conclusions
Author Contributions
Funding
Institutional Review Board Statement
Informed Consent Statement
Data Availability Statement
Acknowledgments
Conflicts of Interest
Appendix A
| Boolean-Based | Error- Based | Union-Based | Stack- Based | Time- Based | Inline Queries | |
|---|---|---|---|---|---|---|
| 1 | 4.42 | 23.08 | 22.09 | 119.07 | 195.62 | 21.34 |
| 2 | 4.23 | 4.01 | 22.11 | 253.69 | 296.76 | 21.39 |
| 3 | 4.19 | 3.90 | 22.14 | 215.18 | 61.29 | 21.29 |
| 4 | 4.94 | 23.07 | 22.97 | 100.12 | 118.80 | 22.13 |
| 5 | 23.34 | 23.00 | 3.07 | 195.92 | 99.64 | 2.186 |
| Average | 8.23 | 15.40 | 14.26 | 176.80 | 154.42 | 17.67 |
| Score | 5.46 | 0 | 0 | 0.25 | 0.29 | 0 |
| Boolean-Based | Error- Based | Union-Based | Stack- Based | Time- Based | Inline Queries | |
|---|---|---|---|---|---|---|
| 1 | 8.44 | 43.41 | 3.34 | 272.56 | 541.80 | 21.60 |
| 2 | 8.30 | 21.59 | 22.51 | 215.04 | 464.64 | 2.36 |
| 3 | 8.55 | 22.05 | 3.46 | 196.03 | 783.58 | 21.57 |
| 4 | 26.90 | 41.05 | 3.47 | 311.27 | 387.10 | 21.54 |
| 5 | 8.47 | 23.24 | 22.57 | 522.80 | 349.79 | 21.56 |
| Average | 12.13 | 30.27 | 11.07 | 303.54 | 505.38 | 17.73 |
| Score | 8.44 | 43.41 | 3.34 | 272.56 | 541.80 | 21.60 |
| Boolean-Based | Error- Based | Union-Based | Stack- Based | Time- Based | Inline Queries | |
|---|---|---|---|---|---|---|
| 1 | 3.84 | 4.13 | 22.43 | 4.85 | 29.78 | 2.25 |
| 2 | 3.88 | 4.18 | 21.67 | 5.16 | 30.00 | 2.14 |
| 3 | 3.94 | 4.34 | 21.14 | 5.15 | 29.69 | 2.21 |
| 4 | 4.04 | 4.54 | 21.25 | 5.98 | 30.63 | 2.19 |
| 5 | 4.07 | 4.28 | 21.92 | 5.79 | 32.42 | 2.15 |
| Average | 3.95 | 4.29 | 21.68 | 5.39 | 30.51 | 2.19 |
| Score | 0 | 0 | 0 | 0 | 6 | 0 |
| Boolean-Based | Error- Based | Union-Based | Stack- Based | Time- Based | Inline Queries | |
|---|---|---|---|---|---|---|
| 1 | 25.11 | 19.53 | 23.82 | 20.85 | 52.53 | 13.94 |
| 2 | 25.97 | 20.22 | 22.04 | 21.91 | 53.11 | 13.2 |
| 3 | 24.4 | 20.13 | 22.76 | 21.19 | 52.74 | 14.06 |
| 4 | 26.21 | 20.88 | 22.49 | 23.81 | 53.02 | 14.35 |
| 5 | 28.84 | 21.38 | 27.46 | 24.41 | 55.52 | 13.90 |
| Average | 26.10 | 20.43 | 23.71 | 22.44 | 53.39 | 13.90 |
| Score | 2.32 | 0 | 2.55 | 0 | 1.13 | 0 |
| Boolean-Based | Error- Based | Union-Based | Stack- Based | Time- Based | Inline Queries | |
|---|---|---|---|---|---|---|
| 1 | 7.71 | 8.48 | 27.43 | 9.07 | 34.72 | 4.05 |
| 2 | 7.62 | 8.89 | 28.92 | 9.11 | 34.78 | 4.42 |
| 3 | 7.74 | 9.33 | 29.87 | 9.9 | 35.69 | 3.93 |
| 4 | 7.23 | 10.11 | 31.63 | 8.6 | 36.54 | 4.16 |
| 5 | 7.46 | 8.45 | 30.02 | 9.06 | 35.09 | 4.04 |
| Average | 7.55 | 9.05 | 29.57 | 9.15 | 35.36 | 4.12 |
| Score | 0 | 0 | 0 | 0 | 6 | 0 |
| Boolean-Based | Error- Based | Union-Based | Stack- Based | Time- Based | Inline Queries | |
|---|---|---|---|---|---|---|
| 1 | 22.63 | 17.21 | 27.44 | 19.74 | 20.96 | 11.72 |
| 2 | 20.32 | 17.7 | 26.74 | 18.79 | 20.54 | 12.04 |
| 3 | 21.09 | 17.88 | 28.78 | 19.91 | 21.2 | 12.19 |
| 4 | 20.1 | 16.59 | 27.06 | 19.08 | 21.29 | 10.91 |
| 5 | 20.89 | 16.26 | 27.08 | 19.81 | 20.8 | 12.21 |
| Average | 21.00 | 17.13 | 27.42 | 19.47 | 20.96 | 11.81 |
| Score | 6 | 0 | 0 | 0 | 0 | 0 |
| Boolean-Based | Error- Based | Union-Based | Stack- Based | Time- Based | Inline Queries | |
|---|---|---|---|---|---|---|
| 1 | 65.59 | 17.59 | 78.19 | 202.49 | 42.81 | 5.22 |
| 2 | 61.43 | 20.44 | 81.52 | 201.87 | 44.99 | 5.56 |
| 3 | 63.91 | 17.72 | 87.58 | 199.29 | 35.91 | 5.61 |
| 4 | 58.72 | 17.54 | 77.35 | 197.94 | 38.85 | 5.78 |
| 5 | 62.78 | 27.95 | 92.36 | 212.68 | 46.66 | 12.93 |
| Average | 62.49 | 20.25 | 83.40 | 202.85 | 41.85 | 7.02 |
| Score | 4.59 | 0 | 0 | 1.41 | 0 | 0 |
| Boolean-Based | Error- Based | Union-Based | Stack- Based | Time- Based | Inline Queries | |
|---|---|---|---|---|---|---|
| 1 | 6.63 | 18.05 | 31.0 | 10.68 | 55.29 | 3.05 |
| 2 | 6.41 | 20.02 | 32.07 | 12.26 | 57.86 | 3.04 |
| 3 | 6.33 | 18.0 | 31.15 | 10.46 | 55.22 | 3.4 |
| 4 | 6.86 | 19.16 | 30.96 | 11.23 | 57.39 | 3.18 |
| 5 | 6.47 | 20.09 | 31.83 | 11.22 | 55.86 | 3.16 |
| Average | 6.54 | 19.06 | 31.40 | 11.17 | 56.32 | 3.17 |
| Score | 3.60 | 1.23 | 0.75 | 0 | 0.42 | 0 |
| Boolean-Based | Error- Based | Union-Based | Stack- Based | Time- Based | Inline Queries | |
|---|---|---|---|---|---|---|
| 1 | 44.58 | 34.07 | 47.84 | 36.67 | 157.65 | 21.53 |
| 2 | 43.0 | 36.19 | 45.25 | 37.28 | 158.22 | 21.55 |
| 3 | 42.37 | 33.57 | 48.07 | 38.94 | 166.8 | 21.48 |
| 4 | 45.07 | 35.82 | 48.15 | 41.16 | 162.78 | 22.65 |
| 5 | 45.26 | 35.55 | 45.49 | 38.41 | 159.21 | 15.5 |
| Average | 44.05 | 35.04 | 46.96 | 38.49 | 160.93 | 20.54 |
| Score | 2.71 | 0 | 2.54 | 0 | 0.74 | 0 |
| Boolean-Based | Error- Based | Union-Based | Stack- Based | Time- Based | Inline Queries | |
|---|---|---|---|---|---|---|
| 1 | 4.92 | 18.3 | 5.95 | 17.55 | 32.11 | 2.62 |
| 2 | 4.69 | 19.09 | 5.98 | 17.49 | 31.7 | 2.73 |
| 3 | 4.54 | 18.38 | 6.24 | 17.12 | 32.1 | 2.32 |
| 4 | 4.67 | 18.53 | 6.01 | 17.19 | 31.78 | 2.37 |
| 5 | 4.71 | 19.16 | 5.66 | 17.65 | 32.09 | 2.43 |
| Average | 4.70 | 18.69 | 5.97 | 17.40 | 31.96 | 2.49 |
| Score | 2.74 | 0.69 | 2.16 | 0 | 0.40 | 0 |
References
- Sharma, P.; Johari, R.; Sarma, S. Integrated approach to prevent SQL injection attack and reflected cross site scripting attack. Int. J. Syst. Assur. Eng. Manag. 2012, 3, 343–351. [Google Scholar] [CrossRef]
- Ravindran, R.; Abhishek, S.; Anjali, T.; Shenoi, A. Fortifying Web Applications: Advanced XSS and SQLi Payload Constructor for Enhanced Security. In Proceedings of the International Conference on Information and Communication Technology for Competitive Strategies, Jaipur, India, 8–9 December 2023; pp. 421–429. [Google Scholar]
- Odion, T.O.; Ebo, I.O.; Imam, R.M.; Ahmed, A.I.; Musa, U.N. VulScan: A Web-Based Vulnerability Multi-Scanner for Web Application. In Proceedings of the 2023 International Conference on Science, Engineering and Business for Sustainable Development Goals (SEB-SDG), Kwara, Nigeria, 5–7 April 2023; pp. 1–7. [Google Scholar]
- OWASP Top Ten. Available online: https://owasp.org/www-project-top-ten/ (accessed on 11 July 2024).
- Shehu, B.; Xhuvani, A. A literature review and comparative analyses on sql injection: Vulnerabilities, attacks and their prevention and detection techniques. Int. J. Comput. Sci. Issues (IJCSI) 2014, 11, 28. [Google Scholar]
- Wang, F.; Wu, J.-H.; Huang, C.-H.; Chang, K.-H. Evolving a test oracle in black-box testing. In Proceedings of the Fundamental Approaches to Software Engineering: 14th International Conference, FASE 2011, Held as Part of the Joint European Conferences on Theory and Practice of Software, ETAPS 2011, Saarbrücken, Germany, 26 March–3 April 2011; pp. 310–325. [Google Scholar]
- OWASP ZAP. Available online: https://www.zaproxy.org/ (accessed on 15 July 2024).
- Sqlmap. Available online: https://sqlmap.org (accessed on 28 June 2024).
- Zhang, L.; Zhang, D.; Wang, C.; Zhao, J.; Zhang, Z. ART4SQLi: The ART of SQL injection vulnerability discovery. IEEE Trans. Reliab. 2019, 68, 1470–1489. [Google Scholar] [CrossRef]
- Hailpern, B.; Santhanam, P. Software debugging, testing, and verification. IBM Syst. J. 2002, 41, 4–12. [Google Scholar] [CrossRef]
- Spillner, A.; Linz, T. Software Testing Foundations: A Study Guide for the Certified Tester Exam-Foundation Level-ISTQB® Compliant; Dpunkt. Verlag: Heidelberg/Wieblingen, Germany, 2021. [Google Scholar]
- Yoo, S.; Harman, M. Regression testing minimization, selection and prioritization: A survey. Softw. Test. Verif. Reliab. 2012, 22, 67–120. [Google Scholar] [CrossRef]
- Huang, G.-D.; Wang, F. Automatic test case generation with region-related coverage annotations for real-time systems. In Proceedings of the International Symposium on Automated Technology for Verification and Analysis, Taipei, Taiwan, 4–7 October 2005; pp. 144–158. [Google Scholar]
- Strandberg, P.E.; Sundmark, D.; Afzal, W.; Ostrand, T.J.; Weyuker, E.J. Experience report: Automated system level regression test prioritization using multiple factors. In Proceedings of the 2016 IEEE 27th International Symposium on Software Reliability Engineering (ISSRE), Ottawa, ON, Canada, 23–27 October 2016; pp. 12–23. [Google Scholar]
- Bajaj, A.; Sangwan, O.P. A systematic literature review of test case prioritization using genetic algorithms. IEEE Access 2019, 7, 126355–126375. [Google Scholar] [CrossRef]
- Elbaum, S.; Rothermel, G.; Penix, J. Techniques for improving regression testing in continuous integration development environments. In Proceedings of the 22nd ACM SIGSOFT International Symposium on Foundations of Software Engineering, Hong Kong, China, 16–21 November 2014; pp. 235–245. [Google Scholar]
- Strandberg, P.E.; Afzal, W.; Ostrand, T.J.; Weyuker, E.J.; Sundmark, D. Automated system-level regression test prioritization in a nutshell. IEEE Softw. 2017, 34, 30–37. [Google Scholar] [CrossRef]
- Wang, F.; Huang, G.-D. Test Plan Generation for Concurrent Real-Time Systems Based on Zone Coverage Analysis. In Proceedings of the International Workshop on Formal Approaches to Software Testing, Tokyo, Japan, 10–13 June 2008; pp. 234–249. [Google Scholar]
- Marchand-Melsom, A.; Nguyen Mai, D.B. Automatic repair of OWASP Top 10 security vulnerabilities: A survey. In Proceedings of the IEEE/ACM 42nd International Conference on Software Engineering Workshops, Seoul, Republic of Korea, 27 June–19 July 2020; pp. 23–30. [Google Scholar]
- Bobade, N.D.; Sinha, V.A.; Sherekar, S.S. A diligent survey of SQL injection attacks, detection and evaluation of mitigation techniques. In Proceedings of the 2024 IEEE International Students’ Conference on Electrical, Electronics and Computer Science (SCEECS), Bhopal, India, 24–25 February 2024; pp. 1–5. [Google Scholar]
- Marashdeh, Z.; Suwais, K.; Alia, M. A survey on sql injection attack: Detection and challenges. In Proceedings of the 2021 International Conference on Information Technology (ICIT), Amman, Jordan, 14–15 July 2021; pp. 957–962. [Google Scholar]
- Al Wahaibi, S.; Foley, M.; Maffeis, S. {SQIRL}:{Grey-Box} Detection of {SQL} Injection Vulnerabilities Using Reinforcement Learning. In Proceedings of the 32nd USENIX Security Symposium (USENIX Security 23), Anaheim, CA, USA, 9–11 August 2023; pp. 6097–6114. [Google Scholar]
- Arasteh, B.; Aghaei, B.; Farzad, B.; Arasteh, K.; Kiani, F.; Torkamanian-Afshar, M. Detecting SQL injection attacks by binary gray wolf optimizer and machine learning algorithms. Neural Comput. Appl. 2024, 36, 6771–6792. [Google Scholar] [CrossRef]
- Nasereddin, M.; ALKhamaiseh, A.; Qasaimeh, M.; Al-Qassas, R. A systematic review of detection and prevention techniques of SQL injection attacks. Inf. Secur. J. A Glob. Perspect. 2023, 32, 252–265. [Google Scholar] [CrossRef]
- Erdődi, L.; Sommervoll, Å.Å.; Zennaro, F.M. Simulating SQL injection vulnerability exploitation using Q-learning reinforcement learning agents. J. Inf. Secur. Appl. 2021, 61, 102903. [Google Scholar] [CrossRef]
- Kasim, Ö. An ensemble classification-based approach to detect attack level of SQL injections. J. Inf. Secur. Appl. 2021, 59, 102852. [Google Scholar] [CrossRef]
- Chen, J.; Lou, Y.; Zhang, L.; Zhou, J.; Wang, X.; Hao, D.; Zhang, L. Optimizing test prioritization via test distribution analysis. In Proceedings of the 2018 26th ACM Joint Meeting on European Software Engineering Conference and Symposium on the Foundations of Software Engineering, Lake Buena Vista, FL, USA, 4–9 November 2018; pp. 656–667. [Google Scholar]
- Haghighatkhah, A.; Mäntylä, M.; Oivo, M.; Kuvaja, P. Test prioritization in continuous integration environments. J. Syst. Softw. 2018, 146, 80–98. [Google Scholar] [CrossRef]
- Alptekin, H.; Demir, S.; Şimşek, Ş.; Yilmaz, C. Towards prioritizing vulnerability testing. In Proceedings of the 2020 IEEE 20th International Conference on Software Quality, Reliability and Security Companion (QRS-C), Macau, China, 11–14 December 2020; pp. 672–673. [Google Scholar]
- Medeiros, N.; Ivaki, N.; Costa, P.; Vieira, M. Trustworthiness models to categorize and prioritize code for security improvement. J. Syst. Softw. 2023, 198, 111621. [Google Scholar] [CrossRef]
- Khalid, A.; Yousif, M.M. Dynamic analysis tool for detecting SQL injection. Int. J. Comput. Sci. Inf. Secur. (IJCSIS) 2016, 14, 224–232. [Google Scholar]
- HITCON ZeroDay. Available online: https://zeroday.hitcon.org/ (accessed on 28 June 2024).









| Complete Name | Abbreviation |
|---|---|
| Boolean-based blind SQL injection | B |
| Union-based SQL injection | U |
| Stack-based SQL injection | S |
| Inline Queries SQL injection | Q |
| Error-based SQL injection | E |
| Time-based blind SQL injection | T |
| Type | Test Target | Topic |
|---|---|---|
| Open Source | DVWA (SQL-blind) | Test Environment |
| DVWA (SQL) | Test Environment | |
| Real-world Case | R1 | Login page |
| R2 | Wiki/database | |
| R3 | Blogs/news | |
| R4 | Business website | |
| R5 | Service provider | |
| R6 | eCommerce website | |
| R7 | Portfolio | |
| R8 | Business website |
| Boolean-Based | Error- Based | Union-Based | Stack- Based | Time- Based | Inline Queries | |
|---|---|---|---|---|---|---|
| DVWA (SQL-blind) | 5.46 | 0 | 0 | 0.25 | 0.29 | 0 |
| DVWA (SQL) | 2.34 | 0.94 | 2.57 | 0.09 | 0.06 | 0 |
| R1 | 0 | 0 | 0 | 0 | 6 | 0 |
| R2 | 2.32 | 0 | 2.55 | 0 | 1.13 | 0 |
| R3 | 0 | 0 | 0 | 0 | 6 | 0 |
| R4 | 6 | 0 | 0 | 0 | 0 | 0 |
| R5 | 4.59 | 0 | 0 | 0.43 | 0.98 | 0 |
| R6 | 3.60 | 1.23 | 0.75 | 0 | 0.42 | 0 |
| R7 | 2.71 | 0 | 2.54 | 0 | 0.74 | 0 |
| R8 | 2.74 | 0.69 | 2.16 | 0 | 0.40 | 0 |
| Test Target | Method | |||||
|---|---|---|---|---|---|---|
| DVWA (SQL-blind) | ART4SQLi [9] | 405.80 | 349.90 | 369.11 | 20.37 | 1.68 |
| TPSQLi | 359.9 | 307.06 | 331.26 | 14.47 | ||
| DVWA (SQL) | ART4SQLi [9] | 913.55 | 834.79 | 862.39 | 31.95 | 0.059 |
| TPSQLi | 898.65 | 836.08 | 859.97 | 25.52 | ||
| R1 | ART4SQLi [9] | 68.48 | 64.26 | 65.82 | 1.69 | 17.04 |
| TPSQLi | 32.42 | 29.28 | 30.44 | 1.21 | ||
| R2 | ART4SQLi [9] | 157.61 | 141.22 | 146.07 | 6.76 | 5.50 |
| TPSQLi | 109.82 | 99.45 | 102.73 | 4.07 | ||
| R3 | ART4SQLi [9] | 94.11 | 87.41 | 90.68 | 2.65 | 20.66 |
| TPSQLi | 35.69 | 34.67 | 35.15 | 0.46 | ||
| R4 | ART4SQLi [9] | 22.63 | 20.10 | 21.00 | 0.99 | 0.04 |
| TPSQLi | 22.47 | 20.32 | 21.06 | 0.85 | ||
| R5 | ART4SQLi [9] | 395.77 | 351.55 | 368.99 | 16.29 | 5.86 |
| TPSQLi | 275.34 | 259.71 | 267.65 | 5.83 | ||
| R6 | ART4SQLi [9] | 128.62 | 121.16 | 124.49 | 3.10 | 2.67 |
| TPSQLi | 116.81 | 109.65 | 113.21 | 2.88 | ||
| R7 | ART4SQLi [9] | 332.98 | 319.94 | 325.47 | 5.69 | 9.49 |
| TPSQLi | 256.94 | 244.99 | 250.87 | 5.43 | ||
| R8 | ART4SQLi [9] | 79.27 | 78.18 | 78.72 | 0.44 | 32.16 |
| TPSQLi | 61.90 | 61.15 | 61.63 | 0.30 |
| Test Target | Method | FPM | IR | Average IR |
|---|---|---|---|---|
| DVWA (SQL-blind) | ART4SQLi [9] | 1.0028 | 3.37% | 4.65% |
| TPSQLi | 1.0366 | |||
| DVWA (SQL) | ART4SQLi [9] | 1.0057 | 0.00% | |
| TPSQLi | 1.0057 | |||
| R1 | ART4SQLi [9] | 1.0004 | 19.95% | |
| TPSQLi | 1.2000 | |||
| R2 | ART4SQLi [9] | 1.0018 | 2.17% | |
| TPSQLi | 1.0236 | |||
| R3 | ART4SQLi [9] | 1.0004 | 16.62% | |
| TPSQLi | 1.1667 | |||
| R4 | ART4SQLi [9] | 1.0004 | 0.00% | |
| TPSQLi | 1.0004 | |||
| R5 | ART4SQLi [9] | 1.0009 | 0.71% | |
| TPSQLi | 1.0080 | |||
| R6 | ART4SQLi [9] | 1.0031 | 1.09% | |
| TPSQLi | 1.0140 | |||
| R7 | ART4SQLi [9] | 1.0018 | 1.70% | |
| TPSQLi | 1.0189 | |||
| R8 | ART4SQLi [9] | 1.0030 | 0.92% | |
| TPSQLi | 1.0123 |
Disclaimer/Publisher’s Note: The statements, opinions and data contained in all publications are solely those of the individual author(s) and contributor(s) and not of MDPI and/or the editor(s). MDPI and/or the editor(s) disclaim responsibility for any injury to people or property resulting from any ideas, methods, instructions or products referred to in the content. |
© 2024 by the authors. Licensee MDPI, Basel, Switzerland. This article is an open access article distributed under the terms and conditions of the Creative Commons Attribution (CC BY) license (https://creativecommons.org/licenses/by/4.0/).
Share and Cite
Yang, G.-Y.; Wang, F.; Gu, Y.-Z.; Teng, Y.-W.; Yeh, K.-H.; Ho, P.-H.; Wen, W.-L. TPSQLi: Test Prioritization for SQL Injection Vulnerability Detection in Web Applications. Appl. Sci. 2024, 14, 8365. https://doi.org/10.3390/app14188365
Yang G-Y, Wang F, Gu Y-Z, Teng Y-W, Yeh K-H, Ho P-H, Wen W-L. TPSQLi: Test Prioritization for SQL Injection Vulnerability Detection in Web Applications. Applied Sciences. 2024; 14(18):8365. https://doi.org/10.3390/app14188365
Chicago/Turabian StyleYang, Guan-Yan, Farn Wang, You-Zong Gu, Ya-Wen Teng, Kuo-Hui Yeh, Ping-Hsueh Ho, and Wei-Ling Wen. 2024. "TPSQLi: Test Prioritization for SQL Injection Vulnerability Detection in Web Applications" Applied Sciences 14, no. 18: 8365. https://doi.org/10.3390/app14188365
APA StyleYang, G.-Y., Wang, F., Gu, Y.-Z., Teng, Y.-W., Yeh, K.-H., Ho, P.-H., & Wen, W.-L. (2024). TPSQLi: Test Prioritization for SQL Injection Vulnerability Detection in Web Applications. Applied Sciences, 14(18), 8365. https://doi.org/10.3390/app14188365

