Abstract
This paper considers the threshold value of the activating function needed for stimulation in traditional magnetic stimulation and microcoil stimulation. Two analyses of excitation have been studied: spatial frequency analysis and active membrane analysis using the Hodgkin−Huxley model. The activating function depends on the spatial distribution of the electric field gradient in the active membrane analysis and the spatial frequency in the spatial frequency analysis. Both analyses show that a microcoil (tens of microns in size) has a higher threshold than a traditional coil (tens of millimeters in size) when the spatial frequency is large or the spatial extent of the activating function is small. Consequently, the stimulation threshold for a microcoil is much higher than that for a conventional coil.
1. Introduction
For years, magnetic stimulation has been studied and used to stimulate brain neurons, monitor brain function [1], and treat neurological diseases such as dementia [2]. Barker et al. invented “transcranial magnetic stimulation” (TMS), and their device was able to stimulate the human motor cortex [3]. It consisted of a large coil held a few centimeters outside the scalp and required a kiloamp pulse of current to pass through the coil, which induced an electric field in the brain by electromagnetic induction. This non-invasive method caused less pain than electrical stimulation using electrodes on the scalp. Transcranial magnetic stimulation has been utilized to improve the neurological symptoms of depression [4] and Alzheimer’s disease [5].
Roth and Basser developed a mathematical model that explains the physics behind nerve stimulation through electromagnetic induction [6]. Their model incorporated several key components: (1) circuit analysis: the stimulating coil and current source were modeled as a series resistor-inductor-capacitor circuit, allowing for the prediction of the coil’s current over time; (2) electromagnetic induction: Maxwell’s equations of electromagnetism were used to calculate the induced electric field along the axon, Ex, and its gradient based on the coil geometry and the time course of the coil current; (3) cable theory: they derived a source term for the cable equation representing the nerve fiber that contained the gradient of the induced electric field; and (4) the Hodgkin−Huxley model: this model of ion channel kinetics simulated the nerve fiber’s response to the induced electric field, including the membrane’s voltage-dependent conductance. By integrating these four components, they could predict the transmembrane potential of a nerve fiber in response to magnetic stimulation. Fundamentally, they showed that the electric field gradient dEx/dx (called the activating function, where x is the distance along the fiber) is responsible for neural excitation [6]. This gradient can either hyperpolarize or depolarize the membrane. Once the gradient depolarizes the axon’s transmembrane potential to a threshold value, the nerve fires an action potential that then propagates along the fiber. Maccabee et al. performed experiments using a peripheral nerve and verified that the cause of nerve excitation is the spatial derivative of the induced electric field [7].
Recently, an implanted microcoil was proposed for the magnetic stimulation of the brain. The microcoil uses the same mechanism as transcranial magnetic stimulation (electromagnetic induction), except that the coil is smaller, the current is weaker, and the distance between the coil and the targeted nerve is smaller. The development of microcoils began when Bonmassar et al. constructed a 500 μm diameter and 1 mm high coil composed of 21 turns of copper wire positioned 300 μm above the soma of an isolated ganglion cell [8]. This method has sparked significant interest in the research community. Subsequently, researchers have developed and designed many microcoils with different geometries, shapes, and sizes [9,10,11,12,13,14,15,16,17,18,19,20,21].
Understanding the electric field generated by a coil through electromagnetic induction is crucial for predicting the threshold for stimulation. The induced electric field can be influenced by many factors, such as the number of coil turns, the distance between the coil and the target neuron, and the frequency of the current [22]. Some researchers have used the electric field Ex to determine the membrane threshold [13], while others have used the electric field gradient dEx/dx [9,10,12,15]. In this study, we assume that the electric field gradient is responsible for stimulation.
Roth and Basser analyzed magnetic stimulation of a long, straight axon using a large coil, for which a threshold value of dEx/dx characterized excitation [6]. The same analysis has been applied to microcoils, where the spatial distribution of the electric field varies over short distances compared to the length constant that appears in the cable equation. However, no studies have been performed to determine whether the value of dEx/dx found for large coils is applicable when stimulated with microcoils. Our hypothesis is that the threshold value of the electric field gradient dEx/dx depends on the spatial distribution of dEx/dx. A threshold value of dEx/dx appropriate for transcranial magnetic stimulation using a centimeter-sized coil may be grossly inappropriate for stimulation using a 10-micon-sized microcoil. We test this hypothesis using mathematical modeling and computer simulation.
2. Materials and Methods
We will analyze microcoil stimulation in two ways: first using spatial frequency analysis, and second by analyzing an active nerve axon using a typical electric field distribution.
2.1. Spatial Frequency Analysis
The goal of this section is to write the cable equation, including the activating function, using Fourier analysis and express the mathematical functions as sums of sines and cosines of different spatial frequencies. We then show that terms with high spatial frequency—meaning those terms that vary over short distances—are suppressed (that is, filtered out) of the solution for the transmembrane potential.
Our model is based on the cable equation, which describes an axon as a long cable with intracellular resistance, and membrane conductance and capacitance. We include the activating function, , in the cable equation [6]:
where is the axon length constant, and is its time constant. Typically, λ is on the order of 0.1 cm, and τ is about 1 millisecond. We assume that the system is in a steady state (this restrictive assumption is relaxed in the next section); therefore, the time derivative is zero. As the first step in Fourier analysis, we examine the behavior of an activating function in the form of a sine wave with a single spatial frequency k,
Although a sinusoidal source is not characteristic of magnetic stimulation, any spatial distribution of dEx/dx can be expressed through Fourier analysis as a sum of sines and cosines; therefore, considering a sinusoidal source is useful.
To determine the transmembrane potential V, we assume a solution of the cable equation, Equation (1), of the form
We plug (2) and (3) into (1) and find
so
The induced voltage depends on the membrane length constant and the spatial frequency. For << 1 (the activating function S is nearly uniform over distances that are greater than the length constant)
For >> 1 (the activating function changes over distances that are small compared to the length constant)
2.2. Active Nerve Axon
The cable equation (Equation (1)) illustrates how the induced electric field interacts with the neuron but does not fully capture the kinetics of nerve stimulation. To improve our model, we add a mathematical representation of the ion channels in the nerve membrane. These channels behave nonlinearly; therefore, a linear process like Fourier analysis is no longer appropriate. Instead, we solve the cable equation, including the ion channels, numerically.
The Hodgkin−Huxley model, as shown in Figure 1, allows us to calculate the stimulation and propagation of action potentials numerically [23].
Figure 1.
Electrical equivalent circuit for a short segment of a squid giant axon membrane [23]. Capacitor (capacitance per unit area Cm of the cell membrane); Variable conductances (voltage-dependent and conductance per unit area, , ); fixed conductance (voltage-independent leakage conductance per unit area ); Batteries (reversal potentials for , , and leakage: , , ); Membrane potential V = Vin – Vout; Arrows (current densities , and ).
The sodium, potassium, and leak ionic current densities are
where the dimensionless variables n, m, and h represent the opening and closing of the ion channels and vary between 0 and 1. Differential equations of the first order determine these gating variables:
The values of the rate constants and (in 1/ms) are functions of V (in mV) and are given by [23]
With no source of external current and no spatial dependence, the Hodgkin−Huxley equation for V is
When we plug the Hodgkin−Huxley Equation (12) into the cable Equation (1), it becomes [23]
where a is the axon radius and Ri is the intracellular resistivity. We solve Equation (13) numerically using the parameters in Table 1.
Table 1.
The parameters of the Hodgkin−Huxley model [23].
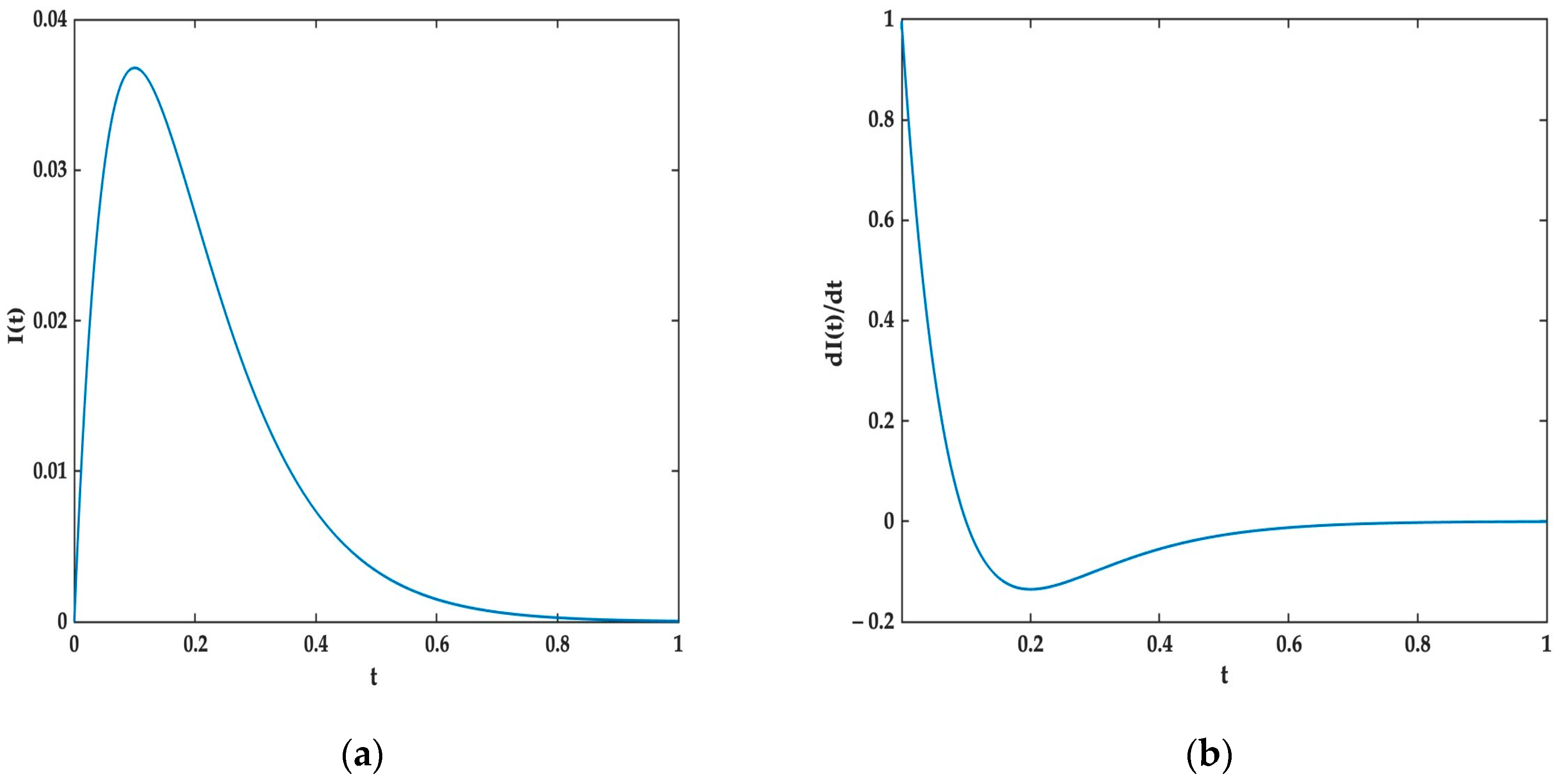
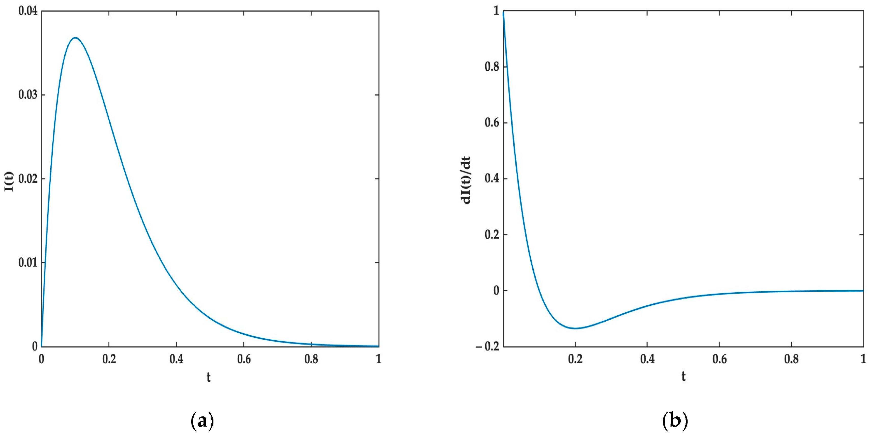
Equation (14) expresses the time course of the current in the coil I(t) that induces the electric field. It consists of a rapid rise and then an exponential decay with a time constant . We take to be 0.1 ms, typical of a magnetic stimulation pulse (Figure 2a). The induced electric field varies with the derivative of the coil current. It is biphasic with a brief, strong positive phase followed by a longer, weaker negative phase (Figure 2b)
Figure 2.
(a) The coil current I(t), and (b) its time derivative, normalized so that dI/dt at t = 0 is one. The coil current is monophasic, with a fast rise and slow decay. The induced electric field is proportional to dI/dt, which is biphasic with a strong positive phase lasting about 0.1 ms followed by a slower, weaker negative phase.
Furthermore, we assume the normalized spatial distribution of the induced electric field is given by
where b indicates the spatial extent of the electric field in centimeters and varies with the coil size and distance from the neuron, and x is the position along the axon. The electric field is largest at x = 0 and decays over a distance b (Figure 3a). The spatial distribution of the activating function is proportional to the spatial derivative of the function in Equation (16). It is zero at x = 0, is positive to the left of x = 0, and is negative to the right (Figure 3b)
Figure 3.
(a) The electric field Ex, and (b) the spatial derivative of the electric field, dEx/dx, as functions of time t and space x, for Q = 1 mV/cm and b = 1 cm. The electric field is large at the origin (x = 0) and decays to half its value by x = ±b. In time, the electric field follows the time course of a biphasic pulse, like dI/dt in Figure 2b. The gradient of the electric field is zero at the origin and large on either side of the origin, positive in one direction, and negative in the other.
Thus, the expression for the activating function is
where Q is the peak electric field at time t = 0 and position x = 0. Calculating the threshold corresponds to varying Q.
We express our results in terms of the peak value of dEx/dx required for excitation. We started by taking the expression for dEx/dx as a function of x and then calculated its derivative and set it equal to zero to determine the value of x corresponding to the peak value of dEx/dx, which we found to be xpeak = 0.577 b. By substituting this value into the equation for dEx/dx, we obtained (dEx/dx)peak = 0.65 Q/b. We observed that the value of b influences the peak of the electric field gradient; as b decreases, similar to the distance between the nerve and microcoil, the spatial gradient of the electric field increases. The value of Q/b decreases significantly as the distance between the nerve and the coil increases.
To solve Equation (13), we approximated the partial differential equation using finite differences, with a space step Δx and a time step Δt
We used an explicit method to solve this equation (we used the gates and voltage at time t to determine the new transmembrane potential at time t + Δt). Similarly, Equation (9) for the gate constants n, m, and h was solved using a finite difference approximation. Because we used an explicit method, the value of the time step had to be small enough to ensure the stability of the solution. We generally used a value of Δt = 0.0002 ms, which is far smaller than the time associated with the upstroke of the action potential and is small compared to the rise time of the coil current. We also had to ensure that the space step was small compared to the length constant of the axon, the spatial length of the action potential upstroke, and parameter b characterizing the extent of the applied electric field. At the same time, we had to use a long enough fiber so that the fiber ends (sealed) did not affect stimulation. Typically, we assumed that the fiber was 12 cm long and used 400 space points, implying a space step of Δx = 0.03 cm. For some simulations, we had to adjust the number of space nodes and the fiber length to better represent a longer or shorter fiber.
We solved numerically the equation of propagation, the coil current, and the distribution of the spatial electric field and its gradient using a computer program written in MATLAB R2024 a. The MATLAB code is provided in the Supplementary Material.
3. Results
3.1. Spatial Frequency Analysis
In the steady state, the analytical solution of the cable equation shows that the transmembrane potential depends on the spatial frequency k (Equation (5)). In traditional magnetic stimulation, the stimulating electric field varies over centimeters, so k is about 1 cm−1. The length constant is on the order of a millimeter, = 0.1 cm. Therefore, << 1, and the transmembrane potential is equal to S0. During microcoil stimulation, the electric field varies over tenths of a millimeter, so k is about 100 cm−1 and >> 1. The transmembrane potential is smaller than that of S0; therefore, a stronger stimulus is needed to excite the nerve. As a result, we cannot use S0 from traditional magnetic stimulation to estimate the threshold for microcoil stimulation. Figure 4 shows the relationship between the induced transmembrane potential and spatial frequency k.
Figure 4.
The transmembrane potential as a function of spatial frequency k (Equation (5)). For low values of k, the transmembrane potential is relatively large; however, at high values of k, it is much smaller, suggesting that excitation is easier at small spatial frequencies.
3.2. Active Nerve Axon
The numerical solution of Equation (13) demonstrates how the interaction between the activating function and the Hodgkin−Huxley membrane model leads to the propagation of the action potential (Figure 5). Initially, the passive response resembles the activating function and is proportional to the negative derivative of the electric field, −dEx/dx. Then, after about a 2-ms delay (latency), the action potential fires at the point where −dEx/dx is positive and propagates in two directions (left and right). The simulation shown in Figure 5 is for a stimulus just above the threshold; stronger stimuli have shorter latencies. The action potential has a peak of about +40 mV and propagates about 5 cm in 5 ms at a speed of approximately 1 cm/ms. After about 2 ms, the action potential repolarizes, becomes refractory, and finally returns to rest. A slightly smaller stimulus does not trigger an action potential, and excitation is an all-or-none phenomenon. This behavior is consistent with that observed by Hodgkin and Huxley [23]. Because we are primarily interested in the excitation of the action potential, we did not study the recovery and refractoriness associated with repolarization.
Figure 5.
The propagation of the action potential is due to the activating function for b = 1 cm and Q = 4089 mV/cm. Near t = 0, the transmembrane potential is proportional to the activating function. However, by t = 2 ms, depolarization reaches the threshold and triggers an action potential, which then propagates in both directions away from its stimulation site. A slightly weaker stimulus would not have excited the action potential; thus, excitation is an all-or-none phenomenon.
Our main results are presented in Figure 6 and Table 2, which show that the activating function is affected by the spatial length b of the electric field gradient. When b decreases, which is similar to reducing the coil size and the distance between the microcoil and the targeted neuron, the threshold peak of the electric field gradient increases. However, when the electric field distribution is several centimeters or more (as during transcranial magnetic stimulation), increasing b has little influence on the threshold peak of the electric field gradient (Table 2).
Figure 6.
A log-log plot of the threshold electric field gradient as a function of spatial length b. For large values of b (greater than about 1 cm), the threshold value of dEx/dx is constant, but for smaller values of b (less than about 1 cm), the threshold increases as b decreases.
Table 2.
The calculations of dEx/dxpeak for a wide range of b.
4. Discussion
When analyzing magnetic stimulation with a microcoil, many researchers assume that excitation will occur if the electric field gradient, dEx/dx, reaches a threshold value. For instance, both Lee et al. [9] and Sugai et al. [16] claim that excitation will occur if dEx/dx reaches 11,000 V/m2 (1100 mV/cm2) and justify this value by citing Maccabee et al. [7] who used a coil with a diameter of about 4 cm. Our results indicate that you should not assume a threshold value obtained from studies of traditional magnetic stimulation if you are using a microcoil. Figure 6 indicates that the threshold value of dEx/dx is elevated by a factor of three hundred or more when using a microcoil (note the log-log scales on this plot).
In our spatial frequency analysis, summarized in Equation (5) and Figure 4, the spatial frequency k affects the threshold. When the spatial frequency is small compared to the reciprocal of the length constant, the membrane potential V0 is proportional to the activating function dEx/dx. In that situation, using a threshold value of dEx/dx from another study with a different sized coil would be reasonable. However, once the spatial frequency increases so it is large compared to the reciprocal of the length constant, the threshold value of dEx/dx rises, so it is not reasonable to use a threshold value from an experiment with << 1 to analyze an experiment with >> 1. This conclusion is reinforced by Figure 6, which shows the threshold value of dEx/dx as a function of parameter b, which is similar to the coil size or the coil-axon distance. As b decreased from 100 to 0.01 cm, the threshold value of dEx/dx increased by a factor of over 300, suggesting that this variation of the threshold value is not a small effect. Based on their plots of dEx/dx versus x, the value of b that corresponds to the microcoil used by Lee et al. [10] and Sugai et al. [15] is probably 0.01 cm or even smaller (perhaps as low as 0.001 cm = 10 μm). We do not have good data for the length constant of their neurons, so it is difficult to predict exactly by how much the threshold value should be multiplied when using a microcoil, but clearly, the increase will be significant.
There are similarities between our results and the traditional strength-duration curve often considered in electrical neural stimulation. A generic equation describing the strength-duration curve is
where I is the threshold stimulus current strength, d is the pulse duration, Irheobase is the rheobase current (the threshold stimulus current strength for a long-duration pulse), and dchronaxie is the chonaxie (the minimum stimulus duration that can excite a neuron with a stimulus of twice the rheobase). A short-duration pulse (d << dchronaxie) requires a much stronger stimulus than a long-duration pulse (d >> dchronaxie). The strength-duration curve arises because the neuron has its own time constant, τ. If the stimulus duration d is longer than τ (that is, if d >> τ), then the threshold value of the stimulus (the rheobase) is a constant, independent of duration. However, for short-duration stimuli (d << τ), the membrane voltage does not have time to respond to the brief stimulus, and the threshold value rises.
Our strength-spatial extent curve in Figure 6 for magnetic stimulation is analogous to the strength-duration curve for electrical stimulation if we replace the stimulus duration d by the spatial extent of the stimulus b and the time constant τ by the length constant λ. Our results in Figure 6 have a “spatial rheobase” dEx/dx value (1853 mV/cm2) for large values of spatial extent b. At small values of b, the value of dEx/dx rises. If we wanted to define a “spatial chronaxie” (the value of b for which the threshold value of dEx/dx rises by a factor of two), it would be about half a centimeter (Table 2).
In a broader context, our results suggest that magnetic stimulation using a microcoil may be more difficult than that suggested in previous studies. When this result is combined with our prior work showing that the electric field during microcoil stimulation may have been overestimated in early studies [22], it casts doubt on the feasibility of microcoil magnetic stimulation, at least for stimulation using relatively weak current pulses (less than an amp). We have previously suggested that capacitive coupling may explain stimulation with a microcoil better than magnetic induction [24]. However, our results suggest that capacitive stimulation can also be suppressed when applied over a short distance. Nerve axons have their own characteristic lengths and time constants. When stimuli are applied over short distances compared to the length constant or in pulse durations that are short compared to the time constant, excitation becomes more difficult.
One limitation of our analysis is that we assume that the stimulus during magnetic stimulation depends on dEx/dx, as suggested by Roth and Basser’s theoretical analysis of the cable equation [6] and Maccabee et al.’s experiments using long nerves and large coils [7]. Maccabee et al.’s threshold value for dEx/dx was for magnetic stimulation of a long, straight, uniform peripheral nerve (like that modeled by Roth and Basser). However, their experiments also studied excitation in bent peripheral nerves during magnetic stimulation, and their findings suggested that the excitation mechanism is different at a bend compared to a straight nerve segment. Their experiments implied that an inhomogeneity caused by, say, the bending of the nerve may have led to an excitation “hot spot” where the threshold was determined by the electric field rather than its gradient, as was the case for a straight nerve. Nagarajan, Durand, and Warman analyzed the influence of magnetic stimulation on neuronal structures of finite length and varying geometries, including bending, branching, and termination [25]. They found that shorter axons were more easily excited than longer ones, and other factors, such as the truncation of an axon at its distal or proximal end, could also lead to “hot spots”. Our analysis assumes the axon is uniform, straight, and long, so there are no such “hot spots”. If this is not the case (as might not be the case for neurons in the brain), the idea of using dEx/dx to characterize the threshold may be erroneous. Our analysis in this paper does not resolve the issue of Ex versus dEx/dx for the stimulus of a neuron in the brain. We merely claim that if you assume that dEx/dx is the relevant parameter for neural stimulation, then the threshold value of dEx/dx depends on the spatial extent of the electric field, especially during microcoil stimulation.
Our analysis has several additional limitations. We used the Hodgkin−Huxley model to represent the behavior of a nerve axon. This model, derived using data from a squid axon, is useful as a generic model of neural excitation and was the model used by Roth and Basser in their original study of magnetic stimulation [6]. However, this model may not be appropriate for a mammalian neuron. One reason for performing the spatial frequency analysis in addition to the Hodgkin and Huxley calculation is that the spatial frequency analysis is based on the cable equation with a fixed membrane conductance. The fact that the spatial frequency analysis gives the same qualitative insights as the Hodgkin−Huxley model gives us confidence that our results will have wide validity. We also used a continuous form of the cable equation, which is appropriate for unmyelinated axons. In a myelinated axon, the discrete locations of the nodes may not be important when propagation or stimulation occurs over many nodes, but may play a larger role when stimulated locally with a microcoil. As both our spatial frequency analysis and the Hodgkin−Huxley analysis assume an unmyelinated axon, additional research is needed to determine the relevance of our results to a myelinated axon. In the Hodgkin−Huxley calculation, we assume generic functions for the time course of the coil current and the spatial distribution of dEx/dx. While both are typical of magnetic stimulation, neither exactly represents the coil current or the spatial distribution of the electric field. Microcoils are meant to be implanted in the body or the brain. The act of implantation may disrupt or injure neurons, and we have not accounted for any such injury in our analysis. Finally, our model makes predictions about neural stimulation that have not yet been verified experimentally. One of our main goals is to motivate experiments to test our predictions.
5. Conclusions
In conclusion, our results show that even in the case of long, straight nerve fibers, you should not use a threshold value of dEx/dx in a microcoil experiment that was obtained from a traditional magnetic stimulation experiment with a large coil. The threshold value must be scaled to account for the spatial extent of the dEx/dx distribution. Magnetic stimulation is inherently more difficult for microcoils than for traditional large coils, and for the same reason, electrical stimulation is more difficult for short-duration stimulus pulses than for long-duration pulses. The nerve axon has its own time and space constants, and if the pulse duration or the extent of the dEx/dx distribution is smaller than these constants, the threshold stimulation will rise. For microcoil stimulation, the increase can be dramatic.
Supplementary Materials
The following supporting information can be downloaded at: https://www.mdpi.com/article/10.3390/app14188349/s1: Computer code for the active nerve axon calculations.
Author Contributions
Conceptualization, B.J.R.; methodology, M.A.; software, M.A.; validation, M.A. and B.J.R.; writing—original draft preparation, M.A.; writing—review and editing, M.A. and B.J.R.; visualization, M.A.; supervision, B.J.R. All authors have read and agreed to the published version of the manuscript.
Funding
This research was supported in part by Taif University, Saudi Arabia.
Institutional Review Board Statement
Not applicable.
Informed Consent Statement
Not applicable.
Data Availability Statement
Data are contained within the article.
Conflicts of Interest
The authors declare no conflicts of interest.
References
- Barker, A.T. An introduction to the basic principles of magnetic nerve stimulation. J. Clin. Neurophysiol. 1991, 8, 26–37. [Google Scholar] [CrossRef] [PubMed]
- Wyszkowska, J.; Jankowska, M.; Gas, P. Electromagnetic fields and neurodegenerative diseases. Przegląd Elektrotechniczny 2019, 95, 129–133. [Google Scholar] [CrossRef]
- Barker, A.T.; Jalinous, R.; Freeston, I.L. Non-invasive magnetic stimulation of human motor cortex. Lancet 1985, 1, 1106–1107. [Google Scholar] [CrossRef] [PubMed]
- Yesavage, J.A.; Fairchild, J.K.; Mi, Z.; Biswas, K.; Davis-Karim, A.; Phibbs, C.S.; Forman, S.D.; Thase, M.; Williams, L.M.; Etkin, A.; et al. Effect of repetitive transcranial magnetic stimulation on treatment-resistant major depression in US veterans: A randomized clinical trial. JAMA Psychiatry 2018, 75, 884–893. [Google Scholar] [CrossRef] [PubMed]
- Koch, G.; Bonni, S.; Pellicciari, M.C.; Casula, E.P.; Mancini, M.; Esposito, R.; Ponzo, V.; Picazio, S.; Di Lorenzo, F.; Serra, L.; et al. Transcranial magnetic stimulation of the precuneus enhances memory and neural activity in prodromal Alzheimer’s disease. NeuroImage 2018, 169, 302–311. [Google Scholar] [CrossRef] [PubMed]
- Roth, B.J.; Basser, P.J. A model of the stimulation of a nerve fiber by electromagnetic induction. IEEE Trans. Biomed. Eng. 1990, 37, 588–597. [Google Scholar] [CrossRef]
- Maccabee, P.J.; Amassian, V.E.; Eberle, L.; Cracco, R.Q. Magnetic coil stimulation of straight and bent amphibian and mammalian peripheral nerve in vitro: Locus of excitation. J. Physiol. 1993, 460, 201–219. [Google Scholar] [CrossRef] [PubMed]
- Bonmassar, G.; Lee, S.W.; Freeman, D.K.; Polasek, M.; Fried, S.I.; Gale, J.T. Microscopic magnetic stimulation of neural tissue. Nat. Commun. 2012, 3, 921. [Google Scholar] [CrossRef]
- Lee, S.W.; Fried, S.I. Suppression of subthalamic nucleus activity by micromagnetic stimulation. IEEE Trans. Neural Syst. Rehabil. Eng. 2015, 23, 116–127. [Google Scholar] [CrossRef]
- Lee, S.W.; Fallegger, F.; Casse, B.D.; Fried, S.I. Implantable microcoils for intracortical magnetic stimulation. Sci. Adv. 2016, 2, e1600889. [Google Scholar] [CrossRef]
- Park, H.J.; Kang, H.; Jo, J.; Chung, E.; Kim, S. Planar coil-based contact-mode magnetic stimulation: Synaptic responses in hippocampal slices and thermal considerations. Sci. Rep. 2018, 8, 13423. [Google Scholar] [CrossRef]
- Lee, S.W.; Thyagarajan, K.; Fried, S.I. Micro-coil design influences the spatial extent of responses to intracortical magnetic stimulation. IEEE Trans. Biomed. Eng. 2019, 66, 1680–1694. [Google Scholar] [CrossRef]
- Minusa, S.; Muramatsu, S.; Osanai, H.; Tateno, T. A multichannel magnetic stimulation system using submillimeter-sized coils: System development and experimental application to rodent brain in vivo. J. Neural Eng. 2019, 16, 066014. [Google Scholar] [CrossRef] [PubMed]
- Bernardo, R.; Rodrigues, A.; Soares dos Santos, M.P.; Cameiro, P.; Lopes, A.; Amaral, J.S.; Amaral, V.S.; Morais, R. Novel magnetic stimulation methodology for low-current implantable medical devices. Med. Eng. Phys. 2019, 73, 77–84. [Google Scholar] [CrossRef] [PubMed]
- Sugai, S.; Higuchi, H.; Nishikawa, J.; Satoh, K.; Murakami, S.; Tateno, T. Numerical analysis of microcoil-induced electric fields and evaluation of in vivo magnetic stimulation of the mouse brain. IEEJ Trans. Electr. Electron. Eng. 2020, 15, 1672–1680. [Google Scholar] [CrossRef]
- Ye, H.; Barrett, L. Somatic inhibition by microscopic magnetic stimulation. Sci. Rep. 2021, 11, 13591. [Google Scholar] [CrossRef]
- Khalifa, A.; Zaeimbashi, M.; Zhou, T.X.; Abrishami, S.M.; Sun, N.; Park, S.; Sumarac, T.; Qu, J.; Zohar, I.; Yacoby, A.; et al. The development of microfabricated solenoids with magnetic cores for micromagnetic neural stimulation. Microsyst. Nanoeng. 2021, 7, 91. [Google Scholar] [CrossRef]
- Yoshikawa, T.; Higuchi, H.; Furukawa, R.; Tateno, T. Temporal and spatial profiles of evoked activity induced by magnetic stimulation using millimeter-sized coils in the mouse auditory cortex in vivo. Brain Res. 2022, 1796, 148092. [Google Scholar] [CrossRef]
- Liu, X.; Whalen, A.J.; Ryu, S.B.; Lee, S.W.; Fried, S.I.; Kim, K.; Cai, C.; Lauritzen, M.; Bertram, N.; Change, B.; et al. MEMS micro-coils for magnetic neurostimulation. Biosens. Bioelectron. 2023, 227, 115143. [Google Scholar] [CrossRef]
- Saha, R.; Benally, O.J.; Faramarzi, S.; Bloom, R.; Wu, K.; Tonini, D.; Shiao, M.; Keirstead, S.A.; Low, W.C.; Netoff, T.I.; et al. Planar microcoil arrays for in vitro cellular-level micromagnetic activation of neurons. J. Vac. Sci. Technol. B 2024, 42, 033001. [Google Scholar] [CrossRef]
- Saha, R.; Van Helden, D.; Hopper, M.S.; Low, W.C.; Netoff, T.I.; Osborn, J.; Wang, J.-P. Impact of anesthesia on micromagnetic stimulation (mMS) of the vagus nerve. Biomed. Phys. Eng. Express 2024, 10, 035028. [Google Scholar] [CrossRef]
- Alzahrani, M.; Roth, B.J. The electric field induced by a microcoil during magnetic stimulation. IEEE Trans. Biomed. Eng. 2023, 70, 3260–3262. [Google Scholar] [CrossRef] [PubMed]
- Hodgkin, A.L.; Huxley, A.F. A quantitative description of membrane current and its application to conduction and excitation in nerve. J. Physiol. 1952, 117, 500–544. [Google Scholar] [CrossRef] [PubMed]
- Alzahrani, M.; Roth, B.J. The calculation of maximum electric field intensity in brain tissue stimulated by a current pulse through a microcoil via capacitive coupling. Appl. Sci. 2024, 14, 2994. [Google Scholar] [CrossRef]
- Nagarajan, S.S.; Durand, D.M.; Warman, E.N. Effects of induced electric fields on finite neuronal structures: A simulation study. IEEE Trans. Biomed. Eng. 1993, 40, 1175–1188. [Google Scholar] [CrossRef]
Disclaimer/Publisher’s Note: The statements, opinions and data contained in all publications are solely those of the individual author(s) and contributor(s) and not of MDPI and/or the editor(s). MDPI and/or the editor(s) disclaim responsibility for any injury to people or property resulting from any ideas, methods, instructions or products referred to in the content. |
© 2024 by the authors. Licensee MDPI, Basel, Switzerland. This article is an open access article distributed under the terms and conditions of the Creative Commons Attribution (CC BY) license (https://creativecommons.org/licenses/by/4.0/).





