(R-ISSUES) Rural Interoperable System of Systems for Unified Environmental Stewardship
Abstract
1. Introduction
1.1. Forest Fire Risk for Mineral Water Sector
1.2. Resilience Engineering
1.3. Building Information Modelling (BIM) and Geographic Information System (GIS)
1.4. System of Systems (SoS) Engineering
1.5. Summary and Research Questions
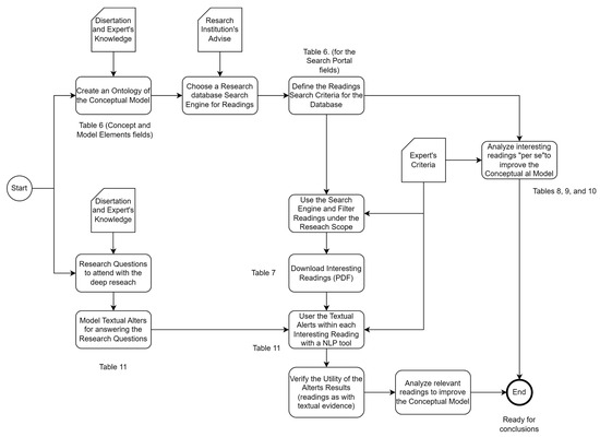
2. Materials and Methods
3. KETs and Research and Development (R&D) Projects
3.1. R&D Project Search
- Food and Natural Resources
- Digital Society
- Energy
3.2. R&D Project Analysis
4. An Integrated Cost Model for Private Investment and GIS
4.1. Economic Model Description
- The impact of the fire risk on the yearly water production is estimated in 10 years of the annual average sales for the fraction of the production affected by fires. This fraction is calculated as the “Woody Surface in the Watershed/Watershed Surface” ratio by the “Annual Production/Precipitation” ratio. The risk probability was estimated in Section 1.1. Multiplying the impact and the probability provides a cost of the risk. This risk can be reduced proportionally as long as the risk management solution covers the whole woody surface.
- The annual operational cost of the risk management solution is the sum of the “IoT or Satellite rent or use” to provide early detection of forest fires and the “Control central: staff, amortization, maintenance,” all for a certain covered woody surface. The first cost depends on the forest surface to protect, but the second cost does not. Considering the public administration’s involvement, reducing this cost by 50% is possible. The estimated lifespan of the assets is 20 years.
4.2. Economic Model Results
4.3. Replicability Basics with GIS and Interoperability Management
4.4. Methods and Materials
5. The R-ISSUES Model
- It is rural because it intends to support digital rural jobs in different sites and similar businesses related to biodiversity conservation.
- It is interoperable, as it uses the documented information model RSHP [62], which is compatible with formalization standards according to this reference, OWL2, and RDF, promoting semantic interoperability.
- It is for a system of systems (SoS), as the model provides a common understanding of the systems engineering (SE) discipline for different coexisting organizations.
6. Results and Discussion
7. Conclusions and Further Steps
- (Q1)
- Is BIM interoperating with other KETs? The answer is YES, as several R&D projects combine GIS and BIM. Still, it is also necessary to conduct further research and define new interoperability schemes.
- (Q2)
- Is BIM being used for building resilience? This work has not yet provided a conclusive answer. Still, it is supposed that public–private collaboration would impose similar requirements as a public purchase for the use of BIM.
- (Q3)
- How can the replicability of a set of solutions for resilience be assessed in practice? The answer is YES: modelling economics, identifying the key parameters, and using GIS tools to assess the potential interest and representative of a demonstration site. It is necessary to evaluate other opportunities’ replicability, such as those related to energy and water storage, just to be more conclusive.
- (Q4)
- Is investing in resilience in the investment scope of private firms? The answer is YES; it is a trend, as demonstrated by recent research.
Author Contributions
Funding
Institutional Review Board Statement
Informed Consent Statement
Data Availability Statement
Acknowledgments
Conflicts of Interest
References
- EC. Nature Restoration Law. 2024. Available online: https://environment.ec.europa.eu/topics/nature-and-biodiversity/nature-restoration-law_en (accessed on 6 June 2024).
- EPRS. European Parliament. December 2021. Available online: https://www.europarl.europa.eu/RegData/etudes/STUD/2021/697184/EPRS_STU(2021)697184_EN.pdf (accessed on 19 August 2024).
- EC. Industrial Research and Innovation. 2024. Available online: https://research-and-innovation.ec.europa.eu/research-area/industrial-research-and-innovation_en (accessed on 6 June 2024).
- EC. European Partnerships in Horizon Europe Infographics. 2022. Available online: https://research-and-innovation.ec.europa.eu/knowledge-publications-tools-and-data/publications/all-publications/european-partnerships-horizon-europe-infographics_en (accessed on 6 June 2024).
- WFCA. What Causes Wildfires? 2024. Available online: https://wfca.com/wildfire-articles/what-causes-wildfires/ (accessed on 8 July 2024).
- Sardoy, N.; Consalvi, J.-L.; Porterie, B.; Fernandez-Pello, A.C. Modeling transport and combustion of firebrands from burning trees. Combust. Flame 2007, 150, 151–169. [Google Scholar] [CrossRef]
- Tse, S.D.; Fernandez-Pello, A. On the flight paths of metal particles and embers generated by power lines in high winds—A potential source of wildland fires. Fire Saf. J. 1998, 30, 333–356. [Google Scholar] [CrossRef]
- Gagnon, L.; Carey, V.P.; Fernandez-Pello, A.C. Using an Artificial Neural Network to Predict Flame Spread Across Electrical Wires. ASME. J. Energy Resour. Technol. 2021, 143, 092305. [Google Scholar] [CrossRef]
- BOE. Real Decreto 1798/2010, de 30 de Diciembre. 2011. Available online: https://www.boe.es/buscar/act.php?id=BOE-A-2011-971 (accessed on 8 June 2024).
- Minería Sostenible. 7 January 2021. Available online: https://minariasostible.gal/es/todo-lo-que-necesitas-saber-sobre-los-perimetros-de-proteccion-de-los-manantiales-de-agua/ (accessed on 8 June 2024).
- MITECO. ESTADÍSTICA GENERAL DE INCENDIOS FORESTALES (EGIF). 2019. Available online: https://www.miteco.gob.es/content/dam/miteco/es/biodiversidad/temas/incendios-forestales/incendios-decenio-2006-2015_tcm30-521617.pdf (accessed on 8 June 2024).
- MITECO. 1996. Available online: https://www.miteco.gob.es/es/biodiversidad/temas/inventarios-nacionales/inventario-forestal-nacional/superficie_por_uso.html (accessed on 8 June 2024).
- Cheng, J. Hydrologic Processes and Water. University of British Columbia. 2021. Available online: https://lfs-mlws-2020.sites.olt.ubc.ca/files/2021/10/Cheng-2021-A-Review-of-Wildfire-Effects-on-Soils-Hydrologic-Processes-and-Water.pdf (accessed on 7 September 2024).
- AWS. The AWS Standard 2.0. July 2023. Available online: https://a4ws.org/the-aws-standard-2-0/ (accessed on 23 June 2024).
- Rathinakumar, G.; Ntantis, L. Designing a Quadcopter for Fire and Temperature Detection with an Infrared Camera and PIR Sensor. Drones Auton. Veh. 2024, 1, 10003. [Google Scholar] [CrossRef]
- Smith, H. Can satellites combat wildfires? Inside the booming ‘space race’ to fight the flames. Los Angeles Times, 30 May 2024. [Google Scholar]
- Brtis, J.; Jackson, S.; Cureton, K. 2024. Available online: https://sebokwiki.org/wiki/System_Resilience (accessed on 8 June 2024).
- EC. VESPRA Project. 2020. Available online: https://civil-protection-humanitarian-aid.ec.europa.eu/funding-evaluations/financing-civil-protection/prevention-and-preparedness-projects-civil-protection/overview-past-track-i-and-track-ii-projects/vulnerable-elements-spain-and-portugal-and-risk-assessment-vespra_en (accessed on 21 July 2024).
- Hildalgo2. Use Cases. 2024. Available online: https://www.hidalgo2.eu/about/#usecases (accessed on 21 July 2024).
- ESBIM. QUÉ ES BIM. 2024. Available online: https://www.espaciobim.com/bim (accessed on 8 June 2024).
- Son, H.; Cho, Y.K. Automated Schedule Updates Using As-Built Data and a 4D Building Information Model. J. Manag. Eng. 2017, 33, 04017012. [Google Scholar] [CrossRef]
- Kaewunruen, S.; Sresakoolchai, J.; Zhou, Z. Sustainability-based lifecycle management for bridge infrastructure using 6D BIM. Sustainability 2020, 12, 2436. [Google Scholar] [CrossRef]
- Kamardeen, I. 8D BIM Modelling Tool for Accident Prevention through Design. In Proceedings 26th Annual ARCOM Conference; Association of Researchers in Construction Management: Leeds, UK, 2010. [Google Scholar]
- ISO 19650-1; Organization and Digitization of Information about Buildings and Civil Engineering Works, Including Building Information Modelling (BIM). ISO: Geneva, Switzerland, 2018.
- Andriamamonjy, A.; Saelens, A.; Klein, R. An automated IFC-based workflow for building energy performance simulation with Modelica. Autom. Constr. 2018, 91, 166–181. [Google Scholar] [CrossRef]
- Kim, K.; Kim, H.; Kim, W.; Kim, C.; Kim, J.; Yu, J. Integration of IFC objects and facility management work information using Semantic Web. Autom. Constr. 2018, 87, 173–187. [Google Scholar] [CrossRef]
- Jia, J.; Ma, H.; Zhang, Z. Integration of Industry Foundation Classes and Ontology: Data, Applications, Modes, Challenges, and Opportunities. Buildings 2024, 14, 911. [Google Scholar] [CrossRef]
- Wang, C.; Zhang, L.; Yan, W. Enhancement and validation of IFCOWL ontology based on Shapes Constraint Language (SHACL). Autom. Constr. 2024, 160, 105293. [Google Scholar] [CrossRef]
- Lam, P.-D.; Gu, B.-H.; Lam, H.-K.; Ok, S.-Y.; Lee, S.-H. Digital Twin Smart City: Integrating IFC and CityGML with Semantic Graph for Advances 3D City Model Visualization. Sensors 2024, 24, 3761. [Google Scholar] [CrossRef] [PubMed]
- INCOSE. Systems Engineering Handbook; John Wiley & Sons: Hoboken, NJ, USA, 2015; ISBN 978-1-118-99941-7. [Google Scholar]
- Henshaw, M.; Dahmann, J.; Lawson, B. Guide to the Systems Engineering Body of Knowledge (SEBoK). 6 May 2024. Available online: https://sebokwiki.org/wiki/Systems_of_Systems_(SoS) (accessed on 6 June 2024).
- CIMDATA. Systems Engineering Rigor Needs an Interoperability Framework. 7 December 2022. Available online: https://www.cimdata.com/en/resources/complimentary-reports-research/commentaries/item/20310-systems-engineering-rigor-needs-an-interoperability-framework-the-reuse-company-s-ses-engineering-studio-is-such-a-framework-commentary (accessed on 21 April 2024).
- Dahmann, J.S. NATO STO. 2014. Available online: https://www.sto.nato.int/publications/STO%20Educational%20Notes/STO-EN-SCI-276/EN-SCI-276-04.pdf (accessed on 9 June 2024).
- ISO. ISO/IEC/IEEE 21839:2019. 2019. Available online: https://www.iso.org/standard/71955.html (accessed on 16 July 2024).
- ISO 21841; Systems and Software Engineering—Taxonomy of Systems of Systems. ISO: Geneva, Switzerland, 2019.
- Sheard, S. Complexity in a Systems of Systems Context. In INCOSE International Symposium; INCOSE: Orlando, FL, USA, 2019. [Google Scholar]
- Luzeau, D.; Rualt, J.-R.; Wippler, J.-L. Complex Systems and Systems of Systems Engineering; John Wiley and Sons: London, UK; Hoboken, NJ, USA, 2011. [Google Scholar]
- Simpson, J.J.; Simpson, M.J. Systems of systems complexity identification and control. In International Conference on Systems of Systems Engineering (SoSE); IEEE: Albuquerque, NM, USA, 2009. [Google Scholar]
- De Laurentis, D. Role of Humans in Complexity of Systems of Systems; Duffy, V.G., Ed.; Springer: Berlin/Heidelberg, Germany, 2007; Volume LNCS 4561, pp. 363–371. [Google Scholar]
- Ireland, V. SoS Benefiting from Complex Systems Research; Missouri University of Science and Technology: Philadelphia, PA, USA, 2014. [Google Scholar]
- Magee, C.; de Weck, O. Complex Systems Classification. In INCOSE International Symposium; Wiley Online Library: Touluse, France, 2004. [Google Scholar]
- Dahmann, J. SEBoK. 6 May 2024. Available online: https://sebokwiki.org/wiki/System_of_Systems_and_Complexity (accessed on 16 July 2024).
- Pastor, R.; Fraga, A.; López-Cózar, L. Interoperable, Smart, and Sustainable Urban Energy Systems. Sustainability 2023, 15, 13491. [Google Scholar] [CrossRef]
- CORDIS. Visual and textual content re-purposing FOR (4) architecture, Design and video virtual reality games. 31 March 2021. Available online: https://cordis.europa.eu/project/id/779962 (accessed on 5 July 2024).
- CORDIS. New Easy to Install and Manufacture PRE-Fabricated Modules Supported by a BIM based Integrated Design ProceSS. 31 May 2019. Available online: https://cordis.europa.eu/project/id/636717 (accessed on 5 July 2024).
- CORDIS. Inclusive Cultural Heritage in Europe through 3D Semantic Modelling. 31 May 2019. Available online: https://cordis.europa.eu/project/id/665220 (accessed on 5 July 2024).
- CORDIS. Intuitive Self-Inspection Techniques Using Augmented Reality for Construction, Refurbishment and Maintenance of Energy-Efficient Buildings Made of Prefabricated Components. 30 December 2018. Available online: https://cordis.europa.eu/project/id/636063 (accessed on 5 July 2024).
- CORDIS. Industrial Cooling through Hybrid System Based on Solar Heat. 31 October 2022. Available online: https://cordis.europa.eu/project/id/792073 (accessed on 5 July 2024).
- CORDIS. Optimised Energy Efficient Design Platform for Refurbishment at District Level. 28 February 2019. Available online: https://cordis.europa.eu/project/id/680676 (accessed on 5 July 2024).
- CORDIS. Living in a Fringe Environment. 28 February 2023. Available online: https://cordis.europa.eu/project/id/681673 (accessed on 5 July 2024).
- CORDIS. Sustainable Mineral Resources by Utilizing New Exploration Technologies. 30 November 2020. Available online: https://cordis.europa.eu/project/id/775971 (accessed on 5 July 2024).
- INE. Estadística Sobre Actividades de I+D. Últimos Datos. 2022. Available online: https://www.ine.es/dyngs/INEbase/es/operacion.htm?c=Estadistica_C&cid=1254736176754&menu=ultiDatos&idp=1254735576669 (accessed on 2 July 2024).
- INE. Report. 9 February 2024. Available online: https://www.ine.es/prensa/imasd_2022.pdf (accessed on 2 July 2024).
- MAPA. Geoportal. 2024. Available online: https://sig.mapama.gob.es/geoportal/geoportal.html (accessed on 2 July 2024).
- Collins, R.D.; de Neufville, R.; Claro, J.; Oliveira, T.; Pacheco, A.P. Forest fire management to avoid unintended consequences: A case study of Portugal using system dynamics. J. Environ. Manag. 2013, 130, 1–9. [Google Scholar] [CrossRef] [PubMed]
- Miezïte, E.; Ameztegui, A.; Vega-García, C.; Rodrigues, M. Trajectories of wildfire behavior under climate change. Can forest management mitigate the increasing hazard? J. Environ. Manag. 2022, 322, 116134. [Google Scholar] [CrossRef] [PubMed]
- Sayarshad, H.R.; Ghorbanloo, R. Evaluating the resilience of electrical power line outages caused by wildfires. Reliab. Eng. Syst. Saf. 2023, 240, 109588. [Google Scholar] [CrossRef]
- England, R. Strategic Resilience for Through-life Engineering Services. Procedia CIRP 2015, 38, 187–196. [Google Scholar] [CrossRef][Green Version]
- Ordoukhanian, E.; Madni, A.M. Engineering Resilience into Multi-UAV Systems. Procedia Comput. Sci. 2019, 153, 9–16. [Google Scholar] [CrossRef]
- Bellalouna, F. The Augmented Reality Technology as Enabler for the Digitization of Industrial Business Processes: Case Studies. Procedia CIRP 2021, 98, 400–405. [Google Scholar] [CrossRef]
- Ransolin, N.; Saurin, T.A.; Formoso, C.T. Integrated modelling of built environment and functional requirements: Implications for resilience. Appl. Ergon. 2020, 88, 103154. [Google Scholar] [CrossRef]
- Llorens, J.; Morato, J.; Génova, G. RSHP: An information representation model based on relationships. In Studies in Fuzziness and Soft Computing; Springer: Cham, Switzerland, 2004. [Google Scholar]
- Fraga, A.; Llorens, J.; Génova, G. Towards a Methodology for Knowledge Reuse Based on Semantic Repositories. Inf. Syst. Front. 2019, 5, 25. [Google Scholar] [CrossRef]
- Ibrahim, M.A.; Butt, N.A.; Rejkjær, S.; Dahlin, T.; Madsen, D.; Flecknoe-Brown, K.W.; Günther, T. Early detection of deep-seated smouldering fires in wood waste storage using ERT. Waste Manag. 2024, 182, 215–224. [Google Scholar] [CrossRef] [PubMed]
- Petri, I.; Rezgui, Y.; Ghoroghi, A.; Alzahrani, A. Digital twins for performance management in the built environment. J. Ind. Inf. Integr. 2023, 33, 100445. [Google Scholar] [CrossRef]
- Hirose, T.; Sawaragi, T. Extended FRAM model based on cellular automaton to clarify complexity of socio-technical systems and improve their safety. Saf. Sci. 2020, 123, 104556. [Google Scholar] [CrossRef]
- Tran, H.T.; Domerçant, J.C.; Mavris, D.N. A Network-based Cost Comparison of Resilient and Robust System-of-Systems. Procedia Comput. Sci. 2016, 95, 126–133. [Google Scholar] [CrossRef]
- Nan, C.; Sansavini, G. A quantitative method for assessing resilience of interdependent infrastructures. Reliab. Risk Eng. Lab. 2017, 157, 35–53. [Google Scholar] [CrossRef]
- Mishra, D.; Gunasekaran, A.; Childe, S.; Papadopoulos, T.; Dubey, R.; Wamba, S. Vision, applications and future challenges of Internet of Things: A bibliometric study of the recent literature. Ind. Manag. Data Syst. 2016, 116, 1331–1355. [Google Scholar] [CrossRef]
- Garcés-Giraldo, L.; Patiño-Vanegas, J.; Espinosa, R.M.; Benjumea-Arias, M.; Valencia-Arias, A.; Lampen, M.C. Internet of Things—IoT research trends from a bibliometric analysis. J. Inf. Syst. Eng. Manag. 2023, 8, 1. [Google Scholar] [CrossRef]
- ISO 19450; Automation systems and integration—Object-Process Methodology. ISO: Geneva, Switzerland, 2024.
- Mordecai, Y.; Dori, D. I5: A Model-Based Framework for Architecting System-of-Systems Interoperability, Interconnectivity, Interfacing, Integration, and Interaction. In INCOSE International Symposium; Wiley Online Library: Philadelphia, PA, USA, 2013. [Google Scholar]


| High-Level Objectives | Question | Conceptual Model’s Relationships | Assumption | Strategy |
|---|---|---|---|---|
| Digital Technologies can be useful and challenging. | (Q1) Is BIM interoperating with other KETs? | Open data for Interoperability (IFC) needs to interoperate with other disciplines. | A3—BIM uses the IFC standard, but several efforts involving different ontologies are still necessary to enable interoperability. Systems engineering describes the Interoperability Management process [30], which covers semantic and technical interoperability. | Recent R&D and innovation projects and expert analysis using ERA categories. |
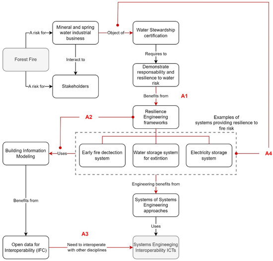
| Digital Technologies can be reliable. | (Q2) Is BIM being used for building resilience? | Resilience Engineering frameworks can be used to (examples of) systems providing resilience to fire risk. Examples of systems providing resilience to fire risk using Building Information Modeling. | A2—For engineering resilience, we need digital and collaborative solutions, which is the aim of Building Information Modeling (BIM). | Bibliographic research and Natural Language Processing, and expert analysis. |
| Digital Technologies can be affordable. | (Q3) How can replicability of a set of solutions for resilience be assessed in practice? | Demonstrate responsibility and resilience to water risk benefits from Resilience Engineering frameworks. | A1—Water Stewardship can benefit from Resilience Engineering frameworks because the diversity of solutions for resilience needs to be engineered. | Economic assessment and sample statistics. |
| Digital Technologies can be reliable. | (Q4) Is investing in resilience in the investment scope of private firms? | Mineral and spring water industrial business (in an) object of Water Stewardship certification. Systems providing resilience to fire risk include early fire detection, water storage for extinction, and electricity storage. | A4—Engineering systems providing resilience can benefit from a System of Systems (SoS) approach. | Bibliographic research and Natural Language Processing, and expert analysis. |
| Solution for Resilience for Forest Fire Risk Event | Operational Independence | Managerial Independence | Geographical Distribution | Emergent Behaviour or Evolutionary Development Processes |
|---|---|---|---|---|
| Early fire detection system | The systems are operated independently using their respective processes but can be operated with the same staff if adequately trained. The electricity supply and other risks, like cyber threats, make these systems interdependent, too. | Requires collaboration with different Public Administrations. | Satellites and masts are used to cover the whole watershed. | Ground detection may grow in time, depending on the actual satellite resolution. |
| Water storage system for fire fighting | Water reservoirs. | The water reservoir could be used to produce electricity in some sites. | ||
| Electricity storage system | Requires collaboration with electric network operators. | Next to the electric feed-in, next to the factory. | Depending on renewable generation, it can grow to provide resilience to the main factory’s activities. |
| ID | Name | Summary | End Date |
|---|---|---|---|
| 779962 | V4Design | V4Design developed a platform that provided architects, video game creators, and designers with the innovative tools necessary to simplify the design process during the creative phase. | 31 March 2021 |
| 636717 | IMPRESS | IMPRESS developed different prefabricated panels for buildings. An innovative manufacturing process was created to create the panels, including reconfigurable moulding (RM) techniques, 3D laser scanning, and 3D printed technology. The overall manufacturing process allows mass production of panels, considers complex architecture and allows for faster production while lowering prefabrication costs. | 31 May 2019 |
| 665220 | INCEPTION | INCEPTION realized innovation in 3D modelling of cultural heritage using an approach for time-dynamic 3D reconstruction, built, and social environments. | 31 May 2019 |
| 636063 | INSITER | INSITER aims to eliminate the gaps in quality and energy performance between the design and realization of energy-efficient buildings based on prefabricated components. The key innovation of INSITER is the intuitive and cost-effective Augmented Reality that connects the virtual model and the physical building in real time. The project developed a new methodology for self-instruction and self-inspection. | 30 November 2018 |
| 792073 | HyCool | HyCool Project proposed the coupling of a new Fresnel CSP Solar thermal collectors with specially built Hybrid Heat Pumps (a combination of adsorption and compressor-based heat pumps) for a wider output temperature range to provide a wide range of design and operational configurations increasing the potential implementation of the proposed Solar Heat in industrial environments. | 31 October 2022 |
| 680676 | OptEEmAL | OptEEmAL aimed to develop an Optimised Energy Efficient Design Platform for refurbishment at the district level to deliver an optimized, integrated and systemic design based on an Integrated Project Delivery (IPD) approach for building and district retrofitting projects. | 28 February 2019 |
| 681673 | L.I.F.E. | LIFE offered a complete set of archaeological and environmental data to investigate Late Roman settlements. A combination of classic and innovative investigation techniques was carried out within the wider frame of an environmental study of the area and a historical analysis of the textual sources. | 28 February 2023 |
| 775971 | Smart Exploration | Smart Exploration consisted of a research and application team supported by a group of technologically advanced SMEs and the mining industry. The project developments will generate new technological and methodological markets in Europe and result in improved exploration strategies in Europe and beyond. | 30 November 2020 |
| ID | BIM Interoperability and Other KETs | Other Systems Engineering Processes (Requirements Management at Different Levels, Validation and Verification, …) | Interoperability Management |
|---|---|---|---|
| 779962 [44] | The project delivered the basic version of the ontologies to represent building-related resources (BIM/GIS), as well as the linked data design for the actual population and querying of the database. | The project used technical requirements, architecture, and functionalities of the V4Design platform. | During the “Definition of ontologies and linked data setup,” the ontologies representing relevant resources were defined, as well as the linked data for the database’s actual population and querying. In addition, the advanced version of the semantic models adapted or extended according to the project’s requirements was presented. |
| 636717 [45] | The project integrated a BIM cloud-based database, focusing on the interoperability between software tools required for the prefabricated process. | Through an in-depth stakeholder analysis, the project baselined existing collaborative methodologies and investigated new penalty-based business models. The final result was demonstrated on two existing buildings, where the final as-built product performance will be validated against the initial design. | A new BIM-based Iterative Design Methodology was produced, incorporating all stages of the design—install—operate process. It was integrated into an online management platform (a cloud-based BIM) database, which focused on the interoperability between software tools required for the prefabricated process. |
| 665220 [46] | INCEPTION solved the shortcomings of state-of-the-art 3D reconstruction. It solved the accuracy and efficiency of 3D capturing by integrating Geospatial Information, Global and Indoor Positioning Systems (GIS, GPS, IPS) through hardware interfaces and software algorithms. | The Consortium was fully supported by a Stakeholder Panel representing an international organization (UNESCO), European and national public institutions, and NGOs in all fields of cultural heritage. | INCEPTION methods and tools resulted in 3D models easily accessible for all user groups, and interoperable for use by different hardware and software. It developed an open-standard Semantic Web platform for Building Information Models for Cultural Heritage (HBIM) to be implemented in user-friendly Augmented Reality (VR and AR) operable on mobile devices. |
| 636063 [47] | INSITER enhanced the functionalities and capabilities of measurement and diagnostic instruments using a smart Application Programming Interface (API) and data integration with a cloud-based Building Information Model (BIM). | INSISTER used an inclusive approach: time dynamics of 3D reconstruction; addressed scientists, engineers, authorities and citizens; and provided methods and tools applicable across Europe. | INSITER leveraged the energy-efficiency potentials of buildings based on prefabricated components, from design to construction, refurbishment, and maintenance. It scaled up the use of BIM for standardized inspection and commissioning protocols, involving all actors in the value chain. |
| 792073 [48] | Project Task 9.7 “Using BIM, SCADA, 3D and AR/VR Digital Twins based on GIS-BIM for Communication & Dissemination activities”. The deliverable D9.8 Report on the “Virtual Reality based on BIM models” of the H2020 HyCool project produced within the context of WP9 “Dissemination and Communication” indicates the links the remote access to the VR/AR and other 3D-BIM-GIS-SCADA based virtual environments and supporting materials to be used by the project partners and pilot owners to exploit, disseminate and communicate the project results, helping to promote further commercial actions. | The project conducted a validation of the developed model for lab-scale experiments. The validation aimed to demonstrate that the model developed could predict real-scale behaviour. | The public deliverable D8.6 Report on VR/AR Intelligent Training Systems based on Geolocated BIM models explains the capabilities and potentialities of using the digital design of the project pilots and the possibility of using them for different purposes from the exploitation of results perspective. A permanent bound links the IFC BIM1 models of the pilot sites to the GIS coordinates, allowing the new construction to be represented in 3D GIS mapping. |
| 680676 [49] | For the building-related information, the IFC standard could represent the necessary information required by the District Data Model. Different alternatives to implement the BIM repository have been considered. For the district data, CityGML is the most widely adopted data model to represent a city in 3D including the geometric and semantic information. The district data will be stored in XML-like files or geospatial databases. For the contextual data, each domain of data will require a specific ontology. | Reinforcement of the presence of all involved stakeholders through an Integrated Project Delivery approach that will allow them to be articulated through a collaborative and value-based process to deliver high-quality outcomes. | The deliverable District Data Model” (DDM) integrated all the data required to perform a refurbishment analysis of buildings within a district, including Building data, District data, Contextual data, DPIs, Intermediate results, targets, barriers, and boundaries. The DDM played a crucial role in ensuring the interoperability between standard data models. It facilitates the intertwining of standard data models with domain-specific ontologies. |
| 681673 [50] | The project used a combination of old photographs, 3D surveys, satellite images, and digital data elaborations, from which the archaeologist could indeed retrieve fresh information. | Not identified | Not identified |
| 775971 [51] | Five state-of-the-art prototypes for both greenfield and brownfield exploration sites were intended, involving the use of UAV and helicopter-based geophysical systems, electrically-driven seismic vibrators, prototypes for in-mine and slimhole geophysical surveys as well as developing new algorithms for better handling and modelling of legacy and modern geophysical and geological data. | Not identified | Smart Exploration was committed to making data generated within the project findable, accessible, interoperable, and reusable (FAIR), following the guidelines and instructions provided by the European Commission. |
| Parameter | Site 1 | Site 2 | Site 3 | Average | Std. Deviation | Estimated Sample Average Error Band 95%/5% |
|---|---|---|---|---|---|---|
| Annual Production/Precipitation | 1.9 | 2.6 | 2.5 | 2.3 | 0.31 | 0.15 |
| Woody Surface in the Watershed/Watershed Surface | 0.5 | 1.0 | 0.4 | 0.63 | 0.26 | 0.13 |
| Concept | Model Element | Type of Element | Metadata and Operators (for the Search Portal) | Keywords (for the Search Portal) | <Cluster extension> (for Textual Alerts) |
|---|---|---|---|---|---|
| FIRE | Forest Fire | Risk | Fire AND business | Risk, forest | |
| BUSINESS | Mineral and spring water industrial business | Agent | Mineral water, spring water, business, firm | Investment, asset, upfront cost | |
| STAKEHOLDERS | Stakeholders | Agent | Public, agency, council | ||
| CERTIFICATION | Water Stewardship certification | Asset | Certification, stewardship | ||
| DEMONSTRATION | Demonstrate responsibility and resilience to water risk | Process | Assessment, verification, demonstration | ||
| DETECTION SYSTEM | Early fire detection system | System | Detection | Sensor, camera, Infrared, IR, satellite | |
| W-STORAGE SYSTEM | Water storage system for extinction | System | Water storage, water reservoir | Pump, damp, pool | |
| E-STORAGE SYSTEM | Electricity storage system | System | Battery, pumping, electricity storage, fuel cell | Energy storage | |
| RESILIENCE FRAMEWORK | Resilience Engineering Framework | Enabler | Engineering AND resilience | Resilience framework, taxonomy, ontology | Recovery, resilience |
| SOS | System of Systems Engineering approach/es | Enabler | System of Systems, SoS | ||
| BIM | Building Information Modelling | ICT | BIM, Building Information Modelling | Geometry, 3D, materials | |
| BIM OPEN DATA | Open data for Interoperability (IFC) | Data | Open data, IFC | ||
| INTEROPERABILITY | Systems Engineering Interoperability ICTs | ICT | Interoperability, digital threat, ICT, semantic |
| Fire | Stakeholders | Demonstration | Detection Systems | Resilience Framework | SoS | BIM | Interoperability |
|---|---|---|---|---|---|---|---|
| 12 | 4 | 1 | 5 | 8 | 12 | 5 | 1 |
| id(1) | Readings about Forest Fire | Improvements to the Model |
|---|---|---|
| 1 | https://doi.org/10.1016/j.jenvman.2013.08.033. Forest fire management to avoid unintended consequences: A case study of Portugal using system dynamics [55] | Consider the resilience contribution of managing the forest. |
| 2 | https://doi.org/10.1016/j.jenvman.2022.116134. Trajectories of wildfire behaviour under climate change. Can forest management mitigate the increasing hazard? [56] | Consider the risk of managing the forest. |
| 3 | https://doi.org/10.1016/j.ress.2023.109588. Evaluating the resilience of electrical power line outages caused by wildfires [57] | Consider the power networks close to the industry to invest in resilience together. |
| id(2) | Readings about Resilience Engineering and System of Systems | Improvements to the Model |
|---|---|---|
| 1 | https://doi.org/10.1016/j.procir.2015.08.001. Strategic Resilience for Through-life Engineering Services [58] | Consider resilience engineering services to manage complexity. |
| 2 | https://doi.org/10.1016/j.procs.2019.05.050. Engineering Resilience in Multi-UAV Systems [59] | Consider common challenges in resilience engineering with Unmanned Aerial Vehicles (UAVs) |
| id(3) | Readings about BIM | Improvements to the Model |
|---|---|---|
| 1 | https://doi.org/10.1016/j.procir.2021.01.124. The Augmented Reality Technology as Enabler for the Digitization of Industrial Business Processes: Case Studies [60] | Consider the common Augmented Reality (AR) technologies to address the industry challenges. |
| 4 | https://doi.org/10.1016/j.apergo.2020.103154. “Integrated modelling of built environment and functional requirements: Implications for resilience” [61] | Consider requirement management for resilience as a complement to the construction requirements in BIM. |
| Question | Filter Cluster | Context Cluster | [Pattern 1] | [Pattern 2] |
|---|---|---|---|---|
| (Q2) Is BIM being used for building resilience? | <BIM’> | Cluster 1: <RESILIENCE FRAMEWORKS’> | <Filter>…<Cluster 1> | The reverse of pattern 1 |
| (Q4) Is investing in resilience in the investment scope of private firms? | <BUSINESS’> | Cluster 1: <DETECTION SYSTEM’> Cluster 2: <W-STORAGE SYSTEM’> Cluster 3: <E-STORAGE SYSTEM’> | <Filter>…<Cluster 1> OR <Cluster 2> OR <Cluster 3> | The reverse of pattern 1 |
| id(4) | Bibliography Index (DOI) and Title | Expert’s Utility Validation | |
|---|---|---|---|
| Q2 | Q4 | ||
| 1 | https://doi.org/10.1016/j.envdev.2024.100971. Community-based fire prevention and peatland restoration in Indonesia: A participatory action research approach. | IR | |
| 2 | https://doi.org/10.1016/j.future.2015.08.004. Smart cyber society: Integration of capillary devices with high usability based on Cyber-Physical System | I | |
| 3 | https://doi.org/10.1016/j.wasman.2024.04.030. Early detection of deep-seated smouldering fires in wood waste storage using ERT | R | |
| 4 | https://doi.org/10.1016/j.jii.2023.100445. Digital twins for performance management in the built environment | I | |
| 5 | https://doi.org/10.1016/j.ssci.2019.104556. Extended FRAM model based on cellular automaton to clarify the complexity of socio-technical systems and improve their safety | I | |
| 6 | https://doi.org/10.1016/j.eng.2019.01.014. Digital Twins and Cyber-Physical Systems toward Smart Manufacturing and Industry 4.0: Correlation and Comparison | IR | |
| 7 | https://doi.org/10.1016/j.procs.2016.09.302. A Network-Based Cost Comparison of Resilient and Robust System-of-Systems | I | |
| 8 | https://doi.org/10.1016/j.ress.2016.08.013. A quantitative method for assessing the resilience of interdependent infrastructures | I | |
| 9 | https://doi.org/10.1016/j.dibe.2024.100466. A perfect storm: Digital twins, cybersecurity, and general contracting firms | IR | |
| id(4) | Readings | Potential Trends |
|---|---|---|
| 3 | https://doi.org/10.1016/j.wasman.2024.04.030. Early detection of deep-seated smouldering fires in wood waste storage using ERT [64] | New techniques to detect deep-seated smouldering fires in combination with other fire detection techniques such as IR cameras, gas sensors, and video and satellite-based monitoring techniques. |
| 4 | https://doi.org/10.1016/j.jii.2023.100445. Digital twins for performance management in the built environment [65] | Digital twins open up new opportunities where all actors (in the construction and product manufacturing) chain can be integrated under the same digital framework. |
| 5 | https://doi.org/10.1016/j.ssci.2019.104556. Extended FRAM model based on cellular automaton to clarify the complexity of socio-technical systems and improve their safety [66] | Models to understand complex dynamics of systems to manage safety. |
| 7 | https://doi.org/10.1016/j.procs.2016.09.302. A Network-Based Cost Comparison of Resilient and Robust System-of-Systems [67] | Modern SoS operations are highly dependent upon connectivity for performance. |
| 8 | https://doi.org/10.1016/j.ress.2016.08.013. A quantitative method for assessing the resilience of interdependent infrastructures [68] | Quantitative methods aimed at the assessment of resilience in infrastructures, using specific metrics. |
Disclaimer/Publisher’s Note: The statements, opinions and data contained in all publications are solely those of the individual author(s) and contributor(s) and not of MDPI and/or the editor(s). MDPI and/or the editor(s) disclaim responsibility for any injury to people or property resulting from any ideas, methods, instructions or products referred to in the content. |
© 2024 by the authors. Licensee MDPI, Basel, Switzerland. This article is an open access article distributed under the terms and conditions of the Creative Commons Attribution (CC BY) license (https://creativecommons.org/licenses/by/4.0/).
Share and Cite
Pastor, R.; Lecuona, A.; Cortés, J.P.; Caballero, D.; Fraga, A. (R-ISSUES) Rural Interoperable System of Systems for Unified Environmental Stewardship. Appl. Sci. 2024, 14, 8245. https://doi.org/10.3390/app14188245
Pastor R, Lecuona A, Cortés JP, Caballero D, Fraga A. (R-ISSUES) Rural Interoperable System of Systems for Unified Environmental Stewardship. Applied Sciences. 2024; 14(18):8245. https://doi.org/10.3390/app14188245
Chicago/Turabian StylePastor, Raúl, Antonio Lecuona, Juan Pedro Cortés, David Caballero, and Anabel Fraga. 2024. "(R-ISSUES) Rural Interoperable System of Systems for Unified Environmental Stewardship" Applied Sciences 14, no. 18: 8245. https://doi.org/10.3390/app14188245
APA StylePastor, R., Lecuona, A., Cortés, J. P., Caballero, D., & Fraga, A. (2024). (R-ISSUES) Rural Interoperable System of Systems for Unified Environmental Stewardship. Applied Sciences, 14(18), 8245. https://doi.org/10.3390/app14188245

