Structural Equation Modeling of Musculoskeletal Pains, Work–Family Conflict, and Sleep-Related Problems on Well-Being of Food Manufacturing Workers
Abstract
1. Introduction
1.1. Purpose of Study
1.2. Theoretical Background
1.2.1. Work–Family Conflict
1.2.2. Musculoskeletal Pains
1.2.3. Sleep-Related Problems
1.2.4. Well-Being
1.2.5. Hypothesis Testing and SEM
2. Methods
2.1. Data Collection and Subjects
2.2. Research Variables
2.3. Data Analysis and Structural Equation Modeling
2.4. Reliability Analysis and SEM Fit Test
3. Results
3.1. Reliability Analysis
3.2. Exploratory Factor Analysis
3.3. Results of Model Fit and Convergent Validity Analysis
3.4. Hypothesis Testing of the SEM
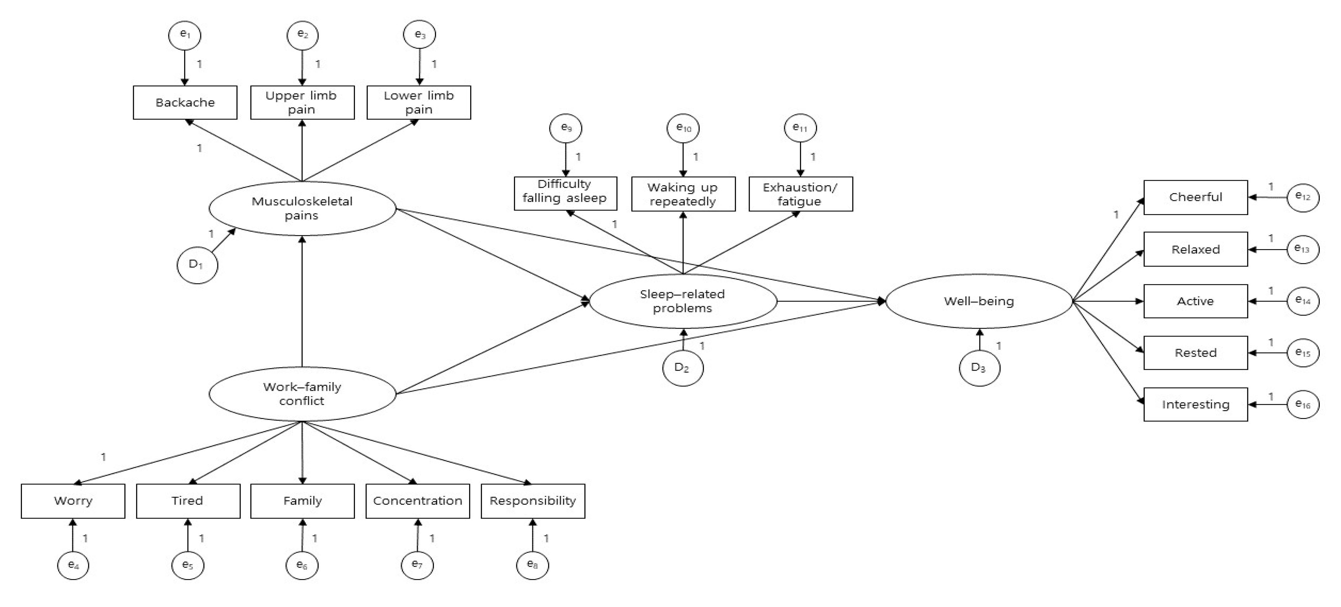
3.5. Results of Structural Equation Modelling
4. Discussion
5. Conclusions
Author Contributions
Funding
Institutional Review Board Statement
Informed Consent Statement
Data Availability Statement
Acknowledgments
Conflicts of Interest
References
- International Labour Organization. Encyclopaedia of Occupational Health and Safety: Food Industry. Available online: https://www.iloencyclopaedia.org/part-x-96841/food-industry (accessed on 13 August 2024).
- Ministry of Science and ICT. Report on the Survey of ICT Workforce Trends 2021. Available online: https://www.msit.go.kr/bbs/view.do?sCode=user&bbsSeqNo=67&nttSeqNo=3139406 (accessed on 13 August 2024).
- Statistics Korea. Korean Standard Industrial Classification. Available online: https://kssc.kostat.go.kr:8443/ksscNew_web/ekssc/main/main.do (accessed on 13 August 2024).
- Norazahar, N.; Suppiah, D. The shift work affecting sleep pattern and social well-being of workers: The food manufacturing industry in Selangor, Malaysia. Process Saf. Environ. Prot. 2023, 170, 999–1009. [Google Scholar] [CrossRef]
- Smith, M.J.; Colligan, M.J.; Tasto, D.L. Health and safety consequences of shift work in the food processing industry. Ergonomics 1982, 25, 133–144. [Google Scholar] [CrossRef] [PubMed]
- Wagstaff, A.S.; Lie, J.A.S. Shift and night work and long working hours—A systematic review of safety implications. Scand. J. Work Environ. Health 2011, 37, 173–185. [Google Scholar] [CrossRef] [PubMed]
- Wöhrmann, A.M.; Müller, G.; Ewert, K. Shift work and work-family conflict: A systematic review. Sozialpolitik. Ch. 2020, 3. 3.2. [Google Scholar] [CrossRef]
- Nützi, M.; Koch, P.; Baur, H.; Elfering, A. Work–Family conflict, task interruptions, and influence at work predict musculoskeletal pain in operating room nurses. Saf. Health Work 2015, 6, 329–337. [Google Scholar] [CrossRef]
- Abeler, K.; Bergvik, S.; Sand, T.; Friborg, O. Daily associations between sleep and pain in patients with chronic musculoskeletal pain. J. Sleep Res. 2021, 30, e13237. [Google Scholar] [CrossRef]
- Zhang, Y.; Duffy, J.F.; de Castillero, E.R.; Wang, K. Chronotype, sleep characteristics, and musculoskeletal disorders among hospital nurses. Workplace Health Saf. 2018, 66, 8–15. [Google Scholar] [CrossRef]
- Shin, D.S.; Jeong, B.Y. Relationship between negative work situation, work-family conflict, sleep-related problems, and job dissatisfaction in the truck drivers. Sustainability 2020, 12, 8114. [Google Scholar] [CrossRef]
- National Institutes of Health. Sleep Disorder. Available online: https://www.cancer.gov/publications/dictionaries/cancer-terms/def/sleep-disorder (accessed on 13 August 2024).
- Weinberg, M.K.; Noble, J.M.; Hammond, T.G. Sleep well feel well: An investigation into the protective value of sleep quality on subjective well-being. Aust. J. Psychol. 2016, 68, 91–97. [Google Scholar] [CrossRef]
- Tüzün, E.H. Quality of life in chronic musculoskeletal pain. Best Pract. Res. Clin. Rheumatol. 2007, 21, 567–579. [Google Scholar] [CrossRef]
- Fiksenbaum, L.M. Supportive work–family environments: Implications for work–family conflict and well-being. Int. J. Hum. Resour. Manag. 2014, 25, 653–672. [Google Scholar] [CrossRef]
- Taris, T.W.; Schreurs, P.J. Well-being and organizational performance: An organizational-level test of the happy-productive worker hypothesis. Work Stress 2009, 23, 120–136. [Google Scholar] [CrossRef]
- Peiró, J.M.; Kozusznik, M.W.; Rodríguez-Molina, I.; Tordera, N. The happy-productive worker model and beyond: Patterns of wellbeing and performance at work. Int. J. Environ. Res. Public Health 2019, 16, 479. [Google Scholar] [CrossRef] [PubMed]
- Wright, T.A.; Cropanzano, R. Psychological well-being and job satisfaction as predictors of job performance. J. Occup. Health Psychol. 2000, 5, 84. [Google Scholar] [CrossRef] [PubMed]
- Greenhaus, J.H.; Collins, K.M.; Shaw, J.D. The relation between work–family balance and quality of life. J. Vocat. Behav. 2003, 63, 510–531. [Google Scholar] [CrossRef]
- Ministry of Employment and Labor. Report on the Survey of Work Status by Employment Type in 2022. Available online: http://laborstat.moel.go.kr/lsm/bbs/selectBbsList.do?bbsYn=Y?answerSn=0&bbsId=LSS108&bbsSn=0&leftMenuId=0010001100116&menuId=0010001100116115&pageIndex=1&searchCtgryCode=004&subCtgryCode=004 (accessed on 13 August 2024).
- Grzywacz, J.G.; Carlson, D.S. Conceptualizing work—Family balance: Implications for practice and research. Adv. Dev. Hum. Resour. 2007, 9, 455–471. [Google Scholar] [CrossRef]
- Kim, Y.M.; Cho, S.I. Work–life imbalance and musculoskeletal disorders among South Korean workers. Int. J. Environ. Res. Public Health 2017, 14, 1331. [Google Scholar] [CrossRef]
- Korea Occupational Safety & Health Agency. Prevention of Musculoskeletal Disorders. Available online: https://www.kosha.or.kr/kosha/business/musculoskeletal_a_a.do (accessed on 13 August 2024).
- Girish, N.; Ramachandra, K.; Arun, G.M.; Asha, K. Prevalence of musculoskeletal disorders among cashew factory workers. Arch. Occup. Environ. Health 2012, 67, 37–42. [Google Scholar] [CrossRef]
- Hemati, K.; Darbandi, Z.; Kabir-Mokamelkhah, E.; Poursadeghiyan, M.; Ghasemi, M.S.; Mohseni-Ezhiye, M.; Abdolahian, Y.; Aghilinejad, M.; Ali Salehi, M.; Dehghan, N. Ergonomic intervention to reduce musculoskeletal disorders among flour factory workers. Work 2020, 67, 611–618. [Google Scholar] [CrossRef]
- Hassani, M.; Hesampour, R.; Bartnicka, J.; Monjezi, N.; Ezbarami, S.M. Evaluation of working conditions, work postures, musculoskeletal disorders and low back pain among sugar production workers. Work 2022, 73, 273–289. [Google Scholar] [CrossRef]
- Tran, T.T.T.; Phan, C.T.T.; Pham, T.C.; Nguyen, Q.T. After-shift musculoskeletal disorder symptoms in female workers and work-related factors: A cross-sectional study in a seafood processing factory in Vietnam. AIMS Public Health 2016, 3, 733–749. [Google Scholar] [CrossRef] [PubMed]
- Barro, D.; Olinto, M.T.A.; Macagnan, J.B.A.; Henn, R.L.; Pattussi, M.P.; Faoro, M.W.; Garcez, A.D.S.; Paniz, V.M.V. Job characteristics and musculoskeletal pain among shift workers of a poultry processing plant in Southern Brazil. J. Occup. Health 2015, 57, 448–456. [Google Scholar] [CrossRef] [PubMed]
- Thethathuek, A.; Yingratanasuk, T.; Jaidee, W.; Ekburanawat, W. Cold exposure and health effects among frozen food processing workers in eastern Thailand. Saf. Health Work 2015, 6, 56–61. [Google Scholar] [CrossRef] [PubMed]
- Baur, H.; Grebner, S.; Blasimann, A.; Hirschmüller, A.; Kubosch, E.J.; Elfering, A. Work–family conflict and neck and back pain in surgical nurses. Int. J. Occup. Saf. Ergon. 2018, 24, 35–40. [Google Scholar] [CrossRef]
- Weale, V.; Oakman, J.; Clays, E. Does work–family conflict play a role in the relationship between work-related hazards and musculoskeletal pain? Am. J. Ind. Med. 2021, 64, 781–791. [Google Scholar] [CrossRef]
- Hämmig, O.; Knecht, M.; Läubli, T.; Bauer, G.F. Work-life conflict and musculoskeletal disorders: A cross-sectional study of an unexplored association. BMC Musculoskelet. Disord. 2001, 12, 60. [Google Scholar] [CrossRef]
- Centers for Disease Control and Prevention. Basics about Sleep: Sleep and Chronic Disease. Available online: https://www.cdc.gov/cdi/indicator-definitions/sleep.html (accessed on 13 August 2024).
- Kim, S.Y.; Lee, K.H.; Lee, H.; Jeon, J.E.; Kim, S.; Lee, M.H.; Lee, J.Y.; Jeon, S.H.; Oh, S.M.; Kim, S.J.; et al. Neural activation underlying emotional interference of cognitive control in rotating shift workers: Moderating effects of the prefrontal cortex response on the association between sleep disturbance and depressive symptoms. Sleep 2022, 45, 219. [Google Scholar] [CrossRef]
- Yong, L.C.; Li, J.; Calvert, G.M. Sleep-related problems in the US working population: Prevalence and association with shiftwork status. Occup. Environ. Med. 2017, 74, 93–104. [Google Scholar] [CrossRef]
- Hammer, L.B.; Sauter, S. Total worker health and work–life stress. J. Occup. Environ. Med. 2013, 55, 25–29. [Google Scholar] [CrossRef]
- Crain, T.L.; Hammer, L.B.; Bodner, T.; Kossek, E.E.; Moen, P.; Lilienthal, R.; Buxton, O.M. Work–family conflict, family-supportive supervisor behaviors (FSSB), and sleep outcomes. J. Occup. Health Psychol. 2014, 19, 155. [Google Scholar] [CrossRef]
- Vinstrup, J.; Jakobsen, M.D.; Jay, K. Association of stress and musculoskeletal pain with poor sleep: Cross-sectional study among 3,600 hospital workers. Front. Neurol. 2018, 9, 419504. [Google Scholar] [CrossRef] [PubMed]
- Marklund, S.; Mienna, C.S.; Wahlström, J.; Englund, E.; Wiesinger, B. Work ability and productivity among dentists: Associations with musculoskeletal pain, stress, and sleep. Int. Arch. Occup. Environ. Health 2020, 93, 271–278. [Google Scholar] [CrossRef] [PubMed]
- Lavigne, G.J.; Nashed, A.; Manzini, C.; Carra, M.C. Does sleep differ among patients with common musculoskeletal pain disorders? Curr. Rheumatol. Rep. 2011, 13, 535–542. [Google Scholar] [CrossRef] [PubMed]
- Marin, R.; Cyhan, T.; Miklos, W. Sleep disturbance in patients with chronic low back pain. Am. J. Phys. Med. Rehabil. 2006, 85, 430–435. [Google Scholar] [CrossRef]
- Cici, R.; Yilmazel, G. Musculoskeletal disorders increases the insomnia severity in nurses. Sleep Sci. 2022, 15, 1–6. [Google Scholar] [CrossRef]
- Centers for Disease Control and Prevention. About Sleep. Available online: https://www.cdc.gov/sleep/about/index.html (accessed on 13 August 2024).
- World Health Organization. Promoting Well-Being. Available online: https://www.who.int/activities/promoting-well-being (accessed on 13 August 2024).
- Centers for Disease Control and Prevention. Well-Being Concepts. Available online: https://archive.cdc.gov/www_cdc_gov/hrqol/wellbeing.htm (accessed on 13 August 2024).
- Hamilton, N.A.; Nelson, C.A.; Stevens, N.; Kitzman, H. Sleep and psychological well-being. Soc. Indic. Res. 2007, 82, 147–163. [Google Scholar] [CrossRef]
- Steptoe, A.; O’Donnell, K.; Marmot, M.; Wardle, J. Positive affect, psychological well-being, and good sleep. J. Psychosom. Res. 2008, 64, 409–415. [Google Scholar] [CrossRef]
- Ong, A.D.; Kim, S.; Young, S.; Steptoe, A. Positive affect and sleep: A systematic review. Sleep Med. Rev. 2017, 35, 21–32. [Google Scholar] [CrossRef]
- Haack, M.; Mullington, J.M. Sustained sleep restriction reduces emotional and physical well-being. Pain 2005, 119, 56–64. [Google Scholar] [CrossRef]
- Obrenovic, B.; Jianguo, D.; Khudaykulov, A.; Khan, M.A.S. Work-family conflict impact on psychological safety and psychological well-being: A job performance model. Front. Psychol. 2020, 11, 475. [Google Scholar] [CrossRef]
- Fotiadis, A.; Abdulrahman, K.; Spyridou, A. The mediating roles of psychological autonomy, competence and relatedness on work-life balance and well-being. Front. Psychol. 2019, 10, 460630. [Google Scholar] [CrossRef] [PubMed]
- Turk, D.C.; Dworkin, R.H.; Revicki, D.; Harding, G.; Burke, L.B.; Cella, D.; Cleeland, C.S.; Cowan, P.; Farrar, J.T.; Sharon, H.; et al. Identifying important outcome domains for chronic pain clinical trials: An IMMPACT survey of eople with pain. Pain 2008, 137, 276–285. [Google Scholar] [CrossRef] [PubMed]
- Singh, P.; Bhardwaj, P.; Sharma, S.K.; Agrawal, A.K. Association of organisational factors with work-related musculoskeletal disorders and psychological well-being: A job demand control model study. Theor. Issues Ergon. Sci. 2023, 24, 593–606. [Google Scholar] [CrossRef]
- Shin, D.S.; Jeong, B.Y.; Park, M.H. Structural equation modeling of office environment quality, sick building syndrome, and musculoskeletal complaints on aggregate satisfaction of office workers. Hum. Factor Ergon. Manuf. 2018, 28, 148–153. [Google Scholar] [CrossRef]
- Shin, D.S.; Park, M.H.; Jeong, B.Y. Structural equation modeling of work-related conditions on safety perception and safety education in waste and recycling collectors. Waste Manag. Res. 2019, 37, 717–722. [Google Scholar] [CrossRef]
- Shin, D.-S.; Jeong, B.-Y. Structural Equation Model of Work Situation and Work–Family Conflict on Depression and Work Engagement in Commercial Motor Vehicle (CMV) Drivers. Appl. Sci. 2021, 11, 5822. [Google Scholar] [CrossRef]
- Shin, D.S.; Jeong, B.Y. Older Female Farmers and Modeling of Occupational Hazards, Wellbeing, and Sleep-Related Problems on Musculoskeletal Pains. Int. J. Environ. Res. Public Health 2022, 19, 7274. [Google Scholar] [CrossRef]
- Occupational Safety and Health Research Institute, Korean Working Conditions Survey. Available online: https://www.kosha.or.kr/eoshri/resources/KWCSDownload.do (accessed on 13 August 2024).
- Statistics Korea. Korean Standard Classification of Occupations. Available online: http://kssc.kostat.go.kr/ksscNew_web/ekssc/common/selectIntroduce.do?part=2&top_menu=101&bbsId=isco_s&categoryNameCode=801&categoryMenu=001 (accessed on 13 August 2024).
- World Health Organization. Wellbeing Measures in Primary Health Care. Available online: https://iris.who.int/bitstream/handle/10665/349766/WHO-EURO-1998-4234-43993-62027-eng.pdf?sequence=1 (accessed on 13 August 2024).
- Byrne, B.M. Structural Equation Modeling with LISREL, 1st ed.; PRELIS, and SIMPLIS: New York, NY, USA, 1998; p. 432. [Google Scholar]
- Hu, L.T.; Bentler, P.M. Cutoff criteria for fit indexes in covariance structure analysis: Conventional criteria versus new alternatives. Struct. Equ. Model. 1999, 6, 1–55. [Google Scholar] [CrossRef]
- Browne, M.W.; Cudeck, R. Alternative Ways of Assessing Model Fit, 2nd ed.; Testing Structural Equation Models: Newbury Park, CA, USA, 1993; pp. 136–162. [Google Scholar]
- Byrne, B.M. Structural Equation Modeling with EQS and EQS/Basic Concepts, Applications, and Programming, 2nd ed.; Sage: New York, NY, USA, 1994; p. 454. [Google Scholar]
- Bollen, K.A. Structural Equations with Latent Variables, 1st ed.; John Wiley & Sons: New York, NY, USA, 1989; p. 528. [Google Scholar]
- Akinyode, B.F. The Use of Structural Equation Modelling (SEM) in Built Environment Disciplines. Res. Humanit. Soc. Sci. 2016, 6, 109–120. [Google Scholar]
- Fornell, C.; Larcker, D.F. Evaluating structural equation models with unobservable variables and measurement error. J. Mark. Res. 1981, 18, 39–50. [Google Scholar] [CrossRef]
- Lallukka, T.; Rahkonen, O.; Lahelma, E.; Arber, S. Sleep complaints in middle-aged women and men: The contribution of working conditions and work–family conflicts. J. Sleep Res. 2010, 19, 466–477. [Google Scholar] [CrossRef]
- Aazami, S.; Mozafari, M.; Shamsuddin, K.; Akmal, S. Work-family conflict and sleep disturbance: The Malaysian working women study. Ind. Health 2016, 54, 50–57. [Google Scholar] [CrossRef] [PubMed]
- Eshak, E.S. Work-to-family conflict rather than family-to-work conflict is more strongly associated with sleep disorders in Upper Egypt. Ind. Health 2019, 57, 351–358. [Google Scholar] [CrossRef] [PubMed]
- Bowen, P.; Govender, R.; Edwards, P.; Cattell, K. Work-related contact, work–family conflict, psychological distress and sleep problems experienced by construction professionals: An integrated explanatory model. Constr. Manag. Econ. 2018, 36, 153–174. [Google Scholar] [CrossRef]
- Buxton, O.M.; Lee, S.; Beverly, C.; Berkman, L.F.; Moen, P.; Kelly, E.L.; Hammer, L.B.; Almeida, D.M. Work-family conflict and employee sleep: Evidence from IT workers in the Work, Family and Health Study. Sleep 2016, 39, 1911–1918. [Google Scholar] [CrossRef] [PubMed]
- Hsu, Y.Y.; Bai, C.H.; Yang, C.M.; Huang, Y.C.; Lin, T.T.; Lin, C.H. Long hours’ effects on work-life balance and satisfaction. Biomed Res. Int. 2019, 2019, 5046934. [Google Scholar] [CrossRef]
- Barck-Holst, P.; Nilsonne, Å.; Åkerstedt, T.; Hellgren, C. Reduced working hours and work-life balance. Nord. Soc. Work Res. 2022, 12, 450–463. [Google Scholar] [CrossRef]
- Kim, B.I.; Yoon, S.Y.; Kim, J.S.; Woo, K.H.; Cho, S.Y.; Lee, H.; An, J.M. Factors related with quality on sleep of daytime workers. Ann. Occup. Environ. Med. 2018, 30, 63. [Google Scholar] [CrossRef]
- Heikkinen, J.; Honkanen, R.; Williams, L.; Leung, J.; Rauma, P.; Quirk, S.; Koivumaa-Honkanen, H. Depressive disorders, anxiety disorders and subjective mental health in common musculoskeletal diseases: A review. Maturitas 2019, 127, 18–25. [Google Scholar] [CrossRef]
- Kelsall, H.L.; McKenzie, D.P.; Forbes, A.B.; Roberts, M.H.; Urquhart, D.M.; Sim, M.R. Pain-related musculoskeletal disorders, psychological comorbidity, and the relationship with physical and mental well-being in Gulf War veterans. Pain 2014, 155, 685–692. [Google Scholar] [CrossRef]
- Abas, M.A.; Punpuing, S.; Jirapramupitak, T.; Tangchonlatip, K.; Leese, M. Psychological wellbeing, physical impairments and rural aging in a developing country setting. Health Qual. Life Outcomes 2009, 7, 66. [Google Scholar] [CrossRef] [PubMed]
- Musolin, K.; Ramsey, J.G.; Wassell, J.T.; Hard, D.L. Prevalence of carpal tunnel syndrome among employees at a poultry processing plant. Appl. Ergon. 2014, 45, 1377–1383. [Google Scholar] [CrossRef] [PubMed]
- Spellman, F.R.; Bieber, R.M. Occupational Safety and Health Simplified for the Food Manufacturing Industry; Government Institutes: Lanham, MD, USA, 2008; pp. 1–209.
- Budtz, C.R.; Mose, S.; Christiansen, D.H. Socio-demographic, clinical and psychological predictors of healthcare utilization among patients with musculoskeletal disorders: A prospective cohort study. BMC Health Serv. Res. 2020, 20, 239. [Google Scholar] [CrossRef] [PubMed]


| Latent Variable | Measurement Variables | Variable Abbreviation | Description |
|---|---|---|---|
| Work–family conflict | Worry about work when not working | Worry | 1. Never~ 5. Always |
| Too tired after work to do household work | Tired | ||
| Job prevents giving time to family | Family | ||
| Hard to concentrate on job because of family | Concentration | ||
| Family prevents giving time to job | Responsibility | ||
| Musculoskeletal pains | Backache | Backache | 0. No, 1. Yes |
| Muscular pains in upper limbs | Upper limb pain | ||
| Muscular pains in lower limbs | Lower limb pain | ||
| Sleep-related problems | Difficulty falling asleep | Difficulty falling asleep | 1. Never~ 5. Daily |
| Waking up repeatedly during the sleep | Waking up repeatedly | ||
| Waking up with a feeling of exhaustion and fatigue | Exhaustion/fatigue | ||
| Well-being | I have felt cheerful and in good spirits | Cheerful | 0. Always~ 5. Never |
| I have felt calm and relaxed | Relaxed | ||
| I have felt active and vigorous | Active | ||
| I woke up feeling fresh and rested | Rested | ||
| My daily life has been filled with things that interest me | Interesting |
| Latent Variable | Initial Items | Removed Question Item | Final Items | Cronbach’s Alpha |
|---|---|---|---|---|
| Work–family conflict | 5 | Worry | 4 | 0.847 |
| Musculoskeletal pains | 3 | 3 | 0.758 | |
| Sleep-related problems | 3 | 3 | 0.875 | |
| Well-being | 5 | 5 | 0.916 |
| Factor | Measurement Variable | Component | |||
|---|---|---|---|---|---|
| 1 | 2 | 3 | 4 | ||
| Well-being | Cheerful | 0.904 | 0.057 | 0.023 | 0.038 |
| Active | 0.884 | 0.070 | 0.001 | 0.019 | |
| Relaxed | 0.849 | 0.058 | 0.028 | −0.032 | |
| Rested | 0.841 | 0.082 | 0.122 | 0.130 | |
| Interesting | 0.837 | −0.089 | 0.039 | 0.069 | |
| Work–family conflict | Concentration | 0.007 | 0.894 | 0.078 | −0.031 |
| Responsibility | 0.054 | 0.883 | 0.072 | −0.050 | |
| Family | 0.031 | 0.781 | 0.099 | 0.140 | |
| Tired | 0.062 | 0.738 | 0.196 | 0.207 | |
| Sleep-related problems | Waking up repeatedly | 0.052 | 0.112 | 0.898 | 0.141 |
| Difficulty falling asleep | 0.068 | 0.112 | 0.880 | 0.076 | |
| Exhaustion/fatigue | 0.044 | 0.182 | 0.838 | 0.195 | |
| Musculoskeletal pains | Upper limb pain | 0.087 | 0.031 | 0.128 | 0.824 |
| Backache | 0.037 | 0.122 | 0.114 | 0.800 | |
| Lower limb pain | 0.031 | 0.046 | 0.118 | 0.787 | |
| % of Variance | 28.899 | 21.211 | 13.845 | 9.962 | |
| Cumulative (%) | 73.917 | ||||
| Kaiser–Meyer–Olkin test | 0.817 | ||||
| Bartlett’s test | p < 0.001 | ||||
| Goodness of Fit Index | Good Fit | Acceptable Fit | Structural Model |
|---|---|---|---|
| χ2 | 233.280 | ||
| df | 83 | ||
| χ2/df | <2 | 2.0~5.0 | 2.811 |
| p-value | <0.001 | 0.050 | <0.001 |
| RMR | <0.05 | 0.05~0.08 | 0.045 |
| RMSEA | <0.05 | 0.05~0.08 | 0.059 |
| GFI | >0.90 | 0.85~0.90 | 0.940 |
| NFI | >0.90 | 0.85~0.90 | 0.948 |
| RFI | >0.90 | 0.85~0.90 | 0.934 |
| IFI | >0.90 | 0.85~0.90 | 0.966 |
| CFI | >0.90 | 0.85~0.90 | 0.966 |
| TLI | >0.90 | 0.85~0.90 | 0.957 |
| Hypothesis | Musculoskeletal Pains | Work–Family Conflict | Sleep-Related Problems | AVE | CR |
|---|---|---|---|---|---|
| Musculoskeletal pains | 0.832 | 0.937 | |||
| Work–family conflict | 0.125 | 0.640 | 0.872 | ||
| Sleep-related problems | 0.374 | 0.261 | 0.784 | 0.916 | |
| Well-being | 0.148 | 0.092 | 0.129 | 0.607 | 0.885 |
| Hypothesis | Paths | Standardized Coefficient (λ) | Critical Ratio | p-Value | Result |
|---|---|---|---|---|---|
| H1 | Work–family conflict → Musculoskeletal pains | 0.068 | 2.139 | 0.032 * | Supported |
| H2 | Musculoskeletal pains → Sleep-related problems | 0.635 | 6.460 | <0.001 * | Supported |
| H3 | Work–family conflict → Sleep-related problems | 0.234 | 4.420 | <0.001 * | Supported |
| H4 | Sleep-related problems → Well-being | 0.124 | 1.308 | 0.191 | Not supported |
| H5 | Work–family conflict → Well-being | 0.108 | 1.156 | 0.248 | Not supported |
| H6 | Musculoskeletal pains → Well-being | 0.363 | 2.007 | 0.045* | Supported |
Disclaimer/Publisher’s Note: The statements, opinions and data contained in all publications are solely those of the individual author(s) and contributor(s) and not of MDPI and/or the editor(s). MDPI and/or the editor(s) disclaim responsibility for any injury to people or property resulting from any ideas, methods, instructions or products referred to in the content. |
© 2024 by the authors. Licensee MDPI, Basel, Switzerland. This article is an open access article distributed under the terms and conditions of the Creative Commons Attribution (CC BY) license (https://creativecommons.org/licenses/by/4.0/).
Share and Cite
Kim, J.W.; Jeong, B.Y. Structural Equation Modeling of Musculoskeletal Pains, Work–Family Conflict, and Sleep-Related Problems on Well-Being of Food Manufacturing Workers. Appl. Sci. 2024, 14, 8093. https://doi.org/10.3390/app14178093
Kim JW, Jeong BY. Structural Equation Modeling of Musculoskeletal Pains, Work–Family Conflict, and Sleep-Related Problems on Well-Being of Food Manufacturing Workers. Applied Sciences. 2024; 14(17):8093. https://doi.org/10.3390/app14178093
Chicago/Turabian StyleKim, Jun Won, and Byung Yong Jeong. 2024. "Structural Equation Modeling of Musculoskeletal Pains, Work–Family Conflict, and Sleep-Related Problems on Well-Being of Food Manufacturing Workers" Applied Sciences 14, no. 17: 8093. https://doi.org/10.3390/app14178093
APA StyleKim, J. W., & Jeong, B. Y. (2024). Structural Equation Modeling of Musculoskeletal Pains, Work–Family Conflict, and Sleep-Related Problems on Well-Being of Food Manufacturing Workers. Applied Sciences, 14(17), 8093. https://doi.org/10.3390/app14178093
