Next Article in Journal
Application of Microalgae to Wastewater Bioremediation, with CO2 Biomitigation, Health Product and Biofuel Development, and Environmental Biomonitoring
Previous Article in Journal
Preparation and Characterization of CPCM for Thermal Energy Storage Unit
 
 
Font Type:
Arial Georgia Verdana
Font Size:
Aa Aa Aa
Line Spacing:
Column Width:
Background:
Article

Optimizing Asphalt Binder Performance: The Synergistic Impact of Trinidad Lake Asphalt (TLA) and Crumb Rubber Modifier (CRM)

1
Department of Engineering Technology, Texas State University, San Marcos, TX 78666, USA
2
Korea Institute of Civil Engineering and Building Technology, Goyang-si 10223, Republic of Korea
*
Author to whom correspondence should be addressed.
Appl. Sci. 2024, 14(15), 6725; https://doi.org/10.3390/app14156725
Submission received: 28 June 2024 / Revised: 29 July 2024 / Accepted: 30 July 2024 / Published: 1 August 2024

Abstract

This research investigates the synergistic impact of Trinidad Lake Asphalt (TLA) and Crumb Rubber Modifier (CRM) on the performance characteristics of PG 64-22 asphalt binder. Employing Superpave test analysis and Multiple Stress Creep Recovery (MSCR) testing, our study reveals that the incorporation of TLA significantly elevates the viscosity of the binder due to its high asphaltene content. This viscosity enhancement translates to increased stiffness and durability of the asphalt binder. Furthermore, CRM contributes to improved elasticity and deformation resistance, counterbalancing the stiffness induced by TLA. Our results indicate that the combined use of TLA and CRM not only boosts viscosity but also mitigates stiffness, thereby enhancing the binder’s resistance to rutting, especially post-aging. However, an elevated concentration of TLA increases the risk of fatigue cracking, a concern effectively alleviated through the integration of CRM. At a critical temperature of −12 °C, Bending Beam Rheometer (BBR) tests demonstrate that TLA augments stiffness while CRM enhances low-temperature flexibility. This study underscores the necessity of optimizing TLA and CRM ratios to achieve a balance between enhanced performance and practical feasibility. The findings highlight the potential of TLA and CRM to substantially improve asphalt binder performance, contributing to the longevity and resilience of pavement structures.
Keywords:
TLA; CRM; Superpave test; MSCR

1. Introduction

The world’s energy consumption is continuously rising, prompting countries to seek alternative power sources. This search has significantly boosted the development of the electric vehicle (EV) market. The growing market share of EVs is a reflection of this trend, driven by advancements in battery technology, increased environmental awareness, and government policies aimed at reducing carbon emissions. The rise of EVs is reshaping motoring habits and market dynamics, presenting unprecedented challenges and transformations for the crude oil industry, which has traditionally dominated the global energy sector [1,2].
Asphalt binder, a byproduct of crude oil distillation, is crucial in highway construction. The challenges facing the crude oil industry, such as the shutdown of new crude oil wells, could decrease the availability of petroleum-based asphalt, leading to higher costs. Therefore, there is an urgent need to either find replacements for existing binders or increase the percentage of alternative materials to reduce construction costs [3,4] and one of the alternatives is Trinidad Lake Asphalt (TLA).
Trinidad Lake Asphalt (TLA) is a natural asphalt known for its distinctive composition of mineral matter, organic matter, and asphalt binder, forming a colloidal system. This unique material can be used at higher replacement percentages and is naturally found in a 100-acre lake on the islands of Trinidad in the West Indies [5]. TLA typically consists of 52–62% soluble bitumen, 33–38% mineral matter, 4% water of hydration, and other organic materials. It has been shown to increase stiffness in mixes due to its high inorganic content. However, the use of TLA alone in asphalt concrete is challenging, so it is generally blended with conventional petroleum-based asphalt binder [6]. TLA-modified binders exhibit increased stiffness and adhesion, reduced thermal susceptibility and permanent deformation, improved aging characteristics, and lower solubility in solvents. However, the increased stiffness may negatively impact pavement performance by reducing mixture workability, worsening compaction, and potentially leading to premature field failure [7].
To address the stiffness issue, crumb rubber from end-of-life tires (ELTs) can be used as a modifier. Crumb rubber has been popular since the early 1960s for its ability to reduce stiffness and enhance pavement performance [8,9,10]. However, a high replacement content of crumb rubber can lead to increased viscosity, raising costs and making asphalt concrete difficult to lay and compact, thereby affecting pavement life [11,12,13]. To mitigate high viscosity, this study uses untreated crumb rubber with a reduced particle size of less than or equal to 0.5 mm, and the blending time is set to 30 minutes as recommended by previous studies, as increased blending time can negatively impact pavement performance [14,15,16].
Previous research has investigated the use of crumb rubber and Trinidad Lake Asphalt (TLA) in modified binders, typically using a maximum replacement of 10% crumb rubber [17]. However, these studies lack an in-depth analysis of how the modified binder performs under various stress levels and at low temperatures. Building on this, our research reduces the replacement percentage of TLA to 20%, based on previous findings [18], with intervals of 10%. This adjustment is made because increased TLA content tends to increase the stiffness of the binder. Additionally, the maximum addition of crumb rubber to TLA-modified asphalt is capped at 10%, with intervals of 5%, to avoid excessively high viscosity values.
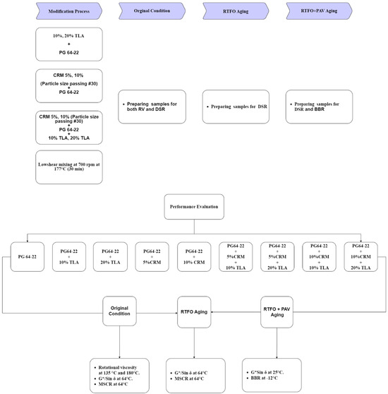
For this study, we employ the wet process, specifically McDonald Technology, which has been identified as the most successful method for achieving homogeneous blending [19]. To evaluate the performance of the produced binder, we use the Superpave test method along with the Multiple Stress Creep Recovery (MSCR) test. The experimental method is illustrated in Figure 1.
This research is crucial in advancing pavement performance. By exploring the use of TLA and crumb rubber, it addresses the limitations of traditional petroleum-based asphalt and offers sustainable solutions that enhance the durability and cost-effectiveness of road construction materials. The findings of this study have the potential to significantly impact the future of highway construction and maintenance, ensuring longer-lasting and more resilient pavements.

2. Experimental Design

2.1. Materials

In this study, PG 64-22 was chosen as the foundational binder for the development of TLA-modified rubberized binders. Detailed attributes and specifications of this base binder are provided in Table 1. The second modifier employed is TLA in its natural form, which is a stable mixture of bituminous material and mineral components. The chemical composition of TLA includes a bituminous content ranging from 53% to 55%, mineral content between 36% and 37.7%, 4.3% hydrated water of minerals, and 3.2% other organic matter, as shown in Table 2. The third modifier utilized in the modification process is crumb rubber, obtained through grinding at room temperature, known for its superior resistance to rutting and cracking. Further details about the crumb rubber used can be found in Table 3. To evaluate the long-term performance of the modified binder, tests were conducted in accordance with Superpave test specifications.

2.2. Production and Sampling of TLA-Modified Rubberized Binders

The study employs a typical asphalt binder with a performance grade of PG 64-22 as the foundation material. The binder is altered by adding Trinidad Lake Asphalt (TLA) at two specific ratios—10% and 20% by weight of the original binder. The modification procedure commences with the manual blending of ingredients to obtain a visually uniform mixture. In order to achieve complete distribution and insertion of TLA into the base binder, the mixing temperature is kept at a level higher than 150 °C.
At a temperature of 177 °C, a low-shear mixer is used. At this point, crumb rubber is added in two distinct ratios, 5% and 10%, based on the weight of the original binder. Subsequently, the blend is agitated at a shear rate of 700 revolutions per minute for a duration of 30 min, while ensuring that the temperature remains constant at 177 °C. This guarantees a consistently altered binder and enhances the efficient insertion of crumb rubber into the TLA binder matrix.
After the modification process, a portion of the binder undergoes rotational viscosity testing and viscoelastic tests. The evaluations are performed utilizing established protocols, which involve using the Direct Shear Rheometer (DSR) (Texas State University, San Marcos, TX, USA) for conducting the original binder test and Multiple Stress Creep Recovery (MSCR) tests. These tests are crucial for evaluating the modified binder’s deformation and flow properties under different stress settings.
In order to replicate the effects of short-term aging, the binder is subjected to the Rolling Thin-Film Oven (RTFO) (Texas State University, San Marcos, TX, USA) test for a duration of 85 min at a temperature of 163 °C, following the guidelines outlined in ASTM D2872 standards [24]. Subsequently, samples of RTFO-aged materials are examined using the Dynamic Shear Rheometer (DSR) to determine their viscoelastic properties. Additionally, these samples undergo further testing utilizing the Multiple Stress Creep Recovery (MSCR) method. This step simulates the aging process that occurs during the creation and construction of hot-mix asphalt.
To simulate the effects of long-term field aging, the binder undergoes the Pressure Aging Vessel (PAV) test for a duration of 20 h at a temperature of 100 °C, in accordance with the requirements established in ASTM D6521 [25]. After the aging process, samples of PAV residue are examined at a temperature of 25 °C using the Dynamic Shear Rheometer (DSR) and at a temperature of −12 °C using the Bending Beam Rheometer (BBR) (Texas State University, San Marcos, TX, USA) as per the guidelines of AASHTO T 313 [26]. These tests offer valuable information regarding the binder’s ability in enduring prolonged environmental conditions, such as variations in temperature and oxidative aging.
This work utilizes a multi-stage method to create and assess TLA-modified rubberized binders, providing in-depth analysis of their thermo-mechanical characteristics and aging patterns.

2.3. Evaluation of Binder

Evaluation of Superpave Binder Properties

Evaluating the performance of asphalt binders at various phases of their lifespan is crucial for guaranteeing the resilience and endurance of road infrastructure. An exhaustive examination was carried out utilizing three standardized test methods in accordance with the American Association of State Highway and Transportation Officials (AASHTO): the viscosity test (AASHTO T 316) [27], the Dynamic Shear Rheometer (DSR) test (AASHTO T 315) [28], and the Bending Beam Rheometer (BBR) test (AASHTO T 313) [26].
The Brookfield Rotational Viscometer was used to perform a rheological examination through a viscosity test. Viscosity measurements were conducted on a standardized 10.5 g sample of each modified binder type using a number 27 spindle. Assessments were conducted at two separate temperatures, specifically 135 °C and 180 °C, to encompass a wide variety of circumstances that binders can encounter. This method offers significant insights into the rheological properties of binders, which are crucial for achieving optimal blending and compaction procedures in construction.
The purpose of the DSR test was to measure the viscoelastic properties of the binders in their original condition as well as after undergoing two aging processes—short-term aging (RTFO) and long-term aging (RTFO + PAV). The test was conducted at a frequency of 10 radians per second, which is approximately equivalent to 1.59 Hz. This frequency is considered optimal for accurately representing the material’s shear-related behaviors in real-world conditions. The values of Complex Shear Modulus (G*) and Phase Angle (δ) were calculated. The value G*/sinδ was specifically computed to evaluate the material’s ability to withstand rutting, whereas G*. sinδ was evaluated at 25 °C to determine its susceptibility to fatigue cracking.
The BBR test was conducted to assess the performance of the binders at low temperatures, utilizing the leftover samples obtained from the RTFO + PAV process. Creep stiffness (S) measurements were conducted on modified binder beams with dimensions of 125 × 6.35 × 12.7 mm at a temperature of −12 °C to imitate cold-weather conditions. A 100 g force was exerted on the beam, and the displacement at the center of the beam was measured continuously for a duration of more than 60 s. This test is essential for comprehending the behavior of the binder in relation to thermal-induced stresses, particularly its sensitivity to cracking.
The tests were performed three times each, and the average of the findings was calculated to ensure statistical robustness and reproducibility. This comprehensive evaluation technique facilitated a thorough comprehension of the performance characteristics of asphalt binders during different stages of their lifespan.
The MSCR test is a method used to measure the recovery of multiple stresses in a material. The Multiple Stress Creep Recovery (MSCR) test was performed on a modified asphalt binder utilizing Dynamic Shear Rheometer (DSR) equipment in accordance with the AASHTO TP 70 guidelines [29]. The rheological properties of the binder were evaluated by conducting this test on both the unaged and short-term aged (RTFO) samples. The MSCR test was conducted at two distinct stress levels, specifically 0.1 kPa and 3.2 kPa. This involved subjecting the material to cycles of creep loading and unloading, with periods of 1 s and 9 s, respectively. Each stress level was subjected to a total of ten cycles.
The test produces two crucial parameters: the nonrecoverable creep compliance (Jnr) and the percentage recovery (% recovery). These measurements are used as quantitative tools to assess the susceptibility of asphalt binders to rutting. The nonrecoverable creep compliance (Jnr) is determined by dividing the nonrecoverable shear strain by the applied shear stress. Jnr is a parameter used to evaluate a material’s capacity to withstand permanent deformation, specifically known as rutting, when subjected to repetitive traffic loads. A greater value of Jnr would generally suggest a material that is more prone to rutting, making it an important element to consider when selecting materials for road building.

2.4. Method for Statistical Analysis

We utilized the Statistical Package for the Social Sciences (SPSS) to conduct an Analysis of Variance (ANOVA) and subsequently applied Fisher’s Least Significant Difference (LSD) test. Both experiments were carried out with a significant threshold of α = 0.05. The primary objective of employing ANOVA was to initially evaluate whether there existed any statistically significant disparities among the sample means. In this approach, a significant level of 0.05 indicates that we are willing to tolerate a 5% chance of mistakenly concluding that there is a difference when there is actually no difference (Type I error).
After identifying substantial disparities using ANOVA, Fisher’s LSD test was employed to gain a more detailed understanding of the precise groups in which these discrepancies occurred. Fisher’s Least Significant Difference (LSD) calculates the smallest discrepancy between the means of three samples that is necessary to determine that the population means are different at the selected level of significance. In essence, the LSD (Least Significant Difference) acts as a crucial threshold: if the absolute difference between the means of any two samples is equal to or larger than the LSD, we conclude that the corresponding population means are statistically distinct.
To provide further clarification, the assertion of a “95% probability of each discovery being accurate” is slightly deceptive. A significance level of 0.05 indicates that if the null hypothesis were true (i.e., there are no actual differences between the groups), there would be a 5% probability of receiving the observed data or more extreme outcomes. Thus, when we dismiss the null hypothesis, we do it with a 95% level of confidence rather than a 95% “probability of being true”.
ANOVA was employed as an initial screening strategy to identify any notable disparities in sample means among the groups. After obtaining a significant ANOVA result, Fisher’s Least Significant Difference (LSD) test was used to perform pairwise comparisons in order to determine whether individual groups showed differences in their population means [30].

3. Results and Discussion

3.1. Rotational Viscosity

This study investigates the influence of Trinidad Lake Asphalt (TLA) and Crumb Rubber Modifier (CRM) on the viscosity of PG 64-22, a commonly used pure asphalt binder. Viscosity measurements were carried out at two specified temperatures, namely 135 °C and 180 °C as seen in Figure 2, to simulate typical circumstances encountered during asphalt mixing and application. The data reveal a clear and noticeable pattern in how different additions affect the viscosity of the binder.
The virgin binder, PG 64-22, had the lowest viscosity at both temperatures, serving as a benchmark for comparison. The addition of TLA, known for its high asphaltene content, significantly increased the viscosity of the binder. Specifically, the viscosity of the mixture of PG 64-22 with 10% TLA exhibited a notable rise at both 135 °C and 180 °C. There was not much rise in the viscosity values when the concentration of TLA was raised to 20%. The increase in viscosity compared to the virgin binder can be attributed to the elevated content of asphaltene in TLA, which enhances the stiffness and durability of the binder but also poses significant challenges in terms of its workability during the mixing and paving process.
Incorporating CRM into the binder also resulted in a substantial increase in its viscosity. CRM, derived from repurposed tires, enhances the elasticity and flexibility of asphalt, improving its resistance to deformation and cracking. Based on the results, the incorporation of 5% CRM into PG 64-22 caused a slight rise in viscosity, whereas the addition of 10% CRM led to a more significant increase. This increase is beneficial for enhancing resistance to rutting but should be approached with care to prevent excessive rigidity.
The viscosity increased significantly when both TLA and CRM were combined with the original binder. The incorporation of 10% TLA and 5% CRM into PG 64-22, along with the inclusion of 20% TLA and 5% CRM, led to a collective rise in viscosity. These combinations attained the highest viscosity allowed at 135 °C and maintained manageable levels at 180 °C. However, combinations containing 10% CRM, especially PG 64-22 with 10% TLA and 10% CRM, as well as PG 64-22 with 20% TLA and 10% CRM, almost exceeded the viscosity limit at 135 °C. This indicates potential challenges in the processing and application of these mixtures.
These findings highlight the importance of adjusting the quantities of additives to strike a compromise between improved performance characteristics and user-friendliness of the modified binders. The increased viscosity caused by TLA and CRM can enhance the binder’s stiffness and capacity to endure deformation, crucial for applications exposed to significant stress. However, exceeding the recommended viscosity limits might pose difficulties in mixing, handling, and compressing the material, reducing the overall quality and durability of the pavement. Therefore, future investigations should focus on determining the optimal ratios of additives and potential modifications to maintain viscosity within acceptable limits while achieving desirable performance enhancements.
Statistical analysis of viscosity at 135 °C and 180 °C, considering different combinations of PG 64-22 asphalt, TLA, and CRM, has yielded noteworthy results as seen in Table 4. At 135 °C, there are significant variations in viscosity between the base PG 64-22 asphalt and all combinations of PG 64-22 with TLA (10% and 20%) and CRM (5% and 10%), as well as their blends. These changes are statistically significant, demonstrating that both TLA and CRM have a considerable influence on the viscosity of the asphalt at this specific temperature, both separately and combined. Similarly, at 180 °C, the combinations continue to exhibit this pattern, with significant alterations in viscosity reported for all mixtures including TLA and CRM. These findings emphasize the significant impact of these additives on the performance properties of PG 64-22 asphalt, particularly their influence on the material’s workability and stability under different heat settings.

3.2. Rutting Property (G*/sin δ )

To ensure the long-lasting and efficient performance of asphalt pavements, it is essential that the materials used demonstrate resistance to deformation and aging. The evaluation focuses on two essential parameters: the complex modulus (G*) and phase angle (δ). More precisely, the assessment of the binder’s performance under loading conditions involves measuring the ratio of G* (shear modulus) to sinδ (phase angle). The findings of this research are displayed in Figure 3, and their significance is illustrated in Table 5.
The PG64-22 virgin binder had a G*/sinδ value of around 1.5 kPa initially, which increased to 3 kPa after undergoing RTFO aging. The baseline measurements serve as a point of reference for assessing the impact of TLA and CRM adjustments. The addition of TLA to the PG64-22 binder greatly increased its rigidity. With a TLA content of 10%, the G*/sinδ value rose to around 2 kPa for the binder in its original condition and 5 kPa after aging through RTFO. Upon increasing the TLA content to 20%, the G*/sinδ values exhibited a further increase to 3 kPa (original) and 6.5 kPa (RTFO aged). This increase demonstrates that TLA, a type of natural asphalt, improves the ability of the binder to withstand high temperatures and resist rutting. This is because TLA possesses inherent qualities that boost the overall stiffness of the modified binder.
The incorporation of CRM also enhanced the performance attributes of the PG64-22 binder. A 5% CRM concentration led to G*/sinδ values of around 2.5 kPa (original) and 6 kPa (RTFO aged). The increase in CRM content to 10% resulted in G*/sinδ values of around 3.5 kPa (original) and 8 kPa (RTFO aged). By integrating rubber particles, CRM enhances the elasticity and resistance to deformation of the binder, as it forms an elastic network inside the asphalt matrix. This network boosts the binder’s capacity to regain its original shape after deformation, hence enhancing its resistance to forming ruts and increasing its longevity.
The incorporation of both TLA and CRM into the PG64-22 binder resulted in more noticeable combination effects. A mixture consisting of 10% TLA and 5% CRM resulted in G*/sinδ values of around 2.5 kPa (initial) and 6.5 kPa (after being aged using the RTFO method). After subjecting the sample to 20% TLA and 5% CRM, the G*/sinδ values increased to approximately 3 kPa in the original state and 7 kPa after being aged using the RTFO method. The mixture, including 10% TLA and 10% CRM, showed G*/sinδ values of roughly 4 kPa (original) and 9 kPa (RTFO aged). The greatest values were recorded with a blend of 20% TLA and 10% CRM, reaching around 5 kPa (original) and an impressive 18 kPa (RTFO aged). This notable improvement demonstrates a mutually beneficial effect in which TLA boosts the rigidity of the binder, while CRM improves its flexibility. The cumulative alteration results in a binder that exhibits exceptional performance at high temperatures, as demonstrated by the significant rise in G*/sinδ values, particularly following RTFO aging. This synergy not only enhances the binder’s ability to withstand deformation when subjected to a load, but also improves its resistance to aging, resulting in a more durable and dependable material for pavement applications.
Overall, the addition of TLA and CRM to PG64-22 leads to a substantial enhancement in its performance, characterized by an increase in both stiffness and elasticity. TLA increases the rigidity and ability to withstand high temperatures, whereas CRM boosts flexibility and resistance to deformation. The simultaneous utilization of TLA and CRM produces a synergistic impact, yielding a binder with outstanding performance attributes, especially during the process of aging. These findings highlight the potential of TLA and CRM as useful additives for asphalt binders, which can enhance the durability and performance of pavements. This research establishes a strong basis for further investigation and improvement of alterations to asphalt binder in order to optimize the performance of pavement.

3.3. Multiple Stress Creep Recovery (MSCR) Test

Percentage Recovery and Jnr Condition for Both Original and RTFO Conditions

The data presented in Figure 4 and Table 6 and Table 7 show the impact of various modifications on the performance of a base binder, PG64-22, when mixed with TLA and CRM. The key parameters analyzed are % recovery, which indicates the elastic recovery of the binder after deformation, essential for the material’s ability to resist permanent deformation (rutting), and Jnr (kPa−1), the nonrecoverable creep compliance, which measures the material’s susceptibility to permanent deformation under repeated loading. Lower Jnr values indicate better performance against rutting.
Starting with the base binder PG64-22, the % recovery is very low, indicating poor elastic recovery, and the Jnr is high, showing high susceptibility to deformation. After RTFO aging, there is a slight improvement in % recovery and a marginal decrease in Jnr, indicating only a slight enhancement in aging resistance. When 10% and 20% TLA are added to PG64-22, there is a noticeable increase in % recovery, showing improved elastic recovery. Simultaneously, Jnr decreases significantly, indicating reduced susceptibility to deformation. After RTFO aging, the % recovery improves further, and Jnr values continue to decrease, highlighting the beneficial effects of TLA on aging resistance.
The addition of CRM, at both 5% and 10%, results in significant improvements in both % recovery and Jnr. Higher percentages of CRM (10%) exhibit even better performance in these parameters, indicating enhanced elasticity and reduced deformation. Combining TLA and CRM in various proportions shows substantial improvement in % recovery and a notable decrease in Jnr. For example, PG64-22 with 10% TLA and 5% CRM shows significant improvement, suggesting a synergistic effect. Increasing the TLA content to 20% with 5% CRM further improves % recovery and slightly reduces Jnr, though the improvement is less pronounced compared to lower TLA content, possibly due to the high stiffness imparted by TLA.
The combination of PG64-22 with 10% TLA and 10% CRM exhibits excellent % recovery, indicating high elasticity, with a significantly reduced Jnr, showing the best performance among all combinations. Similarly, the combination of 20% TLA and 10% CRM results in maximum % recovery and low Jnr, similar to the 10% TLA and 10% CRM combination, suggesting a saturation point in the benefits provided by the additives. The increase in % recovery with the addition of TLA and CRM indicates improved elasticity. TLA contains natural asphalt components that enhance viscoelastic properties, while CRM provides rubbery characteristics, improving elasticity. Lower Jnr values with the addition of TLA and CRM suggest reduced permanent deformation under load. TLA contributes to increased stiffness and resistance to flow, while CRM’s elastic nature helps in distributing stress and reducing creep.
The presence of TLA and CRM helps maintain performance even after aging. TLA’s complex hydrocarbon structure resists oxidation and aging, while CRM’s rubber components retain elasticity, reducing the degradation effects seen in unmodified binders. The data clearly show that the combined use of TLA and CRM in the PG64-22 binder significantly enhances its performance, especially in terms of elasticity and resistance to permanent deformation. The improvements are more pronounced with specific combinations, particularly at higher CRM content, suggesting that TLA and CRM can be effectively used to produce high-performance asphalt binders suitable for demanding applications, providing both immediate and long-term benefits in pavement durability and performance.

3.4. Fatigue Cracking Property (Intermediate Failure)

The statistical analysis findings of different modified asphalt binders, which were exposed to RTFO and PAV aging processes and evaluated at a temperature of 25 °C, are presented in Table 8. The tested combinations encompass various compositions of PG64-22, TLA, and CRM. The resistance to aging of each combination is evaluated for statistical significance (α = 0.05) and classified as either significant (S) or non-significant (N).
The characteristic G*.sinδ, expressed in kilopascals (kPa), is a crucial predictor of an asphalt binder’s vulnerability to fatigue cracking. Greater values indicate an increased propensity for fatigue cracking, with a threshold of 5000 kPa signifying a notably elevated risk. The virgin binder, PG64-22, exhibits a G*.sinδ value of around 3000 kPa, suggesting a moderate sensitivity to fatigue cracking. By increasing the TLA by 10%, the value rises to around 5000 kPa, surpassing the critical threshold and indicating a notable rise in the danger of fatigue cracking. When the TLA content is increased to 20%, the G*.sinδ value rises to over 7000 kPa, surpassing the critical threshold and suggesting a significant vulnerability to fatigue cracking.
Implementing a 5% CRM leads to a marginal elevation in the G*.sinδ value compared to the original binder. This suggests a slight rise in the probability of fatigue cracking. The combination of 10% TLA and 5% CRM results in an elevated G*.sinδ value, indicating enhanced rigidity and an elevated likelihood of fatigue cracking. Raising the TLA content to 20% while incorporating 5% CRM yields a further elevated value, perpetuating the pattern of heightened risk. Significantly, the use of 10% CRM alone reduces the G*.sinδ value in comparison to 5% CRM, suggesting enhanced resistance to fatigue cracking. The combination of 10% TLA and 10% CRM has a G*.sinδ value that is lower than that of 10% TLA alone, but higher than that of CRM 10% alone. This indicates a balanced influence between TLA and CRM. Nevertheless, the combination of 20% TLA and 10% CRM still yields a substantial G*.sinδ value, suggesting that an increased TLA content in conjunction with CRM poses a significant danger of fatigue cracking, as illustrated in Figure 5 below.
In general, the use of TLA leads to an increase in stiffness and a higher likelihood of fatigue cracking. However, the use of CRM can mitigate this risk by enhancing elasticity. Nevertheless, combinations that surpass the 5000 kPa threshold present a significant danger for fatigue cracking. Hence, it is imperative to achieve a meticulous equilibrium between TLA and CRM components in order to maximize fatigue performance. Increased CRM content typically enhances flexibility and decreases the likelihood of fatigue cracking. However, additional comprehensive investigations and performance assessments under real-life loading conditions are necessary to identify the optimal combinations for specific uses, while ensuring that G*.sinδ values remain below the critical threshold of 5000 kPa.

3.5. Thermal Cracking Property (Low Temperature)

The stiffness and m-value characteristics of different asphalt binder formulations were evaluated at a temperature of −12 °C using the BBR. Understanding the performance of asphalt binders in cold areas is crucial due to the potential for thermal cracking and its impact on pavement durability. Figure 6 shows the virgin binder (PG 64-22) as the reference point, with a rigidity of around 185 MPa. When 10% Trinidad Lake Asphalt (TLA) is added, the stiffness reduces significantly to approximately 179 MPa, suggesting a reduction in rigidity and a possibility of increased brittleness at low temperatures. However, when the TLA content was increased to 20%, the stiffness increased significantly to approximately 252 MPa, confirming the pattern of increased stiffness with higher TLA content.
The introduction of CRM exhibits a distinct pattern. When 5% CRM is added to the virgin binder, the stiffness increases to around 151 MPa. This indicates that the stiffness is higher than that of the virgin binder but lower than that of TLA-modified binders. When a 5% concentration of CRM is mixed with a 10% concentration of TLA, the stiffness value increased to approximately 195 MPa, suggesting that CRM had only a minor effect on increasing rigidity. By increasing the TLA content to 20% and adding 5% CRM, the stiffness increased to around 238 MPa. However, this value is still lower than using TLA alone, but higher than the combination with 10% TLA. Increasing the concentration of CRM by 10% further decreases stiffness. For example, a binder containing 10% CRM demonstrates a stiffness of approximately 141 MPa, which is similar to the rigidity of the original binder. The combination of 10% CRM and 10% TLA yields a stiffness of around 148 MPa, indicating a substantial decrease in rigidity when compared to binders treated only with TLA. When 20% TLA is combined with 10% CRM, the resulting stiffness is roughly 150 MPa. This suggests that as the CRM content increases, the stiffness decreases, although it is still higher than when CRM is used alone.
The scientific justification for these observations is based on the characteristics of TLA and CRM. The presence of TLA, characterized by its compact molecular arrangement and elevated asphaltene concentration, greatly enhances the rigidity of the binder, rendering it more inflexible and possibly prone to brittleness under cold conditions. In contrast, CRM improves the elasticity and flexibility of the binder, thus offsetting the heightened rigidity generated by TLA. Striking the right balance between TLA and CRM is essential for maximizing the efficiency of asphalt binders, particularly in frigid regions where the risk of becoming brittle is a significant issue.
Analyzing the m-value characteristics of different asphalt binder blends at a temperature of −12 °C, as depicted in Figure 7, offers an additional understanding of the stress relaxation qualities of asphalt binders under low-temperature conditions. Higher values of m often indicate greater resistance to thermal cracking. The virgin binder exhibits an m-value that slightly exceeds the minimum threshold, indicating its commendable performance at low temperatures. When 10% TLA is introduced into PG 64-22, the m-value decreases below the minimal threshold. This tendency persists with a 20% TLA, demonstrating even lower m-values. TLA has a tendency to enhance the rigidity of the binder, thereby diminishing its capacity to alleviate stress at low temperatures.
Introducing CRM into the mix alters the situation. A blend containing 5% CRM exhibits a higher m-value than the original binder, suggesting that CRM boosts the elasticity of asphalt binders and improves their ability to relax tension at low temperatures. When PG 64-22 is combined with both 10% TLA and 5% CRM, the m-value increases in comparison to the blend containing only 10% TLA. This indicates that CRM has the ability to alleviate the heightened rigidity generated by TLA, hence improving the performance of the mixture at low temperatures. Nevertheless, despite having a 20% TLA and 5% CRM, the m-value remains below the minimum threshold, suggesting that the 5% CRM is not enough to completely offset the rigidity caused by the increased TLA content. An absence of TLA in a 10% CRM blend results in a notable rise in the m-value, indicating that a greater proportion of CRM significantly enhances the low-temperature characteristics. When the 10% TLA and 10% CRM are combined, the m-value closely resembles that of the virgin binder, suggesting that the detrimental impact of TLA is successfully counteracted by the inclusion of CRM. Ultimately, the binder having 20% TLA and 10% CRM exhibits the highest m-value compared to all other blends containing TLA. This indicates that the addition of 10% CRM is highly effective in enhancing the performance of binders with a high TLA content at low temperatures and the statistical analysis for the stiffness and m-values mentioned above was also conducted and is presented in Table 9 and Table 10 below.
To summarize, TLA has a detrimental impact on the m-value, which indicates a decrease in low-temperature performance. However, the inclusion of CRM can effectively mitigate this impact. Blends containing 10% CRM exhibit significant enhancements, rendering them appropriate for cold climates where the issue of thermal cracking is a problem. This discovery is essential for the development and choice of asphalt binders in areas with cold climates, guaranteeing resilient and enduring pavement functionality. By precisely adjusting the ratios of TLA and CRM, it is feasible to attain the ideal performance attributes, guaranteeing both stiffness and adaptability as needed for particular uses.

4. Conclusions

The main objective of this study was to investigate the impact of certain additives, particularly CRM, on the flow and strength properties of TLA-modified asphalt binders. A comprehensive analytical methodology was employed, encompassing the assessment of binder viscosity to determine workability, DSR tests to measure response to dynamic forces, evaluation of rutting resistance, fatigue durability testing, and BBR tests to assess performance at low temperatures, and statistical analyses to interpret the results. The conclusions are as follows:
  • The addition of TLA greatly increases the viscosity of the PG 64-22 binder. The viscosity shows a noticeable rise at 10% TLA and remains constant at higher concentrations. The addition of CRM enhances viscosity, resulting in a significant increase when 10% CRM is used. This increase in viscosity improves the material’s ability to resist deformation and cracking.
  • TLA enhances the ability to resist rutting by increasing the stiffness of the binder, as indicated by higher G*/sinδ values. CRM significantly improves the ability to stretch and regain its original shape. The combination of TLA and CRM results in improved resistance to rutting, especially after undergoing RTFO aging, which demonstrates increased durability.
  • The combination of TLA and CRM results in notable enhancements in the percentage of elastic recovery and decreases in Jnr values. The largest benefits, including enhanced elasticity and reduced permanent deformation, are achieved with the ideal combination of 20% TLA and 10% CRM, even after continuous post-RTFO aging.
  • The risk of fatigue cracking is increased when there is a higher TLA content, as this raises the values of G*.sinδ. CRM reduces this impact by improving flexibility. To achieve a balance between stiffness and elasticity and minimize the possibility of fatigue cracking, it is recommended to keep G*.sinδ values below 5000 kPa in optimal formulations.
  • Thermal cracking, as analyzed by BBR at a temperature of −12 °C, demonstrates that TLA results in an increase in the stiffness of the binder, hence minimizing the relaxation of stress at low temperatures. CRM enhances adaptability and resilience, mitigating the inflexibility caused by TLA-induced rigidity. Blends containing 10% CRM demonstrate superior performance by decreasing stiffness and enhancing m-values in cold climates.
  • Additional study should prioritize the investigation of the most effective techniques for TLA and CRM with the inclusion of WMAA (Warm Mix Asphalt Additives) to achieve a balance between improving performance and considering practical application factors, in order to create long-lasting and resilient asphalt pavements. The results emphasize the crucial importance of using accurate additive formulas in improving the performance of asphalt binders, which in turn contributes to the creation of sustainable and dependable infrastructure.

Author Contributions

Conceptualization, S.V. and S.-J.L.; Methodology, S.V.; Validation, S.-J.L.; Formal analysis, S.V. and J.Y.; Resources, M.-S.L.; Data curation, S.V.; Writing—original draft, S.V.; Writing—review & editing, S.-J.L.; Visualization, M.-S.L.; Supervision, J.Y. and S.-J.L.; Project administration, S.-J.L.; Funding acquisition, M.-S.L. All authors have read and agreed to the published version of the manuscript.

Funding

This research was supported by a grant from a government funding project (2024 National Highway Pavement Management System).

Institutional Review Board Statement

Not applicable.

Informed Consent Statement

Not applicable.

Data Availability Statement

The original contributions presented in the study are included in the article, further inquiries can be directed to the corresponding author.

Conflicts of Interest

The authors declare no conflict of interest.

References

  1. Holdren, J.P. The energy innovation imperative: Addressing oil dependence, climate change, and other 21st century energy challenges. Innov. Technol. Gov. Glob. 2006, 1, 3–23. [Google Scholar] [CrossRef]
  2. Alhaed, A.D.S.S. Impact of Electric Vehicles on the Oil Industry: Assessing the Long-term Implications. Econ. Sci. 2024, 19, 275–289. [Google Scholar]
  3. Ahmedzade, P.; Yilmaz, M. Effect of polyester resin additive on the properties of asphalt binders and mixtures. Constr. Build. Mater. 2008, 22, 481–486. [Google Scholar] [CrossRef]
  4. Xu, S.; Yu, J.; Hu, C.; Jia, L.; Xue, L. Performance evaluation of asphalt containing layered double hydroxides with different zinc ratio in the host layer. Pet. Sci. Technol. 2017, 35, 127–133. [Google Scholar] [CrossRef]
  5. Maharaj, R. A comparison of the composition and rheology of Trinidad lake asphalt and Trinidad petroleum bitumen. Int. J. Appl. Chem. 2009, 5, 169–179. [Google Scholar]
  6. Hunter, R.N.; Self, A.; Read, J.; Hobson, E. The Shell Bitumen Handbook; Ice Publishing: London, UK, 2015; Volume 514. [Google Scholar]
  7. Ceratti, J.A.P.; Bernucci, L.L.B.; Soares, J.B. Utilização de Ligantes Asfálticos em Serviços de Pavimentação: Guia Técnico; Abeda: Rio de Janeiro, Brazil, 2015. [Google Scholar]
  8. Bressi, S.; Fiorentini, N.; Huang, J.; Losa, M. Crumb rubber modifier in road asphalt pavements: State of the art and statistics. Coatings 2019, 9, 384. [Google Scholar] [CrossRef]
  9. Presti, D.L. Recycled tyre rubber modified bitumens for road asphalt mixtures: A literature review. Constr. Build. Mater. 2013, 49, 863–881. [Google Scholar] [CrossRef]
  10. Wang, T.; Xiao, F.; Zhu, X.; Huang, B.; Wang, J.; Amirkhanian, S. Energy consumption and environmental impact of rubberized asphalt pavement. J. Clean. Prod. 2018, 180, 139–158. [Google Scholar] [CrossRef]
  11. Picado-Santos, L.G.; Capitão, S.D.; Neves, J.M. Crumb rubber asphalt mixtures: A literature review. Constr. Build. Mater. 2020, 247, 118577. [Google Scholar] [CrossRef]
  12. Kaloush, K.E.; Biligiri, K.P. Asphalt-Rubber Standard Practice Guide; Links: West Devon, UK, 2011. [Google Scholar]
  13. Xiao, F.; Amirkhanian, S.N.; Shen, J.; Putman, B. Influences of crumb rubber size and type on reclaimed asphalt pavement (RAP) mixtures. Constr. Build. Mater. 2009, 23, 1028–1034. [Google Scholar] [CrossRef]
  14. Vigneswaran, S.; Yun, J.; Jeong, K.D.; Lee, M.S.; Lee, S.J. Effect of Crumb Rubber Modifier Particle Size on Storage Stability of Rubberized Binders. Sustainability 2023, 15, 13568. [Google Scholar] [CrossRef]
  15. Yun, J.; Vigneswaran, S.; Lee, M.S.; Lee, S.J. A Laboratory Investigation Regarding Storage Stability of the CRM-Modified Bitumen—CRM Processing Method (Untreated vs. Treated). Sustainability 2023, 15, 10825. [Google Scholar] [CrossRef]
  16. Yun, J.; Vigneswaran, S.; Lee, M.S.; Choi, P.; Lee, S.J. Effect of Blending and Curing Conditions on the Storage Stability of Rubberized Asphalt Binders. Materials 2023, 16, 978. [Google Scholar] [CrossRef] [PubMed]
  17. Russell, S.N.; Maharaj, R.; George, A.S. End-of-life management of scrap tyres using crumb rubber modified TLA. Int. J. Appl. Environ. Sci. 2011, 6, 87–98. [Google Scholar]
  18. Vigneswaran, S.; Yun, J.; Kim, H.; Lee, M.S.; Lee, S.J. Enhancing Asphalt Binder Performance and Storage Stability with Trinidad Lake Asphalt (TLA). Appl. Sci. 2024, 14, 6023. [Google Scholar] [CrossRef]
  19. Jamrah, A.A.; Kutay, M.E. A new rheological approach to evaluating the aged performance of Crumb Rubber Modified binders. Int. J. Pavement Eng. 2022, 23, 1897–1910. [Google Scholar] [CrossRef]
  20. ASTM D5-06; Standard Test Method for Penetration of Bituminous Materials. ASTM International: West Conshohocken, PA, USA, 2013.
  21. ASTM D70-18a; Standard Test Method for Density of Semi-Solid Asphalt Binder (Pycnometer Method). Annual Book of Standards. ASTM International: West Conshohocken, PA, USA, 2018.
  22. ASTM D36/D36M-12; Standard Test Method for Softening Point of Bitumen (Ring-And Ball Apparatus). American Association of State and Highway Transportation Officials: Washington, DC, USA, 2014.
  23. ASTM D92-18; Standard Test Method for Flash and Fire Points by Cleveland Open Cup Tester. ASTM International: West Conshohocken, PA, USA, 2018.
  24. ASTM D2872-19; Standard Test Method for Effect of Heat and Air on a Moving Film of Asphalt (Rolling Thin-Film Oven Test). ASTM International: West Conshohocken, PA, USA, 2019.
  25. ASTM D6521-19; Standard Practice for Accelerated Aging of Asphalt Binder Using a Pressurized Aging Vessel (PAV). ASTM International: West Conshohocken, PA, USA, 2019.
  26. AASHTO T 313-12; Standard Method of Test for Determining the Flexural Creep Stiffness of Asphalt Binder Using the Bending Beam Rheometer (BBR). American Association of State Highway and Transportation Officials: Washington, DC, USA, 2012.
  27. AASHTO T 316-13; Standard Method of Test for Viscosity Determination of Asphalt Binder Using Rotational Viscometer. American Association of State Highway and Transportation Officials: Washington, DC, USA, 2013.
  28. AASHTO T 315-12; Standard Method of Test for Determining the Rheological Properties of Asphalt Binder Using a Dynamic Shear Rheometer (DSR). American Association of State Highway and Transportation Officials: Washington, DC, USA, 2012.
  29. AASHTO TP 70-10; Standard Method of Test for Multiple Stress Creep Recovery (MSCR) Test of Asphalt Binder Using a Dynamic Shear Rheometer. American Association of State Highway and Transportation Officials: Washington, DC, USA, 2010.
  30. Ott, R.L.; Longnecker, M. An Introduction to Statistical Methods and Data Analysis; Cengage Learning: Boston, MA, USA, 2016. [Google Scholar]
Figure 1. Flow chart of experimental design procedures. # represents sieve number.
Figure 1. Flow chart of experimental design procedures. # represents sieve number.
Applsci 14 06725 g001
Figure 2. Viscosity at 135 °C and 180 °C of the modified binders at original condition.
Figure 2. Viscosity at 135 °C and 180 °C of the modified binders at original condition.
Applsci 14 06725 g002
Figure 3. G*/sinδ at 64 °C of the modified binders at original and RTFO conditions.
Figure 3. G*/sinδ at 64 °C of the modified binders at original and RTFO conditions.
Applsci 14 06725 g003
Figure 4. Percentage recovery and Jnr at 64 °C of the modified asphalt binders at original and RTFO conditions.
Figure 4. Percentage recovery and Jnr at 64 °C of the modified asphalt binders at original and RTFO conditions.
Applsci 14 06725 g004
Figure 5. G*sinδ at 25 °C of the modified binders at RTFO + PAV aged conditions.
Figure 5. G*sinδ at 25 °C of the modified binders at RTFO + PAV aged conditions.
Applsci 14 06725 g005
Figure 6. Stiffness at −12 °C of the modified asphalt binders after RTFO + PAV aged condition.
Figure 6. Stiffness at −12 °C of the modified asphalt binders after RTFO + PAV aged condition.
Applsci 14 06725 g006
Figure 7. m-value at −12 °C of the modified asphalt binders after RTFO + PAV aged condition.
Figure 7. m-value at −12 °C of the modified asphalt binders after RTFO + PAV aged condition.
Applsci 14 06725 g007
Table 1. Properties of base asphalt binder (PG 64-22).
Table 1. Properties of base asphalt binder (PG 64-22).
Aging StatesTest PropertiesTest Result
Unaged binderViscosity @ 135 °C (cP)754
Viscosity @ 180 °C (cP)286
G*/sinδ @ 64 °C (kPa)2.02
RTFO aged residualG*/sinδ @ 64 °C (kPa)5.24
RTFO + PAV
aged residual
G*/sinδ @ 25 °C (kPa)3402
Stiffness @ −12 °C (MPa)186
m-value @ −12 °C0.34
Table 2. Properties of Trinidad Lake Asphalt.
Table 2. Properties of Trinidad Lake Asphalt.
PropertiesTest MethodTest Result
Penetration (25 °C)ASTM D5 [20]1–4 dmm
DensityASTM D70 [21]1.40–1.42 g/m3
Softening pointASTM D36 [22]92–98 °C
Flash pointASTM D92 [23]255–266 °C
Fire pointASTM D92 (Cleaveland open cup) [23]305–310 °C
Table 3. Gradation of untreated CRM from automobiles used in this study.
Table 3. Gradation of untreated CRM from automobiles used in this study.
Sieve Number% Cumulative Passed Size ≤ 0.5 mm
#4100
#8100
#30100
#5057
#10018
#2002.4
Table 4. Statistical analysis results of the viscosity at 135 °C and 180 °C of modified binders as a function of different combinations at original condition (α = 0.05).
Table 4. Statistical analysis results of the viscosity at 135 °C and 180 °C of modified binders as a function of different combinations at original condition (α = 0.05).
Viscosity at 135 °C and 180 °C
135 °C180 °C
CombinationPG64-22PG64-22 + 10%TLAPG64-22 + 20%TLACRM 5%PG64-22 + 10%TLA + 5%CRMPG64-22 + 20%TLA + 5%CRMCRM 10%PG64-22 + 10%TLA + 10%CRMPG64-22 + 20%TLA + 10%CRMPG64-22PG64-22 + 10%TLAPG64-22 + 20%TLACRM 5%PG64-22 + 10%TLA + 5%CRMPG64-22 + 20%TLA + 5%CRMCRM 10%PG64-22 + 10%TLA + 10%CRMPG64-22 + 20%TLA + 10%CRM
135 °CPG64-22-SSSSSSSSSSSSSSSNS
PG64-22 + 10%TLA--SSSSSSSSSSSSSSSS
PG64-22 + 20%TLA---SSSSSSSSSSSSSSS
CRM5%----SSSSSSSSSSSSSS
PG64-22 + 10%TLA + 5%CRM-----SSSSSSSSSSSSS
PG64-22 + 20%TLA + 5%CRM------SSSSSSSSSSSS
CRM10%-------SSSSSSSSSSS
PG64-22 + 10%TLA + 10%CRM--------SSSSSSSSSS
PG64-22 + 20%TLA + 10%CRM---------SSSSSSSSS
180 °CPG64-22----------SSSSSSSS
PG64-22 + 10%TLA-----------SNSSSSS
PG64-22 + 20%TLA------------SSSSSS
CRM5%-------------SSSSS
PG64-22 + 10%TLA + 5%CRM--------------SSSS
PG64-22 + 20%TLA + 5%CRM---------------SSS
CRM10%----------------SS
PG64-22 + 10%TLA + 10%CRM-----------------S
PG64-22 + 20%TLA + 10%CRM------------------
S—Significant, N—non-significant.
Table 5. Statistical analysis results of the G*/sinδ at 64 °C of modified asphalt binders as a function of different combinations at original and RTFO conditions (α = 0.05).
Table 5. Statistical analysis results of the G*/sinδ at 64 °C of modified asphalt binders as a function of different combinations at original and RTFO conditions (α = 0.05).
Viscoelasticity Original and RTFO Conditions at 64 °C
OriginalRTFO
CombinationPG64-22PG64-22 + 10%TLAPG64-22 + 20%TLACRM 5%PG64-22 + 10%TLA + 5%CRMPG64-22 + 20%TLA + 5%CRMCRM 10%PG64-22 + 10%TLA + 10%CRMPG64-22 + 20%TLA + 10%CRMPG64-22PG64-22 + 10%TLAPG64-22 + 20%TLACRM 5%PG64-22 + 10%TLA + 5%CRMPG64-22 + 20%TLA + 5%CRMCRM 10%PG64-22 + 10%TLA + 10%CRMPG64-22 + 20%TLA + 10%CRM
OriginalPG64-22-SSSSSSSSSSSSSSSSS
PG64-22 + 10%TLA--SSSSSSSSSSSSSSSS
PG64-22 + 20%TLA---SSSSSSSSSSSSSSS
CRM5%----SSSSSSSSSSSSSS
PG64-22 + 10%TLA + 5%CRM-----SSSSSSSSSSSSS
PG64-22 + 20%TLA + 5%CRM------SSSSSSSSSSSS
CRM10%-------SSSSSSSSSSS
PG64-22 + 10%TLA + 10%CRM--------SSSSSSSSSS
PG64-22 + 20%TLA + 10%CRM---------SSSSSSSSS
RTFOPG64-22----------SSSSSSSS
PG64-22 + 10%TLA-----------SSSSSSS
PG64-22 + 20%TLA------------SSSSSS
CRM5%-------------SSSSS
PG64-22 + 10%TLA + 5%CRM--------------SSSS
PG64-22 + 20%TLA + 5%CRM---------------SSS
CRM10%----------------SS
PG64-22 + 10%TLA + 10%CRM-----------------S
PG64-22 + 20%TLA + 10%CRM------------------
S—Significant, N—non-significant.
Table 6. Statistical analysis results of the % recovery at 64 °C of modified asphalt binders as a function of original and RTFO conditions (α = 0.05).
Table 6. Statistical analysis results of the % recovery at 64 °C of modified asphalt binders as a function of original and RTFO conditions (α = 0.05).
% Recovery (Original and RTFO Conditions) at 64 °C
OriginalRTFO
CombinationPG64-22PG64-22 + 10%TLAPG64-22 + 20%TLACRM 5%PG64-22 + 10%TLA + 5%CRMPG64-22 + 20%TLA + 5%CRMCRM 10%PG64-22 + 10%TLA + 10%CRMPG64-22 + 20%TLA + 10%CRMPG64-22PG64-22 + 10%TLAPG64-22 + 20%TLACRM 5%PG64-22 + 10%TLA + 5%CRMPG64-22 + 20%TLA + 5%CRMCRM 10%PG64-22 + 10%TLA + 10%CRMPG64-22 + 20%TLA + 10%CRM
OriginalPG64-22-SSSSSSSSSSSSSSSSS
PG64-22 + 10%TLA--SSSSSSSSSSSSSSSS
PG64-22 + 20%TLA---SSSSSSSSSSSSSSS
CRM5%----SSSSSSSSSSSSSS
PG64-22 + 10%TLA + 5%CRM-----SSSSSSSSSSSSS
PG64-22 + 20%TLA + 5%CRM------SSSSSSSSSSSS
CRM10%-------SSSSSSSSSSS
PG64-22 + 10%TLA + 10%CRM--------SSSSSSSSSS
PG64-22 + 20%TLA + 10%CRM---------SSSSSSSSS
RTFOPG64-22----------SSSSSSSS
PG64-22 + 10%TLA-----------SSSSSSS
PG64-22 + 20%TLA------------SSSSSS
CRM5%-------------SSSSS
PG64-22 + 10%TLA + 5%CRM--------------SSSS
PG64-22 + 20%TLA + 5%CRM---------------SSS
CRM10%----------------SS
PG64-22 + 10%TLA + 10%CRM-----------------S
PG64-22 + 20%TLA + 10%CRM------------------
S—Significant, N—non-significant.
Table 7. Statistical analysis results of the Jnr of modified asphalt binders at 64 °C as a function of original and RTFO conditions (α = 0.05).
Table 7. Statistical analysis results of the Jnr of modified asphalt binders at 64 °C as a function of original and RTFO conditions (α = 0.05).
Creep (Original and RTFO Conditions) at 64 °C
OriginalRTFO
CombinationPG64-22PG64-22 + 10%TLAPG64-22 + 20%TLACRM 5%PG64-22 + 10%TLA + 5%CRMPG64-22 + 20%TLA + 5%CRMCRM 10%PG64-22 + 10%TLA + 10%CRMPG64-22 + 20%TLA + 10%CRMPG64-22PG64-22 + 10%TLAPG64-22 + 20%TLACRM 5%PG64-22 + 10%TLA + 5%CRMPG64-22 + 20%TLA + 5%CRMCRM 10%PG64-22 + 10%TLA + 10%CRMPG64-22 + 20%TLA + 10%CRM
OriginalPG64-22-SSSSSSSSSSSSSSSSS
PG64-22 + 10%TLA--SSSSSSSSSSSSSSSS
PG64-22 + 20%TLA---SSSSSSSSSSSSSSS
CRM5%----SSSSSSSSSSSSSS
PG64-22 + 10%TLA + 5%CRM-----SSSSSSSSSSSSS
PG64-22 + 20%TLA + 5%CRM------SSSSSSSSSSSS
CRM10%-------SSSSSSSSSSS
PG64-22 + 10%TLA + 10%CRM--------SSSSNSSSSS
PG64-22 + 20%TLA + 10%CRM---------SSSSSSSSS
RTFOPG64-22----------SSSSSSSS
PG64-22 + 10%TLA-----------SSSSSSS
PG64-22 + 20%TLA------------SSSSSS
CRM5%-------------SSSSS
PG64-22 + 10%TLA + 5%CRM--------------SSSS
PG64-22 + 20%TLA + 5%CRM---------------SSS
CRM10%----------------SN
PG64-22 + 10%TLA + 10%CRM-----------------S
PG64-22 + 20%TLA + 10%CRM------------------
S—Significant, N—non-significant.
Table 8. Statistical analysis results of the RTFO + PAV of modified asphalt binders at 25 °C as a function of different combinations (α = 0.05).
Table 8. Statistical analysis results of the RTFO + PAV of modified asphalt binders at 25 °C as a function of different combinations (α = 0.05).
PAV Condition at 25 °C
RTFO + PAV
CombinationPG64-22PG64-22 + 10%TLAPG64-22 + 20%TLACRM 5%PG64-22 + 10%TLA + 5%CRMPG64-22 + 20%TLA + 5%CRMCRM 10%PG64-22 + 10%TLA + 10%CRMPG64-22 + 20%TLA + 10%CRM
RTFO + PAVPG64-22-SSSSSSSS
PG64-22 + 10%TLA--SSSSSSS
PG64-22 + 20%TLA---SSSSSS
CRM5%----SSSSS
PG64-22 + 10%TLA + 5%CRM-----SSSS
PG64-22 + 20%TLA + 5%CRM------SSS
CRM10%-------SS
PG64-22 + 10%TLA + 10%CRM--------S
PG64-22 + 20%TLA + 10%CRM---------
S—Significant, N—non-significant.
Table 9. Statistical analysis results of the stiffness (RTFO + PAV) of modified asphalt binders at −12 °C as a function of different combinations (α = 0.05).
Table 9. Statistical analysis results of the stiffness (RTFO + PAV) of modified asphalt binders at −12 °C as a function of different combinations (α = 0.05).
Stiffness at −12 °C
RTFO + PAV
CombinationPG64-22PG64-22 + 10%TLAPG64-22 + 20%TLACRM 5%PG64-22 + 10%TLA + 5%CRMPG64-22 + 20%TLA + 5%CRMCRM 10%PG64-22 + 10%TLA + 10%CRMPG64-22 + 20%TLA + 10%CRM
RTFO + PAVPG64-22-SSSSSSSS
PG64-22 + 10%TLA--SSSSSSS
PG64-22 + 20%TLA---SSSSSS
CRM5%----SSSNN
PG64-22 + 10%TLA + 5%CRM-----SSSS
PG64-22 + 20%TLA + 5%CRM------SSS
CRM10%-------SS
PG64-22 + 10%TLA + 10%CRM--------N
PG64-22 + 20%TLA + 10%CRM---------
S—Significant, N—non-significant.
Table 10. Statistical analysis results of the m-value (RTFO + PAV) of modified asphalt binders at −12 °C as a function of different combinations (α = 0.05).
Table 10. Statistical analysis results of the m-value (RTFO + PAV) of modified asphalt binders at −12 °C as a function of different combinations (α = 0.05).
m-Value at −12 °C
RTFO + PAV
CombinationPG64-22PG64-22 + 10%TLAPG64-22 + 20%TLACRM 5%PG64-22 + 10%TLA + 5%CRMPG64-22 + 20%TLA + 5%CRMCRM 10%PG64-22 + 10%TLA + 10%CRMPG64-22 + 20%TLA + 10%CRM
RTFO + PAVPG64-22-SSNSNNNS
PG64-22 + 10%TLA--NSSSSSN
PG64-22 + 20%TLA---SSSSSN
CRM5%----SNNSS
PG64-22 + 10%TLA + 5%CRM-----SSSS
PG64-22 + 20%TLA + 5%CRM------SSS
CRM10%-------NS
PG64-22 + 10%TLA + 10%CRM--------S
PG64-22 + 20%TLA + 10%CRM---------
S—Significant, N—non-significant.
Disclaimer/Publisher’s Note: The statements, opinions and data contained in all publications are solely those of the individual author(s) and contributor(s) and not of MDPI and/or the editor(s). MDPI and/or the editor(s) disclaim responsibility for any injury to people or property resulting from any ideas, methods, instructions or products referred to in the content.

Share and Cite

MDPI and ACS Style

Vigneswaran, S.; Yun, J.; Lee, M.-S.; Lee, S.-J. Optimizing Asphalt Binder Performance: The Synergistic Impact of Trinidad Lake Asphalt (TLA) and Crumb Rubber Modifier (CRM). Appl. Sci. 2024, 14, 6725. https://doi.org/10.3390/app14156725

AMA Style

Vigneswaran S, Yun J, Lee M-S, Lee S-J. Optimizing Asphalt Binder Performance: The Synergistic Impact of Trinidad Lake Asphalt (TLA) and Crumb Rubber Modifier (CRM). Applied Sciences. 2024; 14(15):6725. https://doi.org/10.3390/app14156725

Chicago/Turabian Style

Vigneswaran, Shyaamkrishnan, Jihyeon Yun, Moon-Sup Lee, and Soon-Jae Lee. 2024. "Optimizing Asphalt Binder Performance: The Synergistic Impact of Trinidad Lake Asphalt (TLA) and Crumb Rubber Modifier (CRM)" Applied Sciences 14, no. 15: 6725. https://doi.org/10.3390/app14156725

APA Style

Vigneswaran, S., Yun, J., Lee, M.-S., & Lee, S.-J. (2024). Optimizing Asphalt Binder Performance: The Synergistic Impact of Trinidad Lake Asphalt (TLA) and Crumb Rubber Modifier (CRM). Applied Sciences, 14(15), 6725. https://doi.org/10.3390/app14156725

Note that from the first issue of 2016, this journal uses article numbers instead of page numbers. See further details here.

Article Metrics

Back to TopTop