XAI-Based Clinical Decision Support Systems: A Systematic Review
Abstract
1. Introduction
- We perform a systematic review of explainable AI techniques that can ensure trust-worthiness and transparency in the medical domain and present a forward-looking roadmap for XAI-based CDSSs.
- We categorized various studies ranging from traditional CDSSs to state-of-the-art XAI-based CDSSs using appropriate criteria and summarize the features and limitations of each CDSS to propose a new XAI-based CDSS framework.
- We propose a novel CDSS framework using the latest XAI technology and show its potential value by introducing areas that can be utilized most effectively.
2. Related Work
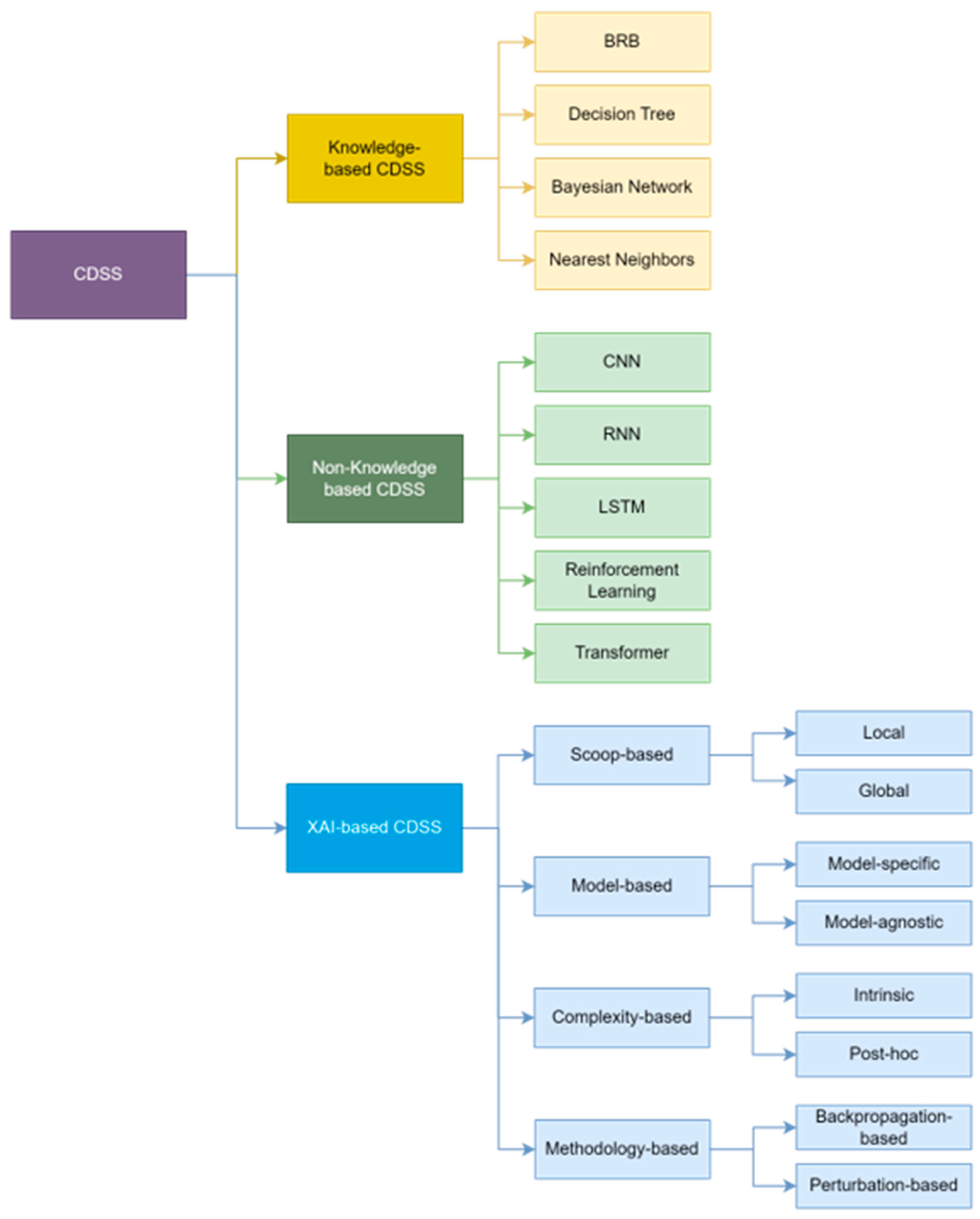
2.1. Knowledge-Based CDSS

| Category | Features | Paper | Functions | Applied Domain | |
|---|---|---|---|---|---|
| Diagnosis and Treatment | Alert and Monitoring | ||||
| BRB | An extension of if–then rules utilizing confidence rules that include confidence levels to represent knowledge | [18] | ✓ | Tuberculosis | |
| [16] | ✓ | Heart Failure | |||
| [19] | ✓ | Acute Coronary | |||
| [14] | ✓ | Measles | |||
| [20] | ✓ | Lymph Node Cancer | |||
| [15] | ✓ | COVID-19 | |||
| Decision Tree | Represent knowledge based on a tree structure with a hierarchy of knowledge relationships | [17] | ✓ | Psychogenic Pain | |
| [22] | ✓ | Glaucoma | |||
| [23] | ✓ | Thyroid | |||
| [24] | ✓ | Allergies | |||
| Bayesian Network | Utilizes probabilities based on Naïve Bayes to classify data | [38] | ✓ | Glaucoma | |
| [25] | ✓ | Liver Disease | |||
| [26] | ✓ | Breast Cancer | |||
| [27] | ✓ | Infectious Diseases | |||
| [29] | ✓ | Angina Pectoris | |||
| [30] | ✓ | Respiratory Diseases | |||
| [31] | ✓ | Lymph Node Cancer | |||
| [32] | ✓ | Dental Hygiene | |||
| [33] | ✓ | Hepatitis | |||
| [28] | ✓ | Diabetes | |||
| Nearest neighbors | Determines the class of a new instance using the attributes of the nearest neighbor | [35] | ✓ | Melanoma Diagnosis | |
| [36] | ✓ | Diagnostics | |||
2.2. Non-Knowledge-Based CDSS
2.3. XAI-Based CDSS
| Category | Features | Paper | Functions | Applied Domain | |
|---|---|---|---|---|---|
| Diagnosis and Treatment | Alert and Monitoring | ||||
| CNN | Features extracted were analyzed by connecting them to convolutional layers | [42] | ✓ | Sleep Apnea | |
| [43] | ✓ | Sleep Apnea | |||
| [45] | ✓ | Melanoma | |||
| [44] | ✓ | Ambulance assignment | |||
| RNN | Process time series data to find sequential patterns in the data | [47] | ✓ | Heart Failure | |
| [52] | ✓ | Sleep Apnea | |||
| LSTM | Useful when dealing with long-term data and utilizing historical data to predict what to expect in the future. | [54] | ✓ | Diagnostics | |
| [55] | ✓ | Sleep Apnea | |||
| [56] | ✓ | Lung nodules | |||
| [57] | ✓ | Lung cancer | |||
| Reinforcement Learning | Trains software to make decisions to achieve the most optimal results | [58] | ✓ | Pulmonary tuberculosis | |
| [60] | ✓ | Medications | |||
| [3] | ✓ | Protecting patient information | |||
| Transformer | Specializes in processing text data with large language models using transformers in an encoder–decoder structure | [61] | ✓ | Radiology | |
| [64] | ✓ | Diagnosis code categorization | |||
| XAI | Techniques | Features | Paper | Functions | Applied Domain | |
|---|---|---|---|---|---|---|
| Diagnosis and Treatment | Alert and Monitoring | |||||
| Scoop Based | Local | Considers the model as a black box and focus on the local variables that contribute to the decision | [73] | ✓ | Depression | |
| [74] | ✓ | Parkinson | ||||
| [75] | ✓ | Gait classification | ||||
| [76] | ✓ | Alzheimer’s disease | ||||
| [90] | ✓ | Alzheimer’s disease | ||||
| [91] | ✓ | Chronic kidney disease | ||||
| [68] | ✓ | COVID-19 | ||||
| Global | Explains the contribution that relates to the output by getting an understanding of the interaction mechanism of the model variables | [78] | ✓ | Malnutrition and heart disease | ||
| [83] | ✓ | Adverse | ||||
| [84] | ✓ | COVID-19 | ||||
| [86] | ✓ | COVID-19 | ||||
| [90] | ✓ | Alzheimer’s disease | ||||
| [91] | ✓ | Chronic kidney disease | ||||
| [79] | ✓ | Surgical event | ||||
| Scoop Based | Global | Explains the contribution that relates to the output by getting an understanding of the interaction mechanism of the model variables | [81] | ✓ | Hospital readmission risk | |
| [82] | ✓ | Reattendant risk | ||||
| [85] | ✓ | Hospital mortality | ||||
| [87] | ✓ | Lung cancer | ||||
| [88] | ✓ | Mortality | ||||
| [89] | ✓ | Malignant | ||||
| Model Based | Model Specific | Applied to a certain scope of application | [95] | ✓ | COVID-19 | |
| Model-Agnostic | Has no special requirement for the model | [94] | ✓ | Visuospatial deficits | ||
| Complexity Based | Intrinsic | Model is structured to be understandable | [112] | ✓ | Breast cancer | |
| Post Hoc | Interpretable information obtained using external methods | [100] | ✓ | Heart failure | ||
| Methodology Based | Backpropagation Based | Backpropagates a significant signal from the output to the input | [103] | ✓ | Oral cancer | |
| [104] | ✓ | Glaucoma | ||||
| [105] | ✓ | Breast cancer | ||||
| [106] | ✓ | COVID-19 | ||||
| [107] | ✓ | Glaucoma | ||||
| [108] | ✓ | Fungal keratitis | ||||
| [109] | ✓ | COVID-19 | ||||
| [111] | ✓ | COVID-19 | ||||
| [110] | ✓ | Hepatocellular carcinoma | ||||
| Perturbation Based | Uses techniques to changes the feature set of a given input and investigate the impact of these changes on the network output | [113] | ✓ | Glioma | ||
3. Methods
3.1. Proposed Architecture
3.2. Dataset
3.2.1. Clinical Dataset
3.2.2. Knowledge Graph
3.3. XAI Model
4. Applications
4.1. Function of CDSSs
4.2. The Potential of XAI-Based CDSSs
5. Discussion and Conclusions
Author Contributions
Funding
Institutional Review Board Statement
Informed Consent Statement
Data Availability Statement
Conflicts of Interest
References
- Khalifa, M. Clinical decision support: Strategies for success. Procedia Comput. Sci. 2014, 37, 422–427. [Google Scholar] [CrossRef]
- Simon, S.R.; Smith, D.H.; Feldstein, A.C.; Perrin, N.; Yang, X.; Zhou, Y.; Platt, R.; Soumerai, S.B. Computerized prescribing alerts and group academic detailing to reduce the use of potentially inappropriate medications in older people. J. Am. Geriatr. Soc. 2006, 54, 963–968. [Google Scholar] [CrossRef] [PubMed]
- Liu, X.; Deng, R.H.; Choo, K.K.R.; Yang, Y. Privacy-preserving reinforcement learning design for patient-centric dynamic treatment regimes. IEEE Trans. Emerg. Top. Comput. 2019, 9, 456–470. [Google Scholar] [CrossRef]
- De Fauw, J.; Ledsam, J.R.; Romera-Paredes, B.; Nikolov, S.; Tomasev, N.; Blackwell, S.; Askham, H.; Glorot, X.; O’Donoghue, B.; Visentin, D.; et al. Clinically applicable deep learning for diagnosis and referral in retinal disease. Nat. Med. 2018, 24, 1342–1350. [Google Scholar] [CrossRef] [PubMed]
- Liang, Y.; Li, S.; Yan, C.; Li, M.; Jiang, C. Explaining the black-box model: A survey of local interpretation methods for deep neural networks. Neurocomputing 2021, 419, 168–182. [Google Scholar] [CrossRef]
- Doshi-Velez, F.; Kim, B. Towards a rigorous science of interpretable machine learning. arXiv 2017, arXiv:1702.08608. [Google Scholar] [CrossRef]
- Sutton, R.T.; Pincock, D.; Baumgart, D.C.; Sadowski, D.C.; Fedorak, R.N.; Kroeker, K.I. An overview of clinical decision support systems: Benefits, risks, and strategies for success. NPJ Digit. Med. 2020, 3, 17. [Google Scholar] [CrossRef] [PubMed]
- Syeda-Mahmood, T. Role of big data and machine learning in diagnostic decision support in radiology. J. Am. Coll. Radiol. 2018, 15, 569–576. [Google Scholar] [CrossRef] [PubMed]
- Sim, I.; Gorman, P.; Greenes, R.A.; Haynes, R.B.; Kaplan, B.; Lehmann, H.; Tang, P.C. Clinical decision support systems for the practice of evidence-based medicine. J. Am. Med. Inform. Assoc. 2001, 8, 527–534. [Google Scholar] [CrossRef]
- Yang, J.B.; Singh, M.G. An evidential reasoning approach for multiple-attribute decision making with uncertainty. IEEE Trans. Syst. Man Cybern. 1994, 24, 1–18. [Google Scholar] [CrossRef]
- Yang, J.B. Rule and utility based evidential reasoning approach for multiattribute decision analysis under uncertainties. Eur. J. Oper. Res. 2001, 131, 31–61. [Google Scholar] [CrossRef]
- Yang, J.B.; Liu, J.; Wang, J.; Sii, H.S.; Wang, H.W. Belief rule-base inference methodology using the evidential reasoning approach-RIMER. IEEE Trans. Syst. Man Cybern. Part A Syst. Hum. 2006, 36, 266–285. [Google Scholar] [CrossRef]
- Rahaman, S.; Islam, M.M.; Hossain, M.S. A belief rule based clinical decision support system framework. In Proceedings of the 2014 17th International Conference on Computer and Information Technology (ICCIT), Dhaka, Bangladesh, 22–23 December 2014; pp. 165–169. [Google Scholar] [CrossRef]
- Kong, G.; Xu, D.L.; Liu, X.; Yang, J.B. Applying a belief rule-base inference methodology to a guideline-based clinical decision support system. Expert Syst. 2009, 26, 391–408. [Google Scholar] [CrossRef]
- Hossain, M.S.; Andersson, K.; Naznin, S. A belief rule based expert system to diagnose measles under uncertainty. In World Congress in Computer Science, Computer Engineering, and Applied Computing (WORLDCOMP’15), Proceedings of the 2015 International Conference on Health Informatics and Medical Systems 2015, Dallas, TX, USA, 21–23 October 2015; CSREA Press: Las Vegas, NV, USA, 2015; pp. 17–23. [Google Scholar]
- Ahmed, F.; Hossain, M.S.; Islam, R.U.; Andersson, K. An evolutionary belief rule-based clinical decision support system to predict COVID-19 severity under uncertainty. Appl. Sci. 2021, 11, 5810. [Google Scholar] [CrossRef]
- Rahaman, S.; Hossain, M.S. A belief rule based clinical decision support system to assess suspicion of heart failure from signs, symptoms and risk factors. In Proceedings of the 2013 International Conference on Informatics, Electronics and Vision (ICIEV), Dhaka, Bangladesh, 17–18 May 2013; pp. 1–6. [Google Scholar] [CrossRef]
- Kong, G.; Xu, D.L.; Body, R.; Yang, J.B.; Mackway-Jones, K.; Carley, S. A belief rule-based decision support system for clinical risk assessment of cardiac chest pain. Eur. J. Oper. Res. 2012, 219, 564–573. [Google Scholar] [CrossRef]
- Hossain, M.S.; Ahmed, F.; Andersson, K. A belief rule based expert system to assess tuberculosis under uncertainty. J. Med. Syst. 2017, 41, 43. [Google Scholar] [CrossRef] [PubMed]
- Hossain, M.S.; Rahaman, S.; Mustafa, R.; Andersson, K. A belief rule-based expert system to assess suspicion of acute coronary syndrome (ACS) under uncertainty. Soft Comput. 2009, 22, 7571–7586. [Google Scholar] [CrossRef]
- Zhou, Z.G.; Liu, F.; Jiao, L.C.; Zhou, Z.J.; Yang, J.B.; Gong, M.G.; Zhang, X.P. A bi-level belief rule based decision support system for diagnosis of lymph node metastasis in gastric cancer. Knowl. Based Syst. 2013, 54, 128–136. [Google Scholar] [CrossRef]
- Silva, B.; Hak, F.; Guimaraes, T.; Manuel, M.; Santos, M.F. Rule-based system for effective clinical decision support. Procedia Comput. Sci. 2023, 220, 880–885. [Google Scholar] [CrossRef]
- Hyungwon, Y. Clinical Knowledge Modeling for Thyroid Nodule Surgical Treatment CDSS Using Mind Maps and Iterative Decision Trees. J. Korean Inst. Commun. Sci. 2020, 37, 28–33. [Google Scholar]
- Yu, H.W.; Hussain, M.; Afzal, M.; Ali, T.; Choi, J.Y.; Han, H.S.; Lee, S. Use of mind maps and iterative decision trees to develop a guideline-based clinical decision support system for routine surgical practice: Case study in thyroid nodules. J. Am. Med. Inform. Assoc. 2019, 26, 524–536. [Google Scholar] [CrossRef] [PubMed]
- Yu, H.W. Design and Implementation of a Clinical Decision Support System for Supporting Allergy Diagnosis and Treatment Decision Making for Pediatricians. J. Knowl. Inf. Technol. Syst. 2023, 18, 5250535. [Google Scholar] [CrossRef]
- Wasyluk, H.; Onisko, A.; Druzdzel, M. Support of diagnosis of liver disorders based on a causal Bayesian network model. Med. Sci. Monit. 2001, 7, 327–331. [Google Scholar] [PubMed]
- Cruz-Ramirez, N.; Acosta-Mesa, H.G.; Carrillo-Calvet, H.; Nava-Fernández, L.A.; Barrientos-Martinez, R.E. Diagnosis of breast cancer using Bayesian networks: A case study. Comput. Biol. Med. 2007, 37, 1553–1564. [Google Scholar] [CrossRef] [PubMed]
- Lucas, P.J.; De Bruijn, N.C.; Schurink, K.; Hoepelman, A. A probabilistic and decision-theoretic approach to the management of infectious disease at the ICU. Artif. Intell. Med. 2000, 19, 251–279. [Google Scholar] [CrossRef] [PubMed]
- Andreassen, S.; Benn, J.J.; Hovorka, R.; Olesen, K.G.; Carson, E.R. A probabilistic approach to glucose prediction and insulin dose adjustment: Description of metabolic model and pilot evaluation study. Comput. Methods Programs Biomed. 1994, 41, 153–165. [Google Scholar] [CrossRef] [PubMed]
- Vila-Francés, J.; Sanchis, J.; Soria-Olivas, E.; Serrano, A.J.; Martinez-Sober, M.; Bonanad, C.; Ventura, S. Expert system for predicting unstable angina based on Bayesian networks. Expert Syst. Appl. 2013, 40, 5004–5010. [Google Scholar] [CrossRef]
- Edye, E.O.; Kurucz, J.F.; Lois, L.; Paredes, A.; Piria, F.; Rodríguez, J.; Delgado, S.H. Applying Bayesian networks to help physicians diagnose respiratory diseases in the context of COVID-19 pandemic. In Proceedings of the 2021 IEEE URUCON, Montevideo, Uruguay, 24–26 November 2021; pp. 368–371. [Google Scholar]
- Reijnen, C.; Gogou, E.; Visser, N.C.; Engerud, H.; Ramjith, J.; Van Der Putten, L.J.; Van de Vijver, K.; Santacana, M.; Bronsert, P.; Bulten, J.; et al. Preoperative risk stratification in endometrial cancer (ENDORISK) by a Bayesian network model: A development and validation study. PLoS Med. 2020, 17, e1003111. [Google Scholar] [CrossRef] [PubMed]
- Thanathornwong, B.; Suebnukarn, S.; Ouivirach, K. Clinical Decision Support System for Geriatric Dental Treatment Using a Bayesian Network and a Convolutional Neural Network. Healthc. Inform. Res. 2023, 29, 23. [Google Scholar] [CrossRef]
- Riali, I.; Fareh, M.; Ibnaissa, M.C.; Bellil, M. A semantic-based approach for hepatitis C virus prediction and diagnosis using a fuzzy ontology and a fuzzy Bayesian network. J. Intell. Fuzzy Syst. 2023, 44, 2381–2395. [Google Scholar] [CrossRef]
- Cao, S.; Lingao, W.; Ji, R.; Wang, C.; Yao, L.; Kai, L.; Abdalla, A.N. Clinical Decision Support System Based on KNN/Ontology Extraction Method. In Proceedings of the 2020 3rd International Conference on Signal Processing and Machine Learning, Beijing, China, 22–24 October 2020; pp. 56–62. [Google Scholar] [CrossRef]
- Abbes, W.; Sellami, D.; Marc-Zwecker, S.; Zanni-Merk, C. Fuzzy decision ontology for melanoma diagnosis using KNN classifier. Multimed. Tools Appl. 2021, 80, 25517–25538. [Google Scholar] [CrossRef]
- Comito, C.; Falcone, D.; Forestiero, A. Diagnosis Detection Support based on Time Series Similarity of Patients Physiological Parameters. In Proceedings of the 2021 IEEE 33rd International Conference on Tools with Artificial Intelligence (ICTAI), Beijing, China, 22–24 October 2021; pp. 1327–1331. [Google Scholar] [CrossRef]
- Kim, H.J.; Kim, H.J.; Park, Y.; Lee, W.S.; Lim, Y.; Kim, J.H. Clinical genome data model (cGDM) provides interactive clinical decision support for precision medicine. Sci. Rep. 2020, 10, 1414. [Google Scholar] [CrossRef] [PubMed]
- DongJin, J. Natural language processing-based evolutionary clinical decision support systems: A case study in glaucoma diagnosis. J. Korean Inst. Commun. Sci. 2020, 37, 34–39. [Google Scholar]
- Musarrat, H. Intelligent Medical Platform: IMP. J. Korean Inst. Commun. Sci. 2020, 37, 9. [Google Scholar]
- Chua, L.O. CNN: A vision of complexity. Int. J. Bifurc. Chaos 1997, 7, 2219–2425. [Google Scholar] [CrossRef]
- Cen, L.; Yu, Z.L.; Kluge, T.; Ser, W. Automatic system for obstructive sleep apnea events detection using convolutional neural network. In Proceedings of the 2018 40th Annual International Conference of the IEEE Engineering in Medicine and Biology society (EMBC), Honolulu, HI, USA, 18–21 July 2018; pp. 3975–3978. [Google Scholar]
- Dey, D.; Chaudhuri, S.; Munshi, S. Obstructive sleep apnoea detection using convolutional neural network based deep learning framework. Biomed. Eng. Lett. 2018, 8, 95–100. [Google Scholar] [CrossRef] [PubMed]
- Cerqueiro-Pequeño, J.; Casal-Guisande, M.; Comesaña-Campos, A.; Bouza-Rodríguez, J.B. Conceptual Design of a New Methodology Based on Intelligent Systems Applied to the Determination of the User Experience in Ambulances. In Proceedings of the Ninth International Conference on Technological Ecosystems for Enhancing Multiculturality (TEEM’21), Salamanca, Spain, 19–21 October 2021; pp. 290–296. [Google Scholar] [CrossRef]
- Esteva, A.; Kuprel, B.; Novoa, R.A.; Ko, J.; Swetter, S.M.; Blau, H.M.; Thrun, S. Dermatologist-level classification of skin cancer with deep neural networks. Nature 2017, 542, 115–118. [Google Scholar] [CrossRef] [PubMed]
- Medsker, L.R.; Lakhmi, J. Recurrent neural networks. Des. Appl. 2001, 5, 64–67. [Google Scholar]
- Choi, E.; Schuetz, A.; Stewart, W.F.; Sun, J. Using recurrent neural network models for early detection of heart failure onset. J. Am. Med. Inform. Assoc. 2017, 24, 361–370. [Google Scholar] [CrossRef]
- Suthaharan, S. Machine learning models and algorithms for big data classification. Integr. Ser. Inf. Syst 2016, 36, 1–12. [Google Scholar]
- Taud, H.; Mas, J.F. Multilayer perceptron (MLP). In Geomatic Approaches for Modeling Land Change Scenarios; Springer: Berlin/Heidelberg, Germany, 2018; pp. 451–455. [Google Scholar] [CrossRef]
- LaValley, M.P. Logistic regression. Circulation 2020, 117, 2395–2399. [Google Scholar] [CrossRef]
- Mahesh, B. Machine learning algorithms—A review. Int. J. Sci. Res. (IJSR) 2020, 9, 381–386. [Google Scholar] [CrossRef]
- Cheng, M.; Sori, W.J.; Jiang, F.; Khan, A.; Liu, S. Recurrent neural network based classification of ECG signal features for obstruction of sleep apnea detection. In Proceedings of the 2017 IEEE International Conference on Computational Science and Engineering (CSE) and IEEE International Conference on Embedded and Ubiquitous Computing (EUC), Guangzhou, China, 21–22 July 2017; Volume 2, pp. 199–202. [Google Scholar] [CrossRef]
- DiPietro, R.; Hager, G.D. Deep learning: RNNs and LSTM. In Handbook of Medical Image Computing and Computer Assisted Intervention; Elsevier: Amsterdam, The Netherlands, 2020; pp. 503–519. [Google Scholar] [CrossRef]
- Lipton, Z.C.; Kale, D.C.; Elkan, C.; Wetzel, R. Learning to diagnose with LSTM recurrent neural networks. arXiv 2015, arXiv:1511.03677. [Google Scholar] [CrossRef]
- ElMoaqet, H.; Eid, M.; Glos, M.; Ryalat, M.; Penzel, T. Deep recurrent neural networks for automatic detection of sleep apnea from single channel respiration signals. Sensors 2020, 20, 5037. [Google Scholar] [CrossRef] [PubMed]
- Lee, K.H.; Goo, J.M.; Park, C.M.; Lee, H.J.; Jin, K.N. Computer-aided detection of malignant lung nodules on chest radiographs: Effect on observers’ performance. Korean J. Radiol. 2012, 13, 564. [Google Scholar] [CrossRef]
- Mazzone, P.J.; Obuchowski, N.; Phillips, M.; Risius, B.; Bazerbashi, B.; Meziane, M. Lung cancer screening with computer aided detection chest radiography: Design and results of a randomized, controlled trial. PLoS ONE 2013, 8, e59650. [Google Scholar] [CrossRef] [PubMed]
- Pande, T.; Cohen, C.; Pai, M.; Ahmad Khan, F. Computer-aided detection of pulmonary tuberculosis on digital chest radiographs: A systematic review. Int. J. Tuberc. Lung Dis. 2016, 20, 1226–1230. [Google Scholar] [CrossRef] [PubMed]
- Wiering, M.A.; Van Otterlo, M. Reinforcement learning. In Adaptation, Learning, and Optimization; Springer: Berlin/Heidelberg, Germany, 2012; Volume 12, p. 729. [Google Scholar] [CrossRef]
- Qiu, X.; Tan, X.; Li, Q.; Chen, S.; Ru, Y.; Jin, Y. A latent batch-constrained deep reinforcement learning approach for precision dosing clinical decision support. Knowl. Based Syst. 2022, 237, 107689. [Google Scholar] [CrossRef]
- Niraula, D.; Sun, W.; Jin, J.; Dinov, I.D.; Cuneo, K.; Jamaluddin, J.; Matuszak, M.M.; Luo, Y.; Lawrence, T.S.; Jolly, S.; et al. A clinical decision support system for AI-assisted decision-making in response-adaptive radiotherapy (ARCliDS). Sci. Rep. 2023, 13, 5279. [Google Scholar] [CrossRef]
- Vaswani, A.; Shazeer, N.; Parmar, N.; Uszkoreit, J.; Jones, L.; Gomez, A.N.; Kaiser, Ł.; Polosukhin, I. Attention is all you need. In Proceedings of the Advances in Neural Information Processing Systems, Long Beach, CA, USA, 4–9 December 2017; Volume 30. [Google Scholar]
- Devlin, J.; Chang, M.W.; Lee, K.; Toutanova, K. Bert: Pre-training of deep bidirectional transformers for language understanding. arXiv 2018, arXiv:1810.04805. [Google Scholar] [CrossRef]
- Tang, R.; Yao, H.; Zhu, Z.; Sun, X.; Hu, G.; Li, Y.; Xie, G. Embedding electronic health records to learn BERT-based models for diagnostic decision support. In Proceedings of the 2021 IEEE 9th International Conference on Healthcare Informatics (ICHI), Victoria, BC, Canada, 9–12 August 2021; pp. 311–319. [Google Scholar] [CrossRef]
- Gade, K.; Geyik, S.C.; Kenthapadi, K.; Mithal, V.; Taly, A. Explainable AI in Industry. In Proceedings of the 25th ACM SIGKDD International Conference on Knowledge Discovery & Data Mining, New York, NY, USA, 4–8 August 2019; KDD’19. pp. 3203–3204. [Google Scholar] [CrossRef]
- Hulsen, T. Explainable Artificial Intelligence (XAI): Concepts and Challenges in Healthcare. AI 2023, 4, 652–666. [Google Scholar] [CrossRef]
- Sajid, A.; Tamer, A.; Shaker, E.S.; Khan, M.; Jose, M.A.M.; Roberto, C.; Riccardo, G.; Javier, D.S.; Natalia, D.R.; Francisco, H. Explainable Artificial Intelligence (XAI): What we know and what is left to attain Trustworthy Artificial Intelligence. Inf. Fusion 2023, 99, 101805. [Google Scholar]
- Gabbay, F.; Bar-Lev, S.; Montano, O.; Hadad, N. A LIME-Based Explainable Machine Learning Model for Predicting the Severity Level of COVID-19 Diagnosed Patients. Appl. Sci. 2021, 11, 417. [Google Scholar] [CrossRef]
- Ribeiro, M.T.; Singh, S.; Guestrin, C. “Why should i trust you?” Explaining the predictions of any classifier. In Proceedings of the 22nd ACM SIGKDD International Conference on Knowledge Discovery and Data Mining, San Francisco, CA, USA, 13–17 August 2016; pp. 1135–1144. [Google Scholar] [CrossRef]
- Zafar, M.R.; Naimul, K. Deterministic Local Interpretable Model-Agnostic Explanations for Stable Explainability. Mach. Learn. Knowl. Extr. 2021, 3, 525–541. [Google Scholar] [CrossRef]
- Adadi, A.; Mohammed, B. Peeking Inside the Black-Box: A Survey on Explainable Artificial Intelligence (XAI). IEEE Access 2018, 6, 52138–52160. [Google Scholar] [CrossRef]
- Loh, H.W.; Ooi, C.P.; Seoni, S.; Barua, P.D.; Molinari, F.; Acharya, U.R. Application of explainable artificial intelligence for healthcare: A systematic review of the last decade (2011–2022). Comput. Methods Programs Biomed. 2022, 226, 107161. [Google Scholar] [CrossRef] [PubMed]
- Uddin, M.Z.; Dysthe, K.K.; Følstad, A.; Brandtzaeg, P.B. Deep learning for prediction of depressive symptoms in a large textual dataset. Neural Comput. Appl. 2022, 34, 721–744. [Google Scholar] [CrossRef]
- Magesh, P.R.; Richard, D.M.; Rijo, J.T. An Explainable Machine Learning Model for Early Detection of Parkinson’s Disease using LIME on DaTSCAN Imagery. Comput. Biol. Med. 2020, 126, 104041. [Google Scholar] [CrossRef] [PubMed]
- Dindorf, C.; Teufl, W.; Taetz, B.; Bleser, G.; Fröhlich, M. Interpretability of Input Representations for Gait Classification in Patients after Total Hip Arthroplasty. Sensors 2020, 20, 4385. [Google Scholar] [CrossRef]
- Sidulova, M.; Nina, N.; Chung, H.P. Towards Explainable Image Analysis for Alzheimer’s Disease and Mild Cognitive Impairment Diagnosis. In Proceedings of the 2021 IEEE Applied Imagery Pattern Recognition Workshop (AIPR), Washington, DC, USA, 12–14 October 2021; pp. 1–6. [Google Scholar] [CrossRef]
- Lundberg, S.M.; Lee, S.-I. A unified approach to interpreting model predictions. Adv. Neural Inf. Process. Syst. 2017, 30. [Google Scholar] [CrossRef]
- Shi, H.; Yang, D.; Tang, K.; Hu, C.; Li, L.; Zhang, L.; Cui, Y. Explainable machine learning model for predicting the occurrence of postoperative malnutrition in children with congenital heart disease. Clin. Nutr. 2022, 41, 202–210. [Google Scholar] [CrossRef] [PubMed]
- Chen, H.; Lundberg, S.M.; Erion, G.; Kim, J.H.; Lee, S.I. Forecasting adverse surgical events using self-supervised transfer learning for physiological signals. NPJ Digit. Med. 2021, 4, 167. [Google Scholar] [CrossRef] [PubMed]
- El-Sappagh, S.; Alonso, J.M.; Islam, S.R.; Sultan, A.M.; Kwak, K.S. A multilayer multimodal detection and prediction model based on explainable artificial intelligence for Alzheimer’s disease. Sci. Rep. 2021, 11, 2660. [Google Scholar] [CrossRef] [PubMed]
- Lo, Y.T.; Liao, J.C.H.; Chen, M.H.; Chang, C.M.; Li, C.T. Predictive modeling for 14-day unplanned hospital readmission risk by using machine learning algorithms. BMC Med. Inform. Decis. Mak. 2021, 21, 288. [Google Scholar] [CrossRef] [PubMed]
- Chmiel, F.P.; Burns, D.K.; Azor, M.; Borca, F.; Boniface, M.J.; Zlatev, Z.D.; Kiuber, M. Using explainable machine learning to identify patients at risk of reattendance at discharge from emergency departments. Sci. Rep. 2021, 11, 21513. [Google Scholar] [CrossRef] [PubMed]
- Nguyen, S.; Chan, R.; Cadena, J.; Soper, B.; Kiszka, P.; Womack, L.; Ray, P. Budget constrained machine learning for early prediction of adverse outcomes for COVID-19 patients. Sci. Rep. 2021, 11, 19543. [Google Scholar] [CrossRef] [PubMed]
- Lu, J.; Jin, R.; Song, E.; Alrashoud, M.; Al-Mutib, K.N.; Al-Rakhami, M.S. An Explainable System for Diagnosis and Prognosis of COVID-19. IEEE Internet Things J. 2021, 8, 15839–15846. [Google Scholar] [CrossRef]
- Rozenbaum, D.; Shreve, J.; Radakovich, N.; Duggal, A.; Jehi, L.; Nazha, A. Personalized prediction of hospital mortality in COVID-19–positive patients. Mayo Clin. Proc. Innov. Qual. Outcomes 2021, 5, 795–801. [Google Scholar] [CrossRef]
- Alves, M.A.; Castro, G.Z.; Oliveira, B.A.S.; Ferreira, L.A.; Ramírez, J.A.; Silva, R.; Guimarães, F.G. Explaining machine learning based diagnosis of COVID-19 from routine blood tests with decision trees and criteria graphs. Comput. Biol. Med. 2021, 132, 104335. [Google Scholar] [CrossRef]
- Alsinglawi, B.; Alshari, O.; Alorjani, M.; Mubin, O.; Alnajjar, F.; Novoa, M.; Darwish, O. An explainable machine learning framework for lung cancer hospital length of stay prediction. Sci. Rep. 2022, 12, 607. [Google Scholar] [CrossRef]
- Hu, C.A.; Chen, C.M.; Fang, Y.C.; Liang, S.J.; Wang, H.C.; Fang, W.F.; Sheu, C.C.; Perng, W.C.; Yang, K.Y.; Kao, K.C.; et al. Using a machine learning approach to predict mortality in critically ill influenza patients: A cross-sectional retrospective multicentre study in Taiwan. BMJ Open 2020, 10, e033898. [Google Scholar] [CrossRef] [PubMed]
- Foroushani, H.M.; Hamzehloo, A.; Kumar, A.; Chen, Y.; Heitsch, L.; Slowik, A.; Dhar, R. Accelerating prediction of malignant cerebral edema after ischemic stroke with automated image analysis and explainable neural networks. Neurocrit. Care 2022, 36, 471–482. [Google Scholar] [CrossRef]
- Mahim, S.M.; Ali, M.S.; Hasan, M.O.; Nafi, A.A.N.; Sadat, A.; Al Hasan, S.; Niu, M.B. Unlocking the Potential of XAI for Improved Alzheimer’s Disease Detection and Classification Using a ViT-GRU Model. IEEE Access 2024, 12, 8390–8412. [Google Scholar] [CrossRef]
- Ghosh, S.K.; Ahsan, H.K. Investigation on explainable machine learning models to predict chronic kidney diseases. Sci. Rep. 2024, 14, 3687. [Google Scholar] [CrossRef]
- Redmon, J.; Ali, F. Yolov3: An incremental improvement. arXiv 2018, arXiv:1804.02767. [Google Scholar]
- Zhuang, P.; Wang, Y.; Qiao, Y. Learning Attentive Pairwise Interaction for Fine-Grained Classification. In Proceedings of the AAAI Conference on Artificial Intelligence, New York, NY, USA, 7–12 February 2020; Volume 34, pp. 13130–13137. [Google Scholar] [CrossRef]
- Raksasat, R.; Teerapittayanon, S.; Itthipuripat, S.; Praditpornsilpa, K.; Petchlorlian, A.; Chotibut, T.; Chatnuntawech, I. Attentive pairwise interaction network for AI-assisted clock drawing test assessment of early visuospatial deficits. Sci. Rep. 2023, 13, 18113. [Google Scholar] [CrossRef] [PubMed]
- Nambiar, A. Model-agnostic explainable artificial intelligence tools for severity prediction and symptom analysis on Indian COVID-19 data. Front. Artif. Intell. 2023, 6, 1272506. [Google Scholar] [CrossRef] [PubMed]
- Hu, Z.F.; Kuflik, T.; Mocanu, I.G.; Najafian, S.; Shulner Tal, A. Recent studies of xai-review. In Proceedings of the Adjunct Proceedings of the 29th ACM Conference on User Modeling, Adaptation and Personalization, Utrecht, The Netherlands, 21–25 June 2021; pp. 421–431. [Google Scholar] [CrossRef]
- Tan, M.; Quoc, L. Efficientnet: Rethinking model scaling for convolutional neural networks. In Proceedings of the International Conference on Machine Learning, PMLR, Long Beach, CA, USA, 9–15 June 2019; pp. 6105–6114. [Google Scholar] [CrossRef]
- Huang, G.; Liu, Z.; Van Der Maaten, L.; Weinberger, K.Q. Densely connected convolutional networks. In Proceedings of the IEEE Conference on Computer Vision and Pattern Recognition, Honolulu, HI, USA, 21–26 July 2017; pp. 4700–4708. [Google Scholar] [CrossRef]
- Ozbay, F.A.; Erdal, Ö. Brain tumor detection with mRMR-based multimodal fusion of deep learning from MR images using Grad-CAM. Iran J. Comput. Sci. 2023, 6, 245–259. [Google Scholar] [CrossRef]
- Haque, R.; Hassan, M.M.; Bairagi, A.K.; Shariful Islam, S.M. NeuroNet19: An explainable deep neural network model for the classification of brain tumors using magnetic resonance imaging data. Sci. Rep. 2024, 14, 1524. [Google Scholar] [CrossRef] [PubMed]
- Selvaraju, R.R.; Cogswell, M.; Das, A.; Vedantam, R.; Parikh, D.; Batra, D. Grad-cam: Visual explanations from deep networks via gradient-based localization. In Proceedings of the IEEE International Conference on Computer Vision, Venice, Italy, 22–29 October 2017; pp. 618–626. [Google Scholar] [CrossRef]
- Jahmunah, V.; Ng, E.Y.; Tan, R.S.; Oh, S.L.; Acharya, U.R. Explainable detection of myocardial infarction using deep learning models with Grad-CAM technique on ECG signals. Comput. Biol. Med. 2022, 146, 105550. [Google Scholar] [CrossRef]
- Figueroa, K.C.; Song, B.; Sunny, S.; Li, S.; Gurushanth, K.; Mendonca, P.; Liang, R. Interpretable deep learning approach for oral cancer classification using guided attention inference network. J. Biomed. Opt. 2022, 27, 015001. [Google Scholar] [CrossRef] [PubMed]
- Chang, J.; Lee, J.; Ha, A.; Han, Y.S.; Bak, E.; Choi, S.; Park, S.M. Explaining the Rationale of Deep Learning Glaucoma Decisions with Adversarial Examples. Ophthalmology 2021, 128, 78–88. [Google Scholar] [CrossRef] [PubMed]
- Qian, X.; Pei, J.; Zheng, H.; Xie, X.; Yan, L.; Zhang, H.; Shung, K.K. Prospective assessment of breast cancer risk from multimodal multiview ultrasound images via clinically applicable deep learning. Nat. Biomed. Eng. 2021, 5, 522–532. [Google Scholar] [CrossRef] [PubMed]
- Singh, R.K.; Rohan, P.; Rishie, N.B. COVIDScreen: Explainable deep learning framework for differential diagnosis of COVID-19 using chest X-rays. Neural Comput. Appl. 2021, 33, 8871–8892. [Google Scholar] [CrossRef] [PubMed]
- Thakoor, K.A.; Koorathota, S.C.; Hood, D.C.; Sajda, P. Robust and interpretable convolutional neural networks to detect glaucoma in optical coherence tomography images. IEEE Trans. Biomed. Eng. 2020, 68, 2456–2466. [Google Scholar] [CrossRef] [PubMed]
- Xu, F.; Jiang, L.; He, W.; Huang, G.; Hong, Y.; Tang, F.; Lv, J.; Lin, Y.; Qin, Y.; Lan, R.; et al. The Clinical Value of Explainable Deep Learning for Diagnosing Fungal Keratitis Using in vivo Confocal Microscopy Images. Front. Med. 2021, 8, 797616. [Google Scholar] [CrossRef] [PubMed]
- Chetoui, M.; Akhloufi, M.A.; Yousefi, B.; Bouattane, E.M. Explainable COVID-19 Detection on Chest X-rays Using an End-to-End Deep Convolutional Neural Network Architecture. Big Data Cogn. Comput. 2021, 5, 73. [Google Scholar] [CrossRef]
- Liu, S.C.; Lai, J.; Huang, J.Y.; Cho, C.F.; Lee, P.H.; Lu, M.H.; Lin, W.C. Predicting microvascular invasion in hepatocellular carcinoma: A deep learning model validated across hospitals. Cancer Imaging 2021, 21, 56. [Google Scholar] [CrossRef] [PubMed]
- Hou, J.; Gao, T. Explainable DCNN based chest X-ray image analysis and classification for COVID-19 pneumonia detection. Sci. Rep. 2021, 11, 16071. [Google Scholar] [CrossRef]
- Lamy, J.B.; Sekar, B.; Guezennec, G.; Bouaud, J.; Séroussi, B. Explainable artificial intelligence for breast cancer: A visual case-based reasoning approach. Artif. Intell. Med. 2019, 94, 42–53. [Google Scholar] [CrossRef]
- Jin, W.; Fatehi, M.; Abhishek, K.; Mallya, M.; Toyota, B.; Hamarneh, G. Artificial intelligence in glioma imaging: Challenges and advances. J. Neural Eng. 2020, 17, 021002. [Google Scholar] [CrossRef] [PubMed]
- Gunning, D.; David, A. DARPA’s Explainable Artificial Intelligence (XAI) Program. AI Mag. 2019, 40, 44–58. [Google Scholar] [CrossRef]
- Woodfield, R.; Grant, I.; UK Biobank Stroke Outcomes Group; UK Biobank Follow-Up and Outcomes Working Group; Sudlow, C.L. Accuracy of electronic health record data for identifying stroke cases in large-scale epidemiological studies: A systematic review from the UK Biobank Stroke Outcomes Group. PLoS ONE 2015, 10, e0140533. [Google Scholar] [CrossRef] [PubMed]
- Chen, Z.; Chen, J.; Collins, R.; Guo, Y.; Peto, R.; Wu, F.; Li, L. China Kadoorie Biobank of 0.5 million people: Survey methods, baseline characteristics and long-term follow-up. Int. J. Epidemiol. 2011, 40, 1652–1666. [Google Scholar] [CrossRef] [PubMed]
- Nagai, A.; Hirata, M.; Kamatani, Y.; Muto, K.; Matsuda, K.; Kiyohara, Y.; Ninomiya, T.; Tamakoshi, A.; Yamagata, Z.; Mushiroda, T.; et al. Overview of the BioBank Japan Project: Study design and profile. J. Epidemiol. 2017, 27, S2–S8. [Google Scholar] [CrossRef] [PubMed]
- Johnson, A.E.; Pollard, T.J.; Berkowitz, S.J.; Greenbaum, N.R.; Lungren, M.P.; Deng, C.-Y.; Mark, R.G.; Horng, S. MIMIC-CXR, a de-identified publicly available database of chest radiographs with free-text reports. Sci. Data 2019, 6, 317. [Google Scholar] [CrossRef] [PubMed]
- Mueller, S.G.; Mueller, S.G.; Weiner, M.W.; Thal, L.J.; Petersen, R.C.; Jack, C.; Jagust, W.; Trojanowski, J.Q.; Toga, A.W.; Beckett, L. The Alzheimer’s disease neuroimaging initiative. Neuroimaging Clin. N. Am. 2005, 15, 869. [Google Scholar] [CrossRef] [PubMed]
- Berle, J.O.; Hauge, E.R.; Oedegaard, K.J.; Holsten, F.; Fasmer, O.B. Actigraphic registration of motor activity reveals a more structured behavioural pattern in schizophrenia than in major depression. BMC Res. Notes 2010, 3, 149. [Google Scholar] [CrossRef] [PubMed]
- Bien, N.; Rajpurkar, P.; Ball, R.L.; Irvin, J.; Park, A.; Jones, E.; Bereket, M.; Patel, B.N.; Yeom, K.W.; Shpanskaya, K.; et al. Deep-learning-assisted diagnosis for knee magnetic resonance imaging: Development and retrospective validation of MRNet. PLoS Med. 2018, 15, e1002699. [Google Scholar] [CrossRef]
- Shih, G.; Wu, C.C.; Halabi, S.S.; Kohli, M.D.; Prevedello, L.M.; Cook, T.S.; Sharma, A.; Amorosa, J.K.; Arteaga, V.; Galperin-Aizenberg, M.; et al. Augmenting the national institutes of health chest radiograph dataset with expert annotations of possible pneumonia. Radiol. Artif. Intell. 2019, 1, e180041. [Google Scholar] [CrossRef]
- Demner-Fushman, D.; Kohli, M.D.; Rosenman, M.B.; Shooshan, S.E.; Rodriguez, L.; Antani, S.; Thoma, G.R.; McDonald, C.J. Preparing a collection of radiology examinations for distribution and retrieval. J. Am. Med. Inform. Assoc. 2015, 23, 304–310. [Google Scholar] [CrossRef] [PubMed]
- Marcus, D.S.; Wang, T.H.; Parker, J.; Csernansky, J.G.; Morris, J.C.; Buckner, R.L. Open Access Series of Imaging Studies (OASIS): Cross-sectional MRI Data in Young, Middle Aged, Nondemented, and Demented Older Adults. J. Cogn. Neurosci. 2007, 19, 1498–1507. [Google Scholar] [CrossRef] [PubMed]
- Wang, X.; Peng, Y.; Lu, L.; Lu, Z.; Bagheri, M.; Summers, R.M. ChestX-Ray8: Hospital-Scale Chest X-ray Database and Benchmarks on Weakly-Supervised Classification and Localization of Common Thorax Diseases. In Proceedings of the 2017 IEEE Conference on Computer Vision and Pattern Recognition (CVPR), Los Alamitos, CA, USA, 21–26 July 2017; pp. 3462–3471. [Google Scholar] [CrossRef]
- Armato III, S.G.; McLennan, G.; Bidaut, L.; McNitt-Gray, M.F.; Meyer, C.R.; Reeves, A.P.; Zhao, B.; Aberle, D.R.; Henschke, C.I.; Hoffman, E.A.; et al. The lung image database consortium (LIDC) and image database resource initiative (IDRI): A completed reference database of lung nodules on CT scans. Med. Phys. 2011, 38, 915–931. [Google Scholar] [CrossRef] [PubMed]
- Clark, K.; Vendt, B.; Smith, K.; Freymann, J.; Kirby, J.; Koppel, P.; Moore, S.; Phillips, S.; Maffitt, D.; Pringle, M.; et al. The Cancer Imaging Archive (TCIA): Maintaining and operating a public information repository. J. Digit. Imaging 2013, 26, 1045–1057. [Google Scholar] [CrossRef] [PubMed]
- Johnson, A.E.W.; Pollard, T.J.; Shen, L.; Lehman, L.H.; Feng, M.L.; Ghassemi, M.; Moody, B.; Szolovits, P.; Anthony Celi, L.; Mark, R.G. MIMIC-III, a freely accessible critical care database. Sci. Data 2016, 3, 160035. [Google Scholar] [CrossRef] [PubMed]
- Pollard, T.J.; Johnson, A.E.; Raffa, J.D.; Celi, L.A.; Mark, R.G.; Badawi, O. The eICU Collaborative Research Database, a freely available multi-center database for critical care research. Sci. Data 2018, 5, 180178. [Google Scholar] [CrossRef] [PubMed]
- Uzuner, O.; South, B.R.; Shen, S.; DuVall, S.L. 2010 i2b2/VA challenge on concepts, assertions, and relations in clinical text. J. Am. Med. Inform. Assoc. 2011, 18, 552–556. [Google Scholar] [CrossRef] [PubMed]
- Sun, W.; Anna, R.; Ozlem, U. Evaluating temporal relations in clinical text: 2012 i2b2 Challenge. J. Am. Med. Inform. Assoc. 2013, 20, 806–813. [Google Scholar] [CrossRef] [PubMed]
- Stubbs, A.; Uzuner, Ö. Annotating longitudinal clinical narratives for de-identification: The 2014 i2b2/UTHealth corpus. J. Biomed. Inform. 2015, 58, S20–S29. [Google Scholar] [CrossRef]
- Yang, X.; Bian, J.; Fang, R.; Bjarnadottir, R.I.; Hogan, W.R.; Wu, Y. Identifying relations of medications with adverse drug events using recurrent convolutional neural networks and gradient boosting. J. Am. Med. Inform. Assoc. 2019, 27, 65–72. [Google Scholar] [CrossRef]
- Tomczak, K.; Patrycja, C.; Maciej, W. Review The Cancer Genome Atlas (TCGA): An immeasurable source of knowledge. Contemp. Oncol./Współczesna Onkol. 2015, 2015, 68–77. [Google Scholar] [CrossRef] [PubMed]
- De Herrera, A.G.E.; Schaer, R.; Bromuri, S.; Müller, H. Overview of the medical tasks in ImageCLEF 2016. In Proceedings of the CLEF Working Notes Evora, Évora, Portugal, 5–8 September 2016. [Google Scholar]
- Demner-Fushman, D.; Antani, S.; Simpson, M.; Thoma, G.R. Design and development of a multimodal biomedical information retrieval system. J. Comput. Sci. Eng. 2012, 6, 168–177. [Google Scholar] [CrossRef]
- Goldberger, A.L.; Amaral, L.A.N.; Glass, L.; Hausdorff, J.M.; Ivanov, P.C.; Mark, R.G.; Mietus, J.E.; Moody, G.B.; Peng, C.-K.; Stanley, H.E. PhysioBank, PhysioToolkit, and PhysioNet: Components of a new research resource for complex physiologic signals. Circulation 2000, 101, e215–e220. [Google Scholar] [CrossRef]
- Li, B.; Weng, Y.; Xia, F.; Sun, B.; Li, S. VPAI_LAB at MedVidQA 2022: A two-stage cross-modal fusion method for medical instructional video classification. In Proceedings of the 21st Workshop on Biomedical Language Processing, Dublin, Ireland, 26 May 2022; pp. 212–219. [Google Scholar]
- Lucey, P.; Cohn, J.F.; Prkachin, K.M.; Solomon, P.E.; Matthews, I. Painful data: The UNBC-McMaster shoulder pain expression archive database. In Proceedings of the 2011 IEEE International Conference on Automatic Face I& Gesture Recognition (FG), Santa Barbara, CA, USA, 21–25 March 2011; pp. 57–64. [Google Scholar] [CrossRef]
- Gupta, D.; Attal, K.; Demner-Fushman, D. A dataset for medical instructional video classification and question answering. Sci. Data 2023, 10, 158. [Google Scholar] [CrossRef] [PubMed]
- Wishart, D.S.; Feunang, Y.D.; Guo, A.C.; Lo, E.J.; Marcu, A.; Grant, J.R.; Sajed, T.; Johnson, D.; Li, C.; Sayeeda, Z.; et al. DrugBank 5.0: A major update to the DrugBank database for 2018. Nucleic Acids Res. 2018, 46, D1074–D1082. [Google Scholar] [CrossRef]
- Bizon, C.; Cox, S.; Balhoff, J.; Kebede, Y.; Wang, P.; Morton, K.; Fecho, K.; Tropsha, A. ROBOKOP KG and KGB: Integrated knowledge graphs from federated sources. J. Chem. Inf. Model. 2019, 59, 4968–4973. [Google Scholar] [CrossRef]
- Ernst, P.; Meng, C.; Siu, A.; Weikum, G. KnowLife: A knowledge graph for health and life sciences. In Proceedings of the 2014 IEEE 30th International Conference on Data Engineering, Chicago, IL, USA, 31 March–4 April 2014; pp. 1254–1257. [Google Scholar] [CrossRef]
- Schriml, L.M.; Arze, C.; Nadendla, S.; Chang, Y.W.W.; Mazaitis, M.; Felix, V.; Feng, G.; Kibbe, W.A. Disease Ontology: A backbone for disease semantic integration. Nucleic Acids Res. 2011, 40, D940–D946. [Google Scholar] [CrossRef] [PubMed]
- Su, C.; Hou, Y.; Rajendran, S.; Jacqueline, R.M.A.; Abedi, Z.; Zhang, H.T.; Bai, Z.L.; Cuturrufo, A.; Guo, W.; Chaudhry, F.F.; et al. Biomedical discovery through the integrative biomedical knowledge hub (iBKH). iScience 2023, 26, 106460. [Google Scholar] [CrossRef]
- Ashburner, M.; Ball, C.A.; Blake, J.A.; Botstein, D.; Butler, H.; Cherry, J.M.; Davis, A.P.; Dolinski, K.; Dwight, S.S.; Eppig, J.T.; et al. Gene ontology: Tool for the unification of biology. Nat. Genet. 2000, 25, 25–29. [Google Scholar] [CrossRef]
- Ranjan, A.; Shukla, S.; Datta, D.; Misra, R. Generating novel molecule for target protein (SARS-CoV-2) using drug–target interaction based on graph neural network. Netw. Model. Anal. Health Inform. Bioinform. 2022, 11, 6. [Google Scholar] [CrossRef]
- Himmelstein, D.S.; Baranzini, S.E. Heterogeneous network edge prediction: A data integration approach to prioritize disease-associated genes. PLoS Comput. Biol. 2015, 11, e1004259. [Google Scholar] [CrossRef] [PubMed]
- Li, B.; Chen, H. Prediction of compound synthesis accessibility based on reaction knowledge graph. Molecules 2022, 27, 1039. [Google Scholar] [CrossRef] [PubMed]
- Bock, G.; Goode, J.A. The KEGG database. In ‘In Silico’simulation of Biological Processes: Novartis Foundation Symposium 247; Wiley Online Library: Hoboken, NJ, USA, 2002; Volume 247, pp. 91–103. [Google Scholar] [CrossRef]
- Jeong, J.; Lee, N.; Shin, Y.; Shin, D. Intelligent generation of optimal synthetic pathways based on knowledge graph inference and retrosynthetic predictions using reaction big data. J. Taiwan Inst. Chem. Eng. 2022, 130, 103982. [Google Scholar] [CrossRef]
- Zhang, R.; Hristovski, D.; Schutte, D.; Kastrin, A.; Fiszman, M.; Kilicoglu, H. Drug repurposing for COVID-19 via knowledge graph completion. J. Biomed. Inform. 2021, 115, 103696. [Google Scholar] [CrossRef] [PubMed]
- Serra, L.M.; Duncan, W.D.; Diehl, A.D. An ontology for representing hematologic malignancies: The cancer cell ontology. BMC Bioinform. 2019, 20, 231–236. [Google Scholar] [CrossRef] [PubMed]
- Gao, Z.; Ding, P.; Xu, R. KG-Predict: A knowledge graph computational framework for drug repurposing. J. Biomed. Inform. 2022, 132, 104133. [Google Scholar] [CrossRef] [PubMed]
- Chandak, P.; Huang, K.; Zitnik, M. Building a knowledge graph to enable precision medicine. Sci. Data 2023, 10, 67. [Google Scholar] [CrossRef] [PubMed]
- Zheng, S.; Rao, J.; Song, Y.; Zhang, J.; Xiao, X.; Fang, E.F.; Yang, Y.; Niu, Z. PharmKG: A dedicated knowledge graph benchmark for bomedical data mining. Brief. Bioinform. 2021, 22, bbaa344. [Google Scholar] [CrossRef] [PubMed]
- Zhang, X.; Che, C. Drug repurposing for Parkinson’s disease by integrating knowledge graph completion model and knowledge fusion of medical literature. Future Internet 2021, 13, 14. [Google Scholar] [CrossRef]
- Wang, X.; Chen, G.; Qian, G.; Gao, P.; Wei, X.Y.; Wang, Y.W.; Tian, Y.H.; Gao, W. Large-scale multi-modal pre-trained models: A comprehensive survey. Mach. Intell. Res. 2023, 20, 447–482. [Google Scholar] [CrossRef]
- Du, C.D.; Du, C.Y.; He, H.G. Multimodal deep generative adversarial models for scalable doubly semi-supervised learning. Inf. Fusion 2021, 68, 118–130. [Google Scholar] [CrossRef]
- Deng, J.; Dong, W.; Socher, R.; Li, L.J.; Li, K.; Li, F.-F. Imagenet: A large-scale hierarchical image database. In Proceedings of the 2009 IEEE Conference on Computer Vision and Pattern Recognition, Miami, FL, USA, 20–25 June 2009; pp. 248–255. [Google Scholar] [CrossRef]
- Zhou, T.; Li, Q.; Lu, H.; Cheng, Q.; Zhang, X. GAN review: Models and medical image fusion applications. Inf. Fusion 2023, 91, 134–148. [Google Scholar] [CrossRef]
- Kingma, D.P.; Max, W. Auto-encoding variational bayes. arXiv 2013, arXiv:1312.6114. [Google Scholar] [CrossRef]
- Dosovitskiy, A.; Beyer, L.; Kolesnikov, A.; Weissenborn, D.; Zhai, X.; Unterthiner, T.; Dehghani, M.; Minderer, M.; Heigold, G.; Gelly, S.; et al. An image is worth 16x16 words: Transformers for image recognition at scale. arXiv 2020, arXiv:2010.11929. [Google Scholar] [CrossRef]
- Akbari, H.; Yuan, L.; Qian, R.; Chuang, W.H.; Chang, S.F.; Cui, Y.; Gong, B. Vatt: Transformers for multimodal self-supervised learning from raw video, audio and text. Adv. Neural Inf. Process. Syst. 2021, 34, 24206–24221. [Google Scholar] [CrossRef]
- Lin, Y.S.; Lee, W.C.; Celik, Z.B. What do you see? Evaluation of explainable artificial intelligence (XAI) interpretability through neural backdoors. In Proceedings of the 27th ACM SIGKDD Conference on Knowledge Discovery & Data Mining, Virtual, 14–18 August 2021; pp. 1027–1035. [Google Scholar] [CrossRef]
- Selvaraju, R.R.; Das, A.; Vedantam, R.; Cogswell, M.; Parikh, D.; Batra, D. Grad-CAM: Why did you say that? arXiv 2016, arXiv:1611.07450. [Google Scholar] [CrossRef]
- Simonyan, K.; Vedaldi, A.; Zisserman, A. Deep inside convolutional networks: Visualising image classification models and saliency maps. arXiv 2013, arXiv:1312.6034. [Google Scholar] [CrossRef]
- Springenberg, J.T.; Dosovitskiy, A.; Brox, T.; Riedmiller, M. Striving for simplicity: The all convolutional net. arXiv 2014, arXiv:1412.6806. [Google Scholar] [CrossRef]
- Shrikumar, A.; Greenside, P.; Kundaje, A. Learning important features through propagating activation differences. In Proceedings of the International Conference on Machine Learning. PMLR, Sydney, Australia, 6–11 August 2017; pp. 3145–3153. [Google Scholar] [CrossRef]
- Shrikumar, A.; Greenside, P.; Shcherbina, A.; Kundaje, A. Not just a black box: Learning important features through propagating activation differences. arXiv 2016, arXiv:1605.01713. [Google Scholar] [CrossRef]
- Zeiler, M.D.; Fergus, R. Visualizing and understanding convolutional networks. In Proceedings of the Computer Vision–ECCV 2014: 13th European Conference, Zurich, Switzerland, 6–12 September 2014; Proceedings, Part I 13. Springer: Berlin/Heidelberg, Germany, 2014; pp. 818–833. [Google Scholar] [CrossRef]
- Smilkov, D.; Thorat, N.; Kim, B.; Viégas, F.; Wattenberg, M. Smoothgrad: Removing noise by adding noise. arXiv 2017, arXiv:1706.03825. [Google Scholar] [CrossRef]
- Castro, J.; Gómez, D.; Tejada, J. Polynomial calculation of the Shapley value based on sampling. Comput. Oper. Res. 2009, 36, 1726–1730. [Google Scholar] [CrossRef]
- Fisher, A.; Rudin, C.; Dominici, F. All models are wrong, but many are useful: Learning a variable’s importance by studying an entire class of prediction models simultaneously. J. Mach. Learn. Res. 2019, 20, 1–81. [Google Scholar] [CrossRef]




| Category | Modality | Dataset | Features | # of Samples |
|---|---|---|---|---|
| Single Modality | Image | MURA [120] | Musculoskeletal radiology images | 40,561 radiograph images |
| MRNet [121] | MRI images | 1370 knee MRI images | ||
| RSNA [122] | Chest X-ray images | 29,687 X-ray images | ||
| Demner, F., 2016 [123] | Chest X-ray images | 3996 radiology reports and 8121 associated images | ||
| OASIS [124] | MRI images | 140,000 MRI images | ||
| ADNI [119] | MRI images | 2733 MRI images | ||
| X. Wang, 2017 [125] | Chest X-ray images | 108,948 frontal-view X-ray images of 32,717 patients | ||
| Armato III 2011 [126] | CT images | 7371 lesions images | ||
| Single Modality | Image | TCIA [127] | Cancer tumor images | 50 million MRI Images |
| EHR | MIMIC-III [128] | Demographics, clinical history, diagnoses, prescriptions, physical information, etc. | 112,000 Clinical reports records | |
| eICU [129] | Management activities, clinical assessments, treatment plans, vital sign measurements, etc. | 200,000 critical care patients | ||
| Text | 2010 i2b2/VA [130] | Discharge statements, progress reports, radiology reports, pathology reports | 72,846 entities from 826 notes | |
| 2012 i2b2 [131] | Discharge statements | 30,062 entities from 310 notes | ||
| 2014 i2b2/UTHealth [132] | Longitudinal medical record | 1304 medical records of 297 patients | ||
| 2018 n2c2 [133] | Discharge statements | 202 records of patient with document-level annotations | ||
| Multiple Modalities | Genome, Image | TCGA [134] | Genome, medical images | 11,000 human tumors across 33 different cancer types |
| Genome, Image, EHR | UK Biobank [115] | Clinical information, genomic analysis, exon variant testing, whole genome sequencing testing, MRI, etc. | 500,000 individuals clinical records | |
| Image, Text | ImageCLEFmed [135] | Diagnostic images, visible light images, signals, waves, etc. | 4000 radiology images with 4000 associated Question-Answer pairs | |
| Openi [136] | Medical articles, images | 3.7 million images from about 1.2 million PubMed articles | ||
| Multiple signals | PhysiNet [137] | Biomedical signals | Deidentified health data associated with over 200,000 admissions to ICUs | |
| Video | MedVidCL [138] | Medical instruction images | 6617 videos annotation | |
| UNBC-McMaster [139] | Patient with shoulder pain | Recorded 200 sequences for 25 patients | ||
| MedVidOA [140] | Medical instruction images | 3010 manually created health-related questions and timestamps as visual answers |
| CDSS | Bio-Informatics | Medicine | Pharmaceutical Chemistry | |
|---|---|---|---|---|
| HKG | DrugBank [141] | Gene Ontology [146] | GEFA [147] | HetioNet [148] |
| POBOKOP [142] | Reaction [149] | |||
| KnowLife [143] | KEGG [150] | ASICS [151] | DrKG [152] | |
| Disease Ontology [144] | Hetionet [152] | |||
| iBKH [145] | Cell Ontology [153] | GP-KG [154] | PrimeKG [155] | |
| PharmKG [156] | DRKF [157] |
| Category | Model | Features | XAI Methods | ||||
|---|---|---|---|---|---|---|---|
| Post Hoc | Global | Local | Model Specific | Model Agnostic | |||
| CAM Based | GradCAM [166] | Feature classification by treating the slope of the prediction over the activation map as a weight | ✓ | ✓ | ✓ | ||
| Backpropagation Based | Gradient [167] | Reflect the rate of output change as input changes | ✓ | ✓ | ✓ | ||
| Guided BackProp [168] | Backpropagate non-negative input and output gradients | ✓ | ✓ | ✓ | |||
| GuidedGradCAM [101] | Compute the binwise product between the guided backpropagation and the CAM signal | ✓ | ✓ | ✓ | |||
| DeepLift [169] | Differentiate backpropagation rules from reference operations to account for prediction differences from extraneous informational | ✓ | ✓ | ✓ | |||
| Integrated Gradients [170] | Approximate a gradient from a neutral baseline input to a target input | ✓ | ✓ | ✓ | |||
| Backpropagation Based | GradientShap [77] | Approximate Shapley values by computing the expectation of a gradient | ✓ | ✓ | |||
| Deconvolution [171] | Modify gradient calculation rules in ReLU functions instead of backpropagating non-negative input gradients | ✓ | ✓ | ✓ | |||
| SmoothGrad [172] | Smoothed noisy gradient signals by averaging heatmaps over input and imputed neighbor samples | ✓ | ✓ | ✓ | |||
| Input Inference Based | Occlusion [171] | Occlude a portion of the image with a sliding window and average the difference in output as a feature attribute | ✓ | ✓ | |||
| Shapley Value Sampling [173] | Compute Shapley values over a subset of all possible feature combinations | ✓ | ✓ | ✓ | |||
| Kernel Shap [77] | Use non-modality-specific heatmaps | ✓ | ✓ | ✓ | |||
| Feature Permutation [174] | Replace image features by shuffling feature values within a batch and compute the resulting prediction difference | ✓ | ✓ | ✓ | |||
| LIME [68] | Sampling neighboring data around the input to learn an interpretable model | ✓ | ✓ | ✓ | |||
Disclaimer/Publisher’s Note: The statements, opinions and data contained in all publications are solely those of the individual author(s) and contributor(s) and not of MDPI and/or the editor(s). MDPI and/or the editor(s) disclaim responsibility for any injury to people or property resulting from any ideas, methods, instructions or products referred to in the content. |
© 2024 by the authors. Licensee MDPI, Basel, Switzerland. This article is an open access article distributed under the terms and conditions of the Creative Commons Attribution (CC BY) license (https://creativecommons.org/licenses/by/4.0/).
Share and Cite
Kim, S.Y.; Kim, D.H.; Kim, M.J.; Ko, H.J.; Jeong, O.R. XAI-Based Clinical Decision Support Systems: A Systematic Review. Appl. Sci. 2024, 14, 6638. https://doi.org/10.3390/app14156638
Kim SY, Kim DH, Kim MJ, Ko HJ, Jeong OR. XAI-Based Clinical Decision Support Systems: A Systematic Review. Applied Sciences. 2024; 14(15):6638. https://doi.org/10.3390/app14156638
Chicago/Turabian StyleKim, Se Young, Dae Ho Kim, Min Ji Kim, Hyo Jin Ko, and Ok Ran Jeong. 2024. "XAI-Based Clinical Decision Support Systems: A Systematic Review" Applied Sciences 14, no. 15: 6638. https://doi.org/10.3390/app14156638
APA StyleKim, S. Y., Kim, D. H., Kim, M. J., Ko, H. J., & Jeong, O. R. (2024). XAI-Based Clinical Decision Support Systems: A Systematic Review. Applied Sciences, 14(15), 6638. https://doi.org/10.3390/app14156638

