X-ray Pulsar-Based Navigation Using Pulse Phase Delay between Spacecraft and Verification with Real Data
Abstract
1. Introduction
2. Related Method of XNAV for Single Spacecraft
2.1. Measurement Model
2.2. Pulse Phase Estimation Method
3. XNAV for Spacecraft in Formation
3.1. Measurement Model
3.2. Pulse Phase Delay Estimation
3.3. Procedure of Pulsar-Based Navigation Using Pulse Phase Delay
| Algorithm 1. Procedure of pulsar-based navigation using pulse phase delay |
| Input: , , i = 1,2,…I 1. Initialization: Set initial state guess . |
| 2. for i = 1, 2,…I do |
| 3. 4. Predict the state of spacecraft B at by propagating 5. Apply (30) and (31) to and . 6. Estimate and by (17). 7. Recover empirical profile and by and , respectively. 8. Calculate by (28) and (33). 9. Estimate by UKF. 10. Predict by propagating . |
| 11. end for |
| Output: |
4. Experiments
4.1. Experiments with Simulation Data
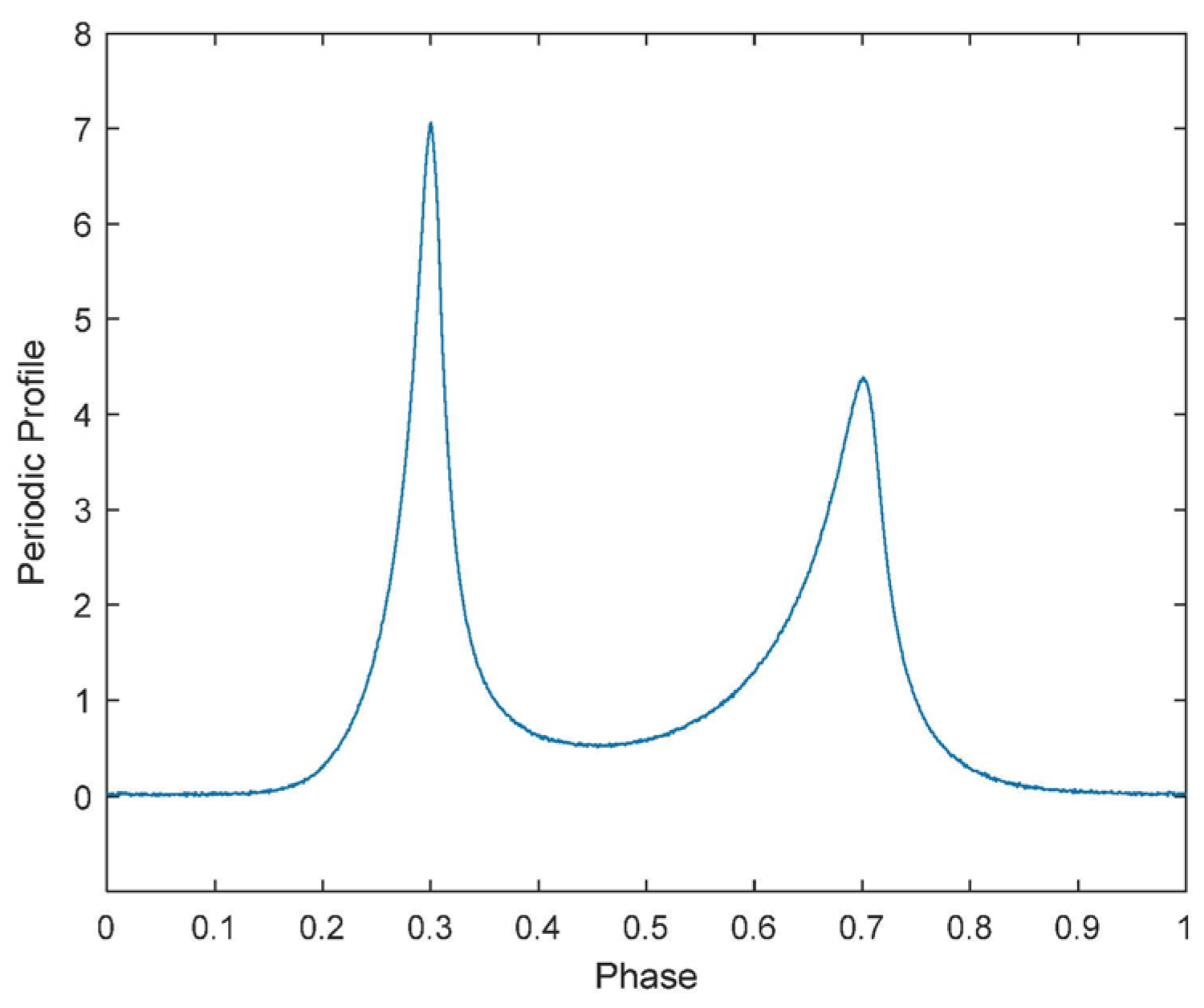
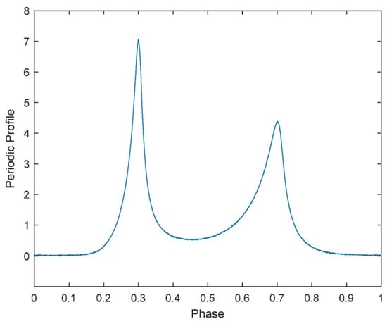
4.2. Experiments with Real Data
5. Conclusions
Author Contributions
Funding
Data Availability Statement
Conflicts of Interest
References
- Fraser, C.T.; Ulrich, S. Adaptive extended Kalman filtering strategies for spacecraft formation relative navigation. Acta Astronaut. 2021, 178, 700–721. [Google Scholar] [CrossRef]
- Vasile, M.; Torre, F.; Serra, R.; Grey, S. Autonomous orbit determination for formations of Cubesats beyond LEO. Acta Astronaut. 2018, 153, 327–336. [Google Scholar] [CrossRef]
- Scharnagl, J.; Haber, R.; Dombrovski, V.; Schilling, K. NetSat—Challenges and lessons learned of a formation of 4 nano-satellites. Acta Astronaut. 2022, 201, 580–591. [Google Scholar] [CrossRef]
- Yang, C.; Zhang, H.; Gao, Y. Analysis of a neural-network-based adaptive controller for deep-space formation flying. Adv. Space Res. 2021, 68, 54–70. [Google Scholar] [CrossRef]
- Wang, X.; Gong, D.; Jiang, Y.; Mo, Q.; Kang, Z.; Shen, Q.; Wu, S.; Wang, D. A Submillimeter-Level Relative Navigation Technology for Spacecraft Formation Flying in Highly Elliptical Orbit. Sensors 2020, 20, 6524. [Google Scholar] [CrossRef]
- Zink, M.; Moreira, A.; Hajnsek, I.; Rizzoli, P.; Bachmann, M.; Kahle, R.; Fritz, T.; Huber, M.; Krieger, G.; Lachaise, M.; et al. TanDEM-X: 10 Years of Formation Flying Bistatic SAR Interferometry. IEEE J. Sel. Top. Appl. Earth Obs. Remote Sens. 2021, 14, 3546–3565. [Google Scholar] [CrossRef]
- Wang, S.; He, C.; Gong, B.; Ding, X.; Yuan, Y. Cooperative Angles-Only Relative Navigation Algorithm for Multi-Spacecraft Formation in Close-Range. Comput. Model. Eng. Sci. 2023, 134, 121–134. [Google Scholar] [CrossRef]
- Liu, J.; Fang, J.; Yang, Z.; Kang, Z.-W.; Wu, J. X-ray pulsar/Doppler difference integrated navigation for deep space exploration with unstable solar spectrum. Aerosp. Sci. Technol. 2015, 41, 144–150. [Google Scholar] [CrossRef]
- Wang, Y.; Zheng, W.; Sun, S.; Li, L. X-ray pulsar-based navigation using time-differenced measurement. Aerosp. Sci. Technol. 2014, 36, 27–35. [Google Scholar] [CrossRef]
- Wang, Y.; Zheng, W.; Zhang, S.; Ge, M.; Li, L.; Jiang, K.; Chen, X.; Zhang, X.; Zheng, S.; Lu, F. Review of X-ray pulsar spacecraft autonomous navigation. Chin. J. Aeronaut. 2023, 36, 44–63. [Google Scholar] [CrossRef]
- Chen, P.-T.; Bayard, D.S.; Sharrow, R.F.; Majid, W.A.; Dunst, B.A.; Speyer, J.L. A Gaussian Sum Filter for Pulsar Navigation: Processing Single Photon Arrival Time Measurements. IEEE Trans. Contr. Syst. Technol. 2023, 31, 2499–2514. [Google Scholar] [CrossRef]
- Sheikh, S.I.; Pines, D.J.; Ray, P.S.; Wood, K.S.; Lovellette, M.N.; Wolff, M.T. Spacecraft Navigation Using X-Ray Pulsars. J. Guid. Control Dyn. 2006, 29, 49–63. [Google Scholar] [CrossRef]
- Winternitz, L.B.; Hassouneh, M.A.; Mitchell, J.W.; Price, S.R.; Yu, W.H.; Semper, S.R.; Ray, P.S.; Wood, K.S.; Arzoumanian, Z.; Gendreau, K.C. SEXTANT X-ray Pulsar Navigation Demonstration: Additional On-Orbit Results. In Proceedings of the 2018 SpaceOps Conference, Marseille, France, 28 May–1 June 2018. [Google Scholar]
- Zheng, S.J.; Zhang, S.N.; Lu, F.J.; Zheng, W.; Chen, X.; Zheng, S.; Lu, F. In-orbit demonstration of X-ray pulsar navigation with the Insight-HXMT satellite. Astrophys. J. Suppl. Ser. 2019, 244, 1. [Google Scholar] [CrossRef]
- Zheng, S.J.; Zhang, S.N.; Lu, F.J.; Wang, W.B.; Gao, Y.; Li, T.P.; Song, L.M.; Ge, M.Y.; Han, D.W.; Chen, Y.; et al. Fast On-Orbit Pulse Phase Estimation of X-Ray Crab Pulsar for XNAV Flight Experiments. IEEE Trans. Aerosp. Electron. Syst. 2022, 59, 3395–3404. [Google Scholar]
- Wang, Y.; Zheng, W.; Ge, M.; Zheng, S.; Zhang, S.; Lu, F. Use of Statistical Linearization for Nonlinear Least-Squares Problems in Pulsar Navigation. J. Guid. Control Dyn. 2023, 46, 1850–1856. [Google Scholar] [CrossRef]
- Xiong, K.; Wei, C.L.; Liu, L.D. The use of X-ray pulsars for aiding navigation of satellites in constellations. Acta Astronaut. 2009, 64, 427–436. [Google Scholar]
- Zhang, H.; Jiao, R.; Xu, L.P.; Xu, C.; Mi, P. Formation of a Satellite Navigation System Using X-Ray Pulsars. Publ. Astron. Soc. Pac. 2019, 131, 045002. [Google Scholar]
- Emadzadeh, A.A.; Speyer, J.L. X-Ray Pulsar-Based Relative Navigation using Epoch Folding. IEEE Trans. Aerosp. Electron. Syst. 2011, 47, 2317–2328. [Google Scholar] [CrossRef]
- Zhou, Q.Y.; Ji, J.F.; Ren, H.F. Timing equation in X-ray pulsar autonomous navigation. Acta Phys. Sin. 2013, 62, 139701. [Google Scholar] [CrossRef]
- Lyne, A.G.; Pritchard, R.S.; Graham Smith, F. 23 Years of Crab Pulsar Rotational History. Mon. Not. R. Astron. Soc. 1993, 265, 1003–1012. [Google Scholar] [CrossRef]
- Edwards, R.T.; Hobbs, G.B.; Manchester, R.N. TEMPO2, a new pulsar timing package—II. The timing model and precision estimates. Mon. Not. Roy. Astron. Soc. 2006, 372, 1549–1574. [Google Scholar] [CrossRef]
- Emadzadeh, A.A.; Speyer, J.L. On Modeling and Pulse Phase Estimation of X-ray Pulsars. IEEE Trans. Signal Process 2010, 58, 4484–4495. [Google Scholar] [CrossRef]
- Wang, Y.; Zheng, W. Pulse Phase Estimation of X-ray Pulsar with the Aid of Vehicle Orbital Dynamics. J. Navig. 2016, 69, 414–432. [Google Scholar] [CrossRef]
- Wang, Y.; Zhang, W. Pulsar phase and Doppler frequency estimation for XNAV using on-orbit epoch folding. IEEE Trans. Aerosp. Electron. Syst. 2016, 52, 2210–2219. [Google Scholar] [CrossRef]
- Robert, G.M. Fundamentals of Astrodynamics and Applications. J. Guid. Control Dyn. 1998, 21, 803–812. [Google Scholar]
- Wang, Y.S.; Wang, Y.D.; Jiang, K.; Zheng, W.; Song, M. Adaptive Grid Search Based Pulse Phase and Doppler Frequency Estimation for XNAV. IEEE Trans. Aerosp. Electron. Syst. 2024, 60, 3707–3717. [Google Scholar] [CrossRef]
- Sun, H.; Su, J.; Deng, Z.; Shen, L.; Bao, W.; Li, X.P.; Li, L.; Su, Z.; Wang, W. Grouping bi-chi-squared method for pulsar navigation experiment using observations of Rossi X-ray timing explorer. Chin. J. Aeronaut. 2022, 36, 386–395. [Google Scholar] [CrossRef]
- Winternitz, L.M.B.; Hassouneh, M.A.; Mitchell, J.W.; Valdez, J.E.; Price, S.R.; Semper, S.R.; Yu, W.H.; Ray, P.S.; Wood, K.S.; Arzoumanian, Z.; et al. X-ray pulsar navigation algorithms and testbed for SEXTANT. In Proceedings of the 2015 IEEE Aerospace Conference, Big Sky, MT, USA, 7–14 March 2015. [Google Scholar]








| Parameters | Value |
|---|---|
| Period [ms] | 33.4 |
| [ph/s] | 660 |
| [ph/s] | 13,860.2 |
| Orbital Elements | Spacecraft A | Spacecraft B |
|---|---|---|
| Inclination/° | 51.6995 | 63.2 |
| Semi-major axis/km | 6781.5888 | 6922.0854 |
| Eccentricity | 8.63 × 10−4 | 4.76 × 10−4 |
| Right ascension of the ascending node/° | 137.2927 | 252.4538 |
| Argument of perigee/° | 124.2185 | 121.7897 |
| True anomaly/° | 183.5224 | 279.4325 |
| Obs_ID | Start Time [UTC] | Finish Time [UTC] |
|---|---|---|
| P0111605054 | 13 March 2018 03:38:24 | 14 March 2018 18:02:10 |
| 1013010125 | 13 March 2018 02:58:15 | 13 March 2018 23:02:12 |
| 1013010126 | 13 March 2018 00:32:49 | 14 March 2018 14:58:16 |
| Number | Start Time [UTC] |
|---|---|
| 1 | 14 March 2018 02:06:27 |
| 2 | 14 March 2018 03:40:51 |
| 3 | 14 March 2018 05:14:53 |
| 4 | 14 March 2018 06:43:16 |
| 5 | 14 March 2018 08:16:06 |
| 6 | 14 March 2018 09:50:46 |
| 7 | 14 March 2018 11:22:42 |
| 8 | 14 March 2018 12:58:12 |
| 9 | 14 March 2018 14:34:19 |
| Exposure Number | Estimation Error [Cycle] |
|---|---|
| 1 | 2.63 × 10−3 |
| 2 | −2.82 × 10−3 |
| 3 | 2.80 × 10−3 |
| 4 | 3.89 × 10−4 |
| 5 | −9.16 × 10−4 |
| 6 | 3.39 × 10−5 |
| 7 | −2.51 × 10−3 |
| 8 | −2.44 × 10−4 |
| 9 | −1.42 × 10−4 |
| Method | RMS Error [cycle] | Mean CPU Time Cost [s] |
|---|---|---|
| Proposed direct estimation method | 1.83 × 10−3 | 0.0092 |
| Respective estimation method | 1.71 × 10−3 | 0.0146 |
Disclaimer/Publisher’s Note: The statements, opinions and data contained in all publications are solely those of the individual author(s) and contributor(s) and not of MDPI and/or the editor(s). MDPI and/or the editor(s) disclaim responsibility for any injury to people or property resulting from any ideas, methods, instructions or products referred to in the content. |
© 2024 by the authors. Licensee MDPI, Basel, Switzerland. This article is an open access article distributed under the terms and conditions of the Creative Commons Attribution (CC BY) license (https://creativecommons.org/licenses/by/4.0/).
Share and Cite
Jiang, K.; Wang, Y.; Yang, H.; Yuan, H. X-ray Pulsar-Based Navigation Using Pulse Phase Delay between Spacecraft and Verification with Real Data. Appl. Sci. 2024, 14, 6401. https://doi.org/10.3390/app14156401
Jiang K, Wang Y, Yang H, Yuan H. X-ray Pulsar-Based Navigation Using Pulse Phase Delay between Spacecraft and Verification with Real Data. Applied Sciences. 2024; 14(15):6401. https://doi.org/10.3390/app14156401
Chicago/Turabian StyleJiang, Kun, Yusong Wang, Hui Yang, and Hong Yuan. 2024. "X-ray Pulsar-Based Navigation Using Pulse Phase Delay between Spacecraft and Verification with Real Data" Applied Sciences 14, no. 15: 6401. https://doi.org/10.3390/app14156401
APA StyleJiang, K., Wang, Y., Yang, H., & Yuan, H. (2024). X-ray Pulsar-Based Navigation Using Pulse Phase Delay between Spacecraft and Verification with Real Data. Applied Sciences, 14(15), 6401. https://doi.org/10.3390/app14156401

