Protective Effects of Allium senescens Extract against 6-Hydroxydopamine in Neurons
Abstract
1. Introduction
2. Materials and Methods
2.1. A. senescens Extract
2.2. Cell and Animal Plankton Cultures
2.3. Exposure to Cell and Animal Plankton
2.4. Cell Viability Test
2.5. Quantitative PCR
2.6. Evaluation of Modulation for Mitochondrial Apoptotic Markers
2.7. Mitochondrial Apoptosis
2.8. Cellular ROS Detection
2.9. Evaluation of Modulation for Apoptosis In Vivo
2.10. Whole-Mount Immunohistochemistry
2.11. Statistical Analysis
3. Results
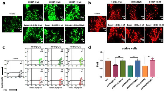
3.1. Prevention for Oxidative Apoptosis by A. senescens Extract
3.2. Protection of Mitochondrial Activity by A. senescens Extract
3.3. Modulation of Expression for Apoptotic Makers by A. senescens Extract
3.4. Protective Effects of A. senescens Extract against Oxidative Stress in Brine Shrimp
4. Discussion
5. Conclusions
Supplementary Materials
Author Contributions
Funding
Institutional Review Board Statement
Informed Consent Statement
Data Availability Statement
Conflicts of Interest
References
- Sun, A.Y.; Chen, Y.-M. Oxidative stress and neurodegenerative disorders. J. Biomed. Sci. 1998, 5, 401–414. [Google Scholar] [CrossRef]
- Morais, V.A.; De Strooper, B. Mitochondria dysfunction and neurodegenerative disorders: Cause or consequence. J. Alzheimer’s Dis. 2010, 20, S255–S263. [Google Scholar] [CrossRef] [PubMed]
- Höglinger, G.U.; Michel, P.P.; Champy, P.; Feger, J.; Hirsch, E.C.; Ruberg, M.; Lannuzel, A. Experimental evidence for a toxic etiology of tropical parkinsonism. Mov. Disord. Off. J. Mov. Disord. Soc. 2005, 20, 118–119. [Google Scholar] [CrossRef] [PubMed]
- Mittal, S.; Bjørnevik, K.; Im, D.S.; Flierl, A.; Dong, X.; Locascio, J.J.; Abo, K.M.; Long, E.; Jin, M.; Xu, B. β2-Adrenoreceptor is a regulator of the α-synuclein gene driving risk of Parkinson’s disease. Science 2017, 357, 891–898. [Google Scholar] [CrossRef] [PubMed]
- Wachter, B.; Schürger, S.; Rolinger, J.; von Ameln-Mayerhofer, A.; Berg, D.; Wagner, H.-J.; Kueppers, E. Effect of 6-hydroxydopamine (6-OHDA) on proliferation of glial cells in the rat cortex and striatum: Evidence for de-differentiation of resident astrocytes. Cell Tissue Res. 2010, 342, 147–160. [Google Scholar] [CrossRef] [PubMed]
- Kim, G.H.; Kim, J.E.; Rhie, S.J.; Yoon, S. The role of oxidative stress in neurodegenerative diseases. Exp. Neurobiol. 2015, 24, 325. [Google Scholar] [CrossRef] [PubMed]
- Kiran, N.S.; Yashaswini, C.; Lowkesh, G.; Range, K.; Madhu, R. Phytochemicals and Herbal Medicines: Potential Drug Candidates for Obsessive-Compulsive Disorder Treatment. In Nutrition and Obsessive-Compulsive Disorder; CRC Press: Boca Raton, FL, USA, 2024; pp. 189–200. [Google Scholar]
- Poewe, W.; Seppi, K.; Tanner, C.M.; Halliday, G.M.; Brundin, P.; Volkmann, J.; Schrag, A.-E.; Lang, A.E. Parkinson disease. Nat. Rev. Dis. Primers 2017, 3, 17013. [Google Scholar] [CrossRef] [PubMed]
- Riederer, P.; Müller, T. Use of monoamine oxidase inhibitors in chronic neurodegeneration. Expert Opin. Drug Metab. Toxicol. 2017, 13, 233–240. [Google Scholar] [CrossRef] [PubMed]
- González-Sarrías, A.; Núñez-Sánchez, M.A.; Tomás-Barberán, F.A.; Espín, J.C. Neuroprotective effects of bioavailable polyphenol-derived metabolites against oxidative stress-induced cytotoxicity in human neuroblastoma SH-SY5Y cells. J. Agric. Food Chem. 2017, 65, 752–758. [Google Scholar] [CrossRef]
- Breese, G.R.; Knapp, D.J.; Criswell, H.E.; Moy, S.S.; Papadeas, S.T.; Blake, B.L. The neonate-6-hydroxydopamine-lesioned rat: A model for clinical neuroscience and neurobiological principles. Brain Res. Rev. 2005, 48, 57–73. [Google Scholar] [CrossRef]
- Hernandez-Baltazar, D.; Zavala-Flores, L.; Villanueva-Olivo, A. The 6-hydroxydopamine model and parkinsonian pathophysiology: Novel findings in an older model. Neurología 2017, 32, 533–539. [Google Scholar] [CrossRef] [PubMed]
- Schwarting, R.; Huston, J. Unilateral 6-hydroxydopamine lesions of meso-striatal dopamine neurons and their physiological sequelae. Prog. Neurobiol. 1996, 49, 215–266. [Google Scholar] [CrossRef] [PubMed]
- Poh Loh, K.; Hong Huang, S.; De Silva, R.; Tan, B.K.H.; Zhun Zhu, Y. Oxidative stress: Apoptosis in neuronal injury. Curr. Alzheimer Res. 2006, 3, 327–337. [Google Scholar] [CrossRef] [PubMed]
- Nadege, B.; Patrick, L.; Rodrigue, R. Mitochondria: From bioenergetics to the metabolic regulation of carcinogenesis. Front. Biosci. 2009, 14, 4015–4034. [Google Scholar] [CrossRef] [PubMed]
- Maggiorani, D.; Manzella, N.; Edmondson, D.E.; Mattevi, A.; Parini, A.; Binda, C.; Mialet-Perez, J. Monoamine oxidases, oxidative stress, and altered mitochondrial dynamics in cardiac ageing. Oxidative Med. Cell. Longev. 2017, 2017, 3017947. [Google Scholar] [CrossRef]
- Mayer, B.; Oberbauer, R. Mitochondrial regulation of apoptosis. Physiology 2003, 18, 89–94. [Google Scholar] [CrossRef]
- Dobo, J.; Swanson, R.; Salvesen, G.S.; Olson, S.T.; Gettins, P.G. Cytokine response modifier a inhibition of initiator caspases results in covalent complex formation and dissociation of the caspase tetramer. J. Biol. Chem. 2006, 281, 38781–38790. [Google Scholar] [CrossRef]
- Vamos, M.; Welsh, K.; Finlay, D.; Lee, P.S.; Mace, P.D.; Snipas, S.J.; Gonzalez, M.L.; Ganji, S.R.; Ardecky, R.J.; Riedl, S.J. Expedient synthesis of highly potent antagonists of inhibitor of apoptosis proteins (IAPs) with unique selectivity for ML-IAP. ACS Chem. Biol. 2013, 8, 725–732. [Google Scholar] [CrossRef] [PubMed][Green Version]
- Kvansakul, M.; Caria, S.; Hinds, M.G. The Bcl-2 family in host-virus interactions. Viruses 2017, 9, 290. [Google Scholar] [CrossRef]
- Gervais, F.G.; Xu, D.; Robertson, G.S.; Vaillancourt, J.P.; Zhu, Y.; Huang, J.; LeBlanc, A.; Smith, D.; Rigby, M.; Shearman, M.S. Involvement of caspases in proteolytic cleavage of Alzheimer’s amyloid-β precursor protein and amyloidogenic Aβ peptide formation. Cell 1999, 97, 395–406. [Google Scholar] [CrossRef]
- Ong, H.G.; Chung, J.-M.; Jeong, H.-R.; Kim, Y.-D.; Choi, K.; Shin, C.-H.; Lee, Y.-M. Ethnobotany of the wild edible plants gathered in Ulleung Island, South Korea. Genet. Resour. Crop Evol. 2016, 63, 409–427. [Google Scholar] [CrossRef]
- Pârvu, M.; Pârvu, A.E.; Vlase, L.; Rosca-Casian, O.; Pârvu, O.; Puscas, M. Allicin and alliin content and antifungal activity of Allium senescens L. ssp. montanum (FW Schmidt) Holub ethanol extract. J. Med. Plants Res. 2011, 5, 6544–6549. [Google Scholar]
- Shin, G.-M.; Koppula, S.; Chae, Y.-J.; Kim, H.-S.; Lee, J.-D.; Kim, M.-K.; Song, M. Anti-hepatofibrosis effect of Allium senescens in activated hepatic stellate cells and thioacetamide-induced fibrosis rat model. Pharm. Biol. 2018, 56, 632–642. [Google Scholar] [CrossRef]
- Vlase, L.; Parvu, M.; Parvu, E.A.; Toiu, A. Chemical constituents of three Allium species from Romania. Molecules 2012, 18, 114–127. [Google Scholar] [CrossRef]
- Stefanatos, R.; Sanz, A. The role of mitochondrial ROS in the aging brain. FEBS Lett. 2018, 592, 743–758. [Google Scholar] [CrossRef]
- Alfadda, A.A.; Sallam, R.M. Reactive oxygen species in health and disease. BioMed Res. Int. 2012, 2012, 936486. [Google Scholar] [CrossRef]
- Umeno, A.; Biju, V.; Yoshida, Y. In vivo ROS production and use of oxidative stress-derived biomarkers to detect the onset of diseases such as Alzheimer’s disease, Parkinson’s disease, and diabetes. Free Radic. Res. 2017, 51, 413–427. [Google Scholar] [CrossRef]
- Giorgio, M.; Migliaccio, E.; Orsini, F.; Paolucci, D.; Moroni, M.; Contursi, C.; Pelliccia, G.; Luzi, L.; Minucci, S.; Marcaccio, M. Electron transfer between cytochrome c and p66Shc generates reactive oxygen species that trigger mitochondrial apoptosis. Cell 2005, 122, 221–233. [Google Scholar] [CrossRef]
- Jha, N.K.; Jha, S.K.; Kar, R.; Nand, P.; Swati, K.; Goswami, V.K. Nuclear factor-kappa β as a therapeutic target for Alzheimer’s disease. J. Neurochem. 2019, 150, 113–137. [Google Scholar] [CrossRef]
- Zhou, Y.D.; Hou, J.G.; Yang, G.; Jiang, S.; Chen, C.; Wang, Z.; Liu, Y.Y.; Ren, S.; Li, W. Icariin ameliorates cisplatin-induced cytotoxicity in human embryonic kidney 293 cells by suppressing ROS-mediated PI3K/Akt pathway. Biomed. Pharmacother. 2019, 109, 2309–2317. [Google Scholar] [CrossRef]
- Kim, B.Y.; Shin, G.H.; Lee, I.S.; Kim, S.W.; Kim, H.S.; Kim, J.K.; Lee, S.G. Localization patterns of dopamine active transporter synthesizing cells during development of brine shrimp. Arch. Insect Biochem. Physiol. 2017, 94, e21378. [Google Scholar] [CrossRef] [PubMed]
- Kim, B.Y.; Song, H.Y.; Kim, M.Y.; Lee, B.H.; Kim, K.J.; Jo, K.J.; Kim, S.W.; Lee, S.G.; Lee, B.H. Distinctive localization of Group 3 late embryogenesis abundant synthesizing cells during brine shrimp development. Arch. Insect Biochem. Physiol. 2015, 89, 169–180. [Google Scholar] [CrossRef] [PubMed]
- Zhang, Q.; Guo, S.; Hu, G. Toxic effects of two commercial polybrominated diphenyl ethers on Artemia larvae at three developmental stages. Crustaceana 2021, 94, 177–187. [Google Scholar] [CrossRef]
- Gronenberg, W.; Lopez-Riquelme, G.O. Multisensory convergence in the mushroom bodies of ants and bees. Acta Biol. Hung. 2004, 55, 31–37. [Google Scholar] [CrossRef] [PubMed]







| Gene | F/R * | Seq (5′→3′) |
|---|---|---|
| AKT | F | GGCTGCCAAGTGTCAAATCC |
| R | AGTGCTCCCCCACTTACTTG | |
| NFκB-P50 | F | CGGAGCCCTCTTTCACAGTT |
| R | TTCAGCTTAGGAGCGAAGGC | |
| NFκB-P52 | F | AGGTGCTGTAGCGGGATTTC |
| R | AGAGGCACTGTATAGGGCAG | |
| Bcl2 | F | CTGCTGACATGCTTGGAAAA |
| R | ATTGGGCTACCCCAGCAATG | |
| Bax | F | AGCGCTCCCCCACTTACTTG |
| R | GACAGGGACATCAGTCGCTT | |
| Cyt | F | ATGAATGACCACTCTAGCCA |
| R | ATAGAAACAGCCAGGACCGC | |
| GAPDH | F | GTGGTCTCCTCTGACTTCAACA |
| R | CTCTTCCTCTTGTGCTCTTGCT |
Disclaimer/Publisher’s Note: The statements, opinions and data contained in all publications are solely those of the individual author(s) and contributor(s) and not of MDPI and/or the editor(s). MDPI and/or the editor(s) disclaim responsibility for any injury to people or property resulting from any ideas, methods, instructions or products referred to in the content. |
© 2024 by the authors. Licensee MDPI, Basel, Switzerland. This article is an open access article distributed under the terms and conditions of the Creative Commons Attribution (CC BY) license (https://creativecommons.org/licenses/by/4.0/).
Share and Cite
Park, Y.; Yun, M.; Lee, S.; Kim, B. Protective Effects of Allium senescens Extract against 6-Hydroxydopamine in Neurons. Appl. Sci. 2024, 14, 5579. https://doi.org/10.3390/app14135579
Park Y, Yun M, Lee S, Kim B. Protective Effects of Allium senescens Extract against 6-Hydroxydopamine in Neurons. Applied Sciences. 2024; 14(13):5579. https://doi.org/10.3390/app14135579
Chicago/Turabian StylePark, Yoonjin, Mihae Yun, Seunggwan Lee, and Boyong Kim. 2024. "Protective Effects of Allium senescens Extract against 6-Hydroxydopamine in Neurons" Applied Sciences 14, no. 13: 5579. https://doi.org/10.3390/app14135579
APA StylePark, Y., Yun, M., Lee, S., & Kim, B. (2024). Protective Effects of Allium senescens Extract against 6-Hydroxydopamine in Neurons. Applied Sciences, 14(13), 5579. https://doi.org/10.3390/app14135579

