The Approach for Identifying Opportunities in Product Innovation Design through Requirement Conflict Analysis
Abstract
1. Introduction
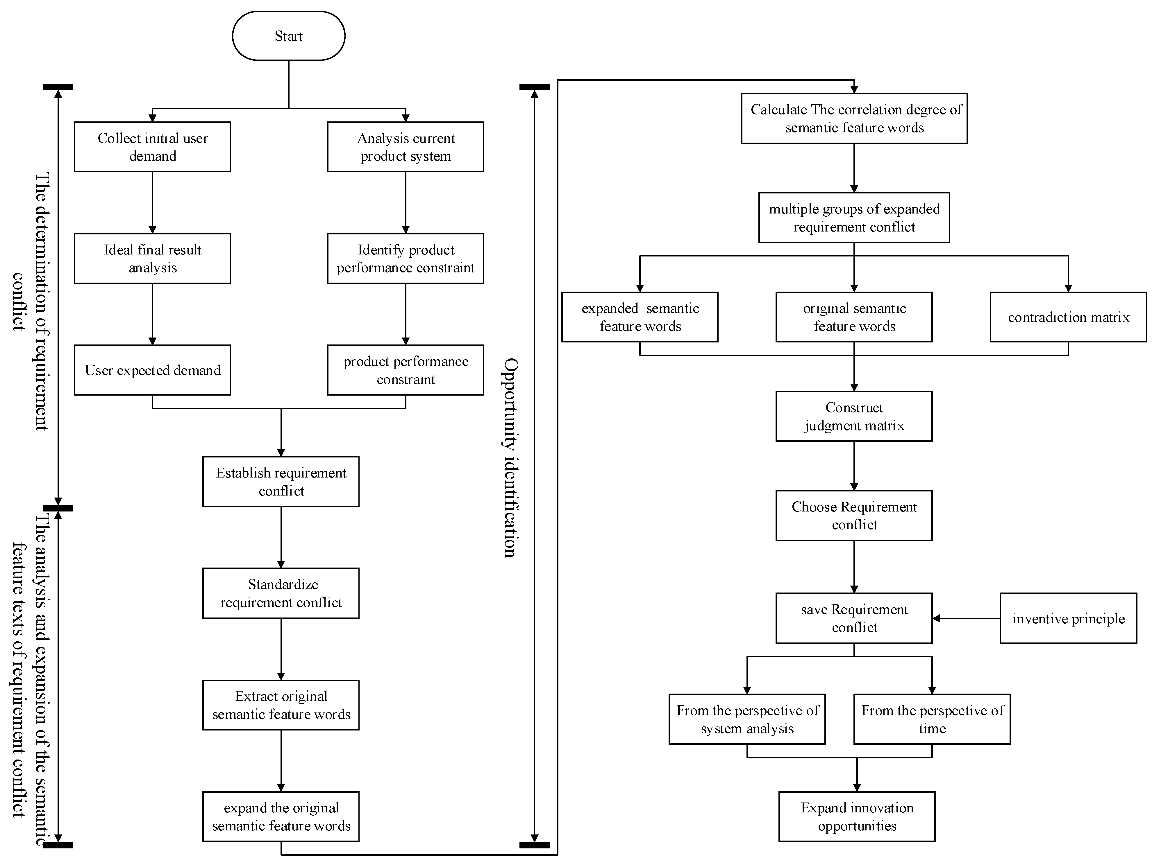
2. The Identification of Opportunities for Innovative Design Based on Requirement Conflict
2.1. The Identification Method of Opportunities for Innovative Design
2.2. The Identification Process of Opportunities for Innovative Design
2.2.1. The Determination of Requirement Conflict
2.2.2. The Analysis and Expansion of the Semantic Feature Texts of Requirement Conflict
2.2.3. The Identification of Opportunities for Innovative Design
- (1)
- The construction of judgement matrix. In the judgement matrix, the expanded words of the semantic feature words of the function realization degree () or the expanded words of the functional semantic feature verbs () are taken as the first column elements, and the expanded words of the performance constraint description words () are taken as the first row elements. The value of other matrix elements can be 0 or 1 by experts. For the judgment matrix where the expansion words are located, the matrix element value is based on whether the expansion requirement conflict is similar to the original requirement conflict. If it is similar, the matrix element value x = 1, otherwise x = 0. For the judgment matrix where the expansion words are located, the matrix element value is based on whether the expanded function of the function verb can overcome the corresponding expanded product performance constraints in the first row. If it can overcome, the matrix element value x = 1, otherwise x = 0. Finally, the comprehensive correlation degree w of the expanded words can be calculated by combining the correlation degree I and the matrix element value, the calculation equation is as follows.where the higher the comprehensive correlation degree of the function realization degree expanded words (), the better the ways for implementation of the function goal idealized results can meet user-expected demand. The higher the comprehensive correlation degree of the function expanded verbs (), the better ways for implementation of function can overcome the product performance constraints. Therefore, the expanded words with high comprehensive correlation degree can be given priority as the opportunity clues for product innovative design.
- (2)
- The determination of design principles. The expanded words of the semantic feature words of the function realization degree () selected above and the expanded words of the performance constraint description words () are transformed into the corresponding parameters of 48 technical parameters (TPs), so as to obtain the contradiction matrix and confirm the inventive principles. In addition, by comparing and analyzing the design information contained in the function verb expanded words and the original function verbs, the beneficial functional principles of the expanded words are extracted. The determination of the functional principles is mainly based on the experience and knowledge of the designer, and it is not in the figure.
2.2.4. Flow of the Method
3. Case Study
3.1. The Determination of Requirement Conflict in Tunnel Construction System
3.2. The Analysis of the Requirement Conflict in Tunnel Construction System
3.3. The Identification of Opportunities for Innovative Design in Tunnel Construction System
- (1)
- Through “slightly” to achieve “small-amplitude” effect, and combined with the corresponding inventive principle: No. 10 Prior action, the innovation opportunity can be inferred: the prior action force is applied to the rock to be excavated in order to reduce the vibration force required during blasting, such as applying an outward pulling force or injecting expansion agent into the rock.
- (2)
- Through “slowly” to achieve “small-amplitude” effect, and combined with the corresponding inventive principle: No. 8 Anti-weight, the innovation opportunity can be inferred: the local mass is used to assist the blasting to separate rock, such as utilizing the gravity of the upper rock to reduce the vibration force required during blasting through excavating the lower rock first and placing the upper rock in the air and then blasting.
- (3)
- Through both “slowly” and “slightly” to achieve “small-amplitude” effect, and combined with the corresponding inventive principle: No. 26 Copying, the innovation opportunity can be inferred: the small blasting effects are duplicated and accumulated to form a large effect, such as multiple shallow blasting.
- (1)
- Through the comparative analysis of the functional principles referred to “corrode” and “blast”, the principle of consuming or destroying rock from the microstructure can be transferred and utilized, such as using strong acid, strong alkali, and other corrosive substances to destroy rock microstructure.
- (2)
- Through the comparative analysis of the functional principles referred to “rub” and “blast”, the principle of destroying and separating rock by using the more maneuverable action position of force can be transferred and utilized, such as “rub” is used instead of “blast” to change the action position from the inside to the surface.
- (3)
- Through the comparative analysis of the functional principles referred to “cut” and “blast”, the principle of force generation that has a smaller range of action of force can be transferred and utilized, so as to reduce the action range of force and make the force more controllable. For example, the action range of the force generated in the “cut” is surface, and the “blast” is space; “cut” is used instead of “blast” to make the force more controllable and avoid rock burst.
4. Discussion and Conclusions
Author Contributions
Funding
Institutional Review Board Statement
Informed Consent Statement
Data Availability Statement
Conflicts of Interest
References
- Kornish, L.J.; Ulrich, K.T. The importance of the raw idea in innovation: Testing the sow’s ear hypothesis. J. Mark. Res. 2014, 51, 14–26. [Google Scholar] [CrossRef]
- Onufrey, K.; Bergek, A. Second wind for exploitation: Pursuing high degrees of product and process innovativeness in mature industries. Technovation 2020, 89, 102068. [Google Scholar] [CrossRef]
- Koen, P.; Ajamian, G.; Burkart, R.; Clamen, A.; Davidson, J.; D’Amore, R.; Elkins, C.; Herald, K.; Incorvia, M.; Johnson, A.; et al. Providing clarity and a common language to the “fuzzy front end”. Res.-Technol. Manag. 2001, 44, 46–55. [Google Scholar] [CrossRef]
- Wen, H.I.; Zhang, S.; Hapeshi, K.; Wang, X.-F. An innovative methodology of product design from nature. J. Bionic Eng. 2008, 5, 75–84. [Google Scholar] [CrossRef]
- Evanschitzky, H.; Eisend, M.; Calantone, R.J.; Jiang, Y. Success factors of product innovation: An updated meta-analysis. J. Prod. Innov. Manag. 2012, 29, 21–37. [Google Scholar] [CrossRef]
- Adams, R.; Bessant, J.; Phelps, R. Innovation management measurement: A review. Int. J. Manag. Rev. 2006, 8, 21–47. [Google Scholar] [CrossRef]
- Casner, D.; Houssin, R.; Renaud, J.; Knittel, D. Optimization as an innovative design approach to improve the performances and the functionalities of mechatronic devices. Procedia Eng. 2015, 131, 941–950. [Google Scholar] [CrossRef]
- Cooper, R.G.; Kleinschmidt, E.J. Success factors in product innovation. Ind. Mark. Manag. 1987, 16, 215–223. [Google Scholar] [CrossRef]
- Sheu, D.D.; Lee, H.K. A proposed process for systematic innovation. Int. J. Prod. Res. 2011, 49, 847–868. [Google Scholar] [CrossRef]
- Zhang, H.; Han, X.; Li, R.; Qin, S.; Ding, G.; Yan, K. A new conceptual design method to support rapid and effective mapping from product design specification to concept design. Int. J. Adv. Manuf. Technol. 2016, 87, 2375–2389. [Google Scholar] [CrossRef]
- Vandekerckhove, W.; Dentchev, N.A. A network perspective on stakeholder management: Facilitating entrepreneurs in the discovery of opportunities. J. Bus. Ethics 2005, 60, 221–232. [Google Scholar] [CrossRef]
- Taha, Z.; Alli, H.; Abdul Rashid, S.H. Users’ requirements and preferences in the success of a new product: A case study of automotive design. Appl. Mech. Mater. 2012, 215, 484–488. [Google Scholar] [CrossRef]
- Sholihah, M.; Mitake, Y.; Nakada, T.; Shimomura, Y. Innovative design method for a valuable product-service system: Concretizing multi-stakeholder requirements. J. Adv. Mech. Des. Syst. Manuf. 2019, 13, JAMDSM0091. [Google Scholar] [CrossRef]
- Wang, Y.; Yu, S.; Xu, T. A user requirement driven framework for collaborative design knowledge management. Adv. Eng. Inform. 2017, 33, 16–28. [Google Scholar] [CrossRef]
- Wang, W.; Wei, T.; Zhang, Y.; Wang, Y. A method of intelligent product design cue construction based on customer touchpoint correlation analysis and positive creativity theory. Adv. Mech. Eng. 2019, 11, 1–11. [Google Scholar]
- Xie, Y. Study on the modern design theory and methodology. J. Mech. Eng. 2004, 40, 1–9. [Google Scholar] [CrossRef]
- Reddivari, S.; Bhowmik, T.; Hollis, C. Automated support to capture verbal just-in-time requirements via audio mining and cluster-based visualization. J. Ind. Inf. Integr. 2019, 14, 41–49. [Google Scholar] [CrossRef]
- Fantoni, G.; Coli, E.; Chiarello, F.; Apreda, R.; Dell’Orletta, F.; Pratelli, G. Text mining tool for translating terms of contract into technical specifications: Development and application in the railway sector. Comput. Ind. 2021, 124, 103357. [Google Scholar] [CrossRef]
- Ding, X. Product configuration on the semantic web using multi-agent. In Proceedings of the 2008 IEEE International Conference on Networking, Sensing and Control, Sanya, China, 6–8 April 2008; pp. 304–309. [Google Scholar]
- Kriglstein, S. User requirements analysis on ontology visualization. In Proceedings of the International Conference on Complex, Intelligent and Software Intensive Systems, Fukuoka, Japan, 16–19 March 2009; pp. 694–699. [Google Scholar]
- Agarwal, N.; Oehler, J.; Brem, A. Constraint-based thinking: A structured approach for developing frugal innovations. IEEE Trans. Eng. Manag. 2021, 68, 739–751. [Google Scholar] [CrossRef]
- Xue, D.; Sun, J.; Norrie, D.H. An intelligent optimal production scheduling approach using constraint-based search and agent-based collaboration. Comput. Ind. 2001, 46, 209–231. [Google Scholar] [CrossRef]
- Koga, T.; Aoyama, K. Design process guide method for minimizing loops and conflicts. J. Adv. Mech. Des. Syst. Manuf. 2009, 3, 191–202. [Google Scholar] [CrossRef]
- Acar, O.A.; Tarakci, M.; van Knippenberg, D. Creativity and innovation under constraints: A cross-disciplinary integrative review. J. Manag. 2019, 45, 96–121. [Google Scholar] [CrossRef]
- Wang, K.; Peng, Q.; Tan, R.; Sun, J.; Chen, M. Innovative product design based on general theory of powerful thinking. Comput.-Aided Des. Appl. 2020, 17, 1007–1019. [Google Scholar] [CrossRef]
- Liu, X.; Li, Y.; Pan, P.; Li, W. Research on computer-aided creative design platform based on creativity model. Expert Syst. Appl. 2011, 38, 9973–9990. [Google Scholar] [CrossRef]
- Tan, R.; Ma, L.; Yang, B. Systematic method to generate new ideas in fuzzy front end using TRIZ. Chin. J. Mech. Eng.-Engl. Ed. 2008, 21, 114–119. [Google Scholar] [CrossRef]
- Chou, J.R. An ideation method for generating new product ideas using TRIZ, concept mapping, and fuzzy linguistic evaluation techniques. Adv. Eng. Inform. 2014, 28, 441–454. [Google Scholar] [CrossRef]
- Bouncken, R.B.; Fredrich, V.; Ritala, P.; Kraus, S. Coopetition in new product development alliances: Advantages and tensions for incremental and radical innovation. Br. J. Manag. 2018, 29, 391–410. [Google Scholar] [CrossRef]
- Chen, L. Mechanical Optimization Design Method, 3rd ed.; Metallurgical Industry Press: Beijing, China, 2005. [Google Scholar]
- Kamarudin, K.M.; Ridgway, K.; Hassan, M.R. Modelling constraints in the conceptual design process with TRIZ and F3. Procedia CIRP 2016, 39, 3–8. [Google Scholar] [CrossRef]
- Yang, D.; Dong, M. A constraint satisfaction approach to resolving product configuration conflicts. Adv. Eng. Inform. 2012, 26, 592–602. [Google Scholar] [CrossRef]
- Tu, J.; Li, Y.; Li, W.; Xiong, Y. Knowledge retrieval model and implementation for product innovative design. Comput. Integr. Manuf. Syst. 2013, 19, 300–308. [Google Scholar]
- Zhang, Y. Design-Driven Patent Circumvent Design Methods and Applications. Doctoral Thesis, Hebei University of Technology, Tianjin, China, 2017. [Google Scholar]










| Original Semantic Feature Word | Slightly | High Hardness | Separate |
|---|---|---|---|
| Expanded words based on co-reference index (correlation degree) | slowly (0.78) stably (0.57) | high abrasion resistance (0.84) high intensity (0.68) high toughness (0.80) | cut (0.67) rub (0.75) scour (0.78) extrude (0.72) corrode (0.78) |
| System Name | The Examples of Opportunities for Product Innovative Design |
|---|---|
| subsystem | Pre-set an elastic structure for the anchor to increase the anchoring force |
| super-system | Pre-excavate the rock above the tunnel in a small area to strengthen the mountain or release the prestress |
| past system | Pre-measure the stress in the mountain to simulate and predict the rock burst |
| subsystem of past system | Pre-install survey equipment to collect data for a long time, so as to grasp geological information more comprehensively |
| super-system of past system | Pre-optimize the route with new criteria |
| future system | Pre-formulate countermeasures by analyzing the rock burst situation in the surrounding area |
| subsystem of future system | Pre-fabricate concrete support reinforced module to support and strengthen rapidly |
| super-system of future system | Elevated road is erected in non-alpine plateau areas to increase the overall elevation of the route gradually, so that the tunnel is located in the upper half of the mountain as much as possible to reduce the force of the upper mountain on the tunnel |
| System Name | The Examples of Opportunities for Product Innovative Design |
|---|---|
| subsystem | Replaced by machine, using mechanical splitting action field instead of blasting explosion field |
| super-system | Use the method of excavating from the top of the mountain downwards for the partial section of the tunnel to reduce the stress of the tunnel |
| past system | Introduce survey technology from other fields to conduct detailed survey of the interior of the mountain |
| subsystem of past system | Look for new measurement signals to more comprehensively survey the areas that cannot be surveyed at present |
| super-system of past system | Replace the diversion tunnel with paving, and the construction position is changed into the mountain surface from inside |
| future system | Move the concrete frame into the supporting position after the external prefabrication |
| subsystem of future system | Choose materials or principles with faster shaping speed |
| super-system of future system | Elevated road is erected in non-alpine plateau areas to increase the overall elevation of the route gradually, so that the tunnel is located in the upper half of the mountain as much as possible to reduce the force of the upper mountain on the tunnel |
Disclaimer/Publisher’s Note: The statements, opinions and data contained in all publications are solely those of the individual author(s) and contributor(s) and not of MDPI and/or the editor(s). MDPI and/or the editor(s) disclaim responsibility for any injury to people or property resulting from any ideas, methods, instructions or products referred to in the content. |
© 2024 by the authors. Licensee MDPI, Basel, Switzerland. This article is an open access article distributed under the terms and conditions of the Creative Commons Attribution (CC BY) license (https://creativecommons.org/licenses/by/4.0/).
Share and Cite
Zheng, L.; Jiang, C.; Li, W.; Wan, C.; Ling, S. The Approach for Identifying Opportunities in Product Innovation Design through Requirement Conflict Analysis. Appl. Sci. 2024, 14, 5242. https://doi.org/10.3390/app14125242
Zheng L, Jiang C, Li W, Wan C, Ling S. The Approach for Identifying Opportunities in Product Innovation Design through Requirement Conflict Analysis. Applied Sciences. 2024; 14(12):5242. https://doi.org/10.3390/app14125242
Chicago/Turabian StyleZheng, Lanjiang, Caibin Jiang, Wenqiang Li, Changfu Wan, and Sitong Ling. 2024. "The Approach for Identifying Opportunities in Product Innovation Design through Requirement Conflict Analysis" Applied Sciences 14, no. 12: 5242. https://doi.org/10.3390/app14125242
APA StyleZheng, L., Jiang, C., Li, W., Wan, C., & Ling, S. (2024). The Approach for Identifying Opportunities in Product Innovation Design through Requirement Conflict Analysis. Applied Sciences, 14(12), 5242. https://doi.org/10.3390/app14125242

