A Phase Error Correction System for Bioimpedance Measurement Circuits
Abstract
1. Introduction
2. Methods
2.1. Phase Error Analysis
- While the phase is obtained as

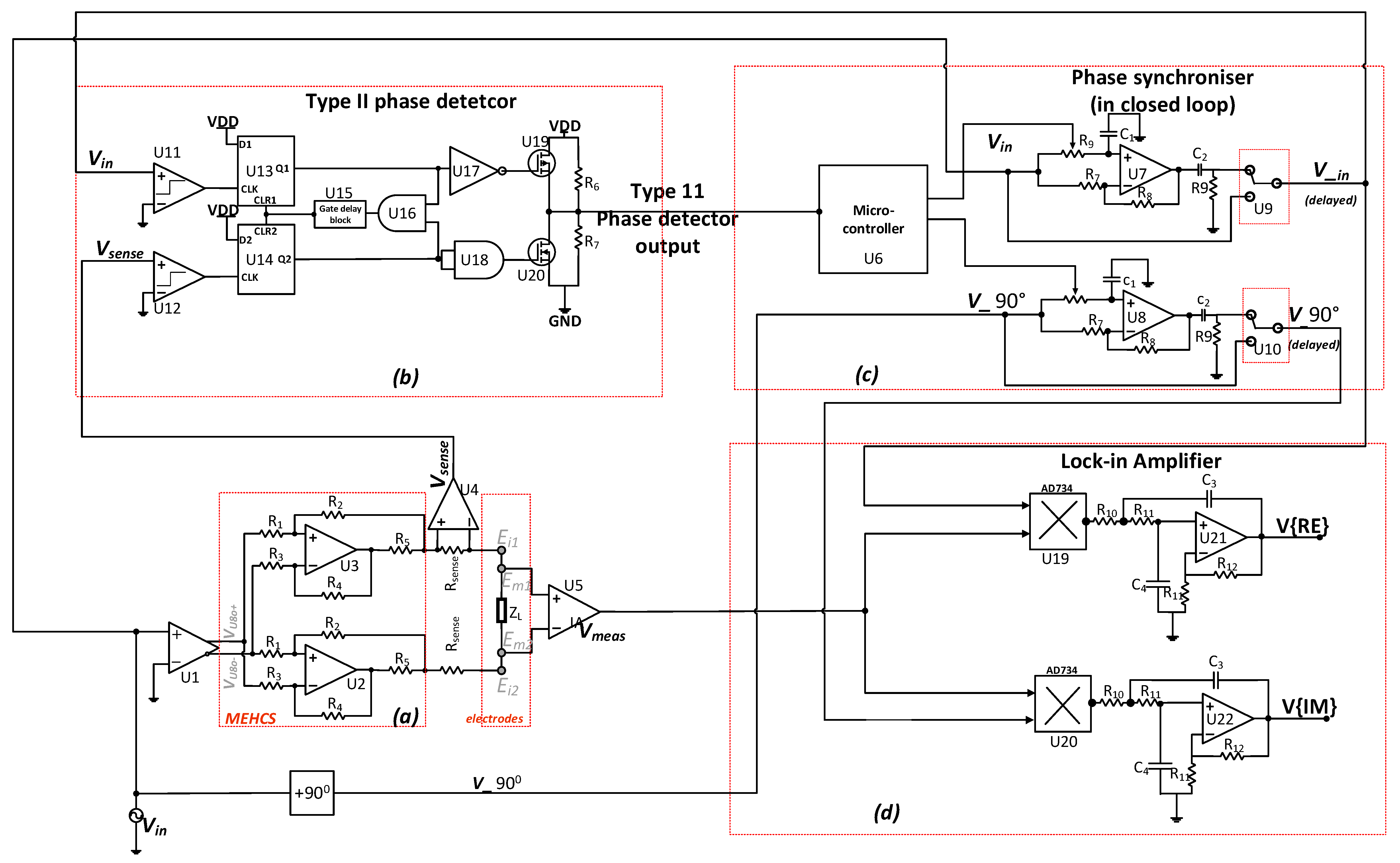
2.2. PECSD Circuit Design
2.3. Experimental Setup
| Table of Resultant Impedimetric Values for 1 KΩ across a range of Frequencies, Comparing SD with and without Phase Compensation (Figure 7). | |||||
| Load | Frequency | |Zx| with Phase Compensation | |Zx| W/O Phase Compensation |
with Phase Compensation |
W/O Phase Compensation |
| R = 1 kΩ | 1000 | 997.77 | 986.30 | 1.47 | 1.64 |
| 10,000 | 996.32 | 986.13 | 1.03 | 1.27 | |
| 100,000 | 961.95 | 957.70 | 1.68 | 11.10 | |
| 200,000 | 891.03 | 880.59 | 0.12 | 18.86 | |
| 300,000 | 818.70 | 826.89 | 4.04 | 23.39 | |
| Table of Resultant Impedimetric Values for RC Load of 1 KΩ and 244 pF Across a Range of Frequencies, Comparing SD with and without Phase Compensation (Figure 9). | |||||||
| Load | Frequency | |Zx| Ideal | |Zx| With Phase Compensation | |Zx| W/O Phase Compensation | Ideal | with Phase Compensation | W/O Phase Compensation |
| RC = 1 kΩ & 244 pF | 1000 | 999.99 | 991.54 | 986.23 | 0.08 | 1.85 | 1.48 |
| 10,000 | 999.88 | 991.92 | 988.64 | 0.87 | 2.44 | 3.12 | |
| 10,0000 | 988.46 | 974.38 | 973.84 | 8.71 | 9.31 | 18.81 | |
| 20,0000 | 956.10 | 838.78 | 844.15 | 17.03 | 15.96 | 33.35 | |
| 30,0000 | 908.59 | 752.30 | 746.28 | 24.68 | 22.01 | 43.67 | |
3. Experimental Results
3.1. Phase Error Detection before and after Compensation
3.2. Frequency Response
3.3. Settling Time
4. Simulations
Frequency Response
5. Performance Overview
5.1. Noise
5.2. Effects of Sense Resistor Rsense Phase Error on Measurement Accuracy
6. Conclusions
Author Contributions
Funding
Data Availability Statement
Conflicts of Interest
References
- Sunny, A.I.; Rahman, M.; Koutsoupidou, M.; Cano-Garcia, H.; Thanou, M.; Rafique, W.; Lipscombe, O.; Kassanos, P.; Triantis, I.; Kallos, E.; et al. Feasibility Experiments to Detect Skin Hydration Using a BioImpedance Sensor. In Proceedings of the 2019 41st Annual International Conference of the IEEE Engineering in Medicine and Biology Society (EMBC), Berlin, Germany, 23–27 July 2019; pp. 1–4. [Google Scholar]
- Åberg, P.; Nicander, I.; Hansson, J.; Geladi, P.; Holmgren, U.; Ollmar, S. Skin cancer identification using multifrequency electrical impedance—A potential screening tool. IEEE Trans. Biomed. Eng. 2004, 51, 2097–2102. [Google Scholar] [CrossRef] [PubMed]
- Adler, A.; Boyle, A. Electrical impedance tomography: Tissue properties to image measures. IEEE Trans. Biomed. Eng. 2017, 64, 2494–2504. [Google Scholar] [CrossRef] [PubMed]
- Kekonen, A.; Bergelin, M.; Eriksson, J.E.; Vaalasti, A.; Ylänen, H.; Viik, J. Bioimpedance measurement based evaluation of wound healing. Physiol. Meas. 2017, 38, 1373–1383. [Google Scholar] [CrossRef] [PubMed]
- Ching, C.T.-S.; Chen, Y.-C.; Lu, L.-H.; Hsieh, P.F.; Hsiao, C.-S.; Sun, T.-P.; Shieh, H.-L.; Chang, K.-M. Characterization of the Muscle Electrical Properties in Low Back Pain Patients by Electrical Impedance Myography. PLoS ONE 2013, 8, e61639. [Google Scholar] [CrossRef]
- Kassanos, P.; Triantis, I.F.; Demosthenous, A.; Member, S. A CMOS Magnitude/Phase Measurement Chip for Impedance Spectroscopy. IEEE Sens. J. 2013, 13, 2229–2236. [Google Scholar] [CrossRef]
- Constantinou, L.; Triantis, I.F.; Bayford, R.; Demosthenous, A. High-power CMOS current driver with accurate transconductance for electrical impedance tomography. IEEE Trans. Biomed. Circuits Syst. 2014, 8, 575–583. [Google Scholar] [CrossRef] [PubMed]
- Huertas, G.; Maldonado, A.; Yúfera, A.; Rueda, A.; Huertas, J.L. The bio-oscillator: A circuit for cell-culture assays. IEEE Trans. Circuits Syst. II Express Briefs 2015, 62, 164–168. [Google Scholar] [CrossRef]
- Naranjo-Hernández, D.; Reina-Tosina, J.; Min, M. Fundamentals, Recent Advances, and Future Challenges in Bioimpedance Devices for Healthcare Applications. J. Sens. 2019, 2019, 9210258. [Google Scholar] [CrossRef]
- Kassanos, P.; Constantinou, L.; Triantis, I.F.; Demosthenous, A. An integrated analog readout for multi-frequency bioimpedance measurements. IEEE Sens. J. 2014, 14, 2792–2800. [Google Scholar] [CrossRef]
- Sanchez, B.; Rutkove, S.B. Electrical Impedance Myography and Its Applications in Neuromuscular Disorders. Neurotherapeutics 2017, 14, 107–118. [Google Scholar] [CrossRef]
- Critcher, S.; Freeborn, T.J. Localized bioimpedance measurements with the max3000x integrated circuit: Characterization and demonstration. Sensors 2021, 21, 3013. [Google Scholar] [CrossRef]
- Texas Instruments AFE4300 4 Device and Documentation Support 4.1 Receiving Notification of Documentation Updates. 2019. Available online: www.ti.com (accessed on 2 December 2023).
- Analog Devices MAX30001-Ultra-Low-Power, Single-Channel Integrated Biopotential (ECG, R-to-R, and Pace Detection) and Bioimpedance (BioZ) AFE. 2023. Available online: www.maximintegrated.com/thermal-tutorial (accessed on 12 January 2024).
- Analog Devices MAX30009EVKIT# Evaluation Kit General Description. 2021. Available online: www.maximintegrated.com/products/MAX30009 (accessed on 12 January 2024).
- Lu, F.; Wang, C.; Zhao, R.; Du, L.; Fang, Z.; Guo, X.; Zhao, Z. Review of stratum corneum impedance measurement in non-invasive penetration application. Biosensors 2018, 8, 31. [Google Scholar] [CrossRef] [PubMed]
- Sanchez, B.; Pacheck, A.; Rutkove, S.B. Guidelines to electrode positioning for human and animal electrical impedance myography research. Sci. Rep. 2016, 6, 32615. [Google Scholar] [CrossRef] [PubMed]
- Garmirian, L.P.; Chin, A.B.; Rutkove, S.B. Discriminating neurogenic from myopathic disease via measurement of muscle anisotropy. Muscle Nerve 2009, 39, 16–24. [Google Scholar] [CrossRef] [PubMed]
- Ivanic, R.; Novotny, I.; Rehacek, V.; Tvarozek, V.; Weis, M. Thin film non-symmetric microelectrode array for impedance monitoring of human skin. Thin Solid Films 2003, 433, 332–336. [Google Scholar] [CrossRef]
- Ward, L.C.; Brantlov, S. Bioimpedance basics and phase angle fundamentals. In Reviews in Endocrine and Metabolic Disorders; Springer: Berlin/Heidelberg, Germany, 2023; Volume 24, pp. 381–391. [Google Scholar] [CrossRef]
- Bertemes-Filho, P.; Felipe, A.; Vincence, V.C. High Accurate Howland Current Source: Output Constraints Analysis. Circuits Syst. 2013, 4, 451–458. [Google Scholar] [CrossRef]
- Algueta-Miguel, J.M.; Beato-López, J.J.; López-Martín, A.J. Analog Lock-In Amplifier Design Using Subsampling for Accuracy Enhancement in GMI Sensor Applications. Sensors 2023, 23, 57. [Google Scholar] [CrossRef] [PubMed]
- Min, M.; Parve, T.; Ronk, A.; Annus, P.; Paavle, T. Synchronous sampling and demodulation in an instrument for multifrequency bioimpedance measurement. IEEE Trans. Instrum. Meas. 2007, 56, 1365–1372. [Google Scholar] [CrossRef]
- Gonzalez-Landaeta, R.; Cota-Ruiz, J.; Sifuentes, E.; Diaz, J.; Casas, O. A fully differential synchronous demodulator for AC signals. IEEE Trans. Instrum. Meas. 2020, 69, 35–44. [Google Scholar] [CrossRef]
- Zamani, M.; Rezaeiyan, Y.; Shoaei, O.; Moradi, F. A 7.2μW Magnitude/Phase Bio-impedance Measurement Front-End with PWM Output in 0.18 μm CMOS. In Proceedings of the 2021 IEEE Nordic Circuits and Systems Conference, NORCAS 2021—Proceedings, Oslo, Norway, 26–27 October 2021; Institute of Electrical and Electronics Engineers Inc.: Piscataway, NJ, USA, 2021. [Google Scholar] [CrossRef]
- Morcelles, K.F.; Sirtoli, V.G.; Bertemes-Filho, P.; Vincence, V.C. Howland current source for high impedance load applications. Rev. Sci. Instrum. 2017, 88, 114705. [Google Scholar] [CrossRef]
- Sirtoli, V.G.; Vincence, V.C.; Bertemes-Filho, P. Mirrored enhanced Howland current source with feedback control. Rev. Sci. Instrum. 2019, 90, 024702. [Google Scholar] [CrossRef] [PubMed]
- Laufer, S.; Ivorra, A.; Reuter, V.E.; Rubinsky, B.; Solomon, S.B. Electrical impedance characterization of normal and cancerous human hepatic tissue. Physiol. Meas. 2010, 31, 995–1009. [Google Scholar] [CrossRef] [PubMed]
- Yamaji, T.; Tanimoto, H.; Kokatsu, H. An I/Q Active Balanced Harmonic Mixer with IM2 Cancelers and a 45 Phase Shifter. In Proceedings of the 1998 IEEE International Solid-State Circuits Conference. Digest of Technical Papers, ISSCC. First Edition (Cat. No.98CH36156), San Francisco, CA, USA, 5–7 February 1998. [Google Scholar]
- Analog Devices. Multiplication Application Guide; Analog Devices, Inc.: Norwood, MA, USA, 1978. [Google Scholar]
- Chitturi, V.; Farrukh, N. Spatial resolution in electrical impedance tomography: A topical review. J. Electr. Bioimpedance 2017, 8, 66–78. [Google Scholar] [CrossRef]
- Texas Instruments Noise Analysis in Operational Amplifier Circuits 2007 Digital Signal Processing Solutions Application Report. 2007. Available online: https://www.ti.com/lit/an/slva043b/slva043b.pdf?ts=1718065789407&ref_url=https%253A%252F%252Fwww.google.com.hk%252F (accessed on 10 January 2024).
- I. Corporation Making Accurate Voltage Noise and Current Noise Measurements on Operational Amplifiers Down to 0.1 Hz. Available online: www.intersil.com (accessed on 10 January 2024).
- High Precision Foil Resistor with TCR of ± 2.0 ppm/°C, Tolerance of ± 0.005% and Load Life Stability of ± 0.005% RCK Series Vishay Foil Resistors. Available online: www.vishayfoilresistors.com (accessed on 2 December 2023).
- Uchiyama, T.; Ishigame, S.; Niitsuma, J.; Aikawa, Y.; Ohta, Y. Multi-frequency bioelectrical impedance analysis of skin rubor with two-electrode technique. J. Tissue Viability 2008, 17, 110–114. [Google Scholar] [CrossRef] [PubMed]













| Architecture | Discrete |
| PCB Active area | 130 mm × 162 mm |
| Supply Voltage | ±15 V |
| Bandwidth | 1 kHz–300 kHz |
| Phase Measurement accuracy | |
| % Error of Experimented RC loads @ full bandwidth. | ≤5% with phase compensation |
| ≤21.1% without phase compensation | |
| Settling time @ 98% of final value | 3.965 s with phase compensation |
| 3.53 s without phase compensation | |
| Maximum output generated noise | 91 nv/Hz with and without phase compensation |
Disclaimer/Publisher’s Note: The statements, opinions and data contained in all publications are solely those of the individual author(s) and contributor(s) and not of MDPI and/or the editor(s). MDPI and/or the editor(s) disclaim responsibility for any injury to people or property resulting from any ideas, methods, instructions or products referred to in the content. |
© 2024 by the authors. Licensee MDPI, Basel, Switzerland. This article is an open access article distributed under the terms and conditions of the Creative Commons Attribution (CC BY) license (https://creativecommons.org/licenses/by/4.0/).
Share and Cite
Nwokoye, I.I.; Triantis, I.F. A Phase Error Correction System for Bioimpedance Measurement Circuits. Appl. Sci. 2024, 14, 5202. https://doi.org/10.3390/app14125202
Nwokoye II, Triantis IF. A Phase Error Correction System for Bioimpedance Measurement Circuits. Applied Sciences. 2024; 14(12):5202. https://doi.org/10.3390/app14125202
Chicago/Turabian StyleNwokoye, Ifeabunike I., and Iasonas F. Triantis. 2024. "A Phase Error Correction System for Bioimpedance Measurement Circuits" Applied Sciences 14, no. 12: 5202. https://doi.org/10.3390/app14125202
APA StyleNwokoye, I. I., & Triantis, I. F. (2024). A Phase Error Correction System for Bioimpedance Measurement Circuits. Applied Sciences, 14(12), 5202. https://doi.org/10.3390/app14125202

