Reliability, Availability, and Maintainability Assessment of a Mechatronic System Based on Timed Colored Petri Nets
Abstract
1. Introduction
- Track their movement through the network;
- Assign them properties that may vary during the Monte Carlo simulation;
- Validate the same transition from several different tokens.
2. Materials and Methods
2.1. Timed Colored Petri Net (Timed CPN)
2.1.1. Timed Colored Petri Net, Formal Definitions:
Timed Multiset
Timed Colored Petri Net
- P: is a finite state of places;
- T: is a finite state of transitions, and ;
- : is a set of directed arcs;
- : Non-empty color sets finite set;
- V: Typed variables finite set where for ;
- C: : Function of color set attributing for each place a color set;
- G: : Guard function providing for each transition t a Boolean guard;
- The set of free variables appearing in a guard is required to form a subset of V,it is required that G(t) ∈ ;
- : Function of arc expression defining for each arc a, a corresponding arc expression E(a), and E(a) ∈ is required. For an arc (p,t) ∈ A connecting a place p ∈ P to a transition t ∈ T, it is required that the type of arc expression is the multiset type over the color set C(p) of the place p. if p is untimed, and if p is timed.where p is the place linked to the arc a. MS and TMS, multisets and timed multisets, respectively;
- : initialization function, attributing an initialization expression I(p) to each place p which is required to evaluate to a multiset over the color set of the place p, where if p is untimed and if p is timed.
Enabling and Occurrence of Timed CPN Steps
- if p is untimed.
- if p is timed.
2.2. Predictive Reliability Availability and Maintainability Assessment Using Timed Colored Petri Nets
2.2.1. CPNTools Software (4.0.1) and Its Monitors
2.2.2. Reliability and Maintainability Using Timed CPN
- hd L(K) is the head of the list where the last value of failure time is stored;
- (K) is the precedent value of the failure time;The mean time to the first failure is the value of where the value of is equal to 0.
- is the panne places subset.
2.2.3. Availability Using Timed CPN
2.3. Predictive RAM Assessment Methodology
3. Application
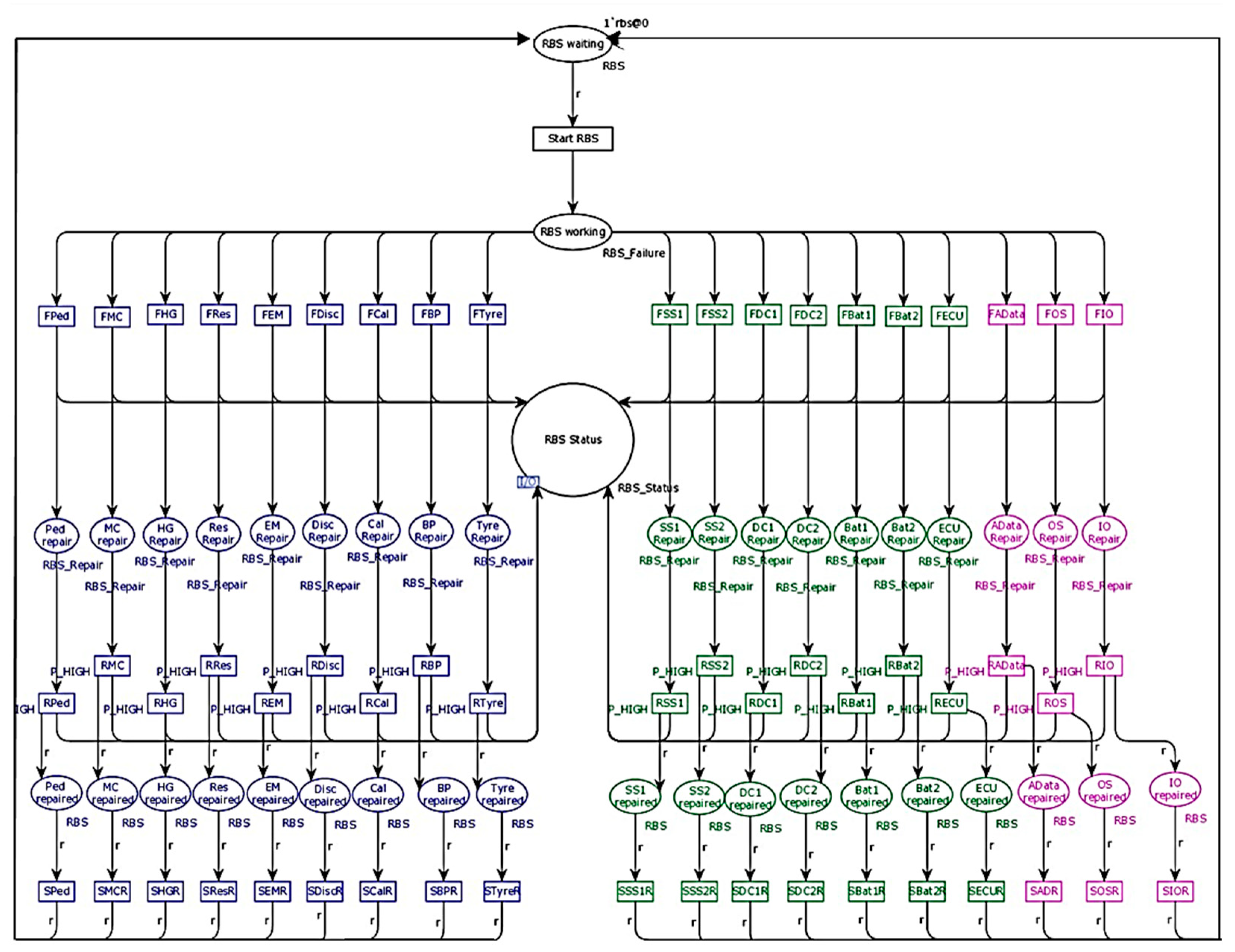
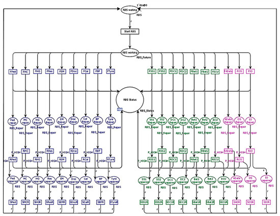
3.1. Timed CP-Net Models of the RBS
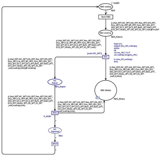
3.1.1. RBS Timed Physical CPN Model
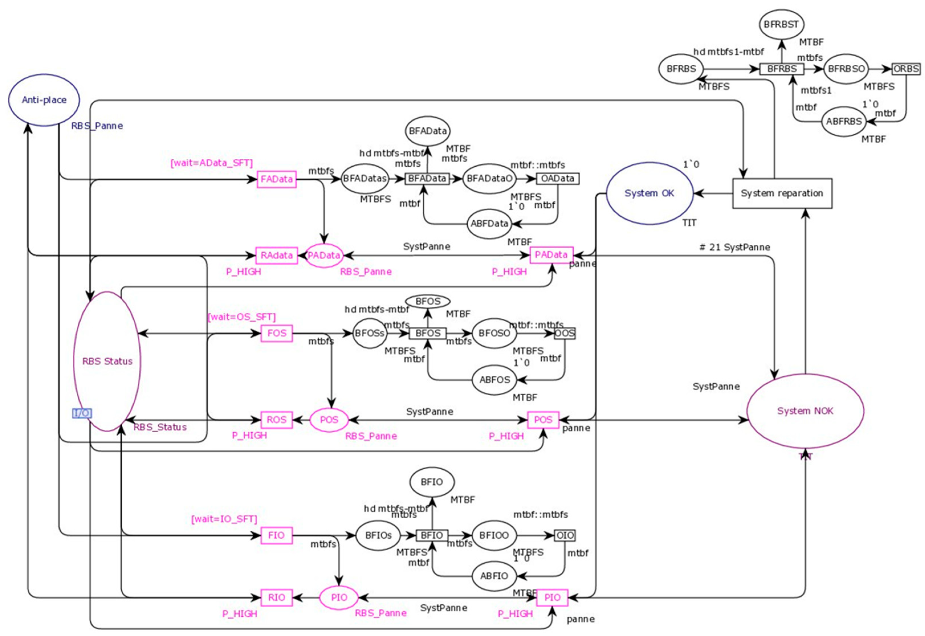
3.1.2. Timed CPN Specifications Model
3.2. Connecting Models
3.3. Build Monitoring
3.3.1. Data Collector Monitors
3.3.2. Marking Size Monitors
3.3.3. Breakpoint Monitor
4. Simulations and Results
- : Standard deviation;
- : Standard error.
4.1. Mean Time to First Failure (MTTFF)
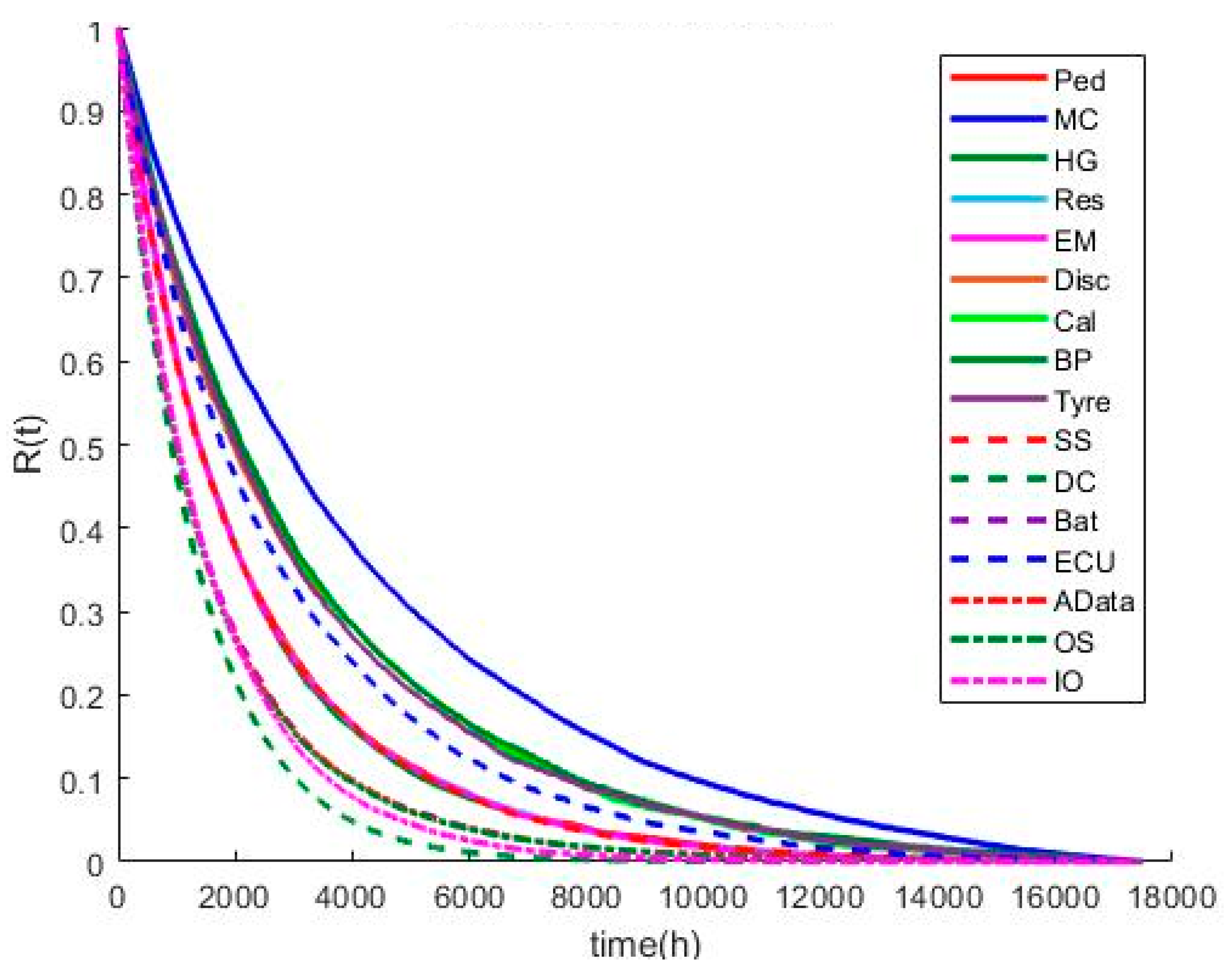
4.2. Reliability and Mean Time between Failures (MTBF)
4.3. Availability: Mean Up Time (MUT) and Mean Down Time (MDT)
4.4. Maintainability and Mean Time to Repair (MTTR)
5. Discussions
6. Conclusions
Author Contributions
Funding
Institutional Review Board Statement
Informed Consent Statement
Data Availability Statement
Conflicts of Interest
Appendix A
Appendix A1. Weibull Distribution
Appendix A2. Exponential Distribution
Appendix A3. Musa Execution Time Model
- k: constant in relation to the program’s dynamics and the machine where it is installed (k = 4.2 × 10−7);
- p: number of executions by time unit (p = r/SLOC/ER), where: r: instruction execution rate (constant), SLOC: code source lines (excluding reused code), ER: expansion ratio, a constant on the programming language (ER = 1 for Assembly; ER = 1, 5 for Macro Assembly; ER = 2, 5 for C; ER = 3 for COBOL, FORTRAN; ER = 4, 5 for Ada);
- : Initial number of faults in the program.
Appendix A4. Erlang Distribution
References
- Guerineau, B.; Bricogne, M.; Durupt, A.; Rivest, L. Mechatronics vs. cyber physical systems: Towards a conceptual framework for a suitable design methodology. In Proceedings of the 2016 11th France-Japan & 9th Europe-Asia Congress on Mechatronics (MECATRONICS)/17th International Conference on Research and Education in (REM), Compiegne, France, 15–17 June 2016. [Google Scholar]
- Ghobakhloo, M. Industry 4.0, digitization, and opportunities for sustainability. J. Clean. Prod. 2020, 252, 119869. [Google Scholar] [CrossRef]
- Kuru, K.; Yetgin, H. Transformation to Advanced Mechatronics Systems within New Industrial Revolution: A Novel Framework in Automation of Everything (AoE). IEEE Access 2019, 7, 41395–41415. [Google Scholar] [CrossRef]
- Yan, R.; Dunnet, S.; Andrews, J. A Petri net model-based resilience analysis of nuclear power plants under the threat of natural hazards. Reliab. Eng. Syst. Saf. 2023, 230, 2469. [Google Scholar] [CrossRef]
- Laronde, R.; Charki, A.; Bigaud, D. Reliability of photovoltaic modules based on climatic measurement data. Int. J. Metrol. Qual. Eng. 2010, 1, 45–49. [Google Scholar] [CrossRef]
- Volovoi, V.; Peterson, D.K. Coupling reliability and logistical considerations for complex system of systems using Stochastic Petri Nets. In Proceedings of the 2011 Winter Simulation Conference (WSC), Phoenix, AZ, USA, 11–14 December 2011. [Google Scholar]
- Zhang, D.; Zhang, K.; Wang, L.; Hong, Q. Reliability modeling and analysis of reactor protect system based on Petri net. J. Phys. Conf. Ser. 2021, 1754, 012059. [Google Scholar] [CrossRef]
- Zhang, W. Performance Prediction for Subsea Structures during Lowering Operations. Ph.D. Thesis, University of Tasmania, Tasmania, Australia, 2018. [Google Scholar]
- Hellel, E.K.; Hamaci, S.; Ziani, R. Modelling and reliability analysis of multi-source renewable energy systems using deterministic and stochastic Petri net. Open Autom. Control. Syst. J. 2018, 10, 25–40. [Google Scholar] [CrossRef]
- Taleb-Berrouane, M.; Khan, F.; Amyotte, P. Bayesian Stochastic Petri Nets (BSPN)—A new modelling tool for dynamic safety and reliability analysis. Reliab. Eng. Syst. Saf. 2020, 193, 106587. [Google Scholar] [CrossRef]
- Andrews, J.; Tolo, S. Dynamic and dependent tree theory (D2T2): A framework for the analysis of fault trees with dependent basic events. Reliab. Eng. Syst. Saf. 2023, 230, 108959. [Google Scholar] [CrossRef]
- Demri, A.; Charki, A.; Guerin, F.; Christofol, H. Functional and dysfunctional analysis of a mechatronic system. In Proceedings of the 2008 Annual Reliability and Maintainability Symposium, Las Vegas, NV, USA, 28–31 January 2008; pp. 114–119. [Google Scholar]
- Mihalache, A.; Guerin, F.; Barreau, M.; Todoskoff, A.; Dumon, B. Reliability assessment of mechatronic systems: Operating field data analysis. In Proceedings of the 2004 IEEE International Conference on Industrial Technology, 2004. IEEE ICIT’04, Hammamet, Tunisia, 8–10 December 2004. [Google Scholar]
- Pinna, B.; Babykina, G.; Brinzei, N.; Pétin, J.F. Using coloured petri nets for integrated reliability and safety evaluations. IFAC Proc. 2013, 46, 19–24. [Google Scholar] [CrossRef]
- Aubry, J.F.; Brinzei, N.; Mazouni, M.H. Systems Dependability Assessment: Benefits of Petri Net Models; John Wiley & Sons: Hoboken, NJ, USA, 2016. [Google Scholar]
- Signoret, J.P.; Leroy, A. Reliability Assessment of Safety and Production Systems: Analysis, Modelling, Calculations and Case Studies; Springer Nature: Berlin/Heidelberg, Germany, 2021. [Google Scholar]
- Ratzer, A.V.; Wells, L.; Lassen, H.M.; Laursen, M.; Qvortrup, J.F.; Stissing, M.S.; Jensen, K. CPN tools for editing, simulating, and analyzing coloured Petri nets. In Proceedings of the International Conference on Application and Theory of Petri Nets, Eindhoven, The Netherlands, 23–27 June 2003; pp. 450–462. [Google Scholar]
- Jensen, K.; Kristensen, L.M. Coloured Petri Nets: Modelling and Validation of Concurrent Systems; Springer: Aarhus, Denmark, 2009. [Google Scholar]
- Jensen, K.; Kristensen, L.M.; Wells, L. Coloured Petri Nets and CPN Tools for modelling and validation of concurrent systems. Int. J. Softw. Tools Technol. Transf. 2007, 9, 213–254. [Google Scholar] [CrossRef]
- Wells, L. Performance analysis using CPN tools. In Proceedings of the 1st International Conference on Performance Evaluation Methodologies and Tools, Pisa, Italy, 11–13 October 2006. [Google Scholar]
- David, R.; Alla, H. Petri Nets and Grafcet: Tools for Modelling Discrete Event Systems; Prentice-Hall, Inc.: Saddle River, NJ, USA, 1992. [Google Scholar]
- Mehdi, I.; Boudi, E.M. Qualitative Functional and Dysfunctional Analysis and Physical Modeling of an Eco-Designed Mechatronics System Using Coloured Petri-nets: Application on a Regenerative Braking System. In Proceedings of the International Conference on Advanced Technologies for Humanity, Rabat, Morocco, 26–27 November 2021. [Google Scholar]
- Mehdi, I.; Boudi, E.M. Towards a sustainable conceptual design of mechatronic systems application to a regenerative braking system. In Proceedings of the Materials Today: Proceedings, Virtual, 20–22 May 2021. [Google Scholar]
- Bildstein, M.; Mann, K.; Richter, B. Regenerative Braking System. Fundamentals of Automotive and Engine Technology: Standard Drives, Hybrid Drives, Brakes, Safety Systems; Springer Fachmedien Wiesbaden: Wiesbaden, Germany, 2017. [Google Scholar]
- Valmari, A. The state explosion problem. In Advanced Course on Petri Nets; Springer: Berlin/Heidelberg, Germany, 1996. [Google Scholar]
- Liu, L. Verification of the SIP transaction using coloured petri nets. In Proceedings of the Thirty-Second Australasian Conference on Computer Science, Wellington, New Zealand, 1 January 2009. [Google Scholar]
- Staines, A.S. Concurrency and Petri Net Models. Int. J. Circuits Syst. Signal Process. 2022, 16, 852–858. [Google Scholar] [CrossRef]
- Westergaard, M.; Verbeek, H.M.W. Efficient implementation of prioritized transitions for high-level Petri nets. In Proceedings of the International Workshop on Petri Nets and Software Engineering, Newcastle upon Tyne, UK, 20–21 June 2011. [Google Scholar]
- Fenton, G.A.; Griffiths, D.V. Risk Assessment in Geotechnical Engineering; John Wiley & Sons: New York, NY, USA, 2008. [Google Scholar]
- Frederick, S.R. Handbook of Reliability, Availability, Maintainability and Safety in Engineering Design; Springer: Berlin/Heidelberg, Germany, 2009. [Google Scholar]
- Pham, H. Handbook of Reliability Engineering; Springer: London, UK, 2003. [Google Scholar]
- Ding, L.; Wang, H.; Kang, K.; Wang, K. A novel method for SIL verification based on system degradation using reliability block diagram. Reliab. Eng. Syst. Saf. 2014, 132, 36–45. [Google Scholar] [CrossRef]
- Xu, H.; Yu, W.; Griffith, D.; Golmie, N. A survey on industrial Internet of Things: A cyber-physical systems perspective. IEEE Access 2018, 6, 78238–78259. [Google Scholar] [CrossRef]
- Birolini, A. Reliability Engineering: Theory and Practice; Springer: Berlin/Heidelberg, Germany, 2017. [Google Scholar]
- Coen, A.; Gutiérrez, L.; Mena, R.H. Modelling failures times with dependent renewal type models via exchangeability. Statistics 2019, 53, 1112–1130. [Google Scholar] [CrossRef]












| Component | Type | Abbreviation in the Model |
|---|---|---|
| Pedal | Mechanical | Ped |
| Master cylinder | Mechanical | MC |
| Hydraulic group | Mechanical | HG |
| Reservoir | Mechanical | Res |
| Electrical machine | Mechanical | EM |
| Disc | Mechanical | Disc |
| Caliper | Mechanical | Cal |
| Brake Pad | Mechanical | BP |
| Tyre | Mechanical | Tyre |
| Speed sensor | Electronic | SS |
| DC-DC converter | Electronic | DC |
| Battery | Electronic | Bat |
| ECU | Electronic | ECU |
| Data analysis software module | Software | AData |
| Input Output software module | Software | IO |
| OS software module | Software | OS |
| Component | Distribution | Average Parameters Values |
|---|---|---|
| Pedal | Weibull | η = 1000, β = 1.5 |
| Master cylinder | Weibull | η = 1000, β = 1.5 |
| Hydraulic group | Weibull | η = 1000, β = 1.5 |
| Reservoir | Weibull | η = 1000, β = 1.5 |
| Electrical machine | Weibull | η = 1000, β = 1.5 |
| Disc | Weibull | η = 1900, β = 1.5 |
| Caliper | Weibull | η = 1900, β = 1.5 |
| Brake pad | Weibull | η = 1900, β = 1.5 |
| Tyre | Weibull | η = 1000, β = 1.5 |
| Speed sensor | Exponential | λ = |
| DC-DC converter | Exponential | λ = |
| Battery | Exponential | λ = |
| ECU | Exponential | λ = |
| AData | Exponential-Musa | λ = 5.04 , N0 = 10 |
| IO | Exponential-Musa | λ = 5.04 , N0 = 10 |
| OS | Exponential-Musa | λ = 5.04 , N0 = 10 |
| Component | Average Parameters Values |
|---|---|
| Pedal | 1/2 |
| Master cylinder | 1/3 |
| Hydraulic group | 1/3 |
| Reservoir | 1/2,5 |
| Electrical machine | 1/3 |
| Disc | 1/1.2 |
| Caliper | 1/1.2 |
| Brake pad | 1/1.2 |
| Tyre | 1/1.5 |
| Speed sensor | 1/5 |
| DC-DC converter | 1/2 |
| Battery | 1/3 |
| ECU | 1/5 |
| AData: | 1/1.08 |
| IO | 1/2.17 |
| OS | 1/0.5 |
| Component | MTTFF | MTBF | MTTR | Unavailability |
|---|---|---|---|---|
| Ped: Average 95% CI | 1119.90 41.95 | 512.19 26.49 | 2.43 0.11 | 0.000050 0.0000016 |
| MC: Average 95% CI | 3901.44 76.30 | 1960.25 66.60 | 4.58 0.16 | 0.002019 0.000491 |
| HG: Average 95% CI | 1107.46 41.39 | 513.64 27.82 | 2.42 0.11 | 0.000100 0.000036 |
| Res: Average 95% CI | 1105.04 40.98 | 511.70 35.55 | 2.33 0.11 | 0.000023 0.000008 |
| EM: Average 95% CI | 1107.54 41.63 | 515.99 27.06 | 2.68 0.14 | 0.000466 0.00001591 |
| Disc: Average 95% CI | 853.80 44.19 | 415.99 30.49 | 0.07 0.09 | 0.000021 0.0000015 |
| Cal: Average 95% CI | 867.45 43.89 | 404.53 29.55 | 1.28 0.09 | 0.00008 0.000004 |
| BP: Average 95% CI | 896.36 45.70 | 424.92 30.98 | 1.25 0.08 | 0.000013 0.000007 |
| Tyre: Average 95% CI | 854.08 43.90 | 413.09 30.71 | 1.28 0.09 | 0.000017 0.0000011 |
| SS: Average 95% CI | 1129.17 41.74 | 500.65 41.74 | 2.49 0.11 | 0.000123 0.000055 |
| DC: Average 95% CI | 1289.13 27.01 | 605.21 8.96 | 4.15 0.0554 | 0.000168 0.000063 |
| Bat: Average 95% CI | 1049.05 35.01 | 462.07 20.74 | 3.01 0.11 | 0.000130 0.000045 |
| ECU: Average 95% CI | 930.41 43.03 | 445.05 29.54 | 1.59 0.08 | 0.000045 0.0000019 |
| AData: Average 95% CI | 1036.06 35.18 | 466.28 21.16 | 2.93 0.11 | 0.000037 0.000008 |
| IO: Average 95% CI | 1083.23 31.79 | 494.09 19.29 | 2.42 0.09 | 0.000032 0.000009 |
| OS: Average 95% CI | 1044.99 35.22 | 473.97 21.41 | 3.02 0.10 | 0.000107 0.000033 |
| RBS: Average 95% CI | 268.79 6.02 | 262.70 1.30 | 4.70 0.07 | 0.006238 0.000560 |
| Component | MUT | MDT |
|---|---|---|
| Ped 95% CI | 509.57 26.18 | 2.43 0.11 |
| MC 95% CI | 1955.67 65.80 | 4.58 0.16 |
| HG 95% CI | 511.22 40.88 | 2.42 0.11 |
| Res 95% CI | 509.37 27.32 | 2.33 0.11 |
| EM 95% CI | 513.31 26.73 | 2.68 0.14 |
| Disc 95% CI | 415.92 43.65 | 0.07 0.09 |
| Cal 95% CI | 403.25 57.21 | 1.28 0.09 |
| BP 95% CI | 423.67 30.60 | 1.25 0.08 |
| Tyre 95% CI | 411.81 30.33 | 1.28 0.09 |
| SS 95% CI | 498.16 26.16 | 2.49 0.11 |
| DC 95% CI | 601.06 95.19 | 4.15 0.0554 |
| Bat 95% CI | 459.06 20.49 | 3.01 0.11 |
| ECU 95% CI | 443.46 29.18 | 1.59 0.08 |
| AData 95% CI | 463.35 40.97 | 2.93 0.11 |
| IO 95% CI | 491.67 19.06 | 2.42 0.09 |
| OS 95% CI | 470.95 21.15 | 3.02 0.10 |
| RBS 95% CI | 258 31.03 | 4.70 0.07 |
Disclaimer/Publisher’s Note: The statements, opinions and data contained in all publications are solely those of the individual author(s) and contributor(s) and not of MDPI and/or the editor(s). MDPI and/or the editor(s) disclaim responsibility for any injury to people or property resulting from any ideas, methods, instructions or products referred to in the content. |
© 2024 by the authors. Licensee MDPI, Basel, Switzerland. This article is an open access article distributed under the terms and conditions of the Creative Commons Attribution (CC BY) license (https://creativecommons.org/licenses/by/4.0/).
Share and Cite
Mehdi, I.; Boudi, E.M.; Mehdi, M.A. Reliability, Availability, and Maintainability Assessment of a Mechatronic System Based on Timed Colored Petri Nets. Appl. Sci. 2024, 14, 4852. https://doi.org/10.3390/app14114852
Mehdi I, Boudi EM, Mehdi MA. Reliability, Availability, and Maintainability Assessment of a Mechatronic System Based on Timed Colored Petri Nets. Applied Sciences. 2024; 14(11):4852. https://doi.org/10.3390/app14114852
Chicago/Turabian StyleMehdi, Imane, El Mostapha Boudi, and Mohammed Amine Mehdi. 2024. "Reliability, Availability, and Maintainability Assessment of a Mechatronic System Based on Timed Colored Petri Nets" Applied Sciences 14, no. 11: 4852. https://doi.org/10.3390/app14114852
APA StyleMehdi, I., Boudi, E. M., & Mehdi, M. A. (2024). Reliability, Availability, and Maintainability Assessment of a Mechatronic System Based on Timed Colored Petri Nets. Applied Sciences, 14(11), 4852. https://doi.org/10.3390/app14114852
