Next Article in Journal
Chemical Gas Source Localization with Synthetic Time Series Diffusion Data Using Video Vision Transformer
Next Article in Special Issue
The Design and Investigation of Hybrid a Microfluidic Micromixer
Previous Article in Journal
The Effect of Sumac (Rhus coriaria L.) Application on Oxidation Status, Sensory Attributes, Physicochemical and Microbiological Parameters of Carp (Cyprinus carpio) Fish during Chilled Storage
Previous Article in Special Issue
Identification and Optimization Study of Cavitation in High Power Torque Converter
 
 
Font Type:
Arial Georgia Verdana
Font Size:
Aa Aa Aa
Line Spacing:
Column Width:
Background:
Article

Influence of Runner Downstream Structure on the Flow Field in the Draft Tube of a Small-Sized Water Turbine

1
Research Center of Fluid Machinery Engineering and Technology, Jiangsu University, Zhenjiang 212013, China
2
Luoyang Institute of Science and Technology, School of Intelligent Manufacturing, Luoyang 471023, China
*
Author to whom correspondence should be addressed.
Appl. Sci. 2024, 14(11), 4450; https://doi.org/10.3390/app14114450
Submission received: 27 April 2024 / Revised: 18 May 2024 / Accepted: 21 May 2024 / Published: 23 May 2024

Abstract

The flow in the draft tube of the water turbine is affected by the upstream flow and the inherent structure accompanied by various undesirable characteristics, affecting the efficient and stable operation of the water turbine. Changing the flow structure downstream of the runner is an important measure to reduce hydraulic loss in the draft tube and improve stability. In this study, three downstream structures of the runner, namely, the non-locking nut, small locking nut, and extended locking nut are numerically calculated and verified using experimental results. The unstable flow characteristics of the draft tube are analyzed using variations in swirling flow, backflow, pressure gradient, and vortex strip. The results show the non-negligible effect of the locking nut, which significantly reduces the rotational momentum flux at the draft tube inlet, accelerates the decay rate of the swirling flow, and suppresses the generation of axial low pressure. The small locking nut significantly reduces the pressure gradient, shortens the backflow zone, and decreases the backflow velocity. The extended locking nut reduces the backflow zone in some sections and reduces the vortex zone of the straight section but prolongs the backflow zone and increases the backflow velocity.

1. Introduction

A water turbine is a prime mover. It is important fluid equipment that converts the pressure energy of water into turbine mechanical energy or electrical energy by using water pressure to drive the runner rotation. It can be used as a driving component in many fields such as residual pressure recovery, seawater desalination, power supply systems, long-distance pipeline systems, and so on. The flow in the draft tube of a water turbine is a complex hydrodynamic phenomenon [1]. It is characterized by severe flow instability, and there is a vortex strip in the flow, which will cause draft tube surging in severe cases [2]. Self-induced flow instability and vortex strips can lead to many adverse operating characteristics, including reduced efficiency, noise, vibration, pressure pulsation, and unstable output. Therefore, the flow state of the draft tube is of great significance for the efficient and stable operation of the water turbine [3].
In an ideal state, the inlet water flow of the draft tube is non-rotational, that is, the normal velocity of the water flowing out of the runner into the draft tube is zero [4]. However, due to the structure of the water turbine, during actual operation, the flow has circulation. The flow entering the draft tube has the same rotation direction as the runner, which will form a vortex [5]. For a water turbine, an axial eccentric vortex strip is formed in the center area of the draft tube, accompanied by low-frequency, high-amplitude pressure fluctuations, which dominate the entire flow channel [6]. For a pump acting as a turbine, an approximately axisymmetric twisting vortex will form in the draft tube [7]. The phenomenon of swirling flow, unstable fluid detachment, backflow, and complex vortices in the draft tube can all cause obvious hydraulic losses. The impact on hydraulic efficiency cannot be ignored [8], which is also prone to flow-induced vibration and noise [9].
According to previous research, efficiency, and stability are important performance indicators of the draft tube, which are related to the utilization of water energy and the normal operation of the whole machine. Changing the downstream flow structure of the runner is one of the main measures taken to reduce hydraulic losses and improve flow stability in the draft tube. The measures employed to change the downstream flow structure of the runner include installing baffles or fins, changing the runner cone structure, and changing the draft tube structure.
The installation of baffles in the draft tube can collect the flow at the outlet of the runner and correct the flow direction, thereby disrupting the development of strong swirling flow and reducing the amplitude of pressure pulsation [10]. The installation of fins in the draft tube can induce a small extra rope. The interaction between the main vortex strip and the extra rope changes the flow field inside the draft tube pipe [11], which can significantly mitigate the formation of the vortex strip, restrict the generation of bubble vortex strip, lower vortex intensity, reduce cavitation rate, and decrease pressure pulsation [12]. By optimizing the shape and length of the fins, the maximum unsteady pressure can be reduced by about 41% [13]. The longer fins extending to the elbow exhibit lower vortex strip strength, which can achieve maximum pressure recovery in the draft tube and significantly reduce vortex intensity by about 94%. Longer fins suppress low-frequency pressure peaks by about 60%, significantly reducing instability and vibration, while shorter fins also moderately minimize it [14]. Unconventional fins that are away from the wall, closer to the diffuser axis, were subsequently shown to be able to reliably suppress the unsteady vortex strip [15].
Changing the runner cone structure is mainly achieved by changing the profile [16,17,18] and drilling or slotting holes [19,20]. This can alter the distribution pattern of vortex strips in the draft tube, narrow the special pressure oscillation zone, and significantly reduce the dominant frequency of pressure oscillation; however, it increases the amplitude. It can also improve the internal flow field from the runner to the draft tube, prevent water flows from colliding with each other, and reduce hydraulic losses and pressure pulsation [16,17]. Properly increasing the length of the runner cone in the axial direction can, to some extent, reduce the amplitude of pressure pulsation vibration in the draft tube and reduce the volume and eccentricity of the vortex strip in the draft tube. A too-short runner cone will cause serious mutual interference in water flow, while a too-long runner cone will generate significant lateral interference force. Extending the runner cone will reduce the pressure fluctuation amplitude in the draft tube, but the length and thickness of the vortex strip will increase [18]. Drilling on the runner cone can reduce the volume of the vortex strip, decrease the rotation intensity and the attachment of the vortex strip, and weaken or eliminate the pressure fluctuations caused by the vortex strip. However, drilling performed on the runner cone enhances the pressure fluctuations’ peak value in the draft tube, while slotting on the runner cone decreases the amplitude of pressure fluctuation in the draft tube [19,20].
Changing the draft tube structure is mainly achieved by changing the profile and adding grooves [21,22,23]. Changing the diffusion section of the draft tube to an inclined cone can eliminate vortex strips, reduce flow instability, disrupt the development of strong swirls, and reduce related pressure fluctuations [24,25]. Modifying the profile of the elbow section of the draft tube can mitigate the equivalent amplitude associated with the root mean square of the plunging power spectrum that propagates along the hydraulic passage up to 25%, diminishing the equivalent amplitude on the narrow band around the fundamental frequency of the plunging component by 40–50% [26]. Efficiency is highest when the elbow profile is a hyperbolic logarithmic spiral, and the loss coefficient is lowest when it is a logarithmic spiral [27]. Adding J-grooves can reduce the turbulent dynamics level of the draft tube core, decrease vortices and turbulence, and reduce the pressure pulsation and vibration level caused by vortex shedding [28,29].
In summary, although many researchers have conducted sufficient research on draft tube flow after changing the downstream flow structure of the runner, most of them have mainly focused on the simplified inherent hydraulic components of the draft tube and their structural changes in the draft tube on the flow state, pressure fluctuation law, and generation mechanism in the draft tube. After simplifying the draft tube, bolts, nuts, and other components were ignored [30,31,32]. However, the water turbine in this study belongs to small-size structures, and the influence of the nut downstream of the runner on the flow pattern of the draft tube cannot be ignored. Therefore, this study considered the influence of ignoring nuts and different nut structures on the flow pattern of the draft tube in order to obtain the influence of the locking nut on the flow pattern of the draft tube. In the future design of the turbine, the recommended parameters can be given according to different performance requirements. This paper has important theoretical significance and engineering application value.
The research process of this paper is organized as follows. In Section 2, the numerical simulation scheme is selected. In Section 3, the hydraulic performance experiment is carried out, and the unsteady flow characteristics of the draft tube of the three runner downstream structures are discussed. In Section 4, the conclusions are given.

2. Methodology

2.1. Physical Model

The water turbine geometry is shown in Figure 1. It consists of a nozzle, a runner, a runner housing, and a draft tube with a design flow rate of 17.5 m3/h and a design speed of 700 r/min. The structural parameters of the water turbine are listed in Table 1. The internal flow of the draft tube is analyzed for three cases, namely, the non-locking nut (NLN), small locking nut (SLN), and extended locking nut (ELN), as shown in Figure 2. The locking nut in the case of SLN does not extend into the elbow section, and the locking nut in the case of ELN extends into the elbow section.

2.2. Numerical Methods

2.2.1. Governing Equations

The Reynolds-average Navier–Stokes (RANS) method is used to numerically simulate the three-dimensional incompressible turbulence of the water turbine, ignoring the influence of temperature and using water as the flow medium.
The continuity equation is then:
ρ t + x j ρ u j = 0
where ρ is the density, uj is the velocity component of the fluid, and the momentum equation becomes:
x j ρ u i u j = p x i + x j μ u i x j + u j x i + x j ρ u i u j ¯ + F i
where ρ is the fluid density, ui and uj are the three-dimensional velocity components of the fluid, p is static pressure, μ is the dynamic viscosity, and Fi is the external source term in the i direction.
The shear stress transport (SST) model based on two-equation k-ω is used to simulate the turbulent flow field in the water turbine. If there is a reverse pressure gradient in the flow, this model predicts the flow field more accurately by limiting the generation of eddy viscosity and turbulent kinetic energy [33]. The formation of vortices in the water turbine is related to the flow separation under the reverse pressure gradient. Therefore, it is believed that this model is suitable for the modeling of this study, and its transport equation is as follows:
t ρ k + x i ρ u i k = P ~ k β * ρ k ω + x i μ + σ k μ t k x i
t ρ ω + x i ρ u i ω = α 1 v t P ~ k β ρ ω 2 + x i μ + σ ω μ t ω x i + 2 1 F 1 ρ σ ω 2 1 ω k x i ω x i
v t = a 1 k m a x a 1 ω , S F 2
P k = μ t u i x j u i x j + u j x i P ~ k = m i n P k , 10 · β * ρ k ω
F 1 = t a n h m i n m a x k β * ω y , 500 v y 2 ω , 4 ρ σ ω 2 k C D k ω y 2 4
F 2 = t a n h m a x 2 k β * ω y , 500 v y 2 ω 2
C D k ω = m a x 2 ρ σ ω 2 1 ω k x i k x i , 10 10
where k is turbulent kinetic energy, ω is turbulent dissipation rate, S is the strain rate magnitude, y is the distance to the nearest wall, νt is the eddy viscosity coefficient, β* = 0.09, α1 = 5/9, β1 = 0.075, σk1 = 0.85, σω1 = 0.5, α2 = 0.44, β2 = 0.0828, σk2 = 1.0, σω2 = 0.856.

2.2.2. Numerical Model

The commercial software ICEM CFD 17.2 is used to generate the hexahedral mesh of the computational domain, which is shown in Figure 3. The minimum quality of the mesh element is above 0.3. The calculation domain includes inlet pipe, inlet nozzle, runner, and outlet pipe. The runner is defined as the rotational component, while the inlet pipe, inlet nozzle, and outlet pipe are considered stationary. The Frozen Rotor interface was used in the connection interface between the runner and the runner hosing. The inlet and outlet boundary conditions are set to the normal boundary velocity and the average static pressure, respectively. The inlet velocity is set to the corresponding velocity under the design flow rate, and the outlet static pressure is set to the same value as the actual operation. All wall boundaries adopt non-slip wall conditions. The General Grid Interface (GGI) interface grid processing method is adopted. The governing equations adopt a high-resolution advection scheme. The convergence criterion is defined as having an RMS less than 1 × 10−5.

2.2.3. Grid Independence Analysis

The grid independence is performed using the steady-state CFD simulations to evaluate the dependency between the results and the grid size. Six different grids from coarse to fine are selected to calculate the three-dimensional turbulent steady state of the water turbine under the design condition, as shown in Figure 4. When the number of grids is greater than 4.6 million, the relative calculation error is less than 0.59%, and the efficiency change is negligible, indicating that the numerical results are almost unaffected by the number of grids and an acceptable convergence was achieved. Finally, a 4.6 million grid scheme was selected for further analysis.

3. Results and Discussion

3.1. Hydraulic Performance

The performance test of the water turbine was carried out, and the test bench is shown in Figure 5. The experimental data are compared with the numerical data to verify the accuracy of the numerical results. Regarding design conditions, the prediction errors of efficiency and power are 4.6% and 3.8%, respectively, as shown in Figure 6. These percentage errors in the performance prediction of water turbines are well under acceptable limits. Therefore, the numerical model has reasonably good accuracy in predicting the water turbine flow field.

3.2. Hydraulic Losses with Different Downstream Structures

In order to better understand the internal flow of the draft tube is divided into three parts along the flow direction: the front straight section (FSS), the middle elbow section (MES), and the rear straight section (RSS), as shown in Figure 7. After the water flows out of the runner, it first enters the FSS, then enters the MES, changes the flow direction in this section, and then flows into the RSS.
The head loss of the draft tube is shown in Figure 8. The head loss in MES accounts for most of the head loss of the entire draft tube, more than 40%, and the head losses in FSS and RSS are small and almost equal. However, due to the short length of FSS, it is considered that the hydraulic loss of the draft tube is mainly concentrated in FSS and MES. The head loss of the draft tube is highest for ELN, followed by NLN, and lowest for SLN in different downstream structures. For NLN, the head loss of the FSS accounts for 27% of the total head loss of the draft tube, MES accounts for 46%, and RSS accounts for 26%. For SLN, the head loss of FSS and RSS is significantly smaller than that of NLN, and the head loss of MES is slightly smaller than that of NLN; however, the proportion of head loss increases to 50%. The locking nut improves the flow pattern of the draft tube and reduces the hydraulic loss, especially in FSS and RSS. For ELN, FSS, and RSS, the head loss is significantly greater than that of NLN and SLN. The head loss of MES is similar to that of NLN and slightly greater than that of SLN; however, the proportion of head loss decreases to 41%. Extended locking nuts may cause deterioration in the flow pattern, especially in FSS and RSS.
Further analysis of MES, which accounts for the majority of hydraulic losses in the draft tube, shows that the head loss in the first half is significantly greater than that in the second half, as shown in Figure 9. For NLN, the head loss in the first half of MES is less than twice that in the second half. For SLN, the head loss in the first and second half of MES is slightly smaller than that of NLN. The locking nut improves the MES flow state. For ELN, the head loss in the first half of MES is greater than that in NLN and SLN, but the head loss in the second half of MES is smaller than that in NLN and SLN, and the head loss in the first half of MES is twice that of the second half. The extended nut does not improve the flow state in the first half of MES but improves the flow state in the second half.

3.3. Swirling Flow Field

Due to the influence of the runner, the flow inside the draft tube presents a swirling flow field. In addition to axial flow, there is also a certain degree of swirling flow in the draft tube inlet. The swirling flow intensity can be expressed by the swirling number S, which is the ratio of swirling momentum flux to axial momentum flux and is a dimensionless number. The calculation method is shown in the following equation,
S = 1 R 0 R r 2 V c V a d r 0 R r V a 2 d r
where Vc is the circumferential velocity, Va is the axial velocity, R is the radius of the draft tube, and r represents the radial distance.
In the draft tube, FSS is the strengthening section of the swirling flow, and MES is the fast attenuation section of the swirling flow, as shown in Figure 10. The flow in the draft tube gradually changes from the dominance of swirling momentum flux to the dominance of axial momentum flux. In the first half of the MES, most of the fluid is dominated by the circumferential velocity and is thrown downstream along the draft tube wall. RSS is the continuous decrease in swirling flow to the basic disappearance section.
The swirling number at the inlet of the draft tube is the largest in NLN, followed by SLN, and is the smallest in ELN. In FSS, the increase rate of swirling number for SLN is the smallest, ELN is slightly larger, and NLN is the largest. In MES, the decrease rate of the swirling number of ELN is the largest; however, it first decays to the predominance of circumferential velocity. At the exit cross-section of MES, the swirling number of NLN, SLN, and ELN decreases sequentially and remains throughout the RSS. In RSS, the swirling number for SLN decreases to a minimum and then increases slightly, but ELN has maintained a decreasing or flat trend. Therefore, it can be seen that the locking nut significantly reduces the circumferential velocity of the draft tube inlet, and the larger the nut size, the more obvious the circumferential flow reduction. To a certain extent, the attenuation speed of swirling flow for MES is also accelerated, and the larger the nut size, the faster the swirling flow attenuation speed.
The swirling flow contains axial and circumferential velocity components, and the circumferential velocity component is the main reason for the hydraulic loss of the draft tube, as shown in Figure 11. The circumferential velocity of FSS and MES decreases rapidly, while the circumferential velocity of RSS decreases slowly. The circumferential velocity of the draft tube inlet is the largest in ELN, followed by NLN, and the smallest in SLN. In FSS and MES, the circumferential velocity of ELN decreases the fastest, and the circumferential velocities of SLN and NLN decrease at essentially the same rate; however, both are smaller than that of ELN. In RSS, the circumferential velocity of ELN remains almost constant, and both the SLN and NLN decrease in circumferential velocity at a lower rate and are essentially the same. The circumferential velocity of SLN decreases to the same as that of ELN at the RSS outlet cross-section.
The circumferential velocity of the draft tube increases gradually from the center to the wall, as shown in Figure 12. For NLN, there are two elliptical low circumferential velocity zones in the middle of the FSS inlet, and it develops into an eccentric elliptical low circumferential velocity zone when the MES inlet and this low-velocity zone gradually expands and maintains until the RSS inlet. For SLN, there is an eccentric elliptical low circumferential velocity zone located close to the locking nut in the FSS inlet, and this low-velocity zone gradually expands and maintains up to the RSS inlet. For ELN, there is a long strip low circumferential velocity zone near the locking nut in the inlet of FSS, and the position of this low-velocity zone rotates about 90 degrees clockwise compared with SLN. At the MES inlet, this low-velocity zone rotates counterclockwise by about 90 degrees. By the halfway point of the MES, the low-velocity zone rotates counterclockwise by about 45 degrees and develops into an eccentric ellipse, gradually expanding and maintaining the RSS inlet.

3.4. Non-Uniform Pressure Field

The swirling field at the inlet of the draft tube forms a vortex and non-uniform pressure field, and the curved structure of MES blocks the flow of water, resulting in significant pressure changes.
The pressure coefficient is introduced to represent the distribution of cross-sectional pressure, and its expression is:
C p = P P out 1 2 ρ U 1 2
where P is the total pressure, Pout is the draft tube outlet total pressure, ρ is the fluid density, and U1 is the runner inlet circumferential velocity.
In the pressure distribution of the symmetrical cross-section of the draft tube (Figure 13), the low-pressure zone before the RSS of the draft tube always exists near the axis. In RSS, for NLN and SLN, the low-pressure zone moves from one wall to the other wall. For ELN, the low-pressure region remains near the same side wall. The average pressure at the outlet of the draft tube is basically the same, but the ELN pressure gradient is relatively large.
In the pressure distribution of the draft tube along the flow direction (Figure 14), there is a low-pressure zone in the middle area of the draft tube, and the range of the low-pressure zone gradually decreases along the flow direction. The periphery of the low-pressure zone is the high-pressure zone, which extends to the wall.
For NLN, the low-pressure zone of the FSS inlet is elliptical near the axis, the high-pressure region is close to the wall, and the high-pressure region on one side of the wall is significantly higher than that on the other side. At the MES inlet, both the high-pressure and low-pressure zones decrease and rotate clockwise by about 45°. At the halfway point of the MES, the range of the low-pressure zone further decreases and rotates clockwise by about 45°, while the high-pressure zone disappears. At the RSS inlet, the range of the low-pressure zone continues to shrink and continues to rotate clockwise by a certain angle. For SLN, the low-pressure zone of the FSS inlet surrounds the locking nut, the pressure in the low-pressure zone slightly increases compared to that of NLN, and the high-pressure area is close to one side of the wall. The zone of high and low-pressure zones is reduced by more than half compared to that of NLN. Toward the MES inlet, the low-pressure zone fills the nut position and the range expands, while the high-pressure area basically disappears. In the halfway points of the MES and the RSS inlets, the range of the low-pressure zones is further reduced, and it continues to rotate clockwise at a certain angle. For ELN, the low-pressure zone in the inlet of the FSS is dispersed into two locations, one near the nut and the other near the wall, both of which are elliptical, and the zone is more than half that of SLN. One side of the high-pressure zone is close to the wall and the other side is close to the locking nut, with an area about twice that of SLN, almost consistent with NLN. At the MES inlet, the low-pressure zone is concentrated near the locking nut, and the range is expanded. The low-pressure zone near the wall disappears, and the range of the high-pressure zone slightly decreases, rotating clockwise by about 45°. At the halfway point of the MES and RSS inlets, the low-pressure range slightly increases, while the high-pressure range continues to shrink and continues to rotate clockwise at a certain angle. It can be seen from the above that the existence of the locking nut will slightly increase the pressure in the surrounding area; however, it still belongs to the low-pressure range. The extended nut will greatly increase the pressure in the surrounding area, making it exceed the low-pressure range and belong to the high-pressure range. The locking nut has a suppressive effect on the generation of low pressure, and the extended nut has a more significant inhibitory effect.
The pressure gradient is introduced to represent the pressure change per unit distance along the fluid flow direction, and its expression is:
p = p x x i + p y y j + p z z k
If the low-pressure zone is adjacent to the high-pressure zone, a large pressure gradient is prone to occur, resulting in a significant head loss. In the pressure gradient distribution along the flow direction of the draft tube (Figure 15), the pressure gradient gradually decreases along the flow direction, and there is a large pressure gradient before the MES.
For NLN, the high-pressure gradient region of the FSS inlet is located near the wall, which is a circular region, while the low-pressure gradient region is located near the wall and axis. At the MES inlet, the high-pressure gradient zone is closely attached to the wall, with a reduced range. The low-pressure gradient zone is only near the axis, with a slightly larger range, but dispersed into two zones. Halfway through the MES, the high-pressure gradient zone disappears, and the low-pressure gradient zone occupies half of the cross-section range. At the RSS inlet, the low-pressure gradient zone almost completely occupies the cross-section. For SLN, the high-pressure gradient zone at the FSS inlet is located near the wall, forming a circular shape, which reduces the range compared to that of NLN. The low-pressure gradient zone is located around the wall and the locking nut. The circular low-pressure gradient zone around the wall is slightly thickened compared to that of NLN, and the range of the low-pressure gradient zone around the locking nut is slightly reduced compared to that near the axis of NLN. At the MES inlet, the high-pressure gradient zone disappears, and the axial low-pressure gradient zone slightly increases compared to that of NLN. Halfway through the MES, the high-pressure gradient zone disappears, and the low-pressure gradient zone occupies more than half of the cross-section range. At the RSS inlet, the low-pressure gradient zone almost completely occupies the cross-section. For ELN, the high-pressure gradient region of the FSS inlet occupies most of the area of the section, which is significantly larger than that of NLN. The low-pressure gradient region is located in the circular region of the wall less than half of the circumference, which is significantly smaller than that of NLN. At the MES inlet, the high-pressure gradient zone slightly decreases, located in the circular ring near the wall and nut, which is a significantly larger range compared to that of NLN. To the half of MES, the high-pressure gradient region disappears, and the low-pressure gradient region occupies more than half of the cross-section. At the RSS inlet, the low-pressure gradient region almost completely occupies the cross-section. As can be seen from the above, the existence of a locking nut significantly affects the pressure gradient distribution. The small size locking nut significantly reduces the pressure gradient, and the extended locking nut significantly increases the pressure gradient before MES; however, the decrease after entering the MES increases rapidly.

3.5. Backflow Field

The swirl flow in the draft tube generates an adverse pressure gradient at the axis, which reverses the flow, leads to backflow, disturbs the flow pattern in the draft tube, and produces hydraulic loss.
There is an obvious spiral interactive form of swirling flow in the draft tube, including the swirling mainstream that gradually decelerates from the inlet to the outlet, and the swirling backflow that develops and gradually disappears from the inlet near the axis, as shown in Figure 16. The swirling mainstream includes the internal swirling mainstream with a smaller velocity, smaller radius of rotation, and smaller pitch near the axis, as well as the outer swirling mainstream with a larger velocity, larger radius of rotation, and larger pitch near the wall.
For NLN, the apparent change in the rotational radius of the swirling mainstream begins near the RSS inlet, and the vortex return extends into the first half of the RSS with a smaller rotational radius. For SLN, the apparent change in the rotational radius of the swirling mainstream begins near the RSS inlet, and the flow velocity of the outer swirling mainstream at the inlet is slightly less than that of NLN, while the pitch entering RSS is greater than that of NLN. The swirling backflow basically disappears until MES. For ELN, the obvious change in the rotational radius of the internal swirling mainstream begins in the second half of RSS, and the obvious change in the rotational radius of the outer swirling mainstream begins near the RSS inlet. The swirling mainstream has a higher flow velocity before RSS, and the internal swirling mainstream enters RSS with a larger pitch. The swirling backflow extends to the second half of RSS, and the rotation radius is slightly larger.
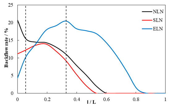
The backflow velocity of NLN and SLN at the draft tube inlet is small, and the backflow rate is high, while the backflow velocity of ELN at the draft tube inlet is large, and the backflow rate is low, as shown in Figure 17 and Figure 18. For NLN, the backflow velocity increases slightly in FSS and then continues to decrease. The backflow rate has maintained a downward trend, from the rapid decline in FSS to the slow decline in MES, and then to the rapid decline in RSS. The backflow zone gradually develops from the irregular shape near the axis in FSS to the elliptical shape near the wall of RSS, and finally disappears in the first half of RSS, as shown in Figure 19. For SLN, the increase rate of backflow velocity in FSS is less than that of NLN, and it begins to decrease in the first half of MES with a decrease rate greater than that of NLN. The backflow rate increases slowly in the first half of MES and then begins to decrease, with a faster rate of decrease than NLN. The backflow zone is smaller than that of the NLN. It gradually develops from an irregular shape around the locking nut in FSS to an elliptical shape near the wall of RSS. Finally, the backflow disappears in the first half of RSS, and the disappearance position was earlier than that of NLN. For ELN, the backflow rate develops into a slow decline after the rapid decline in FSS. The backflow rate keeps rising rapidly before RSS. After reaching RSS, it first experiences a slow decline and then a sharp decline. The backflow zone gradually increases from a small zone around the locking nut in FSS, with a zone much smaller than that of SLN and NLN, to an elliptical shape near the wall of RSS, with a zone larger than that of SLN and NLN, and then gradually decreases. Finally, the backflow disappears in the second half of RSS.

3.6. Vortex Field

There is always an irregular-shaped, low-pressure zone before the RSS of the draft tube, occupying part of the draft tube section, indicating the existence of an eccentric vortex strip in the draft tube. The dominant circumferential velocity component at the draft tube inlet and the coiling of the shear layer between the central return flow and the external swirl flow form the vortex strip. The draft tube vortex pattern is shown in Figure 20. For NLN, there are vortices of uneven distribution and different sizes in FSS. There are two long conical vortex strips in the draft tube. The main vortex strip is longer and extends to the RSS. The secondary vortex band is shorter and only extends to the first half of the MES. For SLN, there are vortices of uneven distribution and different sizes in FSS, but the number and size are significantly smaller than that of NLN. There is only one vortex strip in the draft tube, extending to RSS; however, the length is slightly smaller than that of NLN. The vortex strip in MES is more deviated from the wall and closer to the axis than that of NLN. For ELN, there are vortices of uneven distribution and different sizes in FSS. The vortex strip in the draft tube does not show a long cone shape, but a cloud-like distribution that approximately covers the entire tube. The vortex strip in MBE is distributed closer to the wall and hardly extends to RSS.
The surface area of the draft tube vortex strip in each cross-section along the flow direction shows a trend of first increasing and then decreasing, as shown in Figure 21. For NLN, the vortex surface area of FSS accounts for 28% of the total surface area of the draft tube vortex, that of MES accounts for 66%, and that of RSS accounts for 6%. For SLN, the vortex strip surface area of each section is significantly smaller than that of NLN, but the vortex strip surface area proportion of MES increases to 69%. It can be seen that the locking nut can significantly reduce the size of the vortex strip, but the degree of the reduction of the MES is smaller than that of other sections. For ELN, both FSS and RSS vortex strip surface areas are significantly reduced compared to that of NLN, and the vortex strip surface area in the MES is significantly increased compared to that of NLN; however, the vortex strip surface area decreases sharply in RSS, which shows that the extended locking nut contributes little to the reduction in vortex strip before RSS but can reduce the vortex strip sharply in RSS.
Vortex intensity was characterized by velocity invariant Q, the definition of Q is:
Q   = C Q Ω 2 S 2
where S is the absolute value of the strain rate and Ω is the absolute value of vortices. When the velocity invariant Q > 0, it indicates that the rotation rate of the fluid in this region is greater than the strain rate, and the flow vortex structure is dominant.
The vortex intensity of the draft tube decreases sharply then fluctuates slightly and finally stabilizes, as shown in Figure 22. For NLN, the vortex strength is greatest at the FSS inlet, decreases to a minimum by the second half of the MES, and is essentially smooth by RSS. For SLN, the vortex intensity at the FSS inlet is smaller than that of NLN and decreases to the minimum value in the middle part of MES, which is larger than that of NLN. There is a peak in the second half of MES, and a second trough appears at the RSS inlet, which increases and tends to be stable. The vortex intensity after entering RSS is basically consistent with that of NLN. For ELN, the vortex intensity at the FSS inlet is smaller than that of NLN and decreases to the minimum value in the first half of MES, which is smaller than that of NLN. There is a peak in the second half of MES, and a second trough appears at the RSS inlet, which increases and tends to be stable, with a stable value smaller than that of NLN. The locking nut makes the first trough of the vortex intensity of the draft tube advance, which affects the first trough value, and a second trough exists near the RSS inlet with a stable second trough value.
The vortex intensity of the draft tube cross-section along the flow direction is shown in Figure 23. For NLN, the strong vortex zone at the draft tube inlet includes two near the wall and two near the axis. By the MES inlet, the two strong vortex zones near the wall are reduced and merged into one, and the two strong vortex zones near the axis are reduced to one and turned clockwise at a certain angle. Halfway through the MES, the strong vortex zone basically disappears. For SLN, each strong vortex region in the draft tube inlet is significantly reduced compared to that of NLN, and the strong vortex region near the axis is reduced to one. At the MES inlet, there is only one strong vortex zone near the axis, and it turns clockwise by a certain angle. Halfway through the MES, the strong vortex area basically disappears. The vortices of each cross-section of the draft tube are reduced, indicating that the nut plays a role in reducing the vortex strength. For ELN, the strong vortex zone at the draft tube inlet is significantly reduced compared to that of NLN. There are still two strong vortex areas near the wall, and the strong vortex area near the axis is reduced to one, and the range is significantly smaller. At the MES inlet, the range of the strong vortex zone increases compared to that of NLN, the strong vortex zone near the wall decreases slightly, and the strong vortex zone near the axis increases significantly. Halfway through the MES, the strong vortex zone basically disappears. The space of the vortex strip at the draft tube inlet is occupied by the locking nut, which reduces the strong vortex zone, and the locking nut introduces the vortex zone downstream, which increases the strong vortex zone at the MES inlet.

4. Conclusions

The swirling flow, backflow, and vortex strip in the draft tube are the main factors responsible for causing hydraulic loss. The section before RSS produces a hydraulic loss of more than 70% of the total hydraulic loss, with a length of about 30% of the draft tube. Therefore, the flow pattern before RSS is more important to the performance of the draft tube. The effect of the locking nut downstream of the runner on both the hydraulic performance and internal flow characteristics of the draft tube cannot be ignored.
The small locking nut results in less hydraulic losses both overall and in each section. The proportion of rotational momentum flux and circumferential velocity at the inlet is significantly reduced, and the attenuation rate of swirling flow is accelerated. The low-pressure generation near the axis is suppressed, the range of high and low-pressure zones is significantly reduced, and the pressure gradient is reduced. The backflow zone is obviously shortened, and the backflow velocity and area are reduced. The vortex strip shape is long conical, and the tail is more inclined to the wall. The whole and each section of the vortex surface area are decreased, the vortex intensity experiences one more set of peak and trough, and the minimum value increases.
The extended lock nut resulted in greater overall hydraulic losses but less hydraulic losses in the second half of the MES. The proportion of rotational momentum flux at the inlet of the draft tube is significantly reduced; however, the circumferential velocity value at the inlet is larger, and the attenuation rate of the swirling flow is the largest. The low-pressure generation near the axis is suppressed with almost no large low-pressure zone, but the increased range of the high-pressure zone increases the pressure gradient. The backflow zone is extended and the backflow velocity increases significantly, but the backflow area decreases in the first half of FSS and MES. The vortex strip shape is cloudy, and the overall surface area of the vortex increases; however, only the surface area in MES increases. The vortex intensity experiences one more set of peaks and troughs, and the minimum value is smaller.
In the future design of the water turbine, the diameter of the locking nut can be preferably selected in the range from 0.3 d to 0.55 d. If the flow requirement before the middle of the MES is higher, it is biased towards 0.3 d; if the flow requirement after the middle of the MES is higher, it is biased towards 0.55 d.

Author Contributions

Conceptualization, L.T.; methodology, Z.W.; software, W.W.; validation, C.Z.; investigation, Z.W.; resources, L.T. and S.Y.; data curation, W.W.; writing—original draft preparation, L.T. and Z.W.; writing—review and editing, L.T. and S.Y.; supervision, S.Y.; project administration, S.Y.; funding acquisition, L.T. All authors have read and agreed to the published version of the manuscript.

Funding

This research was funded by the National Natural Science Foundation of China, grant number 52109105, the Jiangsu Association for Science and Technology Young Science and Technology Talent Support Project, grant number JSTJ-2023-XH029, the National Key Research and Development Program of China, grant number 2023YFD1900704-02, and the Scientific and Technological Breakthrough Foundation of Henan Province, grant number 232102110286.

Institutional Review Board Statement

Not applicable.

Informed Consent Statement

Not applicable.

Data Availability Statement

The data that support the findings of this study are available on request from the corresponding author upon reasonable request.

Conflicts of Interest

The authors declare no conflicts of interest. The funders had no role in the design of the study; in the collection, analyses, or interpretation of data; in the writing of the manuscript; or in the decision to publish the results.

References

  1. Mulu, B.G.; Cervantes, M.J.; Devals, C.; Vu, T.C.; Guibault, F. Simulation-based investigation of unsteady flow in near-hub region of a Kaplan Turbine with experimental comparison. Eng. Appl. Comput. Fluid Mech. 2015, 9, 139–156. [Google Scholar] [CrossRef][Green Version]
  2. Bozic, I. A novel energy losses dependence on integral swirl flow parameters in an elbow draft tube of a Kaplan turbine. Renew. Energy 2021, 175, 550–558. [Google Scholar] [CrossRef]
  3. Ji, L.; Xu, L.; Peng, Y.; Zhao, X.; Li, Z.; Tang, W.; Liu, D.; Liu, X. Experimental and Numerical Simulation Study on the Flow Characteristics of the Draft Tube in Francis Turbine. Machines 2022, 10, 230. [Google Scholar] [CrossRef]
  4. Cheng, C.; Li, Z.; Shen, C.; Gu, S.; Zeng, C.; Bai, C.; Liu, M.; Hu, J. Exploration of the mechanism of cavitation vortex rope and vortex development in the draft tube of tubular turbine units. Int. J. Agric. Biol. Eng. 2024, 17, 163–171. [Google Scholar] [CrossRef]
  5. Goyal, R.; Cervantes, M.J.; Gandhi, B.K. Vortex strip formation in a high head model Francis turbine. J. Fluids Eng. 2017, 139, 041102. [Google Scholar] [CrossRef]
  6. Cheng, H.; Zhou, L.; Liang, Q.; Guan, Z.; Liu, D.; Wang, Z.; Kang, W. A method of evaluating the vortex rope strength in draft tube of Francis turbine. Renew. Energy 2020, 152, 770–780. [Google Scholar] [CrossRef]
  7. Sun, L.; Li, Y.; Guo, P.; Xu, Z. Numerical investigation of air admission influence on the precessing vortex strip in a Francis turbine. Eng. Appl. Comput. Fluid Mech. 2023, 17, 2164619. [Google Scholar]
  8. Goyal, R. Vortex core formation in a Francis turbine during transient operation from best efficiency point to high load. Phys. Fluids 2020, 32, 074109. [Google Scholar] [CrossRef]
  9. Khozaei, M.H.; Favrel, A.; Miyagawa, K. Influence of swirling flow parameters on frequency response of a simplified draft-tube in presence of cavitation. Int. J. Heat Fluid Flow 2022, 98, 109043. [Google Scholar] [CrossRef]
  10. Zhou, X.; Wu, H.G.; Shi, C.Z. Numerical and experimental investigation of the effect of baffles on flow instabilities in a Francis turbine draft tube under partial load conditions. Adv. Mech. Eng. 2019, 11, 1–15. [Google Scholar] [CrossRef]
  11. Zhu, L.; Zhang, R.; Yu, A.; Lu, L.; Luo, X. Suppression of vortex strip oscillation and pressure vibrations in Francis turbine draft tube using various strategies. J. Hydrodyn. 2021, 33, 534–545. [Google Scholar] [CrossRef]
  12. Shahzer, M.A.; Cho, Y.; Shamsuddeen, M.M.; Kim, J.H. Investigation of cavitating vortex strip instabilities and its suppression inside a Francis turbine model with Thoma number variation. Phys. Fluids 2023, 35, 033310. [Google Scholar] [CrossRef]
  13. Kim, S.-J.; Choi, Y.-S.; Cho, Y.; Choi, J.-W.; Hyun, J.-J.; Joo, W.-G.; Kim, J.-H. Effect of fins on the internal flow characteristics in the draft tube of a francis turbine model. Energies 2020, 13, 2806. [Google Scholar] [CrossRef]
  14. Shahzer, M.A.; Kim, S.-J.; Cho, Y.; Kim, J.-H. Suppression of vortex strip formation and pressure fluctuation using anti-swirl fins in a Francis turbine model at part load condition with cavitation inception point. Phys. Fluids 2022, 34, 097106. [Google Scholar] [CrossRef]
  15. Urbana, O.; Kurková, M.; Pochylý, F. Mitigation of swirling flow with a vortex strip by passive installations—Theory, simulations, and experiments. Phys. Fluids 2022, 34, 124111. [Google Scholar] [CrossRef]
  16. Qian, Z.D.; Li, W.; Huai, W.X.; Wu, Y.L. The effect of runner cone design on pressure oscillation characteristics in a Francis hydraulic turbine. Proc. Inst. Mech. Eng. Part A J. Power Energy 2012, 226, 137–150. [Google Scholar]
  17. Khullar, S.; Singh, K.M.; Cervantes, M.J.; Gandhi, B.K. Influence of runner cone profile and axial water jet injection in a low head Francis turbine at part load. Sustain. Energy Technol. Assess. 2022, 50, 101810. [Google Scholar] [CrossRef]
  18. Li, D.Y.; Yu, L.; Yan, X.Y.; Wang, H.J.; Shi, Q.; Wei, X.Z. Runner cone optimization to reduce vortex strip-induced pressure fluctuations in a Francis turbine. Sci. China Technol. Sci. 2021, 64, 1953–1970. [Google Scholar] [CrossRef]
  19. Su, W.-T.; Li, X.-B.; Xu, Y.-N.; Gong, R.-Z.; Binama, M.; Muhirwa, A. The influence of runner cone perforation on the draft tube vortex in Francis hydro-turbine. Therm. Sci. 2018, 22, 557–566. [Google Scholar] [CrossRef]
  20. Qin, Y.; Li, D.; Zhang, N.; Wang, H.; Shi, Q.; Wei, X. Runner cone drilling and slotting to reduce vortex stripInduced pressure fluctuations in a Francis turbine. Proc. Inst. Mech. Eng. Part A J. Power Energy 2023, 237, 1762–1774. [Google Scholar] [CrossRef]
  21. Lučin, I.; Sikirica, A.; Kuliš, M.; Čarija, Z. Investigation of Efficient Optimization Approach to the Modernization of Francis Turbine Draft Tube Geometry. Mathematics 2022, 10, 4050. [Google Scholar] [CrossRef]
  22. Favrel, A.; Lee, N.-J.; Irie, T.; Miyagawa, K. Design of experiments applied to Francis turbine draft tube to minimize pressure pulsations and energy losses in off-design conditions. Energies 2021, 14, 3894. [Google Scholar] [CrossRef]
  23. Schiffer, J.; Benigni, H.; Jaberg, H. An analysis of the impact of draft tube modifications on the performance of a Kaplan turbine by means of computational fluid dynamics. J. Mech. Eng. Sci. 2018, 232, 1937–1952. [Google Scholar] [CrossRef]
  24. Zhou, X.; Wu, H.; Cheng, L.; Huang, Q.; Shi, C. A new draft tube shape optimisation methodology of introducing inclined conical diffuser in hydraulic turbine. Energy 2023, 265, 126374. [Google Scholar] [CrossRef]
  25. Zhou, X.; Shi, C.; Miyagawa, K.; Wu, H. Effect of modified draft tube with inclined conical diffuser on flow instabilities in Francis turbine. Renew. Energy 2021, 172, 606–617. [Google Scholar] [CrossRef]
  26. Szakal, R.-A.; Doman, A.; Muntean, S. Influence of the reshaped elbow on the unsteady pressure field in a simplified geometry of the draft tube. Energies 2021, 14, 1393. [Google Scholar] [CrossRef]
  27. Arispe, T.M.; de Oliveira, W.; Ramirez, R.G. Francis turbine draft tube parameterization and analysis of performance characteristics using CFD techniques. Renew. Energy 2018, 127, 114–124. [Google Scholar] [CrossRef]
  28. Anup, K.C.; Lee, Y.H.; Thapa, B. CFD study on prediction of vortex shedding in draft tube of Francis turbine and vortex control techniques. Renew Energy 2016, 86, 1406–1421. [Google Scholar]
  29. Pang, S.; Zhu, B.; Shen, Y.; Chen, Z. Study on suppression of cavitating vortex rope on pump-turbines by J-groove. Appl. Energy 2024, 360, 122843. [Google Scholar] [CrossRef]
  30. Skripkin, S.; Zuo, Z.; Tsoy, M.; Kuibin, P.; Liu, S. Oscillation of cavitating vortices in draft tubes of a simplified model turbine and a model pump-turbine. Energies 2022, 15, 2965. [Google Scholar] [CrossRef]
  31. Khozaei, M.H.; Favrel, A.; Miyagawa, K. On the generation mechanisms of low-frequency synchronous pressure pulsations in a simplified draft-tube cone. Int. J. Heat Fluid Flow 2022, 93, 108912. [Google Scholar] [CrossRef]
  32. Foroutan, H.; Yavuzkurt, S. Flow in the simplified draft tube of a francis turbine operating at partial load-part I: Simulation of the vortex strip. J. Appl. Mech.—Trans. ASME 2014, 81, 061010. [Google Scholar] [CrossRef]
  33. Xu, L.; Guo, T.; Wang, W. Effects of Vortex Structure on Hydraulic Loss in a Low Head Francis Turbine under Overall Operating Conditions Base on Entropy Production Method. Renew. Energy 2022, 198, 367–379. [Google Scholar]
Figure 1. Water turbine structure.
Figure 1. Water turbine structure.
Applsci 14 04450 g001
Figure 2. Downstream structures of the runner: (a) NLN; (b) SLN; (c) ELN.
Figure 2. Downstream structures of the runner: (a) NLN; (b) SLN; (c) ELN.
Applsci 14 04450 g002
Figure 3. Hexahedral mesh of the draft tube.
Figure 3. Hexahedral mesh of the draft tube.
Applsci 14 04450 g003
Figure 4. Grid independence analysis.
Figure 4. Grid independence analysis.
Applsci 14 04450 g004
Figure 5. Water turbine performance test bench.
Figure 5. Water turbine performance test bench.
Applsci 14 04450 g005
Figure 6. Comparison of numerical predictions of water turbine performance with test results.
Figure 6. Comparison of numerical predictions of water turbine performance with test results.
Applsci 14 04450 g006
Figure 7. Section division of the draft tube.
Figure 7. Section division of the draft tube.
Applsci 14 04450 g007
Figure 8. Head loss of the draft tube.
Figure 8. Head loss of the draft tube.
Applsci 14 04450 g008
Figure 9. Head loss in the middle elbow section.
Figure 9. Head loss in the middle elbow section.
Applsci 14 04450 g009
Figure 10. Swirling flow changes in the draft tube.
Figure 10. Swirling flow changes in the draft tube.
Applsci 14 04450 g010
Figure 11. Circumferential velocity changes in the draft tube (U1 is the runner inlet velocity).
Figure 11. Circumferential velocity changes in the draft tube (U1 is the runner inlet velocity).
Applsci 14 04450 g011
Figure 12. Circumferential velocity of draft tube cross-section along the flow direction (FSS-in represents the inlet cross-section of FSS, MES-in represents the inlet cross-section of MES, MES-half represents the half cross-section of MES, RSS-in represents the inlet cross-section of RSS).
Figure 12. Circumferential velocity of draft tube cross-section along the flow direction (FSS-in represents the inlet cross-section of FSS, MES-in represents the inlet cross-section of MES, MES-half represents the half cross-section of MES, RSS-in represents the inlet cross-section of RSS).
Applsci 14 04450 g012
Figure 13. Pressure variations in the draft pipe: (a) average pressure variation along flow direction; (b) pressure distribution at symmetry cross-section.
Figure 13. Pressure variations in the draft pipe: (a) average pressure variation along flow direction; (b) pressure distribution at symmetry cross-section.
Applsci 14 04450 g013
Figure 14. Pressure of draft tube cross-section along the flow direction.
Figure 14. Pressure of draft tube cross-section along the flow direction.
Applsci 14 04450 g014
Figure 15. Pressure gradient of draft tube cross-section along the flow direction.
Figure 15. Pressure gradient of draft tube cross-section along the flow direction.
Applsci 14 04450 g015
Figure 16. Main flow and backflow in the draft tube (Vm is the main flow velocity, Vb is the backflow velocity): (a) NLN; (b) SLN; (c) ELN.
Figure 16. Main flow and backflow in the draft tube (Vm is the main flow velocity, Vb is the backflow velocity): (a) NLN; (b) SLN; (c) ELN.
Applsci 14 04450 g016
Figure 17. Backflow velocities in draft tube.
Figure 17. Backflow velocities in draft tube.
Applsci 14 04450 g017
Figure 18. Backflow rates in the draft tube.
Figure 18. Backflow rates in the draft tube.
Applsci 14 04450 g018
Figure 19. Backflow zone of draft tube cross-section along the flow direction.
Figure 19. Backflow zone of draft tube cross-section along the flow direction.
Applsci 14 04450 g019
Figure 20. Vortex pattern of draft tube: (a) NLN; (b) SLN; (c) ELN.
Figure 20. Vortex pattern of draft tube: (a) NLN; (b) SLN; (c) ELN.
Applsci 14 04450 g020
Figure 21. The surface area of the draft tube vortex.
Figure 21. The surface area of the draft tube vortex.
Applsci 14 04450 g021
Figure 22. Vortex intensities of draft tube.
Figure 22. Vortex intensities of draft tube.
Applsci 14 04450 g022
Figure 23. Vortex intensity of draft tube cross-section along the flow direction.
Figure 23. Vortex intensity of draft tube cross-section along the flow direction.
Applsci 14 04450 g023
Table 1. Structural parameters of water turbine.
Table 1. Structural parameters of water turbine.
ParameterValue
Draft tube diameter, d/mm60.18
Runner inlet diameter, D1/mm88
Runner outlet diameter, D2/mm190
Blade number, Z12
Inclination angle of blade outlet, γ280
Disclaimer/Publisher’s Note: The statements, opinions and data contained in all publications are solely those of the individual author(s) and contributor(s) and not of MDPI and/or the editor(s). MDPI and/or the editor(s) disclaim responsibility for any injury to people or property resulting from any ideas, methods, instructions or products referred to in the content.

Share and Cite

MDPI and ACS Style

Tang, L.; Wang, Z.; Zhang, C.; Wang, W.; Yuan, S. Influence of Runner Downstream Structure on the Flow Field in the Draft Tube of a Small-Sized Water Turbine. Appl. Sci. 2024, 14, 4450. https://doi.org/10.3390/app14114450

AMA Style

Tang L, Wang Z, Zhang C, Wang W, Yuan S. Influence of Runner Downstream Structure on the Flow Field in the Draft Tube of a Small-Sized Water Turbine. Applied Sciences. 2024; 14(11):4450. https://doi.org/10.3390/app14114450

Chicago/Turabian Style

Tang, Lingdi, Zanya Wang, Chenjun Zhang, Wei Wang, and Shouqi Yuan. 2024. "Influence of Runner Downstream Structure on the Flow Field in the Draft Tube of a Small-Sized Water Turbine" Applied Sciences 14, no. 11: 4450. https://doi.org/10.3390/app14114450

APA Style

Tang, L., Wang, Z., Zhang, C., Wang, W., & Yuan, S. (2024). Influence of Runner Downstream Structure on the Flow Field in the Draft Tube of a Small-Sized Water Turbine. Applied Sciences, 14(11), 4450. https://doi.org/10.3390/app14114450

Note that from the first issue of 2016, this journal uses article numbers instead of page numbers. See further details here.

Article Metrics

Back to TopTop