Next Article in Journal
A Hierarchical Federated Learning Algorithm Based on Time Aggregation in Edge Computing Environment
Next Article in Special Issue
Delaying the Occurrence of Bar Buckling in RC Columns Confined with SRG Jacketing
Previous Article in Journal
A Dual Integral Equation Approach for Evaluating the Shielding of Thick Circular Disks against a Coaxial Loop
Previous Article in Special Issue
Seismic Response Analysis of Reinforced Concrete Frame Structures Considering Slope Effects
 
 
Font Type:
Arial Georgia Verdana
Font Size:
Aa Aa Aa
Line Spacing:
Column Width:
Background:
Review

λ-Factors for the Upper and Lower Bound Analyses of Base-Isolated Structures: Historical Review of Code Provisions for Elastomeric Bearings †

1
Department of Civil and Building Engineering and Architecture, Polytechnic University of Marche, Via Brecce Bianche, 60121 Ancona, Italy
2
School of Architecture and Design, University of Camerino, Viale della Rimembranza, 63100 Ascoli Piceno, Italy
3
FIPMEC s.r.l., Via Scapacchiò, Selvazzano Dentro, 35030 Padova, Italy
*
Author to whom correspondence should be addressed.
This paper is an extended version of a paper published in the Seismic Isolation, Energy Dissipation and Active Vibration Control of Structures, Turin, Italy, 11–15 September 2022.
Appl. Sci. 2023, 13(9), 5820; https://doi.org/10.3390/app13095820
Submission received: 24 March 2023 / Revised: 28 April 2023 / Accepted: 5 May 2023 / Published: 8 May 2023
(This article belongs to the Special Issue Seismic Resistant Analysis and Design for Civil Structures)

Abstract

The seismic response of base-isolated structures is notably influenced by mechanical properties of isolation devices due to their essential role in structural behavior. Consequently, the variability of such properties should be accounted for in the design process. The current seismic codes prescribe a simplified approach based on structural analyses in two extreme situations resulting from the upper and lower bound design properties of bearings (upper and lower bound analyses). In the case that experimental data are not provided by manufacturers, seismic codes provide the so-called “property modification factors” or “λ-factors”, i.e., modification coefficients to be applied to the nominal dynamic properties of bearings to obtain their upper or lower design properties. The aim of this paper is to provide a historical review of values provided for such factors by the main seismic codes by highlighting the limits, as well as some clerical errors, present in some codes. In particular, the European seismic codes are illustrated in detail, i.e., the Eurocode for bridges (EN 1998-2) and product standard on anti-seismic devices (EN 15129). Both these codes account for different sources of variability, such as the bearings production and the environmental and behavioral effects. For all these effects, the same λ-factor values are provided by the two codes, deriving from the second version of the AASHTO guide specifications for seismic isolation of bridges (AASHTO 1999), which are based on limited and/or old data, especially for high damping rubber bearings (HDRBs), and were never updated in the successive versions. More recent standards are also illustrated, providing different perspectives that deserve attention, even though they require further investigations to be applied in the design practice.

1. Introduction

The fundamental principle of seismic base isolation is to modify the structural response by introducing a “soft layer” made of isolation bearings able to decouple the soil motion from that of the structure above, which almost behaves rigidly above the isolation system [1,2,3]. Consequently, the behavior of isolation devices plays a fundamental role in the seismic response of base-isolated structures, and the variability of their properties during the service life significantly influences the seismic response of both the isolation system itself and the superstructure. Thus, this variability cannot be neglected in the analysis and design of base isolated structures and must be properly accounted for to increase the seismic reliability of base-isolated buildings, especially the strategic ones, such as schools and hospitals, whose diffusion is more and more increasing worldwide [4,5,6].
Different sources of variability can be identified, from environmental conditions (such as temperature, ageing, etc.) to behavioral effects specific of each device typology. For example, for high damping rubber bearings (HDRBs), which are the focus of this paper, the behavior significantly depends on the strain amplitude, the strain rate and the load history (i.e., on the maximum strain amplitude attained and the number of experienced cycles) [7,8]. This last effect results in a change in the device properties with cycles, and it is known as the Mullins effect [9] or “scragging” [7,8,10,11]. For other kinds of bearings, such as lead rubber bearings (LRBs) or concave curved sliders (CSSs), the behavior significantly depends on the temperature increment during the load history, i.e., the heating effect [12,13]. Other critical aspects influencing the performance of sliding isolation devices are, for example, the vertical pressure, the sliding velocity affecting the friction coefficient [12] and the breakaway effect [14]. Different papers were recently published on the importance of these effects on the actual behavior of base-isolated buildings [15,16], as well as for other supplemental damping systems, e.g., [17].
The international seismic codes all agree in prescribing that the design process cannot be performed by only considering nominal properties of isolation bearings. However, in some cases, such codes provide only some general information or prescribe simplified approaches that are not always complete or clear, making difficult, de facto, the application of such prescriptions. In more detail, focusing on the European context and on HDRBs, Eurocode 8 for buildings [18] only specifies that the values of physical and mechanical properties of the isolation system should be the most unfavorable ones that can be attained during the lifetime of the structure. Both environmental and behavioral effects should be considered, where relevant. Eurocode 8 for bridges [19] gives more operative indications by proposing a simplified approach, described in Annex J, based on upper and lower bound coefficients to obtain upper bound design properties (UBDPs) and lower bound design properties (LBDPs) from nominal design properties (NDPs). Consequently, two analyses shall be performed: one using the UBDPs (generally leading to maximum forces and accelerations acting on the superstructure) and another using the LBDPs (generally leading to maximum displacements of the isolation system). This code also specifies that in absence of relevant test results, the upper and lower bound coefficients (also called λ-factors) given in Annex JJ may be assumed. The same approach is proposed by the European standard on anti-seismic devices (EN 15129) [20], which is a product standard mainly focused on qualification and control tests that also includes some design indications. In detail, this standard also prescribes the use of λ-factors values based on the experimental data provided by the specific manufacturer, and, in the case of unavailability of such data, it provides the Annex J with the same λ-factors values given by Annex JJ of the Eurocode 8 for bridges [19]. It is important to note that, nowadays, in both the national and international contexts, experimental data are often available only after the qualification tests of the devices, thus, resulting as unknown at the design phase. Moreover, type tests made during the qualification procedure do not always include all the necessary information to correctly evaluate the UBDPs and LBDPs. Consequently, the values of the λ-factors proposed by codes often become the only reference for structural engineers.
The aim of this paper is to illustrate in detail such factors by making a historical reconstruction of their origin. In more detail, in the first part of the paper, the current European seismic codes are illustrated by highlighting that all the provided λ-factors derive from the second edition of the AASHTO (AASHTO 1999) [21]. Thus, such code is illustrated in detail by showing that most of the proposed values of the λ-factors derive from old and/or limited data that do not reflect the actual production of seismic devices, especially for HDRBs, and that were never updated in the subsequent editions: AASHTO 2010 [22] and AASHTO 2014 [23]. Moreover, in some cases, important clerical errors or omissions were made in the European standards, as was also outlined in [24]. This is the case, for example, for the temperature effect and the so-called “scragging” effect (or repeated cycles effect) of HDRBs. Concerning the temperature effect, indeed, a transcription error was made by passing from the American to the European standard. This error was corrected in the updated version of Eurocode 8-part 2 [25] but not in the EN15129 [20]. For the repeated cycles effect, instead, American values were not included in the European standards. In this regard, it is worth noting that the difference between scragged and unscragged properties suggested by the AASHTO code is remarkable, and this aspect has limited the use of this kind of bearings in the USA, especially for strategic structures, such as nuclear power plants and bridges [26,27,28,29]. For this kind of structure, natural rubber bearings (NRBs) or lead rubber bearings (LRBs) are only allowed as alternative systems to friction pendulum (FP) systems. However, this paper explains that such a remarkable effect refers to old bearings (with incomplete curing) that could differ significantly from the current ones. For this reason, the values of AASHTO were not transposed by the European standards; however, alternative values were not provided, leaving a lack of data regarding this aspect. In the last part of the paper, more recent international regulations orientated towards new approaches [30,31,32,33] are examined to provide a complete overview and to open new perspectives. In detail, the indications of ASCE 7 seismic standards for new and existing buildings [30,31] are illustrated. These codes, which are also taken as a reference by high-risk countries other than the U.S., such as Chile, Turkey, and New Zealand, provide updated values of the λ-factors, which, however, must be verified by mandatory experimental tests. Finally, the approach of recent international regulations to elastomeric bearings, the ISO 22726 for buildings and bridges [32,33], is also reported. However, these documents provide few values only, since, following the Japanese approach described in the design recommendations for seismically isolated buildings [34], they specify that the ranges of variation for most of the effects should be defined in agreement between the structural engineer and the manufacturers.

2. Behavior of HDRBs

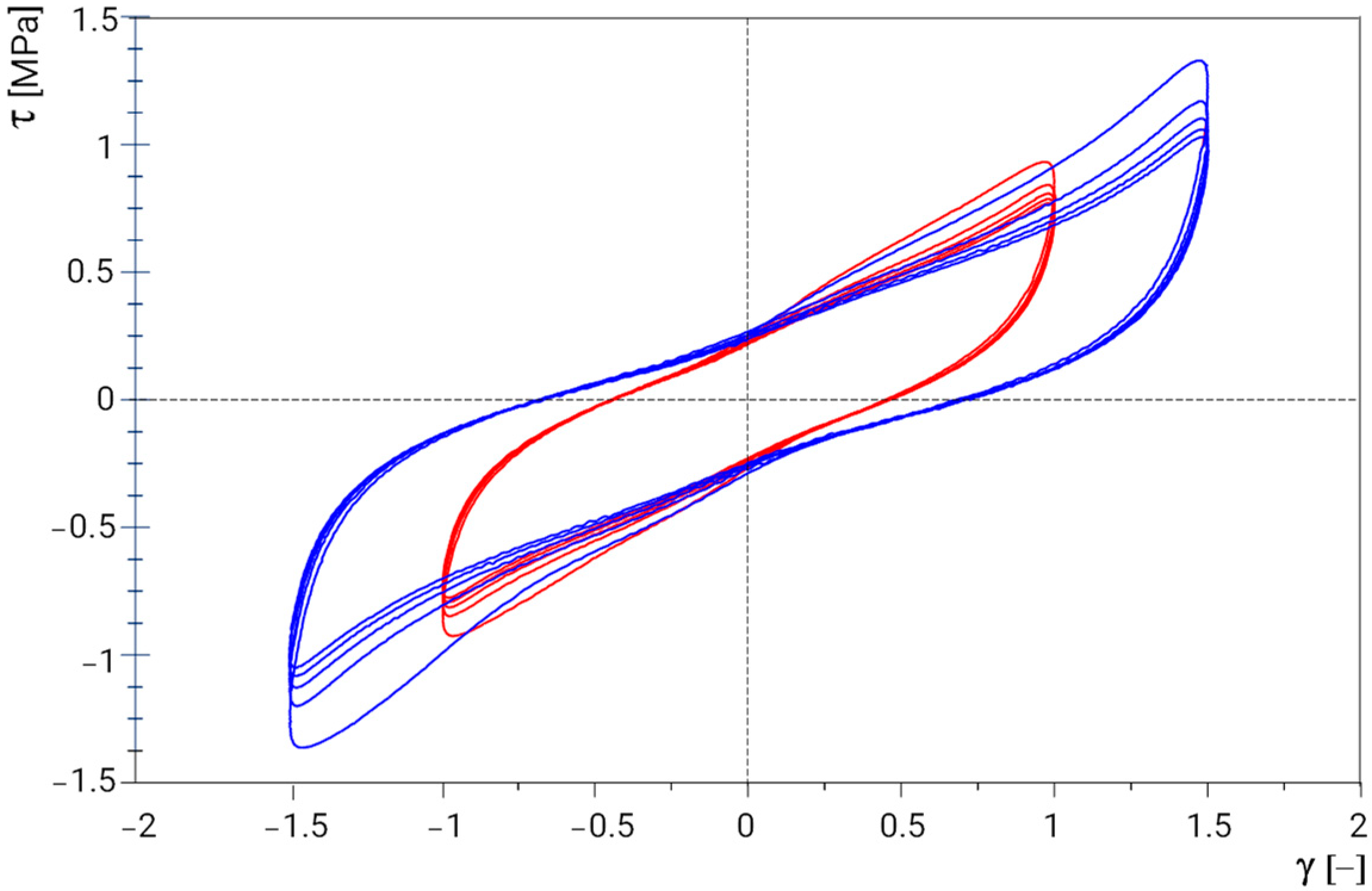
HDRBs are composed by alternating layers of steel and rubber; thus, under horizontal loads, they inherit the shear behavior of the rubber compound adopted in their manufacturing. Figure 1 shows the shear behavior of a compound typically used for HDRBs (furnished by FIP MEC) at two different strain amplitudes, i.e., 100% and 150%. As can be observed from the hysteresis loops, the strain amplitude dependence and the repeated cycle effect are not negligible, even though they are limited. Differently, the strain rate dependence is generally negligible in the range of velocities relevant to seismic applications [7,8].
These behavioral effects can be accounted for in advanced numerical models [7,8,11,35,36]. Alternatively, simplified models can be adopted, such as linear models [37] (defined in terms of equivalent linear stiffness, G, and damping, ξ) or bi-linear equivalent models [38,39] (defined in terms of strength at zero displacement, F0, and post-elastic stiffness, Kp), by assuming different sets of parameters properly calibrated to simulate these effects. Similarly, for the environmental effects of ageing and temperature, two simplified models can be calibrated to simulate the two extreme conditions (i.e., aged and not-aged conditions or the behaviors under maximum and minimum design temperatures).
In Figure 2a, a general representation of UBDPs, LBDPs and NDPs is depicted, with reference to the bi-linear model. It is worth noting that the stiffness of the bearings directly influences the isolation period, Tis, while their dissipation capacity influences the displacements of the bearings themselves. Moreover, both the parameters influence the base shear and the absolute acceleration experienced by the superstructure. Thus, LBDPs usually maximize the isolation system displacements, while UBDPs maximize the isolation system reactions, i.e., the base shear and floor accelerations of the superstructure.
The following sections summarize the code recommendations in the most seismically active counties on the U/L bound approach to account for these sources of variability in the design and analysis of base-isolated structures. The main aim is to illustrate the limits of the current approach of the European codes, which are still based on outdated American standards and present some omissions and transcription errors, and to highlight and promote more modern approaches.

3. Seismic European Standards

Eurocode 8 for bridges [19] specifies that nominal design properties (DP) of isolator units shall be evaluated according to EN15129 [20], i.e., for elastomeric bearing 3rd cycle data at the reference condition: a temperature of 23°, a frequency of 0.5 Hz and a shear strain equal to 100%. However, since environmental or behavioral effects (such as temperature, contamination, ageing or repeated cycles) may significantly influence the dynamic properties of the isolator units and, thus, the seismic response of the isolation system, two sets of design properties should be used in the analyses: UBDPs and LBDPs. This variability should be established in accordance with Annex J and Annex JJ unless different indications are derived by performing the appropriate tests. In more detail, the influence of the following phenomena should be evaluated: ageing (f1), temperature (f2), contamination (f3) and cumulative travel (f4). Moreover, by assuming a bi-linear behavior of the bearings, the design properties influenced by the above-mentioned factors are the post elastic stiffness (Kp) and the force at zero displacement (F0), as shown in Figure 2. The recommended values for the most commonly used isolators, i.e., elastomeric bearings and sliding isolating units, are given. For elastomeric isolators, which are the object of this investigation, the recommended values for ageing and temperature are given (as reported in Table 1 and Table 2, respectively), while unitary values are suggested for contamination and cumulative travel. Four categories are considered by this code: low damping rubber bearings (LDRBs) with an equivalent shear modulus at 100% of strain G > 0.5 MPa; HDRBs1 with an equivalent damping coefficient of ξ ≤ 0.15, and an equivalent shear modulus at 100% of strain G > 0.5 MPa; HDRBs2 with an equivalent damping coefficient of ξ > 0.15 and an equivalent shear modulus at 100% of strain G > 0.5 MPa and LRBs. Furthermore, combination factors (λU,fi) are defined to account for the low probability of the simultaneous occurrence of all maximum adverse effects, as shown in Table 3 for important classes I (bridges of less than average importance), II (bridge of average importance) and III (bridges of critical importance). The effective UBDPs used in the design are estimated as follows:
UBDP = max DPnom · λU,f1 · λU,f2λU,f5
where modification factors λU,fi are defined as follow:
λ U,fi = 1 + max,fi − 1) · ψfi
For the effective LBDPs and relevant modification factors, λL,fi, a similar format should be used, in conjunction with λmin,fi. However, for the commonly used elastomeric and friction bearings, it may be assumed in general that λmin,fi = 1 and, therefore, that LBDP = min DPnom.
A similar approach is recommended by the European standard on anti-seismic devices [20] by also considering the variation of the dynamic properties of the bearings within the production supply. Here, again, the code specifies that for all the effects (i.e., the variation in temperature or ageing for elastomeric bearings), UBDPs and LBDPs shall be determined from the type tests carried out before the bearing production. However, when such experimental values are not available, the Annex J provides the same reference factors as Annex JJ of [19]. For the production variability, a tolerance of ±20 % is allowed unless a lower variability agreed upon for the factory production control tests. In combining these effects, a combination factor equal to ψfi = 0.7 is suggested for both the production variability and temperature variation, whereas a factor ψfi = 1.0 is recommended for the ageing variation. In any case, the ratio between the UBDPs and LBDPs should be less than 1.8 for the elastomeric bearings.
As is illustrated in the next section, the λ-factors currently suggested by both the European codes derive from the second AASHTO edition [21], whose data are based on the report of Constantinou et al. [40]. It is highlighted that these documents, dated back to 1999, were never updated for elastomeric bearings.

4. Second Edition of AASHTO Guide Specification (1999)

The upper and lower bound properties of isolation bearings were provided for the first time by the second edition of AASHTO [21] to increase the reliability of the design of base-isolated bridges. To obtain such bounding values, property modification factors (λ) were proposed and then used to obtain the adjusted maximum and minimum system property modification factors (accounting for the reduced probability of the occurrence of joint events) by applying the following expressions:
max (λ) =1 + (λmax − 1) · a
min (λ) =1 + (λmin − 1) · a
where a is the adjustment factor. Based on engineering judgment and on the desire to employ a conservative approach for mission-critical bridges, the following adjustment factors (a) are proposed for bridges: 1.0 for critical bridges, 0.75 for essential bridges and 0.66 for all other bridges. In more detail, λ-factors are provided for different effects (ageing, contamination, travel, temperature and scragging for sliding and/or elastomeric isolators), based on the experimental and theoretical knowledge of the behavior of seismic isolation bearings at the code drafting time. Furthermore, all the proposed values are based on the report of Constantinou et al. [40], containing background information that led to the definition of λ-factor values. In this regard, it is worth noting that, while for sliding bearings, several data are reported and commented, those related to elastomeric devices are limited and briefly reported. In Section 5.6 of [40], “system property modification factors for elastomeric bearings”, the authors themselves affirm that for elastomeric bearings, λ-factors strongly depend on the elastomeric compound, that a variety of compounds is used for their manufacturing and that experimental data are scarce. Thus, the values presented in their document and assumed in [21] are primary based on a “proposal of the Authors”. In the following subsections, the λ-factors are reported and commented on for each considered effect with reference to elastomeric systems. The proposed values refer to the post-elastic stiffness (Kd) and the characteristic strength (Qd), corresponding, respectively, to Kp and F0 in the Eurocodes.

4.1. Ageing Effect

Concerning the ageing effect, the authors of the report again affirm that “given the rather recent origin of the seismic isolation technology, there is a complete lack of data on aged isolation bearings. During the research several laboratories and in field data are collected for sliding bearings, while very limited data are collected for elastomeric bearings”. In detail, the λ-factors for both Kd and Qd are assumed equal to 1.1 for LDRBs, 1.2 for HDRBs with small differences between scragged and unscragged properties (smaller than 25%) and 1.3 for HDRBs with large differences between scragged and unscragged properties (larger than 25%, as reported in Table 4). It can be observed that the values suggested by the European codes (Table 1) agree with those proposed by AASHTO (Table 4) by assuming that HDRBs1 and HDRBs2 correspond to HDRBs with small and large differences between scragged and unscragged properties, respectively. Nevertheless, it should be noted that the authors themselves write that the first two values are based on limited data and the last one is mainly based on the engineering judgement. In more detail, the authors cite in their report some papers dealing with old natural rubbers that are not provided with sufficient anti-oxidant properties, as opposed to what happens with modern compounds. The most relevant paper considered by the report is the one of Clark et al. [41], which concerns some tests carried out on some LDRBs and HDRBs in 1983, in conjunction with the construction of the Foothill Communities Law and Justice Center in California. After 12 years of service, some HDRBs were removed from the building and tested again. Although there is uncertainty in the interpretation of the results, since original tests and re-tests were performed with different machine configurations and probably with different rates of loading, the authors conclude that the effective stiffness increment is approximately 25%. Based on this study, they conclude that the mechanical properties modestly increase due to ageing: the increment is in the order of 10% for LDRBs (made by natural rubber) and 20% for HDRBs over a period of approximately 30 years. They also introduce a difference between elastomeric isolators with small or large differences between unscragged and scragged properties. In their opinion, such a large difference is typical of high damping elastomeric isolators characterized by incomplete curing of the elastomer, which implies the continuation of chemical processes in the rubber and, therefore, a potential source for ageing. To account for this aspect, they advanced the proposal of increasing the ageing effect (over the same period) up to 30% for HDRBs with large differences between scragged and unscragged properties.

4.2. Temperature Effect

Concerning the temperature effect, the λ-factors assumed in the AASHTO code are reported in Table 5. It is explained in the report that such values are based on results described in [42,43], referring to LDRBs and HDRBs with effective damping less than 15% and moderate differences between unscragged and scragged properties, whereas no data are available for HDRBs with effective damping larger than 15%. Thus, as outlined by the authors, the difference between values of these two kinds of HDRBs (see Table 5) “has been arbitrarily assumed” by the task group writing the code. A further interesting remark of the authors is that all the analyzed studies focus on the effect of low temperature on the properties of elastomeric bearings, neglecting the influence of the duration of exposure to such low temperatures. In more detail, some of them do not report the duration of exposure at all, while others report an approximate exposure time. This aspect introduces a significant source of uncertainty affecting all the proposed data.
Moreover, it should be observed that, differently from the ageing effect, in this case, the suggested values for Qd and Kd are different and they coincide with those proposed by the European codes for F0 and Kp (Table 2) (by assuming that HDRBs1 and HDRBs2 correspond to HDRBs with small and large differences between scragged and unscragged properties) only if the values referring to Kp and F0 in Table 2 are inverted. This suggests that a transcription error was made when writing the annexes of [19,20]. This error was later corrected in the updated version of the Eurocode 8 [25], but it remains in the EN 15129 [20].

4.3. Repeated Cycles Effect

Regarding the repeated cycles effect, it is generally recognized that LDRBs do not exhibit much difference between unscragged and scragged properties. Differently, the additives used in the rubber compound to enhance the damping capacity of HDRBs and the curing process are responsible for a significant loading history dependence of the rubber behavior, leading to a bigger difference between the unscragged (virgin) and scragged (stable) properties. It is also known that rubber bearings recover their virgin properties and that significant recovery occurs within a short period of time. Based on these observations, the authors of the report specify that if nominal properties of HDRBs refer to the scragged condition (i.e., stable hysteretic cycles), the λ-factors may be used to estimate the unscragged (virgin) properties of the isolation bearings. However, at the drafting time of the report, few published results were available in a form that could be suitable for the calibration of the appropriate values of λ-factors. In [44], by testing small scale HDRBs with effective damping less than approximately 0.15, it was found that the λ-factors for both the characteristic strength and the post-yield stiffness were of the order of 1.2 (or even less). However, the authors of the report here again declare that improperly cured bearings may exhibit much higher damping and a much higher ratio between unscragged and scragged properties, as is also confirmed by data reported in [45], relevant to bearings with effective damping in the range 0.15–0.20. Based on these limited data, the factors shown in Table 6 were proposed by the task group writing the second edition of the AASHTO code [21].
It is important to remark that such values of property modification factors for scragging were never adopted by the European codes because they refer to scragged properties, i.e., stable properties, whereas Eurocodes define 3rd cycle data as nominal properties. However, alternative values were not given, thus, in the case where experimental data are unavailable, there are no indications in the European context regarding how to account for the repeated cycles effect.

5. Updated Editions of AASHTO Guide Specification (2010 and 2014)

The 1999 report [40] first proposed indications to account for the effects of the change in the mechanical properties of isolation bearings, which were implemented in [21], as well as in other successive seismic codes such as [19,20,46]. In 2007, a new technical report, Constantinou et al. [12], was developed to update the previous one, i.e., to better predict the behavioral and environmental effects on seismic isolators and dampers. In detail, Section 12 of [12] focuses on system property modification factors and clearly specifies that the approach based on λ-factors is a simplified one and that the most probable maximum and minimum values of the mechanical properties of isolation bearings should be established by statistical analysis of the distribution of the properties. However, since the exact approach is challenging, the λ-factors approach may be used for most of the base-isolated structures. In this case, it is specified that the maximum and minimum values of the mechanical properties presented in the document are default values that should be verified with appropriate test data and that all manufacturers are encouraged to develop these kinds of tests. However, the default values are also maintained in the case of unavailable experimental data, but here, again, for friction bearings (widely used in American applications), the updated values are based on a large experimental campaign carried out at the University of Buffalo and at Queen’s University in Canada and/or on the analyses of the extensive technical literature. Differently, for elastomeric bearings the experimental tests concern LDRBs only (tested at the Buffalo University), while for HDRBs (scarcely used in American applications), few of the new data available in the technical literature are collected and discussed.

5.1. Temperature Effect

For the temperature effect on elastomeric bearings, the same references of the past report [40] are reported, except for one paper [47], which was published after 1999 and which investigates the low temperature performance of LDRBs as a function of temperature and duration of exposure for four materials. Based on these studies, the λ-values collected in Table 7 are proposed by specifying that the data for HDRBs are for elastomers named as HDRBa in Table 5.
However, the task group in charge of updating the AASHTO guide specifications decided to not change values of the previous edition. Thus, in both the 3rd edition [22] and 4th edition [23], the values of Table 5 are maintained.

5.2. Repeated Cycles Effect

For the repeated cycles effect, notably influencing the behavior of HDRBs, two further studies [10,48] were analyzed in addition to the references already commented on in the previous section. The first one reports an experimental campaign carried out on 23 moderate-scale rubber bearings with effective damping in the range between 0.05–0.17 and establishes that the scragging effect increases as the shear modulus of rubber decreases and the effective damping increases. The second paper extends the first one and presents results from tests performed on 45 moderate-scale rubber bearings fabricated by six manufacturers using a total of 12 compounds. The outcomes show that the percentage reduction in the effective shear modulus from the first to third cycle strongly depends on the formulation of the rubber compound, the vulcanization procedure used to fabricate the isolator and the imposed strain history. The data reported in these two works suggest that the greater the volume of filler (to obtain high damping and low shear modulus), the greater the potential scragging effect. Furthermore, all rubber bearings recover their virgin properties, but the time to fully recover them depends on the rubber compound, the extent of its curing and the ambient temperature. Finally, experimental cruciform tests also indicate that scragging along one axis significantly influences the response on the perpendicular axis, as was also found in more recent papers [8,11], but here, again, the degree of interaction is strongly compound dependent. Based on these considerations, the values reported in Table 8 are proposed in [12] as defaults ones to apply to full scragged properties (assumed as nominal properties). Differently. for low damping and low modulus elastomers (usually used in lead-rubber bearings), little-to-no scragging is assumed.
Basically, the two previous papers [10,48] deftly advise against the use of HDRBs because their load history dependent behavior (leading to the scragging effect) was too compound-dependent and difficult to predict. This is one of the reasons why λ-factors have not been updated in AASHTO guide specifications [22,23].

5.3. Ageing Effect

The data reported in [10,48] are also discussed for the ageing effect. In the 2007 report, it is affirmed that HDRBs are generally not significantly affected by ozone and oxygen because they are fabricated with a layer of cover rubber, including anti-oxidants, to protect the core of the bearing from significant infiltrations and that age-related stiffening or hardening is rather due to the vulcanization process of the elastomer, which continues over time. Thus, the percentage of increase in the effective modulus varies depending on several factors, including the level of the initial curing and the temperature. The ongoing vulcanization of the rubber matrix occurs more rapidly in the first few years after the rubber is compounded, while it slows later. Although the authors recognize in their new report that experimental data on this specific topic do not exist, they confirmed the λ-factors of Table 4, including the value of 1.3 for HDRBs with large differences between scragged and unscragged properties. Concerning LRBs, it is confirmed that they generally show an insignificant change in the characteristic strength (which is mainly dictated by the yield strength of the lead core) and a minor (and negligible) increase in the post-elastic stiffness.

6. Other International Regulations

6.1. ASCE 7 and ASCE 41

As known, AASHTO guide specifications are mainly oriented to bridges; however, the λ-factors approach proposed by this code was assumed also by other American seismic codes focusing on new buildings and existing buildings [30,31], which are also taken as reference for the design of isolation systems in high-risk countries other than the USA, such as Chile, Turkey, and New Zealand. The effects considered by [30] are heating (caused by cyclic dynamic motion), loading rate, scragging and recovery, variability in bearing production, temperature, ageing, environmental exposure, and contamination. As the last versions of AASHTO, this code also specifies that property modification factors should be derived by manufacturer-specific qualification tests data. However, when the manufacturer does not provide qualification test data about property variability (or the manufacturer is unknown), the default lambda factors are suggested by assuming the most unfavorable conditions, characterized by significant uncertainties affecting the isolator unit properties (i.e., friction for sliding bearings, dynamic properties of elastomeric bearings and the yield strength for LRBs). The default λ-factors are also suggested for the most common types of isolators fabricated by quality manufacturers, which can be used in the design phase when the specific manufacturer is not known. However, in this case, the qualification tests about property variability are mandatory and the data provided by the specific manufacturer must agree with those assumed in the design. For HDRBs, it is particularly recommended that the manufacturer presents data on the behavior of the rubber under virgin conditions (immediately tested after vulcanization) so that the scragging property modification factor can be determined. This factor is defined as the ratio of the effective stiffness shown in the first cycle to the effective stiffness of the third cycle, typically obtained at a representative rubber shear strain (e.g., 100%). In this regard, an important remark is reported in the code commentary, where it is explained that this factor is generally equal or larger than 2.0 for rubbers with shear-modulus less than or equal to 0.45 MPa, but it is also recognized that some manufacturers can produce rubber with a shear modulus of 0.45 MPa and a scragging factor approximately equal to 1.2 or lower. Furthermore, it is specified that ageing in elastomeric bearings has in general a small effect if scragging is also low. It is indeed specified that scragging and ageing are related only in the case of manufacturers producing low shear modulus elastomers by incomplete vulcanization. Thus, in the case of experienced manufacturers scragging and ageing may be limited also for low shear modulus bearings. This code also clarifies other important aspects: first, that ambient temperature effects can be ignored for most isolation systems if they are in a conditioned space where the expected temperature does not drop below 0 °C (internal spaces buildings); second, that other variation effects (e.g., velocity, axial load, bilateral displacement and instantaneous temperature due to heating effects) can be considered by adopting advanced numerical models. All these indications are applied to both new and existing buildings, since ASCE dealing with existing buildings [31] completely refers to ASCE 7 [30].
In Table 9 and Table 10, the values suggested by the ASCE 7 commentary for new buildings [30] are reported for unknown manufacturers and quality manufacturers, respectively.
In detail, λae,max/min is the factor that represents the ageing and environmental effect; the λtest,max/min accounts for all the testing effects, while λspec,max/min is the factor representing the allowed variation in production. The codes also specify how to combine these factors by giving the following expressions:
λmax = (1 + 0.75 · (λae,max − 1)) · λtest,max · λspec,max ≥ 1.2
λmin = (1 − 0.75 · (1 − λae,min)) · λtest,min · λspec,min ≤ 0.85
where λmax and λmin are the final factors to be applied to the NDPs.

6.2. ISO 22726

A similar approach was suggested by the recently published international standards on elastomeric seismic-protection isolators for bridges [32] and for buildings [33]. First, in these standards, elastomeric isolators are classified by their tolerance on the shear stiffness (which is specified by the structural engineer in the design) by identifying two classes: the S-A class and S-B class, that differ in the allowed tolerance for the production variability. For bridges, a tolerance of ±10% is required for the S-A class, whereas for the S-B class the allowed tolerance is ±20%. The tolerance allowed for buildings are similar: ±15% and ±10% as individual and global requirements for the S-A class, ±25% and ±20% as individual and global requirements for the S-B class. Differently, for the equivalent damping ratio, the code indication is that experimental values should satisfy the requirement specified by the structural engineer in the design. For the other dependencies of shear properties (i.e., shear-strain dependency, compressive stress dependency, frequency dependency, repeated loading dependency and temperature dependency), the general requirement is that the variability is within the specified range agreed upon by both the structural engineer and the manufacturer. Only for the ageing effect of isolation bearings used in bridges is it prescribed that the change in the shear stiffness and in the damping shall be within ±30%. This approach is in line with the design recommendations for seismically isolated buildings edited by the Architectural Institute of Japan [34]. This document clearly specifies the need for performing the design of isolation systems by considering the change in their properties during the service life but without providing any specific values and prescribing that manufacturers carry out tests at factories to give this kind of information on their product line-up, such as, for example, the Bridgestone corporation [49].
In the European context, manufacturers are currently required to respect prescriptions imposed by [20], thus, the ISO 22726 approach indirectly implies that variability ranges allowed for type tests and factory production control tests can be assumed as the maximum variabilities agreed with the manufacturer, unless otherwise specified by the specific manufacturer. However, it is observed that the EN 15129 standard for elastomeric bearings allows the manufacturer to carry out material tests (which are simpler and less demanding) during the qualification procedure to evaluate the effects of frequency, temperature, ageing, and repeated cycles, instead of reduced-scale or full-scale isolation bearings. The results of these tests were collected and commented on in a recent paper of some of the authors of this work [50]; however, the correspondence between the results of the material tests and bearing tests still represents a very sensitive topic to be investigated.

7. Conclusions

In this paper, a historical review of the approaches proposed by current seismic codes to account for the variability of the dynamic properties of elastomeric bearings is presented. Based on the information collected, the following issues can be highlighted:
  • in the European context, the informative annexes of Eurocodes propose a simplified approach, based on the so-called λ-factors that can be used to obtain upper and lower bound properties starting from the nominal ones;
  • the proposed values come from the second edition of AASHTO guide specification, and those related to HDRBs are based on old and/or limited data.
  • more recent international codes face the problem with a different perspective;
  • ASCE 7 suggest updated values to be used in the design phase, prescribing that the data of experimental tests concerning property variability provided later by the manufacturer must agree with the values assumed for the design;
  • the approach followed by international standards for elastomeric isolators, ISO 22726, is similar: the allowed variability range for each specific effect should be agreed upon between the structural engineer and the manufacturer (i.e., established by the structural engineer and verified by the manufacturer during type tests and factory production tests).
In conclusion, it is strongly recommended that in the future versions of the European provisions (which are currently under discussion), the λ-factor values will be updated (by following the ASCE 7 approach) or eliminated (by following the approach of the ISO 22726 international standard). Future actions should also involve the following topics:
  • form the side of type tests concerning the variability of mechanical properties, it would be important to verify that all the most significant effects for the specific bearing typology are considered (at a device or material scale) and to carefully evaluate the correspondence between material tests (allowed by the product standards during type tests) and tests at the device scale;
  • at the same time, from the side of numerical analysis, structural engineers and researchers in this field are encouraged to numerically investigate the influence of such variations on the response and reliability of base-isolated structures to establish admissible and reliable variation ranges.
All these efforts will make it possible to design base-isolated structures by properly considering all the uncertainties affecting the bearings during their lifetime, thus, significantly increasing the safety and reliability of such structures.

Author Contributions

All authors contributed to the study conception and design. Material preparation, data collection and analysis were performed by L.R., F.M. and L.G. in collaboration with M.G.C. and S.I. (who sheared some experimental data and their knowledge about design and testing requirements of national and international standards on base-isolation) and under the supervision of A.D. The first draft of the manuscript was written by L.R. and all authors commented on previous versions of the manuscript. All authors have read and agreed to the published version of the manuscript.

Funding

Partial financial support was received by the Italian Department of Civil Protection, within the ReLUIS projects 2022–2024.

Institutional Review Board Statement

Not applicable.

Informed Consent Statement

Not applicable.

Data Availability Statement

All the data analyzed in the current study are all available in national and international published seismic standards and scientific papers, but they can be also requested from the corresponding author.

Conflicts of Interest

Authors Castellano, M.G. and Infanti, S., working for FIPMEC S.R.L. as coordinator of Academy unit and Test Laboratory director, respectively, declare they have no financial or non-financial interests. The other authors have no relevant financial or non-financial interests to disclose.

References

  1. Naeim, F.; Kelly, J.M. Design of Seismic Isolated Structures; John Wiley & Sons, Inc.: Hoboken, NJ, USA, 1999. [Google Scholar]
  2. Kelly, J.M. Earthquake-Resistant Design with Rubber, 2nd ed.; Springer: London, UK, 2011. [Google Scholar]
  3. Christopoulos, C.; Filiatrault, A. Principles of Passive Supplemental Damping and Seismic Isolation; IUSS Press-Eucentre Press: Pavia, Italy, 2006. [Google Scholar]
  4. Martelli, A.; Clemente, P.; Stefano, D.; Forni, A.; Salvatori, M. Recent Development and Application of Seismic Isolation and Energy Dissipation and Conditions for Their Correct Use. Perspect. Eur. Earthq. Eng. Seismol. 2014, 34, 449–488. [Google Scholar]
  5. Clemente, P.; Martelli, A. Seismically Isolated Buildings in Italy: State-of-the-Art Review and Applications. Soil Dyn. Earthq. Eng. 2019, 119, 471–487. [Google Scholar] [CrossRef]
  6. Dall’Asta, A.; Leoni, G.; Micozzi, F.; Gioiella, L.; Ragni, L. A Resilience and Robustness Oriented Design of Base-Isolated Structures: The New Camerino University Research Center. Front. Built Environ. 2020, 6, 50. [Google Scholar] [CrossRef]
  7. Tubaldi, E.; Ragni, L.; Dall’Asta, A.; Ahmadi, H.; Muhr, A. Stress softening behaviour of HDNR bearings: Modelling and influence on the seismic response of isolated structures. Earthq. Eng. Struct. Dyn. 2017, 46, 2033–2054. [Google Scholar] [CrossRef]
  8. Ragni, L.; Tubaldi, E.; Dall’Asta, A.; Ahmadi, H.; Muhr, A. Biaxial shear behaviour of HDNR with Mullins effect and deformation-induced anisotropy. Eng. Struct. 2018, 154, 78–92. [Google Scholar] [CrossRef]
  9. Mullins, L. Softening of rubber by deformation. Rubber Chem. Technol. 1969, 42, 339–362. [Google Scholar] [CrossRef]
  10. Thompson, A.C.T.; Whittaker, A.S.; Fenves, G.L.; Mahin, S.A. Property Modification Factors for Elastomeric Seismic Isolation Bearings. In Proceedings of the 12th World Congress in Earthquake Engineering, Auckland, New Zealand, 30 January–4 February 2000. [Google Scholar]
  11. Grant, D.N.; Fenves, G.L.; Whittaker, A.S. Bidirectional modeling of high-damping rubber bearings. J. Earthq. Eng. 2004, 8, 161–185. [Google Scholar] [CrossRef]
  12. Constantinou, M.C.; Whittaker, A.S.; Kalpakidis, Y.; Fenz, D.M.; Warn, G.P. Performance of Seismic Isolation Hardware under Service and Seismic Loading; Technical Report MCEER-07–0012; Multidisciplinary Center for Earthquake Engineering Research, State University of New York at Buffalo: Buffalo, NY, USA, 2007. [Google Scholar]
  13. Quaglini, V.; Bocciarelli, M.; Gandelli, E.; Dubin, P. Numerical assessment of frictional heating in sliding bearings for seismic isolation. J. Earthq. Eng. 2014, 18, 1198–1216. [Google Scholar] [CrossRef]
  14. Gandelli, E.; De Domenico, D.; Dubini, P.; Bruschi, E.; Quaglini, V. Influence of the breakaway friction on the seismic response of buildings isolated with curved surface sliders: Parametric study and design recommendations. Structures 2020, 27, 788–812. [Google Scholar] [CrossRef]
  15. Cardone, D.; Gesualdi, G.; Nigro, D. Effects of Air Temperature on the Cyclic Behavior of Elastomeric Seismic Isolators. Bull. Earthq. Eng. 2011, 9, 1227–1255. [Google Scholar] [CrossRef]
  16. Mazza, F. Effects of the Long-Term Behaviour of Isolation Devices on the Seismic Response of Base-Isolated Buildings. Struct. Contr. Health Monit. 2019, 26, e2331. [Google Scholar] [CrossRef]
  17. Scozzese, F.; Dall’Asta, A.; Tubaldi, E. Seismic Risk Sensitivity of Structures Equipped with Anti-Seismic Devices with Uncertain Properties. Struct. Saf. 2019, 77, 30–47. [Google Scholar] [CrossRef]
  18. EN 1998-1; Eurocode 8: Design of structures for earthquake resistance—Part 1: Buildings. CEN: Brussels, Belgium, 2005.
  19. EN 1998-2; Eurocode 8: Design of structures for earthquake resistance—Part 2: Bridges. CEN: Brussels, Belgium, 2006.
  20. EN15129; Anti-seismic Devices. CEN: Brussels, Belgium, 2009.
  21. AASHTO. Guide Specification for Seismic Isolation Design, 2nd ed.; America Association of State Highway and Transportation Officials: Washington, DC, USA, 1999. [Google Scholar]
  22. AASHTO. Guide Specification for Seismic Isolation Design, 3rd ed.; America Association of State Highway and Transportation Officials: Washington, DC, USA, 2010. [Google Scholar]
  23. AASHTO. Guide Specification for Seismic Isolation Design, 4th ed.; America Association of State Highway and Transportation Officials: Washington, DC, USA, 2014. [Google Scholar]
  24. Ragni, L.; Gabriella Castellano, M.; Dall’Asta, A.; Gioiella, L.; Infanti, S.; Micozzi, F. Code Provisions about λ-Factors of HDRBs for the Upper and Lower Bound Analyses: Historical Review. In Seismic Isolation, Energy Dissipation and Active Vibration Control of Structures (17WCSI), 2022; Lecture Notes in Civil Engineering; Springer: Cham, Switzerland, 2023; Volume 309. [Google Scholar]
  25. EN 1998-2:2005+A2; Eurocode 8—Design of structures for earthquake resistance—Part 2: Bridges (Incorporating Corrigenda February 2010). CEN: Brussels, Belgium, 2011.
  26. Whittaker, A.S.; Kumar, M. Seismic isolation of nuclear power plants. Nucl. Eng. Technol. 2014, 46, 569–580. [Google Scholar] [CrossRef]
  27. Kammerer, A.M.; Whittaker, A.S.; Constantinou, M.C. NUREG/CR Technical Considerations for Seismic Isolation of Nuclear Facilities; Office of Nuclear Regulatory Research: Rockville, MD, USA, 2019.
  28. Bukle, I.G.; Constantinou, M.C.; Dicleli, M.; Ghasemi, H. Seismic Isolation of Highway Bridges; Technical Report MCEER-06-SP07; State University of New York at Buffalo: Buffalo, NY, USA, 2006. [Google Scholar]
  29. FHWA-HRT-06-03; Seismic Retrofitting Manual for Highway Structures: Part 1–Bridges. Federal Highway Administration: Washington, DC, USA, 2006.
  30. ASCE 7-16; Minimum Design Loads and Associated Criteria for Buildings and Other Structures. American Society of Civil Engineers: Reston, VA, USA, 2016.
  31. ASCE 41-17; Seismic Evaluation and Retrofit of Existing Buildings. American Society of Civil Engineers: Reston, VA, USA, 2017.
  32. ISO 22762-2; Elastomeric Seismic-Protection Isolators. Part 2: Applications for Bridges-Specifications. International Organization for Standardization: Geneva, Switzerland, 2018.
  33. ISO 22762-3; Elastomeric Seismic-Protection Isolators. Part 3: Applications for Buildings-Specifications. International Organization for Standardization: Geneva, Switzerland, 2018.
  34. The Japan Society of Seismic Isolation (JSSI). Design Reccomandations for Seismically Isolated Buildings; AIJ: Tokyo, Japan, 2016. [Google Scholar]
  35. Masaki, N.; Mori, T.; Murota, N.; Kasai, K. Validation of hysteresis model of deformation-history integral type for high damping rubber bearings. In Proceedings of the 16th World Conference on Earthquake, Santiago, Chile, 9–13 January 2017. [Google Scholar]
  36. Kikuchi, M.; Aiken, I.D. An Analytical Hysteresis Model for Elastomeric Seismic Isolation Bearings. Earthq. Eng. Struct. Dyn. 1997, 26, 215–231. [Google Scholar] [CrossRef]
  37. Dall’Asta, A.; Ragni, L. Dynamic Systems with High Damping Rubber: Nonlinear Behaviour and Linear Approximation. Earthq. Eng. Struct. Dyn. 2008, 37, 1511–1526. [Google Scholar] [CrossRef]
  38. ASCE 41 e ASCE/SEI 41-13; Seismic rehabilitation of existing buildings. American Society of Civil Engineers: Reston, VA, USA, 2014.
  39. Tubaldi, E.; Mitoulis, S.A.; Ahmadi, H. Comparison of different models for high damping rubber bearings in seismically isolated bridges. Soil Dyn. Earthq. Eng. 2018, 104, 329–345. [Google Scholar] [CrossRef]
  40. Constantinou, M.C.; Tsopelas, P.; Kasalanati, A.; Wolff, E.D. Property Modification Factors for Seismic Isolation Bearings; Technical Report MCEER-99–0012; Multidisciplinary Center for Earthquake Engineering Research, State University of New York at Buffalo: Buffalo, NY, USA, 1999. [Google Scholar]
  41. Clark, P.W.; Kelly, J.M.; Aiken, I.D. Ageing Studies of High-Damping Rubber and Lead-Rubber Seismic Isolators. In Proceedings of the 4th U.S.-Japan Workshop on Earthquake Protective Systems for Bridges; Technical Memorandum No. 3480; Public Works Research Institute, Ministry of Construction: Tokyo, Japan, 1996; pp. 75–89. [Google Scholar]
  42. Nakano, O.; Nishi, H.; Shiron, T.; Kumagai, K. Temperature- Dependence of Base-Isolation Bearings. In Proceedings of the 2nd U.S.-Japan Workshop on Earthquake Protective Systems for Bridges; Technical Memorandum No. 3196; Public Works Research Institute: Tsukuba Science City, Japan, 1993. [Google Scholar]
  43. Kim, D.K.; Mander, J.B.; Chen, S.S. Temperature and Strain Effects on the Seismic Performance of Elastomeric and Lead-rubber Bearings. In Proceedings of the 4th World Congress on Joint Sealing and Bearing Systems for Concrete Structures; Publication SP-164, Special Publication; American Concrete Institute: Farmington Hills, MI, USA, 1996; Volume 1, pp. 309–322. [Google Scholar]
  44. Kasalanati, A.; Constantinou, M.C. Experimental Study of Bridge Elastomeric and other Isolation and Energy Dissipation Systems with Emphasis on Uplift Prevention and High Velocity Near Source Seismic Excitation; Technical Report MCEER-99–0004; Multidisciplinary Center for Earthquake Engineering Research, State University of New York at Buffalo: Buffalo, NY, USA, 1999. [Google Scholar]
  45. Cho, D.M.; Retamal, E. The Los Angeles County Emergency Operations Center on High Damping Rubber Bearings to Withstand an Earthquake Bigger than the Big One. In Proceedings of the ATC-17–1 Seminar on Seismic Isolation, Passive Energy Dissipation, and Active Control, San Francisco, CA, USA, 11–12 March 1993; Applied Technology Council: Redwood City, CA, USA, 1993. [Google Scholar]
  46. ASCE 7-05; Minimum Design Loads and Associated Criteria for Buildings and Other Structures. American Society of Civil Engineers: Reston, VA, USA, 2005.
  47. Yakut, A.; Yura, J.A. Parameters Influencing Performance of Elastomeric Bearings at Low Temperatures. J. Struct. Eng. ASCE 2002, 128, 986–994. [Google Scholar] [CrossRef]
  48. Morgan, T.; Whittaker, A.S.; Thompson, A. Cyclic Behavior of High-Damping Rubber Bearings. In Proceedings of the 5th World Congress on Joints, Bearings and Seismic Systems for Concrete Structures, American Concrete Institute, Rome, Italy, 7–11 October 2001. [Google Scholar]
  49. Bridgestone Corporation. Seismic Isolation Product Line-Up; Bridgestone: Tokyo, Japan, 2017. [Google Scholar]
  50. Ragni, L.; Gabriella Castellano, M.; Dall’Asta, A.; Gioiella, L.; Infanti, S.; Micozzi, F. Statistical Analysis of Rubber Compounds Material Tests for Seismic Isolation Bearings and Code Provisions Comparison. In Seismic Isolation, Energy Dissipation and Active Vibration Control of Structures; (17WCSI), 2022; Lecture Notes in Civil Engineering; Springer: Cham, Switzerland, 2023; Volume 309. [Google Scholar]
Figure 1. Hysteretic loops of a typical high damping rubber at 100% (red loops) and 150% of shear strain (blue loops).
Figure 1. Hysteretic loops of a typical high damping rubber at 100% (red loops) and 150% of shear strain (blue loops).
Applsci 13 05820 g001
Figure 2. Post elastic stiffness, Kp, and force at zero displacement, Fo, of the bi-linear model (a) and bi-linear models with upper bound, lower bound and nominal design parameters (b).
Figure 2. Post elastic stiffness, Kp, and force at zero displacement, Fo, of the bi-linear model (a) and bi-linear models with upper bound, lower bound and nominal design parameters (b).
Applsci 13 05820 g002
Table 1. λ-factors for ageing, coherently with [19,20].
Table 1. λ-factors for ageing, coherently with [19,20].
Componentλmax, f1
KpF0
LDRBs1.11.1
HDRBs 11.21.2
HDRBs 21.31.3
LRBs-1.0
1 equivalent damping coefficient of ξ ≤ 0.15 and equivalent shear modulus at 100% of strain G > 0.5 MPa; 2 equivalent damping coefficient of ξ > 0.15 and equivalent shear modulus at 100% of strain G > 0.5 MPa.
Table 2. λ-factors for temperature, coherently with [19,20].
Table 2. λ-factors for temperature, coherently with [19,20].
Design Temperature (°C)λmax, f2
KpF0
ComponentLDRBsHDRBs 1HDRBs 2LDRBsHDRBs 1HDRBs 2
201.01.01.01.01.01.0
01.31.31.31.11.11.2
−101.41.41.41.11.21.4
−201.52.02.51.31.42.0
1 equivalent damping coefficient of ξ ≤ 0.15 and equivalent shear modulus at 100% of strain G > 0.5 MPa; 2 equivalent damping coefficient of ξ > 0.15 and equivalent shear modulus at 100% of strain G > 0.5 MPa.
Table 3. Combination factors, coherently with [19,20].
Table 3. Combination factors, coherently with [19,20].
Importance Classψfi
III0.90
II0.70
I0.60
Table 4. λ-factors for ageing, coherently with [40].
Table 4. λ-factors for ageing, coherently with [40].
Componentλmax,f1
KdQd
LDRBs1.11.1
HDRBs a1.21.2
HDRBs b1.31.3
LRBs-1.0
a Small differences between scragged and unscragged properties; b large differences between scragged and unscragged properties.
Table 5. λ-factors for temperature, coherently with [40].
Table 5. λ-factors for temperature, coherently with [40].
Design Temperature (°C)λmax, f2
QdKd
ComponentLDRBHDRBs aHDRBs bLDRBHDRBs aHDRBs b
201.01.01.01.01.01.0
01.31.31.31.11.11.2
−101.41.41.41.11.21.4
−301.52.02.51.31.42.0
a Small differences between scragged and unscragged properties; b large differences between scragged and unscragged properties.
Table 6. λ-factors for scragging, coherently with [40].
Table 6. λ-factors for scragging, coherently with [40].
Componentλmax, f1
QdKd
LDRB1.01.0
HDRB with ξ < 0.151.21.2
HDRB with ξ > 0.151.51.8
Table 7. λ-factors for scragging, coherently to [12].
Table 7. λ-factors for scragging, coherently to [12].
Design Temperature (°C)λmax, f2
QpKd
ComponentLDRBHDRBLDRBHDRB
201.01.01.01.0
01.21.21.11.2
−101.41.41.11.4
−301.82.31.32.0
Table 8. λ-factors for scragging, coherently to [12].
Table 8. λ-factors for scragging, coherently to [12].
Effective Shear Modulus at 100% of Shear Strain (MPa)Effective Damping at 100% of Shear Strainλmax, f1
QdKd
G ≤ 0.45ξ > 0.102.02.0
G ≤ 0.45ξ ≤ 0.101.51.5
G > 0.45ξ > 0.101.51.5
G > 0.45ξ ≤ 0.10 1.21.2
Table 9. λ-factors for unknown manufacturers.
Table 9. λ-factors for unknown manufacturers.
VariableLRBsHDRBs
KdQdQdKd
λae,max1.31.01.41.3
λae,min1.01.01.01.0
λtest,max1.31.61.51.3
λtest,min0.90.90.90.9
λspec,max1.151.151.151.15
λspec,min0.850.850.850.85
λmax1.831.842.241.83
λmin0.770.770.770.77
default λmax1.81.82.21.8
default λmin0.80.80.80.8
Table 10. λ-factors for quality manufacturers.
Table 10. λ-factors for quality manufacturers.
VariableLRBsHDRBs
KdQdQdKd
λae,max1.11.11.21.2
λae,min1.01.01.01.0
λtest,max1.031.31.31.3
λtest,min0.980.950.950.95
λspec,max1.151.151.151.15
λspec,min0.850.850.850.85
λmax1.271.501.981.72
λmin0.830.810.810.81
default λmax1.31.521.7
default λmin0.80.80.80.8
Disclaimer/Publisher’s Note: The statements, opinions and data contained in all publications are solely those of the individual author(s) and contributor(s) and not of MDPI and/or the editor(s). MDPI and/or the editor(s) disclaim responsibility for any injury to people or property resulting from any ideas, methods, instructions or products referred to in the content.

Share and Cite

MDPI and ACS Style

Ragni, L.; Micozzi, F.; Gioiella, L.; Castellano, M.G.; Infanti, S.; Dall’Asta, A. λ-Factors for the Upper and Lower Bound Analyses of Base-Isolated Structures: Historical Review of Code Provisions for Elastomeric Bearings. Appl. Sci. 2023, 13, 5820. https://doi.org/10.3390/app13095820

AMA Style

Ragni L, Micozzi F, Gioiella L, Castellano MG, Infanti S, Dall’Asta A. λ-Factors for the Upper and Lower Bound Analyses of Base-Isolated Structures: Historical Review of Code Provisions for Elastomeric Bearings. Applied Sciences. 2023; 13(9):5820. https://doi.org/10.3390/app13095820

Chicago/Turabian Style

Ragni, Laura, Fabio Micozzi, Laura Gioiella, Maria Gabriella Castellano, Samuele Infanti, and Andrea Dall’Asta. 2023. "λ-Factors for the Upper and Lower Bound Analyses of Base-Isolated Structures: Historical Review of Code Provisions for Elastomeric Bearings" Applied Sciences 13, no. 9: 5820. https://doi.org/10.3390/app13095820

APA Style

Ragni, L., Micozzi, F., Gioiella, L., Castellano, M. G., Infanti, S., & Dall’Asta, A. (2023). λ-Factors for the Upper and Lower Bound Analyses of Base-Isolated Structures: Historical Review of Code Provisions for Elastomeric Bearings. Applied Sciences, 13(9), 5820. https://doi.org/10.3390/app13095820

Note that from the first issue of 2016, this journal uses article numbers instead of page numbers. See further details here.

Article Metrics

Back to TopTop