Determination of a Time-Varying Point Source in Cauchy Problems for the Convection–Diffusion Equation
Abstract
Featured Application
Abstract
1. Introduction
2. Direct and Inverse Problems
2.1. Direct Problem
2.2. Inverse Problem
3. Localization of the Parabolic Problem
| Algorithm 1 Solution to the Cauchy problem on a truncated domain |
Step 2. Calculate the boundary conditions of on from (17). |
4. Numerical Solution to Problem (1), (2) on a Rectangle
5. Numerical Solution to the Inverse Problem
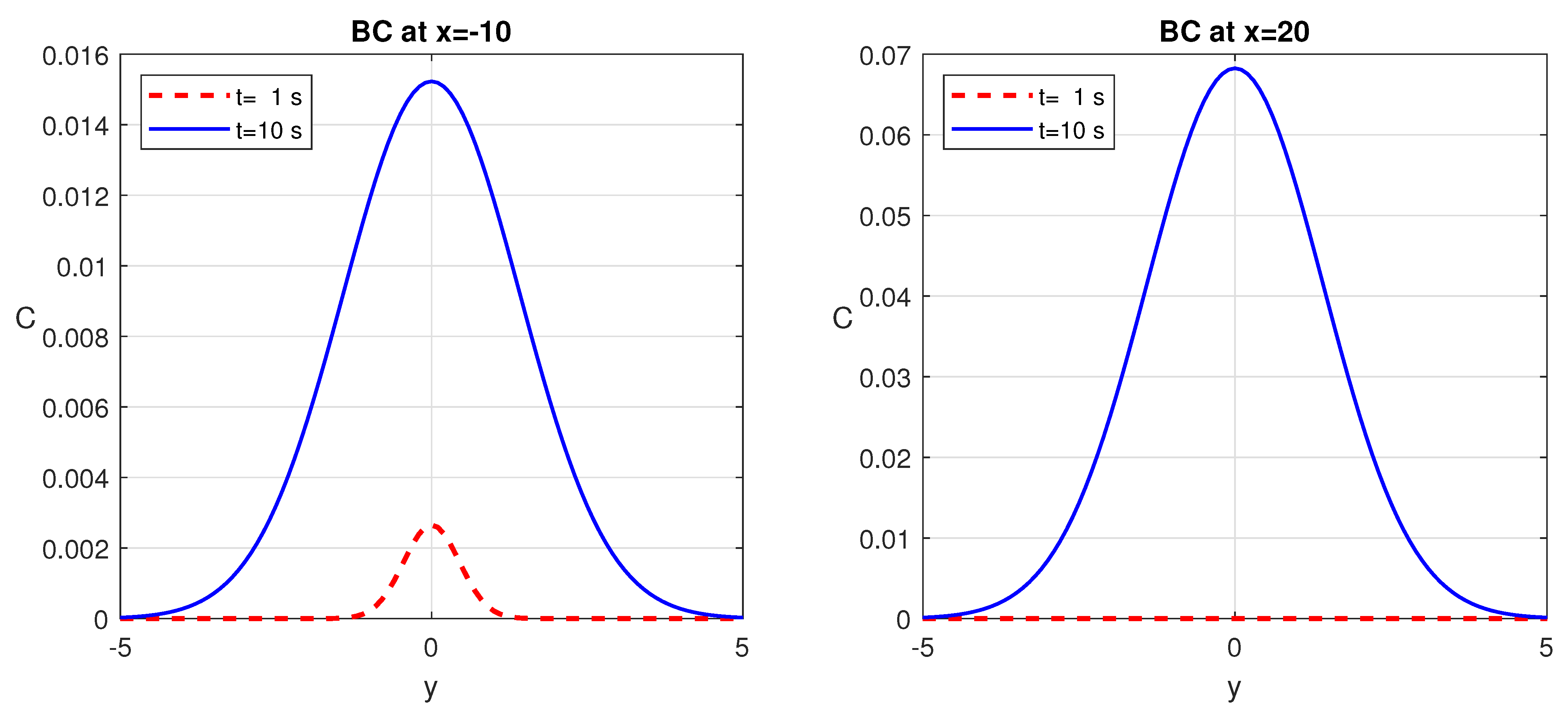
6. Numerical Simulations
7. Conclusions
Author Contributions
Funding
Institutional Review Board Statement
Informed Consent Statement
Data Availability Statement
Acknowledgments
Conflicts of Interest
Abbreviations
| CDE | Convection–Diffusion Equation |
| PDE | Partial Differential Equation(s) |
| Probability Density Function |
References
- Lenhart, S. Optimal control of a convective-diffusion fluid problems. Math. Model. Methods Appl. Sci. 1995, 5, 225–237. [Google Scholar] [CrossRef]
- Sun, N.Z. Mathematical Models of Growndwater Modeling; Kluwer: Dordrecht, The Netherlands, 1994. [Google Scholar]
- Genuchten, M.T.V.; Leij, F.J.; Skaggs, T.A.; Toride, N.; Bradford, S.A.; Pontedeiro, E.M. Exact analytical solutions for contaminant transport in rivers 1. The equilibrium advection-dispersion equation. J. Hydrol. Hydromech. 2013, 61, 146–160. [Google Scholar] [CrossRef]
- Guerro, J.S.; Pontdeiro, E.M.; van Genuchten, M.T.; Skaggs, T.H. Analytical solutions of the one-dimensional advection-dispersion solute transport equation subject to time-dependent boundary conditions. Chem. Eng. J. 2013, 221, 487–491. [Google Scholar] [CrossRef]
- Amirfakhrian, M.; Arghand, M.; Kansa, E.J. A new approximate method for an inverse time-dependent heat source problem using fundamental solutions and RBFs. Eng. Anal. Boundary Elem. 2016, 64, 278–289. [Google Scholar] [CrossRef]
- Erdem, A. A simultaneous approach to inverse source problem by Green’s function. Math. Methods Appl. Sci. 2015, 38, 1393–1401. [Google Scholar] [CrossRef]
- Pudykewicz, J.A. Application of adjoint tracer transport equations for evaluating source parameters. Atmos. Environ. 1998, 32, 3039–3050. [Google Scholar] [CrossRef]
- Shidarf, A.; Zakeri, A.; Neisi, A. A two-dimensinal inverse heat conduction problem for estimating heat source. Int. J. Math. Sci. 2005, 10, 1633–1641. [Google Scholar]
- Yan, L.; Fu, C.-L.; Yang, F.-L. The method of fundamental solutions for the inverse heat source problem. Eng. Anal. Bound. Elem. 2008, 32, 216–222. [Google Scholar] [CrossRef]
- Khairullin, M.H.; Shamsiev, M.N.; Sadovnikov, R. Algorithms for solution of the inverse coefficient problems of underground hydromechanics. Matem. Mod. 1998, 10, 101–110. [Google Scholar]
- Li, G.S.; Tan, Y.J.; Cheng, J.; Wang, X.Q. Determinating of grownwater pollution source by data compatibility analysis. Inverse Probl. Sci. Eng. 2006, 14, 287–300. [Google Scholar] [CrossRef]
- VNguyen, T.; Nguyen, H.T.; Tran, T.B.; Vo, A.K. On an inverse problem in the parabolic equation arising from groundwater pollution problem. Bound. Value Probl. 2015, 2015, 67. [Google Scholar]
- Georgiev, S.G.; Vulkov, L.G. Numerical solving of parabolic Cauchy problems by reduction on bounded domain and application to solute water pollution. AIP Conf. Proc. 2022, 2505, 080027. [Google Scholar]
- Badia, A.E.; Duong, T.H.; Hamdi, A. Identification a point source in a linear advection dispersion equation: Application to a pollution source problem. Inverse Problems 2005, 21, 1121–1136. [Google Scholar] [CrossRef]
- Li, H.; Wu, Y. Artificial boundary conditions for nonlnear time fractional Burger’s equation on unbounded domains. Appl. Math. Lett. 2021, 120, 107277. [Google Scholar] [CrossRef]
- Dang, Q.A.; Ehrhardt, M. Adequate numerical solution of air pollution problems by positive difference schemes on unbounded domains. Math. Comp. Model. 2006, 44, 834–856. [Google Scholar] [CrossRef]
- Han, H.D.; Huang, Z.Y. Exact and approximating boundary conditions for the parabolic problems on unbounded domain. Comput. Math. Appl. 2002, 44, 656–666. [Google Scholar] [CrossRef]
- Han, H.; Wu, X. Artificial Boundary Method; Springer: Berlin/Heidelberg, Germany, 2013. [Google Scholar]
- Valkov, R. Convergence of a finite volume element method for a generalized Black–Scholes equation transformed on a finite interval. Comp. Appl. Math. 2015, 16, 175–186. [Google Scholar] [CrossRef]
- Stakgold, I. Green’s Functions and Boundary Value Problems; Wiley: New York, NY, USA, 1979. [Google Scholar]
- Dautray, R.; Lions, J.-L. Mathematical Analysis and Numerical Methods for Science and Technology; Volume 1, Physical Origins and Classical Methods; Springer: Berlin/Heidelberg, Germany, 1990. [Google Scholar]
- Lamm, P.K.; Elden, L. Numerical solution of first-kind Volterra equations by sequential Tikhonov regularization. SIAM J. Numer. Anal. 1997, 34, 1432–1450. [Google Scholar] [CrossRef]
- Ryaben’kii, V.S.; Tsynkov, S.V. A Theoretical Introduction to Numerical Analysis; Chapman & Hall/CRC: Boca Raton, FL, USA, 2006. [Google Scholar]
- Samarskii, A. Theory of Difference Schemes; Marcel Dekker: New York, NY, USA, 2001. [Google Scholar]



Disclaimer/Publisher’s Note: The statements, opinions and data contained in all publications are solely those of the individual author(s) and contributor(s) and not of MDPI and/or the editor(s). MDPI and/or the editor(s) disclaim responsibility for any injury to people or property resulting from any ideas, methods, instructions or products referred to in the content. |
© 2023 by the authors. Licensee MDPI, Basel, Switzerland. This article is an open access article distributed under the terms and conditions of the Creative Commons Attribution (CC BY) license (https://creativecommons.org/licenses/by/4.0/).
Share and Cite
Georgiev, S.; Vulkov, L. Determination of a Time-Varying Point Source in Cauchy Problems for the Convection–Diffusion Equation. Appl. Sci. 2023, 13, 4536. https://doi.org/10.3390/app13074536
Georgiev S, Vulkov L. Determination of a Time-Varying Point Source in Cauchy Problems for the Convection–Diffusion Equation. Applied Sciences. 2023; 13(7):4536. https://doi.org/10.3390/app13074536
Chicago/Turabian StyleGeorgiev, Slavi, and Lubin Vulkov. 2023. "Determination of a Time-Varying Point Source in Cauchy Problems for the Convection–Diffusion Equation" Applied Sciences 13, no. 7: 4536. https://doi.org/10.3390/app13074536
APA StyleGeorgiev, S., & Vulkov, L. (2023). Determination of a Time-Varying Point Source in Cauchy Problems for the Convection–Diffusion Equation. Applied Sciences, 13(7), 4536. https://doi.org/10.3390/app13074536

