Featured Application
This work provides fundamental information regarding the technical, environmental, and economic viability of granite sludge valorisation as a substitute for feldspar in a ceramic paste and as a substitute for fine–medium inert in structural concrete.
Abstract
The granite sludge (GS) produced during block sawing can be exploited as alternative raw material in ceramic and concrete industries. Based on the case study of a Portuguese granite processing plant, this work analysed, by experimental tests and Environmental and Cost Life Cycle analyses, the feasibility of GS valorisation as a substitute (i) for feldspar in a ceramic paste and (ii) fine–medium inert filler in structural concrete. The results demonstrated that both the valorisation pathways are more advantageous than GS landfilling. Due to granulometric, mineralogical composition and shrinkage, GS can substitute feldspar in sandstone tiles or tableware products, although its tinting effect can limit noble whitish ceramic applications. In structural concrete mixes, 5% w/w GS instead of fine inert filler reduces the compressive strength and increases the water:cement ratio. The GS generates lower environmental impacts as a substitute for inert filler than as a substitute for feldspar in most of the impact categories analysed, even though the latter valorisation pathway provides higher benefits in Climate Change and the Depletion of Fossil resources, Water, and Ozone. If no monetary value is recognised for GS valorisation by the market, the sustainability of GS life cycle cost decreases when compared to its landfilling.
1. Introduction
The prevention of waste production and maintenance of natural resources as long as possible in the economy are some of the principles promoted by the action plan for the Circular Economy of the European Green Deal [1].
According to available data [2], the annual granite blocks market ranged from 8 × 106 to 9 × 106 tons in the period 2015–2022. Wastes produced during granite block processing result from sawing, shaping, and polishing of granite blocks and represent approximately 38% w/w of the total raw stone [3]. The sawing of granite blocks into slabs generates coarse fragments (scrap), sawdust, and granite sludge (GS). The GS, which is characterised by an average moisture of 23% w/w, corresponds on average to 24% w/w of the total weight of the processed raw block; thus, an additional amount of 2.0 × 106 tons of GS are expected to be produced worldwide annually. GS is, in most cases, disposed of in landfills. Due to the very small particle size of its constituents, GS can be responsible for environmental contamination (air, soil, and water) and subsequent public health problem if unproperly managed [4].
The GS Is composed of water, fine, coarse granite wastes, metal parts resulting from the wear of cutting tools, flocculant, and grease residues. Based on GS mineralogical, chemical, physical, and mechanical properties, several authors have studied the GS potential for being valorised in the production of (i) bricks and tiles [5,6,7,8], (ii) pigments for the ceramic industry [7], (iii) fired clay bricks [9,10], or as (iv) substitute for fine sand in concrete mixtures [11], dry mortars [12], or as cement as pozzolan [13]. Recent findings have suggested the potential of GS as (v) a substitute for silica flour for oil-well cementing [14]. Among these different valorisation pathways, the use of GS as a substitute for feldspar in the ceramic industry and fine inert materials in concrete mixtures seemed to be the most promising ones [4,5,6,11,15,16,17,18].
Over the technical aspects, to guarantee its environmental and economic sustainability, the choice for a GS valorisation pathway must be integrated with the assessment of environmental impacts and cost analysis associated with the option selected. The Life Cycle Analysis (LCA) [19] and Life Cycle Cost (LCC) [20] are consolidated methodologies able to support and drive the selection of the most suitable valorisation pathways, quantitatively measuring the advantages and disadvantages of each scenario studied, according to models based on scientific consensus [21,22] and on the most recent environmental approach.
The present study has the triple aim of assessing the technical feasibility, the environmental advantages, and life-cycle cost as well as the cost-benefits associated with the strict valorisation of GS (i) as a substitute for feldspar in ceramic paste or (ii) as a substitute for fine–medium inert filler in structural concrete mixtures. The novelty of this work lies in the integration of the traditional laboratory experimental tests with environmental considerations properly harmonised with LCC analysis, providing fundamental information for future strategic decisions and investments of GS valorisation in a circular economy perspective.
2. Material and Methods
Section 2.1 and Section 2.2 describe the material used and the experimental assays performed to assess the technical suitability of valorising GS. Section 2.3 includes preliminary environmental and economic considerations, namely, the Aim and Scope of the work and the LCA and LCC Inventories on which the developed models are based.
2.1. Material
30 kg of GS was collected at Rochas Ornamentais De Portugal Lda (R.O.P.) sawing plant, located in Vila do Conde, Porto, stored in hermetic plastic bags, and refrigerated at 4 °C until use.
For the preparation of the GS-containing concrete sample, the following materials were used: cement CEM II/A-L- 42,5 R supplied by CIMPOR (Souselas, Portugal); calcareous filler Carbo 250 supplied by Carbomi (Pregosa, Portugal); fine sand supplied by Guia-Serendur; medium sand of different origins; coarse inert materials supplied by Granite of Penafiel; Plasticizer Silkament 419 PT and Superplasticizer ViscoCrete 3017 both supplied by SIKA; and tap water.
2.2. Experimental Methods
GS sample was submitted to physical–chemical characterisation at the Department of Materials and Ceramic Engineering of the University of Aveiro (PT). The sample was characterised for (i) moisture content, (ii) particle size distribution, (iii) shrinkage, (iv) colour coordinates, (v) chemical and mineralogical composition by X-ray diffraction (XRD) and X-ray fluorescence (XRF), and (vi) Loss on Ignition (LOI).
The moisture content was obtained by heating the sample at 110 °C (AE Adam Equipment Co, AMB 310, Milton Keynes, UK) until constant weight. The particle size distribution was determined by laser scattering (Coulter LS230 analyser, Miami, FL, USA). To estimate melting/fluxing characteristics and colour coordinates, pressed pellets of GS with 25 mm diameter were fired at different temperatures, and their shrinkage and colour coordinates were measured. Shrinkage was measured as a percentage of reduction from the initial diameter of the pellets after firing, whereas the colour coordinates were measured in a portable colourimeter (Konica Minolta Chroma Meter CR-400, Tokyo, Japan), using DC illuminate and 10 standard observers (Y: 94.0, x: 0.3130, y: 0.3191) according to the Commission Internationale de l’Eclairage (CIE). CIEL*a*b* data are expressed as brightness L*, changing from 0 (black) to 100 (white), a* (+ red, − green), and b* (+ yellow, − blue) [23].
Crystalline phases present on the granite sludge were analysed via X-ray diffraction (XRD- Panalytical, Almelo, The Netherlands) with Cu Kα radiation, 10–80° 2θ, scanned from 0.02° 2θ intervals and 10 s per step, using PANalytical X’Pert HighScore Plus PRO3 software. X-ray fluorescence (XRF, Philips X’Pert Pro MPD, Malvern Panalytical,
Malvern, UK) was performed to evaluate their chemical composition. LOI was determined at 1000 °C during XRF analysis.
For the assessment of the technical suitability of GS incorporation as a partial substitute for fine–medium inert materials in structural concrete mixtures, 25 L of concrete paste was prepared at the central laboratory of BETÃO LIZ (CIMPOR Group, Coimbra, Portugal). Fine inert materials present in the concrete reference composition (Concrete C30/37.S4.D22.Cl0,40) were substituted by 5% w/w GS. The mixing was performed at a temperature from 22.3 °C to 22.8 °C. Table 1 shows the compositions of both the new formulation (concrete 5% w/w GS) and the reference structural concrete (concrete C30/37.S4.D22.Cl0,40). The concrete 5% w/w GS mixture was prepared by predicting an additional water requirement of about 15 L to keep the slump value close to the reference concrete mix value; thus, the final volume of the sample has been adjusted, reducing the amount of medium sand by 40 kg/m3.
Table 1.
Concrete formulations incorporating 5% w/w GS (Concrete 5% w/w GS) and reference concrete (C30/37.S4.D22.Cl0,40).
Concrete monoliths were prepared and characterised for (i) apparent density, (ii) slump test according to NP EN 12350 [24], (iii) compressive strength test after 24 h, 2 days, 7 days, and 28 days of curing in a Universal Testing Machine (UTM). Compressive strength was performed according to the Portuguese Standard NP-1383 and the National Laboratory of Civil Engineering (LNEC), Specification number E-226. The characteristic values were obtained from the Portuguese regulation RBLH [25].
2.3. Environmental and Economic Cost Considerations
Based on the operational data of the R.O.P. full-scale sawing plant, the present LCA follows ISO 14040 [26] and 14044 [27] standards. LCA aims to provide a set of information for future decisions on the most adequate GS valorisation pathways concerning environmental burdens. Aiming to integrate the LCA environmental results with costs considerations, an LCC Analysis [20] and cost-benefit analysis were developed along with LCA, harmonising their goals and scope as well as the LCI.
2.3.1. Environmental and Cost Goal and Scope
The Goal and Scope of these LCA and LCC studies are to compare the environmental burdens and economic costs generated by the “business-as-usual” scenario (landfill disposal) (Scenario 1) with the valorisation of GS as a substitute for (i) feldspar in the production of ceramic paste (Scenario 2) and (ii) fine–medium inert material for structural concrete production (Scenario 3).
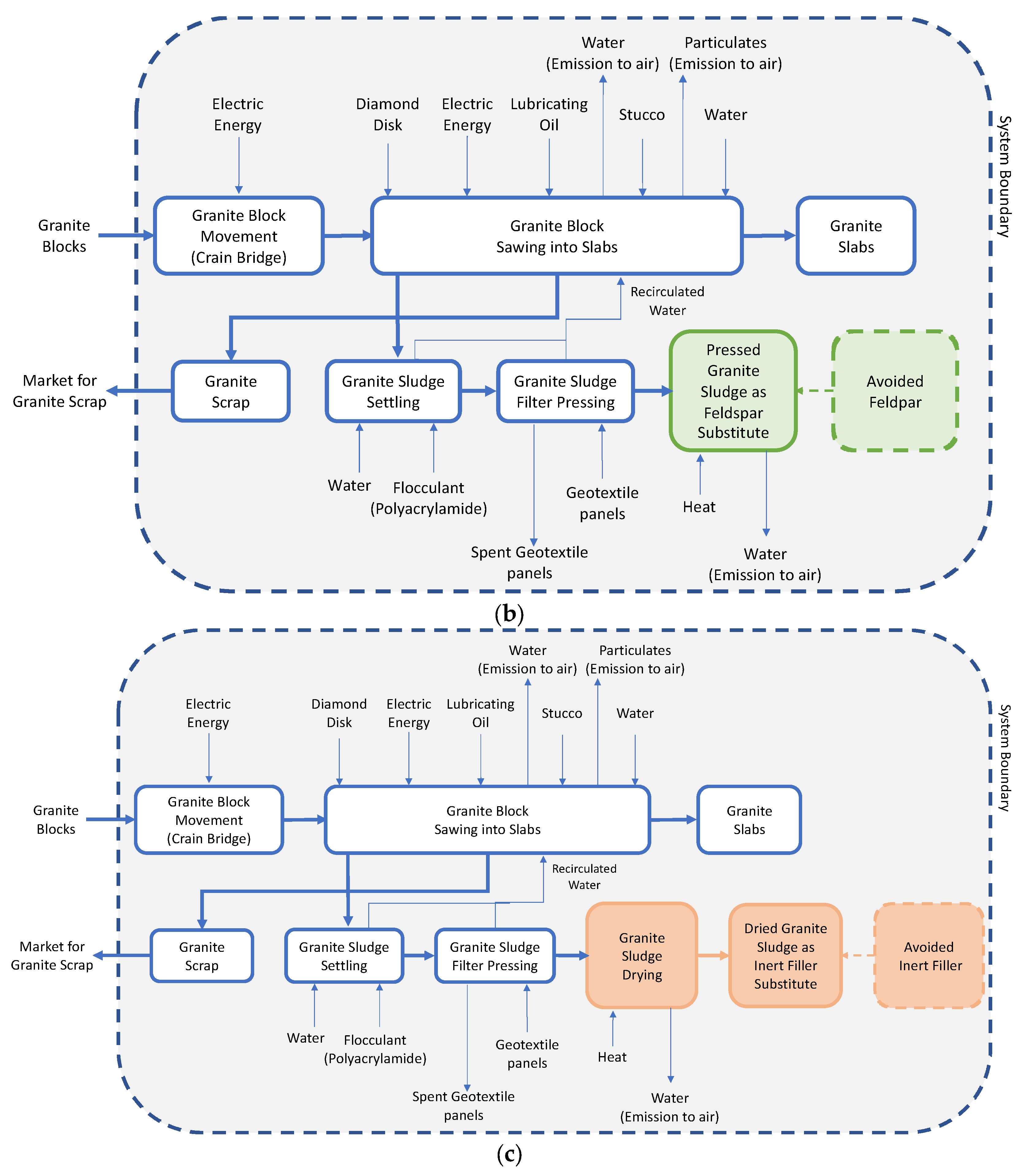
Figure 1a–c shows the flowsheet of the scenarios studied and the corresponding systems’ boundaries [28].

Figure 1.
Model diagrams of the granite block sawing process considering (a) GS landfill disposal (Scenario 1), (b) GS valorisation as a substitute for feldspar in the ceramic industry (Scenario 2), and (c) GS valorisation as a substitute for inert filler in concrete production (Scenario 3). The blue dashed line represents the system boundaries.
In this study, a “cradle-to-grave” approach is adopted for Scenario 1 (Figure 1a). In Scenarios 2 and 3 (Figure 1b,c), the final sludge disposal was substituted by GS valorisation as a by-product, applying the methodology of system expansion proposed by Clift et al. [29]. This methodology consists of the identification of the by-product obtained that can replace potentially less sustainable products already available in the market. This approach is known as the “avoided-burden method”. The model is elaborated considering the local reality of the sawing plant taken as a case study, in which the GS can be valorised in industrial units operating in the vicinity of the sawing plant. To assess how much the transport of the GS may affect the environmental performance of the studied system and the associated additional costs, a sensitivity analysis was performed considering that hypothetical industrial units able to re-process GS were located at 20 km (same distances to the landfill) and 50 km away from the sawing plant.
Regarding the economic cost, the same approach of the system expansion was followed considering the saved money due to the avoided GS landfilling as well as the avoided revenue coming from feldspar and inert filler production for the producer of these raw materials. No additional economic revenues were prudently considered for GS “selling” as a by-product in Scenarios 2 and 3 since, to the authors’ knowledge, a consolidated market for GS as a secondary raw material doesn’t exist.
All the input and output data used in the three scenarios were referred to the same functional unit—1 m2 of granite slab produced.
The reference scenario (Scenario 1) is based on the operational data of the R.O.P. Portuguese plant was taken as reference, which currently operates 312 days per year, 16 h per day, with an average daily granite slab production of 50 m2 and one specialised worker for equipment operation [30].
The openLCA software v.1.10 [31] and the Ecoinvent database v.3.5 [22] have been used to model the three scenarios (Figure 1). The ReCiPe2016 Midpoint (H) v1.13 method was adopted [32]. All the impact categories were calculated at the “Midpoint” level, referred to as the corresponding equivalent of reference substances, and the “Hierarchist” perspective was adopted, which is based on the most common policy principles concerning the time frame and human expectations [21].
LCC intends to assess the costs of a product over its entire life cycle [33], calculating the final “Added Value”. The final Added Value represents the sum of the value added of each activity, i.e., the difference between the cost of the output and the cost of the intermediate inputs [34,35], representing the value that the process is creating regardless of whether the actor is paying for them [34].
Finally, to understand the cost advantages associated with the perspective of the granite slab manufacturer, a cost-benefit analysis was performed, calculating the net value obtained by subtracting the total costs from revenues and calculating the contributions to the total cost of the different sub-processes of the sawing activity.
2.3.2. Life Cycle Inventories (LCIs) for LCA and LCC
The data used for the elaboration of the LCIs were measured, collected, and estimated based on the operational data of the R.O.P. sawing plant [30] or retrieved from the Ecoinvent database v.3.5 [26], technical reports [36,37,38,39], and recently published scientific studies [3,5,6,13,16,40,41,42,43,44].
The assumption and the conditions applied for the development of LCI and LCC are reported in Table S1.
Tables S2–S4 summarise the inventory data and the quantification of all the direct, indirect, and avoided environmental burdens, along with the cost and revenues for Scenario 1 (GS landfilling), Scenario 2 (GS as a substitute for feldspar), and Scenario 3 (GS as a substitute for inert filler), respectively.
3. Results
3.1. Technical Assessment on the Suitability of GS Incorporation in Ceramic Paste
The GS sample studied is characterised by an unusually low moisture content of 23.5% w/w for filter-pressed sludge since common values range from 35–45% [45]. According to [6] and to the authors’ experience, this moisture content is acceptable for direct incorporation of GS in ceramic pastes without any additional drying step before processing since the production of ceramic paste starts from an aqueous suspension.
GS particles are smaller than 60 μm, with a mean particle size of 9 μm, demonstrating its fineness (Figure S1). This granulometric size is highly desirable for ceramic formulation since it enhances the reactivity of the material upon firing, acting as a fluxing component. Moreover, the fineness of GS allows to save pre-milling or sieving operations commonly associated with natural feldspars processing and thus avoids additional operational costs.
Table 2 reports the results of the diametral shrinkage upon firing of the GS sample calculated at 1100 °C, 1150 °C, and 1200 °C.
Table 2.
Shrinkage of GS samples from 1000 °C to 1200 °C.
These results show that the GS sample suffered the highest shrinkage at 1150 °C (10.4%). At 1200 °C, the melting is excessive, and sample expansion is observed, causing the decrease of shrinkage value from 10.4% to 9.65% (Table 2). GS behaviour resembles that of natural feldspars in the same interval of temperature since feldspar is known to increase the fluxing action and particle reactivity, promoting their approach and consequent sample sintering [46].
Figure 2a–e shows the colour change undertaken by GS samples upon firing, whereas Table 3 reports the colour coordinates at 1100 °C, 1150 °C, and 1200 °C.
Figure 2.
GS after drying (a) and after firing at 1000 °C (b), 1100 °C (c), 1150 °C (d), and 1200 °C (e).
Table 3.
Average colour coordinates (L*a*b*) of GS pellets fired at temperatures from 1100 °C to 1200 °C.
The GS sample, after drying and firing at 1000 °C, acquired a reddish colour (Figure 2b) mainly due to the presence of iron in the wearing scraps of sawing tools [3], which ended up in GS during the sawing process. The presence of iron in the GS composition is confirmed by the XRF analysis lately discussed. Increasing firing temperature from 1100 °C to 1200 °C (Figure 2c–e), darker hues are noticed, which are expected from the reduction of iron ions from dominant Fe3+ to Fe2+ species. This effect is strongly observed from 1100 °C to 1150 °C; then, it tends to stabilise.
At 1100 °C, the sample shows a bright yellowish hue, as revealed by the relatively high L* and by the positive a* and b* coordinates (corresponding to reddish and yellowish hues). With temperature rise, darker and brownish/greyish hues tend to appear.
The observed tinting effect, registered with the temperature increase, penalises the use of GS in noble whitish ceramic products and limits its incorporation in selected formulations. Nevertheless, sandstone tiles or tableware products can be produced from reddish pastes, even though the products obtained from white pastes are commonly more appreciated by consumers. To avoid this aesthetical drawback, the GS can also be purified from the iron oxides by magnetic or ferromagnetic separation [47], with unavoidable additional processing costs. A formulation containing 50% GS and 5% feldspar generated about 60 MPa flexural strength when fired at 1210 °C for 90 min (a common industrial firing cycle). In comparison, the common ceramic formulation gives 47.5 MPa. The corresponding water absorptions were 0.1 and 1.3%, respectively [6,48]. Thus, apart from some colour changes on the fired samples, feldspar replacement up to 50 wt% seems feasible to produce tiles with mechanical properties similar to reference tiles (without GS). Based on these past works of the authors, LCA defined in the current work applies to ceramic materials according to the boundaries referred to above.
Figure 3 shows the results of the XRD of the dried GS. Identified crystalline phases were quartz (01-085-0796), sodium feldspars—NaAlSi3O8 (01-075-1142) and Na9.6Al9.6Si38.4O96 (01-083-6943), potassium feldspar—KalSi3O8 (01-084-0709), and nepheline—Na4Al4(SiO4)4. Micaceous minerals eventually present show low crystallinity and are not easily detected when strong crystalline phases, such as quartz and feldspars, coexist.
Figure 3.
XRD of dried GS.
The XRF analysis reported in Table 4 confirms that Si and Al are the dominant elements, with relative percentages of 70.03% and 15.62% (expressed as oxides % w/w), respectively. These results agree with expected values for a waste granite rock, whose major constituents are quartz (SiO2), feldspar (X2O.Al2O3.6SiO2, X = Na, K, Li), and micaceous minerals (alumina-silicates) [49]. The high content of potassium (K2O 5.94%) shows that K-feldspar is one of the dominant minerals after quartz.
Table 4.
XRF analysis and Loss of Ignition (LOI) of GS sample.
The low value observed for LOI (1.22%) (Table 4) suggests that a limited amount of thermal decomposable components, such as carbonates or organic matter, are present in the GS sample and that the GS precursor is a magmatic rock not significantly degraded by secondary hypogeum fluid circulation or exposition to meteoric agents [50].
3.2. Technical Assessment on the Suitability of GS Incorporation in Structural Concrete
Table 5 reports the results of apparent density, compressive strength, a slump of the concrete sample containing 5% w/w GS (Concrete 5% GS), and the reference structural concrete (C30/37.S4.D22.CI0,40).
Table 5.
Comparison of Water: Cement ratio (W:C), apparent density, compressive strength, compressive strength decrease, and slump of concrete 5% GS with standard structural Concrete C30/37.S4.D22.CI0,40.
The addition of 5% w/w GS caused the decrease of the apparent density from 2408 kg/m3 to 2383 kg/m3. This decrease is due to the higher water requirement for the new concrete mixture, which passes from 166 kg/m3 (C30/37.S4.D22.CI0,40) to 180 kg/m3 (Concrete 5% GS). The higher water amount increases the theoretical W:C ratio from 0.52 to 0.56 and, as a direct consequence, reduces the compressive strength of Concrete 5% GS by a percentage of 10% when compared to C30/37.S4.D22.CI0,40. The compressive strength values decreased from 45 Mpa (C30/37.S4.D22.CI0,40) to 40.1 Mpa at 28 days of curing time in the concrete 5% GS sample.
Similarly, the spread of Concrete 5% GS increased, with a slump value changing from 190 mm (Concrete C30/37.S4.D22.CI0,40) to 210 mm (Concrete 5% GS) (Table 5). Anyway, to guarantee the same technical performance as the reference composition, the reduction of the compressive strength of the Concrete 5% GS can be compensated by increasing the percentage of cement or using additives in the mixture, which inevitably causes additional environmental and economic costs.
It must be noticed that, before its use in concrete mixes, GS must be dried since this by-product is characterised by a residual moisture content of 23.5% w/w and can’t be mixed wet in the common industrial mixing process. This implies the introduction of an additional drying step before GS incorporation in the concrete mixture, thus increasing the environmental and economic costs.
3.3. Life Cycle Impact Analysis
Table 6 shows that Scenario 1 provides the worst environmental performance in almost all the impact categories, except for Natural land transformation and Ionizing radiation. This means that both the valorisation of GS as a substitute for feldspar (Scenario 2) and as a substitute for fine–medium inert filler in concrete mixtures (Scenario 3) bring higher environmental advantages when compared with the current practice of GS disposal in landfills (Scenario 1).
Table 6.
Environmental impacts calculated according to the ReCiPe Midpoint (H) method for Scenario 1 (GS disposal in landfills), Scenario 2 (GS valorised as a substitute for feldspar in ceramic materials), Scenario 3 (GS valorised as a substitute for fine–medium inert filler in concrete mix). Yellow cells indicate the highest values, and light green are the lowest values obtained for each impact category, respectively. All values are referred to the functional unit 1 m2 granite slab.
In Scenario 2, Climate Change, Fossil Depletion, Ozone Depletion, Water Depletion, and Agricultural Land Occupation categories showed the lowest environmental burdens when compared to Scenarios 1 and 3.
In Scenario 3, the best environmental performance was observed in the impact categories of Human and Ecosystem Toxicities, Marine and Freshwater Eutrophication, Terrestrial Acidification, Metal Depletion, Photochemical Oxidant Formation, Ionizing Radiation, Particulate Matter Formation, and Urban Land Occupation, when compared to Scenarios 1 and 2.
Comparing Scenarios 2 and 3, it is observed that Scenario 3 allows a further reduction of the values of impact in 13 categories out of 18 analysed when compared to Scenario 2. The reduction percentages vary from 28% (Metal Depletion) to 993% (Natural Land Transformation).
The results of the environmental impacts obtained in Scenario 1 for the present case study are in good agreement with those reported in the literature for the diamond multi-wire/circular saw (DMWS) [18], where the impact values in the categories Climate change, Ozone depletion, Water depletion, Particulate matter formation, Photochemical oxidant formation, Freshwater, and Terrestrial eutrophication are almost in the same order of magnitude of those obtained in this work, even if different methodologies of calculation were used (Recipe 2016 in this work vs. ILCD in the bibliographic reference [18]). The small difference observed between the present work and similar works [13] for the water depletion, from values of 2.48 kg/m2 granite slab, obtained in the present work, to an average value of 11.1 kg/m2 reported in the literature [3,18], demonstrates higher efficiency of the sawing equipment considered in this work towards the natural water depletion category. It must be noticed that the Natural land transformation category is favoured by GS disposal into landfills since the avoided extraction of inert filler, as well as of feldspar, are responsible for greater changes on natural land.
Among the 18 environmental indicators analysed, applying the weighting function, which allows ranking the impact categories according to the damage they can trigger in human health, ecosystems, and resource depletion, those that contribute the most are particulate matter formation, human toxicity, fossil depletion, climate change, and natural land transformation (Figure 4a–e).

Figure 4.
Contribution to (a) Particulate matter formation, (b) Human toxicity, (c) Fossil depletion, (d) Natural land transformation, and (e) Climate change according to ReCiPe2016 (Cut-off 0.1%).
The category of fine particulate matter formation is affected by a percentage of 99.77% in Scenario 1 by stone sawdust formation during granite cutting, which produces approximately 1.3 kg of fine particulates per m2 of granite slab. Small and insignificant environmental credits (<0.5%) are provided by the avoided feldspar or inert filler production considered in Scenarios 2 and 3 in this impact category. The formation of fine particulate matter, besides an environmental issue, must be addressed as a health and safety risk for workers, who are recommended to wear FFP2–3 masks, as well as guarantee the regular cleaning operation of the workspaces and perform regular medical surveillance for respiratory disease control (Figure 4a).
Regarding human toxicity, Scenario 3 is the one that provided the lowest environmental burden due to the credits generated by the avoided generic market for inert filler and by avoided inert filler transport. These credits account for −209% of the total value of human toxicity since −142% are due to transport and the remaining– −67% to sand extraction and processing. They allow a reduction of human toxicity by a percentage of 93% when compared to Scenario 1. The worst environmental performance of Scenario 1 is due to a percentage of 7.9% to electric energy consumption (PT mix), whereas 90.8% is associated with the treatment of GS to sanitary landfill (Figure 4b). No significant credits are obtained by the avoided feldspar production considered in Scenario 2 in the Human toxicity impact category.
Regarding the impact category of fossil depletion, both Scenarios 2 and 3 benefit from the environmental credits brought by the avoided market of feldspar and inert filler, by percentages of 124% and 169%, respectively. These credits compensate for the environmental impacts associated with the granite-cutting operations, providing final negative values. This means that in the impact category of Fossil depletion, the valorisation of GS is advantageous for the environment regardless of the valorisation scenarios adopted. Scenario 2 (avoided feldspar) is more advantageous than Scenario 3 (avoided inert filler) as it allowed saving 0.56 kg oil equivalent compared to 0.35 kg oil equivalent per 1 m2 granite slab. It must be noticed that the additional drying step introduced to allow the GS incorporation in concrete mix contributes by a percentage of 16.5% to the final value of the Fossil depletion category, reducing the potential environmental credits provided by the avoided fine inert extraction, processing, and transportation (Figure 4c).
Regarding the Natural land transformation, contrary to the other categories of impact, Scenario 1 shows the best environmental performance since it takes advantage of negative environmental credits associated with processing specific burdens of a sanitary landfill, which allows saving the transformation of 1.49 m2 of natural land per 1 m2 granite slab (Figure 4d). This value overcomes the environmental credits provided by the avoided transformation of natural land into quarries for feldspar and sand extraction, which account for 1.23 m2 and—1.10 m2 per 1 m2 granite slab in Scenario 2 and 3, respectively. For the preservation of natural land, waste landfilling is more beneficial for the environment due to the highest area of natural land required for the quarrying operations of fine sand and feldspar than for landfilling the GS.
Finally, the Climate change impact category shows a process contribution similar to that observed for the Fossil depletion category, providing negative values in Scenarios 2 and 3, thus allowing favourable conditions for climate protection. The valorisation pathways considered in Scenarios 2 and 3 can overcome the climate change-associated impacts due to the processing of granite blocks into slabs, saving 1.36 and 0.94 kg CO2 equivalent in Scenarios 2 and 3, respectively. These savings correspond to a decrease of 182% and 134% of the amount of CO2 equivalent emitted, respectively, when compared to Scenario 1. The electric energy consumption (PT mix) used in the process operation accounts for 34.1%, 27.2%, and 52.8% of the total value of the climate change category in Scenarios 1, 2, and 3, respectively. Indirect impacts associated with steel production to replace wear of blades, lubricating oil, stucco, and polyacrylamide account on average by percentages of 6.9%, 0.8%, 1.9%, and 0.28%, respectively, being considered as minor contributors. The same situation is observed in the remaining categories of impact analysed for these minor processes.
3.4. Life-Cycle Cost Analysis and Cost-Benefit Assessment
Table 7 shows that, along the life cycle of the studied system, the avoided production of feldspar (Scenario 2) or inert filler (Scenario 3) reduced the added value by percentages of 5% and 0.9%, respectively, since no additional revenue is attributed to GS as subproduct, and the system expansion approach was adopted (Table 7). To the authors’ knowledge, no consolidated trade for GS as a byproduct of granite is currently present in the market; thus, GS was considered as a by-product with no monetary value.
Table 7.
Life-Cycle Added Value of Scenarios 1–3 calculated according to ReCiPe2016(H).
If we assume to sell GS at least at half of the price at which feldspar and inert filler as sold according to Ecoinvent 3.5 database (0.034 €/kg feldspar and 0.01 €/kg for inert filler), Scenario 2 and 3 become similar to Scenario 1, with a slight advantage for Scenario 2 by a percentage of 0.5% when compared to Scenario 1. This means that to guarantee the cost sustainability of the system studied, according to LCC principles, an economic value must be recognised to GS by the market; otherwise, the added value, and, thus, cost sustainability decreases both in Scenarios 2 and 3.
Table 8 reports the cost-benefit analysis of the three scenarios and the contribution expressed in relative percentage to the final cost value from the perspective of granite slab producer (R.O.P.).
Table 8.
Life-Cycle Costs and process cost contribution in Scenarios 1–3.
Due to the avoided costs associated with transportation and landfilling of GS present in Scenario 1 and to the absence of an additional drying step required for Scenario 3, Scenario 2 presents the lowest associated costs; thus, it is the most advantageous one for the granite slab manufacturer’s perspective. The acquisition of raw materials represents the main cost contribution, followed by electric energy. The cost associated with heat consumption for drying GS before processing in Scenario 3 accounts for 1.43% of the final cost.
3.5. Sensitivity Analysis
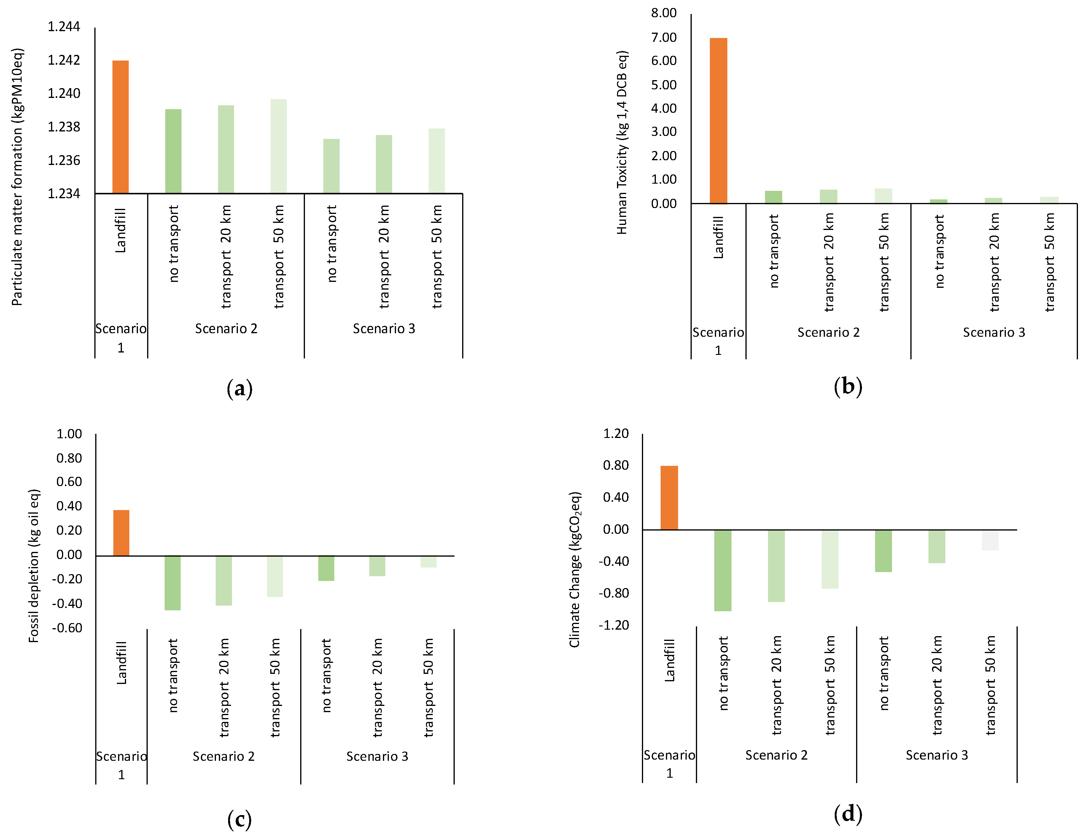
Table S5 shows that valorisation of either Scenarios 2 and 3, which both consider transport distances of 20 km and 50 km, are environmentally more advantageous than direct landfill. As expected, the environmental impacts in the 18 categories of impact increase proportionally with the increase of the transport distance by percentages from 1% and 3% (20 km) to 4% and 10% (50 km) in Scenarios 2 and 3, respectively. Figure 5a–d shows the details of the results obtained for four of the most relevant categories of impact.
Figure 5.
Sensitivity analysis of the environmental impacts in (a) Particulate matter formation, (b) Human toxicity, (c) Fossil depletion, and (d) Climate change categories of impact (ReCiPe2016 Midpoint (H)) for Scenario 1 (GS disposal in landfills), Scenario 2 (GS valorised as a substitute for feldspar in ceramic materials), Scenario 3 (GS valorised as a substitute for fine–medium inert filler in concrete mix) considering transport at 20 km and 50 km distance from the sawing plant. All values are referred to the functional unit 1 m2 granite slab. (Cut-off 0.1%).
Regarding the economic cost, the sensitivity analysis showed that the transport of GS may be responsible for an increase in the total cost from 1.96% and 1.84% (20 km) to 3.81% and 3.56% (50 km) in Scenarios 2 and 3, respectively. Transport distances longer than 40 km generate costs higher than the GS disposal in the landfill for both Scenarios 2 and 3 (Figure 6).
Figure 6.
Sensitivity analysis of the production cost considering 0 km, 20 km, and 50 km transport for GS in Scenarios 2 and Scenario 3.
3.6. Discussion of the Results
The results of this work suggest that theoretically, both the valorisation pathways of substitution of feldspar in the ceramic paste and inert filler in the structural concrete mix are technically feasible and environmentally more advantageous than GS landfill.
In particular, GS can be considered a complete or nearly complete substitute for feldspar since it is a source of alkaline oxides that can favour the formation of a glassy phase reacting with silica and alumina and acting as a fluxing component, increasing ceramic sinterability [13]. Moreover, according to the literature, the use of GS as a substitute for feldspar in ceramic paste, over the technical beneficial characteristics observed in the previous Section 3.1, is expected to guarantee almost the same bending strength [6], as well as higher flexible strength [5] than equivalent ceramic paste in the absence of GS. Pure GS pellets were fired at different temperatures. Their flexural strength ranged from 33.3 MPa (1100 °C) to 53.7 MPa (1150 °C), providing values close to values reported in the literature for the GS-based ceramic formulation [6]. Moreover, increasing the firing temperature from 1100 °C to 1150 °C caused a slight increase in the apparent density (from 2.26 g/cm3 to 2.31 g/cm3), while the water absorption decreased from 4.32% to 0.29%, confirming the strong fluxing power of GS above 1100 °C, as commonly observed for natural Na/K feldspars [51,52]. At 1200 °C, the pellets fully melted. The reddish colour acquired during firing can be considered a limit in the case of noble whitish application, but in some cases, an advantage when coloured formulations are required because it allows saving or avoiding pigment additives.
Regarding GS as a substitute for fine sand, it must be noticed that the literature data point out that the replacement of natural sand with dried GS up to 15% w/w is favourable for making concrete without adversely affecting its strength and durability [51]. Moreover, Ghannam et al. [17] and Singh et al. [52] suggested that 25–40% of river sand could be substituted by the GS with a favourable influence on the mechanical properties of concrete, whereas the review of previous works showed that granite dust concrete exhibits enhanced dense and compact concrete matrix at optimum percentage replacement levels [53]. This evidence is in contrast with the results obtained in the present work and with the direct experience of the author, who observed a quality decrease substituting 5% w/w of fine natural sand with GS. Theoretically, the substitution of fine inert with GS, as in the case of the present work, guarantees almost the same classes of resistance (C30/37) and consistency (S4) of the structural concrete composition used as a reference, even if with a final reduced quality (loss 10% compressive strength), over the increase of W:C ratio, which inevitably reduces the class of exposure of the concrete [53]. In practice, given the reality of the current concrete business, with special regard to Portugal, where the economic margins are very limited, according to the authors‘ experience, firms will hardly choose to replace a good quality natural fine inert in structural cement mixes with GS, which significantly reduces the final technical characteristics and needs to be dried before use. Based on these results, GS can be considered more suitable as a substitute for fine inert in mortars, which have less stringent quality standards than structural commercial concrete.
Table 9 reports the synthesis of the advantages and disadvantages associated with the scenarios analysed.
Table 9.
Advantages, disadvantages, and possible solutions of the disadvantages for Scenarios 1–3.
4. Conclusions
This work demonstrated that the valorisation of GS is highly recommended since both valorisation Scenarios 2 and 3 showed clear technical, environmental, and cost-benefit advantages when compared to current disposal in a landfill. Nevertheless, both valorisation Scenarios 2 and 3 present drawbacks that can be overcome only by introducing additional processes and, therefore, additional costs.
Considering GS valorisation as a substitute for inert filler and its associated drawbacks, it can be concluded that even a symbolic percentage of GS incorporation in concrete mixes cuts off the application in structural concrete suitable for pillars or foundations since GS can’t compete with fine natural inert currently used in terms of final quality achievable. Mortars can be a suitable alternative for the valorisation of GS. From the environmental side, using GS as a substitute for inert filler is more advantageous than as a substitute for feldspar for the case study taken as a reference.
Considering GS valorisation as a substitute for feldspar in a ceramic paste and being aware that the tinting effect can limit noble whitish ceramic applications, this valorisation pathway allows a complete or close to complete substitution of the natural competitor. Environmental benefits are observed in the Climate Change and Fossil Depletion categories of impact for this scenario as well as evident cost-benefits from the manufacturer’s perspective when compared to disposal to landfill.
Considering LCC, which is a robust methodology to integrate LCA and allows to assess the real cost sustainability of a system/product along its life cycle regardless of whether the actor is paying for them, the avoided production of feldspar and inert filler decreases the final added value of the system if GS cannot be sold with an associated monetary value. From the point of view of the cost-benefit analysis, the use of GS as a substitute for feldspar is the most advantageous scenario from the manufacturer’s perspective up to a GS transport distance not higher than approximately 40 km from the sawing plant.
Supplementary Materials
The following supporting information can be downloaded at: https://www.mdpi.com/article/10.3390/app13074513/s1, Figure S1. Differential particle size distribution of GS sample, Table S1: Life Cycle Inventory assumptions for granite block sawing, Table S2. Inventories for LCA and LCC of GS disposal in a landfill (Scenario 1). All values are referred to a 1 m2 granite slab (Functional Unit), Table S3. Inventories for LCA and LCC of GS valorisation as a substitute for feldspar (Scenario 2). All values are referred to a 1 m2 granite slab (Functional Unit), Table S4. Inventories for LCA and LCC of GS valorisation as a substitute for fine inert filler in the production of concrete mixtures (Scenario 3). All values are referred to a 1 m2 granite slab (Functional Unit). Table S5: Sensitivity analysis of the environmental impacts calculated according to the ReCiPe Midpoint (H) method for Scenario 1, Scenario 2, and Scenario 3 considering different transport distances. Light red and dark green cells indicate the highest and the lowest values of impact, medium and light green intermediate values. All values are referred to the functional unit 1 m2 granite slab. (Cut-off 0.1%) [3,14,22,30,35,37,38,39,40].
Author Contributions
Conceptualization, E.S.; methodology, J.C.M., J.A.L., J.C., and E.S.; formal analysis, J.C.M., J.A.L., J.C., and E.S.; investigation, J.C.M., J.A.L., J.C., E.S., J.S., and M.C.; resources, J.S., J.C.M., J.A.L., and N.L.; data curation, J.A.L., J.C., J.C.M., and E.S.; writing—original draft preparation, E.S., J.A.L., and J.C.; writing—review and editing, M.C., J.C.M., N.L., and C.D.-M.; supervision, E.S.; funding acquisition, J.A.L., J.C.M., N.L., and C.D.-M. All authors have read and agreed to the published version of the manuscript.
Funding
This work was financially supported by Portuguese national funds through projects UIDB/50006/2020, UIDP/50006/2020, and LA/P/0008/2020 from the Fundação para a Ciência e a Tecnologia (FCT)/Ministério da Ciência, Tecnologia e Ensino Superior (MCTES), and within the scope of the project CICECO-Aveiro Institute of Materials, UIDB/50011/2020, UIDP/50011/2020 and LA/P/0006/2020, financed by national funds through the FCT/MCTES (PIDDAC) and through the fellowship SFRH/BD/144562/2019.
Institutional Review Board Statement
Not applicable.
Informed Consent Statement
Not applicable.
Data Availability Statement
Not applicable.
Conflicts of Interest
The authors declare no conflict of interest.
References
- European Commission Circular Economy Action Plan. Available online: https://environment.ec.europa.eu/strategy/circular-economy-action-plan_en (accessed on 19 December 2022).
- Indexbox Global Granite Block Market. Available online: https://app.indexbox.io/report/251612/0/ (accessed on 26 January 2023).
- Bai, S.W.; Zhang, J.S.; Wang, Z. Selection of a sustainable technology for cutting granite block into slabs. J. Clean. Prod. 2016, 112, 2278–2291. [Google Scholar] [CrossRef]
- Mármol, I.; Ballester, P.; Cerro, S.; Monrós, G.; Morales, J.; Sánchez, L. Use of granite sludge wastes for the production of coloured cement-based mortars. Cem. Concr. Compos. 2010, 32, 617–622. [Google Scholar] [CrossRef]
- Torres, P.; Manjate, R.S.; Quaresma, S.; Fernandes, H.R.; Ferreira, J.M.F. Development of ceramic floor tile compositions based on quartzite and granite sludges. J. Eur. Ceram. Soc. 2007, 27, 4649–4655. [Google Scholar] [CrossRef]
- Torres, P.; Fernandes, H.R.; Agathopoulos, S.; Tulyaganov, D.U.; Ferreira, J.M.F. Incorporation of granite cutting sludge in industrial porcelain tile formulations. J. Eur. Ceram. Soc. 2004, 24, 3177–3185. [Google Scholar] [CrossRef]
- Vieira, C.M.F.; Soares, T.M.; Sánchez, R.; Monteiro, S.N. Incorporation of granite waste in red ceramics. Mater. Sci. Eng. A 2004, 373, 115–121. [Google Scholar] [CrossRef]
- Menezes, R.R.; Ferreira, H.S.; Neves, G.A.; Lira, H. Use of granite sawing wastes in the production of ceramic bricks and tiles. J. Eur. Ceram. Soc. 2005, 25, 1149–1158. [Google Scholar] [CrossRef]
- Xavier, G.C.; Saboya, F.; Maia, P.C.; Alexandre, J. Durabilidad de ladrillos cerámicos reforzados con polvo de granito. Mater. Constr. 2012, 62, 213–229. [Google Scholar] [CrossRef]
- Ngayakamo, B.; Komadja, G.C.; Bello, A.; Onwualu, A.P. Valorization of granite micronized stones wastes for eco-friendly production of fired clay bricks. SN Appl. Sci. 2021, 3, 845. [Google Scholar] [CrossRef]
- Allam, M.E.; Bakhoum, E.S.; Garas, G.L. Re-use of granite sludge in producing green concrete. ARPN J. Eng. Appl. Sci. 2014, 9, 2731–2737. [Google Scholar]
- Nascimento, A.S.; dos Santos, C.P.; de Melo, F.M.C.; Oliveira, V.G.A.; Betânio Oliveira, R.M.P.; Macedo, Z.S.; de Oliveira, H.A. Production of plaster mortar with incorporation of granite cutting wastes. J. Clean. Prod. 2020, 265, 121808. [Google Scholar] [CrossRef]
- Mendoza, J.M.F.; Feced, M.; Feijoo, G.; Josa, A.; Gabarrell, X.; Rieradevall, J. Life cycle inventory analysis of granite production from cradle to gate. Int. J. Life Cycle Assess. 2014, 19, 153–165. [Google Scholar] [CrossRef]
- Elkatatny, S.; Ahmed, A.; Mahmoud, A.A. The use of the granite waste material as an alternative for silica flour in oil-well cementing. ACS Omega 2020, 5, 32341–32348. [Google Scholar] [CrossRef]
- Ngayakamo, B.; Bello, A.; Onwualu, A.P. Valorization of granite waste powder as a secondary flux material for sustainable production of ceramic tiles. Clean. Mater. 2022, 4, 100055. [Google Scholar] [CrossRef]
- Silva, J.B.; Hotza, D.; Segadães, A.M.; Acchar, W. Incorporação de lama de mármore e granito em massas argilosas. Cerâmica 2005, 51, 325–330. [Google Scholar] [CrossRef]
- Ghannam, S.; Najm, H.; Vasconez, R. Experimental study of concrete made with granite and iron powders as partial replacement of sand. Sustain. Mater. Technol. 2016, 9, 1–9. [Google Scholar] [CrossRef]
- Mendoza, J.M.F.; Capitano, C.; Peri, G.; Josa, A.; Rieradevall, J.; Gabarrell, X. Environmental management of granite slab production from an industrial ecology standpoint. J. Clean. Prod. 2014, 84, 619–628. [Google Scholar] [CrossRef]
- Hischier, R.; Weidema, B.; Althaus, H.-J.; Bauer, C.; Doka, G.; Dones, R.; Frischknecht, R.; Hellweg, S.; Humbert, S.; Jungbluth, N.; et al. Implementation of Life Cycle Impact Assessment Methods Ecoinvent Report No. 3, v2.2; Swiss Centre for Life Cycle Inventories: Dübendorf, Germany, 2010. [Google Scholar]
- Ciroth, A. Life Cycle Costing and Calculation of Value Added in openLCA; GreenDelta GmbH: Berlin, Germany, 2016; pp. 1–11. [Google Scholar]
- Huijbregts, M.A.J.; Steinmann, Z.J.N.; Elshout, P.M.F.; Stam, G.; Verones, F.; Vieira, M.; Zijp, M.; Hollander, A.; van Zelm, R. ReCiPe2016: A harmonised life cycle impact assessment method at midpoint and endpoint level. Int. J. Life Cycle Assess. 2017, 22, 138–147. [Google Scholar] [CrossRef]
- Ecoinvent Database v. 3.5. Available online: https://www.ecoinvent.org/database/database.html (accessed on 20 June 2018).
- CIE. Bureau Central de la CIE; Commision Internationale de l’Esclairage Publ.: Paris, France, 1978. [Google Scholar]
- ICS Ensaios do Betão Fresco. Parte 1–6. Available online: http://ftp.sdum.uminho.pt/normasipq/NPEN012350-1_2009.pdf (accessed on 27 December 2022).
- REBAP. Regulamento de Estruturas de Betão Armado e Pré-esforçado; Porto Editora: Porto, Portugal, 1983. [Google Scholar]
- International Organization for standardisation (ISO)-Environmental management—Life cycle assessment—Principles and framework ISO 14040:2006. 2006. Available online: https://www.iso.org/obp/ui/#iso:std:iso:14040:ed-2:v1:en (accessed on 16 March 2023).
- International Organization for standardisation (ISO) -Environmental management—Life cycle assessment—Requirements and guidelines (ISO 14044:2006) 2006. Available online: https://www.iso.org/obp/ui/#iso:std:iso:14044:ed-1:v1:en (accessed on 16 March 2023).
- Frischknecht, R. Life Cycle Inventory Analysis for Decision-Making: Scope-Dependent Inventory System Models and Context-Specific Joint Product Allocation; Swiss Federal Institute of Technology Zurich: Zurich, Switzerland, 1998. [Google Scholar]
- Clift, R.; Doig, A.; Finnveden, G. The application of Life Cycle Assessment to Integrated Solid Waste Management. Part 1—Methodology. Process. Saf. Environ. Prot. 2000, 78, 279–287. [Google Scholar] [CrossRef]
- Sousa, J. Operational and Economic Data of Rochas Ornamentais de Portugal L.d.A, 2021. Private Communication.
- GreenDelta openLCA—The Life Cycle and Sustainability Modeling Suite. Available online: https://www.openlca.org/openlca/ (accessed on 3 October 2020).
- Goedkoop, M.; Heijungs, R.; Huijbregts, M.; Schryver, A.D.; Struijs, J.; Zelm, R. ReCiPe 2008—A Life Cycle Impact Assessment Method which Comprises Harmonised Category Indicators at the Midpoint and the Endpoint Level. Report I: Characterisation, 2013. Private Communication.
- Moreau, V.; Weidema, B.P. The computational structure of environmental life cycle costing. Int. J. Life Cycle Assess. 2015, 20, 1359–1363. [Google Scholar] [CrossRef]
- Heijungs, R.; Settanni, E.; Guinée, J. Toward a computational structure for life cycle sustainability analysis: Unifying LCA and LCC. Int. J. Life Cycle Assess. 2013, 18, 1722–1733. [Google Scholar] [CrossRef]
- Galp Gás Natural. Available online: https://www.galp.com/pt/pt/cur/gasnatural/Tarifário/Tarifas-em-vigor (accessed on 26 October 2022).
- Betão Liz. Private Communication; Sintra, Portugal, 2022.
- EDP Tarifários Energía Verde. Available online: https://www.edp.pt/particulares/energia/tarifarios/ (accessed on 13 June 2022).
- Republica Portuguesa. Contrato Coletivo de Trabalho, Boletim n. 37 de 8/10/2021; Ministério do Trabalho Solidariedade e Segurança Social: Lisbon, Portugal, 2021. [Google Scholar]
- Valchev, A.; Ignatova, T.; Grigorova, I.; Nishkov, I. Recovery of feldspar and silica sand from arkosic sandstones. In Proceedings of the XXVII International Mineral Processing Congress, Santiago do, Chile, 20–24 October 2014. [Google Scholar]
- Silva, A.C.; Carolina, S.D.; Sousa, D.N.; Silva, E.M.S. Feldspar production from dimension stone tailings for application in the ceramic industry. J. Mater. Res. Technol. 2019, 8, 1–7. [Google Scholar] [CrossRef]
- Torres, P.; Manjate, R.S.; Fernandes, H.R.; Olhero, S.M.; Ferreira, J.M.F. Incorporation of river silt in ceramic tiles and bricks. Ind. Ceram. 2009, 29, 5–12. [Google Scholar]
- Akbulut, H.; Gürer, C.; Çetin, S.; Elmaci, A. Investigation of using granite sludge as filler in bituminous hot mixtures. Constr. Build. Mater. 2012, 36, 430–436. [Google Scholar] [CrossRef]
- Silva, J.M. Caracterização e Aproveitamento das Lamas Geradas No Corte Primário de Rocha Ornamental, Master’sThesis, Instituto Superior de Engenharia do Porto, Instituto Politécnico do Porto, Porto, Portugal. 2018. Available online: https://recipp.ipp.pt/handle/10400.22/12629 (accessed on 16 March 2023).
- Zichella, L.; Bellopede, R.; Spriano, S.; Marini, P. Preliminary investigations on stone cutting sludge processing for a future recovery. J. Clean. Prod. 2018, 178, 866–876. [Google Scholar] [CrossRef]
- Njoya, D.; Tadjuidje, F.S.; Ndzana, E.J.A.; Pountouonchi, A.; Tessier-Doyen, N.; Lecomte-Nana, G. Effect of flux content and heating rate on the microstructure and technological properties of Mayouom (Western-Cameroon) kaolinite clay based ceramics. J. Asian Ceram. Soc. 2017, 5, 422–426. [Google Scholar] [CrossRef]
- Junca, E.; Oliveira, J.; Espinosa, D.; Tenório, J. Iron recovery from the waste generated during the cutting of granite. Int. J. Environ. Sci. Technol. 2013, 12, 465–472. [Google Scholar] [CrossRef]
- Ferreira, J.M.F.; Torres, P.M.C.; Silva, M.S.; Labrincha, J.A. Recycling of Granite Sludge in Brick-Type and Floor Tile-Type Ceramic Formulation. J. Eur. Ceram. Soc. 2002, 24, 3177–3185. [Google Scholar]
- Bonewitz, R. Rocks and Minerals, 2nd ed.; DK Publishing: London, UK, 2012. [Google Scholar]
- Sanjurjo, J.; Alves, C.A.S. Degradation of granitic rocks used as construction material in historic building of A Coruña (NW Spain). Cad. Lab. Xeol. Laxe 2006, 31, 11–28. [Google Scholar]
- Vijayalakshmi, M.; Sekar, A.S.S.; Ganesh Prabhu, G. Strength and durability properties of concrete made with granite industry waste. Constr. Build. Mater. 2013, 46, 1–7. [Google Scholar] [CrossRef]
- Singh, S.; Khan, S.; Khandelwal, R.; Chugh, A.; Nagar, R. Performance of sustainable concrete containing granite cutting waste. J. Clean. Prod. 2016, 119, 86–98. [Google Scholar] [CrossRef]
- Singh, S.; Nagar, R.; Agrawal, V. A review on Properties of Sustainable Concrete using granite dust as replacement for river sand. J. Clean. Prod. 2016, 126, 74–87. [Google Scholar] [CrossRef]
- Laboratório Nacional de Engenharia Civil (LNEC). Especificação E 464-2007. Metodologia prescritiva para uma vida útil de projecto de 50 e de 100 anos face às acções ambientais; Laboratório Nacional de Engenharia Civil: Lisbon, Portugal, 2007. [Google Scholar]
Disclaimer/Publisher’s Note: The statements, opinions and data contained in all publications are solely those of the individual author(s) and contributor(s) and not of MDPI and/or the editor(s). MDPI and/or the editor(s) disclaim responsibility for any injury to people or property resulting from any ideas, methods, instructions or products referred to in the content. |
© 2023 by the authors. Licensee MDPI, Basel, Switzerland. This article is an open access article distributed under the terms and conditions of the Creative Commons Attribution (CC BY) license (https://creativecommons.org/licenses/by/4.0/).







