Does Context Matter? Effective Deep Learning Approaches to Curb Fake News Dissemination on Social Media
Abstract
1. Introduction
- An examination of the performance of several deep learning algorithms and the current state-of-the-art word embeddings, such as BERT, on a benchmark dataset of fake news.
- For detecting fake news, new hybrid CNN-RNN architectures using attention modules were developed.
- Extensive experiments on two real-world fake news datasets demonstrate the effectiveness of the proposed frameworks for detecting fake news.
2. Related Works
3. Background: Models
3.1. Word Embedding
- A word-based representation.
- A context-based representation.
3.1.1. Word-Based Representations (Non-Contextualized Embeddings)
- A 300-dimensional vector was generated by Word2Vec. using a large corpus of news articles with 300 million tokens.
- Pre-trained GloVe used 27 billion tokens in a huge corpus of tweets, resulting in a 200-dimensional vector.
3.1.2. Context-Based Representations (Contextualized Embeddings)
3.2. CNN
3.3. BiGRU
3.4. Attention Mechanism
4. Problem Definition
5. The Proposed Approaches
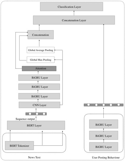
5.1. BERT-CNN-BiGRU-ATT
5.2. BERT-BiGRU-CNN-ATT
5.3. BERT-CNN-BiGRU
6. Methodology
6.1. Experimental Setup
6.2. Evaluation Metrics
- Accuracy (A): is a measure of a classifier’s ability to correctly identify information as false or true. Equation (16) can be used to calculate the accuracy:
- Precision (P): is a metric that measures the exactness of the classifier, with a low value indicating a high amount of false positives. The precision is determined using Equation (17) and indicates the number of positive predictions divided by the total number of positive class values predicted.
- Recall (R): is calculated by dividing the total number of true positives by the total number of true positives and false negatives, as shown in Equation (18); it is thought to be a measure of a classifier’s completeness (for example, a low recall value suggests a high number of false negatives).
- (F1): Equation (19) is used to calculate the as the weighted harmonic mean of the classifier’s precision and recall measures.where , , , and represent true positive, true negative, false positive, and false negative, respectively.
6.3. Datasets
6.4. Compared Fake News Detection Methods
- SAF [19]: A model that combines social engagement features with linguistic aspects using the FakeNewsNet dataset.
- BiLSTM-BERT [36]: The natural language inference approach (i.e., inferring the veracity of the news item) uses BiLSTM and BERT embeddings in the PolitiFact dataset.
- LNN-KG [37]: A model trained in the PolitiFact dataset using both textual patterns and embeddings of concepts in the input text.
- Logistic regression (N-Gram) [38]: N-gram-based logistic regression model for fake news detection.
- dEFEND [20]: A framework that comprises an encoder for news content, an encoder for user comments, and a model of co-attention for sentence–comment interaction to detect fake news.
7. Results
Fake News Detection Performance
| Model | Accuracy (%) | Precision (%) | Recall (%) | F1 (%) |
|---|---|---|---|---|
| SAF [19] | 0.691 | 0.638 | 0.789 | 0.706 |
| BiLSTM-BERT [36] | 0.885 | NA | NA | NA |
| LNN-KG [37] | 0.880 | 0.9011 | 0.880 | 0.8892 |
| Logistic Regression (N-Gram) [38] | 0.80 | 0.79 | 0.78 | 0.78 |
| dEFEND [20] | 0.904 | 0.902 | 0.956 | 0.928 |
| BERT-CNN-BiGRU-ATT | 0.9281 | 0.9375 | 0.9375 | 0.9375 |
| BERT-BiGRU-CNN-ATT | 0.8705 | 0.8690 | 0.9125 | 0.8902 |
| BERT-CNN-BiGRU | 0.9137 | 0.9359 | 0.9125 | 0.9241 |
| Model | Accuracy (%) | Precision (%) | Recall (%) | F1 (%) |
|---|---|---|---|---|
| SAF [19] | 0.796 | 0.820 | 0.753 | 0.785 |
| Logistic Regression (N-Gram) [38] | 0.82 | 0.75 | 0.79 | 0.77 |
| dEFEND [20] | 0.808 | 0.729 | 0.782 | 0.755 |
| BERT-CNN-BiGRU-ATT | 0.8849 | 0.9107 | 0.9414 | 0.9258 |
| BERT-BiGRU-CNN-ATT | 0.9034 | 0.9197 | 0.9568 | 0.9379 |
| BERT-CNN-BiGRU | 0.9010 | 0.9073 | 0.9691 | 0.9372 |
| Model | Accuracy (%) | Precision (%) | Recall (%) | F1 (%) |
|---|---|---|---|---|
| SAF [19] | 0.691 | 0.638 | 0.789 | 0.706 |
| BiLSTM-BERT [36] | 0.885 | NA | NA | NA |
| LNN-KG [37] | 0.880 | 0.9011 | 0.880 | 0.8892 |
| Logistic Regression (N-Gram) [38] | 0.80 | 0.79 | 0.78 | 0.78 |
| dEFEND [20] | 0.904 | 0.902 | 0.956 | 0.928 |
| BERT-CNN-BiGRU-ATT | 0.8777 | 0.8621 | 0.9375 | 0.8982 |
| BERT-BiGRU-CNN-ATT | 0.8849 | 0.8644 | 0.8644 | 0.8644 |
| BERT-CNN-BiGRU | 0.8993 | 0.9342 | 0.8875 | 0.9103 |
| Model | Accuracy (%) | Precision (%) | Recall (%) | F1 (%) |
|---|---|---|---|---|
| SAF [19] | 0.796 | 0.820 | 0.753 | 0.785 |
| Logistic Regression (N-Gram) [38] | 0.82 | 0.75 | 0.79 | 0.77 |
| dEFEND [20] | 0.808 | 0.729 | 0.782 | 0.755 |
| BERT-CNN-BiGRU-ATT | 0.8584 | 0.8849 | 0.9361 | 0.9098 |
| BERT-BiGRU-CNN-ATT | 0.8501 | 0.8902 | 0.9165 | 0.9031 |
| BERT-CNN-BiGRU | 0.8619 | 0.8619 | 0.9751 | 0.9150 |
- To answer the first question raised in the introduction, based on the experiments, we observed that the interplay between the news text and the user posting behavioral features improves the detection performance, achieving state-of-the-art results. This seems to confirm our hypothesis—stated in Section 2—that user posting behavior attributes and news content contain complementary information that must be encoded and captured simultaneously in order to detect fake news.
- To answer the second question raised in the introduction, the experimental results demonstrate that by excluding context-based features, such as user-posted behavioral cues, the performance deteriorated in the two datasets, showing the power of harnessing such clues in the modeling process.
8. Conclusions
- Other context-based features, e.g., user comments, replies, spatiotemporal features, and propagation features, can improve detection performance.
- Experiments can be conducted using other context-aware models, such as RoBERTa.
- Data augmentation techniques can be applied to balance the GossipCop dataset to reduce the potential bias and improve the detection performance.
Author Contributions
Funding
Institutional Review Board Statement
Informed Consent Statement
Data Availability Statement
Conflicts of Interest
References
- Kwak, H.; Lee, C.; Park, H.; Moon, S. What is Twitter, a Social Network or a News Media? In Proceedings of the 19th International Conference on World Wide Web, WWW’10, Raleigh, NC, USA, 26–30 April 2010; Association for Computing Machinery: New York, NY, USA, 2010; pp. 591–600. [Google Scholar] [CrossRef]
- Park, K.; Rim, H. Social media hoaxes, political ideology, and the role of issue confidence. Telemat. Inform. 2019, 36, 1–11. [Google Scholar] [CrossRef]
- Langin, K. Fake news spreads faster than true news on Twitter—Thanks to people, not bots. Sci. Mag. 2018. [Google Scholar] [CrossRef]
- Vosoughi, S.; Roy, D.; Aral, S. The spread of true and false news online. Science 2018, 359, 1146–1151. [Google Scholar] [CrossRef] [PubMed]
- Wang, S.; Pang, M.S.; Pavlou, P.A. Cure or Poison? Identity Verification and the Posting of Fake News on Social Media. J. Manag. Inf. Syst. 2021, 38, 1011–1038. [Google Scholar] [CrossRef]
- Conroy, N.K.; Rubin, V.L.; Chen, Y. Automatic deception detection: Methods for finding fake news. Proc. Assoc. Inf. Sci. Technol. 2015, 52, 1–4. [Google Scholar] [CrossRef]
- Zhou, X.; Jain, A.; Phoha, V.V.; Zafarani, R. Fake News Early Detection: An Interdisciplinary Study. arXiv 2019, arXiv:1904.11679. [Google Scholar]
- Zhou, X.; Zafarani, R. A survey of fake news: Fundamental theories, detection methods, and opportunities. ACM Comput. Surv. (CSUR) 2020, 53, 1–40. [Google Scholar] [CrossRef]
- Pérez-Rosas, V.; Kleinberg, B.; Lefevre, A.; Mihalcea, R. Automatic detection of fake news. arXiv 2017, arXiv:1708.07104. [Google Scholar]
- Mikolov, T.; Chen, K.; Corrado, G.; Dean, J. Efficient estimation of word representations in vector space. arXiv 2013, arXiv:1301.3781. [Google Scholar]
- Le, Q.; Mikolov, T. Distributed representations of sentences and documents. In Proceedings of the International Conference on Machine Learning, PMLR, Beijing, China, 22–24 June 2014; pp. 1188–1196. [Google Scholar]
- Wang, W.Y. “Liar, Liar Pants on Fire”: A New Benchmark Dataset for Fake News Detection. arXiv 2017, arXiv:1705.00648. [Google Scholar]
- Hakak, S.; Alazab, M.; Khan, S.; Gadekallu, T.R.; Maddikunta, P.K.R.; Khan, W.Z. An ensemble machine learning approach through effective feature extraction to classify fake news. Future Gener. Comput. Syst. 2021, 117, 47–58. [Google Scholar] [CrossRef]
- Gravanis, G.; Vakali, A.; Diamantaras, K.; Karadais, P. Behind the cues: A benchmarking study for fake news detection. Expert Syst. Appl. 2019, 128, 201–213. [Google Scholar] [CrossRef]
- Liu, T.; Yu, K.; Wang, L.; Zhang, X.; Zhou, H.; Wu, X. Clickbait detection on WeChat: A deep model integrating semantic and syntactic information. Knowl.-Based Syst. 2022, 245, 108605. [Google Scholar] [CrossRef]
- Razaque, A.; Alotaibi, B.; Alotaibi, M.; Amsaad, F.; Manasov, A.; Hariri, S.; Yergaliyeva, B.B.; Alotaibi, A. Blockchain-Enabled Deep Recurrent Neural Network Model for Clickbait Detection. IEEE Access 2022, 10, 3144–3163. [Google Scholar] [CrossRef]
- Razaque, A.; Alotaibi, B.; Alotaibi, M.; Hussain, S.; Alotaibi, A.; Jotsov, V. Clickbait Detection Using Deep Recurrent Neural Network. Appl. Sci. 2022, 12, 504. [Google Scholar] [CrossRef]
- Mouratidis, D.; Nikiforos, M.N.; Kermanidis, K.L. Deep learning for fake news detection in a pairwise textual input schema. Computation 2021, 9, 20. [Google Scholar] [CrossRef]
- Shu, K.; Mahudeswaran, D.; Wang, S.; Lee, D.; Liu, H. FakeNewsNet: A Data Repository with News Content, Social Context and Spatialtemporal Information for Studying Fake News on Social Media. arXiv 2019, arXiv:1809.01286. [Google Scholar] [CrossRef]
- Shu, K.; Cui, L.; Wang, S.; Lee, D.; Liu, H. DEFEND: Explainable Fake News Detection. In Proceedings of the 25th ACM SIGKDD International Conference on Knowledge Discovery & Data Mining, KDD’19, Anchorage, AK, USA, 4–8 August 2019; Association for Computing Machinery: New York, NY, USA, 2019; pp. 395–405. [Google Scholar]
- Ma, J.; Gao, W.; Wei, Z.; Lu, Y.; Wong, K.F. Detect rumors using time series of social context information on microblogging websites. In Proceedings of the 24th ACM International on Conference on Information and Knowledge Management, Melbourne, Australia, 19–23 October 2015; pp. 1751–1754. [Google Scholar]
- Castillo, C.; Mendoza, M.; Poblete, B. Information credibility on twitter. In Proceedings of the 20th International Conference on World Wide Web, Hyderabad, India, 28 March–1 April 2011; pp. 675–684. [Google Scholar]
- Shu, K.; Zhou, X.; Wang, S.; Zafarani, R.; Liu, H. The role of user profiles for fake news detection. In Proceedings of the 2019 IEEE/ACM International Conference on Advances in Social Networks Analysis and Mining, Vancouver, BC, Canada, 27–30 August 2019; pp. 436–439. [Google Scholar]
- Long, Y.; Lu, Q.; Xiang, R.; Li, M.; Huang, C.R. Fake News Detection Through Multi-Perspective Speaker Profiles. In Proceedings of the Eighth International Joint Conference on Natural Language Processing, Taipei, Taiwan, 27 November–1 December 2017; pp. 252–256. [Google Scholar]
- Kaliyar, R.K.; Goswami, A.; Narang, P. FakeBERT: Fake news detection in social media with a BERT-based deep learning approach. Multimed. Tools Appl. 2021, 80, 11765–11788. [Google Scholar] [CrossRef] [PubMed]
- Alghamdi, J.; Lin, Y.; Luo, S. Modeling Fake News Detection Using BERT-CNN-BiLSTM Architecture. In Proceedings of the 2022 IEEE 5th International Conference on Multimedia Information Processing and Retrieval (MIPR), Virtual Event, 2–4 August 2022; pp. 354–357. [Google Scholar] [CrossRef]
- Alghamdi, J.; Lin, Y.; Luo, S. A Comparative Study of Machine Learning and Deep Learning Techniques for Fake News Detection. Information 2022, 13, 576. [Google Scholar] [CrossRef]
- Ruchansky, N.; Seo, S.; Liu, Y. Csi: A hybrid deep model for fake news detection. In Proceedings of the 2017 ACM on Conference on Information and Knowledge Management, Singapore, 6–10 November 2017; pp. 797–806. [Google Scholar]
- Devlin, J.; Chang, M.W.; Lee, K.; Toutanova, K. Bert: Pre-training of deep bidirectional transformers for language understanding. arXiv 2018, arXiv:1810.04805. [Google Scholar]
- Liu, G.; Guo, J. Bidirectional LSTM with attention mechanism and convolutional layer for text classification. Neurocomputing 2019, 337, 325–338. [Google Scholar] [CrossRef]
- Cho, K.; van Merrienboer, B.; Gulcehre, C.; Bahdanau, D.; Bougares, F.; Schwenk, H.; Bengio, Y. Learning Phrase Representations using RNN Encoder-Decoder for Statistical Machine Translation. arXiv 2014, arXiv:1406.1078. [Google Scholar]
- Chaudhari, S.; Mithal, V.; Polatkan, G.; Ramanath, R. An attentive survey of attention models. ACM Trans. Intell. Syst. Technol. (TIST) 2021, 12, 1–32. [Google Scholar] [CrossRef]
- Sardelich, M.; Manandhar, S. Multimodal deep learning for short-term stock volatility prediction. arXiv 2018, arXiv:1812.10479. [Google Scholar]
- Kim, Y. Convolutional Neural Networks for Sentence Classification. arXiv 2014, arXiv:1408.5882. [Google Scholar]
- Liu, J.; Wang, X.; Tan, Y.; Huang, L.; Wang, Y. An Attention-Based Multi-Representational Fusion Method for Social-Media-Based Text Classification. Information 2022, 13, 171. [Google Scholar] [CrossRef]
- Sadeghi, F.; Jalaly Bidgoly, A.; Amirkhani, H. Fake News Detection on Social Media Using A Natural Language Inference Approach. Multimed. Tools Appl. 2022, 81, 33801–33821. [Google Scholar] [CrossRef]
- Koloski, B.; Stepišnik-Perdih, T.; Robnik-Šikonja, M.; Pollak, S.; Škrlj, B. Knowledge Graph informed Fake News Classification via Heterogeneous Representation Ensembles. arXiv 2021, arXiv:2110.10457. [Google Scholar] [CrossRef]
- Oriola, O. Exploring N-gram, word embedding and topic models for content-based fake news detection in FakeNewsNet evaluation. Int. J. Comput. Appl. 2021, 975, 8887. [Google Scholar] [CrossRef]
- Shu, K.; Wang, S.; Liu, H. Beyond news contents: The role of social context for fake news detection. In Proceedings of the Twelfth ACM International Conference on Web Search and Data Mining, Melbourne, Australia, 11–15 February 2019; pp. 312–320. [Google Scholar]



















| Dataset | PolitiFact | GossipCop |
|---|---|---|
| # Candidate news | 694 | 18,676 |
| # True news | 356 | 14,129 |
| # Fake news | 338 | 4547 |
Disclaimer/Publisher’s Note: The statements, opinions and data contained in all publications are solely those of the individual author(s) and contributor(s) and not of MDPI and/or the editor(s). MDPI and/or the editor(s) disclaim responsibility for any injury to people or property resulting from any ideas, methods, instructions or products referred to in the content. |
© 2023 by the authors. Licensee MDPI, Basel, Switzerland. This article is an open access article distributed under the terms and conditions of the Creative Commons Attribution (CC BY) license (https://creativecommons.org/licenses/by/4.0/).
Share and Cite
Alghamdi, J.; Lin, Y.; Luo, S. Does Context Matter? Effective Deep Learning Approaches to Curb Fake News Dissemination on Social Media. Appl. Sci. 2023, 13, 3345. https://doi.org/10.3390/app13053345
Alghamdi J, Lin Y, Luo S. Does Context Matter? Effective Deep Learning Approaches to Curb Fake News Dissemination on Social Media. Applied Sciences. 2023; 13(5):3345. https://doi.org/10.3390/app13053345
Chicago/Turabian StyleAlghamdi, Jawaher, Yuqing Lin, and Suhuai Luo. 2023. "Does Context Matter? Effective Deep Learning Approaches to Curb Fake News Dissemination on Social Media" Applied Sciences 13, no. 5: 3345. https://doi.org/10.3390/app13053345
APA StyleAlghamdi, J., Lin, Y., & Luo, S. (2023). Does Context Matter? Effective Deep Learning Approaches to Curb Fake News Dissemination on Social Media. Applied Sciences, 13(5), 3345. https://doi.org/10.3390/app13053345

