You are currently viewing a new version of our website. To view the old version click .
Applied Sciences
  • Article
  • Open Access

6 March 2023

Assessment of Challenges to the Adoption of IOT for the Safety Management of Small Construction Projects in Malaysia: Structural Equation Modeling Approach

,
,
,
,
and
1
Department of Civil and Environmental Engineering, Universiti Teknologi PETRONAS, Bandar Seri Iskandar 32610, Tronoh, Perak, Malaysia
2
Faculty of Civil Engineering and Resource Management, AGH University of Science and Technology, Mickiewicza 30 Av., 30-059 Kraków, Poland
3
Faculty of Mechanical Engineering and Robotics, AGH University of Science and Technology, Mickiewicza 30 Av., 30-059 Kraków, Poland
4
Research Centre in Kraków, Institute of Geological Sciences, Polish Academy of Science, Senacka 1, 31-002 Kraków, Poland
This article belongs to the Special Issue Advanced Structural Health Monitoring: From Theory to Applications II

Abstract

The Internet of Things is a comprehensive system of connected computing devices and sensors that provide extensive data sharing capability for any specific purpose. For the construction industry, the applications of the Internet of Things have been increasing over the past few years, and it is because technology can provide full support to construction projects in attaining significant efficiency. The most critical part of construction products where the internet of things can be adopted is safety management because hundreds of accidents happen every year that result in significant injuries to construction workers and even death in some cases. For small construction projects, the situation is much worse, as there are never enough resources to adopt the latest technology, such as the Internet of Things. This study is structured with the aim of identifying the critical implementation barriers of the internet of things that affect small construction projects in Malaysia specifically. A mixed methodology study design is followed in which, after identifying the implementation barriers of the internet of things from existing literature, they are filtered with expert opinion. A pilot survey was conducted on which exploratory factor analysis was applied to further identify the significant barriers relating to the Internet of Things in small construction projects in Malaysia. A main survey was conducted afterwards, on which the structural equation modelling was done to develop the model involving the final 16 barriers divided into 5 formative constructs. The most critical barriers are found to be related to databases and technology, while the least impact is created by management barriers. Positive theoretical and managerial implications are indicated for future researchers and construction workers, respectively, by which they can improve the implementation of internet of things in small construction projects in Malaysia.

1. Introduction

Commonplace objects embedded with sensors and other technologies to gather and send data to other devices online form the IoT This development was helped along by machine learning, embedded systems, inexpensive sensors, and real-time analytics [1,2]. Traditional wireless sensor networks, control systems, and other infrastructure are essential building blocks of the Internet of Things. The industrial, healthcare, agricultural, and transportation sectors are among the fastest-growing users of the IoT in Malaysia. The IoT industry in Malaysia was valued at RM9.7 billion (about USD 2.3 billion) in 2019 and is projected to reach RM37.1 billion (approximately USD 8.9 billion) by 2025, according to research by the Malaysian Communications and Multimedia Commission (MCMC) [3,4]. The construction sector is only beginning to embrace the IoT, but this trend is expected to grow. Although the IoT is still in its infancy in Malaysia, its adoption is likely to explode over the next several years as more businesses see the opportunities it presents for cutting costs, increasing productivity, and differentiating themselves in the marketplace [5,6]. According to Zhou & Ding (2017), every company should make worker safety and security its top concern [7]. The advancement of the Internet of Things has established a new standard for risk-free construction methods. Its use may replace a separate accident prevention program and enhance an existing construction safety system. Cheung et al. (2018) and Tagliabue & Ciribini (2018) argued that it has aided corporations throughout the world in improving their workspaces, amassing more precise data, streamlining their operations, and increasing their productivity [8,9]. The use of Internet of Things devices by workers in risky industries is not risk-free. Instead, they help managers cope with a range of hazards that could have been avoided. Through the use of the IoT, companies may monitor their employees’ health and the safety of their working environment, both of which may help to lessen the occurrence of accidents. One feature of IoT software that might be used to monitor industrial gear is predictive maintenance [10,11]. That way, problems with the networked gadgets could be spotted before they trigger a catastrophe. Predictive maintenance is useful because it helps organizations avoid problems in the future by acting on insights gained from studying the past [12,13]. Instead of relying on human evaluation of data and reports, monitoring and analysis might be consolidated and made more comprehensive with the use of IoT technologies and data analytics [14,15]. In the case of accidents, injuries, losses, or damages occurring during construction, a better system in place provides access to data that may assist in the monitoring and avoidance of such risks to the company.
Organizing training courses for employees would be a great idea. A survey of the construction site might reveal any potential security threats. As a result, the IoT may be utilized to keep records and provide a safe workplace for workers. Guzman & Mezovari (2019) stated that data analysis and the use of this information assure the long-term safety of construction workers [16]. When employees feel safe in their work environment, they are less likely to experience injuries [17]. There is no doubting the need for setting up Internet of Things gadgets with environmental sensors that can identify any potential threat. But this may not be enough; therefore, existing studies propose employing networked sensors to identify risks and take preventative action [18,19]. When improved IoT monitoring devices are in place, employees can rest assured that they are in a secure environment. The safety of the construction workers is ensured by the effective operation of all these linked devices in the case of an emergency [20,21].
Regular inspections of company property and workers’ health may help make construction sites safer [22]. This is now possible because of wearables and other forms of vital sign monitoring technology. For instance, a company may provide its employees with Internet of Things-enabled wristwatches loaded with information on workplace safety [23,24]. Using IoT technologies, managers may monitor malfunctioning systems and make informed estimates about how to deal with impending dangers and take preemptive action. When it comes to IoT solutions for the office, wearable technology is one of the most significant developments. Costin et al. (2019) and Park et al. (2019) stated that examples of wearable electronics include smartphones and other “smart” mobile devices with built-in capability for synchronizing and organizing data [25,26]. These innovative techniques provide companies with confidence in the safety of their staff. Monitoring susceptible infrastructure with the use of IoT technologies may help management anticipate threats and plan for appropriate countermeasures.
It’s possible that workers’ usage of wearable technology might improve workplace health and safety [3,27,28]. These may enhance on-site monitoring of operational activities, streamline processes to boost efficiency and safety, and allow for prompt corrective action to be taken without requiring personnel to be relocated [29,30]. IoT solutions may benefit organizations in a number of ways, including by increasing operational efficiency and providing a sense of security to employees. J. Li et al. (2020) and Tan et al. (2020) found that most workplace fires are accidental, but many may be prevented if their causes are identified immediately [31,32]. Possible improvements to fire protection sensors include the ability to pick up on rising temperatures, which might reveal critical moments for stopping the development of a fire. Software connected to the Internet of Things may help detect a sudden increase in temperature, a key clue to a fire’s origin. Businesses may keep an eye on the temperature of the office with the use of fire safety sensors embedded into Internet of Things software or devices, allowing for rapid response in the event of a fire. This early detection might be highly useful for the speedy evacuation of persons and the swift implementation of the key preventive steps. Although the advantages of IoT implementation are proven by existing research, it is still uncertain whether we have a comprehensive view of the barriers that affect its implementation in the construction industry [17,22]. The rationale for this study is based on the growing interest of Malaysia’s construction sector on the IoT and the lack of evidence from existing literature specifically focusing on barriers to implementing the IoT. The first objective of this study is to identify the critical barriers of implementing the IoT in Malaysian construction industry. The second objective is to successfully utilize Structural Equation Modelling (SEM) approach to develop a model indicating all significant barriers.

2. Literature Review

The construction industry has a history of being stereotyped as being technologically behind the times. However, new breakthroughs, especially in the field of the Internet of Things (IoT) and the so-called Fourth Industrial Revolution, have the potential to bring about a genuine revolution. In the construction industry, the IoT is known as telematics [33,34,35]. When it comes to construction equipment and trucks, telematics systems can provide a wealth of information. Gamil et al. (2020) found that it provides real-time data that may improve equipment performance and maintenance for enterprises [36]. The end outcome might be the exposure of waste and inefficient management inside the company [37,38]. With the use of IoT technology, work patterns on the factory floor can be tracked, quantified, and forecasted, which may lead to the identification of hazards that would have otherwise gone unnoticed. Wearables with sensors, such as helmets, jackets, and watches, may collect data on how workers interact with their environments [39,40]. Balamurugan et al. (2020) and Chung et al. (2020) stated that managers may monitor workers, warn them of risks, and stop them from entering off-limits areas by using GPS data in conjunction with blueprints of the workplace [41,42]. Employers may be able to reduce the risk of automobile-equipment collisions in warehouses and storage facilities by using laser scanners. Scanners are helpful since they may detect any protruding dangers that might lead to a collision [43,44]. Häikiö et al. (2020) and Jin et al. (2020) stated that, not only does this help reduce injuries, but it also encourages employees to follow all applicable safety protocols [6,45]. In the event of a catastrophic accident or plant failure, first responders may access vital data generated by IoT devices in real time, enabling them to evaluate the situation and take the appropriate action immediately [46,47].
Some of the biggest problems with the Internet of Things are that it isn’t completely secure, that there aren’t enough connections between devices, that the advantages of the IoT aren’t widely known, that it hasn’t been rolled out yet, and that there aren’t enough of them. Cristian Alejandro Rojas et al. (2020) argued that it may infer that construction professionals are aware of IOT’s potential to improve project effectiveness by measuring their familiarity with the IOT and their understanding of its possible uses and extensions in construction projects [48]. Defending the interconnected parts and layers that make up the IoT is a tough task. Intelligent sensors play a crucial role in today’s complex IoT infrastructure [49,50]. Manufacturing, agriculture, logistics, retail, healthcare, and smart cities are just some of the places where smart sensors are employed for data collection. Boje et al. (2020) and Teng et al. (2021) found that sensors such as this need to be designed and developed so they can be used to reliably fulfill a wide range of requirements in real time [51,52]. There is a wide range of complexity in the types of sensors that may be used in the Internet of Things, from simple thermometers to sophisticated devices that collect data from their surroundings. Designing, creating, and effectively integrating a wide range of intelligent sensors might be challenging. Another major challenge is ensuring that all connected devices are safe and secure [53,54]. As the scope of an IoT system grows, so does the significance of maintaining its security. Hacking a single household device is far less dangerous than bringing down a whole electrical grid. Operating system patches are often used to improve system security. According to Nnaji & Awolusi (2021) and Soares Júnior et al. (2021), the devices and systems connected to the internet must be able to update and upgrade in the future [55,56]. In the heat of an industry’s battle for supremacy, a devastating security breach might compromise the functionality of every connected device and appliance. In the absence of a standardized strategy for the IoT, many nascent companies may try their luck in the market without adequately protecting their customers’ personal information [57,58,59]. In order to maintain user trust, every technology that tracks them must keep their data secure.
The internet of things Technology cannot be implemented easily without including the factor of complexity of Data architecture and also the way by which absence of existing safety Technology integration create a major barrier. It is a reality that in different parts of construction, there are always problems related to sustainable energy supply where digital technology cannot work efficiently [33,34,35]. Ultimately, it creates a major barrier and further puts people in need of constant surveillance, which increases the overall cost of implementation of the IoT. It’s a reality that the different social and economic consequences are related to the management of our entire implementation process, which will result in compromising the understanding of internet of things implementation in small construction projects [19,60]. It is a reason that the difficult scenarios are always present, by which notification cannot be easy, and also that it is no longer possible to maintain the technology implementation where the privacy problems are also present [24,61]. It further escalates the problem of implementing the Internet of Things in small construction projects in Malaysia, where the data privacy can contribute to compromising the ethical compliance of construction projects, which end up in creating serious legal issues. It is important to consider the efficient management of Internet of Things technology, which can ultimately provide great leverage to systems adopted in construction projects.
IoT devices may capture and transmit sensitive information through a wired or wireless connection. Phannil & Jettanasen (2021) and T. Zhang & Hao (2021) stated that after information is gathered, it is typically stored in a database until needed. Protecting clients’ personal information requires a secure system that is impervious to hackers and other types of unauthorized access [62,63]. There is a security concern if someone gains unauthorized access to a user’s data since that person’s habits, lifestyle, health, etc. might be exploited. Protecting user anonymity and complying with local laws are two of the most important requirements for Internet of Things platforms [5,61,64]. The IoT, similar to other emerging technologies, is spreading into new areas and finding many applications [4,65,66]. Companies are racing to get their innovations accepted as the standard by the market as competition increases [60,67,68]. In order to guarantee compatibility, it will be necessary for both service providers and customers to invest in new hardware, which would increase costs. The Internet of Things necessitates that all devices and networks used within its framework be suitable for usage with previously established methods of information exchange [69,70,71]. T. Liu et al. (2021) and Sun et al. (2021) stated that it may be challenging to make sure all of the devices and applications are compatible with one another when dealing with such a varied ecosystem of endpoints [72,73]. Standardization of technology, defining and monitoring of network protocols, transmission bands, data rates, processing, and so on are all necessary for an efficient IoT infrastructure. Limited evidence exists from the perspective of existing research where the barriers are listed for the Malaysian construction industry. The recent pandemic of 2020 has also affected the successful implementation of IoT in Malaysia’s construction industry. The rationale behind this study is to conduct a comprehensive analysis of barriers that should provide constructive development of theoretical and practical implications related to IoT implementation in the Malaysian construction industry. The identified barriers, along with their coding, are presented in Table 1.
Table 1. Challenges of IOT implementation.

3. Methodology

By using the IOT, this research hopes to enhance the number of construction projects in the Malaysian building industry that are successfully completed. This work started with a review of relevant literature on IOT barriers, as shown in Figure 1, which was taken from the literature. The result was the establishment of twenty-five (25) sets of obstacles. Prior to the main survey, a pilot test was done to gather data and make sure the questionnaire was accurately filled out. For the purpose of combining their knowledge, research experience, and familiarity with the situation of the Malaysian construction industry, a pilot survey of 50 top building experts in Malaysia was carried out. These experts’ feedback indicated that it typically took between 30 and 40 min to complete the questionnaire. The results revealed incorrect dot lines, inaccurate variable counts, and spelling and grammar mistakes. According to Meng & Zhu (2020), the final version contained all the observations, conclusions, and adjustments made to the survey equipment [40]. As a result, the survey questionnaire underwent some changes. A round of feasibility testing was conducted with respondents who represented the target population in order to examine the interpretation of questions. According to Gamil et al. (2020) and H. J. Lee & Lim (2020), the correctness of the planned activities in relation to the acquired data was verified [37,38]. The questionnaire was deemed appropriate for the IOT analysis. We issued a list of the IOT issues to professionals in the building business so they could create a questionnaire. The accuracy and transparency of the IOT barrier classifications were evaluated using exploratory factor analysis (EFA) and a PLSSEM prioritization model.
Figure 1. Research flowchart.

3.1. EFA-Exploratory Factor Analysis

Exploratory Factor Analysis (EFA) and then Confirmatory Factor Analysis (CFA) are the two most common approaches to doing factor analysis. In this study, CFA was used to assess how different variables in hypotheses or theories fit together structurally. However, EFA was used to collect data on inter-factor connections and to distill many variables down to a manageable number of important frameworks [36,41]. SPSS has a feature for doing this. Data collection led to the development of the main multivariate analytic techniques such as EFA for investigating the fundamental building blocks of the IOT barriers [6,42]. Measurement variables were tested for one-dimensionality and reliability to see whether construct validity had been appropriately evaluated [85,86]. Principal Component Analysis (PCA) was chosen over Principal Axis Factoring (PAF), Image Factoring, Maximum Probability, and Alpha Factoring, because it is more accurate and has a broader theoretical foundation [29,43,45]. In contrast, principal component analysis (PCA) is advised if exploratory factor analysis (EFA) yielded only preliminary results despite the lack of a preexisting theory or model. J. Li et al. (2020) and Tan et al. (2020) argued that exploratory factor analysis is most often performed using principal components analysis (PCA), which is the default option in many statistical software programs. Instead of using more labor-intensive approaches such as Oblimin or Promax, this study opted for the more equitable Varimax Rotation [31,32]. When it comes to factor elucidation, whether basic or complicated, Varimax stands out as a wonderful global approach [87,88]. The sample size may be considered representative if it falls within a certain acceptable range. Factor analysis was found to be appropriate in this investigation due to the 25 variables and sufficient sample size. This study’s sample size and methods are consistent with those found in the literature.

3.2. PLS SEM

The most significant challenges to the IOT were identified by a literature study. The best option for utilizing the IOT to construct a model for a successful building project was narrowed down by comparing and contrasting four distinct model examples’. Multiple linear regressions, SEM-structural equation modelling SD-system dynamics, and ANN-artificial neural networks are some of the methods used [79,80]. As a result of correlations between latent factors, we were unable to conduct regression analysis. This exemplifies a major flaw in the regression equation. System dynamics were utilized since the information gathered was not tied to previous actions. The study’s overarching goal is to uncover the difficulties associated with using an IOT that has not before been implemented using artificial neural networks (ANNs) as a predictive tool [74,77]. With the SEM method, researchers may characterize the relationship between a wide range of components (both observable and unobservable) that are suitable for their study [78,80]. When dealing with variable errors, SEM is an effective strategy. In this investigation, the connection between the IOT (barrier) structures was modelled using the SEM method. Rao et al. (2022) method was employed in cases when standard techniques for evaluating hypotheses were unknown [84]. Khan et al. (2022) also discovered that SEM is a reliable and popular method in the social sciences [83]. Since the SEM method has already seen application in the building sector, it was chosen for this study [82]. The hurdles to adopting the IOT were analyzed using the Partial Least Square (PLS) model, which included reflective and formative indicators, to establish a link between IOT barrier components.

3.2.1. Measurement Model

Understanding the underlying latent conception and how the variables are related is made clear by the measurement model. It is for this reason that the accompanying inquiries carefully deal with the measurement model’s convergent and discriminant validity.

3.2.2. Convergent Validity

If two or more barriers (or measures) from the same group or concept are consistent with one another, then we have convergent validity (CV). For this population, the construct has been shown to work reliably. Using Cronbach’s alpha (ca), the average variance extracted (AVE), and composite reliability scores (CR), the CV of the tested construct may be calculated in PLS [4]. According to Chen (2021), a composite reliability of 0.700 was recommended as being indicative of only modest reliability [65]. Values greater than 7.000 in research are considered acceptable, but values of 6.00 in exploratory studies are acceptable [71]. In the end, we ran the AVE. CV values over 0.500 indicate excellent CV, and these values may be checked using a standard calculation to assess the model’s structures.

3.2.3. Discriminant Validity

Discriminant validity (DV) confirms that the concept being statistically examined is unique and shows that the topic under study is not described by any SEM metric. DV is better established when the degree of similarity across dissimilar approaches is smaller.

3.2.4. Structural Model Analysis

A Structural Model Analysis The purpose of this work is to use SEM to simulate the significance of IOT barriers. The establishment of path or route coefficients between the investigated coefficients was essential to the accomplishment of this goal. Prabha et al. (2021) stated that considering this, it was proposed that there is a unidirectional route link (causal relationship) between the two concepts of IOT barriers (£) and IOT implementation (µ) [67]. At this stage, a linear equation indicated the structural connection between the µ, £, and €1 formulas in the SEM model, which are the internal linkages.
Theoretically, there should be a path coefficient (PC) between the IOT obstacles and structural-level residual variance of (€1). The standardized weight (β) used in this multiple regression model is equal to the weight used in the standardized regression analysis. It is important that the results be consistent with the model’s predictions and have a high level of statistical significance [65]. The hardest part was figuring out how important the route coefficient was. Standard errors (SE) of the PCs were evaluated using 5000 subsamples based on the notion proposed by Prabha et al. (2021) [67], utilizing a bootstrapping technique already included in the SmartPLS 4 statistical tool. In addition, it limited the use of the t-statistic for testing hypotheses. By plugging these numbers into the PLS Model, we were able to build six (6) structural equations (SEs) for the IOT obstacles, each of which shed light on the implicit relationships between the various conceptualizations.
µ = β £ + €1

3.3. Data Collection

For the determination of significant IoT barriers, the main questionnaire survey consisted of three sections, such as respondent demographic profiles, IoT barriers, and open-ended questions. Three major categories of respondents were involved: clients, consultants, and contractors. We’ve narrowed it down to three (3) major categories (i.e., clients, consultants, and contractors). Different types of mechanical, electrical, structural, architectural, and quantity surveying engineers were identified. However, due to restrictions on travel, timely data collection was challenging. As a result, data collection was set up for electronic correspondence, social media, and telephone calls. The IOT challenges were indicated by respondents using a 5-point Likert scale to reflect their level of expertise and familiarity with the topic. From extremely high (5) to high (4) to normal (3) to little (2) to low (1) is the scale’s full extent (very small). Stratified sampling was adopted due to the infancy of the IOT analysis in Malaysia. Statistics were also used in selecting the sample size. For SEM analysis, P. Liu (2021) also suggested a sample size of over 100 [60]. Because SEM was used in this study, data from a whopping 138 participants could be analyzed. With a 60 percent response rate, it was deemed adequate for structural equation modeling.

4. Data Analysis

4.1. Respondents’ Demographic Characteristics

According to Table 2, more than half of the participants have master’s degrees, and 35.51 percent are enrolled in graduate programs. In a similar manner, survey questionnaires were delivered to those seeking a Ph.D.; these individuals made up 14.410% of the total respondents. In addition, approximately 23.190% of workers have less than five years of experience in their field, 36.220% have between five and ten years of experience, 29.710% have between ten and fifteen years of experience, 5.800% have between fifteen and twenty years of work experience, and the remaining 5.070% have more than twenty years of experience.
Table 2. Demographic details of participants involved in the study.
These data, taken as a whole, suggested that the respondents had a high degree of experience and credentials. In addition, 36.960% are considered consultants, while 44.93% are considered contractors, and 18.120% are considered to be clients or developers. 14.490% of the individuals in this research have a high level of familiarity with the IOT, whereas 27.540% have a moderate level of familiarity with the IOT technology, and 31.88% have a low level of familiarity with the IOT. In addition to this, 74.100% of the participants have never received any training on the IOT, and 28.260% of the participants have never participated in an IOT training program.

4.2. EFA and Model Development

The factor structure of 25 items related to the IoT was identified using exploratory factor analysis (EFA). A large number of well-established correlation factorability criteria, including Kaiser-Meyer-Olkin (KMO), have been identified. The KMO, which measures the homogeneity factor, is often used to verify least-squares correlations between variables. For a reliable factor analysis, the KMO index has to be at least 0.600 [13,61] but may go as high as 1. Similarly, when p < 0.05 was used as the threshold for significance, the Bartlett Sphericity test showed that the correlation matrix was equal to the Sphericity test matrix. Initially, the KMO sample adequacy metric was higher than the suggested value of 0.600, at 0.893 [2,66]. The Sphericity test performed by Bartlett was significant (x2 (320) = 1135.510, p < 0.05). The diagonals of the anti-image correlation matrix were greater than 0.50, making them suitable discrete variables for factor analysis. Lower numbers (<3) indicate variables that did not fit the factor solution. In this investigation, the significance of all initial similarities exceeded the criterion. All factor loadings are more than 0.500 [71]. During the analysis, the minimum Eigen value was set to 1, by which all the constructs indicated in the EFA have greater than 1 Eigen value. Furthermore, in total, 58.660% of the variance is explained by the constructs identified from the analysis, as indicated in Table 3. Cross loading was observed in the case of five variables, such as F12, F17, F18, F24, and F25. All of these factors were removed for further analysis. For increasing accuracy, it is important that the alpha value should also increase to more than 0.750. Less than 0.600 is not acceptable in any case because it indicates poor reliability of results [88]. All the values observed in analysis are greater than 0.600, which indicates acceptable reliability statistics. The average correlation of variables across all objects is greater than 0.300, indicating stable internal variables [61].
Table 3. Exploratory factor analysis result generated by busing SPSS 24.
After performing the exploratory factor analysis, the next step is to categorize all the factors that are grouped together in a component on the basis of their factor loading criteria, which are interlinked with how the actual questionnaire has been filled. Table 4 shows the grouped factors from the output of the EFA analysis, and a proper name is assigned to each category on the basis of their grouped factors relationship.
Table 4. Categorization of factors generated from EFA.
For the development of a conceptual model, the results obtained from EFA are significant enough for the development of hypotheses involving each construct and dependent variable. Figure 2 presents the conceptual model and hypotheses as follows:
Figure 2. Conceptual framework.
  • H1: There is a significant relationship between eliminating technology-related obstacles and the IOT implementation, considering the safety management of small construction projects in Malaysia.
  • H2: There is a significant relationship between eliminating database-related obstacles and the IOT implementation, considering the safety management of small construction projects in Malaysia.
  • H3: There is a significant relationship between eliminating privacy-related obstacles and the IOT implementation, considering the safety management of small construction projects in Malaysia.
  • H4: There is a significant relationship between eliminating operation-related obstacles and the IOT implementation, considering the safety management of small construction projects in Malaysia.
  • H5: There is a significant relationship between eliminating management-related obstacles and the IOT implementation, considering the safety management of small construction projects in Malaysia.

4.3. Development of Structural Models

4.3.1. Measurement Model

Estimating reflective measurement models (or barriers) inside PLS-SEM calls for research on internal consistency, discriminant validity, and convergent validity. The whole model’s construction was deemed valid since it met the criteria and pc > 0.600. In addition, the whole construction has been AVE-approved. AVE values over 0.500 are required to meet the criteria. The PLS algorithm version 4.0 used in this study yielded overall construct and AVE value approximations greater than 50% [74,78]. Indications so far point to the fact that the measurement model is both internally consistent and convergent. This indicated that all constructs in the study model were accurately measured by the research variables. When there are many important aspects associated with a notion, its external load will be high. Figure 3 shows that external loadings over 0.600 are considered to be within acceptable ranges [76,82]. The observed correlation between all constructs can be easily compared with the square root of AVE, providing greater strength to the analysis and also utilizing the Fornell and Larcker hypothesis. A smaller value of correlations is required than the square root of AVE. Table 5 presents the detailed outcomes of the measurement model analysis involving AVE and correlations. Figure 4, Figure 5, Figure 6 and Figure 7 present the normal probability distribution curves of item loading, Cronbach alpha, composite reliability, and AVE. All the observed parameters are in the normal range, which qualifies the model in terms of reliability and validity.
Figure 3. Developed structural model.
Table 5. Loadings of Variables along with CA, CR and AVE output.
Figure 4. Normal probability curve of item loadings.
Figure 5. Normal probability curve of Cronbach alpha.
Figure 6. Normal probability curve of composite reliability.
Figure 7. Normal probability curve of AVE.
The level of shared variance between the model’s latent variables is often evaluated using the Fornell-Larcker (1981) criterion [74,78]. With these standards in mind, we can use the Average Variance Extracted (AVE) and Composite Reliability to assess the convergent validity of the measurement model (CR) [89]. The output generated from smart pls for discriminant validity should be in such a way that in each column of every construct, the first highest value should be compared with the rest values; in this way, the Fornell larker criteria will be satisfied. Table 6 displays the discriminant validity Fornell larker values. The Fornell-Larcker method of evaluating hypotheses suggests that contrasting the variance captured by the concept (AVEj) with the variance shared with other constructs is one way to establish discriminant validity (ij).
Table 6. Fornell larker criterion for discriminant validity.
Recently, the heterotrait-monotrait ratio of correlations (HTMT) method for assessing discriminant validity has been developed. HTMT is the average correlation between hetrotrait and heteromethods compared with the average correlation between monotrait and heteromethods [89]. Table 7 shows the HTMT analysis output based on the requirement that every construct have a value lower than 0.900. Below 0.85 is highly recommended.
Table 7. HTMT Criterion for discriminant validity.
Table 8 shows Cross Loadings for discriminant validity calculations. According to Cross loadings, a specific item should have greater loadings on its own parent construct than other constructs in the research. If an item loads well onto another construct relative to its own parent construct, discriminant validity difficulties exist.
Table 8. Cross loading criterion for discriminant validity.

4.3.2. Structural Model Analysis

If we assume that the IOT barrier is a product of development, we may use the variable inflation factor (VIF) to probe the collinearity between formative objects. As a whole, VIF values were under 3.5. These subdomains have been proven to have an effect on higher-order structures in a decentralized fashion [16,76]. Furthermore, the effect of the route coefficients was anticipated using the bootstrapping technique. As a result, at the <0.001 level of significance, the whole pathway made a difference. Table 9 and Figure 8 provide much more evidence of the findings from structural model analysis.
Table 9. Path details of all constructs on the implementation of IOT in small construction project safety.
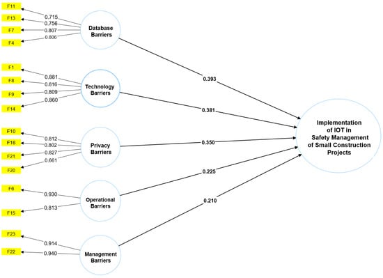
Figure 8. Path analysis of structural model.

4.3.3. Exploratory Power of Structural Model

Overall, the findings show that the measuring model has high convergent validity and discriminant validity, in addition to the reliability of the individual items. The model also indicates the overall impact made by any dependent variable involved in the analysis on the dependent variable. The observed variation should be explained with high significance by the model‘s dependent variable, and therefore it strengthens the significance of each of the barriers involved in analysis. The PLS approach yielded an R2 that was equivalent to that obtained using conventional regression [6,82]. The sum of all possible permutations was represented in R2. The explanation for this is found in the independent variables of the dependent variable. An increase in R-Square value is always responsible for increasing the predictive power of a structural model developed in analysis. Figure 8 presents all path coefficient values for each barrier involved in each construct. When accounting for corrections, the R2 values for the IOT obstacles were 0.893. The study’s findings suggested that the scope of the IoT implementation was considerable, and that these models might shed light on the challenges faced by the Malaysian construction industry when attempting to apply the IoT. They came to the conclusion that the IoT constructs might be responsible for 90% of the IoT barrier mitigation. The modification of R2 may be used to determine whether the absence of an independent construct in a model significantly alters the DV when testing hypotheses about the model’s fit. This measure is known statistically as the f2, or effect size, and is computed by following Equation (2).
f2 = (R2 included − R2 excluded)/(1 − R2 excluded)
The following criteria for assessing effect size are suggested: f2 = 0.010 (Small), f2 = 0.140 (Moderate), and f2 = 0.340 (High). The effect size is increasing as the value of f increases. The observed effect size is at a moderate level, which provides a major modification to the research model and provides effective insights regarding the implementation barriers of the IoT.

4.3.4. Predictive Relevance Analysis

The structural model’s predictive power is measured using the PLS-SEM technique. Each of the dependent constructs’ cross-validated redundancy metrics were determined using a blinding technique. The data showed that the value of the Q2 numbers of a project’s success was 0.264, which is statistically larger than zero. As can be seen in Table 10, it was shown that IVs are a significant predictor of DV.
Table 10. Predictive relevance analysis of model.

4.3.5. IPMA PLS-SEM

The dependent variables were the IoT implementation barriers, and the assessment of performance and importance was carried out. The most critical technique adopted in this regard is Importance-Performance Matric Analysis (IPMA) where an effective comparison is made between mean values and the realistic impact of variables. When the direct and indirect connections are added, they form net findings in the context of overall formative constructs. Rescaling was also performed as a major requirement the analysis approach. Table 11 presents the findings, with the highest importance indicated by technology barriers and the least one is operational barriers. The performance is also adequate in the sense of overall data included in constructs of main model.
Table 11. IMPA constructs output.

5. Discussion

In technology barriers (β = 0.381, VIF = 1.402, CA = 0.863, CR = 0.907, AVE = 0.709), the significant factors are: F1 “The absence of technological integration”, F8 “Limited technology implementation scope”, F9 “Limitations on hardware and software as well as a lack of standardized standards”, and F14 “Implementation of heterogeneous distributed IoT system”. The absence of technological integration is indicating a significant impact on creating the major technology barrier in the implementation of the IoT. It can be justified in Cheung et al. (2018) and Kanan et al. (2018) by the way in which technology integration is required in the construction sector, and ultimately, the new technology cannot be easily integrated because the already-present technology infrastructure is not capable of handling it [9,10]. Similar is the case with other barriers, as limited technology also creates the overall scope of implementation and, further, can create problems in managing the limitations of hardware and software. Kochovski & Stankovski (2018) and Ronald Chun Yu Lam et al. (2018), it is effectively indicated that the overall impact of technology barriers is strong, but the different aspects observed indicate that more attention should be given to technological integration, which is required at all levels when choosing the IoT [11,15]. It further strengthens the development of overall technological barriers where they can ultimately contribute and sets up an environment in which it is very difficult for the formal industry to adopt the IoT for specific safety management.
In database barriers (β = 0.393, VIF = 1.258, CA = 0.774, CR = 0.855, AVE = 0.596) the significant factors are: F11 “Absence of publicly accessible big data”, F13 “Deficiencies in the capture of data onsite”, F7 “Database synchronization process modification” and F4 “The need for constant surveillance”. The satabase synchronization process modification is found to be one of the significant barriers that can create possible problems in database handling and their further implementation in the proper function of the IoT. It can be attributable to R. Y. M. Li (2018) and Tagliabue & Ciribini (2018), in which the ultimate barrier that can contribute to affecting the overall implementation of the IoT is rather different with respect to existing studies [8,14]. It has a major impact on overall implementation in small construction projects in Malaysia, which ultimately provide the narrative of improving it with high priority. According to Costin et al. (2019) and Kim et al. (2019), the other barriers in the construct also need significant attention, both in terms of increasing the technological implementation and also making sure that the overall project works in an effective direction [18,25]. For safety management, the implications are however positive, which is more inclined to the fact that effective database synchronization process modification will be needed to have more fruitful outcomes for the overall implementation of the IoT in small construction projects in Malaysia.
In privacy barriers (β = 0.350, VIF = 1.252, CA = 0.779, CR = 0.859, AVE = 0.606) the significant factors are: F10 “Data privacy problems”, F16 “Insecure connection between devices in network”, F21 “Legal and regulatory requirements”, and F20 “Absence of a Knowledge administration system”. The legal and regulatory requirements are found to be significant barriers in the implementation of the IoT. Comparatively it has more importance than another factor in the construct which gives effective differentiation with respect to existing studies where no indication is given towards legal and regulated retirements for small construction projects in Malaysia, creating a barrier in the implementation of the IoT [24,26]. (Ronald C.Y. Lam et al. (2019) and Tang et al. (2019), this is entirely showing the possible link creating a major impact on improper implementation of the IoT if the privacy barriers are not removed [12,23]. Further, it is evident from the findings that the privacy barriers have a moderate level of impact on the overall implementation of the IoT, which corresponds with the concerns of construction workers regarding the constant sharing of their personal data for safety management purposes that can be misused.
In operational barriers (β = 0.225, VIF = 1.049, CA = 0.703, CR = 0.865, AVE = 0.763), the significant factors are: F6 “Low cost benefit ratio”, and F15 “Energy and Device Management”. The social and economic consequences are found to be highly significant barriers in the group because they are creating a major impact on the successful implementation of the IoT, which is further affecting the proper construction of small construction projects in Malaysia. The fact cannot be ignored that operational barriers are linked to gaps in the social and economic context where small construction projects are operating in Malaysia [3,30]. According to Awolusi et al. (2019) and Guzman & Mezovari (2019), it is because the limited economic output of small construction projects makes it very difficult for the construction workers to have a proper adoption of the IoT as a major technology for safety management [16,19]. The different outcomes are observed, which further strengthens the concept of removing the operational barriers as much as possible, which has positive theoretical and practical implications related to the successful implementation of the IoT. Effective results can be associated with maximizing the operational barrier mitigation that can ultimately lead to an effective reduction of the low cost-benefit ratio.
In management barriers (β = 0.210, VIF = 1.093, CA = 0.838, CR = 0.925, AVE = 0.860), the significant barriers are: F23 “Obstacles resulting from physical encounters”, and F22 “The need for technical education”. It is found that the need for technical education is highly important when it comes to adopting that technology, such as the IoT, because ultimately it has some major initial requirements without which it cannot be implemented to provide effective benefits regarding safety management to workers [21,27]. It is therefore identified as the major barrier that can create a negative impact on small construction projects in Malaysia in which there is a need to transition to new technology. According to Adjiski et al. (2019) and R. Y. M. Li, Chair, et al. (2019), the possible outcomes cannot be observed in the case of managing small construction projects successfully because ultimately the technical education will be needed for every worker on which such technology is needed to be implemented [13,29]. This further indicates the possible need to maximize the technical training of workers, which can lead to effective outcomes in managing the barriers and ultimately lead the overall construction project of any small scale in Malaysia towards success.
In order to better understand the obstacles faced and solutions developed for the IoT deployment projects in other countries, Malaysian construction businesses might study case studies and best practices from other nations. Collaboration between Malaysian construction firms and foreign IoT solution providers and technology firms might help learn about successful approaches to integrating the IoT into their operations. If these can establish networking with other construction firms and international professionals, they can learn from their experiences with the IoT implementation. The companies may also help their staff learn more about the IoT by allowing them to attend conferences, seminars, and online courses.

6. Conclusions

The IoT is a relatively new technology for small construction projects in Malaysia, for which significant barriers are found, creating a negative impact on its implementation process. The study was aimed at investigating the critical barriers affecting the implementation of the IoT in the safety management of small construction projects, specifically. A total of 16 implementation barriers to the IoT in the safety management of small construction projects in Malaysia are found to be significant. These barriers are further grouped into 5 different formative constructs, such as database barriers, technology barriers, privacy barriers, operation barriers, and management barriers. The most critical group of barriers that is found to have a major impact on the implementation of the IoT in worker safety in small construction projects in Malaysia is database barriers.
The least impact is indicated by management barriers, as there is a demand for adopting the IoT technology in small construction projects in Malaysia, which highly indicates possible control over the management. The different results are obtained as compared with visiting studies because of the fact that the IoT technology has increased to the level where it is certainly becoming easier for Malaysia’s construction industry to adopt. Furthermore, the barriers are more closely linked with the possible implications of technology and databases as compared with m the privacy operations and management. This further strengthens the argument for the successful implementation of the IoT for the safety management of small construction projects by giving more attention to the database and technology barriers identified in the study.
From a theoretical perspective, the implications are strong, as this study has contributed well to identifying the possible relationship between the barriers of implementing the IoT and the safety management of small construction projects. The identified relationship and its significance can be used as ground knowledge by future researchers to continue working on developing appropriate mitigation methods. Small construction projects in Malaysia continuously face issues when it comes to the implementation of the IoT. Identification of barriers by this study is actively providing managerial implications to let safety managers improve safety. The policy improvements can be done in small construction projects to create a safe working environment for all workers. Similarly, from the theoretical perspective, the study provides ground knowledge helpful for the development of solutions for the IoT implementation. It is further linked with providing the necessary understanding for the overall research landscape of the IoT implementation in the safety management of small construction projects in Malaysia because technical advancement is necessary. From a managerial or practical implications perspective. it should be noted that the construction engineers working in small construction projects have to improve safety management by effectively aligning the database and technology aspects of the IoT more than the privacy and management aspects. This is significant in terms of providing the necessary knowledge for the overall practical landscape of implementing the IoT, where such technology will fail if proper attention is not given. The prioritized view of overall barriers indicated in the final model of the study is highly helpful for construction workers in small construction projects to easily adopt the IoT by effectively identifying its possible results and the nature of the barriers that they are going to face during implementation. The future studies have to develop effective mitigation methods that should possibly support the small construction projects of Malaysia in implementing the IoT. However, the study is only limited to the identification of barriers related to the IoT.

Author Contributions

Conceptualization, A.W. and K.S.; methodology, M.B.K.; software, K.Z.; validation, M.B.K., A.Z. and M.B.K.; formal analysis, A.W.; investigation, K.S.; resources, K.Z.; data curation, A.Z.; writing—original draft preparation, K.S.; writing—review and editing, A.W.; visualization, N.S.; supervision, N.S.; project administration, N.S.; funding acquisition, K.S. All authors have read and agreed to the published version of the manuscript.

Funding

This research received no external funding.

Data Availability Statement

The data is fully confidential and not available for publically.

Conflicts of Interest

The authors declare no conflict of interest.

References

  1. Zhong, D.; Lv, H.; Han, J.; Wei, Q. A practical application combining wireless sensor networks and internet of things: Safety management system for tower crane groups. Sensors 2014, 14, 13794–13814. [Google Scholar] [CrossRef]
  2. Vijayalakshmi, S.R.; Muruganand, S. Study and analysis of internet of things for monitoring fire. Int. J. Control Theory Appl. 2016, 9, 6261–6265. [Google Scholar]
  3. Reddy, H.G.; Kone, V. Study on implementing smart construction with various applications using internet of things techniques. In International Conference on Advances in Civil Engineering; Springer: Singapore, 2019. [Google Scholar]
  4. Fan, W.; Zhou, J.; Zhou, J.; Liu, D.; Shen, W.; Gao, J. Safety management system prototype/framework of deep foundation pit based on BIM and IoT. Adv. Civ. Eng. 2021, 2021, 5539796. [Google Scholar] [CrossRef]
  5. Liu, Z.; Meng, X.; Xing, Z.; Jiang, A. Digital twin-based safety risk coupling of prefabricated building hoisting. Sensors 2021, 21, 3583. [Google Scholar] [CrossRef] [PubMed]
  6. Jin, R.; Zhang, H.; Liu, D.; Yan, X. IoT-based detecting, locating and alarming of unauthorized intrusion on construction sites. Autom. Constr. 2020, 118, 103278. [Google Scholar] [CrossRef]
  7. Zhou, C.; Ding, L.Y. Safety barrier warning system for underground construction sites using internet-of-things technologies. Autom. Constr. 2017, 83, 372–389. [Google Scholar] [CrossRef]
  8. Tagliabue, L.C.; Ciribini, A.L.C. A BIM based IoT approach to the construction site management. Bo-Ric. E Progett. Per Territ. La Citta E L Archit. 2018, 9, 136–145. [Google Scholar]
  9. Cheung, W.-F.; Lin, T.-H.; Lin, Y.-C. A real-time construction safety monitoring system for hazardous gas integrating wireless sensor network and building information modeling technologies. Sensors 2018, 18, 436. [Google Scholar] [CrossRef]
  10. Kanan, R.; Elhassan, O.; Bensalem, R. An IoT-based autonomous system for workers’ safety in construction sites with real-time alarming, monitoring, and positioning strategies. Autom. Constr. 2018, 88, 73–86. [Google Scholar] [CrossRef]
  11. Lam, R.C.Y.; Junus, A.; Cheng, W.M.Y.; Li, X.; Lam, L.C.H. IoT application in construction and civil engineering works. In Proceedings of the Proceedings—2017 International Conference on Computational Science and Computational Intelligence, CSCI 2017, Las Vegas, NV, USA, 14–16 December 2017. [Google Scholar]
  12. Tang, S.; Shelden, D.R.; Eastman, C.M.; Pishdad-Bozorgi, P.; Gao, X. A review of building information modeling (BIM) and the internet of things (IoT) devices integration: Present status and future trends. Autom. Constr. 2019, 101, 127–139. [Google Scholar] [CrossRef]
  13. Li, R.Y.M.; Chair, K.W.; Lu, W.; Ho, D.C.W.; Shoaib, M.; Meng, L. Construction hazard awareness and construction safety knowledge sharing epistemology. In Proceedings of the International Conference on Smart Infrastructure and Construction 2019, ICSIC 2019: Driving Data-Informed Decision-Making, Cambridge, UK, 8–10 July 2019. [Google Scholar]
  14. Li, R.Y.M. Smart working environments using the internet of things and construction site safety. In An Economic Analysis on Automated Construction Safety; Springer: Singapore, 2017; pp. 137–153. [Google Scholar] [CrossRef]
  15. Kochovski, P.; Stankovski, V. Supporting smart construction with dependable edge computing infrastructures and applications. Autom. Constr. 2018, 85, 182–192. [Google Scholar] [CrossRef]
  16. Guzman, N.H.C.; Mezovari, A.G. Design of IoT-based cyber-physical systems: A driverless bulldozer prototype. Information 2019, 10, 343. [Google Scholar] [CrossRef]
  17. Botchkarev, A. A new typology design of performance metrics to measure errors in machine learning regression algorithms. Interdiscip. J. Inf. Knowl. Manag. 2019, 14, 045–076. [Google Scholar] [CrossRef]
  18. Kim, S.H.; Ryu, H.G.; Kang, C.S. Development of an IoT-based construction site safety management system. In Lecture Notes in Electrical Engineering; Springer: Berlin/Heidelberg, Germany, 2019. [Google Scholar]
  19. Awolusi, I.; Nnaji, C.; Marks, E.; Hallowell, M. Enhancing construction safety monitoring through the application of internet of things and wearable sensing devices: A review. In Proceedings of the Computing in Civil Engineering 2019: Data, Sensing, and Analytics—Selected Papers from the ASCE International Conference on Computing in Civil Engineering 2019, Atlanta, GA, USA, 17–19 June 2019. [Google Scholar]
  20. Lee, C.M.; Kuo, W.L.; Tung, T.J.; Huang, B.K.; Hsu, S.H.; Hsieh, S.H. Government open data and sensing data integration framework for smart construction site management. In Proceedings of the 36th International Symposium on Automation and Robotics in Construction, ISARC 2019, Banff, AB, Canada, 21–24 May 2019. [Google Scholar]
  21. Wehbe, R.; Shahrour, I. Indoor hazards management using digital technology. MATEC Web Conf. 2019, 281, 1013. [Google Scholar] [CrossRef]
  22. Naser, M.Z.; Alavi, A.H. Error metrics and performance fitness indicators for artificial intelligence and machine learning in engineering and sciences. Arch. Struct. Constr. 2021, 1–19. [Google Scholar] [CrossRef]
  23. Lam, R.C.Y.; Lam, L.C.H.; Li, N.X.; Chu, D.L.M.; Lee, P.K.K. IoT enabled falsework monitoring system for construction safety enhancement. In Proceedings of the 6th Annual Conference on Computational Science and Computational Intelligence, CSCI 2019, Las Vegas, NV, USA, 5–7 December 2019. [Google Scholar]
  24. Mehata, K.M.; Shankar, S.K.; Karthikeyan, N.; Nandhinee, K.; Robin Hedwig, P. IoT based safety and health monitoring for construction workers. In Proceedings of the 1st International Conference on Innovations in Information and Communication Technology, ICIICT 2019, Chennai, India, 25–26 April 2019. [Google Scholar]
  25. Costin, A.; Wehle, A.; Adibfar, A. Leading indicators—A conceptual IoT-based framework to produce active leading indicators for construction safety. Safety 2019, 5, 86. [Google Scholar] [CrossRef]
  26. Park, M.; Park, S.; Song, M.; Park, S. IoT-based safety recognition service for construction site. In Proceedings of the International Conference on Ubiquitous and Future Networks, ICUFN, Zagreb, Croatia, 2–5 July 2019. [Google Scholar]
  27. Zhang, H.; Yan, X.; Li, H.; Jin, R.; Fu, H. Real-time alarming, monitoring, and locating for non-hard-hat use in construction. J. Constr. Eng. Manag. 2019, 145, 04019006. [Google Scholar] [CrossRef]
  28. Garcés, L.; Oquendo, F.; Nakagawa, E.Y. Software mediators as first-class entities of systems-of-systems software architectures. J. Braz. Comput. Soc. 2019, 25, 1–23. [Google Scholar] [CrossRef]
  29. Adjiski, V.; Despodov, Z.; Mirakovski, D.; Serafimovski, D. System architecture to bring smart personal protective equipment wearables and sensors to transform safety at work in the underground mining industry. Rud. Zb. 2019, 34, 37–44. [Google Scholar] [CrossRef]
  30. Li, R.Y.M.; Tang, B.; Chau, K.W. Sustainable construction safety knowledge sharing: A partial least square-structural equation modeling and a feedforward neural network approach. Sustainability 2019, 11, 5831. [Google Scholar] [CrossRef]
  31. Li, J.; Kassem, M.; Watson, R. A blockchain and smart contract-based framework to increase traceability of built assets. In Proceedings of the 37th CIB W78 Information Technology for Construction Conference (CIB W78), Northumbria, UK, 18–20 September 2020. [Google Scholar] [CrossRef]
  32. Tan, A.; Wang, S.; Xin, N.; Shi, Y.; Peng, Y. A Multi-channel transmission scheme in green internet of things for underground mining safety warning. IEEE Access 2020, 8, 775–788. [Google Scholar] [CrossRef]
  33. Wang, M.; Wang, C.C.; Sepasgozar, S.; Zlatanova, S. A systematic review of digital technology adoption in off-site construction: Current status and future direction towards industry 4.0. Buildings 2020, 10, 204. [Google Scholar] [CrossRef]
  34. Fan, Z. Application of IoT technology in construction engineering safety management. In Proceedings of the 2020 International Conference on Urban Engineering and Management Science, ICUEMS 2020, Zhuhai, China, 24–26 April 2020. [Google Scholar]
  35. Yang, X.; Yu, Y.; Shirowzhan, S.; Sepasgozar, S.; Li, H. Automated PPE-tool pair check system for construction safety using smart IoT. J. Build. Eng. 2020, 32, 101721. [Google Scholar] [CrossRef]
  36. Gamil, Y.; Abdullah, M.A.; Rahman, I.A.; Asad, M.M. Internet of things in construction industry revolution 4.0: Recent trends and challenges in the Malaysian context. J. Eng. Des. Tech. 2020, 18, 1091–1102. [Google Scholar] [CrossRef]
  37. Lee, H.J.; Lim, S.Y. Development of an optimal path algorithm for construction equipment. Processes 2020, 8, 674. [Google Scholar] [CrossRef]
  38. Dilakshan, S.; Rathnasinghe, A.P.; Seneviratne, L.D.I.P. Potential of Internet of Things (Iot) in the Construction Industry. In Proceedings of the World Construction Symposium, Virtual, 9–10 July 2021. [Google Scholar]
  39. Panteli, C.; Kylili, A.; Fokaides, P.A. Building information modelling applications in smart buildings: From design to commissioning and beyond A critical review. J. Clean. Prod. 2020, 265, 121766. [Google Scholar] [CrossRef]
  40. Meng, Q.; Zhu, S. Developing IoT sensing system for construction-induced vibration monitoring and impact assessment. Sensors 2020, 20, 6120. [Google Scholar] [CrossRef]
  41. Balamurugan, S.; Ayyasamy, A.; Joseph, K.S. IoT based supply chain traceability using enhanced naive bayes approach for scheming the food safety issues. Int. J. Sci. Technol. Res. 2020, 9, 1184–1192. [Google Scholar]
  42. Chung, W.W.S.; Tariq, S.; Mohandes, S.R.; Zayed, T. IoT-based application for construction site safety monitoring. Int. J. Constr. Manag. 2020, 23, 58–74. [Google Scholar] [CrossRef]
  43. Varandas, L.; Faria, J.; Gaspar, P.D.; Aguiar, M.L. Low-cost IoT remote sensor mesh for large-scale orchard monitorization. J. Sens. Actuator Netw. 2020, 9, 44. [Google Scholar] [CrossRef]
  44. Zabielski, J.; Srokosz, P. Monitoring of structural safety of buildings using wireless network of MEMS sensors. Buildings 2020, 10, 193. [Google Scholar] [CrossRef]
  45. Häikiö, J.; Kallio, J.; Mäkelä, S.-M.; Keränen, J. IoT-based safety monitoring from the perspective of construction site workers. Int. J. Occup. Environ. Saf. 2020, 4, 1–14. [Google Scholar] [CrossRef]
  46. Jiang, Y.; He, X. Overview of applications of the sensor technologies for construction machinery. IEEE Access 2020, 8, 110324–110335. [Google Scholar] [CrossRef]
  47. Gao, Y.; Ai, Y.; Tian, B.; Chen, L.; Wang, J.; Cao, D.; Wang, F.-Y. Parallel end-to-end autonomous mining: An IoT-oriented approach. IEEE Internet Things J. 2019, 7, 1011–1023. [Google Scholar] [CrossRef]
  48. Rojas, T.C.A.; Chanchí, G.G.E.; Villalba, K.M. Proposal of an IoT architecture for the domotic and inmotic control of buildings propuesta de una arquitectura iot para el control domótico e inmóti-co de edificaciones. RISTI-Rev. Iber. Sist. E Tecnol. Inf. 2020, 27, 28–40. [Google Scholar]
  49. Martínez-Rojas, M.; Gacto, M.J.; Vitiello, A.; Acampora, G.; Soto-Hidalgo, J.M. An internet of things and fuzzy markup language based approach to prevent the risk of falling object accidents in the execution phase of construction projects. Sensors 2021, 21, 6461. [Google Scholar] [CrossRef]
  50. Ren, B.; Huang, L.; Yang, Z.; Jiang, K. Application of internet of things technology in isolation ward. Zhongguo Yi Liao Qi Xie Za Zhi. 2021, 45, 266–270. [Google Scholar] [CrossRef]
  51. Boje, C.; Guerriero, A.; Kubicki, S.; Rezgui, Y. Towards a semantic construction digital twin: Directions for future research. Autom. Constr. 2020, 114, 103179. [Google Scholar] [CrossRef]
  52. Teng, H.; Dong, M.; Liu, Y.; Tian, W.; Liu, X. A low-cost physical location discovery scheme for large-scale internet of things in smart city through joint use of vehicles and UAVs. Futur. Gener. Comput. Syst. 2021, 118, 310–326. [Google Scholar] [CrossRef]
  53. Musonda, I.; Okoro, C. Assessment of current and future critical skills in the South African construction industry. High. Educ. Ski. Work. Learn. 2021, 11, 1055–1067. [Google Scholar] [CrossRef]
  54. Huong, Q.T.T.; Quang, P.L.; Le Hoai, N. Applying bim and related technologies for maintenance and quality management of construction assets in Vietnam. Int. J. Sustain. Constr. Eng. Technol. 2021, 12, 125–135. [Google Scholar] [CrossRef]
  55. Júnior, G.G.S.; Satyro, W.C.; Bonilla, S.H.; Contador, J.C.; Barbosa, A.P.; Monken, S.F.D.P.; Martens, M.L.; Fragomeni, M.A. Construction 4.0: Industry 4.0 enabling technologies applied to improve workplace safety in construction. Res. Soc. Dev. 2021, 10, 20280. [Google Scholar] [CrossRef]
  56. Nnaji, C.; Awolusi, I. Critical success factors influencing wearable sensing device implementation in AEC industry. Technol. Soc. 2021, 66, 101636. [Google Scholar] [CrossRef]
  57. Kochovski, P.; Stankovski, V. Building applications for smart and safe construction with the DECENTER fog computing and brokerage platform. Autom. Constr. 2021, 124, 103562. [Google Scholar] [CrossRef]
  58. Dong, M.; Wu, H.; Hu, H.; Azzam, R.; Zhang, L.; Zheng, Z.; Gong, X. Deformation prediction of unstable slopes based on real-time monitoring and deepar model. Sensors 2020, 21, 14. [Google Scholar] [CrossRef] [PubMed]
  59. Awolusi, I.; Sulbaran, T. Decision support framework for selecting wearable internet of things devices for safety management in construction. EPiC Ser. Built Environ. 2021, 2, 320–329. [Google Scholar]
  60. Liu, P. Mountain rainfall estimation and BIM technology site safety management based on internet of things. Mob. Inf. Syst. 2021, 2021, 1017200. [Google Scholar] [CrossRef]
  61. Xing, W.; Hao, J.L.; Qian, L.; Tam, V.W.; Sikora, K.S. Implementing lean construction techniques and management methods in Chinese projects: A case study in Suzhou, China. J. Clean. Prod. 2020, 286, 124944. [Google Scholar] [CrossRef]
  62. Phannil, N.; Jettanasen, C. Design of a personal mobility device for elderly users. J. Health Eng. 2021, 2021, 8817115. [Google Scholar] [CrossRef]
  63. Zhang, T.; Hao, S. Development of a dynamic information system for safety management of construction workers based on IoT and BIM tools. IOP Conf. Ser. Earth Environ. Sci. 2021, 791, 12073. [Google Scholar] [CrossRef]
  64. Li, X.; Chi, H.-L.; Lu, W.; Xue, F.; Zeng, J.; Li, C.Z. Federated transfer learning enabled smart work packaging for preserving personal image information of construction worker. Autom. Constr. 2021, 128, 103738. [Google Scholar] [CrossRef]
  65. Chen, Y. Research on programmable controller of construction machinery based on embedded system and cloud computing. Microprocess. Microsyst. 2021, 82, 103902. [Google Scholar] [CrossRef]
  66. Li, R.Y.M.; Abankwa, D.A.; Leung, T.H. Sharing knowledge via ubiquitous technology to enhance safety awareness: Willingness and actual experience in Hong Kong. In Proceedings of the 11th International Conference on Construction in the 21st century, London, UK, 9–11 September 2019; pp. 543–547. [Google Scholar] [CrossRef]
  67. Prabha, D.; Darshini, B.; Devi Meenakshi, A.; Soundariya, K. IoT application for safety and health monitoring system for construction workers. In Proceedings of the 5th International Conference on Trends in Electronics and Informatics, ICOEI 2021, Tirunelveli, India, 3–5 June 2021. [Google Scholar]
  68. Israr, A.; Abro, G.E.M.; Sadiq Ali Khan, M.; Farhan, M.; Bin Mohd Zulkifli, S.U.A. Internet of Things (IoT)-enabled unmanned aerial vehicles for the inspection of construction sites: A vision and future directions. Math. Probl. Eng. 2021, 2021, 9931112. [Google Scholar] [CrossRef]
  69. Yuan, Y.; Ye, S.; Lin, L. Process monitoring with support of IoT in prefabricated building construction. Sens. Mater. 2021, 33, 1167. [Google Scholar] [CrossRef]
  70. Wu, Z.; Ren, C.; Wu, X.; Wang, L.; Zhu, L.; Lv, Z. Research on digital twin construction and safety management application of inland waterway based on 3D video fusion. IEEE Access 2021, 9, 109144–109156. [Google Scholar] [CrossRef]
  71. Cai, H.; Ouyang, M.; Zhu, C.; Xiao, Z. Research on equipment of concrete mixing plant based on the internet of things technology. E3S Web Conf. 2021, 283, 2030. [Google Scholar] [CrossRef]
  72. Liu, T.; Yuan, Y.; Yu, Z. The service architecture of Internet of things terminal connection based on blockchain technology. J. Supercomput. 2021, 77, 12690–12710. [Google Scholar] [CrossRef]
  73. Sun, M.; Cui, Q.; Chen, X.; Wang, S.; Shen, W.; Sun, Y.; Huang, T. Standard system of electrical equipment intelligent IOT platform oriented to the industrial internet. Dianwang Jishu/Power Syst. Technol. 2021. [Google Scholar] [CrossRef]
  74. Wang, X.; Liu, C.; Song, X.; Cui, X. Development of an Internet-of-Things-based technology system for construction safety hazard prevention. J. Manag. Eng. 2022, 38, 4022009. [Google Scholar] [CrossRef]
  75. John, S.T.; Mohan, A.; Philip, M.S.; Sarkar, P.; Davis, R. An IoT device for striking of vertical concrete formwork. Eng. Constr. Arch. Manag. 2022, 29, 1991–2010. [Google Scholar] [CrossRef]
  76. Nnaji, C.; Awolusi, I.; Park, J.; Albert, A. Wearable sensing devices: Towards the development of a personalized system for construction safety and health risk mitigation. Sensors 2021, 21, 682. [Google Scholar] [CrossRef] [PubMed]
  77. Oke, A.E.; Arowoiya, V.A.; Akomolafe, O.T. Influence of the Internet of Things’ application on construction project performance. Int. J. Constr. Manag. 2022, 22, 2517–2527. [Google Scholar] [CrossRef]
  78. Tabatabaee, S.; Mohandes, S.R.; Ahmed, R.R.; Mahdiyar, A.; Arashpour, M.; Zayed, T.; Ismail, S. Investigating the barriers to applying the Internet-of-Things-based technologies to construction site safety management. Int. J. Environ. Res. Public Health 2022, 19, 868. [Google Scholar] [CrossRef] [PubMed]
  79. Hasan, S.M.; Lee, K.; Moon, D.; Kwon, S.; Jinwoo, S.; Lee, S. Augmented reality and digital twin system for interaction with construction machinery. J. Asian Arch. Build. Eng. 2021, 21, 564–574. [Google Scholar] [CrossRef]
  80. Tseng, K.-H.; Chung, M.-Y.; Chen, L.-H.; Huang, Y.-W. Implementation of composite LPWAN on the slope disaster prevention monitoring system. IEEE Sens. J. 2022, 22, 2658–2671. [Google Scholar] [CrossRef]
  81. Ding, L.; Jiang, W.; Zhou, C. IoT sensor-based BIM system for smart safety barriers of hazardous energy in petrochemical construction. Front. Eng. Manag. 2022, 9, 1–15. [Google Scholar] [CrossRef]
  82. Hmidah, N.A.; Haron, N.A.; Alias, A.H.; Law, T.H.; Altohami, A.B.A.; Effendi, R.A.A.R.A. The role of the inter-face and interface management in the optimization of BIM multi-model applications: A review. Sustainability 2022, 14, 1869. [Google Scholar] [CrossRef]
  83. Khan, M.; Khalid, R.; Anjum, S.; Khan, N.; Cho, S.; Park, C. Tag and IoT based safety hook monitoring for prevention of falls from height. Autom. Constr. 2022, 136, 104153. [Google Scholar] [CrossRef]
  84. Rao, A.S.; Radanovic, M.; Liu, Y.; Hu, S.; Fang, Y.; Khoshelham, K.; Palaniswami, M.; Ngo, T. Real-time monitoring of construction sites: Sensors, methods, and applications. Autom. Constr. 2022, 136, 104099. [Google Scholar] [CrossRef]
  85. Waqar, A.; Othman, I.; Skrzypkowski, K.; Ghumman, A.S.M. Evaluation of success of superhydrophobic coatings in the oil and gas construction industry using structural equation modeling. Coatings 2023, 13, 526. [Google Scholar] [CrossRef]
  86. Nawaz, A.; Waqar, A.; Shah, S.A.R.; Sajid, M.; Khalid, M.I. An innovative framework for risk management in construction projects in developing countries: Evidence from Pakistan. Risks 2019, 7, 24. [Google Scholar] [CrossRef]
  87. Waqar, A.; Qureshi, A.H.; Alaloul, W.S. Barriers to Building Information Modeling (BIM) deployment in small construction projects: Malaysian construction industry. Sustainability 2023, 15, 2477. [Google Scholar] [CrossRef]
  88. Waqar, A.; Othman, I.; Pomares, J.C. Impact of 3D printing on the overall project success of residential construction projects using structural equation modelling. Int. J. Environ. Res. Public Health 2023, 20, 3800. [Google Scholar] [CrossRef]
  89. Ab Hamid, M.; Sami, W.; Sidek, M.M. Discriminant validity assessment: Use of Fornell & Larcker criterion versus HTMT criterion. In Proceedings of the Journal of Physics: Conference Series, Kuantan, Malaysia, 8–10 August 2017. [Google Scholar]
Disclaimer/Publisher’s Note: The statements, opinions and data contained in all publications are solely those of the individual author(s) and contributor(s) and not of MDPI and/or the editor(s). MDPI and/or the editor(s) disclaim responsibility for any injury to people or property resulting from any ideas, methods, instructions or products referred to in the content.

Article Metrics

Citations

Article Access Statistics

Multiple requests from the same IP address are counted as one view.