Next Article in Journal
Tabular Data Generation to Improve Classification of Liver Disease Diagnosis
Previous Article in Journal
Research on Improved Retinex-Based Image Enhancement Method for Mine Monitoring
 
 
Font Type:
Arial Georgia Verdana
Font Size:
Aa Aa Aa
Line Spacing:
Column Width:
Background:
Article

Sustainable Approach to Nonurban Road Network Maintenance Management: Herzegovina-Neretva County, B&H Case Study

1
Faculty of Civil Engineering, Architecture and Geodesy, University of Split, 21000 Split, Croatia
2
Faculty of Civil Engineering, Architecture and Geodesy, University of Mostar, 88000 Mostar, Bosnia and Herzegovina
*
Author to whom correspondence should be addressed.
Appl. Sci. 2023, 13(4), 2679; https://doi.org/10.3390/app13042679
Submission received: 27 December 2022 / Revised: 11 February 2023 / Accepted: 12 February 2023 / Published: 19 February 2023
(This article belongs to the Section Civil Engineering)

Abstract

This paper presents a systematic and sustainable approach to nonurban road network maintenance management based on the integration of multicriteria decision-making methods and methods of monitoring and control in the service of planning, implementation and monitoring and control as the basic management processes. This approach is based on the developed maintenance management model for nonurban road network, which consists of a weighting sub-model based on the AHP method, a priority road ranking sub-model based on TOPSIS method and a monitoring and control sub-model based on the combination of TOPSIS and Earned Value Analysis (EVA). The described model with all its supporting sub-models is tested on the case study of the regional road network of Herzegovina-Neretva County. The analysis of the obtained results shows the effectiveness of the presented approach to road maintenance management and the possibility of its practical application.

1. Introduction

The transport sector, through road infrastructure development, including activities of road construction, maintenance and rehabilitation, plays an important role in ensuring economic country growth [1]. Therefore, in addition to road construction, nonurban roads, as well as all other elements of urban and nonurban road infrastructure, must be continuously maintained throughout their life cycle in order to effectively provide the services for which they are built in a satisfactory condition. Since the financial resources allocated within the annual budget for construction, maintenance and rehabilitation activities are regularly limited, the priority ranking of roads should become an indispensable part of the decision-making process of the authorities responsible for their maintenance. In contrast to urban roads, which ensure undisturbed flow traffic within cities, nonurban roads are roads outside urban areas, connecting cities and settlements mutually. As such, nonurban roads are intended to connect economically important areas and centers of local communities [2]. The sustainability of nonurban roads differs from the urban roads in terms of extensiveness, database availability, lack of a clear way of distributing financial resources intended for maintenance and dearth of this type of study dealing with the problem of rural road maintenance [3]. Moreover, nonurban roads often have higher speed limits than urban roads, which is why there is a higher risk of traffic accidents on these roads. Furthermore, a smaller number of inhabitants live in nonurban areas than in cities, so the proportional traffic intensity for nonurban roads is lower than for urban roads. In accordance with the higher traffic intensity, the emission of harmful substances into the environment is much higher in the urban areas. All of the above represent differences in defining and determining the weight of technical, economic, safety, ecological and social aspects of the research problem, which indicates different approaches to the maintenance of urban and nonurban roads. In the relevant literature, the determination of maintenance priorities is much more frequent for urban roads, and since nonurban roads are one of the conditions for the economic development of the cities they connect, it is very important to effectively maintain the nonurban roads that are the subject of this research.
Existing approaches to the nonurban road maintenance management are often not sustainable or efficient enough, because they are mostly based solely on a subjective assessment based on the experience and knowledge of the maintenance manager.
In order to meet the requirements of successful road maintenance management as a difficult and demanding task, it is necessary to know the real parameters of the road network on which maintenance activities are performed [4], i.e., the maintenance management of nonurban roads should be based on maintenance priorities considering the actual condition of the observed roads.
According to Chong et al. [5], management of maintenance priority is defined as the allocation of resources or preference setting to the maintenance cost. Due to time or budget constraints, maintenance prioritization is introduced, where it secures the maintenance fund for the tasks with higher priority [6]. Therefore, the main goal of this paper is to present a sustainable approach to nonurban road network maintenance and to validate its effectiveness on the real problem of maintenance management on the case of the selected regional road network.

1.1. Priority Ranking of Nonurban Roads Using Multicriteria Decision-Making Methods

Before the aforementioned distribution of limited financial resources intended for the annual maintenance of nonurban roads, it is necessary to determine the ranking list of maintenance priorities. However, taking into account the large number of involved stakeholders whose demands must be met, the conflicting goals, the influence of different criteria and the multidisciplinary nature of the problem, this task becomes extremely complex.
In order to successfully deal with the complex nature of such decision-making problems, decision makers ordinarily apply multicriteria decision-making methods (MCDM), taking into account various aspects of road maintenance, such as technical, economic, ecological, social and other aspects.
To date, a large number of multicriteria decision-making methods (MCDM) have been developed but the choice of the most suitable method depends on the nature of the problem on which the decision is made. In general, all approaches to the maintenance management of the nonurban road network can be divided into single and hybrid approaches, depending on whether they are based on one independent method or a combination of several compatible multicriteria decision-making methods at the same time [7].
Thus, Sayadinia and Beheshtinia [8] propose a hybrid approach to multicriteria decision making on prioritizing road maintenance in Tehran by combining AHP, ELECTRE II, ELECTRE III, ELECTRE IV and the Copeland technique. In this case, the AHP method is used to determine the weight of the criteria and the other mentioned methods are used for the priority ranking of the observed roads. Francello et al. [9] rank the critical sections of nonurban roads in Sardinia by applying the ELECTRE III method as part of the decision support system (DSS). Cheonklang et al. [10] apply the AHP method in the prioritization of rural roads in Northeast Thailand, giving the concept of the development plan of the observed roads. Nautyal and Sharma [11] apply the AHP method to determine the weight of criteria and final ranking of rural roads in the state of Himachal Pradesh in India. Prakasan et al. [12] also apply the AHP method in prioritizing urban road maintenance according to maintenance needs. Kilic Pamukovic et al. [13] design a hybrid approach to determining priorities in asphalt pavement maintenance by combining the AHP and PROMETHEE methods. Chundi et al. [14] also apply a hybrid multicriteria decision-making approach based on the AHP method in determining the relative weights of the criteria and the VIKOR method to form the final maintenance plan for road pavements in the state of Odisha.

1.2. Integration of the Basic Management Processes in Service of Nonurban Road Maintenance

From the previously presented relevant scientific literature, it is possible to see how most authors, when determining the priority of road maintenance using multicriteria decision-making methods, are mainly focused on the decision-making process within the management function of planning, thus presenting a priority maintenance plan for the observed roads. However, road maintenance management must include, in addition to planning, other management processes, such as implementation and maintenance monitoring and control.
According to Certo and Certo [15], the mentioned management processes are integrated in such a way that the result of one management process depends on the results of another. Thus, planning as the first management process results in a priority maintenance plan as output information connected to the remaining management processes of implementation and monitoring and control. Implementation implies the realization of activities from the priority plan, while, through the process of monitoring and control, a comparison is made continuously between the planned and implemented, and corrective actions are taken in case of deviations from the plan [2]. In other words, according to Erdogan et al. [16], in each step of the road maintenance project life cycle, new intermediate products are created, with the critical outcome of one phase forming an essential input to the next step.
Furthermore, according to Radujković et al. [17], monitoring and control of the plan is often neglected in practice, which is why planning as a primary management function loses its true meaning. Therefore, according to Brockmann et al. [18], it is necessary to develop the planning system with regard to controlling where some controlling requirements will influence the extent of planning.
Considering all the above, the management processes of planning, implementation and maintenance monitoring and control must be interconnected and inseparable. Therefore, the main goal of this research is to present an approach to the maintenance management of nonurban roads for which the sustainability stems precisely from the interconnectedness of the fundamental management processes into a single entity realized by establishing a few sub-models based on a unique combination of selected methods of multi-criteria analysis and earned value analysis, which reflects the original contribution of this research. A proposed approach to managing the maintenance of the road network outside urban areas is presented below.

2. Sustainable Approach to Nonurban Road Network Maintenance Management—Materials and Methods

Due to the aforementioned facts, with the aim of creating an effective maintenance system, Figure 1 shows a general approach to managing the maintenance of the nonurban road network. The presented approach, according to [19], is based on the Plan-Do-Check-Act (PDCA) cycle as an iterative method of continuous improvement of the management system through the interconnection of the basic management processes of planning, implementation and maintenance monitoring and control through feedback links.

2.1. Planning Process of Nonurban Road Network Maintenance Management

Road maintenance management begins with road maintenance planning as the primary maintenance management process. As such, the planning, as an integral part of managing both urban and nonurban road traffic, is a very complex and socially sensitive process [20].
The output of the management planning process is the initial maintenance plan for the nonurban road network, which further serves as an input for the management process of implementing when certain maintenance activities are carried out on observed nonurban roads. As such, the management process of planning within the presented model consists of four steps, namely, the determination of the area for model implementation, the establishment of a hierarchical structure of goals, the determination of the relative weight of the criteria and the ranking of nonurban roads and the distribution of financial resources according to the maintenance priorities (Figure 2).
As part of the last two steps of the planning process and as an integral part of the nonurban road network maintenance management model, two sub-models are established based on the application of selected multicriteria decision-making methods.

2.1.1. Determination of the Research Area of the Presented Approach

In the planning process, it is necessary to determine the implementation area of the presented model. In this paper, the proposed model will be implemented and validated on a total of 12 regional roads of the Herzegovina-Neretva County, which are located in the southern part of Bosnia and Herzegovina, thus forming a nonurban road network with a total length of 364.61 km (Figure 3).

2.1.2. Establishment of a Hierarchical Structure of Goals

The first step in solving poorly structured problems, such as the problem of maintaining the nonurban road network, is the establishment of a hierarchical structure of goals, in which the previously mentioned nonurban roads represent alternatives in priority maintenance.
The hierarchical structure of goals in this research is defined by a sustainable approach to nonurban road network maintenance as a main goal. According to compromise solution of all stakeholders involved in the decision-making process, the first level of objectives contains preserving technical road value, i.e., maximization of technical road characteristics, preserving the economic road value as maximization of economic indicators and preserving the social road value as maximization of social benefits. The last level in the presented hierarchy structure of goals (HSG) represents criteria which are used for multicriteria analysis. Preservation of the road’s technical value is divided into eight technical criteria (C1, C2, C3, C6, C8, C9, C10, and C11), three of which affect the ecological aspect of maintenance, such as traffic intensity (C1), length (C2) and width of the nonurban road (C9). Preservation of the economic road value is expressed through maintenance cost as economic criteria (C7). Finally, preserving the social road value is divided into two social criteria (C4 and C5). The mentioned criteria are included in the hierarchical structure of goals as indicators of the state of nonurban roads that could be measured on the ground at the time of the research. The described hierarchical structure of the goals is shown in Figure 4 and the criteria, with a description of the criteria, are given in Table 1.
The identified stakeholders are divided into three expert groups, where the first expert group consists of users as the population living in the observed nonurban area. Each nonurban area consists of one observed regional road, and one resident from each nonurban area was taken as a respondent, i.e., a total of 12 respondents, which corresponds to the total number of observed regional roads in the case study.
The second expert group consists of representatives of the regional administration, i.e., the Ministry of Transport and Communications of Herzegovina-Neretva County, to which the observed regional roads belong.
Finally, the third interest group consists of the road and maintenance experts, i.e., university professors with a research area in organization, technology, maintenance management and roads from the Faculty of Civil Engineering, Architecture and Geodesy, University of Split in Croatia, and from the Faculty of Civil Engineering, Architecture and Geodesy, University of Mostar in Bosnia and Herzegovina. With the aim of preserving the technical, economic and social value of nonurban roads as sub-goals within the hierarchical structure of goals, a total of 11 criteria are defined and described in detail in Table 1.
The presented criteria were selected based on the possibility of collecting data on an individual road section or alternatively by recording the real condition of observed nonurban roads. In addition to the above criteria, safety criteria expressed in the number of traffic accidents on individual roads can be of great importance in determining maintenance priorities. Although a lot of effort has been placed by agencies across the world to reduce the number and severity of crashes, the effects of crashes on road transport networks are still a major source of morbidity and, according to World Health Organization (WHO), road traffic injuries are ranked eighth as the leading cause of death among people of all ages. Because of that, it is very important to take accidents data into account and to incorporate these into some of the methods utilized for assessing safety [23]. For example, Fu and Sayed [24] propose a multivariate method for evaluating real-time safety from conflict extremes, which consists of novel multivariate extreme value theory (EVT) models. The proposed approach presents flexible integration of multiple conflict indicators and several joint safety indices that comprehensively characterize the safety level of a road facility from multiple dimensions. Until the moment of this research, only summary data for observed nonurban road network were collected, which are visible in Table 2, but the application of the described approach to safety assessment on the nonurban road network can certainly represent one of the directions of future research.
In contrast to the traditional approach to the analysis of road maintenance management solutions, which was mainly based on the distribution of financial resources, i.e., economic criteria, the proposed approach to nonurban road network maintenance management is based on three spheres of sustainability, taking into account economic, social and environmental aspect problems when determining the priority of the observed road. However, the hierarchical structure of goals (HSG) presented in Figure 4 consists of selected economic, technical and social criteria. Since some of the selected technical criteria are directly related to ecological criteria and, therefore, give the same rank of maintenance priority, only technical criteria were taken into account. For example, the inter-relationship between the average annual daily traffic (C1) as a technical criterion and the CO2 emission level as an environmental criterion is shown in Table 3. Therefore, the observed nonurban roads were ranked only according to the defined technical criteria but detailed analysis of the impact on the environment of certain nonurban roads, the definition of a series of ecological criteria and the reranking of roads also can represent one of the directions of future research.
Furthermore, Table 4 shows the labels, names and lengths of observed nonurban roads as alternative solutions in maintenance management, making up a network of regional roads in Herzegovina-Neretva County, which need to be ranked according to the priority of maintenance.
After defining the research area and the hierarchical structure of goals, a sub-model of determination of the relative weights of criteria and a sub-model for priority ranking of nonurban roads is applied within the model of nonurban road network maintenance management. By implementing these two sub-models, which are described in detail below, and by distributing limited financial resources according to maintenance priorities, a maintenance plan is formed. This maintenance plan is further applied as input information for the management process of monitoring and control of nonurban road maintenance.

2.1.3. Sub-Model for Determination of Relative Criteria Weight

The sub-model for determination of relative weight of the identified criteria as a compromise solution for all stakeholders involved in the decision-making process about nonurban road maintenance management is based on the application of the analytical hierarchical approach (AHP) as one of the best-known and most-used multicriteria decision-making methods. According to Figure 5, steps by which this sub-model can be applied to the regional road network of Herzegovina-Neretva County in Bosnia and Herzegovina are:
  • Forming of the criteria list by all stakeholders divided into three expert groups (users, regional administration and recognized experts in the field of management and roads);
  • Comparing each identified criteria by each stakeholder using the Saaty scale and creating a pairwise comparison matrix A = (ajk)nxn;
  • Forming of the normalized shape of matrix (Anorm) and determination of the weight vector of the criterion (w), which is equal to the arithmetic mean of each row in the normalized matrix;
  • Calculation of consistency index (CI) and consistency ratio (CR);
  • Recomparison of criteria in pairs and adjustment of pairwise comparison matrix if it is necessary (CR > 0.1).
In the first step of the presented sub-model, it is necessary to form a list of criteria from the hierarchical structure of goals, with which involved stakeholders will compare the criteria with each other using the fundamental scale [25,26] and forming a comparison matrix A = (ajk)nxn where n presents the number of considered evaluation criteria. Each element of matrix ajk presents the importance of the jth criterion in relation to the kth criterion. After that, in the following step, it is necessary to form the normalized shape of matrix (Bnorm), where each element is computed as:
b j k = a j k i = 1 m a i k
Determination of each criterion weight vector is computed as the arithmetic mean of each row in the normalized matrix (Bnorm) as follows:
w j = i = 1 m b j k m
In the fourth step, with the aim of checking the consistency of the assessment, it is necessary to calculate consistency ratio (CR) based on relation of the consistency index (CI) and the random consistency index (RI). If the consistency ratio (CR) is greater than 0.1, inconsistent decisions of the involved stakeholders have been made and, in the fifth step, it is necessary to form a new comparison matrix and repeat the procedure until the CR value is less than 0.1 [27].
As mentioned earlier, one of the reasons for the complexity and poor structure of the problem of nonurban road maintenance management is the large number of stakeholders with different opinions, requirements and interests. Therefore, in the application of the sub-model for determination of the weight of criteria, all included stakeholders are divided into three expert groups, where each group separately determines the weights of individual criteria, and the compromise solution is obtained as the arithmetic mean of three different scenarios related to a particular expert group.

2.1.4. Sub-Model for Priority Ranking of Nonurban Roads

The sub-model for priority ranking of nonurban roads uses the output results of the previously described sub-model for determining the relative weight of criteria. This sub-model is based on the application of the TOPSIS multicriteria decision-making method [28,29] and, according to Figure 6, it is divided into a total of six steps:
  • Forming an evaluation matrix with m alternatives and n attributes, where the intersection of each of them is given as xij, thus forming matrix (xij)mxn;
  • In order to present each element of the matrix (xij)mxn in a dimensionless form, it is necessary to normalize the matrix into the form of the matrix R = (rij)mxn. In this way, the actual measured values of individual criteria are scaled in the range between 0 and 1;
  • Calculation of the weighted normalized decision matrix V = (vij)mxn by multiplying each element of the normalized matrix R = (rij)mxn by the relative weight of the criteria (w);
  • Determination of the positive ideal solutions as ideal worst alternative of nonurban roads (A+) and negative ideal solution as ideal best alternative of nonurban roads (A);
  • Calculation of Euclidean distances of individual nonurban roads as alternative from ideal (Si+) positive and negative(Si−) solution;
  • Calculation of the relative distance from the ideal solution (Qi) and ranking nonurban roads according to maintenance priorities.

2.2. Monitoring and Control Process of Nonurban Road Network Maintenance Management

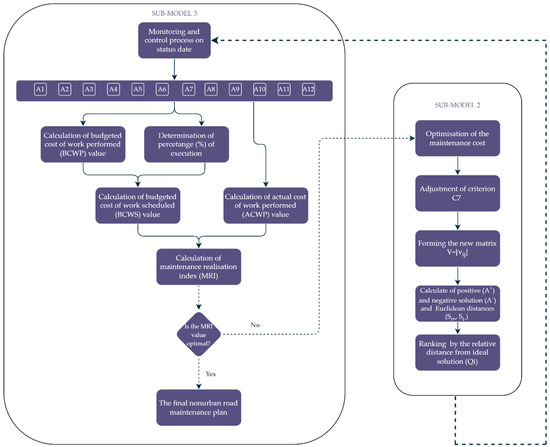
Regardless of the nonurban road maintenance management plan, if the monitoring and control process is not carried out during the annual maintenance, it is not possible to obtain information on the progress and efficiency of the maintenance management system. According to Enshassi [30], actual project progress is used to update the schedule and budget to determine the percentage of complete activities of the project and to determine how the uncompleted portion of the project will be affected. Therefore, an integral part of the proposed maintenance management model for nonurban road network is the management process of monitoring and control, which is carried out through comparison of the priority maintenance plan and the actual maintenance of nonurban roads, determination of actual progress and performance indicators, execution of corrective actions if it is necessary and creating an efficient maintenance system for the nonurban road network (Figure 7).
Maintenance monitoring and control process is based on integration of TOPSIS as the multicriteria decision-making method and Earned Value Analysis (EVA) as the monitoring and control method through the sub-model for maintenance monitoring and control for the nonurban road network, also named as Sub-model 3.
EVA is based on three key variables, i.e., progress and performance indicators which represent fundamentals of its analysis: budgeted cost of work performed (BCWP), budgeted cost of work scheduled (BCWS) and actual cost of work performed (ACWP) [31].
From these three data, it is possible to obtain the remaining indicators, such as schedule variance (SV) as the time deviation from the plan calculated as the difference between BCWP and BCWS, cost variance (CV) as the cost deviation from the budget calculated as the difference between BCWS and ACWP and time variance (TV) as the amount of time the project is ahead or behind, expressed in time units [2].
It is evident that the EVA, in comparison with traditional methods of monitoring and control which are based only on the comparison of the planned and executed state, also takes into account the earned value, which is the specificity of this method and the reason for its application within the maintenance management model for the nonurban road network.

Sub-Model for Maintenance Monitoring and Control for Nonurban Road Network

The sub-model for maintenance monitoring and control is based on the previously described Earned Value Analysis (EVA) as one of the most effective tools for monitoring and control, thus enabling closing of the loop in the PDCA cycle [32], which forms an integral part of the proposed maintenance management model for the nonurban road network. According to De Marco [30], monitoring and control is an iterative process to compare actual and planned performance, establish cost and time estimates upon completion, and, if necessary, take preventive and corrective actions based on such estimates.
Since the proposed model is based on optimization according to the maintenance cost criterion (C7), the deviation from the plan can be observed through the value of road maintenance index (MRI) as the ratio of budgeted cost of work performed (BCWP) and actual cost of work performed (ACWP). In that case, it is necessary to take corrective measures of reallocation of financial resources only for those nonurban roads for which the MRI value is not within the optimal limits between 0.9 and 1.1. From that reallocation of financial resources, it is possible to obtain a new maintenance cost (NMC) as follows:
NMC = AB   -   BCWP MRI
where AB is the budget allocated according to the results of the TOPSIS method in relation to the total annual budget intended for nonurban road maintenance activities.
Based on the new maintenance cost (NMC), an evaluation matrix with m alternatives and n attributes is formed again, after which all other steps of Sub-model 2, shown in Figure 5, are carried out, ranking again only the critical nonurban roads, while the remaining nonurban roads whose MRI value was previously optimal do not enter in this iterative process. Therefore, the continuous relationship between sub-model for maintenance monitoring and control for nonurban road network (Sub-model 3) and sub-model for priority ranking of nonurban roads (Sub-model 2) is shown in Figure 8.

3. Model Validation and Discussion of the Obtained Results

Based on the previously presented methods and materials, the proposed approach to nonurban road maintenance management was tested on the real problem of maintaining the regional road network of Herzegovina-Neretva County. Table 5 shows the results of the implementation of the sub-model for determining the weights of the criteria:
  • For Scenario 1, which corresponds to the judgment of nonurban road users, i.e., the population living in areas that connect cities and settlements;
  • For Scenario 2, which corresponds to the judgment of representatives of the regional administration;
  • For Scenario 3, obtained by the judgment of road and maintenance management experts.
The column called average weight represents the compromise solution of all involved stakeholders as the arithmetic mean of all three described scenarios.
It can be seen that, according to the compromise solution, the California Bearing Ratio (CBR) is in first place in terms of relative importance as a strength measure of the road subgrade and of the materials used in road construction, while the road level expressed in number of road lines is the least important criterion in determining the maintenance priorities.
After implementing the sub-model for determining the weight of the criteria, it is necessary to implement the sub-model for ranking nonurban roads on the regional road network in Herzegovina-Neretva County.
Multiplying each element of the normalized matrix R = (rij)mxn by the relative weight of the criteria (w) gives the weighted normalized decision matrix V = (vij)mxn and is presented in Table 6.
Determining of the positive ideal solution (A+) and the negative ideal solution (A) and calculating distances between target alternative i and the worst condition (Si−) and between target alternative i and the best condition (Si+) is given priority rank, expressed as similarity to the worst condition (Qi). According to the obtained rank, the nonurban road labeled as R-418, with the highest value of Qi, has the highest priority in nonurban road maintenance, while the road section marked with R-435a has the best condition of the road with the lowest maintenance priority.
Furthermore, the limited annual budget intended for maintenance activities is evenly distributed according to the obtained priority rank, as shown in Table 7.
Through the implementation of the monitoring and control sub-model, the planned, realized and earned values of maintenance were determined. Based on those values, road maintenance index (MRI), the cost of the remaining percentage of maintenance and the new maintenance cost were determined.
According to the data from Table 8, alternatives numbered 3, 4, 6 and 10 meet the conditions of effective maintenance according to the maintenance plan, while budget redistribution is carried out for the remaining sections.
In this way, the cost criterion is corrected and the prioritization model is reapplied only for those sections that did not satisfy in the first iteration. Therefore, in Table 9. is presented the new ranking of the remaining nonurban roads using the TOPSIS method.
From the second iteration shown in Table 10, it can be seen that, by maintenance monitoring and control at 70% of the observed maintenance period, the condition of system efficiency is satisfied for the sections under rank number 2, 3 and 6. The remaining sections enter the repeated iteration process until the moment when the MRI value for all those sections is not within the limits of acceptable values (0.9 ≤ MRI ≥ 1.1). The ideal MRI value is 1 when BCWS is equal to ACWP. However, if a deviation of 10% is taken, MRI values in the range of 0.9 to 1.1 are adopted as acceptable.

4. Conclusions

In order to cope with the poorly structured problems of managing the maintenance of the nonurban road network due to the large number of involved stakeholders, the conflicting goals and the complexity of decisions through the management process of planning, it is necessary to apply the most suitable multicriteria decision-making method.
The integrity of the maintenance management system is reflected in the interconnectedness of the fundamental management processes of planning, implementation and monitoring and control within the PDCA cycle.
In order to close the loop of the PDCA cycle, in this paper, multicriteria decision-making methods are combined with the selected monitoring and control method.
Thus, the combination of the AHP and TOPIS method with the EVA method in the proposed maintenance management model, together with the supporting sub-models, makes a unique and sustainable approach to nonurban road network maintenance management.
By prioritizing nonurban roads according to various economic, social, technical and ecological criteria, the analysis and selection of the best solution for managing the maintenance of the observed road network are carried out, thus contributing to the sustainable development of the observed nonurban areas and, at the same time, urban areas that connect nonurban roads to each other.
The validation of the maintenance management model on the case study of the regional road network placed in Herzegovina-Neretva County in Bosnia and Herzegovina shows the effectiveness of this approach, as well as the possibility of its universal application in the management of road maintenance, both in nonurban and urban areas, but also in the maintenance of all other road infrastructure elements.
As the purpose of the observed roads is to ensure the smooth flow of traffic in conditions of safety, one of the future directions of this research is the inclusion of safety criteria that will contribute to an even more effective ranking of roads according to their maintenance priorities, as well as a more detailed analysis of the harmful impact of the observed roads on the environment through various ecological criteria and definition of reduction measures in the form of maintenance activities of observed nonurban roads.

Author Contributions

Conceptualization, N.J. and A.B.; methodology, N.J. and A.B.; software, N.J. and A.B.; validation, N.J. and A.B.; formal analysis, N.J. and A.B.; investigation, N.J. and A.B.; resources, N.J. and A.B.; data curation, N.J. and A.B.; writing—original draft preparation, N.J. and A.B.; writing—review and editing, N.J. and A.B.; visualization, N.J. and A.B.; supervision, N.J. and A.B.; project administration, N.J. and A.B.; funding acquisition, N.J. and A.B. All authors have read and agreed to the published version of the manuscript.

Funding

This research is partially supported through project KK.01.1.1.02.0027, a project co-financed by the Croatian Government and the European Union through the European Regional Development Fund—the Competitiveness and Cohesion Operational Programme.

Institutional Review Board Statement

Not applicable.

Informed Consent Statement

Informed consent was obtained from all subjects involved in the study.

Data Availability Statement

Data available on request due to restrictions, e.g., privacy or ethical. The data presented in this study are available on request from the corresponding author.

Conflicts of Interest

The authors declare no conflict of interest.

References

  1. Godfrey, L.; Christopher, N. A System Dynamics Approach to Support Strategic Planning for Sustainable Paved-Road Infrastructue Management in Uganda. Int. J. Constr. Eng. Manag. 2022, 11, 31–44. [Google Scholar]
  2. Majstorović, A.; Jajac, N. Maintenance Management Model for Nonurban Road Network. Infrastructures 2022, 7, 80. [Google Scholar] [CrossRef]
  3. Khademi, N.; Sheikholeslami, A. Multicriteria Group Decision—Making Technique for a Low-Class Road Maintenance Program. J. Infrastruct. Syst. 2010, 16, 188–198. [Google Scholar] [CrossRef]
  4. Vrgatić, S.; Softić, E.; Subotić, M.; Stević, Ž.; Dordevic, M.; Ponjavić, M. Ranking Road Sections Based on MCDM Model: New Improved Fuzzy SWARA (IMF SWARA). Axioms 2021, 10, 92. [Google Scholar]
  5. Chong, A.K.W.; Mohammed, A.H.; Abdullah, M.N. Factors for maintenance priority in Malaysian university. Sains Hum. 2016, 8, 1–5. [Google Scholar]
  6. Au-Yong, C.P.; Ali, A.S.; Ahmad, F.; Chua, S.J.L. Optimal inspection frequency to mitigate the risk of building system failure. Struct. Eng. Mech. 2017, 64, 347–352. [Google Scholar]
  7. Majstorovic, A.; Jajac, N. Application of Multicriteria Decision-Making Methods in the Road Construction and Maintenance Project Management. In Proceedings of the 15th International Conference Organization, Technology and Management in Construction, Cavtat, Croatia, 21–24 September 2022. [Google Scholar]
  8. Sayadinia, S.; Beheshtinia, M.A. Proposing a new hybrid multi-criteria decision-making approach for road maintenance prioritization. Int. J. Qual. Reliab. Manag. 2021, 38, 1661–1679. [Google Scholar] [CrossRef]
  9. Francello, G.; Carta, M.; Fadda, P. A decision support system based on Electre III for safety analysis in a suburban road network. In Proceedings of the Transportation Research Procedia of the 17th Meeting of the Euro Working Group on Transportation (EWGT2014), Sevilla, Spain, 2–4 July 2014. [Google Scholar]
  10. Cheonklang, P.; Phummiphan, I.; Horpibulsuk, S.; Hoy, M. Prioritizing rural roads projects in north-eastern Thailand by analytical hierarchy process (AHP). Lowl. Technol. Int. J. 2018, 20, 119–126. [Google Scholar]
  11. Nautyal, A.; Sharma, S. Scientific approach using AHP to prioritize low volume rural roads for pavement maintenance. J. Qual. Maint. Eng. 2021, 28, 411–429. [Google Scholar] [CrossRef]
  12. Prakasan, A.C.; Tiwari, D.; Shah, Y.; Parida, M. Pavement maintenance prioritization of urban roads using analytical hierarchy process. Int. J. Pavement Res. Technol. 2015, 8, 112–212. [Google Scholar]
  13. Kilic Pamukovic, J.; Rogulj, K.; Dumanić, D.; Jajac, N. A Sustainable Approach for the Maintenance of Asphalt Pavement Construction. Sustainability 2021, 12, 109. [Google Scholar] [CrossRef]
  14. Chundi, V.; Raju, S.; Waim, A.; Swain, S.S. Priority ranking of road pavements for maintenance using analytical hierarchy process and VIKOR method. Innov. Infrastruct. Solut. 2021, 7, 28. [Google Scholar] [CrossRef]
  15. Certo, S.C.; Certo, S.T. Modern Management: Concept and Skills, 14th ed.; Pearson: London, UK, 2016. [Google Scholar]
  16. Erdogan, S.A.; Šaparauskas, J.; Turskis, Z. A Multi-Criteria Decision-Making Model to Choose the Best Option for Sustainable Construction Management. Sustainability 2019, 11, 2239. [Google Scholar] [CrossRef]
  17. Radujković, M.; Car-Pušić, D.; Škomrlj Ostojić, N.; Vukomanović, M.; Burcar Dunović, I.; Delić, D.; Meštrović, H. Project Monitoring and Control; University of Zagreb: Zagreb, Croatia, 2012. [Google Scholar]
  18. Brockmann, E.N.; Simmonds, P.G. Strategic decision making: The influence of CEO experience and use of tacit knowledge. J. Manag. Issues 1997, 4, 454–467. [Google Scholar]
  19. Project Management Institute (PMI). A guide to the Project Management Body of Knowledge (PMBOK Guide), 6th ed.; Project Management Institute (PMI): Newtown Square, PA, USA, 2017. [Google Scholar]
  20. Jajac, N.; Marović, I.; Hanak, T. Decision support for management of urban transport projects. Građevinar 2015, 2, 131–141. [Google Scholar]
  21. Ministry of Transport and Communications. Development Strategy of Public Rods in the Herzegovina-Neretva County for Period 2020–2030; Ministry of Transport and Communications: Mostar, Bosnia and Herzegovina, 2020. [Google Scholar]
  22. Marlulak, D.; Androić, B. Modelling actual traffic load on road bridges. Građevinar 2003, 55, 129–135. [Google Scholar]
  23. Lord, D.; Qin, X.; Geedipally, S.R. Highway Safety Analytics and Modeling; Elsevier: Amsterdam, The Netherlands, 2021. [Google Scholar]
  24. Fu, C.; Sayed, T. A multivariate method for evaluating safety from conflict extremes in real time. Anal. Methods Accident Res. 2022, 36, 100244. [Google Scholar] [CrossRef]
  25. Saaty, T.L.; Vargas, L.G. The Fundamental Scale. In Models, Methods, Concepts & Application of the Analytical Hierarchy Process, 2nd ed.; Springer: New York, NY, USA, 2012; Volume 175, pp. 5–7. [Google Scholar]
  26. Saaty, T.L. Fundamentals of Decision Making and Priority Theory with the Analytic Hierarchy Process; RWS Publication: Pittsburgh, PA, USA, 2000; Volume 6. [Google Scholar]
  27. Cerić, A.; Marić, T. Determining priorities for managing risk on construction projects. Građevinar 2011, 63, 265–271. [Google Scholar]
  28. Hwang, C.L.; Yoon, K. Multiple Attribute Decision Making: Methods and Applications; Springer: New York, NY, USA, 1981. [Google Scholar]
  29. Zavadskas, E.K.; Mardani, A.; Turskis, Z. Development of TOPSIS Method to Solve Complicated Decision-Making Problems: An Overview on Developments from 2000 to 2015. Int. J. Inf. Technol. Decis. Mak. 2016, 15, 645–682. [Google Scholar] [CrossRef]
  30. Enshassi, A. A monitoring and controlling system in managing infrastructure projects. Build. Res. Inf. 1996, 24, 183–189. [Google Scholar] [CrossRef]
  31. De Marco, A. Project Management for Facility Constructions, 2nd ed.; Springer: Berlin/Heidelberg, Germany, 2011. [Google Scholar]
  32. Project Management Institute PMI. Practice Standard for Earned Value Management, 2nd ed.; Project Management Institute PMI: Newtown Square, PA, USA, 2006. [Google Scholar]
Figure 1. Maintenance management model for nonurban road network.
Figure 1. Maintenance management model for nonurban road network.
Applsci 13 02679 g001
Figure 2. Summary view of planning process.
Figure 2. Summary view of planning process.
Applsci 13 02679 g002
Figure 3. Representation of the regional roads in Herzegovina-Neretva County [21].
Figure 3. Representation of the regional roads in Herzegovina-Neretva County [21].
Applsci 13 02679 g003
Figure 4. Hierarchical structure of goals.
Figure 4. Hierarchical structure of goals.
Applsci 13 02679 g004
Figure 5. Concept of sub-model for determination of relative criteria weight.
Figure 5. Concept of sub-model for determination of relative criteria weight.
Applsci 13 02679 g005
Figure 6. Concept of sub−model of nonurban road priority ranking.
Figure 6. Concept of sub−model of nonurban road priority ranking.
Applsci 13 02679 g006
Figure 7. Summary view of the monitoring and control management process.
Figure 7. Summary view of the monitoring and control management process.
Applsci 13 02679 g007
Figure 8. Interconnection between sub−model for monitoring and control and sub−model for priority ranking.
Figure 8. Interconnection between sub−model for monitoring and control and sub−model for priority ranking.
Applsci 13 02679 g008
Table 1. List and description of criteria for evaluating the nonurban roads condition.
Table 1. List and description of criteria for evaluating the nonurban roads condition.
Criteria LabelName of the CriteriaDescription of the Criteria
C1Traffic intensityAverage daily amount of traffic expressed in the number of vehicles per day that pass the observed nonurban road
C2Road lengthSegment length expressed in km
C3Road levelRoad level expressed in the number of road lanes in each direction and road width (1, 2, …)
C4The social significance of the nonurban roadThe social significance of the nonurban road expressed in the number of inhabitants in the area through which the observed road passes
C5The economic importance of the nonurban roadThe impact of the observed road on the economic development of the country
C6California Bearing Ratio (CBR) California Bearing Ratio (CBR) as a strength measure; strength of the road subgrade and of the materials used in road construction.
C7Maintenance costThe costs of regular summer or winter and extraordinary road maintenance expressed in the selected monetary unit (BAM)
C8Construction and rehabilitation timeThe last known year of construction or renovation of the nonurban road
C9Road widthRoad width expressed in meters (m)
C10Pavement TypeThe difference between macadam and asphalt pavements, taking into account that macadam pavements necessarily need modernization and, as such, represent a higher investment priority in maintenance
C11Movement of inappropriately heavy vehiclesActual road traffic load
is represented by models of heavy goods vehicles that have
the greatest impact on road construction [22]
Table 2. Summary data on the number of traffic accidents on the observed roads.
Table 2. Summary data on the number of traffic accidents on the observed roads.
Regional Roads on Observed Nonurban Roads
PeriodTotal Number of Traffic AccidentsThe Number of Traffic Accidents with FatalitiesThe Number of Traffic Accidents with Injured Persons
2015212729584
2016232530661
2017201635517
2018205929545
2019202917523
Table 3. Relationship between technical and ecological criterion of HSG.
Table 3. Relationship between technical and ecological criterion of HSG.
Vehicle CategoryNRVCO2Emmision (t)CO2Emmision (t per Vehicle)Aritmetic Mean of CO2Emmision (t/v)AlternativesAADT (Vehicles per Day)CO2Emmision per Alternatives
Passenger vehiclesp < 1400 ccm11,20719,2681.727.038
p 1400–2000 ccm757719,9012.63
p > 2000 ccm83535064.20
D < 1400 ccm145320151.39
D 1400–2000 ccm36,11894,7752.62
D > 2000 ccm680922,5633.31R-418487434,304.06
LPG1343352.50R-418b286820,185.48
Cargo vehiclesp < 3.5 t45821934.79R-4193822688.58
D < 3.5 t425322,7355.35R-425668247,029.08
D 3.5–12 t117917,33614.70R-425a935665,849.15
D > 12 t104223,14322.21R-42610557425.27
BusD < 5 t88190221.61R-4278525996.52
D > 5 t294911531.00R-4283762646.35
Mopedp < 50 ccm74160.22R-435291820,537.39
Motocyclep 50–250 ccm3751250.33R-435a8976313.24
p 250–750 ccm3081500.49R-4363792667.47
p > 750 ccm147850.58R-43711968417.66
Table 4. Regional road network of Herzegovina-Neretva County.
Table 4. Regional road network of Herzegovina-Neretva County.
AlternativeLabelName of the RoadLength of Road (km)Road ClassNumber of LanesTraffic Condition *
A1R-418Prozor-Mokronoge24.67Regional24874
A2R-418bProzor-Konjic62.61Regional22868
A3R-419Blidinje-Jablanica30.67Regional2382
A4R-425Žitomislići-Hamzići23.56Regional26682
A5R-425aTromeđa-Gabela18.95Regional29356
A6R-426Dračevo-Zavala43.93Regional21055
A7R-427Stolac-Berkovići6.52Regional2852
A8R-428Ravno-Zavala17.68Regional4376
A9R-435Konjic-Borci33.55Regional22918
A10R-435aĆesim-Potoci24.00Regional2897
A11R-436Borci-Glavatičevo-Argud45.66Regional2379
A12R-437Fojnica-Ostrožac32.81Regional21196
* Traffic condition is expressed through average annual daily traffic (vehicles per day) measured on presented nonurban roads.
Table 5. Averaged criteria weights.
Table 5. Averaged criteria weights.
Criteria LabelCriteriaType of CriteriaMin/MaxScenario 1Scenario 2Scenario 3Average Weight
C1Traffic intensityTechnicalMax0.1620.1430.1790.161
C2Road lengthTechnicalMax0.0350.0300.0430.036
C3Road levelTechnicalMax0.0220.0190.0280.023
C4The social significance of the roadSocialMax0.0480.0420.0430.044
C5The economic importance of the roadSocialMax0.0860.1430.0870.105
C6California Bearing Ration (CBR)TechnicalMin0.2120.1760.2180.202
C7Maintenance CostEconomicMax0.0820.1380.0680.096
C8Construction timeTechnicalMin0.0860.0650.0730.075
C9Road widthTechnicalMax0.0270.0240.0480.033
C10Pavement typeTechnicalMax0.0720.0640.0660.067
C11Movement of inappropriately heavy vehiclesTechnicalMax0.1680.1560.1470.157
Table 6. The weighted matrix decision.
Table 6. The weighted matrix decision.
AlternativeC1C2C3C4C5C6C7C8C9C10C11
TypeMaxMaxMaxMaxMaxMinMaxMinMaxMaxMax
Weight0.1610.0360.0230.0440.1050.2020.0960.0750.0330.0670.157
A10.5210.3941.0000.9910.5830.8470.3341.0001.0001.0000.653
A20.3071.0001.0001.0000.6670.8720.2850.9990.8620.0000.352
A30.0410.4891.0000.5520.5000.9850.0600.9950.9910.0000.621
A40.7140.3761.0000.4741.0000.6810.1280.9860.8981.0000.635
A51.0000.3031.0000.3810.9171.0000.1030.9870.8981.0000.505
A60.1130.7021.0000.0120.8330.8630.2410.9940.4791.0000.297
A70.0910.1041.0000.9810.3330.9410.0360.9940.5391.0000.457
A80.0400.2821.0000.2090.7500.8440.0970.9990.7181.0001.000
A90.3120.5361.0000.5360.4170.7941.0000.9930.6461.0000.269
A100.0960.3831.0000.1130.2500.9260.1450.9990.8260.0000.346
A110.0410.7291.0000.7290.0830.8090.2770.9880.7180.0000.245
A120.1280.5241.0000.6770.1670.8760.1500.9980.5390.0000.343
Table 7. Priority ranking of nonurban roads—Iteration 1.
Table 7. Priority ranking of nonurban roads—Iteration 1.
Road SectionLabelSi+SiQiRank
A1R-4180.0770.2160.7361
A2R-418b0.1370.1480.5192
A3R-4190.1700.1270.4286
A4R-4250.1450.1500.5073
A5R-425a0.1610.1330.4514
A6R-4260.1730.1180.4077
A7R-4270.1960.0960.3279
A8R-4280.1930.1030.3498
A9R-4350.1740.1320.4315
A10R-435a0.2230.0290.11412
A11R-4360.2180.0550.20211
A12R-4370.2180.0630.22410
Table 8. Results of monitoring and control process—Iteration 1.
Table 8. Results of monitoring and control process—Iteration 1.
NoSectionQiABBCWSBCWPACWP% of ExecutionMRICost of Remaining ExecutionNMC
1R-4180.736234,934.8117,467.417,620.130,442.4625150.58199,694.5578345,014.575
2R-4250.519165,868.082,934.08293.410,077.415100.82149,281.2362181,393.47
3R-4350.507161,973.080,986.520,246.622,028.8125250.92The end of iteration
4R-425a0.451144,169.372,084.627,031.730,164.8537.50.90
5R-4260.431137,677.068,838.527,535.417,853.5401.5482,606.1773653,560.5
6R-4280.428136,767.968,384.034,192.037,423.075500.91The end of iteration
7R-4270.407129,852.164,926.08115.89680.687512.50.84113,620.5612135,529.625
8R-418b0.349111,580.955,790.44184.32231.570257.51.88103,212.294855,045.3995
9R-4190.327104,564.952,282.518,298.9107,256.5778350.1767,967.2017398,381.5745
10R-4370.22471,488.735,744.416,085.013,298.76451.21The end of iteration
11R-4360.20264,657.532,328.84041.110,596.8593812.50.3856,575.34299148,356.0313
12R-435a0.11436,465.918,233.02734.92139.9151.2830,996.028624,252.2
Table 9. Priority ranking of nonurban roads—Iteration 2.
Table 9. Priority ranking of nonurban roads—Iteration 2.
AlternativeLabelSi+SiQiRank
A1R-4180.1410.8320.8552
A2R-418b0.8700.1620.1576
A3R-4190.1440.9470.8681
A4R-4250.5580.4210.4303
A6R-4260.8800.1360.1347
A7R-4270.6820.2940.3025
A10R-435a0.9620.0240.0258
A11R-4360.6610.3150.3234
Table 10. Results of monitoring and control process—Iteration 2.
Table 10. Results of monitoring and control process—Iteration 2.
NoSectionQiABBCWSBCWPACWP% of ExecutionMRICost of Remaining ExecutionNMC
1R-4190.868369,696.1258,787.2129,393.6214,513.1555500.6184,848.0279306,447.365
2R-4180.855364,164.3254,915.0101,966.0113,651.86400.9The end of iteration
3R-4250.430183,211.4128,248.083,361.291,704.4765650.9The end of iteration
4R-4360.323137,634.096,343.867,440.783,079.3775700.841,290.1949850,864.925
5R-4270.302128,397.089,877.922,469.527,105.925250.896,297.76649116,168.25
6R-418b0.15766,684.046,678.816,337.614,579.5923351.1The end of iteration
7R-4260.13457,018.639,913.015,965.224,994.9400.634,211.1839453,560.5
8R-435a0.02510,475.77333.04033.110,984.82550.44714.05705912,839.4
Disclaimer/Publisher’s Note: The statements, opinions and data contained in all publications are solely those of the individual author(s) and contributor(s) and not of MDPI and/or the editor(s). MDPI and/or the editor(s) disclaim responsibility for any injury to people or property resulting from any ideas, methods, instructions or products referred to in the content.

Share and Cite

MDPI and ACS Style

Jajac, N.; Bošnjak, A. Sustainable Approach to Nonurban Road Network Maintenance Management: Herzegovina-Neretva County, B&H Case Study. Appl. Sci. 2023, 13, 2679. https://doi.org/10.3390/app13042679

AMA Style

Jajac N, Bošnjak A. Sustainable Approach to Nonurban Road Network Maintenance Management: Herzegovina-Neretva County, B&H Case Study. Applied Sciences. 2023; 13(4):2679. https://doi.org/10.3390/app13042679

Chicago/Turabian Style

Jajac, Nikša, and Ana Bošnjak. 2023. "Sustainable Approach to Nonurban Road Network Maintenance Management: Herzegovina-Neretva County, B&H Case Study" Applied Sciences 13, no. 4: 2679. https://doi.org/10.3390/app13042679

APA Style

Jajac, N., & Bošnjak, A. (2023). Sustainable Approach to Nonurban Road Network Maintenance Management: Herzegovina-Neretva County, B&H Case Study. Applied Sciences, 13(4), 2679. https://doi.org/10.3390/app13042679

Note that from the first issue of 2016, this journal uses article numbers instead of page numbers. See further details here.

Article Metrics

Back to TopTop