Heat Storage as a Way to Increase Energy Efficiency and Flexibility of NPP in Isolated Power System
Abstract
1. Introduction
2. Materials and Methods
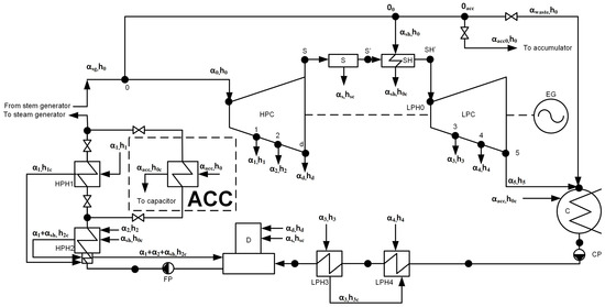
2.1. Development of a Thermal Scheme of a Low-Power Nuclear Power Plant with a Thermal Accumulator
2.2. PCM Selection
- The hot heat transfer fluid is superheated steam with a temperature of 295 °C and a pressure of 3.8 MPa;
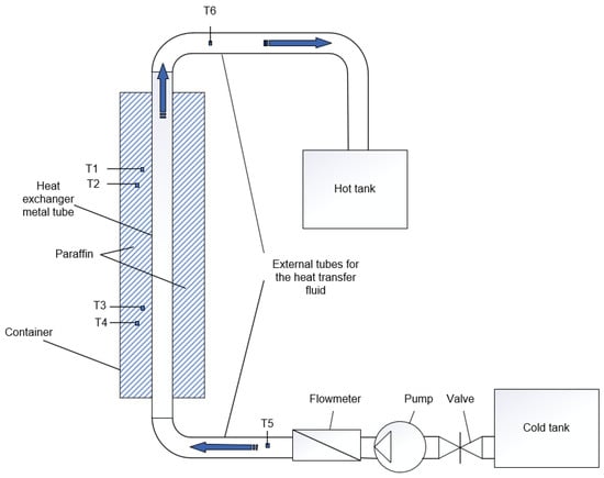
- The cold heat transfer fluid is feed water with pressure of 3.8 MPa with nominal temperatures at the inlet and outlet of the accumulator: Tinp = 140 °C, Iout = 170 °C (nominal temperatures of feed water at the inlet of HPH1). Consumption of the heated heat transfer fluid: 261 t/h (100% of the steam generator’s capacity in nominal mode). The accumulator time in the discharge mode is assumed to be 1600 s.
- High heat of phase transition;
- High heat capacity;
- High thermal conductivity (in solid and liquid phases);
- High density;
- Stability of thermophysical properties during multiple heating–cooling cycles, melting, and solidification cycles;
- Chemical stability and neutrality with structural materials of container construction;
- Low coefficient of thermal expansion and density change during the phase transition;
- Low cost and availability.
2.3. Preliminary Characteristics of the Heat Exchange Elements
2.4. Mathematical Model of PCM Melting and Solidification Processes
- Heat transfer is carried out only by thermal conductivity (adjusted for convection using the effective thermal conductivity coefficient for the liquid phase);
- The properties of the PCM are isotropic throughout the considered volume;
- The phase transition occurs at a constant temperature (isothermal phase transition);
- The upper, lower, and right boundary of the computational domain—adiabatic walls;
- The density of the PCM remains constant with changes in temperature and during the melt–solidification process.
- The physical features of the melting process of various PCMs are not taken into account.
2.5. Model Optimization
- The area around the heat exchange tube was filled with the PCM, the outer diameter of the tube was 56 mm, the inner diameter of the tube was 50 mm;
- The heat transfer fluid moved inside the heat exchange tube;
- Physical properties of the PCM were set according to the selected PCM;
- Calculation area with the PCM had the following coordinates: z0 = 0, Kz = 1000; r0 = 28; Kr = 58; hz = hr = 1 mm.
2.6. Experimental Verification of a Mathematical Model
3. Results
3.1. Selected PCM
- Melting point: 222 °C;
- Melting heat, 105.3 kJ/kg;
- Heat capacity of the solid phase: 1.01 kJ/(kg·K);
- Heat capacity of the liquid phase: 1.46 kJ/(kg·K);
- Thermal conductivity of the solid phase: 0.73 W/(m·K);
- Thermal conductivity of the liquid phase: 0.53 W/(m·K);
- Density: 1950 kg/ m3.
3.2. Results of Experimental Verification of a Mathematical Model
3.3. Results of Simulation Using One- and Two-Dimensional Models
3.4. Results of Heat Exchange Simulation in Accumulator Using 1—Dimensional Models
3.5. Results of Calculation of NPP Thermal Scheme
4. Discussion
4.1. Results of the Simulation Using a Two-Dimensional Model and an Experimental Study
4.2. Comparison of One and Two-Dimensional Models
4.3. The Results of Heat Exchange Simulation along the Entire Length of the Heat Exchange Element
4.4. Non-Stationarity of Heat Exchange and Requirements for Feed Water Temperature at NPP
4.5. Efficiency of Accumulator Application
5. Conclusions
Author Contributions
Funding
Data Availability Statement
Acknowledgments
Conflicts of Interest
References
- Cherepovitsyn, A.; Lebedev, A. Drill Cuttings Disposal Efficiency in Offshore Oil Drilling. J. Mar. Sci. Eng. 2023, 11, 317. [Google Scholar] [CrossRef]
- Khalturin, A.A.; Parfenchik, K.D.; Shpenst, V.A. Features of Oil Spills Monitoring on the Water Surface by the Russian Federation in the Arctic Region. J. Mar. Sci. Eng. 2023, 11, 111. [Google Scholar] [CrossRef]
- Efimov, V.S.; Lapteva, A.V. Siberia and the Russian Far East in the 21st Century: Scenarios of the Future. J. Sib. Fed. Univ. Humanit. Soc. Sci. 2017, 10, 1669–1686. [Google Scholar] [CrossRef][Green Version]
- Dvoynikov, M.V.; Budovskaya, M.E. Development of a hydrocarbon completion system for wells with low bottomhole temperatures for conditions of oil and gas fields in Eastern Siberia. J. Min. Inst. 2022, 253, 12–22. [Google Scholar] [CrossRef]
- Raupov, I.; Rogachev, M.; Sytnik, J. Design of a Polymer Composition for the Conformance Control in Heterogeneous Reservoirs. Energies 2023, 16, 515. [Google Scholar] [CrossRef]
- Cheban, A.Y. Engineering of Complex Structure Apatite Deposits and Excavating Sorting Equipment for Its Implementation. J. Min. Inst. 2019, 238, 399–404. [Google Scholar] [CrossRef]
- Zhdaneev, O.V. Technological sovereignty of the Russian Federation fuel and energy complex. J. Min. Inst. 2022, 258, 1061–1078. [Google Scholar] [CrossRef]
- Ustinov, D.; Nazarychev, A.; Pelenev, D.; Babyr, K.; Pugachev, A. Investigation of the Effect of Current Protections in Conditions of Single-Phase Ground Fault through Transient Resistance in the Electrical Networks of Mining Enterprises. Energies 2023, 16, 3690. [Google Scholar] [CrossRef]
- Kornev, A.V.; Spitsyn, A.A.; Korshunov, G.I.; Bazhenova, V.A. Preventing dust explosions in coal mines: Methods and current trends. MIAB. Min. Inf. Anal. Bull. 2023, 3, 133–149. (In Russian) [Google Scholar] [CrossRef]
- Vinogradova, A.; Gogolinskii, K.; Umanskii, A.; Alekhnovich, V.; Tarasova, A.; Melnikova, A. Method of the Mechanical Properties Evaluation of Polyethylene Gas Pipelines with Portable Hardness Testers. Inventions 2022, 7, 125. [Google Scholar] [CrossRef]
- Cherepovitsyn, A.E.; Tsvetkov, P.S.; Evseeva, O.O. Critical analysis of methodological approaches to assessing sustainability of arctic oil and gas projects. J. Min. Inst. 2021, 249, 463–478. [Google Scholar] [CrossRef]
- Tsiglianu, P.; Romasheva, N.; Nenko, A. Conceptual Management Framework for Oil and Gas Engineering Project Implementation. Resources 2023, 12, 64. [Google Scholar] [CrossRef]
- Bogoviz, A.V.; Lobova, S.V.; Ragulina, Y.V.; Alekseev, A.N. Russia’s energy security doctrine: Addressing emerging challenges and opportunities. Int. J. Energy Econ. Policy 2018, 8, 1. [Google Scholar]
- Shulga, R.N.; Petrov, A.Y.; Putilova, I.V. The Arctic: Ecology and hydrogen energy. Int. J. Hydrogen Energy 2020, 45, 7185–7198. [Google Scholar] [CrossRef]
- Nazarychev, A.N.; Dyachenok, G.V.; Sychev, Y.A. A reliability study of the traction drive system in haul trucks based on failure analysis of their functional parts. J. Min. Inst. 2023, 261, 363–373. [Google Scholar]
- Lavrik, A.; Zhukovskiy, Y.; Tcvetkov, P. Optimizing the size of autonomous hybrid microgrids with regard to load shifting. Energies 2021, 14, 5059. [Google Scholar] [CrossRef]
- Shklyarskiy, Y.E.; Batueva, D.E. Operation mode selection algorithm development of a winddiesel power plant supply complex. J. Min. Inst. 2022, 253, 115–126. [Google Scholar] [CrossRef]
- Li, W.; Xu, P.; Lu, X.; Wang, H.; Pang, Z. Electricity demand response in China: Status, feasible market schemes and pilots. Energy 2016, 114, 981–994. [Google Scholar] [CrossRef]
- Leinauer, C.; Schott, P.; Fridgen, G.; Keller, R.; Ollig, P.; Weibelzahl, M. Obstacles to demand response: Why industrial companies do not adapt their power consumption to volatile power generation. Energy Policy 2022, 165, 112876. [Google Scholar] [CrossRef]
- Kiptoo, M.K.; Lotfy, M.E.; Adewuyi, O.B.; Conteh, A.; Howlader, A.M.; Senjyu, T. Integrated approach for optimal techno-economic planning for high renewable energy-based isolated microgrid considering cost of energy storage and demand response strategies. Energy Convers. Manag. 2020, 215, 112917. [Google Scholar] [CrossRef]
- Kondurov, E.P.; Kruglikov, P.A.; Shvetsov, I.V. Solutions for energy storage and regulation of electrical load schedules. In Proceedings of the AIP Conference Proceedings, IV International Scientific and Practical Conference on Innovations in Engineering and Technology (ISPCIET 2021), Veliky Novgorod, Russia, 28–29 June 2021; AIP Publishing: Melville, NY, USA, 2022; Volume 2486. [Google Scholar] [CrossRef]
- Golmohamadi, H. Demand-side management in industrial sector: A review of heavy industries. Renew. Sustain. Energy Rev. 2022, 156, 111963. [Google Scholar] [CrossRef]
- Sobianowska-Turek, A.; Urbańska, W.; Janicka, A.; Zawiślak, M.; Matla, J. The necessity of recycling of waste li-ion batteries used in electric vehicles as objects posing a threat to human health and the environment. Recycling 2021, 6, 35. [Google Scholar] [CrossRef]
- Ahmadi, S.H.R.; Noorollahi, Y.; Ghanbari, S.; Ebrahimi, M.; Hosseini, H.; Foroozani, A.; Hajinezhad, A. Hybrid fuzzy decision making approach for wind-powered pumped storage power plant site selection: A case study. Sustain. Energy Technol. Assess. 2020, 42, 100838. [Google Scholar] [CrossRef]
- Zakeri, B.; Syri, S. Electrical energy storage systems: A comparative life cycle cost analysis. Renew. Sustain. Energy Rev. 2015, 42, 569–596. [Google Scholar] [CrossRef]
- Kulpa, J.; Kamiński, P.; Stecuła, K.; Prostański, D.; Matusiak, P.; Kowol, D.; Kopacz, M.; Olczak, P. Technical and Economic Aspects of Electric Energy Storage in a Mine Shaft—Budryk Case Study. Energies 2021, 14, 7337. [Google Scholar] [CrossRef]
- Richter, M.; Oeljeklaus, G.; Görner, K. Improving the load flexibility of coal-fired power plants by the integration of a thermal energy storage. Appl. Energy 2019, 236, 607–621. [Google Scholar] [CrossRef]
- Arya, Y. A new optimized fuzzy FOPI-FOPD controller for automatic generation control of electric power systems. J. Frankl. Inst. 2019, 356, 5611–5629. [Google Scholar] [CrossRef]
- Aminov, R.; Egorov, A. Increasing capacity of a nuclear power plant unit using the hydrogen-fueled feedwater heating system. Int. J. Energy Res. 2020, 44, 5609–5620. [Google Scholar] [CrossRef]
- Wei, H.; Lu, Y.; Yang, Y.; Zhang, C.; He, C.; Wu, Y.; Zhao, D. Research on influence of steam extraction parameters and operation load on operational flexibility of coal-fired power plant. Appl. Therm. Eng. 2021, 195, 117226. [Google Scholar] [CrossRef]
- Stevanovic, V.D.; Petrovic, M.M.; Milivojevic, S.; Ilic, M. Upgrade of the thermal power plant flexibility by the steam accumulator. Energy Convers. Manag. 2020, 223, 113271. [Google Scholar] [CrossRef]
- Wang, C.; Qiao, Y.; Liu, M.; Zhao, Y.; Yan, J. Enhancing peak shaving capability by optimizing reheat-steam temperature control of a double-reheat boiler. Appl. Energy 2020, 260, 114341. [Google Scholar] [CrossRef]
- Zhan, L.; Bo, Y.; Lin, T.; Fan, Z. Development and outlook of advanced nuclear energy technology. Energy Strategy Rev. 2021, 34, 100630. [Google Scholar] [CrossRef]
- Kim, J.H.; Alameri, S.A. Harmonizing nuclear and renewable energy: Case studies. Int. J. Energy Res. 2020, 44, 8053–8061. [Google Scholar] [CrossRef]
- Michaelson, D.; Jiang, J. Review of integration of small modular reactors in renewable energy microgrids. Renew. Sustain. Energy Rev. 2021, 152, 111638. [Google Scholar] [CrossRef]
- Ali, M.; Alkaabi, A.K.; Lee, J.I. CFD simulation of an integrated PCM-based thermal energy storage within a nuclear power plant connected to a grid with constant or variable power demand. Nucl. Eng. Des. 2022, 394, 111819. [Google Scholar] [CrossRef]
- Petrunin, V.V.; Fadeev, Y.P.; Pakhomov, A.N.; Veshnyakov, K.B.; Polunichev, V.I.; Shamanin, I.E. Conceptual Design of Small NPP with RITM-200 Reactor. Energy 2019, 125, 365–369. [Google Scholar] [CrossRef]
- Petrunin, V.V. Reactor Units for Small Nuclear Power Plants. Her. Russ. Acad. Sci. 2021, 91, 335–346. [Google Scholar] [CrossRef]
- Rogalev, N.; Rogalev, A.; Kindra, V.; Zlyvko, O.; Osipov, S. An Overview of Small Nuclear Power Plants for Clean Energy Production: Comparative Analysis of Distributed Generation Technologies and Future Perspectives. Energies 2023, 16, 4899. [Google Scholar] [CrossRef]
- Zverev, D.L.; Fadeev, Y.P.; Pakhomov, A.N.; Polunichev, V.I. Nuclear power plants for the icebreaker fleet and power generation in the Arctic region: Development experience and future prospects. At. Energy 2019, 125, 359–364. [Google Scholar] [CrossRef]
- Subki, H. Advances in Small Modular Reactor Technology Developments. IAEA-NPTD Webinar on Advances in Small Modular Reactor (SMR) Design and Technology Developments A Booklet Supplement to the IAEA Advanced Reactors Information System (ARIS); International Atomic Energy Agency (IAEA): Vienna, Austria, 2020. [Google Scholar]
- Yurin, V.E.; Egorov, A.N. Predictive economic efficiency of combining nuclear power plants with autonomous hydrogen power complex. Int. J. Hydrogen Energy 2021, 46, 32350–32357. [Google Scholar] [CrossRef]
- Alameri, S.A.; King, J.C.; Alkaabi, A.K.; Addad, Y. Prismatic-core advanced high temperature reactor and thermal energy storage coupled system–A preliminary design. Nucl. Eng. Technol. 2020, 52, 248–257. [Google Scholar] [CrossRef]
- Peakman, A.; Merk, B.; Hesketh, K. The potential of pressurised water reactors to provide flexible response in future electricity grids. Energies 2020, 13, 941. [Google Scholar] [CrossRef]
- Saeed, R.M.; Frick, K.L.; Shigrekar, A.; Mikkelson, D.; Bragg-Sitton, S. Mapping thermal energy storage technologies with advanced nuclear reactors. Energy Convers. Manag. 2022, 267, 115872. [Google Scholar] [CrossRef]
- Aminov, R.Z.; Yurin, V.E. Multicriteria investigation of the efficiency of combining a NPP power unit with a heat storage system. IOP Conf. Ser. Earth Environ. Sci. IOP Publ. 2022, 1070, 012015. [Google Scholar] [CrossRef]
- Aminov, R.; Yurin, V.; Murtazov, M. Efficiency and economic assessment of combining nuclear power plants with multifunctional heat accumulation systems. Int. J. Energy Res. 2021, 45, 12464–12473. [Google Scholar] [CrossRef]
- Amer, A.E.; Elsakka, M.M.; Lebedev, V.A. Thermal performance of an accumulator unit using phase change material with a fixed volume of fins. Int. J. Energy Res. 2021, 45, 19089–19102. [Google Scholar] [CrossRef]
- Zhang, S.; Feng, D.; Shi, L.; Wang, L.; Jin, Y.; Tian, L.; Li, Z.; Wang, G.; Zhao, L.; Yan, Y. A review of phase change heat transfer in shape-stabilized phase change materials (ss-PCMs) based on porous supports for thermal energy storage. Renew. Sustain. Energy Rev. 2021, 135, 110127. [Google Scholar] [CrossRef]
- Souayfane, F.; Biwole, P.H.; Fardoun, F. Melting of a phase change material in presence of natural convection and radiation: A simplified model. Appl. Therm. Eng. 2018, 130, 660–671. [Google Scholar] [CrossRef]
- Shang, B.; Hu, J.; Hu, R.; Cheng, J.; Luo, X. Modularized thermal storage unit of metal foam/paraffin composite. Int. J. Heat Mass Transf. 2018, 125, 596–603. [Google Scholar] [CrossRef]
- Kuznik, F.; David, D.; Johannes, K.; Roux, J.J. A review on phase change materials integrated in building walls. Renew. Sustain. Energy Rev. 2011, 15, 379–391. [Google Scholar] [CrossRef]
- Sharif, M.A.; Al-Abidi, A.A.; Mat, S.; Sopian, K.; Ruslan, M.H.; Sulaiman, M.Y.; Rosli, M.A.M. Review of the application of phase change material for heating and domestic hot water systems. Renew. Sustain. Energy Rev. 2015, 42, 557–568. [Google Scholar] [CrossRef]
- Hassan, F.; Jamil, F.; Hussain, A.; Ali, H.M.; Janjua, M.M.; Khushnood, S.; Farhan, M.; Altaf, K.; Said, Z.; Li, C. Recent advancements in latent heat phase change materials and their applications for thermal energy storage and buildings: A state of the art review. Sustain. Energy Technol. Assess. 2022, 49, 101646. [Google Scholar] [CrossRef]
- Hu, N.; Li, Z.R.; Xu, Z.W.; Fan, L.W. Rapid charging for latent heat thermal energy storage: A state-of-the-art review of close-contact melting. Renew. Sustain. Energy Rev. 2022, 155, 111918. [Google Scholar] [CrossRef]
- Yazdani, M.R.; Lagerström, A.; Vuorinen, V. Simultaneous effect of biochar-additive and lightweight heat exchanger on phase change material for low-grade thermal energy storage. J. Energy Storage 2022, 55, 105478. [Google Scholar] [CrossRef]
- Wang, C.; Wang, S.; Cheng, X.; Zhang, Y.; Wang, Z. Research progress and performance improvement of phase change heat accumulators. J. Energy Storage 2022, 56, 105884. [Google Scholar] [CrossRef]
- Johnson, M.; Hübner, S.; Braun, M.; Martin, C.; Fiß, M.; Hachmann, B.; Schönberger, M.; Eck, M. Assembly and attachment methods for extended aluminum fins onto steel tubes for high temperature latent heat storage units. Appl. Therm. Eng. 2018, 144, 96–105. [Google Scholar] [CrossRef]
- Turski, M.; Nogaj, K.; Sekret, R. The use of a PCM heat accumulator to improve the efficiency of the district heating substation. Energy 2019, 187, 115885. [Google Scholar] [CrossRef]
- Niknam, P.H.; Sciacovelli, A. Hybrid PCM-steam thermal energy storage for industrial processes–Link between thermal phenomena and techno-economic performance through dynamic modelling. Appl. Energy 2023, 331, 120358. [Google Scholar] [CrossRef]
- Garcia, P.; Largiller, G. Performances and control aspects of steam storage systems with PCM: Key learnings from a pilot-scale prototype. Appl. Energy 2022, 325, 119817. [Google Scholar] [CrossRef]
- Tietze, T.; Szulc, P.; Smykowski, D.; Sitka, A.; Redzicki, R. Application of phase change material and artificial neural networks for smoothing of heat flux fluctuations. Energies 2021, 14, 3531. [Google Scholar] [CrossRef]
- Garcia, P.; Largiller, G.; Matringe, G.; Champelovier, L.; Rougé, S. Experimental results from a pilot scale latent heat thermal energy storage for DSG power plants–Advanced operating strategies. In Proceedings of the AIP Conference Proceedings, SOLARPACES 2020: 26th International Conference on Concentrating Solar Power and Chemical Energy Systems, Freiburg, Germany, 28 September–2 October 2020; AIP Publishing: Melville, NY, USA, 2022; Volume 2445. [Google Scholar] [CrossRef]
- Taler, D.; Taler, J.; Sobota, T.; Tokarczyk, J. Cooling Modelling of an Electrically Heated Ceramic Heat Accumulator. Energies 2022, 15, 6085. [Google Scholar] [CrossRef]
- Taler, D.; Dzierwa, P.; Trojan, M.; Sacharczuk, J.; Kaczmarski, K.; Taler, J. Numerical modeling of transient heat transfer in heat storage unit with channel structure. Appl. Therm. Eng. 2019, 149, 841–853. [Google Scholar] [CrossRef]
- Kamkari, B.; Amlashi, H.J. Numerical simulation and experimental verification of constrained melting of phase change material in inclined rectangular enclosures. Int. Commun. Heat Mass Transf. 2017, 88, 211–219. [Google Scholar] [CrossRef]
- Aminov, R.Z. Application of Multifunctional Systems with Latent Heat Thermal Energy Storages: A Way to Improve NPP Safety and Efficiency. Therm. Eng. 2022, 69, 555–562. [Google Scholar] [CrossRef]
- Yurin, V.E.; Murtazov, M.A. Efficiency investigation of nuclear power plant combination with a system of water and phase-transfer heat accumulators. J. Phys. Conf. Ser. IOP Publ. 2020, 1652, 012043. [Google Scholar] [CrossRef]
- Boldyrev, V.M.; Voronkov, M.E.; Sinev, N.M.; Chakhovskii, V.M. Load-following nuclear power stations with heat accumulators. Sov. At. Energy 1981, 51, 555–559. [Google Scholar] [CrossRef]
- Nazir, H.; Batool, M.; Osorio, F.J.B.; Isaza-Ruiz, M.; Xu, X.; Vignarooban, K.; Phelan, P.; Icamuddin Kannan, A.M. Recent developments in phase change materials for energy storage applications: A review. Int. J. Heat Mass Transf. 2019, 129, 491–523. [Google Scholar] [CrossRef]
- Wei, G.; Wang, G.; Xu, C.; Ju, X.; Xing, L.; Du, X.; Yang, Y. Selection principles and thermophysical properties of high temperature phase change materials for thermal energy storage: A review. Renew. Sustain. Energy Rev. 2018, 81, 1771–1786. [Google Scholar] [CrossRef]
- Clark, R.J.; Mehrabadi, A.; Farid, M. State of the art on salt hydrate thermochemical energy storage systems for use in building applications. J. Energy Storage 2020, 27, 101145. [Google Scholar] [CrossRef]
- Shamberger, P.J.; Bruno, N.M. Review of metallic phase change materials for high heat flux transient thermal management applications. Appl. Energy 2020, 258, 113955. [Google Scholar] [CrossRef]
- Laing, D.; Bauer, T.; Breidenbach, N.; Hachmann, B.; Johnson, M. Development of high temperature phase-change-material storages. Appl. Energy 2013, 109, 497–504. [Google Scholar] [CrossRef]
- Sarbu, I.; Dorca, A. Review on heat transfer analysis in thermal energy storage using latent heat storage systems and phase change materials. Int. J. Energy Res. 2019, 43, 29–64. [Google Scholar] [CrossRef]
- Wong-Pinto, L.S.; Milian, Y.; Ushak, S. Progress on use of nanoparticles in salt hydrates as phase change materials. Renew. Sustain. Energy Rev. 2020, 122, 109727. [Google Scholar] [CrossRef]
- Zhao, B.C.; Wang, R.Z. Perspectives for short-term thermal energy storage using salt hydrates for building heating. Energy 2019, 189, 116139. [Google Scholar] [CrossRef]
- Wang, H.; Chen, Y.; Li, J.; Guo, L.; Fang, M. Review of encapsulated salt hydrate core-shell phase change materials. KONA Powder Part. J. 2020, 37, 85–96. [Google Scholar] [CrossRef]
- Mehrali, M.; Johan, E.; Shahi, M.; Mahmoudi, A. Simultaneous solar-thermal energy harvesting and storage via shape stabilized salt hydrate phase change material. Chem. Eng. J. 2021, 405, 126624. [Google Scholar] [CrossRef]
- Faraj, K.; Khaled, M.; Faraj, J.; Hachem, F.; Castelain, C. systems driven by paraffin storage systems for cooling applications in buildings: A review. Renew. Sustain. Energy Rev. 2020, 119, 109579. [Google Scholar] [CrossRef]
- Gulfam, R.; Zhang, P.; Meng, Z. Advanced thermal systems driven by paraffin-based phase change materials–A review. Appl. Energy 2019, 238, 582–611. [Google Scholar] [CrossRef]
- Rashid, F.L.; Al-Obaidi, M.A. Recent innovations and developments concerning the beeswax as phase change material for thermal energy storage: A review. J. Therm. Anal. Calorim. 2023, 148, 12859–12876. [Google Scholar] [CrossRef]
- Dinker, A.; Agarwal, M.; Agarwal, G.D. Experimental assessment on thermal storage performance of beeswax in a helical tube embedded storage unit. Appl. Therm. Eng. 2017, 111, 358–368. [Google Scholar] [CrossRef]
- Da Cunha, J.P.; Eames, P. Thermal energy storage for low and medium temperature applications using phase change materials–a review. Appl. Energy 2016, 177, 227–238. [Google Scholar] [CrossRef]
- Agyenim, F.; Hewitt, N.; Eames, P.; Smyth, M. A review of materials, heat transfer and phase change problem formulation for latent heat thermal energy storage systems (LHTESS). Renew. Sustain. Energy Rev. 2010, 14, 615–628. [Google Scholar] [CrossRef]
- Palaev, A.G.; Nosov, V.V.; Krasnikov, A.A. Simulating distribution of temperature fields and stresses in welded joint using ANSYS. Sci. Technol. Oil Oil Prod. Pipeline Transp. 2022, 12, 461–469. [Google Scholar] [CrossRef]
- Brucker, K.A.; Majdalani, J. Effective thermal conductivity of common geometric shapes. Int. J. Heat Mass Transf. 2005, 48, 4779–4796. [Google Scholar] [CrossRef]
- Zukowski, M. Mathematical modeling and numerical simulation of a short term thermal energy storage system using phase change material for heating applications. Energy Convers. Manag. 2007, 48, 155–165. [Google Scholar] [CrossRef]
- Tehrani, S.S.M.; Shoraka, Y.; Diarce, G.; Taylor, R.A. An improved, generalized effective thermal conductivity method for rapid design of high temperature shell-and-tube latent heat thermal energy storage systems. Renew. Energy 2019, 132, 694–708. [Google Scholar] [CrossRef]
- Chen, Y.S.; Wang, Y.; Zhang, J.H.; Yuan, X.F.; Tian, J.; Tang, Z.F.; Thu, H.H.; Fu, Y.; Wang, N.X. Convective heat transfer characteristics in the turbulent region of molten salt in concentric tube. Appl. Therm. Eng. 2016, 98, 213–219. [Google Scholar] [CrossRef]
- Dong, X.; Bi, Q.; Cheng, X.; Yao, F. Convective heat transfer performance of solar salt in an inclined circular tube. Appl. Therm. Eng. 2020, 178, 115349. [Google Scholar] [CrossRef]
- Guerraiche, D.; Bougriou, C.; Guerraiche, K.; Valenzuela, L.; Driss, Z. Experimental and numerical study of a solar collector using phase change material as heat storage. J. Energy Storage 2020, 27, 101133. [Google Scholar] [CrossRef]
- Bauer, T.; Pfleger, N.; Breidenbach, N.; Eck, M.; Laing, D.; Kaesche, S. Material aspects of Solar Salt for sensible heat storage. Appl. Energy 2013, 111, 1114–1119. [Google Scholar] [CrossRef]
- Kruizenga, A.M.; Gill, D.D.; LaFord, M.E. Corrosion of High Temperature Alloys in Solar Salt at 400, 500, and 680ÀC (No. SAND2013-8256); Sandia National Lab. (SNL-CA): Livermore, CA, USA, 2013. [Google Scholar]
- Bazri, S.; Badruddin, I.A.; Naghavi, M.S.; Bahiraei, M. A review of numerical studies on solar collectors integrated with latent heat storage systems employing fins or nanoparticles. Renew. Energy 2018, 118, 761–778. [Google Scholar] [CrossRef]
















| Parameter | Unit of Measurement | Number |
|---|---|---|
| Thermal power of the reactor | MW | 175 |
| Steam generator performance in nominal mode | t/h | 261 |
| Steam pressure from steam the generator | MPa | 3.8 |
| Steam temperature from steam the generator | °C | 295 |
| Name/Composition | Type | Melting Point, °C | Melting Heat, KJ/kg | Source |
|---|---|---|---|---|
| ZnCl2·3H2O | Salt hydrate | 4 | 109 | [76] |
| Formic acid | Fatty acid (organic) | 8 | 277 | [75] |
| LiClO3·3H2O | Salt hydrate | 8 | 155–253 | [78] |
| CaCl2·6H2O | Salt hydrate | 29 | 191 | [76,78] |
| Paraffins | Paraffins (organic) | 0…90 | 150-250 | [75,80,81] |
| Palmitic acid | Fatty acid (organic) | 61 | 222 | [75] |
| Beeswax | Organic | 60…68 | 145…395 | [82,83] |
| LiNO3–MgNO3⋅(H2O)6 | Salt hydrate | 72 | 180 | [75] |
| MgCl2·6H2O | Salt hydrate | 117 | 167 | [76,78] |
| KNO2–NaNO3 | Eutectic salt | 149 | 124 | [75] |
| LiNO3–KCl | Eutectic salt | 160 | 272 | [75] |
| Hydroquinone | Hydrocarbon | 172 | 258 | [75] |
| Li | Metal | 180 | 432 | [73] |
| LiOH–LiNO3 | Eutectic salt | 183 | 352 | [84] |
| LiNO3–NaNO3 | Eutectic salt | 194 | 262 | [84] |
| LiNO3–NaCl | Eutectic salt | 208 | 369 | [84] |
| KNO3–KOH | Eutectic salt | 214 | 83 | [75] |
| NaNO3–KNO3 | Eutectic salt | 220…222 | 100…110 | [75,85] |
| LiBr–LiNO3 | Eutectic salt | 228 | 79 | [84] |
| LiOH–NaNO3–NaOH | Eutectic salt | 230 | 184 | [84] |
| ZnCl2–KCl | Eutectic salt | 235 | 198 | [85] |
| NaNO3-NaOH | Eutectic salt | 250 | 160 | [75] |
| Zn | Metal | 420 | 112 | [73] |
| Al | Metal | 660 | 397 | [73] |
| Cu | Metal | 1085 | 207 | [73] |
| Melting Point, °C | Melting Heat, kJ/kg | Heat Capacity, kJ/(kg·K) | Thermal Conductivity, W/(m·K) | Density, kg/m3 |
|---|---|---|---|---|
| 60 | 198 | 2.5 | 0.24 | 800 |
| Compound | Melting Point | Melting Heat | Heat Capacity | Thermal Conductivity | Density | Cost |
|---|---|---|---|---|---|---|
| °C | kJ/kg | J/(kg·K) | W/(m·K) | Kg/m−1 | $/kg | |
| LiOH–LiNO3 | 183 | 352 | 2000 | 690 | 2124 | 2.4 |
| LiNO3–NaNO3 | 194 | 262 | 1720 | 590 | 2317 | 1.3 |
| LiNO3–NaCl | 208 | 369 | 1560 | 630 | 2350 | 2.2 |
| KNO3–KOH | 214 | 83 | 1350 | 540 | 1905 | 0.3 |
| KNO3–NaNO3 | 222 | 110 | 1490 | 510 | 2028 | 0.2 |
| LiBr–LiNO3 | 228 | 279 | 1380 | 570 | 2603 | 2.4 |
| LiOH–NaNO3–NaOH | 230 | 184 | 2000 | 670 | 2154 | 0.2 |
| ZnCl2–KCl | 235 | 198 | 656 | 800 | 2480 | 0.4 |
| Compound | Criterion | ||||||
|---|---|---|---|---|---|---|---|
| Melting Point | Melting Heat | Heat Capacity | Thermal Conductivity | Density | Cost | Integral Criterion | |
| Weight Coefficient | |||||||
| 0.3 | 0.2 | 0.1 | 0.1 | 0.1 | 0.2 | - | |
| LiOH–LiNO3 | 0.4 | 4.8 | 5.0 | 4.3 | 4.1 | 0.5 | 2.5 |
| LiNO3–NaNO3 | 1.7 | 3.6 | 4.3 | 3.7 | 4.5 | 0.9 | 2.6 |
| LiNO3–NaCl | 3.4 | 5.0 | 3.9 | 3.9 | 4.5 | 0.5 | 3.4 |
| KNO3–KOH | 4.1 | 1.1 | 3.4 | 3.4 | 3.7 | 3.7 | 3.2 |
| KNO3–NaNO3 | 4.7 | 1.5 | 3.7 | 3.2 | 3.9 | 5.0 | 3.8 |
| LiBr–LiNO3 | 2.5 | 3.8 | 3.5 | 3.6 | 5.0 | 0.5 | 2.8 |
| LiOH–NaNO3–NaOH | 1.8 | 2.5 | 5.0 | 4.2 | 4.1 | 4.8 | 3.3 |
| ZnCl2–KCl | 0.0 | 2.7 | 1.6 | 5.0 | 4.8 | 3.0 | 2.3 |
| Structure (Mass. KNO3/NaNO3) | Melting Point, °C | Melting Heat, kJ/kg | Heat Capacity, kJ/(kg·K) | Thermal Conductivity, W/(m·K) | Density, kg/m3 | Source |
|---|---|---|---|---|---|---|
| 50/50 | 221 | 100.7 | 1.35 (liquid) | 0.56 | 1920 | [85] |
| 55/45 | 223 | 110 | 1.49 (liquid) 1.01 (solid) | 0.51 (liquid) 0.73 (solid) | 2028 | [75] |
| 60/40 | 222 | - | 1.53 (liquid) | 0.53 | 1774 | [91,92] |
| 60/40 | - | - | 1.54 (liquid) | 0.47 | 1940 | [93] |
| Parameter | Designation, Unit of Change | Number | Note | |
|---|---|---|---|---|
| Scheme with Accumulator | Standard Scheme | |||
| Thermal power of the reactor | Qreact, MW | 164.1 | 164.1 | - |
| Power of the turbine unit | Nturbine, MW | 54.7 | 51.7 | - |
| Thermodynamic efficiency of the cycle | η, % | 33.4 | 31.5 | - |
| Regenerative bleed-off | α1, relative units | 0.00 | 0.06 | To HPH1 |
| α2, relative units | 0.05 | 0.05 | To HPH2 | |
| αд, relative units | 0.01 | 0.02 | To deaerator | |
| α3, relative units | 0.03 | 0.03 | To LPH1 | |
| α4, relative units | 0.02 | 0.02 | To LPH2 | |
| αsh, relative units | 0.10 | 0.10 | To SH | |
| Condensate flow rate from the separator | αs, relative units | 0.06 | 0.05 | - |
| Steam flow from the LPC to the condenser | αc, relative units | 0.72 | 0.66 | - |
| Steam flow by sections | GSG-0, kg/s | 72.5 | 72.5 | From SG |
| G0-1, kg/s | 65.1 | 65.6 | HPC 0-1 | |
| G1-2, kg/s | 65.1 | 61.0 | HPC 1-2 | |
| G2-d, kg/s | 61.2 | 57.1 | HPC 2-S | |
| Gd-s, kg/s | 60.1 | 55.9 | D-S | |
| GC-SH, kg/s | 55.9 | 52.0 | S-SH | |
| GSH-LPC 3, kg/s | 55.9 | 52.0 | SH-LPC 3 | |
| G2-LPC 3-4, kg/s | 53.9 | 49.9 | LPC 3-4 | |
| G2-LPC 4-5-C, kg/s | 52.1 | 48.1 | LPC 4-5-C | |
Disclaimer/Publisher’s Note: The statements, opinions and data contained in all publications are solely those of the individual author(s) and contributor(s) and not of MDPI and/or the editor(s). MDPI and/or the editor(s) disclaim responsibility for any injury to people or property resulting from any ideas, methods, instructions or products referred to in the content. |
© 2023 by the authors. Licensee MDPI, Basel, Switzerland. This article is an open access article distributed under the terms and conditions of the Creative Commons Attribution (CC BY) license (https://creativecommons.org/licenses/by/4.0/).
Share and Cite
Lebedev, V.; Deev, A. Heat Storage as a Way to Increase Energy Efficiency and Flexibility of NPP in Isolated Power System. Appl. Sci. 2023, 13, 13130. https://doi.org/10.3390/app132413130
Lebedev V, Deev A. Heat Storage as a Way to Increase Energy Efficiency and Flexibility of NPP in Isolated Power System. Applied Sciences. 2023; 13(24):13130. https://doi.org/10.3390/app132413130
Chicago/Turabian StyleLebedev, Vladimir, and Andrey Deev. 2023. "Heat Storage as a Way to Increase Energy Efficiency and Flexibility of NPP in Isolated Power System" Applied Sciences 13, no. 24: 13130. https://doi.org/10.3390/app132413130
APA StyleLebedev, V., & Deev, A. (2023). Heat Storage as a Way to Increase Energy Efficiency and Flexibility of NPP in Isolated Power System. Applied Sciences, 13(24), 13130. https://doi.org/10.3390/app132413130
