Inter-Blockchain Communication Message Relay Time Measurement and Analysis in Cosmos †
Abstract
:Featured Application
Abstract
1. Introduction
1.1. Research Background and Necessity
1.2. Research Objectives
- Describe in detail the Cosmos Inter-Blockchain Communication (IBC) protocol.
- Develop a method for calculating the delivery time of inter-blockchain messages.
- Analyze the measured data statistically, focusing on the distribution of message delivery times.
- Compute the inter-blockchain message delivery time for the Cosmos ecosystem.
- Determine the probability density of variables using correlation analysis and the kernel density function and lognormal distribution.
1.3. Organization of the Paper
2. Related Work
2.1. Cosmos Interoperability
2.1.1. Cosmos Structure
2.1.2. Inter-Blockchain Communication
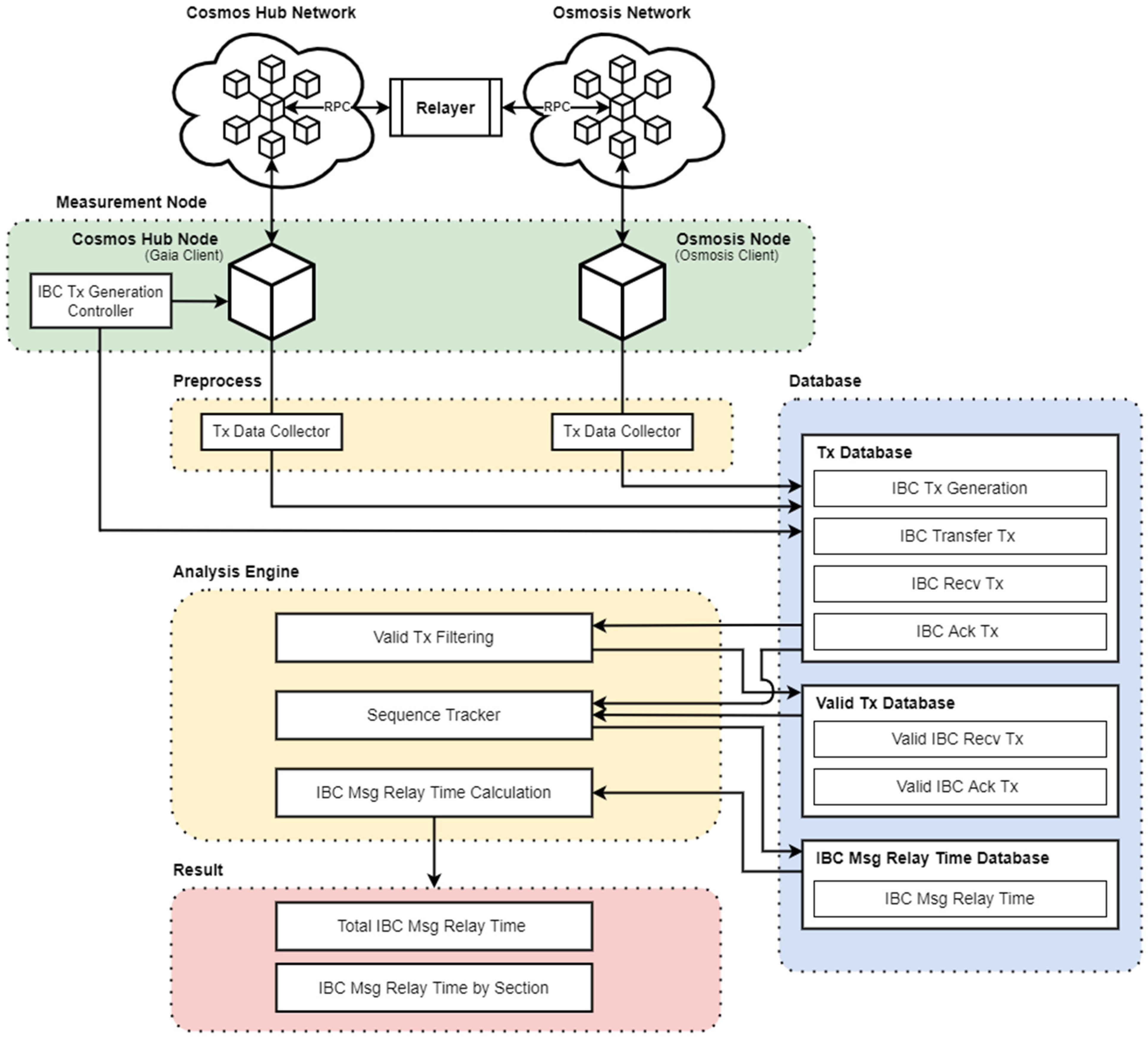
3. Data Collection and Methodology
3.1. Proposed Framework
3.2. Message Collection Structure
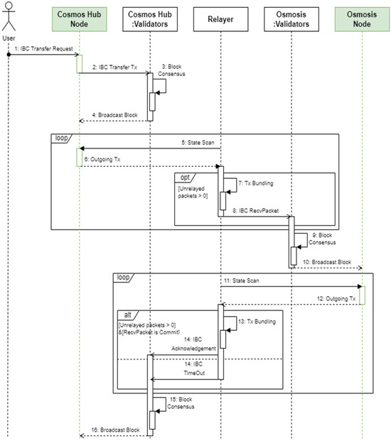
3.2.1. Control Process for Transaction Creation
3.2.2. Data Collection Process
3.3. Message Tracing Model
3.3.1. Valid Transaction Filtering
3.3.2. Sequence Tracing
3.3.3. Calculating Message Relay Time
4. IBC Time Analysis Method
4.1. Kernel Density Estimation
4.2. Lognormal Distribution
4.3. Correlation Coefficient
5. Results and Analysis
5.1. Experimental Environment
5.2. Results of Measuring IBC Msg Relay Time
5.3. Results of Analysing IBC Msg Relay Time
6. Discussion
6.1. Performance Analysis of Cosmos Inter-Blockchain Communication
6.2. Strategies for Optimizing G to T and R to A Intervals
7. Conclusions
Author Contributions
Funding
Institutional Review Board Statement
Informed Consent Statement
Data Availability Statement
Conflicts of Interest
References
- COSMOS—What is Cosmos? Available online: https://v1.cosmos.network/intro (accessed on 14 June 2023).
- Schulte, S.; Sigwart, M.; Frauenthaler, P.; Borkowski, M. Towards blockchain interoperability. In Proceedings of the International Conference on Business Process Management, Vienna, Austria, 1–6 September 2019; Springer: Cham, Switzerland, 2019; pp. 3–10. [Google Scholar]
- Han, J.; Kim, J.; Youn, A.; Lee, J.; Chun, Y.; Woo, J.; Hong, J.W.K. Cos-CBDC: Design and Implementation of CBDC on Cosmos Blockchain. In Proceedings of the 2021 22nd Asia-Pacific Network Operations and Management Symposium (APNOMS), Tainan, Taiwan, 8–10 September 2021; IEEE: New York, NY, USA, 2021; pp. 303–308. [Google Scholar]
- Kan, L.; Wei, Y.; Muhammad, A.H.; Siyuan, W.; Gao, L.C.; Kai, H. A multiple blockchains architecture on inter-blockchain Communication. In Proceedings of the 2018 IEEE International Conference on Software Quality, Reliability, and Security Companion (QRS-C), Lisbon, Portugal, 16–20 July 2018; IEEE: New York, NY, USA, 2018; pp. 139–145. [Google Scholar]
- Wang, G.; Nixon, M. InterTrust: Towards an Efficient Blockchain Interoperability Architecture with Trusted Services. In Proceedings of the 2021 IEEE International Conference on Blockchain (Blockchain), Melbourne, Australia, 6–8 December 2021; IEEE: New York, NY, USA, 2022; pp. 150–159. [Google Scholar]
- Lan, R.; Upadhyaya, G.; Tse, S.; Zamani, M. Horizon: A Gas-Efficient, Trustless Bridge for Cross-Chain Transactions. arXiv 2021, arXiv:2101.06000. [Google Scholar]
- Belchior, R.; Vasconcelos, A.; Guerreiro, S.; Correia, M. A survey on blockchain interoperability: Past, present, and future trends. ACM Comput. Surv. 2021, 54, 1–41. [Google Scholar] [CrossRef]
- Bhatia, R. Interoperability Solutions for Blockchain. In Proceedings of the 2020 International Conference on Smart Technologies in Computing, Electrical and Electronics (ICSTCEE), 9–10 October 2020; IEEE: New York, NY, USA; pp. 381–385. [Google Scholar]
- Zhou, Q.; Huang, H.; Zheng, Z.; Bian, J. Solutions to Scalability of Blockchain: A Survey. IEEE Access 2020, 8, 16440–16455. [Google Scholar] [CrossRef]
- Kwon, J.; Buchman, E. Cosmos whitepaper. A Netw. Distrib. Ledgers 2019, 27. Available online: https://v1.cosmos.network/resources/whitepaper (accessed on 14 June 2023).
- Goes, C. The inter blockchain communication protocol—An overview. arXiv 2020, arXiv:2006.15918. [Google Scholar]
- Overview—IBC-Go. Available online: https://ibc.cosmos.network/main/ibc/overview.html (accessed on 14 June 2023).
- Ethereum Proof-of-Stake Consensus Specifications. Available online: https://github.com/ethereum/eth2.0-specs (accessed on 14 June 2023).
- Relayer. Available online: https://github.com/cosmos/relayer/tree/v1.0.0 (accessed on 14 June 2023).
- Join the Cosmos Hub Mainnet. Available online: https://hub.cosmos.network/main/hub-tutorials/join-mainnet.html (accessed on 14 June 2023).
- Fungible Token Transfer. Available online: https://github.com/cosmos/ibc/tree/master/spec/app/ics-020-fungible-token-transfer (accessed on 14 June 2023).
- Cosmos Hub—Gaia Client. Available online: https://hub.cosmos.network/main/hub-tutorials/gaiad.html (accessed on 14 June 2023).
- Cosmos Hub—Installation. Available online: https://hub.cosmos.network/main/getting-started/installation.html (accessed on 14 June 2023).
- OSMOSIS—Osmosisd. Available online: https://docs.osmosis.zone/developing/tools/osmosisd.html (accessed on 14 June 2023).
- General Fee Payment. Available online: https://github.com/cosmos/ibc/tree/master/spec/app/ics-029-fee-payment (accessed on 14 June 2023).
- Tendermint RPC. Available online: https://docs.tendermint.com/v0.34/rpc/ (accessed on 14 June 2023).
- Cosmos SDK. Available online: https://github.com/cosmos/cosmos-sdk (accessed on 14 June 2023).
- Cosmos Hub—Validators Overview. Available online: https://hub.cosmos.network/main/validators/overview.html (accessed on 14 June 2023).
- OSMOSIS—Glossary. Available online: https://docs.osmosis.zone/overview/terminology.html#consensus (accessed on 14 June 2023).
- Tendermint Core. Available online: https://docs.tendermint.com/master/introduction/what-is-tendermint.html (accessed on 14 June 2023).
- Data Structures. Available online: https://github.com/tendermint/tendermint/blob/master/spec/core/data_structures.md (accessed on 14 June 2023).
- Seaborn. Available online: http://seaborn.pydata.org/generated/seaborn.kdeplot.html (accessed on 14 June 2023).
- Cosmos Hub. Available online: https://hub.cosmos.network/main/hub-overview/overview (accessed on 14 June 2023).
- OSMOSIS. Available online: https://docs.osmosis.zone/overview/#what-is-osmosis (accessed on 14 June 2023).


















| Transaction Types | Description |
|---|---|
| IBC Transfer | Locking of the Handling Token in the Sending Chain |
| IBC RecvPacket | Proof of token lock completion on the transmitting chain and token transfer to the receiving chain |
| IBC Acknowledgement | The receiving chain’s proof of token receipt and token transfer completion response to the sender chain |
| IBC Timeout | Failure of token transfer response to sending chain |
| Types | Key | Value |
|---|---|---|
| message | action | /ibc.applications.transfer.v1.MsgTransfer |
| /ibc.core.channel.v1.MsgRecvPacket | ||
| /ibc.core.channel.v1.MsgAcknowledgement | ||
| sender | cosmos1q5prlm6rjru5cpxajmugts6gyrhnd5luzshg4w | |
| fungible_token_packet | receiver | osmo1exmtwm3vtj6sk2plmhg4xjhjjd8at2scdg6tww |
| Message Relay Time Interval | Min | Max | Mean | Median | Var | Std |
|---|---|---|---|---|---|---|
| G to T time | 0.0 | 79.308 | 19.623 | 16.732 | 123.483 | 11.112 |
| T to R time | 3.0 | 72.0 | 13.515 | 13.0 | 16.449 | 4.055 |
| R to A time | 5.0 | 94.0 | 22.310 | 18.0 | 172.626 | 13.138 |
| Statistics | p-Value | |
|---|---|---|
| Kolmogorov-Smirov | 0.0194284334 | 0.8391204478 |
| Shapiro–Wilk | 0.9971379041 | 0.0730665996 |
| Percentage (%) | IBC Message Relay Time Range |
|---|---|
| 68.3 | (28.59904, 62.768295) |
| 95.4 | (19.304439, 92.989672) |
| 99.7 | (13.030552, 137.761891) |
| Message Relay Time Interval | IBC Message Relay Time Range by Percentage |
|---|---|
| G to T time | 0.602792 |
| T to R time | 0.214533 |
| R to A time | 0.731259 |
Disclaimer/Publisher’s Note: The statements, opinions and data contained in all publications are solely those of the individual author(s) and contributor(s) and not of MDPI and/or the editor(s). MDPI and/or the editor(s) disclaim responsibility for any injury to people or property resulting from any ideas, methods, instructions or products referred to in the content. |
© 2023 by the authors. Licensee MDPI, Basel, Switzerland. This article is an open access article distributed under the terms and conditions of the Creative Commons Attribution (CC BY) license (https://creativecommons.org/licenses/by/4.0/).
Share and Cite
Essaid, M.; Kim, J.; Ju, H. Inter-Blockchain Communication Message Relay Time Measurement and Analysis in Cosmos. Appl. Sci. 2023, 13, 11135. https://doi.org/10.3390/app132011135
Essaid M, Kim J, Ju H. Inter-Blockchain Communication Message Relay Time Measurement and Analysis in Cosmos. Applied Sciences. 2023; 13(20):11135. https://doi.org/10.3390/app132011135
Chicago/Turabian StyleEssaid, Meryam, Jungyeon Kim, and Hongteak Ju. 2023. "Inter-Blockchain Communication Message Relay Time Measurement and Analysis in Cosmos" Applied Sciences 13, no. 20: 11135. https://doi.org/10.3390/app132011135
APA StyleEssaid, M., Kim, J., & Ju, H. (2023). Inter-Blockchain Communication Message Relay Time Measurement and Analysis in Cosmos. Applied Sciences, 13(20), 11135. https://doi.org/10.3390/app132011135

