Digital Communication Forensics in 6G and beyond Networks
Abstract
1. Introduction
- Study security and privacy trends, visions, applications, requirements, and major enabling technologies for 6G telecommunication networks.
- Review the related literature and enumerate the current network forensics issues in each technology involved in the 6G network.
- Determine the threat landscape and potential solutions for 6G security.
- Propose a novel initial idea of digital forensics system for 6G and beyond networks.
2. Literature Review
2.1. Toward 5G Cellular Network Forensics
2.2. WLAN Digital Forensics
2.3. Digital Forensics for Mobile Devices in 5G and Modern Networks
2.4. Cloud Digital Forensics
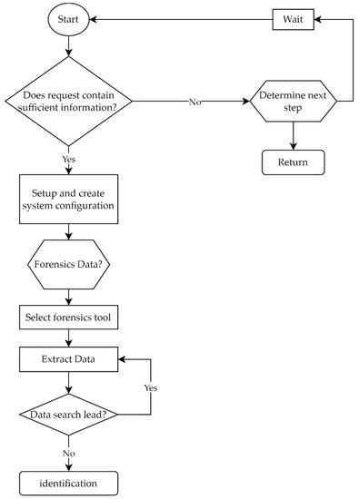
3. Method
3.1. Preparation/Extraction
3.2. Identification
3.3. Analysis
4. Discussion
5. Conclusions
Author Contributions
Funding
Institutional Review Board Statement
Informed Consent Statement
Data Availability Statement
Acknowledgments
Conflicts of Interest
References
- Pieterse, H. Assisting Digital Forensics Investigations by Identifying Social Communication Irregularities. In Proceedings of the European Conference on Information Warfare and Security, ECCWS, Dublin, Ireland, 29–30 June 2017; pp. 322–331. [Google Scholar]
- Latva-Aho, M.; Leppänen, K. Key Drivers and Research Challenges for 6G Ubiquitous Wireless Intelligence—6G Research Visions 1, September 2019. White Pap. 2019, 1, 1–36. [Google Scholar]
- Chen, W.; Lin, X.; Lee, J.; Toskala, A.; Sun, S.; Chiasserini, C.F.; Liu, L. 5G-Advanced Towards 6G: Past, Present, and Future. IEEE J. Sel. Areas Commun. 2023, 41, 1592–1619. [Google Scholar] [CrossRef]
- Asghar, M.Z.; Memon, S.A.; Hämäläinen, J. Evolution of Wireless Communication to 6G: Potential Applications and Research Directions. Sustainability 2022, 14, 6356. [Google Scholar] [CrossRef]
- Bhat, J.R.; Alqahtani, S.A. 6G Ecosystem: Current Status and Future Perspective. IEEE Access 2021, 9, 43134–43167. [Google Scholar] [CrossRef]
- Zong, B.; Fan, C.; Wang, X.; Duan, X.; Wang, B.; Wang, J. 6G Technologies: Key Drivers, Core Requirements, System Architectures, and Enabling Technologies. IEEE Veh. Technol. Mag. 2019, 14, 18–27. [Google Scholar] [CrossRef]
- Rekkas, V.P.; Sotiroudis, S.; Sarigiannidis, P.; Wan, S.; Karagiannidis, G.K.; Goudos, S.K. Machine Learning in beyond 5g/6g Networks—State-of-the-Art and Future Trends. Electronics 2021, 10, 2786. [Google Scholar] [CrossRef]
- Wang, M.; Zhu, T.; Zhang, T.; Zhang, J.; Yu, S.; Zhou, W. Security and Privacy in 6G Networks: New Areas and New Challenges. Digit. Commun. Netw. 2020, 6, 281–291. [Google Scholar] [CrossRef]
- Tenable. The Rise of the Business-Aligned Security Executive; Forrester: Cambridge, MA, USA, 2020. [Google Scholar]
- Mustafa, A.S.; Habbala, A. Toward 6G Network: Requirements, Key Technologies, and Challenges in Future Research. Comput. Netw. 2021, 194. [Google Scholar] [CrossRef]
- Prayudi, Y.; Ashari, A. A Study on Secure Communication for Digital Forensics Environment. Int. J. Sci. Eng. Res. 2015, 6, 1036–1043. [Google Scholar] [CrossRef]
- Meghanathan, N.; Allam, S.R.; Moore, L.A. Tools and Techniques for Network Forensics. Int. J. Netw. Secur. Its Appl. 2009, 1. [Google Scholar]
- Raghavan, S. Digital Forensic Research: Current State of the Art. CSI Trans. ICT 2013, 1, 91–114. [Google Scholar] [CrossRef]
- Agarwal, A.; Gupta, M.; Gupta, S.; Gupta, S.C. Systematic Digital Forensic Investigation Model. Int. J. Comput. Sci. Secur. 2011, 5, 118–131. [Google Scholar]
- Rekhis, S.; Krichene, J.; Boudriga, N. Forensic Investigation in Communication Networks Using Incomplete Digital Evidences. Int. J. Commun. Netw. Syst. Sci. 2009, 2, 857–873. [Google Scholar] [CrossRef][Green Version]
- Porambage, P.; Gur, G.; Osorio, D.P.M.; Liyanage, M.; Gurtov, A.; Ylianttila, M. The Roadmap to 6G Security and Privacy. IEEE Open J. Commun. Soc. 2021, 2, 1094–1122. [Google Scholar] [CrossRef]
- Sikos, L.F. Packet Analysis for Network Forensics: A Comprehensive Survey. Forensic Sci. Int. Digit. Investig. 2020, 32, 200892. [Google Scholar] [CrossRef]
- Al-Ansi, A.; Al-Ansi, A.S.A.; Muthanna, A.; Elgendy, I.A.; Koucheryavy, A. Survey on Intelligence Edge Computing in 6G: Characteristics, Challenges, Potential Use Cases, and Market Drivers. Futur. Internet 2021, 13, 118. [Google Scholar] [CrossRef]
- Zhao, Y.; Zhai, W.; Zhao, J.; Zhang, T.; Sun, S.; Niyato, D.; Lam, K.-Y. A Comprehensive Survey of 6G Wireless Communications. arXiv Prepr. 2020, arXiv:2101.03889. [Google Scholar] [CrossRef]
- Qureshi, S.; Li, J.; Akhtar, F.; Tunio, S.; Khand, Z.H.; Wajahat, A. Analysis of Challenges in Modern Network Forensic Framework. Secur. Commun. Netw. 2021, 2021, 8871230. [Google Scholar] [CrossRef]
- Sharevski, F. Towards 5G Cellular Network Forensics. Eurasip J. Inf. Secur. 2018, 2018, 8. [Google Scholar] [CrossRef]
- Ngobeni, S.J. Digital Forensic Readiness for Wireless Local Area Networks. Ph.D. Thesis, University of Pretoria, Pretoria, South Africa, 2016. [Google Scholar]
- Li, S.; Qin, T.; Min, G. Blockchain-Based Digital Forensics Investigation Framework in the Internet of Things and Social Systems. IEEE Trans. Comput. Soc. Syst. 2019, 6, 1433–1441. [Google Scholar] [CrossRef]
- Lutui, P.R. Digital Forensic Process Model for Mobile Business Devices: Smart Technologies. Ph.D. Thesis, Auckland University of Technology, Auckland, New Zealand, 2015. [Google Scholar]
- DIng, F.; Zhu, G.; Alazab, M.; Li, X.; Yu, K. Deep-Learning-Empowered Digital Forensics for Edge Consumer Electronics in 5G HetNets. IEEE Consum. Electron. Mag. 2022, 11, 42–50. [Google Scholar] [CrossRef]
- Elhoseny, M.; Selim, M.M.; Shankar, K. Optimal Deep Learning Based Convolution Neural Network for Digital Forensics Face Sketch Synthesis in Internet of Things (IoT). Int. J. Mach. Learn. Cybern. 2020, 12, 3249–3260. [Google Scholar] [CrossRef]
- Zhang, X.; Upton, O.; Beebe, N.L.; Choo, K.K.R. IoT Botnet Forensics: A Comprehensive Digital Forensic Case Study on Mirai Botnet Servers. Forensic Sci. Int. Digit. Investig. 2020, 32, 300926. [Google Scholar] [CrossRef]
- Ali, M.I.; Kaur, S.; Khamparia, A.; Gupta, D.; Kumar, S.; Khanna, A.; Al-Turjman, F. Security Challenges and Cyber Forensic Ecosystem in IoT Driven BYOD Environment. IEEE Access 2020, 8, 172770–172782. [Google Scholar] [CrossRef]
- Thethi, N.; Keane, A. Digital Forensics Investigations in the Cloud. In Proceedings of the Souvenir of the 2014 IEEE International Advance Computing Conference, IACC 2014, Haryana, India, 21–22 February 2014; pp. 1475–1480. [Google Scholar] [CrossRef]
- Park, J.; Huh, E.N. ECLASS: Edge-Cloud-Log Assuring-Secrecy Scheme for Digital Forensics. Symmetry 2019, 11, 1192. [Google Scholar] [CrossRef]
- Sachdeva, S.; Ali, A. Machine Learning with Digital Forensics for Attack Classification in Cloud Network Environment. Int. J. Syst. Assur. Eng. Manag. 2022, 13, 156–165. [Google Scholar] [CrossRef]




| Ref. No | Type of Networks | Issues | Algorithm Used | Parameters/Metrics |
|---|---|---|---|---|
| [22] | Wireless local area networks | The main challenge in WLAN DF is intercepting and preserving all mobile station communications to conduct a proper digital forensics investigation on them. | Genetic algorithms | Effectiveness Filter control Flow graphs |
| [23] | 5G networks | Blockchain-based DF investigation framework in IoT and social systems | Blockchain technology | Integrity Transparency Traceability Modeling |
| [24] | Business networks | Model of the digital forensics procedure for mobile business devices Smart technology | PDDS | Business data |
| [25] | 5G HetNets | Consumer electronics at the periphery of 5G HetNets using deep learning-enabled DF | Forensics algorithms | Bandwidth spectrum Velocity |
| [26] | 5G cellular | Convolution neural network with optimal deep learning for DF FSS in IoT | FSS, improved elephant herd optimization algorithm | Surveillance videos Performance of ODL-CNN Peak signal-to-noise ratio Structural similarity |
| [27] | 5G networks | Increasing interconnectivity to traditional networks, let alone to one another with the advent of 5G networks, highlight the need for IoT botnet forensics | IoT | Frequency of DDoS attacks |
| [28] | BYOD | Security challenges and cyber forensics ecosystem in IoT-driven BYOD environment | 5G and IoT | VPN |
| [29] | Cloud computing | Comparing collection durations for different storage sizes when obtaining data from cloud virtual machines utilizing remote acquisition | Cloud computing | Hacking Fraud Scams Money laundering Industrial espionage Prostitution Abduction Drug smuggling Suicide assistance Defamatory allegations Cyber stalking Cyber terrorism |
| [30] | 5G networks | In digital forensics investigations, user activity logs are critical pieces of evidence. Given virtualization technologies and the multitenancy environment, collecting user activity logs in cloud forensics is difficult, which can infringe user privacy when collecting logs. | Edge–cloud log assuring secrecy scheme | Security threats |
| [31] | Cloud computing | Attack categorization using ML and DF in a cloud computing environment | DDoS attack | Neglected computer systems as attack traffic sources |
Disclaimer/Publisher’s Note: The statements, opinions and data contained in all publications are solely those of the individual author(s) and contributor(s) and not of MDPI and/or the editor(s). MDPI and/or the editor(s) disclaim responsibility for any injury to people or property resulting from any ideas, methods, instructions or products referred to in the content. |
© 2023 by the authors. Licensee MDPI, Basel, Switzerland. This article is an open access article distributed under the terms and conditions of the Creative Commons Attribution (CC BY) license (https://creativecommons.org/licenses/by/4.0/).
Share and Cite
Alqabbani, A.; Saleem, K.; Almazyad, A.S. Digital Communication Forensics in 6G and beyond Networks. Appl. Sci. 2023, 13, 10861. https://doi.org/10.3390/app131910861
Alqabbani A, Saleem K, Almazyad AS. Digital Communication Forensics in 6G and beyond Networks. Applied Sciences. 2023; 13(19):10861. https://doi.org/10.3390/app131910861
Chicago/Turabian StyleAlqabbani, Albatool, Kashif Saleem, and Abdulaziz S. Almazyad. 2023. "Digital Communication Forensics in 6G and beyond Networks" Applied Sciences 13, no. 19: 10861. https://doi.org/10.3390/app131910861
APA StyleAlqabbani, A., Saleem, K., & Almazyad, A. S. (2023). Digital Communication Forensics in 6G and beyond Networks. Applied Sciences, 13(19), 10861. https://doi.org/10.3390/app131910861

