Non-Invasive Intraoral Stand-Alone Tongue Control System Based on RSIC-V Edge Computing
Abstract
:1. Introduction
Relevant Work
2. System Hardware Architecture
2.1. Master Controller
2.2. Pressure Sensor Array Designing for Tongue Touch Signal Detection
2.3. Generation and Transmission Mode of Control Commands for Tongue Pressure Signals
3. Data Acquisition and Processing of Tongue Control Signal Based on RSIC-V Edge Computing
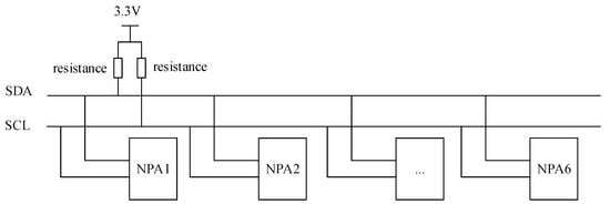
3.1. Pressure Data Processing Nodes and Transmission
3.2. Tongue Touch Signal Control Command Transmission
4. Tongue Control System Control Algorithm
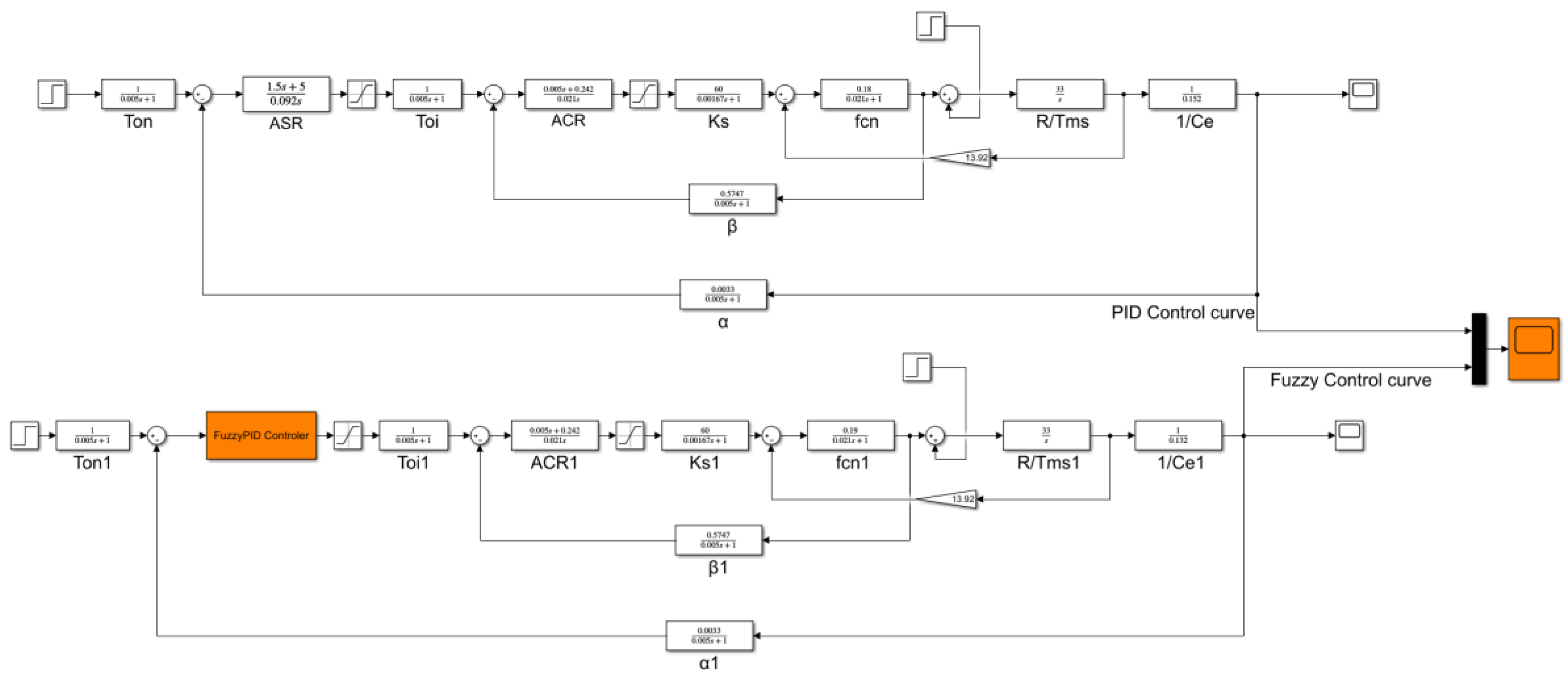
4.1. PID Control of Tongue Control System
4.2. Fuzzy PID Control of Tongue Control System
4.3. Anti-Misoperation Pressure Threshold Setting
5. System Testing and Evaluation
5.1. Speed Response Time Test
5.2. Center Click Task Testing
5.3. Power Consumption Test Comparison
5.4. Labyrinth Navigation Task Experiment and Analysis
6. Conclusions
Author Contributions
Funding
Institutional Review Board Statement
Informed Consent Statement
Data Availability Statement
Conflicts of Interest
References
- Sudeep, K.T.; Arun, S.B.; Jatadhara, G.S.; Majumder, A.; Dhar, A. Design and Fabrication of Rehabilitation-based Exoskeleton for Paralytic Arm. In Proceedings of the International Conference on Smart Electronics and Communication (ICOSEC), Trichy, India, 10–12 September 2020. [Google Scholar] [CrossRef]
- Kong, F.; Sahadat, N.; Ghovanloo, M.; Durgin, G.D. A Stand-Alone Intraoral Tongue-Controlled Computer Interface for People with Tetraplegia. IEEE Trans. Biomed. Circuits Syst. 2019, 13, 848–857. [Google Scholar] [CrossRef] [PubMed]
- Mohammadi, M.; Knoche, H.; Gaihede, M.; Bentsen, B.; Struijk, L.N.S.A. A high-resolution tongue-based joystick to enable robot control for individuals with severe disabilities. In Proceedings of the IEEE 16th International Conference on Rehabilitation Robotics (ICORR), Toronto, ON, Canada, 24–28 June 2019. [Google Scholar] [CrossRef]
- Dang, B.; Purohit, B.; Sarang, D.; George, K. Tongue driven wireless electronic communication device. In Proceedings of the IEEE Sensors Applications Symposium (SAS), Glassboro, NJ, USA, 13–15 March 2017. [Google Scholar] [CrossRef]
- Qui, N.M.; Lin, C.H.; Chen, P. Design and Implementation of a 256-Bit RISC-V-Based Dynamically Scheduled Very Long Instruction Word on FPGA. IEEE Access 2020, 8, 172996–173007. [Google Scholar] [CrossRef]
- Shea, C.; Mohsenin, T. Heterogeneous Scheduling of Deep Neural Networks for Low-power Real-time Designs. ACM J. Emerg. Technol. Comput. Syst. (JETC) 2019, 15, 36. [Google Scholar] [CrossRef]
- Akhter, F.; Siddiquei, H.R.; Alahi, M.E.E.; Mukhopadhyay, S.C. Design, Fabrication, and Implementation of a Novel MWCNTs/PDMS Phosphate Sensor for Agricultural Applications. In Proceedings of the International Conference on Computational Intelligence and Computing, Jhansi, India, 19–20 February 2021; pp. 303–308. [Google Scholar] [CrossRef]
- Zhang, K.; Shi, X.; Chen, J.; Xiong, T.; Jiang, B.; Huang, Y. Self-healing and stretchable PDMS-based bifunctional sensor enabled by synergistic dynamic interactions. Chem. Eng. J. 2021, 412, 128734. [Google Scholar] [CrossRef]
- Trujilho, L.; Saotome, O.; Öberg, J. Dependable I2C Communication with FPGA. In Proceedings of the Brazilian Technology Symposium, Sao Paolo, Brazil, 8–10 November 2021; Springer: Cham, Switzerland, 2022. [Google Scholar]
- Wu, H.; Pi, J.; Liu, Q.; Liang, Q.; Qiu, J.; Guo, J.; Long, Z.; Zhou, D.; Wang, Q. All-Inorganic Lead Free Double Perovskite Li-Battery Anode Material Hosting High Li+ Ion Concentrations. J. Phys. Chem. Lett. 2021, 12, 4125–4129. [Google Scholar] [CrossRef] [PubMed]
- Sahadat, M.N.; Dighe, S.; Islam, F.; Ghovanloo, M. An Independent Tongue-Operated Assistive System for Both Access and Mobility. IEEE Sens. J. 2018, 18, 9401–9409. [Google Scholar] [CrossRef]
- Barlow, S.; Custead, R.; Lee, J.; Hozan, M.; Greenwood, J. Wireless Sensing of Lower Lip and Thumb-Index Finger ‘Ramp-and-Hold’ Isometric Force Dynamics in a Small Cohort of Unilateral MCA Stroke: Discussion of Preliminary Findings. Sensors 2020, 20, 1221. [Google Scholar] [CrossRef] [PubMed]
- Yadav, R.; Zhang, W.; Elgendy, I.A.; Dong, G.; Shafiq, M.; Laghari, A.A.; Prakash, S. Smart Healthcare: RL-Based Task Offloading Scheme for Edge-Enable Sensor Networks. IEEE Sens. J. 2021, 21, 24910–24918. [Google Scholar] [CrossRef]
- Ferdian, R.; Aisuwarya, R.; Erlina, T. Edge Computing for Internet of Things Based on FPGA. In Proceedings of the International Conference on Information Technology Systems and Innovation (ICITSI), Bandung, Indonesia, 19–23 October 2020. [Google Scholar] [CrossRef]
- Izci, D. Design and application of an optimally tuned PID controller for DC motor speed regulation via a novel hybrid Lévy flight distribution and Nelder–Mead algorithm. Trans. Inst. Meas. Control. 2021, 43, 3195–3211. [Google Scholar] [CrossRef]
- Ekinci, S.; Izci, D.; Eker, E.; Abualigah, L. An effective control design approach based on novel enhanced aquila optimizer for automatic voltage regulator. Artif. Intell. Rev. 2023, 56, 1731–1762. [Google Scholar] [CrossRef]
- Zand, J.P.; Sabouri, J.; Katebi, J.; Nouri, M. A new time-domain robust anti-windup PID control scheme for vibration suppression of building structure. Eng. Struct. 2021, 244, 112819. [Google Scholar] [CrossRef]
- Tunjung, D.; Prajitno, P.; Handoko, D. Temperature and water level control system in water thermal mixing process using adaptive fuzzy PID controller. J. Phys. Conf. Ser. 2021, 1816, 012032. [Google Scholar] [CrossRef]
- Aftab, A.; Luan, X. A fuzzy-PID series feedback self-tuned adaptive control of reactor power using nonlinear multipoint kinetic model under reference tracking and disturbance rejection. Ann. Nucl. Energy 2022, 166, 108696. [Google Scholar] [CrossRef]
- Engwall, O. Combining MRI, EMA and EPG measurements in a three-dimensional tongue model. Speech Commun. 2003, 41, 303–329. [Google Scholar] [CrossRef]
- Kim, J.; Park, H.; Bruce, J.; Rowles, D.; Holbrook, J.; Nardone, B.; West, D.P.; Laumann, A.E.; Roth, E.; Veledar, E.; et al. Qualitative assessment of Tongue Drive System by people with high-level spinal cord injury. J. Rehabil. Res. Dev. 2014, 51, 451–465. [Google Scholar] [CrossRef] [PubMed]
- Kong, F.; Jia, Y.; Ghovanloo, M. Preliminary Assessment of a Novel Intraoral-Tongue Operated Assistive Technology with Computer Interface. In Proceedings of the IEEE 63rd International Midwest Symposium on Circuits and Systems (MWSCAS), Springfield, MA, USA, 9–12 August 2020. [Google Scholar] [CrossRef]
















| E | |||||||
|---|---|---|---|---|---|---|---|
| NB | NM | NS | ZO | PS | PM | PB | |
| NB | NB | NB | NB | NB | NM | ZO | ZO |
| NM | NB | NB | NB | NB | NM | ZO | ZO |
| NS | NM | NM | NS | ZO | PS | PM | PM |
| ZO | NM | NS | ZO | PM | PM | PM | PM |
| PM | ZO | ZO | PM | PB | PB | PB | PB |
| PB | ZO | ZO | PM | PB | PB | PB | PB |
| Number of Experiments | Pressure Data | Object | |||
|---|---|---|---|---|---|
| A | B | C | D | ||
| 1 | Normal pressure | 0.124 | 0.138 | 0.131 | 0.127 |
| Swallowing saliva pressure | 0.042 | 0.048 | 0.041 | 0.043 | |
| Bump pressure | 0.022 | 0.025 | 0.029 | 0.021 | |
| 2 | Normal pressure | 0.122 | 0.132 | 0.135 | 0.129 |
| Swallowing saliva pressure | 0.05 | 0.063 | 0.061 | 0.057 | |
| Bump pressure | 0.024 | 0.027 | 0.022 | 0.035 | |
| 3 | Normal pressure | 0.128 | 0.139 | 0.134 | 0.132 |
| Swallowing saliva pressure | 0.037 | 0.042 | 0.036 | 0.034 | |
| Bump pressure | 0.028 | 0.027 | 0.024 | 0.022 | |
| Type | Power Consumption (Mw) | |
|---|---|---|
| Typical | Best | |
| Network dynamic | 3.300 | 3.100 |
| Gate dynamic | 0.270 | 0.264 |
| I/O dynamic | 0.075 | 0.060 |
| Core static | 0.138 | 0.015 |
| Bank static | 0.054 | 0.003 |
| Memory | 0.460 | 0.380 |
| Total static | 0.242 | 0.118 |
| Total dynamic | 3.745 | 3.424 |
| Total | 3.987 | 3.542 |
| Type of Tongue Control Device | Completion Time of the First Experiment (s) | Completion Time of the Second Experiment (s) | Completion Time of the Third Experiment (s) | Completion Time of the Fourth Experiment (s) | Completion Time of the Fifth Experiment (s) | Completion Time of the Sixth Experiment (s) | Average Experimental Completion Time (s) |
|---|---|---|---|---|---|---|---|
| iSTD | 76 | 73 | 69 | 72 | 70 | 76 | 72.6 |
| eTDS | 83 | 97 | 86 | 83 | 79 | 82 | 85 |
| This device | 68 | 65 | 60 | 70 | 65 | 67 | 65.8 |
Disclaimer/Publisher’s Note: The statements, opinions and data contained in all publications are solely those of the individual author(s) and contributor(s) and not of MDPI and/or the editor(s). MDPI and/or the editor(s) disclaim responsibility for any injury to people or property resulting from any ideas, methods, instructions or products referred to in the content. |
© 2023 by the authors. Licensee MDPI, Basel, Switzerland. This article is an open access article distributed under the terms and conditions of the Creative Commons Attribution (CC BY) license (https://creativecommons.org/licenses/by/4.0/).
Share and Cite
Shi, L.; Peng, X.; Zhao, J.; Kuang, Z.; An, T.; Wang, L. Non-Invasive Intraoral Stand-Alone Tongue Control System Based on RSIC-V Edge Computing. Appl. Sci. 2023, 13, 9490. https://doi.org/10.3390/app13179490
Shi L, Peng X, Zhao J, Kuang Z, An T, Wang L. Non-Invasive Intraoral Stand-Alone Tongue Control System Based on RSIC-V Edge Computing. Applied Sciences. 2023; 13(17):9490. https://doi.org/10.3390/app13179490
Chicago/Turabian StyleShi, Lijuan, Xiong Peng, Jian Zhao, Zhejun Kuang, Tianbo An, and Liu Wang. 2023. "Non-Invasive Intraoral Stand-Alone Tongue Control System Based on RSIC-V Edge Computing" Applied Sciences 13, no. 17: 9490. https://doi.org/10.3390/app13179490
APA StyleShi, L., Peng, X., Zhao, J., Kuang, Z., An, T., & Wang, L. (2023). Non-Invasive Intraoral Stand-Alone Tongue Control System Based on RSIC-V Edge Computing. Applied Sciences, 13(17), 9490. https://doi.org/10.3390/app13179490

