Method for Product-Integrated Innovation Based on Biological Inspiration
Abstract
1. Introduction
2. Related Research
2.1. Integrated Innovation
2.2. Biologically Inspired Design
2.3. Summary of the Literature Review
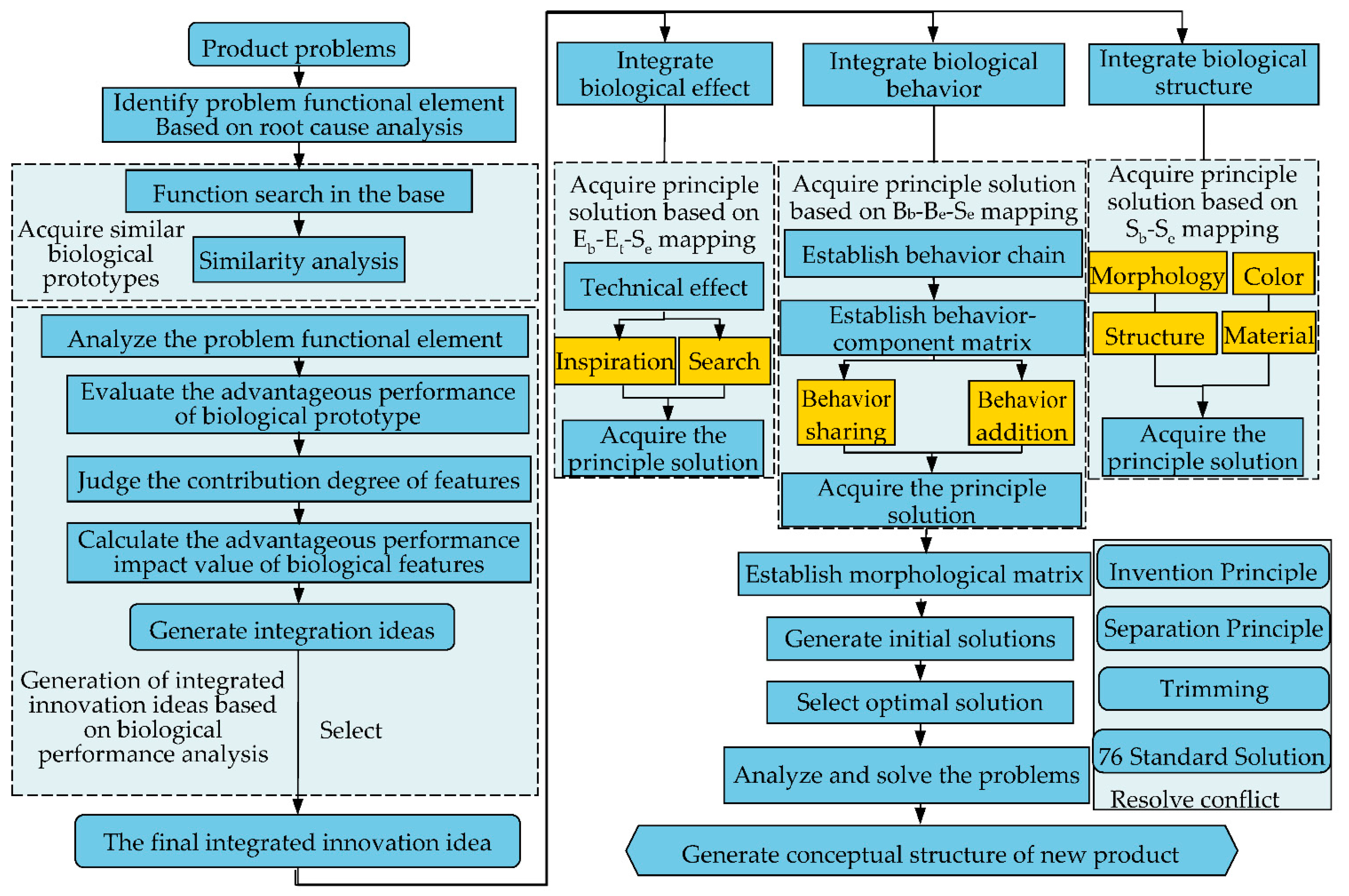
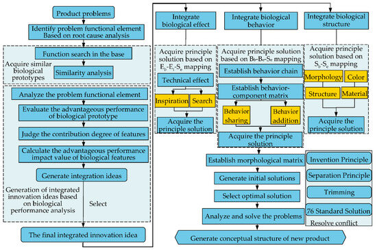
3. Proposed Methods
3.1. Integrated Innovation Mechanism Based on Biological Inspiration
3.1.1. Acquire Problem Performance of Products Based on Root Cause Analysis
3.1.2. Biological Coupling Analysis
3.1.3. Integrated Innovation Mechanism Based on Multi-Biological Knowledge Inspiration
3.2. Method of Generating Integrated Innovation Ideas Based on Biological Inspiration
3.2.1. Acquire Similar Biological Prototypes
3.2.2. Method of Generating Integrated Innovation Ideas Based on Biological Performance Analysis
- Evaluate advantageous performance of biological prototypes
- 2.
- Judge the contribution degree of biological features
- 3.
- Generate integrated ideas
- 4.
- Select integrated idea
3.3. Method of Establishing Integrated Innovation Concept Structure Based on Biological Feature Mapping
3.3.1. The Conversion Process from Integrated Innovation Ideas to Concept Structure
3.3.2. Acquire Principal Solution Based on Eb-Et-Se Mapping
- (1)
- Inspiration. Researchers study the biological structure that implements a function similar to the problem functional element through the biological effect and seek the corresponding technical effect of the biological effect in the engineering field. Through technical effects and biological structures, designers derive inspiration to identify engineering structures that can achieve similar functions. The process of obtaining the principal solution through inspiration is shown in Figure 5.
- (2)
- Search. In the engineering field, researchers search for the technical effect corresponding to the biological effect. The technical effect and the problem functional element are expanded using synonyms, near synonyms, or related words, which form the search formula “technical effect + function” in the PatSnap patent database. The obtained patents are clustered and filtered based on design experience to identify engineering structures. During the clustering and filtering process, several different patents are obtained. Taking into account that different patents may correspond to different sub-functions when implementing functions through the same technical effect. In this regard, a morphological matrix is established to obtain the engineering structures that realize the sub-functions. The process of obtaining a principal solution through this search method is shown in Figure 6.
3.3.3. Acquire Principal Solution Based on Bb-Be-Se Mapping
3.3.4. Acquire Principal Solution Based on Sb-Se Mapping
3.4. Process Model of Product-Integrated Innovation Design Based on Biological Inspiration
- Construct the evaluation index matrix. Assume that in the evaluation system with n evaluation indicators and m evaluated objects, the matrix formed by all evaluation scores is denoted as X = (xij)n×m, where xij (i = 1, 2, …, n; j = 1, 2, …, m) is the score of the j-th evaluated object under the i-th evaluation indicator, as shown in Equation (7).
- 2.
- Calculate the weight pij of the j-th evaluated object under the i-th evaluation indicator, as shown in Equation (8).
- 3.
- Calculate the entropy value ei (i = 1,2,…,n) of each indicator, as shown in Equation (9).
- 4.
- Calculate the redundancy di of the information entropy for each indicator, as shown in Equation (10).
- 5.
- Calculate the weight ωi for each indicator, as shown in Equation (11).
- Establish the initial decision matrix Y, which involves n samples characterized by m criteria.
- 2.
- Standardize the data.
- 3.
- Construct a standardized matrix by replacing each element in the initial decision matrix Y with the calculation result of y’ij. Calculate the maximum standardized value yo’(j) for each evaluation indicator, as shown in Equation (15), and use it as the reference value for the j-th evaluation indicator.
- 4.
- The difference value ∆oi(j) between each standardized value and its reference value is calculated, as shown in Equation (16).
- Calculate the grey relational coefficient roi(j) for each element, as shown in Equation (18), to obtain the matrix R.
- 2.
- Calculate the grey relational degree Γoi of the scheme, which represents the magnitude of the correlation, as shown in Equation (19). Here, ω(j) is the weight of the evaluation index obtained by the entropy weight method.
4. Case Study
- The technical system of the product was decomposed, and a functional model was established, as shown in Figure 13.
- 2.
- A causal chain analysis is conducted to address the issue of the robot’s low working efficiency, as shown in Figure 14. The root causes of the problem are obtained, and the relationship between the root cause and the problem functional element is identified. The overload and slow walking speed of mechanical legs correspond to the problem functional element of ‘mechanical legs move chassis’, the poor cutting performance of the saw blade corresponds to the problem functional element of ‘saw blades cut weeds’, and the low efficiency of fire extinguishing corresponds to the problem functional element of ‘dry powder fire extinguishing’.
- All the functions completed by the above problem functional elements belong to the insufficient function. Search for these functions or similar functions in the Asknature biological knowledge base, and a search list of problem functional elements and biological prototypes is established, as shown in Table 8.
- 2.
- A list of similarity levels of the biological prototypes is built. Take the problem functional element of ‘mechanical legs move chassis’ as an example for analysis. First, analyze the similar elements of the similar functional elements, as shown in Table 9. Obtain the similar value of similar function elements about similar indexes, as shown in Table 10.
- According to Table 4, score the advantageous performance caused by the functional carrier, action, or functional object of the biological prototype, as shown in Table 15. Assuming that the volumes of these biological prototypes are similar, the magnitude of the structural support force is judged according to the density of the functional object, and the greater the density of the functional object, the greater the performance value. The magnitude of the driving force is determined based on the variable characteristics of the functional carrier. The weight of the load is determined by the density of the functional object, and the smaller the density of the functional object, the higher the advantage performance value.
- Analyze the biological features that the biological prototype possesses when exhibiting advantageous performance in implementing a similar function and establish a list of biological characteristics, as shown in Table 16.
- Taking the salamander as an example, calculate the contribution of biological features using the AHP. First, calculate the contribution of biological features for the function carrier of the salamander. The steps are as follows:
- 4.
- Calculate the advantageous performance impact value of the biological features, as shown in Table 18.
- Solve the problem functional element of ‘mechanical legs move chassis’.
- (1)
- Acquire the principal solution based on Eb-Et-Se mapping.
- (2)
- Acquire principal solution based on Sb-Se mapping.
- 2.
- Solve the problem functional element of ‘saw blades cut weeds’.
5. Discussion and Conclusions
- This study established an attribute-based advantageous performance value judgement index to evaluate the biological prototype, but the evaluation needs to rely on the designer’s own experience, and there is a certain degree of subjectivity.
- In the process of obtaining similar biological prototypes, only the Asknature biological knowledge base was used as a search source, resulting in a single source of retrieval and certain limitations.
- In the process of obtaining principal solutions based on Eb-Et-Se mapping, detailed guidance on the process of mapping for inspiration is lacking.
Author Contributions
Funding
Institutional Review Board Statement
Informed Consent Statement
Data Availability Statement
Conflicts of Interest
References
- Meng, H.; He, X. Research on mine lifesaving cabin design based on integrated innovation theory. Ind. Des. 2020, 162, 151–152. [Google Scholar]
- Zhang, P.; Li, X.D.; Nie, Z.F.; Yu, F.; Liu, W. A Trimming Design Method Based on Bio-Inspired Design for System Innovation. Appl. Sci. 2021, 11, 4060. [Google Scholar] [CrossRef]
- Cen, H.T.; Chen, W.Y. The Concept of Bionics and its Evolution. J. Mach. Des. 2007, 24, 1–2+66. [Google Scholar] [CrossRef]
- Vincent, J.F.V.; Bogatyreva, O.A.; Bogatyrev, N.R. Biomimetics:its practice and theory. J. R. Soc. Interface 2006, 3, 471–482. [Google Scholar] [CrossRef] [PubMed]
- Tan, R.H.; Cao, G.Z.; Liu, W. Case study of bio-inspired innovative design. J. Mach. Des. 2019, 36, 1–5. [Google Scholar] [CrossRef]
- Sun, Y.L.; Zong, C.J.; Pancheri, F.; Chen, T.; Lueth, T.C. Design of topology optimized compliant legs for bio-inspired quadruped robots. Sci. Rep. 2023, 13, 4875. [Google Scholar] [CrossRef] [PubMed]
- Krischer, L.; Sureshbabu, A.V.; Zimmermann, M. Modular Topology Optimization of a Humanoid Arm. In Proceedings of the 2020 3rd International Conference on Control and Robots (ICCR), Tokyo, Japan, 26–29 December 2020; pp. 65–72. [Google Scholar] [CrossRef]
- Schumpeter, J.A. The Theory of Economic Development; The Commercial Press: Beijing, China, 1999. [Google Scholar]
- Liu, F.; Jiang, P.; Tan, R.H. Product Integrated Innovation Based on the Technological Hybridization. J. Mech. Eng. 2011, 47, 123–132. [Google Scholar] [CrossRef]
- Zang, Z.J. The Innovation Paths Research of Technology Integration Productization for Technology Venturing Enterprises. Master’s Thesis, Kunming University of Science and Technology, Kunming, China, 2014. [Google Scholar]
- Teng, L.Y. The Design of Intelligent Fire Rescue Unmanned Aerial Vehicle Based on Fuction Integration. Master’s Thesis, Yanshan University, Qinhuangdao, China, 2018. [Google Scholar]
- Chen, Y.B.; Zhang, H.; Yu, D.J. Design of City Main Battle Fire Engine Based on the Integrated Innovation Theory. Packag. Eng. 2019, 40, 118–122. [Google Scholar] [CrossRef]
- Klaiber, D.; Frohlich, T.; Vietor, T. Strategies for function integration in engineering design: From differential design to function adoption. In Proceedings of the 29th CIRP Design Conference (CIRP Design), Povoa de Varzim, Portugal, 8–10 May 2019; pp. 599–604. [Google Scholar] [CrossRef]
- Ding, S.; Zhang, Z.; Jiang, W.S.; Liu, H.T.; Li, S.Q.; Guo, H.L. Structure Design and Analysis of Integrated Fan Box of Sweeper Truck Based on Function Fusion. Dev. Innov. Mach. Electr. Prod. 2021, 34, 25–26. [Google Scholar] [CrossRef]
- Liu, F. Research on Functional Global Ideal Solution Design Method Based on Multi-Domain Knowledge Fusion. Master’s Thesis, Hebei University of Technology, Tianjin, China, 2020. [Google Scholar] [CrossRef]
- Kalyanasundaram, V.; Lewis, K. A Function Based Approach for Product Integration. In Proceedings of the ASME 2011 International Design Engineering Technical Conferences and Computers and Information in Engineering Conference, Washington, DC, USA, 28–31 August 2011; pp. 263–279. [Google Scholar] [CrossRef][Green Version]
- Frohlich, T.; Klaiber, D.; Turck, E.; Vietor, T. Function in a box: An approach for multi-functional design by function integration and separation. In Proceedings of the 29th CIRP Design Conference (CIRP Design), Povoa de Varzim, Portugal, 8–10 May 2019; pp. 611–617. [Google Scholar] [CrossRef]
- Liu, F.; Li, X.P.; Yu, F.; Ping, E.S. Method for product integrated innovation based on functional combination and TRIZ. In Proceedings of the 2014 IEEE International Conference on Management of Innovation and Technology, Singapore, 23–25 September 2014; pp. 268–272. [Google Scholar] [CrossRef]
- Jiang, W.W.; Xie, Z.B. Research of design method of product function analysis and combination. Proc. Appl. Mech. Mater. 2012, 201, 886–889. [Google Scholar] [CrossRef]
- Cao, G.Z.; Guo, H.X.; Tan, R.H.; Zhang, C.Y.; Li, Q.H. Research on Function Evolution, Combination and Failure Mode for Product Function Innovation. Chin. J. Mech. Eng. 2012, 48, 29–38. [Google Scholar] [CrossRef]
- Lu, C.F.; Chai, H.; Tian, M.Y.; Peng, X.; Jiang, S.F. Product function combination design based on functional redundancy analysis. Concurr. Eng. 2017, 25, 229–244. [Google Scholar] [CrossRef]
- Hou, X.T.; Liu, W.; Cao, G.Z.; Wu, Z.F.; Guo, Z.B. Research on design method of function combination product based on multi biological effects. Chin. J. Eng. Des. 2017, 24, 18–26. [Google Scholar] [CrossRef]
- Liu, F.; Jing, Y.C.; Shao, P.; Zhang, Y.Z. Research on Design Method of Product Functional Hybridization for Integrated Innovation. Appl. Sci. 2022, 12, 10302. [Google Scholar] [CrossRef]
- Moreau, D.P. The Influence and Value of Analogical Thinking During New Product Ideation. J. Mark. Res. 2002, 39, 47–60. [Google Scholar] [CrossRef]
- Moreno, D.; Blessing, L.; Yang, M.; Hernandez, A.; Wood, K. Overcoming design fixation: Design by analogy studies and nonintuitive findings. Artif. Intell. Eng. Des. Anal. Manuf. 2016, 30, 185–199. [Google Scholar] [CrossRef]
- Liu, H.W. Research on Analogy-driven Product Innovative Design based on Structure Mapping-Based Function Model. Master’s Thesis, Sichuan University, Chengdu, China, 2021. [Google Scholar]
- Jia, L.Z. Study on Key Technologies Applied in Product Innovative Design Driven by Cross-Domain Analogy. Master’s Thesis, Hebei University of Technology, Tianjin, China, 2017. [Google Scholar]
- Linsey, J.S.; Laux, J.P.; Clauss, E.; Wood, K.L.; Markman, A.B. Increasing Innovation: A Trilogy of Experiments Towards a Design-by-Analogy Method. In Proceedings of the Volume 3: 19th International Conference on Design Theory and Methodology; 1st International Conference on Micro- and Nanosystems; and 9th International Conference on Advanced Vehicle Tire Technologies, Parts A and B, Las Vegas, NV, USA, 4–7 September 2007. [Google Scholar] [CrossRef][Green Version]
- Grandas, D.P.M.; Blessing, L.; Yang, M.; Wood, K. The Potential of Design-By-Analogy Methods to Support Product, Service and Product Service Systems Idea Generation. In Proceedings of the DS 80-5 Proceedings of the 20th International Conference on Engineering Design (ICED 15) Vol 5: Design Methods and Tools—Part 1, Milan, Italy, 27–30 July 2015. [Google Scholar]
- Ma, J. Research on Biological Knowledge Inspired Functional Knowledge Modelling and Analogy Methodology. Master’s Thesis, Shanghai Jiao Tong University, Shanghai, China, 2015. [Google Scholar] [CrossRef]
- Wang, J.H. Research on Integrated Innovation Design Based on Biology and Product Characteristics. Master’s Thesis, Fuzhou University, Fujian, China, 2018. [Google Scholar]
- Liu, C.H. Research on Innovative Design Method Based on TRIZ and Bionics. Master’s Thesis, University of Jinan, Jinan, China, 2019. [Google Scholar] [CrossRef]
- Ji, X.; Gu, X.J.; Dai, F.; Liu, Z. BioTRIZ-based product innovative design process. J. Zhejiang Univ. (Eng. Sci.) 2014, 48, 35–41+99. [Google Scholar] [CrossRef]
- Liu, X.M.; Cheng, G.C.; Li, J.R.; Chen, L. Innovative design of self-cleaning glass incorporating bionics with extension. Chin. J. Constr. Mach. 2019, 17, 323–328+334. [Google Scholar] [CrossRef]
- Chen, L.; Dou, H.; Wei, H.; Liu, X.M.; Chen, B.W. Product Innovation Design Based on QFD, TRIZ and Bionics. China Mech. Eng. 2020, 31, 1285–1295. [Google Scholar] [CrossRef]
- Liu, W.; Cao, G.Z.; Guo, D.B.; Xing, X.J. Research on rapid response design based on multiple bionic. Chin. J. Eng. Des. 2015, 22, 1–10. [Google Scholar] [CrossRef]
- Helms, M.; Vaitam, S.S.; Goel, A.K. Biologically inspired design: Process and products. Design Studies 2009, 30, 606–622. [Google Scholar] [CrossRef]
- Liu, W.; Cao, G.Z.; Tan, R.H.; Yu, F. Research on Measures to Technical Realization of Multi Biological Effects. J. Mech. Eng. 2016, 52, 129–140. [Google Scholar] [CrossRef]
- Hou, X.T. The Study and Application of Multi Biological Effect Oriented Radical Innovation. Master’s Thesis, Hebei University of Technology, Tianjin, China, 2017. [Google Scholar]
- Liu, W.; Shi, Y.; Yu, F.; Dong, Y.F.; Sun, J.G. Function Innovation in Bionics. Packag. Eng. 2019, 40, 186–191. [Google Scholar] [CrossRef]
- Bhasin, D.; McAdams, D.A.; Layton, A. A Product Architecture-Based Tool for Bioinspired Function-Sharing. J. Mech. Des. 2021, 143, 081401. [Google Scholar] [CrossRef]
- Ma, X.G. Research on Some Key Theory Problems of Product Systematic Design. Master’s Thesis, Northeastern University, Shenyang, China, 2010. [Google Scholar]
- Bian, Y.W. Method of Function-Performance Integration Design during Product Conceptual Design. Master’s Thesis, Zhejiang University of Technology, Hangzhou, China, 2015. [Google Scholar]
- Tan, R.H. TRIZ and Applications: The Process and Methods of Technological Innovation; Higher Education Press: Beijing, China, 2010. [Google Scholar]
- Li, Q. Fabrication and Properties of Bionic Functionalized Superlyophobic Surfaces. Master’s Thesis, Hubei University, Wuhan, China, 2015. [Google Scholar] [CrossRef]
- Zhang, S.J. Preparation and Properties Research of Morphology-Material Coupled Bionic Anti-Erosion Functional Surface. Master’s Thesis, Jilin University, Changchun, China, 2021. [Google Scholar] [CrossRef]
- Ren, L.Q.; Liang, Y.H. Generation mechanism of biological coupling. J. Jilin Univ. (Eng. Technol. Ed.) 2011, 41, 1348–1357. [Google Scholar] [CrossRef]
- Hong, Y.; Qian, Z.H.; Ren, L.Q. Extensive model of multi-factor coupling bionics and analysis of coupling elements. J. Jilin Univ. (Eng. Technol. Ed.) 2009, 39, 726–731. [Google Scholar] [CrossRef]
- Moslem, S.; Saraji, M.K.; Mardani, A.; Alkharabsheh, A.; Duleba, S.; Esztergár-Kiss, D. A Systematic Review of Analytic Hierarchy Process Applications to Solve Transportation Problems: From 2003 to 2022. IEEE Access 2023, 11, 11973–11990. [Google Scholar] [CrossRef]
- Vahedi, N.; Ghassemieh, M. Preference of Hybrid Steel Frame with Exclusive Seismic Performance Using the Analytic Hierarchy Process. J. Earthq. Eng. 2022, 26, 5425–5446. [Google Scholar] [CrossRef]
- Naho, S.; Kazuyoshi, W.; Tomohiro, K.; Noriaki, A.; Koji, K. A method for service robot development based on a design structure matrix. Adv. Robot. 2022, 36, 1305–1325. [Google Scholar] [CrossRef]
- Wu, D. Study on Multi-Objective Comparison of Open Block Based on Hierarchy-Entropy Weight Method and Grey Relational Analysis. Master’s Thesis, Chang’an University, Xi’an, China, 2018. [Google Scholar]
- Li, Y.C. Research on Auto Parts Supplier Selection Based on AHP and Grey Relational Analysis. Master’s Thesis, Dalian Maritime University, Dalian, China, 2020. [Google Scholar]
- Zhu, H.Q.; Liao, Q.; Qu, B.L.; Hu, L.T.; Wang, H.R.; Gao, R.X.; Zhang, Y.L. Relationship between the main functional groups and complex permittivity in pre-oxidised lignite at terahertz frequencies based on grey correlation analysis. Energy 2023, 278, 127821. [Google Scholar] [CrossRef]
- Xu, G.T.; Zhu, J.W.; Li, C.J.; Shan, J.D. Study on the Synergistic Evolutionary Effects of China’s Digital Economy Core Industry and Energy Industry Based on DEA Malmquist Synergistic Development Model and Grey Correlation Analysis. Sustainability 2023, 15, 10382. [Google Scholar] [CrossRef]
- Shao, P.; Tan, R.H.; Peng, Q.J.; Zhang, L.L.; Wang, K.; Dong, Y.F. Problem-Solving in Product Innovation Based on the Cynefin Framework-Adided TRIZ. Appl. Sci. 2022, 12, 4157. [Google Scholar] [CrossRef]
- Yang, M.; Xia, Y.M.; Jia, L.H.; Wang, D.J.; Ji, Z.Y. A modular design method based on TRIZ and AD and its application to cutter changing robot. Adv. Mech. Eng. 2021, 13, 18. [Google Scholar] [CrossRef]
- Lin, S.Y.; Wu, C.T. Application of TRIZ inventive principles to innovate recycling machine. Adv. Mech. Eng. 2016, 8, 8. [Google Scholar] [CrossRef]
- Webb, B.; Consilvio, T. Biorobotics; MIT Press: Cambridge, MA, USA, 2001. [Google Scholar]
- Pfeifer, R.; Lungarella, M.; Iida, F. Self-Organization, Embodiment, and Biologically Inspired Robotics. Science 2007, 318, 1088. [Google Scholar] [CrossRef]
- Arena, P.; Patanè, L.; Spinosa, A.G. A New Embodied Motor-Neuron Architecture. IEEE Trans. Control Syst. Technol. 2021, 30, 2212–2219. [Google Scholar] [CrossRef]
- Zhang, N.; Jiang, S.H. Research Progress in Forest Fire-fighting Robots and Their Application Prospect in the Forest Fire Control. World For. Res. 2015, 28, 42–47. [Google Scholar] [CrossRef]
- Zhang, N.; Jiang, S.H. Design and simulation of forest fire-fighting hexapod robot mechanism. Mod. Manuf. Eng. 2015, 7, 21–25+20. [Google Scholar] [CrossRef]
- Xu, S.Y.; Cao, S.K.; Chen, S.; Wang, C. A Novel Biomimetic Six-Legged Firefighting Robot. CN110013635A, 16 July 2019. [Google Scholar]
- Li, Y.D.; Yuan, M.H.; Zhang, L.Z.; Zhong, L.; Yao, Q. Biomimetic Firefighting Robot. CN111359128A, 3 July 2020. [Google Scholar]
- Jiang, S.H. Six-Legged Bimanual Biomimetic Robot. CN205033221U, 17 February 2016. [Google Scholar]
- Chen, Y.; Liu, C.H.; Tang, K.Q.; Zeng, Q.; Cheng, Q.; Ai, P.H.; Liu, J.S.; Luo, J.L.; Li, H.L.; Zhang, X.; et al. A Robot Leg. CN204150141U, 11 February 2015. [Google Scholar]
- Zhang, Y.; Wang, F.Y.; Tian, L.L. An Industrial Robot and Its Industrial Robot Obstacle Avoidance System. CN113370207A, 10 September 2021. [Google Scholar]
- Qi, C.C.; Gao, F.; Li, H.Y.; Xing, Y.; Jia, J.K.; Hu, Y.; Chen, X.B. Parallel Structure Wheel-Legged Robot Based on UPS. CN111976859B, 8 April 2022. [Google Scholar]
- Fang, Z.G.; Chen, L.H. Walkable Robots. CN114684294A, 1 July 2022. [Google Scholar]
- Jiang, G.; Liu, C.H.; Jiang, Y.; Liu, L.L.; Chen, S.Y.; Li, C.; Gu, P.; Hu, Y.; Hang, J.F.; Zhan, H.K.; et al. An Integrated Hydraulic Drive with an Accumulator. CN108825565A, 16 November 2018. [Google Scholar]





















| Similarity Level | Specific Interpretation |
|---|---|
| Level I | Similar function, different effects, behaviors, and structures |
| Level II | Similar function, same effect, different behaviors and structures |
| Level III | Similar function, same effect, similar behavior, different structures |
| Similarity Indicator | Fundamental Factor |
|---|---|
| Functional carrier | Carrier shape, carrier structure, carrier material, carrier physical characteristics, etc. |
| Action | Types of action, effectiveness of action, efficiency in generating action, precision of action, etc. |
| Functional object | Characteristics of the functional object, scope of applicability, etc. |
| Input energy | Types of energy requirements, energy consumption analysis, etc. |
| Input substance | Comparison of substance requirements, types of substances, proportion of substance composition, etc. |
| Input signal | Signal control method, signal compatibility, signal input mode, signal control characteristics, etc. |
| Output energy | Types of energy output, energy output efficiency, energy output level, etc. |
| Output substance | Types of products, composition of products, characteristics of products, etc. |
| Output signal | Types of signals, signal strength, signal matching degree, etc. |
| Environment | Temperature, humidity, air composition, geological characteristics, etc. |
| Similarity Indicator | Fundamental Factor |
|---|---|
| Dominant object | The types and characteristics of objects (shape, size, etc.), the ability and features to control or perform tasks, and the similarity of control methods (utilizing muscles, electronic components, etc.). |
| Actuated object | The types and characteristics of objects, the initiation method of behavior (muscle contraction, electronic signals, etc.), and the relative position and relationship of the acting objects. |
| Action | The types of actions (movement, deformation, transmission, etc.), the speed, precision, and fluidity of actions, and the complexity and adaptability of actions. |
| Accepting object | The types and characteristics of the accepting object, the sensitivity of the accepting object to external influences, and the position and relationship of the accepting object. |
| Pre-dominance state of dominant object | The state characteristics of the dominant object (position, shape, etc.), the preparatory state and conditions before behavior execution. |
| Post-dominance state of dominant object | The state characteristics of the dominant object (position, shape, etc.), changes and effects after behavior execution. |
| Pre-acceptance state of accepting object | The state characteristics of the accepting object (position, shape, etc.), the state and conditions before behavior execution. |
| Post-acceptance state of accepting object | The state characteristics of the accepting object (position, shape, etc.), changes and effects after behavior execution. |
| Influence Factor | Advantageous Performance Evaluation Indicator | Performance Value |
|---|---|---|
| Functional carrier | Intrinsic attributes of functional carrier (diameter, number, etc.) Intrinsic attributes of functional object (diameter, number, etc.) | 5 grades |
| Action | Environmental attributes (humidity, temperature, pressure, etc.) Variable characteristics of functional carrier (adsorption, pressure, state, etc.) Variable characteristics of functional object (adsorption, pressure, state, etc.) Behavioral attributes (behavioral state, speed, time, etc.) | 5 grades |
| Functional object | Intrinsic attributes of functional object (diameter, number, etc.) | 5 grades |
| n | 1 | 2 | 3 | 4 | 5 | 6 | 7 | 8 | 9 | 10 |
|---|---|---|---|---|---|---|---|---|---|---|
| RI | 0.00 | 0.00 | 0.52 | 0.89 | 1.12 | 1.24 | 1.36 | 1.41 | 1.46 | 1.49 |
| Degree of Change | Level | Score |
|---|---|---|
| Structure change, behavior and effect unchanged | Relatively small | 1 |
| Behavior change, structure and effect unchanged | Small | 3 |
| Structure and behavior change, effect unchanged | Moderate | 5 |
| Effect change, other product functions unchanged | Relatively large | 7 |
| Effect change, other product functions change | Large | 9 |
| Feature | Attribute | Steps of Integration |
|---|---|---|
| Biological morphology | Point, line, surface, solid, angle, radian, groove, protrusion, etc. | ① Extract attributes of the biological morphology. ② Judge the degree of matching between the feature and the product. ③ Consider the complexity of the process. ④ When the process is not complex, integrate the feature; when the process is complex, improve and then integrate the feature. |
| Biological color | Hue, saturation, transparency, etc. | ① Extract attributes of the biological color. ② Judge whether the color has a negative impact on the product or consumer visual perception (color feedback, symbolic meaning). ③ Consider the complexity of color painting and color matching. ④ When the process is not complex, integrate the feature; when the process is complex, improve and then integrate the feature. |
| Biological structure | Stability, compactness, solidity/hollow, homogeneity, etc. | ① Extract attributes of the biological structure. ② Improve the product structure based on the biological structure. ③ Determine the complexity of the process to improve the product structure. ④ When the process is not complex, integrate the feature; when the process is complex, improve and then integrate the feature. |
| Biological material | Rigidity, strength, elasticity, plasticity, toughness, weight, etc. | ① Extract attributes of the biological material. ② Find the material in the engineering field with similar attributes to the biological material. ③ Replace or combine this material with the original material. |
| Problem Functional Element | Function Search | Biological Prototype | Description | Biological Prototype | Description |
|---|---|---|---|---|---|
| Mechanical legs move chassis | Transfer, walking, moving on solid | ![]() Spider | The leg structure of a spider is highly flexible and adaptable, achieving precise bending movements through the coordinated action of hydraulics and muscles. The motion mechanism of spiders can be leveraged to enhance a robot’s agility and adaptability. | ![]() Earthworm | Earthworms possess a soft, fluid-filled body that, through unique muscular movements and the coordinated interaction of internal fluids, enables them to crawl flexibly within the soil. Designers can draw inspiration from the biological traits of earthworms to enhance the flexibility and adaptability aspects of products, and apply these insights to the design process of robots intended for operation in confined and intricate environments. |
![]() Cheetah | The cheetah’s agile spine grants it exceptional speed and maneuverability, enabling rapid acceleration and pursuit of prey within a short span. For robot designs requiring swift and responsive actions, inspiration can be drawn from the cheetah’s spinal structure and locomotion mechanism. | ![]() Snake | The snake’s body moves in a motion resembling undulation, propelling itself forward through lateral undulating movements. This distinctive mode of locomotion enables the snake to navigate in confined spaces and adapt to various terrains and environments. Drawing inspiration from the snake’s locomotion can provide valuable design insights for the agility and adaptability of products. | ||
![]() Goat | The goat’s hooves possess remarkable gripping ability, which stems from the unique structure and muscular control of the goat’s feet, allowing it to maintain stability on uneven terrain. Drawing inspiration from this characteristic, industrial design can enhance product stability and control performance, enabling more reliable operation in specialized environments such as mountainous regions. | ![]() Salamander | The salamander moves in a rolling manner across hilly terrains, using a rubber-like effect to mitigate and absorb impacts, safeguarding itself from jolts and vibrations. Applying this shock-absorption and protective mechanism of the salamander to industrial design can offer design inspiration for products that need to operate in vibrating or unstable environments. | ||
![]() Horse | The horse possesses robust bones and hard hooves, enabling it to swiftly gallop on solid ground. The horse’s skeletal structure and the hardness of its hooves contribute to its exceptional running speed and stability. Incorporating these biological traits into industrial design can provide inspiration for products that require high-speed movement on hard surfaces. By drawing from the horse’s sturdy skeletal nature and the durability of its hooves, industrial design can enhance product durability and stability, delivering improved performance. | ![]() Terrestrial slug | The terrestrial slug secretes a unique viscoelastic mucus that allows it to crawl on various surfaces while maintaining stable adhesion. By drawing inspiration from this biological characteristic, industrial design can enhance product adhesion and stability, ensuring optimal performance in diverse environments. The application of this biological trait may contribute to improving a product’s operational capability on a variety of terrains. | ||
![]() Ostrich | The legs of an ostrich exhibit excellent maneuverability due to mechanical principles, with relatively low joint torque loads. By drawing inspiration from the biological characteristics of ostrich legs, industrial design can optimize product mobility and stability, enabling outstanding performance across various motion scenarios. | ||||
| Saw blades cut weeds | Cut through solids, break down food | ![]() Limpet | The radula of a limpet features cutting edges with incorporated magnetite crystals and silica. This unique biological structure enables the limpet to efficiently cut and digest food during feeding. The magnetite crystals provide the radula with substantial cutting power, while the silica enhances its abrasion resistance and corrosion resistance. Industrial design can optimize the cutting capacity and durability of cutting tools, allowing them to more effectively process various types of materials. | ![]() Vampire bat | The teeth of the vampire bat are exceptionally sharp, suited for piercing the skin and blood vessels of hosts to obtain blood as a food source. Applying this feature to industrial design could inspire innovative solutions for penetration and cutting. This could enhance the performance of products in tasks involving penetration, cutting, and similar actions. |
![]() Quetzal | The quetzal’s beak, equipped with serrated cutting edges, is used for grasping and slicing food. Drawing inspiration from this biological characteristic could lead to more precise and efficient obstacle clearance. | ![]() Red oak weevil | The red oak weevil utilizes its distinctive cutting ability to slice and roll oak leaves into tubular structures. Applying this cutting capability in industrial design can inspire innovative material processing and component manufacturing methods. | ||
![]() Lamprey | The lamprey possesses a specialized tongue structure capable of cutting through the scales and skin of fish. By drawing inspiration from this unique biological feature, improvements can be made to the performance of products in cutting and similar tasks. | ![]() Sawfish | The sawfish, with its unique sawing motion, is capable of slicing through or piercing prey. Its saw-toothed snout is not only used for sensing prey but also efficiently processing it. Applying the sawing motion of the sawfish to industrial design may offer new design inspirations for tasks like cutting and penetration. The biological characteristics of the sawfish can provide insights into the versatility and efficiency of products. | ||
![]() Herbivorous insect | Herbivorous insects possess exceptional cutting ability in their mandibles, allowing them to effectively sever and process plant fibers. This biological feature offers new design insights for tasks such as handling fibrous materials and cutting grass. By incorporating this biological characteristic into industrial design, designers can explore more precise and efficient cutting solutions. | ![]() Platypus | The platypus stores food in its cheek pouches and grinds and sorts insects and crustaceans between keratinized pads that replace teeth. Incorporating the mouth characteristics of the platypus into industrial design may offer new design insights for tasks such as material sorting and classification. | ||
![]() Velvet mite | The velvet mite possesses a blade-like mouthpart that effortlessly cuts through the chitinous layer of grasshoppers. By drawing inspiration from the blade-like mouthpart of the velvet mite, designers can explore more efficient and precise cutting solutions, thereby optimizing the processing of chitinous materials. | ||||
| Dry powder fire extinguishing | Reduce temperature, isolate air, prevent oxidation | ![]() Toco toucan | The Toco toucan regulates its body temperature by adjusting blood flow. Drawing inspiration from this biological feature, design a structure resembling the vascular network of a Toco toucan. This structure could regulate temperature by controlling the flow of water or liquids. Such a system could deliver cold water or firefighting agents to areas requiring temperature reduction, thereby achieving cooling effects through water utilization. | ![]() Wasp | The cuticle of a wasp utilizes hair, thin layers, and branching tracheae to provide a cooling mechanism. Design a thin-layer structure similar to the wasp’s cuticle, incorporating hydrogel or liquid cooling agents. This thin layer can be placed around a source of fire, achieving temperature reduction through gas circulation and heat conduction. Alternatively, inspired by the branching tracheae of wasps, a miniature channel network to conduct cool air through ventilation and airflow could be created. |
![]() Groundhog | Due to variations in cave entrance locations and shapes, groundhogs utilize changes in air pressure to harness wind energy for ventilation. Drawing inspiration from this biological feature, a firefighting system can be designed. By adjusting the aperture of the ventilation openings based on the fire’s location and intensity, wind energy can be harnessed to expel hot air and introduce cooler air, thereby achieving temperature reduction. This system effectively utilizes air to cool down the environment. | ![]() Bees | Bees cool their hive by collecting and dispersing water while fanning their wings to enhance evaporation. Drawing inspiration from this biological feature, a mist of water can be sprayed around the fire source to absorb heat through evaporation, effectively reducing the surrounding temperature. This approach achieves temperature reduction through the utilization of water. | ||
![]() Cactus | The ripple-like shape of a cactus creates a cool airflow, aiding in the dissipation of body heat. Applying this biological feature to industrial design, a heat dissipation structure resembling the ripple pattern of a cactus can be designed and used at fire scenes to achieve temperature reduction through air circulation. | ![]() Squirrel | Squirrels use tree hollows or dig holes on the ground to store food, sealing the openings with mud or leaves. Drawing inspiration from this biological characteristic, a technique could be designed to use soil to isolate air and achieve firefighting by creating barriers around the fire scene. | ||
![]() Ticks | Ticks’ mouths secrete a hydrophilic solution to absorb water vapor from the atmosphere. Leveraging this biological feature in industrial design, a system could be developed to absorb atmospheric water vapor and release it at a fire scene, achieving firefighting effects. |
| Functional Element | Functional Carrier | Action | Functional Object | Input Energy | Input Substance | Input Signal | Output Energy | Output Substance | Output Signal | Environment |
|---|---|---|---|---|---|---|---|---|---|---|
| Fp: mechanical legs move chassis | Mechanical leg | Walk | Chassis | Electric energy | - | Control signal | Mechanical energy | - | - | Forest |
| Fb1: spider’s legs move body | Spider’s leg | Walk | Body | Chemical energy | - | Neural signal | Mechanical energy | - | - | Dark and damp |
| Fb2: cheetah’s legs move body | Cheetah’s leg | Walk | Body | Chemical energy | - | Neural signal | Mechanical energy | - | - | Grassland |
| Fb3: goat’s legs move body | Goat’s leg | Walk | Body | Chemical energy | - | Neural signal | Mechanical energy | - | - | Grassland |
| Fb4: horse’s legs move body | Horse’s leg | Walk | Body | Chemical energy | - | Neural signal | Mechanical energy | - | - | Grassland |
| Fb5: ostrich’s legs move body | Ostrich’s leg | Walk | Body | Chemical energy | - | Neural signal | Mechanical energy | - | - | Grassland |
| Fb6: earthworm’s abdomen moves body | Earthworm’s abdomen | Wriggle | Body | Chemical energy | - | Neural signal | Mechanical energy | - | - | Dark and damp |
| Fb7: snake’s abdomen moves body | Snake’s abdomen | Wriggle | Body | Chemical energy | - | Neural signal | Mechanical energy | - | - | Forest |
| Fb8: salamander’s body moves body | Salamander’s body | Roll | Body | Chemical energy | - | Neural signal | Mechanical energy | - | - | Hilly |
| Fb9:Terrestrial slug’s abdomen moves body | Terrestrial slug’s abdomen | Slide | Body | Chemical energy | - | Neural signal | Mechanical energy | - | - | Dark and damp |
| Similar Index | Functional Carrier Gra(k1) | Action Gra(k2) | Functional Object Gra(k3) | Input Energy Gra(k4) | Input Substance Gra(k5) | Input Signal Gra(k6) | Output Energy Gra(k7) | Output Substance Gra(k8) | Output Signal Gra(k9) | Environment Gra(k10) | |
|---|---|---|---|---|---|---|---|---|---|---|---|
| Similar Functional Element | |||||||||||
| u1(Fp, Fb1) | 0.7 | 1 | 1 | 0.8 | 0 | 1 | 1 | 0 | 0 | 0.8 | |
| u2(Fp, Fb2) | 0.7 | 1 | 1 | 0.8 | 0 | 1 | 1 | 0 | 0 | 0.9 | |
| u3(Fp, Fb3) | 0.7 | 1 | 1 | 0.8 | 0 | 1 | 1 | 0 | 0 | 0.9 | |
| u4(Fp, Fb4) | 0.7 | 1 | 1 | 0.8 | 0 | 1 | 1 | 0 | 0 | 0.9 | |
| u5(Fp, Fb5) | 0.7 | 1 | 1 | 0.8 | 0 | 1 | 1 | 0 | 0 | 0.9 | |
| u6(Fp, Fb6) | 0 | 0.4 | 1 | 0.8 | 0 | 1 | 1 | 0 | 0 | 0.8 | |
| u7(Fp, Fb7) | 0 | 0.4 | 1 | 0.8 | 0 | 1 | 1 | 0 | 0 | 1 | |
| u8(Fp, Fb8) | 0 | 0.4 | 1 | 0.8 | 0 | 1 | 1 | 0 | 0 | 0.5 | |
| u9(Fp, Fb9) | 0 | 0.4 | 1 | 0.8 | 0 | 1 | 1 | 0 | 0 | 0.8 | |
| ω | 0.125 | 0.25 | 0.125 | 0.125 | 0 | 0.125 | 0.125 | 0 | 0 | 0.125 | |
| Spider | Cheetah | Goat | Horse | Ostrich | Earthworm | Snake | Salamander | Terrestrial Slug | |
|---|---|---|---|---|---|---|---|---|---|
| Functional similarity value | 0.9125 | 0.9250 | 0.9250 | 0.9250 | 0.9250 | 0.6750 | 0.7000 | 0.6375 | 0.6750 |
| Spider | Cheetah | Goat | Horse | Ostrich | Earthworm | Snake | Salamander | Terrestrial Slug | |
|---|---|---|---|---|---|---|---|---|---|
| Behavioral similarity value | 0.7875 | 0.7875 | 0.8250 | 0.8250 | 0.7875 | 0.5250 | 0.5250 | 0.5875 | 0.5250 |
| Similarity Levels | Biology Prototype |
|---|---|
| Level I | Earthworm, Snake, Salamander, Terrestrial slug |
| Level III | Spider, Cheetah, Goat, Horse, Ostrich |
| Problem Function Element | Functional Carrier | Action | Functional Object | Problem Performance Caused by the Functional Carrier | Problem Performance Caused by the Action | Problem Performance Caused by the Functional Object |
|---|---|---|---|---|---|---|
| Mechanical legs move chassis | Mechanical leg | Move | Chassis and its support structure | Insufficient support of leg structure | Insufficient drive of mechanical legs | Overload leads to slow movement speed |
| Saw blades cut weeds | Saw blade | Cut | Weeds | Insufficient cutting depth and cutting force of the saw blade | Narrow cutting range of saw blade | - |
| Dry powder fire extinguishing | Dry powder | Put out | Fire | - | Low transportation efficiency and slow fire extinguishing speed | - |
| Advantageous Performance | Influenced by the Functional Carrier: the Leg Structure Has Strong Support | Influenced by Action: the Mechanical Leg Has Strong Drive Power | Influenced by the Function Object: Light Load | ||||
|---|---|---|---|---|---|---|---|
| Biological Prototype | Score Pe (S2) | Judgment Basis | Score Pe (F) | Judgment Basis | Score Pe (S1) | Judgment Basis | |
| Similarity Level I | Salamander | 5 | Intrinsic attributes | 7 | Muscle and inertia | 7 | Intrinsic attributes |
| Earthworm | 3 | Intrinsic attributes | 5 | Muscle and bristles | 9 | Intrinsic attributes | |
| Snake | 3 | Intrinsic attributes | 5 | Muscle and ventral scales | 9 | Intrinsic attributes | |
| Salamander | 3 | Intrinsic attributes | 3 | Muscle and mucus | 9 | Intrinsic attributes | |
| Similarity Level III | Goat | 7 | Intrinsic attributes | 7 | Muscle and Legs | 3 | Intrinsic attributes |
| Horse | 9 | Intrinsic attributes | 7 | Muscle and Legs | 3 | Intrinsic attributes | |
| Spider | 7 | Intrinsic attributes | 9 | Muscle and hydraulic, legs | 5 | Intrinsic attributes | |
| Cheetah | 7 | Intrinsic attributes | 7 | Muscle and Legs | 3 | Intrinsic attributes | |
| Ostrich | 7 | Intrinsic attributes | 7 | Muscle and Legs | 3 | Intrinsic attributes | |
| Biological Feature | Features of the Functional Carrier | Features of the Action | Features of the Functional Object | |||
|---|---|---|---|---|---|---|
| Morphology | Structural Distribution | Characteristic | Effect | Material | ||
| Similarity Level I | Salamander | Irregular | Whole body | Elasticity | Elasticity effect | Soft and low density |
| Earthworm | S-shaped or hook-shaped bristles | Except for the first two segments, the rest are evenly distributed | Extensibility | Muscle peristaltic effect | Soft and segmented, low density | |
| Snake | Tile-like rectangular ventral scales | Closely arranged | Expand and close | Muscle peristaltic effect | Soft and low density | |
| Terrestrial slug | Arc-shaped | Abdomen | Flexibility | Viscoelastic effect | Soft and low density | |
| Similarity Level III | Goat | Slender | Structural tandem | Strong grip of hooves. | Muscle contraction effect | Compact and high density |
| Horse | Slender | Structural tandem | Hole-like structure to strengthen bones, hoof-like feet. | Muscle contraction effect | Compact and high density | |
| Spider | Slender | Structural tandem | Extensibility | Muscle contraction effect and hydraulic effect | Compact and low density | |
| Cheetah | Slender | Structural tandem | Extensibility | Muscle contraction effect | Compact and high density | |
| Ostrich | Slender | Structural tandem | Extensibility | Muscle contraction effect | Compact and high density | |
| Biological Feature | Features of the Functional Carrier | Features of the Action | Features of the Functional Object | |||
|---|---|---|---|---|---|---|
| Morphology | Structural Distribution | Characteristic | Effect | Material | ||
| Similarity Level I | Salamander | 0.0629 | 0.6716 | 0.2654 | 1 | 1 |
| Earthworm | 0.5820 | 0.3667 | 0.0513 | 1 | 1 | |
| Snake | 0.5969 | 0.3458 | 0.0572 | 1 | 1 | |
| Terrestrial slug | 0.3458 | 0.5969 | 0.0572 | 1 | 1 | |
| Similarity Level III | Goat | 0.1692 | 0.3874 | 0.4434 | 1 | 1 |
| Horse | 0.2599 | 0.3275 | 0.4126 | 1 | 1 | |
| Spider | 0.2926 | 0.6406 | 0.0668 | 1 | 1 | |
| Cheetah | 0.3458 | 0.5969 | 0.0572 | 1 | 1 | |
| Ostrich | 0.6716 | 0.2654 | 0.0629 | 1 | 1 | |
| Biological Feature | Features of the Functional Carrier | Features of the Action | Features of the Functional Object | |||
|---|---|---|---|---|---|---|
| Morphology | Structural Distribution | Characteristic | Effect | Material | ||
| Similarity Level I | Salamander | 0.3145 | 3.3580 | 1.3270 | 3 | 7 |
| Earthworm | 1.7460 | 1.1001 | 0.1539 | 5 | 9 | |
| Snake | 1.7907 | 1.0374 | 0.1716 | 5 | 9 | |
| Terrestrial slug | 1.0374 | 1.7907 | 0.1716 | 3 | 9 | |
| Similarity Level III | Goat | 1.1844 | 2.7118 | 3.1038 | 7 | 3 |
| Horse | 2.3391 | 2.9475 | 3.7134 | 7 | 3 | |
| Spider | 2.0482 | 4.4842 | 0.4676 | 9 | 5 | |
| Cheetah | 2.4206 | 4.1783 | 0.4004 | 7 | 3 | |
| Ostrich | 4.7012 | 1.8578 | 0.4403 | 7 | 3 | |
| Integrated Idea | Integrated Idea 1 | Integrated Idea 2 | Integrated Idea 3 | Integrated Idea 4 | |
|---|---|---|---|---|---|
| Problem Functional Element | |||||
| Mechanical legs move chassis | Integration: the slender morphology of ostrich legs; the structural distribution of spider legs in series; hole-like structure to strengthen bones, hoof-like feet in horse legs; muscle contraction effect and hydraulic effect of spider legs; materials with low density in body. | Integration: tile-like rectangular ventral scales morphology of snakes; bristle evenly distributed structural distribution of earthworms; expand and close characteristics of snake ventral scales; muscle peristaltic effect of earthworms and snakes; materials with low density in snake or earthworm bodies. | Integration: irregular morphology, structural distribution throughout the body, and elastic characteristics of salamander muscles; elasticity effect of muscles; materials with low density in the body. | Integration: features of terrestrial slugs: arc-shaped morphology of muscles, structural distribution in the abdomen, flexibility; viscoelastic effect; materials with low density in the body. | |
| Saw blades cut weeds | Integration: the quetzal’s beak with serrated cutting edges, the lamprey’s teeth with evenly distributed structures, herbivorous insects with mouthparts uniformly distributed, and vampire bats with mouthparts exhibiting the behavior of opening and closing. | Integration: the platypus exhibits a flat and wide morphology in its bill, with a symmetrical structural distribution. The bill has raised ridges and possesses grinding characteristics. The platypus also demonstrates the behavior of moving the keratin layer between the upper and lower jaws. | Integration: the nose of sawfish is long and flat, with serrated protrusion on both sides, and the structure distribution is evenly distributed on both sides. The sharp nature of weevils’ mouthparts, the behavior of a limpet moving its tongue, a weevil moving its mouthparts, or a sawfish swinging its serrated nose. | ||
| Dry powder fire extinguishing | Integration: air-cooling effect | Integration: water-cooling effect | Integration: solid heat transfer cooling effect | Integration: soil fire-extinguishing effect | |
| Mechanical Legs Move Chassis | Poi | Cdi | Pdi | Sort |
|---|---|---|---|---|
| Integrated idea 1 | 26.8988 | 5 | 5.3798 | 1 |
| Integrated idea 2 | 17.0624 | 7 | 2.4375 | 2 |
| Integrated idea 3 | 14.9995 | 9 | 1.6666 | 4 |
| Integrated idea 4 | 14.9997 | 7 | 2.1428 | 3 |
| Serial Number | Title | Abstract | Figure |
|---|---|---|---|
| Z1 | A robot leg [67] CN204150141U | This utility model patent discloses a robot leg, aiming to address the issues in existing multi-legged robot legs, such as their large volume and weight, limited load-bearing capacity, low walking efficiency, and excessive noise during movement. It includes the first supporting arm 1, the second supporting arm 2, a base 3, the first hydraulic cylinder 4, the second hydraulic cylinder 5, the third hydraulic cylinder 6, etc. Furthermore, this utility model patent also provides a robot leg with a bushing connection. Hydraulic cylinder 4 drives the first support arm 1 to rotate around the second support arm 2. Based on the gait planning of quadruped robots, this utility model patent employs an entirely new design structure that effectively achieves movements like forward, backward, turning, climbing, and obstacle crossing. | ![]() |
| Z2 | An industrial robot and its industrial robot obstacle avoidance system [68] CN113370207A | This invention belongs to the field of industrial robotics, particularly an industrial robot and its industrial robot obstacle avoidance system. It includes foot 1, mechanical leg 2, body 3, mechanical arm 4, and a head 5 for scanning in all directions. The travel of mechanical leg 2 is achieved by the work of hydraulic cylinder 6. The top of the foot is hinged to the bottom of the mechanical leg to achieve walking. The top of the mechanical leg is hinged to the bottom of the body to achieve the robot’s standing up or sitting down. This invention fully utilizes the characteristics of radar scanning imaging to display the contour shape of obstacles in front of the robot through radar scanning. As a result, the area outside the contour shape of obstacles is the accessible area for the robot to walk without obstacles. It can not only target solid obstacles but also perform radar detection on uneven ground or uneven terrain, enabling the robot to adapt to material handling actions in different environments and eliminating the safety hazards of manually handling flammable and explosive materials. | ![]() |
| Z3 | Parallel structure wheel-legged robot based on UPS [69] CN111976859B | This invention provides a parallel structure wheeled-leg mobile robot based on UPS, comprising wheels 1, a support carrier 15, and six mechanical leg components 20. One end of each of the six mechanical leg components is evenly distributed along the circumferential side of the support carrier. The wheels are mounted on the other end of the mechanical leg components. Mechanical leg components are driven by hydraulic cylinders to achieve travel. The robot includes both a wheeled motion mode and a legged motion mode, capable of switching between them based on different scenarios. In the wheeled motion mode, the wheels’ circumferential surface contacts the ground, and they move using rolling motion. In the legged motion mode, the wheels’ lateral surface contacts the ground, and the robot moves using legged walking motion. By adopting the 3UPS parallel six-degree-of-freedom mechanical arm structure, this invention exhibits high flexibility and significant load-bearing capacity. It can carry more sensors to execute more complex probing tasks. The pose of the robot’s foot end relative to the frame corresponds to motion inputs and can be uniquely determined through calculations, ensuring precise control and strong stability. | ![]() |
| Z4 | Walkable robots [70] CN114684294A | A walkable robot, comprising a body and a walking mechanism coupled to the body to support it. The walking mechanism includes the first leg mechanism 100 and the second leg mechanism. The first leg mechanism is operatively coupled to the body via the first main joint 110 and can rotate relative to the body around the first main joint. The second leg mechanism is operatively coupled to the body via the second main joint and can rotate relative to the body around the second main joint. Both the first leg mechanism and the second leg mechanism comprise the upper support component 120, main joint drive component 130, lower support component 140, intermediate joint drive component 160, contact sensor 170, and a motion controller. In the upper support component 120, hydraulic cylinder 124 is capable of generating an upper driving force extending along its length. | ![]() |
| Z5 | An integrated hydraulic drive with an accumulator [71] CN108825565A | The present invention discloses an integrated hydraulic driving device with an energy storage unit, aiming to address the issues in existing robots where the lack of leg energy storage components leads to energy wastage and potential impact vibrations during movement, resulting in seal element detachment and hindering the normal locomotion of multi-legged robots. When applied to joint driving of multi-legged robots, this invention can convert the kinetic and gravitational potential energy of leg mechanisms into hydraulic energy for storage, achieving energy recovery and extending the walking range of multi-legged robots, thus enhancing their applicability. Additionally, this invention not only provides energy for the next leg lifting action but also serves as a cushioning and vibration absorption mechanism, effectively reducing impact loads from the ground. The present invention can effectively buffer the effects, realize energy conversion efficiently, and minimize the impact of shock vibrations on seal components. This invention is user-friendly, easy to maintain, and holds significant importance for the long-distance, low-energy operation of multi-legged robots. | ![]() |
| Component | C1: Chainsaw Motor | C2: Chainsaw | C3: Mechanical Arm | |
|---|---|---|---|---|
| Behavior | ||||
| B1: Mechanical arm moves chainsaw to designated position | 0 | 1 | 1 | |
| B2: Chainsaw motor driven chainsaw | 1 | 1 | 0 | |
| Function | Structure | ||||
|---|---|---|---|---|---|
| Mechanical legs move chassis | ![]() Hydraulic cylinder assisted serial mechanical leg + energy storage device | ![]() Parallel hydraulic cylinder as a mechanical leg + energy storage device | ![]() Serial hydraulic cylinder as a mechanical leg + energy storage device | ||
| Saw blades cut weeds | ![]() Crank-slider mechanism + electric chainsaw | ![]() Cam mechanism + electric chainsaw | ![]() Rack and pinion mechanism + electric chainsaw | ![]() Slider hydraulic cylinder + electric chainsaw | ![]() Ball screw + electric chainsaw |
| Soil-crushing | ![]() Mechanical claw | ![]() Cutting turntable-Crusher roller | ![]() Two screw conveyors rotating in opposite directions | ![]() Drum for raising soil + gear for breaking soil | |
| Soil-shoveling | ![]() Bucket | ![]() Excavator arm + Mechanical claw | ![]() Shovel | ![]() Fire plow | |
| Soil-filtering | ![]() Filter mesh | ![]() Sieve bucket | |||
| Soil-conveying | ![]() Screw conveyor | ![]() Excavator arm | ![]() Conveyor belt | ||
| Soil-lifting | ![]() Rotating soil throwing mechanism | ![]() Fan | ![]() Air compressor | ![]() Drum for raising soil + plate for raising soil | |
| Function | Scheme 1 | Scheme 2 | Scheme 3 | Scheme 4 | Scheme 5 |
|---|---|---|---|---|---|
| Mechanical legs move chassis | Hydraulic cylinder assisted serial mechanical leg + energy storage device | Hydraulic cylinder assisted serial mechanical leg + energy storage device | Hydraulic cylinder assisted serial mechanical leg + energy storage device | Hydraulic cylinder assisted serial mechanical leg + energy storage device | Hydraulic cylinder assisted serial mechanical leg + energy storage device |
| Saw blades cut weeds | Crank-slider mechanism + electric chainsaw | Cam mechanism + electric chainsaw | Rack and pinion mechanism + electric chainsaw | Slider hydraulic cylinder + electric chainsaw | Ball screw + electric chainsaw |
| Crush soil | Mechanical claw | Cutting turntable + crusher roller | Cutting turntable + crusher roller | Cutting turntable + crusher roller | Drum for raising soil + gear for breaking soil |
| Shovel soil | Excavator arm + mechanical claw | Shovel | Excavator arm + mechanical claw | Bucket | - |
| Filter soil | Filter mesh | - | Sieve bucket | Filter mesh | - |
| Convey soil | Conveyor belt | Excavator arm | - | Screw conveyor | Excavator arm |
| Lift soil | Fan | - | Rotating soil throwing mechanism | Air compressor | Drum for raising soil + plate for raising soil |
| Fire Extinguishing Efficiency | Economy | Novelty | Ease of Manufacturing | Space Occupancy Rate | |
|---|---|---|---|---|---|
| Scheme 1 | 7 | 5 | 7 | 6 | 7 |
| Scheme 2 | 8 | 9 | 6 | 9 | 7 |
| Scheme 3 | 6 | 7 | 8 | 8 | 7 |
| Scheme 4 | 9 | 6 | 9 | 6 | 9 |
| Scheme 5 | 5 | 8 | 5 | 7 | 7 |
| Scheme 1 | Scheme 2 | Scheme 3 | Scheme 4 | Scheme 5 | |
|---|---|---|---|---|---|
| Correlation value | 5 | 8 | 5 | 7 | 7 |
Disclaimer/Publisher’s Note: The statements, opinions and data contained in all publications are solely those of the individual author(s) and contributor(s) and not of MDPI and/or the editor(s). MDPI and/or the editor(s) disclaim responsibility for any injury to people or property resulting from any ideas, methods, instructions or products referred to in the content. |
© 2023 by the authors. Licensee MDPI, Basel, Switzerland. This article is an open access article distributed under the terms and conditions of the Creative Commons Attribution (CC BY) license (https://creativecommons.org/licenses/by/4.0/).
Share and Cite
Liu, F.; Liu, Z.; Gao, J.; Jing, Y. Method for Product-Integrated Innovation Based on Biological Inspiration. Appl. Sci. 2023, 13, 9472. https://doi.org/10.3390/app13169472
Liu F, Liu Z, Gao J, Jing Y. Method for Product-Integrated Innovation Based on Biological Inspiration. Applied Sciences. 2023; 13(16):9472. https://doi.org/10.3390/app13169472
Chicago/Turabian StyleLiu, Fang, Zexiao Liu, Jialu Gao, and Yingchao Jing. 2023. "Method for Product-Integrated Innovation Based on Biological Inspiration" Applied Sciences 13, no. 16: 9472. https://doi.org/10.3390/app13169472
APA StyleLiu, F., Liu, Z., Gao, J., & Jing, Y. (2023). Method for Product-Integrated Innovation Based on Biological Inspiration. Applied Sciences, 13(16), 9472. https://doi.org/10.3390/app13169472























































